文库 服务类投标方案 其他

VI企业标识设计制作方案235P.docx

DOCX   235页   下载727   2024-06-20   浏览253   收藏0   点赞0   评分-   96571字   49.00

AI慧写标书

十分钟千页标书高效生成

温馨提示:当前文档最多只能预览 15 页,若文档总页数超出了 15 页,请下载原文档以浏览全部内容。
VI企业标识设计制作方案235P.docx 第1页
VI企业标识设计制作方案235P.docx 第2页
VI企业标识设计制作方案235P.docx 第3页
VI企业标识设计制作方案235P.docx 第4页
VI企业标识设计制作方案235P.docx 第5页
VI企业标识设计制作方案235P.docx 第6页
VI企业标识设计制作方案235P.docx 第7页
VI企业标识设计制作方案235P.docx 第8页
VI企业标识设计制作方案235P.docx 第9页
VI企业标识设计制作方案235P.docx 第10页
VI企业标识设计制作方案235P.docx 第11页
VI企业标识设计制作方案235P.docx 第12页
VI企业标识设计制作方案235P.docx 第13页
VI企业标识设计制作方案235P.docx 第14页
VI企业标识设计制作方案235P.docx 第15页
剩余220页未读, 下载浏览全部

开通会员, 优惠多多

6重权益等你来

首次半价下载
折扣特惠
上传高收益
特权文档
AI慧写优惠
专属客服
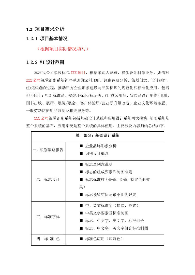
VI企业标识设计制作方案 目录 第一章 项目概况 - 4 - 1.1 项目建设背景分析 - 4 - 1.1.1 公司品牌标识推广应用 - 4 - 1.2 项目需求分析 - 11 - 1.2.1 项目基本情况 - 11 - 1.2.2 VI 设计范围 - 11 - 1.2.3 VI 设计的基本原则 - 18 - 1.2.4 VI 设计的基本程序 - 19 - 1.2.5 VI 的基本要素设计 - 20 - 1.2.6 VI 应用设计项目 - 23 - 第二章 服务工作内容及方案 - 31 - 2.1 服务需求分析 - 31 - 2.1.1 企业视觉识别的四个核心要素 - 31 - 2.1.2 企业视觉识别的基本要素设计 - 31 - 2.1.3 标准色设计的主要原则 - 34 - 2.2 VI 设计工作明细及流程 - 36 - 2.2.1 视觉应用要素设计的工作流程 - 36 - 2.2.2 视觉应用要素设计的准备工作 - 37 - 2.2.3 工作流程 - 38 - 2.3 项目实施方案 - 41 - 2.3.1 总体实施方案 - 41 - 2.3.2 设计方案 - 88 - 2.3.3 安装施工方法及技术措施 - 90 - 2.3.4 安装保证措施 - 94 - 2.3.5 文明、环保措施 - 97 - 2.3.6 质量保证措施 - 102 - 2.3.7 施工现场保健急救服务 - 106 - 2.3.8 施工现场环卫卫生管理措施 - 106 - 2.3.9 项目完成(服务期满)后的服务承诺 - 107 - 第三章 项目组织机构及资源配置 - 111 - 3.1 项目组织机构设置 - 111 - 3.2 项目安装组织 - 111 - 3.2.1 施工临建 - 112 - 3.2.2 施工任务划分及机械设备、劳动力配置 - 112 - 3.2.3 设备、人员动员周期和设备、人员、材料运到施工现场的方法 - 112 - 3.3 各项管理指标承诺 - 113 - 3.4 公司相关管理制度 - 114 - 第四章 项目人员配备 - 121 - 4.1 人员岗位职责 - 121 - 4.2 特种作业人员配备 - 123 - 4.3 人员组织保障 - 123 - 4.4 人员服务质量保障措施 - 123 - 第五章 工作进度计划及保证措施 - 126 - 5.1 工作流程与时间进度 - 126 - 5.2 日常节点项目工作时间进度表 - 132 - 5.3 服务响应时间和计划 - 133 - 5.4 工作进度保证措施 - 134 - 5.4.1 进度保证措施 - 134 - 5.4.2 组织保证措施 - 137 - 5.4.3 技术保证措施 - 138 - 5.4.4 资金保证措施 - 138 - 5.4.5 合同保证措施 - 139 - 5.4.6 外部环境保证措施 - 141 - 5.4.7 信息管理措施 - 142 - 5.5 项目总体施工流程图 - 142 - 5.6 项目进度质量动态控制 - 143 - 5.6.1 保证项目进度方案与措施 - 144 - 5.6.2 项目设计进度的方案 - 144 - 5.6.3 保证项目设计进度的措施 - 145 - 5.6.4 保证项目制作进度的方案 - 146 - 5.6.5 保证项目制作进度的措施 - 147 - 5.6.6 保证项目安装阶段进度的方案 - 148 - 5.6.7 保证项目安装进度的措施 - 149 - 第六章 质量控制措施 - 149 - 6.1 加工工艺及设备制造水平质量控制措施 - 149 - 6.1.1 制作工艺介绍 - 150 - 6.1.2 制作工艺流程 - 153 - 6.1.3 加工过程质量控制措施 - 165 - 6.1.4 质量不达标物料处理机制 - 171 - 6.1.5 紧急物料应急响应机制 - 172 - 6.1.6 产品增值服务承诺 - 172 - 6.2 原材料节能环保质量控制措施 - 173 - 6.2.1 保证原材料质量标准 - 173 - 6.2.2 原材料质量保证措施 - 173 - 6.2.3 制作工艺保证措施 - 174 - 6.2.4 出厂检验程序质量保证措施 - 176 - 6.2.5 部分原材料质量检测报告 - 181 - 6.3 安装、运输以及现场安装质量管理措施 - 194 - 6.3.1 安装计划 - 194 - 6.3.2 运输计划 - 196 - 6.3.3 现场安装管理计划 - 198 - 第七章 项目服务设备及工器具配置 - 202 - 7.1 拟配置的工器具清单 - 202 - 7.2 拟配置的装备照片 - 203 - 7.3 加工设备设施照片 - 209 - 第八章 服务质量承诺及措施 - 217 - 8.1 售后服务体系 - 217 - 8.1.1 售后服务保障措施 - 217 - 8.1.2 技术支持承诺 - 220 - 8.1.3 产品服务承诺 - 221 - 8.1.4 质保期内出现问题处理相关承诺 - 222 - 8.2 故障保障计划 - 222 - 8.2.1 货物的配送流程 - 222 - 8.2.2 产品的包装、运输方案 - 222 - 8.3 优惠承诺 - 224 - 8.4 优惠措施 - 225 - 8.5 违约责任承诺 - 225 - 8.6 特殊服务承诺 - 226 - 8.7 应急响应服务 - 227 - 8.7.1 应急措施 - 227 - 8.7.2 对紧急工作需求的快速响应方案 - 233 - 8.7.3 对于突发情况紧急抢险响应措施 - 233 - 项目概况 项目建设背景分析 公司 品牌标识推广应用 品牌标识意义 围绕公司打造经营型、服务型、一体化、现代化的国内领先、国际著名企业的战略总体目标,为切实践行 公司 方略,加强公司品牌建设,全面实施企业形象识别系统( CIS )战略,促进公司一体化,规范公司品牌标识的推广,确保品牌标识得到正确、统一、标准的应用,进一步树立良好的公司形象,依据《 品牌建设与推广规划》,结合 品牌标识视觉识别系统(以下简称 VIS )管理手册,制定本办法。 品牌标识是公司的象征,是团结和凝聚职工的旗帜,是公司品牌的商业化识别和公司核心价值的负载符号,是公司在社会和行业内传播企业特性的重要识别。 做好品牌标识推广应用工作,对实现公司战略目标具有很强的支撑作用,意义重大。全公司都要重视品牌建设工作,自发爱护和宣传品牌标识。 品牌标识推广应坚持整体规划、分步实施、示范推广、突出重点、因地制宜、经济适用、勤俭节约、美观协调的原则。 通过品牌标识推广应用,促进企业规范化管理,传播公司特色的企业文化,增强客户对公司的信任度, 巩固品牌知名度, 提升品牌美誉度和忠诚度。 应把品牌标识推广应用工作纳入规范化、常态化管理轨道,建立长效管理机制,把品牌标识推广应用与安全生产、 品牌 建设、市场营销、客户服务、 服务 管理、企业文化建设、党建和工会、共青团等工作紧密结合,加强品牌标识保护,自觉维护公司品牌形象。 通过品牌标识推广应用,逐步健全品牌管理体系,建立品牌核心管理组织,规范品牌建设日常工作,实现 VIS 到品牌识别系统( BIS )的转化,充分运用公共关系、事件(活动)、公益广告等三种主要形式进行品牌整合传播,与客户加强沟通,传播品牌核心价值。 制作 要求 应严格执行 VIS 管理手册基础要素系统和应用系统的规范,确保品牌标识在各种场合中、各种载体上正确、标准的应用,维护品牌标识推广应用工作的严肃性。 品牌标识推广应用的重点是直接面对客户和公众的场合。各省公司和供电服务 单位应以客户为中心开展推广应用工作。原有办公场地、营业场所、重要变电站(换流站)等必须按照 VIS 管理手册中的规范和标准进行改造。新建和搬迁办公场地、营业场所、输变电设施等,亦必须严格按照 VIS 管理手册中的规范和标准实施。 根据工作实际需要,对常用的、通用的 VIS 制品进行统一设计、统一制作、统一采购、统一安装,以节省设计、制作、安装和维护费用。 品牌标识推广应用力戒豪华奢侈。结合公司形象建设工作要求,根据自身经济情况和当地经济发展水平,合理制定推广应用方案。室内环境用品质量起点按 5 至 8 年考虑;室外门楣、灯箱、铭牌等需与周边环境相结合定出材料档次,质量起点亦按 5 至 8 年考虑。 常用品牌标识制品要注意节能环保,厉行节约。可多次循环使用的循环使用。需广泛推广的项目要先做出设计,制作样品,组织开展试点,试点成功后,再总结经验,整体拷贝,示范推广,避免浪费。 品牌标识推广应用项目应有设计方案和实施图纸,所有方案和图纸实施前要组织会审,实施过程中应加强监督和管理,实施结束应做好验收工作,确保安全可靠、质量优良、符合规范。 维护 规范 加强品牌标识制品的维护和保养工作,保证 VIS 制品的规范、完整、清洁、鲜明、可用、有效,尤其应确保户外广告牌、灯箱等品牌标识制品牢固可靠。 柜台(窗口)服务人员应保持台面整洁,按照规范摆放 VIS 制品。在客户视线可及范围内,减少物品陈列。 应对 VIS 项目设计、制作、使用情况进行跟踪。各类品牌标识制品(包括器具和易耗品等)发生损坏、过期或即将消耗完毕时,应及时维修或更换。 品牌标识推广应用检查验收 规范 一、品牌标识推广应用工作认识和领会情况 检查验收内容 指 标 是否认真学习和贯彻公司领导关于品牌标识推广应用工作的讲话和批示,是否正确领会品牌标识推广应用的意义 是 □ 否 □ 是否认真贯彻落实品牌标识推广应用规章制度 是 □ 否 □ 是否把推广应用品牌标识和安全生产、 品牌 建设、市场营销、客户服务、企业文化建设、 服务 管理、党建和工会、共青团等工作紧密结合 是 □ 否 □ 是否在推广品牌标识时体现整体规划、分步实施、示范推广、突出重点、因地制宜、勤俭节约、美观协调的原则 是 □ 否 □ 是否在开展工作时主动推广应用品牌标识 是 □ 否 □ 二、品牌标识推广应用组织机构建设情况 检查验收内容 指 标 是否有公司领导分管品牌标识推广应用 是 □ 否 □ 是否有机构负责品牌标识推广应用 是 □ 否 □ 是否有人员负责品牌标识推广应用 是 □ 否 □ 检查验收内容 指 标 是否召开会议部署品牌标识推广应用工作 是 □ 否 □ 品牌标识推广应用职责是否明确 是 □ 否 □ 三、品牌标识推广应用制度建设和资金落实情况 检查验收内容 指 标 是否建立品牌标识推广应用管理制度并报公司办公厅备案 是 □ 否 □ 是否监督品牌标识推广应用管理制度的执行和落实 是 □ 否 □ 是否建立品牌标识推广应用常态管理机制 是 □ 否 □ 是否定期检查品牌标识推广应用工作 是 □ 否 □ 是否保障品牌标识推广应用经费 是 □ 否 □ 是否有效分摊品牌标识推广应用经费 是 □ 否 □ 是否按规范程序选择品牌标识推广应用合作机构 是 □ 否 □ 是否定期组织对合作机构进行考核 是 □ 否 □ 是否建立了合作机构数据库并报公司办公厅备案 是 □ 否 □ 四、品牌标识推广应用管理手册具体应用情况 检查验收内容 指 标 办公事务系统 是 □ 否 □ 是否规范印制名片 是 □ 否 □ 是否规范印制信笺和便笺 是 □ 否 □ 是否规范印制信封 是 □ 否 □ 是否在市场营销活动中规范印制商业信函 是 □ 否 □ 是否规范印制不干胶、透明胶 是 □ 否 □ 是否正确应用传真纸规范 是 □ 否 □ 是否规范印制文件夹、文件袋 是 □ 否 □ 文件页眉应用是否规范 是 □ 否 □ 内部刊物、简报应用是否规范 是 □ 否 □ 胸卡、访客证印制是否规范 是 □ 否 □ 奖状、奖牌等印制是否规范 是 □ 否 □ OA 、邮件、网页界面应用是否规范 是 □ 否 □ 会议席卡和即时贴印制是否规范 是 □ 否 □ 业务单据应用是否规范 是 □ 否 □ 笔记本等应用是否规范 是 □ 否 □ 公关事务系统 包装纸袋印制是否规范 是 □ 否 □ 请柬、贺卡、问候卡、欢迎卡是否规范 是 □ 否 □ 就餐席位卡印制是否规范 是 □ 否 □ 就餐菜单等印制是否规范 是 □ 否 □ 广告伞印制是否规范 是 □ 否 □ 纸杯、包装纸印制是否规范 是 □ 否 □ 光盘封套、盘面印制是否规范 是 □ 否 □ 出入证、接站牌印制是否规范 是 □ 否 □ 会议系统 会议背景板应用是否规范 是 □ 否 □ 会议文件封面应用是否规范 是 □ 否 □ 欢迎牌、引导牌应用是否规范 是 □ 否 □ 会议证件应用是否规范 是 □ 否 □ 选票箱、捐款箱应用是否规范 是 □ 否 □ 车辆标识系统 工程车应用是否规范 是 □ 否 □ 抢修车应用是否规范 是 □ 否 □ 货车应用是否规范 是 □ 否 □ 中巴车应用是否规范 是 □ 否 □ 广告宣传系统 报纸广告应用是否规范 是 □ 否 □ 杂志广告应用是否规范 是 □ 否 □ 电视广告应用是否规范 是 □ 否 □ 网络广告应用是否规范 是 □ 否 □ 户外广告应用是否规范 是 □ 否 □ 宣传橱窗、海报应用是否规范 是 □ 否 □ 展览展台、展板应用是否规范 是 □ 否 □ 竞赛场所应用是否规范 是 □ 否 □ 幻灯应用是否规范 是 □ 否 □ 户外广告旗应用是否规范 是 □ 否 □ 服饰系统 营业厅工作人员服饰应用是否规范 是 □ 否 □ 营业厅现场服务人员(运行、检修人员)服饰应用是否规范 是 □ 否 □ 安全监察人员服饰应用是否规范 是 □ 否 □ 领结、领带和徽章应用是否规范 是 □ 否 □ 安全帽应用是否规范 是 □ 否 □ 办公场所环境识别系统 铭牌制作是否规范 是 □ 否 □ 司旗制作是否规范 是 □ 否 □ 防撞条制作是否规范 是 □ 否 □ 桌旗制作是否规范 是 □ 否 □ 大堂形象墙制作是否规范 是 □ 否 □ 调度大厅形象墙制作是否规范 是 □ 否 □ 讲台制作是否规范 是 □ 否 □ 宣传栏制作是否规范 是 □ 否 □ 营业厅系统 门楣制作是否规范 是 □ 否 □ 防撞条制作是否规范 是 □ 否 □ 铭牌、时间牌制作是否规范 是 □ 否 □ 双面识别灯箱制作是否规范 是 □ 否 □ 形象墙制作是否规范 是 □ 否 □ 意见簿、意见箱制作是否规范 是 □ 否 □ 资料架制作是否规范 是 □ 否 □ 护栏制作是否规范 是 □ 否 □ 展示牌、告示牌制作是否规范 是 □ 否 □ 员工简介表制作是否规范 是 □ 否 □ 岗位牌、吊牌等制作是否规范 是 □ 否 □ 宣传折页、商业信封制作是否规范 是 □ 否 □ 电费单据、业务单据制作是否规范 是 □ 否 □ 营业文化展示牌制作是否规范 是 □ 否 □ 桌旗制作是否规范 是 □ 否 □ 多媒体查询系统应用是否规范 是 □ 否 □ 95598 呼叫中心应用是否规范 是 □ 否 □ 自助缴费厅应用是否规范 是 □ 否 □ 服务卡等应用是否规范 是 □ 否 □ 大客户室应用是否规范 是 □ 否 □ 生产系统 是 □ 否 □ 防撞条制作是否规范 是 □ 否 □ 铭牌制作是否规范 是 □ 否 □ 门牌制作是否规范 是 □ 否 □ 警戒条制作是否规范 是 □ 否 □ 值班席卡制作是否规范 是 □ 否 □ 建设、施工、检修、抢险形象应用是否规范 是 □ 否 □ 五、品牌标识在其他场合应用情况 内容 指 标 大型活动是否自觉正确推广应用品牌标识 是 □ 否 □ 重要会议是否正确推广应用品牌标识 是 □ 否 □ 推广应用品牌标识总体状况是否良好 是 □ 否 □ 对外交往中是否主动、正确推广应用品牌标识 是 □ 否 □ 为客户提供服务中是否正确规范应用品牌标识 是否发生影响品牌形象的事件 是 □ 否 □ 项目需求分析 项目基本情况 (根据项目 实际情况填写 ) V I 设计范围 本次我公司拟投标包 X XX 项目 ,根据采购人要求,提供设计制作业务。凭借对 X XX 公司 视觉识别系统管理手册的深刻理解,经由调研分析、策划创意、设计制作、组织实施的过程,推动甲方企业形象建设与品牌标识的规范化和标准化应用。包括但不限于: VIS 标准品、 安健环标识 /标示牌、VI 办公用品、宣传品设计制作/印刷、图 书出版、展厅、展览 /展会、客户体验厅/营业厅升级改造、企业 文化环境布置、一般劳动防护用品监制及相关服务等。 X XX 公司 视觉识别系统包括基础设计系统和应用设计系统两大模块,基础系统是整个系统的基石,应用系统是整个系统的具体使用。主要涉及内容归纳总结如下: 第一部分:基础设计系统 一.识别策略报告 ■ 企业品牌形象分析 ■ 识别设计概念 二.标志设计 ■ 标志及创意说明 ■ 标志的组成要素和制图准则 ■ 标志标准样(墨稿、负稿、特定色彩效果) ■ 标志预留空间与最小比例限定 三.标准字体 ■ 中、英文标准字(横式、竖式) ■ 中英文字要素及标准制图 ■ 标志、中文字、英文字、标准组合 ■ 标志、中文字、英文字组合标准制图 四.标 准 色 ■ 标准色应用(印刷色) ■ 标准色与辅助色应用 ■ 辅助色应用 ■ 下属产业识别 ■ 背景色使用规定 ■ 色彩搭配组合专用表 ■ 标准色明度、色相 五.辅助图形 ■ 标志辅助图形(可选) ■ 辅助图形的展开设计 ■ 企业象征图形 ■ 辅助图形彩色稿(单元图形) ■ 辅助图形延展效果稿 ■ 辅助图形组合、使用规范 ■ 标志的变体设计及展开 ■ 标志的立体造型设计及展开 ■ 企业吉祥物 ■ 吉祥物色彩稿及造型说明 ■ 吉祥图形的展开设计 ■ 吉祥物立体效果图 ■ 吉祥物基本动态造型 ■ 企业吉祥物造型单色印刷规范 ■ 吉祥物展开使用规范 ■ MI宣传广告标语 六.组合规范 ■ 标志、中文字、英文字的组合错误示范 ■ 标志、中文字、英文字的标准色错误示范 ■ 标准色及辅助色使用错误示范 ■ 标志与吉祥物组合规范 ■ 标志与标准字、辅助图形、吉祥物组合 规范 第二部分:应用设计系统 一.办公事务系统 ■ 名片(高级主管、中级主管、员工) ■ 信纸(空白、横纹、方格) ■ 信封(国内、国际) ■ 公文袋、薪资袋 ■ 档案盒、档案袋 ■ 传真用纸表头 ■ 便条纸、及时贴标签 ■ 卷宗夹 ■ 公司专用稿纸 ■ 工作卡、考勤卡 ■ 出入证、贵宾卡 (来宾卡) ■ 贴纸 ■ 笔记本封面 ■ 合同书封面 ■ 企划书封面 ■ 销货单、收据、单据 ■ 办公桌牌标识 ■ 专用海报纸 ■ 纸杯、垃圾篓 ■ 文件格式 ■ 办公用笔、笔架 ■ 国旗、企业旗、吉祥物旗旗座造型 ■ 挂旗 ■ 屋顶吊旗 ■ 桌旗 ■ 品牌座式旗座 ■ 企业徽章 二.产品包装系统 ■ 大件商品运输包装 ■ 外包装箱(木质、纸质) ■ 配件包装纸箱 ■ 商品系列包装 ■ 礼品包装 ■ 包装纸 ■ 合格证 ■ 产品标识卡 ■ 保修卡 ■ 质量通知书版式规范 ■ 说明书版式规范 ■ 封箱带 ■ 手提袋(纸袋、胶袋) ■ 产品吊牌 三.环境指示系统 ■ 企业大门外观 ■ 大楼户外招牌 ■ 公司名称标识牌 ■ 公司机构平面图 ■ 大门入口指示 ■ 办公室部门指示牌 ■ 玻璃门窗醒示性装饰带 ■ 楼层标识牌 ■ 方向指引标识牌 ■ 公共设施标识(公司 、 店铺 使用 ) ■ 布告栏 ■ 生产区楼房标志设置规范 ■ 立地式道路导向牌 ■ 立地式标识牌 ■ 欢迎标语牌 ■ 户外立地式灯箱 ■ 停车场区域指示牌 ■ 车间标识与地面导向线 ■ 生产车间门牌规范 ■ 生产区平面指示图 ■ 接待台及背景板 ■ 室内企业精神口号标牌 ■ 警示标识牌 ■ 公共区域指示性符号 ■ 公司内部参观指示 四.服饰系统 ■ 男性(女性)行政制服(春、夏 、 秋、冬装) ■ 男性(女性)店铺制服(春、夏 、 秋、冬装) ■ 其他工种员工工衣(春、夏 、 秋、冬装) ■ 工作帽 ■ 安全帽 ■ 各类员工证件及胸卡(章) ■ 领带 ■ 徽章 ■ 鞋袜 ■ 手套 ■ 雨具(雨披、雨伞) 五.广告系统 ■ 企业广告宣传规范 ■ 电视广告标志定格 ■ 报纸广告系列版式(正版、半版、通栏) ■ 杂志广告规范 ■ 海报版式规范 ■ 系列主题海报 ■ 大型路牌版式规范 ■ 灯箱广告规范 ■ 公交车体广告规范 ■ T恤衫广告 ■ 横竖条幅广告规范 ■ 大型氢气球广告规范 ■ 霓虹灯标志表现 ■ 直邮DM宣传页版式 ■ 直邮宣传三折页版式规范 ■ 企业宣传册封面版式规范 ■ 年度报告书封面版式规范 ■ 产品说明书规范 ■ 对折式宣传卡规范 ■ 网络主页版式规范 ■ 光盘封面规范 ■ 擎天柱灯箱广告规范 ■ 墙体广告 ■ 楼顶灯箱广告 ■ 展板陈列规范 ■ POP广告规范 ■ 人事广告标版格式 ■ 品牌简介标版格式 ■ 展览指示系统 ■ 太阳伞及帐篷设计 ■ 标准展台、展板形式 ■ 标准展位规范 ■ 样品展台 六.交通运输系统 ■ 货柜车 ■ 小汽车 ■ 面包车 ■ 大班车 ■ 公务车 ■ 大型运输货车 ■ 小型运输货车 ■ 集装箱运输车 ■ 特殊车型 七.公关礼品系统 ■ 贺卡 ■ 专用请柬 ■ 邀请函及信封 ■ 手提袋 ■ 包装袋 ■ 钥匙牌 ■ 鼠标垫 ■ 挂历版式规范 ■ 台历版式规范 ■ 日历卡版式规范 ■ 明信片版式规范 ■ 礼赠用品 ■ 标识伞 八.店铺形象视觉识别系统 ■ 门面形象效果图 ■ 店内平面效果图 ■ 橱窗设计 ■ 收银台效果图 ■ 收银台背板效果图 ■ 样板展示架 ■ POP座架 ■ 价格牌 ■ 销售店面标识系统 ■ 店面横、竖、方招牌 ■ 导购流程图及版式规范 ■ 店内背景板(形象墙) ■ 店内展台 ■ 配件柜及货架 ■ 店面灯箱 ■ 垃圾筒 ■ 室内环境 VI S视觉识别系统 是公司系统的重要组成部分。是将 企业 理念、企业文化、运用整体的传达系统,通过标准化、规范化的形式语言和系统化的视觉符号,传达给社会大众,具有突出企业个性,塑造企业形象的功能。 VI设计的基本原则 VI的设计不是机械的符号操作,而是以MI为内涵的生动表述。所以,VI设计应多角度、全方位地反映企业的经营理念. VI设计不是设计人员的异想天开而是要求具有较强的可实施性.如果在实施性上过于麻烦,或因成本昂贵而影响实施,再优秀的VI也会由于难以落实而成为空中楼阁、纸上谈兵. ①风格的统一性原则 ②强化视觉冲击的原则 ③强调人性化的原则 ④增强民族个性与尊重民族风俗的原则 ⑤可实施性原则 ⑥符合审美规律的原则 ⑦严格管理的原则 VI系统千头万绪,因此,在积年累月的实施过程中,要充分注意各实施部门或人员的随意性,严格按照VI手册的规定执行,保证不走样。 VI设计的基本程序 VI的设计程序可大致分为以下四个阶段: ①准备阶段: 成立 VI设计小组 理解消化 MI,确定贯穿VI的基本形式 搜集相关咨讯 ,以利比较 VI设计的准备工作要从成立专门的工作小组开始,这一小组由各具所长的人士组成。人数不在与多,在于精干,重实效。一般说来,应由企业的高层主要负责人担任。因为该人士比一般的管理人士和设计人员对企业自身情况的了解更为透彻,宏观把握能力更强。其他成员主要是各专门行业的人士,以美工人员为主体,以行销人员、市场调研人员为辅.如果条件许可,还邀请美学、心理学等学科的专业人士参与部分设计工作。 ②设计开发阶段 基本要素设计 应用要素设计 VI设计小组成立后,首先要充分地理解、消化企业的经营理念,把MI的精神吃透,并寻找与VI的结合点。这一工作有赖于VI设计人员与企业间的充分沟通. 在各项准备工作就绪之后 ,VI设计小组即可进入具体的设计阶段。 ③反馈修正阶段 调研与修正反馈 修正并定型 在 VI设计基本定型后,还要进行教大范围的调研,以便通过一定数量、不同层次的调研对象的信息反馈来检验VI设计的各细部。 ④编制 VI手册 编制 VI手册是VI设计的最后阶段。 VI的基本要素设计 标准字设计 标准字设计,即将企业 (产品)的名称,通过创意设计,形成风格独特、个性突出的组合整体。 一、标准字的特征 识别性是标准字总的特征 由于标准字代表着特定的企业形象,所以,必须具备独特的整体风格和鲜明的个性特征 ,以使它所代表的企业从众多的可比较对象中脱颖而出,另人过目不忘. 易识性是标准字的基本特征 造型性是标准字的关键特征 系列性是标准字设计的应用性特征即应有一系列的相同风格的标准字,适用于各种场合 . 二、标准字的设计步骤 确定总体风格 一个企业应具有自己不同于其他企业的内在风格,不同的字体造型和组合形式也具有其内在的风格特征,找到二者间的有机联系。 构思基本造型 休整视觉误差 常见的错视与修正 汉字是方块形的,但在实际的视觉效果中,略长些的的汉字看起来比规整的方块形更为美观 .这是因为汉字的间架结构上下顶格者多,左右只有部分笔画支持,而且横多竖少的笔画也增强了汉字的高度感。因此按照同样大小的方块写出来的字,看起来很可能是参差不齐、大小不一的。 附 : 一套完整的 VI目录 一、 VI基础设计项目 1。企业标志设计 企业标志及标志创意说明 标志墨稿 标志反白效果图 标志标准化制图 标志方格坐标制图 标志预留空间与最小比例限定 标志特定色彩效果展示 2.企业标准字体 企业全称中文字体 企业简称中文字体 企业全称中文字体方格坐标制图 企业简称中文字体方格坐标制图 企业全称英文字体 企业简称英文字体 企业全称英文字体方格坐标制图 企业简称英文字体方格坐标制图 3.企业标准色(色彩计划) 企业标准色(印刷色 ) 辅助色系列 下属产业色彩识别 背景色使用规定 色彩搭配组合专用表 背景色色度、色相 4.企业造型(吉祥物) 吉祥物彩色稿及造型说明 吉祥物立体效果图 吉祥物基本动态造型 企业吉祥物造型单色印刷规范 吉祥物展开使用规范 5.企业象征图形 象征图形彩色稿(单元图形 ) 象征图形延展效果稿 象征图形使用规范 象征图形组合规范 6。企业专用印刷字体 企业专用印刷字体 7.基本要素组合规范 标志与标准字组合多种模式 标志与象征图形组合多种模式 标志吉祥物组合多种模式 标志与标准字、象征图形、吉祥物组合多种模式 基本要素禁止组合多种模式 标志设计 标志分为企业标志和产品标志两种。 企业标志 企业标志即从事生产经营活动的实体的标志,产品标志即企业所生产的产品的标志,又叫商标 . 企业标志的特点 独特鲜明的识别性是企业标志的首要特点。 精神内涵的象征性是企业标志的本质特点。 符合审美造型性是企业标志的重要特点 . 具有实施上的延展性是企业标志的必具特点 标志的应用范围极为广泛,所以,标志设计应考虑到平面 ,立体以及不同材质上的表达效果.有的标志设计美咋美矣,但制作复杂,成本昂贵,必然限制标志应用上的广泛与便利。 企业标志应具有时代色彩 在标志设计过程中 ,应充分考虑时代色彩,并在以后的实施过程中随机据情修订。 企业标志的设计原则 从造型的角度来看,标志可以分为具象型、抽象型。具象抽象结合型三种。 具象型标志是在具体图象(多为实物图形)的基础上 ,经过各种修饰,如简化、概括、夸张等设计而成的,其优点在于直观地表达具象特征,使人一目了然. 抽象型标志是有点、线、面、体等造型要素设计而成的标志,它突破了具象的束缚,在造型效果上有较大的发挥余地,可以产生强烈的视觉刺激,但在理解上易于产生不确定性。如日本三菱公司的标志。 具象抽象结合型标志是最为常见的,由于它结合了具象型和抽象型两种标志设计类型的长处,从而使其表达效果尤为突出 . 无论是哪一种形式的标志设计都应遵循以下原则 标志设计应能集中反映企业的经营理念,突出企业形象。 标志设计应结合企业的行业特征和产品特征。 标志设计应符合时代的审美
VI企业标识设计制作方案235P.docx
下载提示

1.本文档仅提供部分内容试读;

2.支付并下载文件,享受无限制查看;

3.本网站所提供的标准文本仅供个人学习、研究之用,未经授权,严禁复制、发行、汇编、翻译或网络传播等,侵权必究;

4.左侧添加客服微信获取帮助;

5.本文为word版本,可以直接复制编辑使用。


这个人很懒,什么都没留下
未认证用户 查看用户
该文档于 上传
×
精品标书制作
百人专家团队
擅长领域:
工程标 服务标 采购标
16852
已服务主
2892
中标量
1765
平台标师
扫码添加客服
客服二维码
咨询热线:192 3288 5147
公众号
微信客服
客服