文库 服务类投标方案 病虫防治

省级现代农业发展补助专项粮食作物重大病虫疫情防治项目投标方案.docx

DOCX   427页   下载234   2026-01-25   浏览30   收藏85   点赞397   评分-   338737字   128.00
温馨提示:当前文档最多只能预览 15 页,若文档总页数超出了 15 页,请下载原文档以浏览全部内容。
省级现代农业发展补助专项粮食作物重大病虫疫情防治项目投标方案.docx 第1页
省级现代农业发展补助专项粮食作物重大病虫疫情防治项目投标方案.docx 第2页
省级现代农业发展补助专项粮食作物重大病虫疫情防治项目投标方案.docx 第3页
省级现代农业发展补助专项粮食作物重大病虫疫情防治项目投标方案.docx 第4页
省级现代农业发展补助专项粮食作物重大病虫疫情防治项目投标方案.docx 第5页
省级现代农业发展补助专项粮食作物重大病虫疫情防治项目投标方案.docx 第6页
省级现代农业发展补助专项粮食作物重大病虫疫情防治项目投标方案.docx 第7页
省级现代农业发展补助专项粮食作物重大病虫疫情防治项目投标方案.docx 第8页
省级现代农业发展补助专项粮食作物重大病虫疫情防治项目投标方案.docx 第9页
省级现代农业发展补助专项粮食作物重大病虫疫情防治项目投标方案.docx 第10页
省级现代农业发展补助专项粮食作物重大病虫疫情防治项目投标方案.docx 第11页
省级现代农业发展补助专项粮食作物重大病虫疫情防治项目投标方案.docx 第12页
省级现代农业发展补助专项粮食作物重大病虫疫情防治项目投标方案.docx 第13页
省级现代农业发展补助专项粮食作物重大病虫疫情防治项目投标方案.docx 第14页
省级现代农业发展补助专项粮食作物重大病虫疫情防治项目投标方案.docx 第15页
剩余412页未读, 下载浏览全部
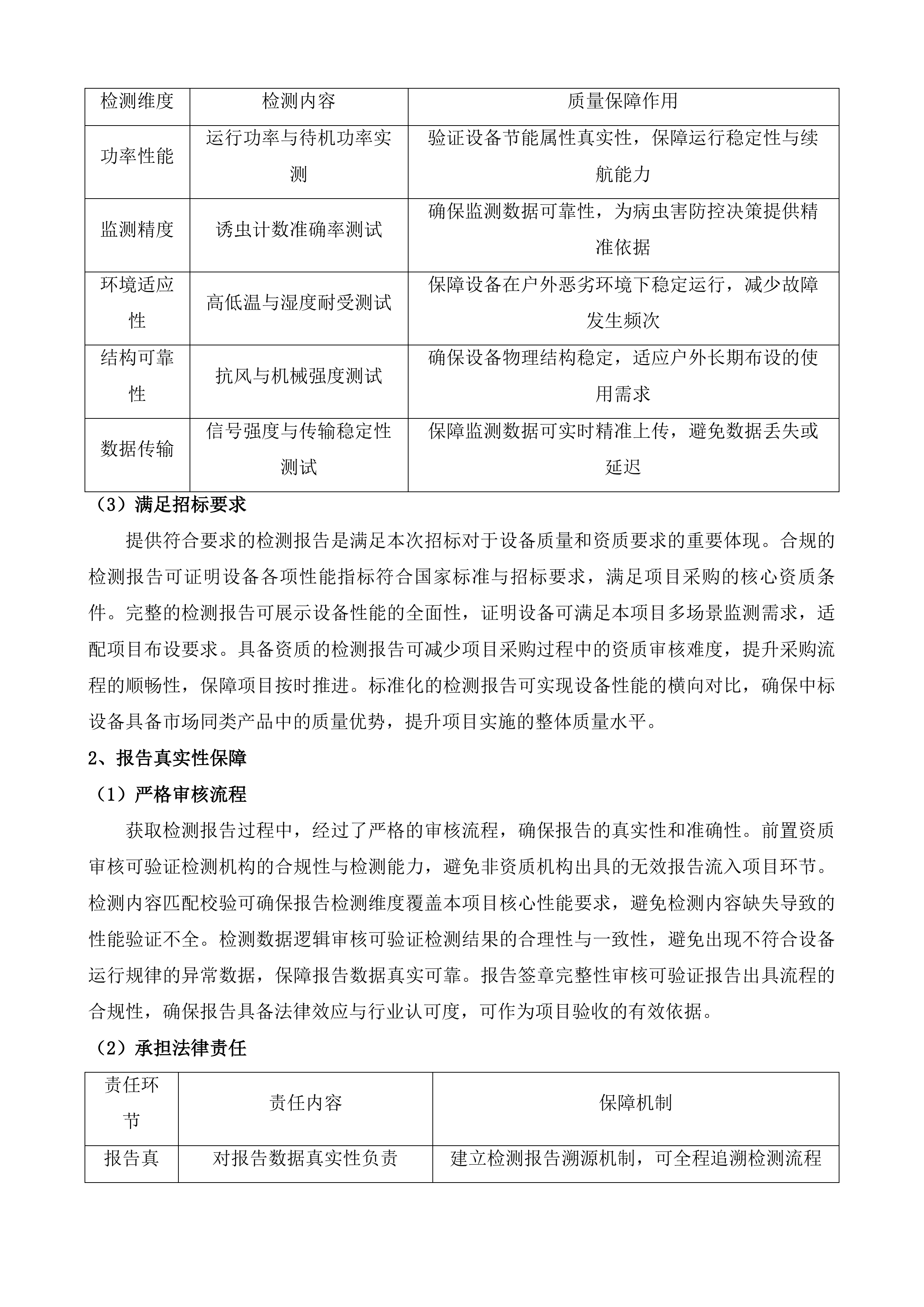
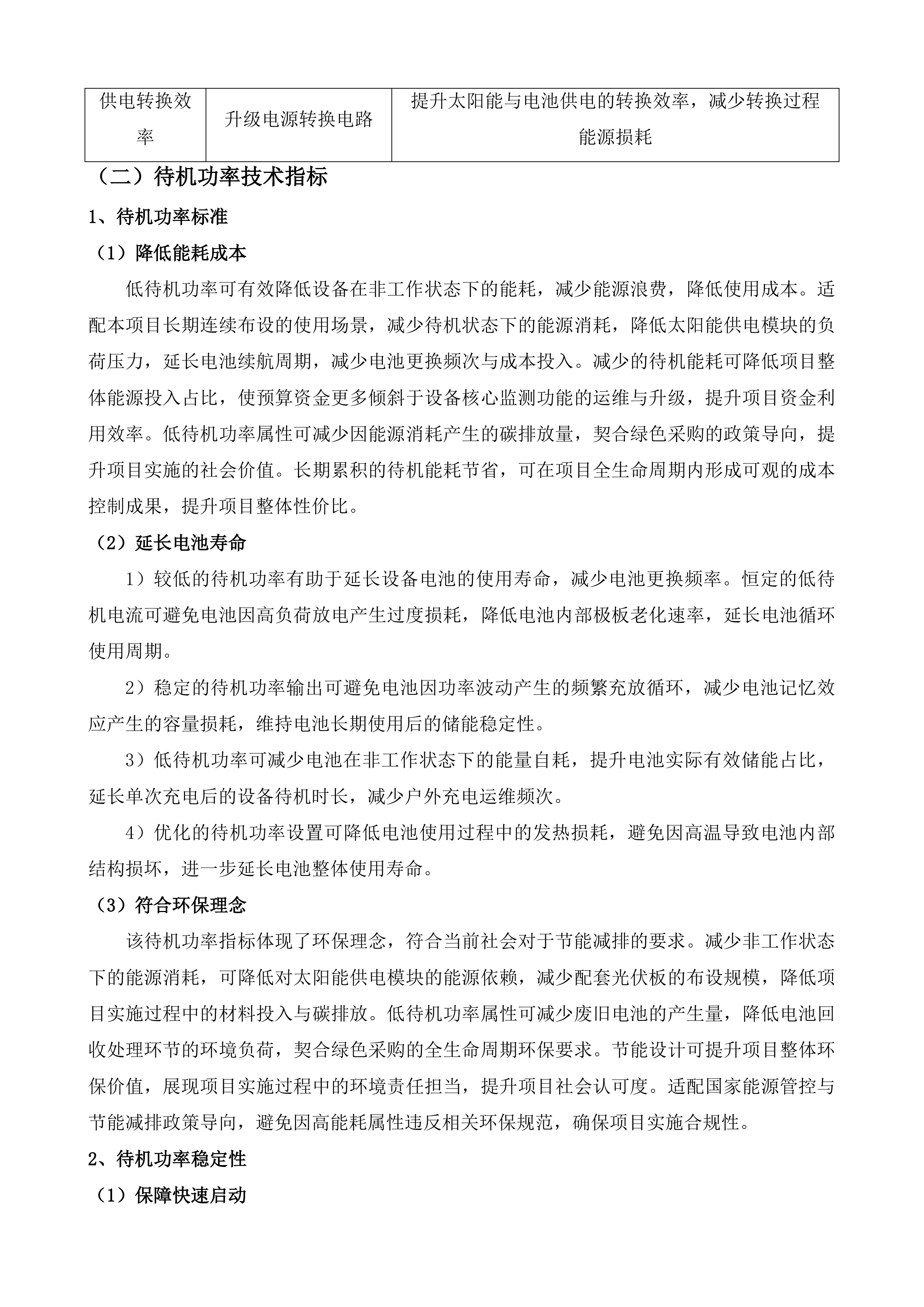
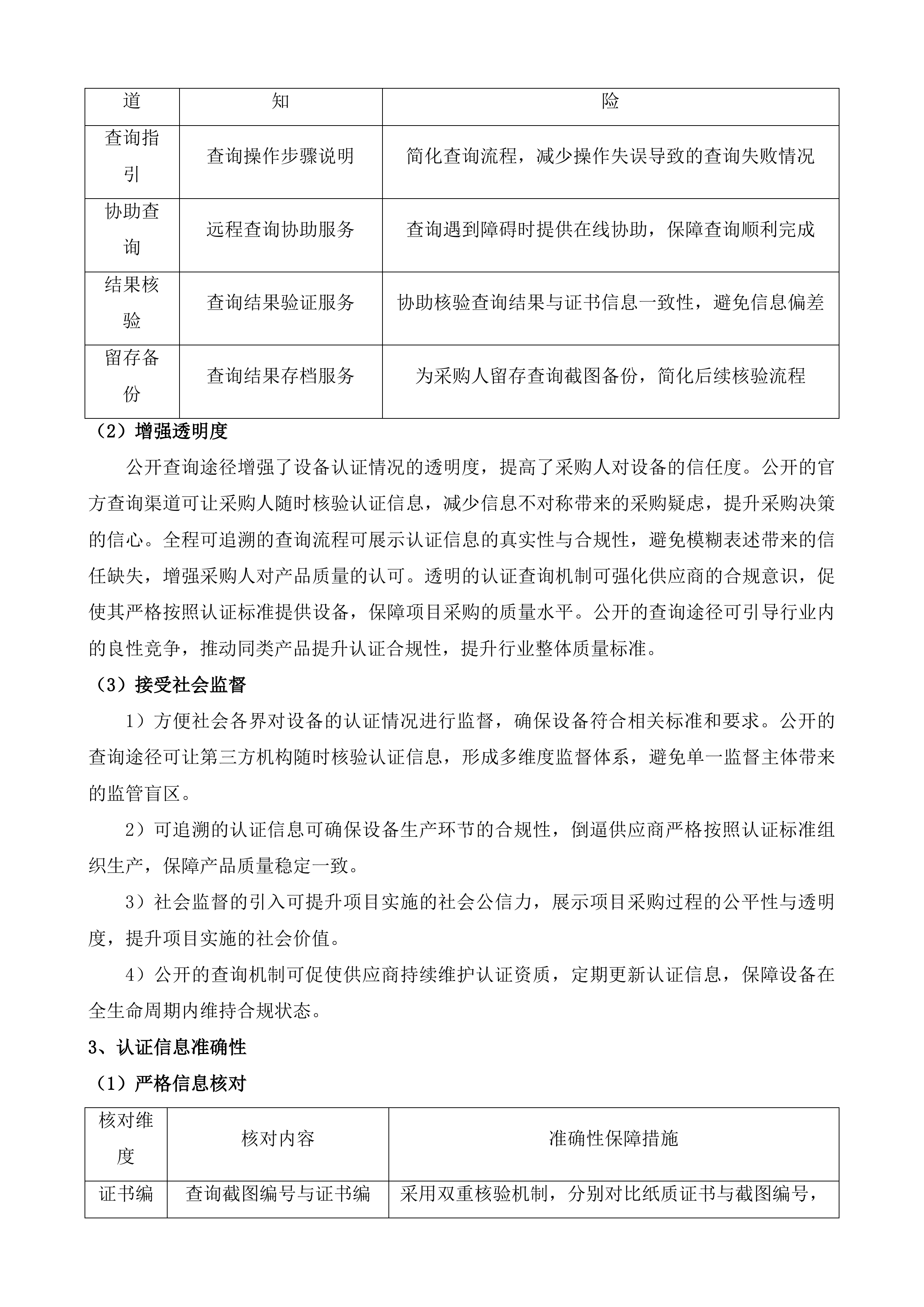
省级现代农业发展补助专项粮食作物重大病虫疫情防治项目投标方案 第一章 昆虫性诱智能测报设备技术规格响应 3 第一节 国家标准及功率要求 3 一、 符合GB/T24689.1国家标准 3 二、 功率参数技术指标 14 第二节 害虫监测与数据平台功能 25 一、 主要害虫监测种类 25 二、 数据分析平台功能 38 第三节 设备提醒与定位功能 44 一、 设备定位导航系统 44 二、 智能提醒功能配置 55 第四节 手机APP数据查看功能 67 一、 移动端数据可视化 67 二、 APP功能模块设计 79 第五节 诱虫量及幼虫预测功能 86 一、 未来诱虫量预测模型 86 二、 幼虫动态预测系统 96 第六节 红外计数装置性能 106 一、 红外感应计数系统 106 二、 计数精度保障措施 116 第七节 数据记录存储与传输 127 一、 数据存储管理系统 127 二、 数据传输技术方案 141 第八节 网关数据接收功能 152 一、 网关数据采集系统 152 二、 终端数据同步方案 158 第九节 害虫诱捕装置结构 175 一、 PC材质诱捕器设计 175 二、 结构强度测试标准 190 第十节 网关与终端配置要求 201 一、 网关传输技术方案 201 二、 终端配置管理 215 第十一节 太阳能供电系统规格 225 一、 太阳能板技术参数 225 二、 锂电池储能系统 236 第十二节 省级平台数据对接要求 248 一、 智慧农事平台对接 248 二、 检测报告资质要求 259 第二章 农药产品技术规格响应 269 第一节 480克升丙硫菌唑悬浮剂 269 一、 技术规格参数达标证明 269 二、 价格控制实施方案 279 三、 报价模式说明 291 第二节 40戊唑咪鲜胺悬乳剂 303 一、 技术标准符合性文件 303 二、 限价执行保障方案 315 三、 综合报价体系说明 323 第三章 售后服务承诺 338 第一节 产品资质文件承诺 338 一、 农药生产许可证与登记证 338 二、 经销商资质文件清单 351 第二节 供货及包装要求承诺 361 一、 外包装合规性保障 361 二、 物流配送实施方案 373 第三节 产品质量保障承诺 385 一、 原厂正品验证机制 385 二、 质量违约责任条款 394 第四节 售后服务承诺内容 405 一、 质保期服务体系 405 二、 供应链协同保障 416 昆虫性诱智能测报设备技术规格响应 国家标准及功率要求 符合GB/T24689.1国家标准 运行功率技术指标 功率标准要求 保障稳定运行 低运行功率确保设备在长期运行过程中保持稳定,减少能源消耗,降低运行成本,同时也体现了设备的节能特性。适配本项目户外长期监测的使用场景,无需频繁补充能源,可维持连续无间断的害虫数据采集,避免因供电不足中断监测进程,为后续的病虫害防控决策提供完整且连续的数据支撑。有限的能源消耗,可适配太阳能供电模式的运行需求,减少配套供电装置的规模投入,间接降低项目整体采购与运维成本,适配本项目预算管控目标。优化的能源配比方案,可避免设备因高负荷运行产生过热损耗,降低内部元件老化速率,延长设备无故障运行周期,减少后期维护频次与成本投入。 符合行业规范 1)该运行功率指标契合行业对于同类设备的规范要求,能够满足实际使用场景中的各项需求。适配户外多变的供电环境,可在太阳能供电波动的情况下维持稳定运行,避免因功率过高导致供电过载或停机。 2)标准化的功率参数,可兼容行业内通用的配套供电装置,无需额外定制特殊供电设备,简化采购与运维流程,降低适配成本。 3)合规的功率设置,可避免因超功率运行违反相关能源使用规范,确保本项目实施过程符合能源管控要求,规避潜在合规风险。 4)统一的功率标准,可保障本项目内多台设备运行状态的一致性,使采集到的监测数据具备横向可比性,便于后期统一分析与管理。 体现技术优势 1)较低的运行功率是设备技术优势的体现,有助于提高设备的市场竞争力和用户满意度。依托低功耗芯片与智能电源管理技术,在维持核心监测功能稳定运行的前提下,最大限度压缩能源消耗,展现产品的技术研发实力。 2)低运行功率可减少设备运行过程中的热量排放,适配高温户外环境的使用需求,避免因过热导致元件损坏或监测数据失真。 3)节能属性可强化产品的市场辨识度,契合当下绿色采购的趋势导向,提升本项目采购决策的社会认可度。 4)低功率运行模式可降低设备对供电系统的依赖程度,拓展设备的适用场景范围,适配本项目多样化的布设需求。 功率稳定性 减少故障风险 1)稳定的运行功率可降低设备因功率不稳定而产生的故障风险,延长设备的使用寿命。恒定的功率输出可避免内部电路因电压波动产生冲击,减少元件击穿或烧毁的概率,降低设备突发故障的频次。 2)稳定的功率供给可保障红外计数模块的精准运行,避免因功率波动导致计数偏差,确保监测数据的准确性与可靠性,为病虫害防控提供精准的数据支撑。 3)平稳的功率输出可减少设备运行过程中的机械振动,降低结构部件的磨损速率,延长设备整体使用寿命,减少后期设备更换成本。 4)功率稳定性可保障数据传输模块的连续运行,避免因功率中断导致监测数据丢失,确保所有采集数据都能完整上传至后台平台。 保障数据质量 1)功率稳定有助于保障设备监测数据的质量,为后续的数据分析和决策提供可靠依据。恒定的功率供给可维持红外感应模块的灵敏度一致,确保不同时段采集的诱虫数据具备相同的检测标准,避免因功率波动导致数据出现系统性偏差。 2)稳定的功率输出可保障数据传输模块的信号强度稳定,避免因功率不足导致数据传输延迟或丢失,确保后台平台可实时获取监测数据。 3)平稳的运行功率可维持设备内部温度稳定,避免因温度波动影响传感器精度,保障监测数据的准确性与一致性,便于后期进行多时段数据对比分析。 4)功率稳定性可保障设备在不同环境温度下保持一致的运行状态,确保采集数据不受环境供电波动影响,维持数据的横向可比性。 适应不同环境 不同的工作环境下,设备仍能保持稳定的运行功率,体现了其良好的适应性和可靠性。适配低温、高温、高湿度等多种户外恶劣环境,不会因环境变化导致功率输出波动,维持监测功能的连续稳定运行。兼容太阳能供电与备用电池供电两种模式,在供电切换过程中保持功率输出平稳,避免因供电模式转换导致设备停机或数据中断。可在复杂电磁环境下维持功率输出稳定,避免因外界电磁干扰导致功率波动,保障监测功能不受外界环境影响,适配农田、林地等多种布设场景。稳定的功率输出可保障设备在不同海拔区域保持一致运行状态,确保高海拔与低海拔区域采集的数据具备相同可靠性,满足本项目多区域布设需求。 功率优化设计 节能技术应用 应用了多种节能技术,如智能控制、低功耗芯片等,有效降低了设备的运行功率。智能电源管理系统可根据设备运行状态自动调节功率输出,在无害虫监测时段自动降低供电功率,在监测到害虫时快速恢复额定功率,实现能源的精准分配。低功耗处理芯片可在维持数据运算与传输功能的前提下,最大限度压缩能源消耗,减少不必要的功率损耗,提升能源利用效率。自适应唤醒机制可让设备在待机与运行状态间快速切换,减少状态转换过程中的能源浪费,进一步降低整体运行功率。智能散热系统可根据设备内部温度调节散热功率,避免因过度散热产生能源消耗,在保障设备稳定运行的前提下实现节能目标。 高效电路设计 高效的电路设计减少了能量损耗,提高了能源利用效率,进一步降低了运行功率。优化的电路布局减少了电流传输过程中的线路损耗,提升电能转化效率,使更多能源可用于核心监测功能运行。集成化电路设计可减少元件间的信号传输损耗,提升数据处理与传输效率,在相同运行效果下降低功率投入。隔离式供电模块可避免不同功能模块间的功率干扰,保障各模块功率输出稳定,减少因干扰产生的额外能源消耗,提升整体功率利用效率。精准的电压调控电路可维持核心元件的供电电压稳定,避免因电压波动产生功率损耗,确保能源精准作用于监测功能运行,减少无效能源消耗。 持续优化改进 优化方向 技术路径 预期效果 功率调控精度 升级智能电源管理算法 根据实时运行状态动态调节功率输出,压缩无效能耗占比 元件能耗比 搭载新一代低功耗芯片 维持相同运行性能前提下降低核心元件功率损耗 能源回收效率 增设微能耗回收模块 回收设备运行过程中的闲置能源,转化为可用供电补充 散热能耗占比 采用被动散热结构优化 减少主动散热模块的功率投入,降低散热环节能源消耗 供电转换效率 升级电源转换电路 提升太阳能与电池供电的转换效率,减少转换过程能源损耗 待机功率技术指标 待机功率标准 降低能耗成本 低待机功率可有效降低设备在非工作状态下的能耗,减少能源浪费,降低使用成本。适配本项目长期连续布设的使用场景,减少待机状态下的能源消耗,降低太阳能供电模块的负荷压力,延长电池续航周期,减少电池更换频次与成本投入。减少的待机能耗可降低项目整体能源投入占比,使预算资金更多倾斜于设备核心监测功能的运维与升级,提升项目资金利用效率。低待机功率属性可减少因能源消耗产生的碳排放量,契合绿色采购的政策导向,提升项目实施的社会价值。长期累积的待机能耗节省,可在项目全生命周期内形成可观的成本控制成果,提升项目整体性价比。 延长电池寿命 1)较低的待机功率有助于延长设备电池的使用寿命,减少电池更换频率。恒定的低待机电流可避免电池因高负荷放电产生过度损耗,降低电池内部极板老化速率,延长电池循环使用周期。 2)稳定的待机功率输出可避免电池因功率波动产生的频繁充放循环,减少电池记忆效应产生的容量损耗,维持电池长期使用后的储能稳定性。 3)低待机功率可减少电池在非工作状态下的能量自耗,提升电池实际有效储能占比,延长单次充电后的设备待机时长,减少户外充电运维频次。 4)优化的待机功率设置可降低电池使用过程中的发热损耗,避免因高温导致电池内部结构损坏,进一步延长电池整体使用寿命。 符合环保理念 该待机功率指标体现了环保理念,符合当前社会对于节能减排的要求。减少非工作状态下的能源消耗,可降低对太阳能供电模块的能源依赖,减少配套光伏板的布设规模,降低项目实施过程中的材料投入与碳排放。低待机功率属性可减少废旧电池的产生量,降低电池回收处理环节的环境负荷,契合绿色采购的全生命周期环保要求。节能设计可提升项目整体环保价值,展现项目实施过程中的环境责任担当,提升项目社会认可度。适配国家能源管控与节能减排政策导向,避免因高能耗属性违反相关环保规范,确保项目实施合规性。 待机功率稳定性 保障快速启动 1)稳定的待机功率保障了设备在需要时能够快速启动,不影响正常的监测工作。恒定的待机功率输出可维持设备核心模块的低功耗运行状态,在接收到触发信号时无需重新加载运行程序,可瞬间恢复额定运行功率,快速进入监测状态。 2)平稳的待机功率可避免因功率波动导致设备进入深度休眠状态,减少唤醒过程中的时间损耗,确保在害虫活动高峰期及时响应,捕捉完整的害虫活动数据。 3)稳定的待机供电可维持数据传输模块的实时在线状态,确保后台平台可随时获取设备运行信息,便于远程运维与状态监控,提升项目管理效率。 4)一致的待机功率输出可保障多台设备唤醒响应时间同步,便于统一调度与管理,确保本项目监测数据采集的时效性与一致性。 减少故障隐患 避免了因待机功率不稳定而可能引发的设备故障,提高了设备的可靠性。稳定的待机功率可避免内部电路因电压波动产生冲击损耗,减少元件因频繁承受电压波动导致的老化损坏,降低故障发生概率。平稳的待机供电可维持设备内部温度稳定,避免因温度波动产生的元件热胀冷缩损耗,延长内部结构件使用寿命,减少机械故障发生频次。恒定的待机功率可避免电池因频繁充放循环产生的损耗,减少电池漏液、鼓包等故障风险,提升设备运行安全性。一致的待机功率输出可避免设备因供电异常产生的程序错乱,减少数据丢失或监测功能失效的情况,提升设备整体可靠性。 提升用户体验 稳定的待机功率为用户提供了更好的使用体验,减少了不必要的麻烦。无需频繁关注设备待机状态下的能耗情况,减少日常运维的检查频次,降低运维人员的工作负荷。稳定的待机运行状态可减少设备因故障产生的停机维修需求,避免因设备停机导致的监测数据中断,确保监测工作的连续开展。可预测的待机功率消耗便于项目运维的能源管控规划,提升预算使用的精准性,减少因能耗超出预算产生的额外投入。可靠的待机运行状态可提升用户对设备性能的信任度,增强用户对产品的满意度与认可度,为后续项目合作奠定基础。 待机功率优化措施 智能休眠技术 智能休眠技术可使设备在待机时自动进入低功耗模式,降低功率消耗。分层休眠机制可根据设备待机时长逐步降低功率输出,在短时待机状态维持核心模块低功耗运行,在长时待机状态关闭非必要功能模块,实现待机功率的精准调控。动态唤醒阈值设置可根据害虫活动规律调整唤醒触发条件,在害虫高发时段提高唤醒灵敏度,在低发时段延长休眠时长,平衡待机节能与监测时效性需求。休眠状态数据缓存功能可在设备进入休眠前临时存储监测数据,避免因休眠导致数据丢失,在唤醒后快速同步上传缓存数据,保障监测数据的完整性。智能休眠模式可自动适配不同环境下的待机需求,在供电充足环境适当提高待机功率保障快速唤醒,在供电紧张环境降低待机功率延长续航周期。 低功耗电路设计 低功耗电路设计减少了待机状态下的电流消耗,进一步降低了待机功率。休眠专用供电模块可在设备进入待机状态时自动切换为低功耗供电模式,关闭高功耗转换模块,减少供电转换过程中的能源损耗。隔离式待机电路可避免非待机模块的电流泄漏,减少无用功率消耗,提升待机状态下的能源利用效率。低功耗时钟电路可在待机状态下维持时间同步功能,同时最大限度压缩能源消耗,保障唤醒时机的精准性。休眠状态信号维持模块可在低功耗状态下维持设备通信连接,确保后台平台可随时远程唤醒设备,减少因唤醒需求额外增加的待机功率消耗。 持续技术创新 不断进行技术创新,进一步优化设备的待机功率,提高设备的节能性能。新一代低功耗传感器可在维持监测灵敏度的前提下进一步降低待机功率,实现更低能耗下的害虫监测功能。自适应休眠算法可根据历史监测数据自动调整待机功率与唤醒策略,优化待机节能效果的同时保障监测时效性。新型储能模块可在待机状态下收集设备运行过程中的闲置能源,转化为待机供电补充,进一步降低外部能源依赖。一体化休眠控制模块可整合多种休眠功能,减少模块间的功率损耗,实现待机功率的整体优化提升。 检测报告资质要求 检测报告提供 权威机构认证 国家农机具质量检验检测中心是具有权威性和公信力的检测机构,其出具的检测报告具有较高的可信度。经过严格资质审核与能力认可的检测流程,可全面验证设备各项性能指标是否符合国家标准,检测数据具备法律效应与行业认可度,可为本项目采购决策提供可靠依据。规范的检测流程可确保每一项性能指标都经过专业设备与标准方法验证,避免因检测疏漏导致的性能偏差,保障设备核心功能的可靠性。权威检测结论可证明设备技术参数的真实性与合规性,避免虚假参数带来的采购风险,确保本项目采购的设备符合质量要求。具备资质的检测机构出具的报告可作为项目验收的核心依据之一,简化验收流程,保障项目实施过程的合规性。 确保产品质量 检测维度 检测内容 质量保障作用 功率性能 运行功率与待机功率实测 验证设备节能属性真实性,保障运行稳定性与续航能力 监测精度 诱虫计数准确率测试 确保监测数据可靠性,为病虫害防控决策提供精准依据 环境适应性 高低温与湿度耐受测试 保障设备在户外恶劣环境下稳定运行,减少故障发生频次 结构可靠性 抗风与机械强度测试 确保设备物理结构稳定,适应户外长期布设的使用需求 数据传输 信号强度与传输稳定性测试 保障监测数据可实时精准上传,避免数据丢失或延迟 满足招标要求 提供符合要求的检测报告是满足本次招标对于设备质量和资质要求的重要体现。合规的检测报告可证明设备各项性能指标符合国家标准与招标要求,满足项目采购的核心资质条件。完整的检测报告可展示设备性能的全面性,证明设备可满足本项目多场景监测需求,适配项目布设要求。具备资质的检测报告可减少项目采购过程中的资质审核难度,提升采购流程的顺畅性,保障项目按时推进。标准化的检测报告可实现设备性能的横向对比,确保中标设备具备市场同类产品中的质量优势,提升项目实施的整体质量水平。 报告真实性保障 严格审核流程 获取检测报告过程中,经过了严格的审核流程,确保报告的真实性和准确性。前置资质审核可验证检测机构的合规性与检测能力,避免非资质机构出具的无效报告流入项目环节。检测内容匹配校验可确保报告检测维度覆盖本项目核心性能要求,避免检测内容缺失导致的性能验证不全。检测数据逻辑审核可验证检测结果的合理性与一致性,避免出现不符合设备运行规律的异常数据,保障报告数据真实可靠。报告签章完整性审核可验证报告出具流程的合规性,确保报告具备法律效应与行业认可度,可作为项目验收的有效依据。 承担法律责任 责任环节 责任内容 保障机制 报告真实性 对报告数据真实性负责 建立检测报告溯源机制,可全程追溯检测流程与数据来源 性能匹配性 对报告数据与设备实际性能匹配性负责 实施到货复检流程,验证设备实际性能与报告数据一致性 合规性 对报告出具流程合规性负责 留存检测机构资质证明与委托检测协议,保障检测流程合法合规 后果承担 对报告虚假或不符产生的后果负责 承诺承担因报告问题导致的项目损失与法律责任 整改义务 对报告不符问题的整改义务 建立快速整改响应机制,及时更换不合格设备或补充合规报告 接受监督检查 监督维度 监督内容 配合措施 报告来源 检测机构资质与委托流程核查 提供检测机构资质证明与委托检测协议原件 数据真实性 检测数据与设备实际性能比对 配合开展设备现场性能测试,验证报告数据一致性 流程合规性 检测流程规范性核查 提供检测过程原始记录与数据留存文件 时效性 报告有效期核查 提供检测报告有效期证明与更新计划 完整性 检测内容覆盖性核查 梳理报告检测维度与招标要求匹配清单,展示内容完整性 接受监督检查 报告时效性要求 及时更新报告 及时关注检测报告的有效期,在报告临近过期时及时进行更新,确保报告的时效性。建立报告有效期预警机制,提前触发报告更新流程,避免因报告过期导致项目实施受阻。同步更新检测数据可确保报告内容反映设备最新性能状态,避免因技术升级导致报告数据与实际性能不符。标准化的报告更新流程可保障更新后的报告保持原有的资质等级与合规性,延续报告的法律效力与认可度。报告更新后的校验流程可验证新报告数据与设备实际性能的一致性,保障更新后报告的可靠性,为项目实施提供持续合规的质量依据。 保证数据准确 1)有效期内的检测报告能够保证所提供的数据准确反映设备的实际情况,为用户提供可靠的参考。规范的检测流程可确保有效期内的报告数据具备稳定性与可靠性,不因时间推移产生数据偏差,维持报告的参考价值。 2)定期性能校准机制可确保设备在报告有效期内维持报告标注的性能状态,避免因设备老化或损耗导致性能下降,保障实际运行与报告数据匹配。 3)有效期内的报告可作为设备质量保障的核心依据,在设备出现性能问题时为责任界定提供清晰标准,保障项目实施过程中的权益划分明确。 4)动态性能跟踪机制可在报告有效期内持续监控设备运行状态,及时发现性能偏差并采取整改措施,保障设备始终维持报告标注的性能水平。 符合项目需求 1)确保检测报告的时效性符合本次项目对于设备质量和性能的要求。适配项目实施周期的报告有效期设置,可保障报告在项目采购、布设与验收全流程内保持合规有效,避免因报告过期影响项目推进。 2)同步更新的检测报告可匹配项目实施过程中的技术调整需求,确保报告数据与最终交付设备性能保持一致,保障项目验收的顺畅性。 3)时效性保障的报告可为本项目后续的运维与升级提供可靠依据,便于根据报告数据制定运维方案与升级规划,提升项目全生命周期管理效率。 4)合规的报告时效性可减少项目实施过程中的资质合规风险,避免因报告过期导致项目被判定为不合规,保障项目实施的顺利开展。 认证证书编号查询 查询截图提供 直观展示认证 查询截图能够直观地展示设备的认证情况,让采购人清晰了解设备是否通过相关认证。完整的查询截图可展示认证证书编号、认证范围、有效期等核心信息,为认证真实性提供可视化依据。同步截取的认证平台页面可展示查询渠道的权威性,避免虚假截图产生的合规风险,保障认证信息的可信度。清晰的截图内容可简化资质审核流程,便于审核人员快速核验认证信息,提升项目采购环节的工作效率。可追溯的截图来源可提供查询记录的完整链路,便于后续对认证信息进行二次核验,保障项目实施过程的合规性。 保证认证真实性 1)提供查询截图可保证设备认证的真实性,避免虚假认证情况的出现。官方平台的查询截图可证明认证证书的有效性,避免伪造证书带来的采购风险,保障设备具备合规的市场准入资质。 2)实时截取的查询截图可避免截图过期导致的信息失效,展示查询时的认证状态,保障认证信息的时效性与真实性。 3)完整的查询链路截图可展示查询操作的全过程,证明截图内容的原始性与未篡改属性,提升认证信息的可信度。 4)可核对的截图信息可与检测报告内容形成互证,验证设备性能参数与认证范围的匹配性,保障设备整体资质的合规性。 满足审核要求 1)查询截图满足本次招标对于设备认证情况审核的要求,为项目的顺利进行提供保障。标准化的截图格式可适配项目审核流程的信息核验需求,便于审核人员快速提取核心认证信息,提升审核效率。 2)合规的查询渠道截图可证明认证信息的官方来源,避免非官方查询渠道产生的信息偏差,保障审核结果的准确性。 3)清晰的截图内容可减少审核过程中的沟通成本,避免因信息模糊导致的审核退回,保障项目采购环节的顺畅推进。 4)可存档的查询截图可作为项目档案的核心组成部分,为项目后续的合规性检查提供可追溯的认证依据,保障项目全生命周期的合规性。 查询途径说明 提供便捷服务 查询环节 服务内容 便捷性体现 查询渠道 官方查询平台信息告知 提供认证机构官方查询入口,避免非官方渠道查询风险 查询指引 查询操作步骤说明 简化查询流程,减少操作失误导致的查询失败情况 协助查询 远程查询协助服务 查询遇到障碍时提供在线协助,保障查询顺利完成 结果核验 查询结果验证服务 协助核验查询结果与证书信息一致性,避免信息偏差 留存备份 查询结果存档服务 为采购人留存查询截图备份,简化后续核验流程 增强透明度 公开查询途径增强了设备认证情况的透明度,提高了采购人对设备的信任度。公开的官方查询渠道可让采购人随时核验认证信息,减少信息不对称带来的采购疑虑,提升采购决策的信心。全程可追溯的查询流程可展示认证信息的真实性与合规性,避免模糊表述带来的信任缺失,增强采购人对产品质量的认可。透明的认证查询机制可强化供应商的合规意识,促使其严格按照认证标准提供设备,保障项目采购的质量水平。公开的查询途径可引导行业内的良性竞争,推动同类产品提升认证合规性,提升行业整体质量标准。 接受社会监督 1)方便社会各界对设备的认证情况进行监督,确保设备符合相关标准和要求。公开的查询途径可让第三方机构随时核验认证信息,形成多维度监督体系,避免单一监督主体带来的监管盲区。 2)可追溯的认证信息可确保设备生产环节的合规性,倒逼供应商严格按照认证标准组织生产,保障产品质量稳定一致。 3)社会监督的引入可提升项目实施的社会公信力,展示项目采购过程的公平性与透明度,提升项目实施的社会价值。 4)公开的查询机制可促使供应商持续维护认证资质,定期更新认证信息,保障设备在全生命周期内维持合规状态。 认证信息准确性 严格信息核对 核对维度 核对内容 准确性保障措施 证书编号 查询截图编号与证书编号一致性 采用双重核验机制,分别对比纸质证书与截图编号,确保完全匹配 认证范围 认证覆盖内容与设备性能匹配性 逐一核对认证覆盖参数与设备技术指标,确保无遗漏或超出范围内容 有效期 查询截图与证书有效期一致性 同步核对证书纸质有效期与平台查询有效期,避免信息偏差 认证状态 查询截图显示认证有效性 截取查询时的实时状态页面,避免使用过期截图导致的无效证明 机构信息 查询平台与发证机构一致性 核实查询平...
省级现代农业发展补助专项粮食作物重大病虫疫情防治项目投标方案.docx
下载提示

1.本文档仅提供部分内容试读;

2.支付并下载文件,享受无限制查看;

3.本网站所提供的标准文本仅供个人学习、研究之用,未经授权,严禁复制、发行、汇编、翻译或网络传播等,侵权必究;

4.左侧添加客服微信获取帮助;

5.本文为word版本,可以直接复制编辑使用。


这个人很懒,什么都没留下
未认证用户 查看用户
该文档于 上传
推荐文档
×
精品标书制作
百人专家团队
擅长领域:
工程标 服务标 采购标
16852
已服务主
2892
中标量
1765
平台标师
扫码添加客服
客服二维码
咨询热线:192 3288 5147
公众号
微信客服
客服