文库 服务类投标方案 规划设计

松原市国民经济和社会发展十五五规划编制投标方案.docx

DOCX   1105页   下载841   2025-09-08   浏览42   收藏76   点赞96   评分-   648855字   228.00

AI慧写标书

十分钟千页标书高效生成

温馨提示:当前文档最多只能预览 15 页,若文档总页数超出了 15 页,请下载原文档以浏览全部内容。
松原市国民经济和社会发展十五五规划编制投标方案.docx 第1页
松原市国民经济和社会发展十五五规划编制投标方案.docx 第2页
松原市国民经济和社会发展十五五规划编制投标方案.docx 第3页
松原市国民经济和社会发展十五五规划编制投标方案.docx 第4页
松原市国民经济和社会发展十五五规划编制投标方案.docx 第5页
松原市国民经济和社会发展十五五规划编制投标方案.docx 第6页
松原市国民经济和社会发展十五五规划编制投标方案.docx 第7页
松原市国民经济和社会发展十五五规划编制投标方案.docx 第8页
松原市国民经济和社会发展十五五规划编制投标方案.docx 第9页
松原市国民经济和社会发展十五五规划编制投标方案.docx 第10页
松原市国民经济和社会发展十五五规划编制投标方案.docx 第11页
松原市国民经济和社会发展十五五规划编制投标方案.docx 第12页
松原市国民经济和社会发展十五五规划编制投标方案.docx 第13页
松原市国民经济和社会发展十五五规划编制投标方案.docx 第14页
松原市国民经济和社会发展十五五规划编制投标方案.docx 第15页
剩余1090页未读, 下载浏览全部

开通会员, 优惠多多

6重权益等你来

首次半价下载
折扣特惠
上传高收益
特权文档
AI慧写优惠
专属客服
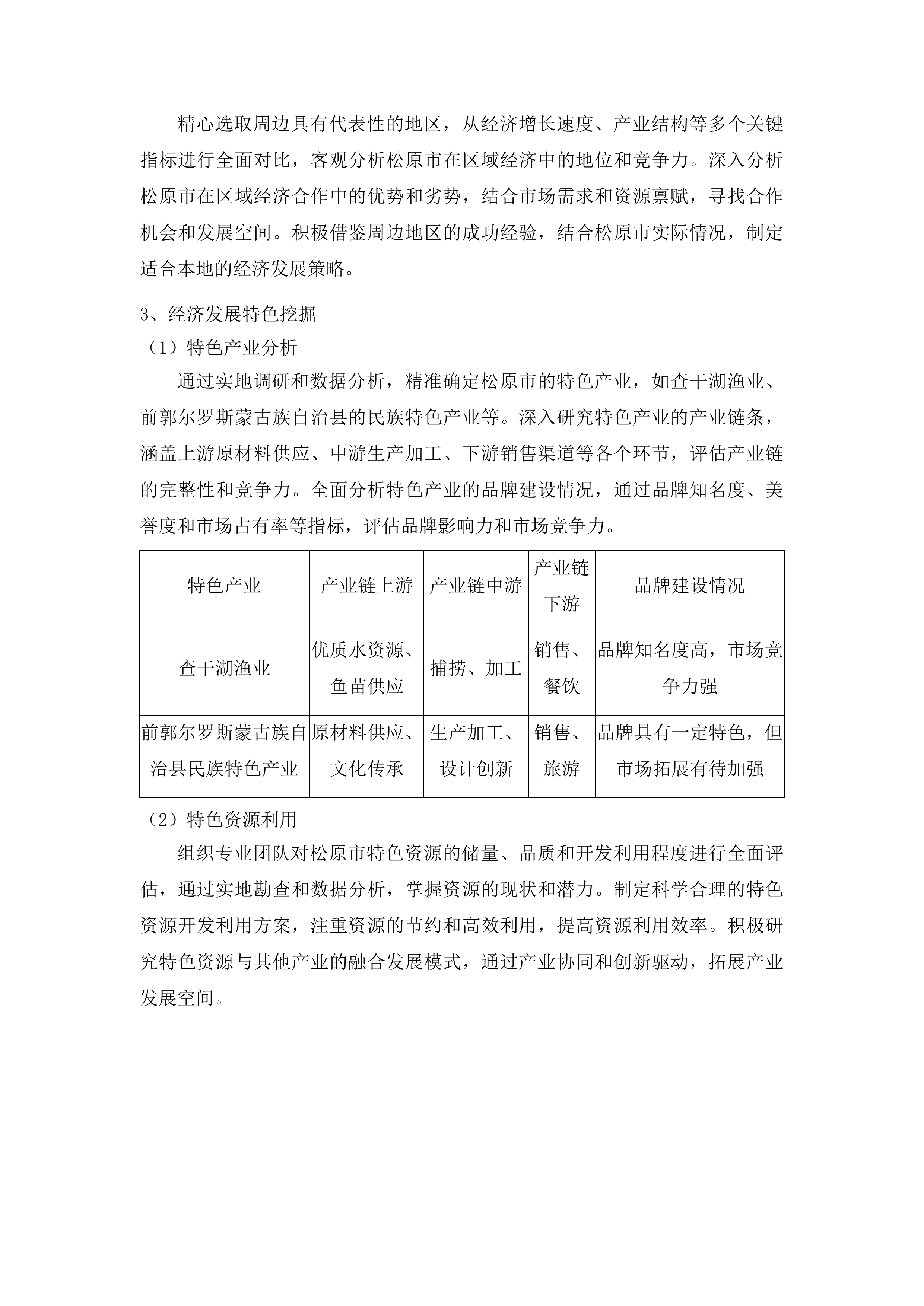
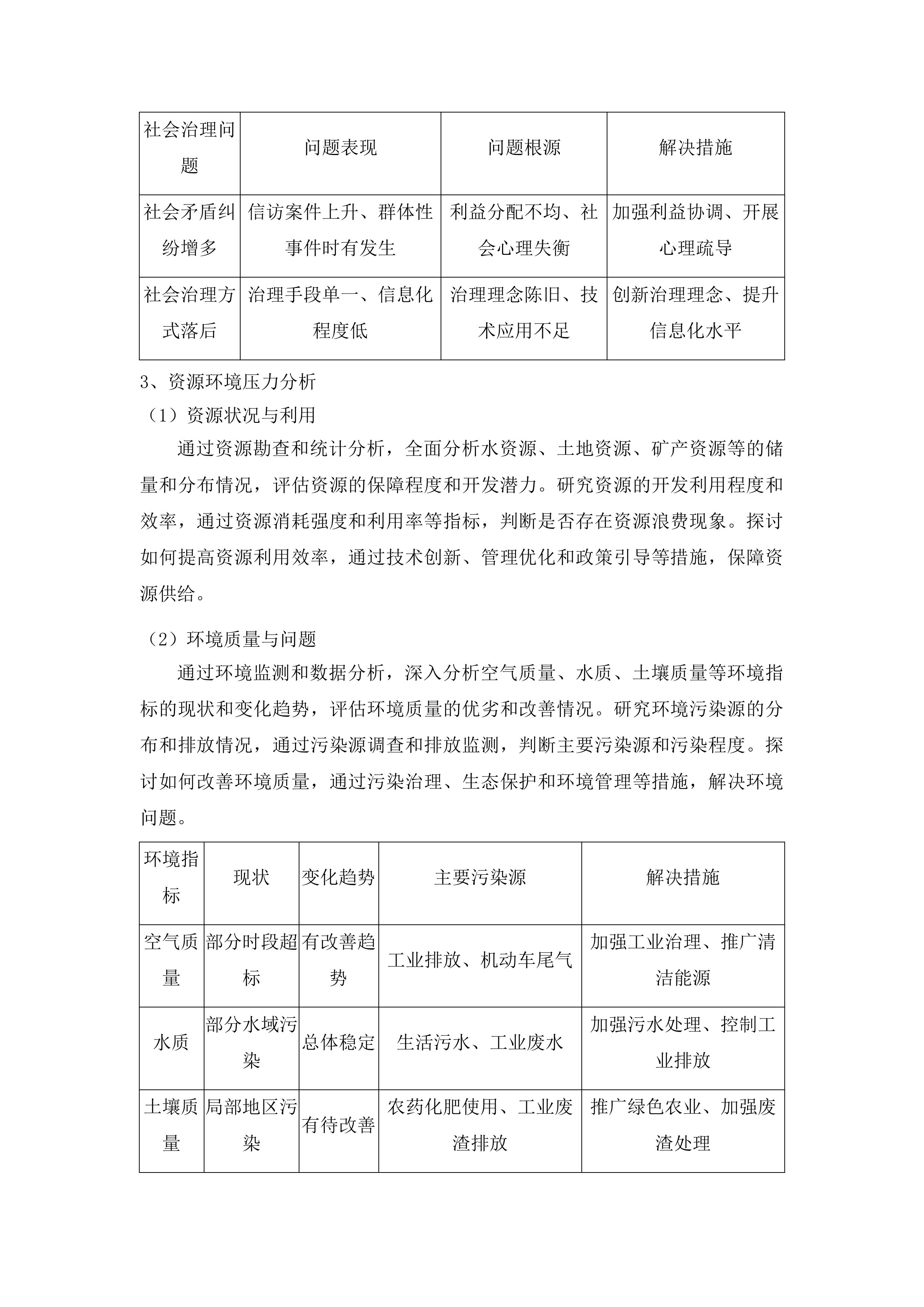
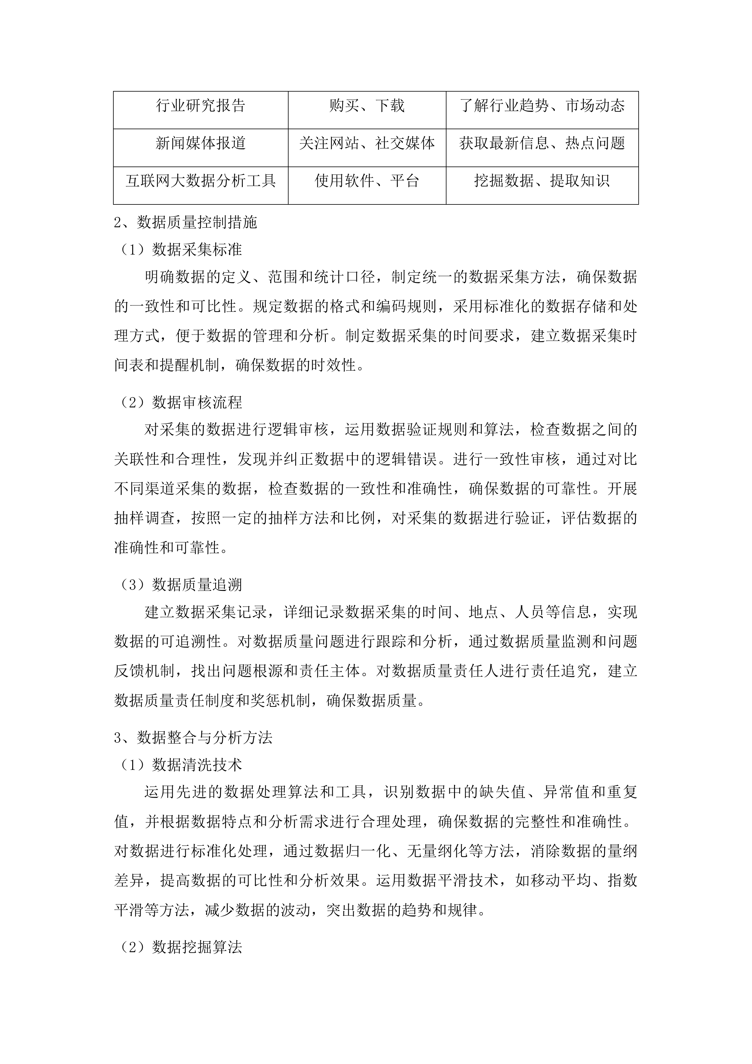
松原市国民经济和社会发展十五五规划编制投标方案 第一章 项目服务方案 6 第一节 工作内容认识 6 一、 经济社会现状分析 6 二、 重点课题研究规划 17 三、 规划文本编制要点 36 第二节 管理服务定位 50 一、 第三方服务角色界定 50 二、 全过程服务实施路径 65 三、 常态化沟通机制建设 79 第三节 管理服务目标 92 一、 规划成果质量目标 92 二、 评审交付目标设定 104 三、 服务质量提升目标 128 第四节 整体服务方案 145 一、 分阶段实施规划 145 二、 项目管理机制构建 161 三、 成果交付后服务 182 第二章 工作方法 194 第一节 工作方法合理性 194 一、 地方实际工作方法构建 194 二、 规划编制规范遵循 210 三、 任务分工与资源配置 219 第二节 工作效率保障 231 一、 工作计划与时间管控 232 二、 信息化工具应用方案 243 三、 快速响应与交付保障 253 第三节 技术措施得当 264 一、 分析模型应用策略 264 二、 多学科团队组建方案 286 三、 第三方评审机制设计 308 第四节 方法内容完整性 324 一、 规划编制全流程覆盖 324 二、 阶段成果质量管控 338 三、 突发情况应对机制 343 第三章 质量保证措施 360 第一节 质量保障措施 360 一、 质量目标设定 360 二、 全过程质量控制流程 374 三、 成果审核机制 391 四、 质量责任分工 399 第二节 质量保证体系 404 一、 质量管理组织架构 404 二、 质量管理制度 415 三、 关键控制节点 431 四、 质量改进机制 443 第三节 成果质量控制 457 一、 基础数据审核 457 二、 阶段性成果评审 472 三、 专家咨询机制 488 四、 终稿成果校审 493 第四节 质量监督与反馈 510 一、 质量监督机制 510 二、 质量检查点设置 533 三、 质量评估开展 549 四、 内部反馈机制 555 第四章 时间保障措施 573 第一节 时间安排原则 573 一、 合同签订日期倒排工期 573 二、 科学时间分配方案 584 第二节 阶段性计划安排 593 一、 详细工作进度表制定 593 二、 阶段性成果确认机制 607 第三节 进度控制机制 619 一、 项目进度跟踪制度 619 二、 进度协调会议安排 624 第四节 资源调配保障 638 一、 资源投入合理安排 638 二、 多线协同工作机制 655 第五节 应急响应机制 664 一、 突发情况应对预案 664 二、 备用支持团队设置 682 第五章 企业管理制度 695 第一节 企业管理体系 695 一、 现行管理体系构成 695 二、 项目适配管理机制 707 第二节 组织架构设置 727 一、 职能部门架构图 727 二、 部门协同推进机制 738 第三节 服务管理制度 760 一、 规划编制服务规范 760 二、 客户反馈响应机制 776 第四节 人员管理方案 780 一、 项目团队配置管理 780 二、 人员稳定性保障措施 794 第五节 制度执行措施 807 一、 执行责任监督体系 807 二、 执行效果评估优化 827 第六章 工作中的难点分析 844 第一节 难点识别 844 一、 区域经济数据收集挑战 844 二、 课题研究深度不足问题 852 三、 政策动态适应性难题 873 第二节 解决措施 883 一、 跨部门协作优化方案 883 二、 公众参与提升策略 899 三、 项目进度管控办法 906 第七章 风险控制及措施 918 第一节 风险识别 918 一、 政策变动风险识别 918 二、 数据获取风险识别 924 三、 课题研究风险识别 929 四、 沟通协调风险识别 934 第二节 风险评估 939 一、 风险发生概率评估 939 二、 风险影响程度评估 944 三、 风险等级划分 952 第三节 应对措施 958 一、 政策变动应对措施 958 二、 数据保障应对措施 965 三、 课题研究质量保障措施 971 四、 沟通协调强化措施 975 第四节 风险控制机制 982 一、 风险预警机制 982 二、 应急响应机制 988 三、 风险处置机制 995 第五节 持续改进 1000 一、 风险信息收集分析 1001 二、 改进措施制定实施 1005 三、 防控能力提升方案 1011 第八章 服务团队配备 1018 第一节 组织结构配备 1018 一、 规划编制组织架构设计 1018 二、 管理监督体系建设 1027 第二节 职能分工明确 1035 一、 专项工作组划分 1035 二、 部门协同工作机制 1046 第三节 岗位职责完善 1055 一、 核心管理岗位设定 1055 二、 专业技术岗位规范 1062 第四节 人员配置齐全 1068 一、 关键岗位人员配备 1068 二、 专业结构优化配置 1079 第五节 团队能力匹配 1090 一、 人员资质能力要求 1090 二、 过往项目经验匹配 1100 项目服务方案 工作内容认识 经济社会现状分析 经济发展现状梳理 产业结构分析 农业产业结构 对松原市主要农作物的种植面积、产量及产值进行详细统计,通过科学计算分析不同农作物在农业生产中的占比情况,以此了解农业种植结构的特点和优势。深入研究农业产业化发展水平,全面考察农产品加工企业的数量、规模及加工能力,评估其对农业产业链延伸和附加值提升的作用。同时,从农业机械化水平、农业科技投入等多个维度评估农业现代化程度,为推动农业转型升级提供依据。 工业产业结构 精准确定松原市主导工业产业,通过对工业总产值的详细分析,明确其在工业经济中的贡献。密切考察传统工业产业的转型升级情况,重点关注技术改造、节能减排等方面的进展和成效,判断其是否适应市场需求和环保要求。全面了解新兴工业产业的发展态势,涵盖产业规模、创新能力等关键指标,为工业结构优化和新兴产业培育提供参考。 服务业产业结构 深入分析服务业各细分领域的发展情况,如交通运输、金融、旅游等,通过数据对比和趋势分析,掌握各领域的发展特点和潜力。研究服务业对就业的吸纳能力,通过就业人数、就业结构等指标评估其对社会稳定和经济增长的贡献。同时,关注服务业与其他产业的融合发展程度,以及新兴服务业态的出现和发展,评估服务业的创新发展水平。 经济增长态势评估 GDP增长分析 绘制精确的GDP增长曲线,通过对历史数据的细致观察和分析,准确把握其波动情况和增长的阶段性特征。对GDP增长的构成进行深入分解,明确各产业对GDP增长的贡献率,为经济结构调整和产业政策制定提供数据支持。综合考虑宏观经济环境、政策因素等多方面影响,运用科学的预测方法,合理预测未来GDP增长趋势。 经济增长动力研究 全面分析投资规模、投资结构及投资效益,通过对投资数据的深入研究,判断投资对经济增长的拉动作用和方向。详细研究消费市场的规模、消费结构及消费趋势,通过市场调研和数据分析,评估消费对经济增长的贡献和潜力。深入考察出口贸易的情况,包括出口产品结构、出口市场分布等,分析出口对经济增长的影响和面临的挑战。 消费市场调研 区域经济比较 精心选取周边具有代表性的地区,从经济增长速度、产业结构等多个关键指标进行全面对比,客观分析松原市在区域经济中的地位和竞争力。深入分析松原市在区域经济合作中的优势和劣势,结合市场需求和资源禀赋,寻找合作机会和发展空间。积极借鉴周边地区的成功经验,结合松原市实际情况,制定适合本地的经济发展策略。 经济发展特色挖掘 特色产业分析 通过实地调研和数据分析,精准确定松原市的特色产业,如查干湖渔业、前郭尔罗斯蒙古族自治县的民族特色产业等。深入研究特色产业的产业链条,涵盖上游原材料供应、中游生产加工、下游销售渠道等各个环节,评估产业链的完整性和竞争力。全面分析特色产业的品牌建设情况,通过品牌知名度、美誉度和市场占有率等指标,评估品牌影响力和市场竞争力。 特色产业 产业链上游 产业链中游 产业链下游 品牌建设情况 查干湖渔业 优质水资源、鱼苗供应 捕捞、加工 销售、餐饮 品牌知名度高,市场竞争力强 前郭尔罗斯蒙古族自治县民族特色产业 原材料供应、文化传承 生产加工、设计创新 销售、旅游 品牌具有一定特色,但市场拓展有待加强 特色资源利用 组织专业团队对松原市特色资源的储量、品质和开发利用程度进行全面评估,通过实地勘查和数据分析,掌握资源的现状和潜力。制定科学合理的特色资源开发利用方案,注重资源的节约和高效利用,提高资源利用效率。积极研究特色资源与其他产业的融合发展模式,通过产业协同和创新驱动,拓展产业发展空间。 特色资源开发利用 特色经济带动效应 通过产业关联分析和就业统计,深入分析特色经济对相关产业的带动作用,评估产业关联度和就业带动能力。综合考虑经济增长、财政收入等指标,评估特色经济对区域经济增长的贡献率和对地方财政收入的影响。研究特色经济在促进区域协调发展中的作用,通过区域合作和产业转移,带动周边地区发展。 社会事业发展剖析 教育事业发展评估 基础教育发展 通过教育部门的数据统计和实地调研,全面考察松原市小学、初中的入学率、巩固率等指标,准确评估基础教育的普及程度。深入分析基础教育的教学质量,通过学生的学业成绩、综合素质评价等多方面数据,了解教学效果和存在的问题。研究基础教育的师资队伍建设情况,包括教师数量、学历结构、职称结构等,评估师资力量对教育质量的支撑作用。 高等教育与职业教育 与松原市高等院校和职业院校进行深入沟通,全面了解其专业设置情况,通过对比产业需求和就业市场,判断专业设置是否与当地产业需求相匹配。综合考虑科研成果、实践教学等多方面因素,评估高等教育和职业教育的办学水平。研究高等教育和职业教育对地方经济社会发展的贡献,通过人才培养数量、质量和技术创新成果等指标,评估其在推动地方经济发展中的作用。 教育公平与均衡 通过数据对比和实地考察,深入分析城乡之间、区域之间教育资源的差距,包括学校设施、师资力量、教学质量等方面,准确评估教育公平程度。研究促进教育公平的政策措施及其实施效果,通过政策评估和案例分析,总结经验教训。探讨如何进一步缩小教育差距,实现教育均衡发展,提出针对性的建议和措施。 医疗卫生事业分析 医疗卫生资源配置 通过实地调研和数据分析,全面考察医院、卫生院等医疗卫生机构的分布情况,结合人口密度和医疗需求,分析资源配置的合理性。详细研究医疗卫生设备的配备情况,通过设备数量、先进程度和利用率等指标,评估设备对医疗服务的支持能力。分析医疗卫生人才的数量和结构,结合医疗服务需求和学科发展,判断是否能够满足医疗卫生服务的需求。 医疗卫生服务质量 通过医疗质量监测和患者满意度调查,全面评估医疗技术水平,包括疾病诊断准确率、治疗有效率等指标。深入分析医疗服务的安全性,通过医疗事故发生率、医院感染率等数据,评估医疗安全管理水平。研究医疗服务的便捷性,通过挂号难、住院难等问题的解决情况,评估医疗服务的可及性和便利性。 公共卫生体系建设 对疾病预防控制机构的建设情况进行实地考察,通过人员配备、设备设施和技术能力等方面的评估,了解其疾病防控能力。深入分析卫生监督机构的工作成效,通过食品卫生监督、公共场所卫生监督等工作的开展情况,评估其对公共卫生安全的保障作用。研究突发公共卫生事件应急处理机制的完善程度和应对能力,通过应急预案演练和实际案例分析,评估应急响应速度和处置效果。 社会保障与就业情况 社会保障体系 通过与社会保障部门的沟通和数据查询,考察养老保险、医疗保险、失业保险等社会保险的参保人数和缴费情况,评估社会保障的覆盖范围和保障水平。深入分析社会救助、社会福利等社会保障项目的实施效果,通过受益人群的满意度和生活改善情况,评估项目的有效性和公平性。研究社会保障制度的可持续性,通过基金收支平衡情况和人口老龄化趋势等因素,评估制度的稳定性和发展前景。 就业市场分析 通过就业统计和企业调研,分析就业结构的合理性,包括产业就业结构、行业就业结构等方面,评估就业结构与经济结构的匹配程度。详细研究就业质量,涵盖工资收入、工作环境、职业发展等多个方面,通过员工满意度调查和劳动市场分析,评估就业质量的高低。探讨促进就业的政策措施及其实施效果,通过政策评估和案例分析,总结经验教训,提出改进建议。 社会保障与就业关联 通过数据分析和实证研究,深入分析社会保障对就业的促进作用,如降低企业用工成本、提高劳动者就业积极性等方面。研究就业对社会保障的支撑作用,如增加社会保险缴费收入、减轻社会救助负担等方面。探讨如何进一步加强社会保障与就业之间的良性互动,通过政策协同和机制创新,实现社会保障和就业的协调发展。 发展瓶颈问题识别 经济结构制约因素 产业结构问题 通过对产业数据的深入分析,清晰指出传统产业比重过大,新兴产业发展不足的问题及其对经济增长和创新能力的影响。研究产业同质化现象,通过市场调研和企业分析,判断是否存在重复建设和恶性竞争,评估其对产业资源配置效率和市场竞争力的损害。探讨如何优化产业结构,通过产业政策引导、技术创新支持和市场机制调节等手段,提高产业竞争力。 所有制结构问题 深入分析国有企业改革滞后,活力不足的问题及其具体表现,如经营效率低下、创新能力不强等。研究民营企业发展面临的困难和障碍,包括融资难、市场准入限制等方面,评估其对民营企业发展和经济活力的制约。探讨如何优化所有制结构,通过深化国有企业改革、改善民营企业发展环境等措施,激发经济活力。 经济增长方式问题 通过环境监测和数据分析,深入分析高能耗、高污染产业对资源环境的破坏,评估环境成本和经济可持续发展面临的挑战。研究经济增长对资源的过度依赖,通过资源消耗强度和资源保障程度等指标,判断资源瓶颈对经济发展的制约。探讨如何转变经济增长方式,通过技术创新、产业升级和资源节约等途径,实现可持续发展。 社会发展短板查找 社会事业短板 通过教育资源调查和数据分析,分析教育资源不均衡,优质教育资源短缺的问题及其对教育公平和人才培养的影响。研究医疗卫生服务体系不完善,基层医疗卫生服务能力薄弱的问题,通过医疗服务可及性和服务质量评估,评估其对居民健康保障的不足。探讨如何加强社会事业建设,通过加大投入、优化资源配置和提升服务质量等措施,提高社会发展水平。 城乡与区域差距 通过数据对比和实地调研,深入分析城乡在基础设施、公共服务、居民收入等方面的差距及其形成原因,评估城乡差距对社会公平和经济协调发展的影响。研究区域之间经济发展不平衡,发展差距扩大的问题,通过区域经济指标对比和产业发展分析,评估区域差距对区域协调发展的挑战。探讨如何缩小城乡和区域差距,通过政策支持、产业转移和区域合作等手段,促进协调发展。 社会治理问题 通过社会矛盾纠纷排查和数据分析,深入分析社会矛盾纠纷增多,社会不稳定因素增加的问题及其根源,如利益分配不均、社会心理失衡等。研究社会治理方式落后,治理效率不高的问题,通过治理机制评估和治理效果分析,评估社会治理对社会稳定和发展的保障能力。探讨如何提高社会治理能力,通过治理理念创新、治理机制完善和治理手段优化等措施,维护社会稳定。 社会治理问题 问题表现 问题根源 解决措施 社会矛盾纠纷增多 信访案件上升、群体性事件时有发生 利益分配不均、社会心理失衡 加强利益协调、开展心理疏导 社会治理方式落后 治理手段单一、信息化程度低 治理理念陈旧、技术应用不足 创新治理理念、提升信息化水平 资源环境压力分析 资源状况与利用 通过资源勘查和统计分析,全面分析水资源、土地资源、矿产资源等的储量和分布情况,评估资源的保障程度和开发潜力。研究资源的开发利用程度和效率,通过资源消耗强度和利用率等指标,判断是否存在资源浪费现象。探讨如何提高资源利用效率,通过技术创新、管理优化和政策引导等措施,保障资源供给。 环境质量与问题 通过环境监测和数据分析,深入分析空气质量、水质、土壤质量等环境指标的现状和变化趋势,评估环境质量的优劣和改善情况。研究环境污染源的分布和排放情况,通过污染源调查和排放监测,判断主要污染源和污染程度。探讨如何改善环境质量,通过污染治理、生态保护和环境管理等措施,解决环境问题。 环境指标 现状 变化趋势 主要污染源 解决措施 空气质量 部分时段超标 有改善趋势 工业排放、机动车尾气 加强工业治理、推广清洁能源 水质 部分水域污染 总体稳定 生活污水、工业废水 加强污水处理、控制工业排放 土壤质量 局部地区污染 有待改善 农药化肥使用、工业废渣排放 推广绿色农业、加强废渣处理 资源环境协调发展 通过对资源开发利用和环境保护数据的综合分析,深入分析资源开发利用与环境保护之间的矛盾和冲突,评估其对经济社会可持续发展的影响。研究如何实现资源环境与经济社会的协调发展,通过制定科学合理的发展规划、实施严格的环境监管和推动绿色发展等措施,制定可持续发展战略。探讨资源环境政策的制定和实施效果,通过政策评估和案例分析,提出改进建议。 现状数据采集整合 数据采集渠道规划 政府部门数据 积极与统计部门进行沟通协调,建立良好的数据获取机制,全面获取经济社会发展的宏观统计数据,如GDP、人口、就业等,为深入了解经济社会发展状况提供基础数据支持。主动从发改委获取产业发展规划、项目投资等数据,掌握产业发展动态和投资方向,为产业分析和项目评估提供依据。向工信局收集工业企业生产经营数据,了解工业企业的运行情况和发展态势,为工业经济研究提供数据支撑。 企业调查数据 精心设计企业调查问卷,涵盖企业基本情况、生产经营、技术创新等多个方面,确保问卷内容全面、准确、有针对性。选取不同规模、不同行业的企业进行实地访谈,与企业负责人和相关人员进行深入交流,深入了解企业发展情况和面临的问题。建立企业数据定期报送制度,明确报送内容、时间和方式,确保数据的及时性和准确性。 互联网数据资源 广泛收集行业研究机构发布的行业报告,通过对报告的分析和研究,了解行业发展趋势和市场动态,为行业分析和决策提供参考。密切关注新闻媒体报道,及时获取松原市经济社会发展的最新信息,掌握经济社会发展的热点和难点问题。利用互联网大数据分析工具,对相关数据和信息进行挖掘和分析,提取有价值的信息和知识。 数据资源类型 获取方式 数据用途 行业研究报告 购买、下载 了解行业趋势、市场动态 新闻媒体报道 关注网站、社交媒体 获取最新信息、热点问题 互联网大数据分析工具 使用软件、平台 挖掘数据、提取知识 数据质量控制措施 数据采集标准 明确数据的定义、范围和统计口径,制定统一的数据采集方法,确保数据的一致性和可比性。规定数据的格式和编码规则,采用标准化的数据存储和处理方式,便于数据的管理和分析。制定数据采集的时间要求,建立数据采集时间表和提醒机制,确保数据的时效性。 数据审核流程 对采集的数据进行逻辑审核,运用数据验证规则和算法,检查数据之间的关联性和合理性,发现并纠正数据中的逻辑错误。进行一致性审核,通过对比不同渠道采集的数据,检查数据的一致性和准确性,确保数据的可靠性。开展抽样调查,按照一定的抽样方法和比例,对采集的数据进行验证,评估数据的准确性和可靠性。 数据质量追溯 建立数据采集记录,详细记录数据采集的时间、地点、人员等信息,实现数据的可追溯性。对数据质量问题进行跟踪和分析,通过数据质量监测和问题反馈机制,找出问题根源和责任主体。对数据质量责任人进行责任追究,建立数据质量责任制度和奖惩机制,确保数据质量。 数据整合与分析方法 数据清洗技术 运用先进的数据处理算法和工具,识别数据中的缺失值、异常值和重复值,并根据数据特点和分析需求进行合理处理,确保数据的完整性和准确性。对数据进行标准化处理,通过数据归一化、无量纲化等方法,消除数据的量纲差异,提高数据的可比性和分析效果。运用数据平滑技术,如移动平均、指数平滑等方法,减少数据的波动,突出数据的趋势和规律。 数据挖掘算法 采用聚类分析算法,根据数据对象的特征和相似性,将数据对象划分为不同的类别,发现数据的内在结构和规律。运用关联规则挖掘算法,通过对数据的关联分析,发现数据之间的关联关系和潜在模式,为决策提供依据。使用决策树算法,通过构建决策树模型,进行数据分类和预测,提高数据分析的效率和准确性。 数据挖掘算法 算法原理 应用场景 聚类分析算法 基于数据对象的特征和相似性进行分类 市场细分、客户分类 关联规则挖掘算法 发现数据之间的关联关系和潜在模式 商品推荐、市场营销 决策树算法 构建决策树模型进行数据分类和预测 风险评估、预测分析 数据分析模型 建立经济发展评估模型,综合考虑经济增长、产业结构、投资消费等多个因素,运用科学的评估方法和指标体系,全面评估经济发展状况和趋势。构建社会发展评价模型,涵盖教育、医疗、社会保障等社会事业发展水平的多个方面,通过数据量化和综合评价,评估社会发展的质量和公平性。运用资源环境分析模型,分析资源环境与经济社会发展的关系,通过建立数学模型和模拟分析,为资源环境管理和决策提供支持。 重点课题研究规划 课题研究方向确定 结合国省规划要求 遵循政策导向 1)深入解读国省规划编制的相关政策文件,明确其中对松原市经济社会发展的指导方向和重点要求。通过对政策文件的细致剖析,把握国家和省级层面对于松原市产业布局、社会发展等方面的期望和目标,为课题研究提供清晰的政策依据。 2)将国省规划中的宏观战略与松原市的实际情况相结合,确保课题研究方向符合国家和省级层面的发展战略。充分考虑松原市的资源禀赋、产业基础和发展阶段,使课题研究既具有宏观视野,又能落地实施。 3)关注国省规划中对松原市特定领域的发展定位和目标,以此为依据确定课题研究的重点方向。例如,若国省规划强调松原市在石油化工产业的转型升级,那么课题研究可围绕该领域的技术创新、产业升级等方面展开。 4)根据国省规划的动态调整,及时优化课题研究方向,保证研究的时效性和前瞻性。国省规划会随着经济社会的发展而不断调整,因此需要密切关注规划的变化,及时对课题研究方向进行优化,确保研究成果能够适应新形势的要求。 实地调研 贴合地方特色 1)分析松原市独特的地理、资源、产业等优势,挖掘具有地方特色的研究课题。松原市拥有丰富的石油、天然气等资源,以及发达的农业和工业基础,可围绕这些优势开展相关课题研究,如资源型城市的可持续发展、现代农业的创新模式等。 2)结合松原市的历史文化底蕴,探讨文化与经济社会发展的融合路径,确定相关研究方向。松原市具有悠久的历史和独特的文化,可研究如何将文化元素融入到经济发展中,推动文化产业的发展,提升城市的文化软实力。 3)关注松原市在区域发展中的定位和角色,开展与区域协同发展相关的课题研究。松原市位于吉林省中西部,是连接东北地区和华北地区的重要交通枢纽,可研究如何加强与周边城市的合作,实现区域协同发展。 4)考虑松原市的社会民生需求,确定改善民生、提升社会福祉方面的研究课题方向。例如,可研究如何提高教育、医疗、就业等公共服务水平,改善居民的生活质量。 聚焦重点领域 1)针对松原市经济发展的重点产业,如石油化工、农业等,开展产业升级、创新发展等方面的课题研究。石油化工是松原市的支柱产业,可研究如何提高石油化工产业的技术水平和附加值,推动产业转型升级;农业是松原市的基础产业,可研究如何发展现代农业,提高农业生产效率和质量。 2)关注社会发展的重点领域,如教育、医疗、就业等,确定提升公共服务水平的研究方向。教育是国家发展的基石,可研究如何提高教育质量,培养适应经济社会发展需要的人才;医疗是保障人民健康的重要领域,可研究如何提高医疗服务水平,解决群众看病难、看病贵的问题;就业是民生之本,可研究如何促进就业创业,提高就业质量。 3)围绕环境保护和可持续发展,开展生态修复、资源利用等方面的课题研究。松原市在经济发展过程中面临着一定的环境压力,可研究如何加强环境保护,推进生态修复,实现经济发展与环境保护的良性互动;同时,可研究如何提高资源利用效率,实现资源的可持续利用。 4)结合科技创新趋势,确定推动松原市科技进步和产业创新的研究课题方向。科技创新是推动经济社会发展的重要动力,可研究如何加强科技创新平台建设,提高自主创新能力,推动产业创新发展。 政策文件解读 适应发展趋势 1)研究当前国内外经济社会发展的新趋势,如数字化转型、绿色发展等,确定松原市适应趋势的研究课题。数字化转型是当今时代的发展潮流,可研究如何推动松原市的数字化建设,提高城市的智能化水平;绿色发展是实现可持续发展的必然要求,可研究如何加强松原市的生态文明建设,推动绿色产业的发展。 2)关注新兴产业的发展动态,探讨松原市培育新兴产业的可能性和路径,确定相关研究方向。新兴产业是经济发展的新动能,可研究如何培育和发展松原市的新兴产业,如新能源、新材料、生物医药等,推动产业结构优化升级。 3)分析人口结构变化、消费升级等社会趋势,开展满足社会新需求的课题研究。随着人口老龄化的加剧和消费升级的加快,社会对养老、健康、文化等方面的需求不断增加,可研究如何满足这些新需求,推动相关产业的发展。 4)根据政策环境的变化,确定松原市应对政策调整的研究课题方向。政策环境的变化会对经济社会发展产生重要影响,可研究如何应对政策调整,抓住政策机遇,推动松原市的经济社会发展。 开展实地调研 收集基础数据 1)收集松原市经济、社会、环境等方面的统计数据,包括GDP、产业结构、人口规模等。通过对这些数据的分析,了解松原市的经济发展水平、产业结构特点和人口分布情况,为课题研究提供数据支持。 2)整理松原市的资源分布、基础设施建设等方面的资料,为课题研究提供数据支持。资源是经济发展的重要基础,基础设施是经济社会发展的重要保障,通过对这些资料的整理和分析,了解松原市的资源禀赋和基础设施状况,为课题研究提供参考。 3)获取松原市历史发展数据,分析发展历程和趋势,为确定研究方向提供参考。历史是现实的镜子,通过对松原市历史发展数据的分析,了解松原市的发展历程和趋势,总结经验教训,为确定研究方向提供参考。 4)关注行业动态数据,了解相关产业的发展现状和前景,为课题研究提供行业背景。行业动态数据能够反映行业的发展趋势和市场需求,通过对这些数据的关注和分析,了解相关产业的发展现状和前景,为课题研究提供行业背景。 了解实际需求 1)与松原市各部门、企业、社会组织等进行沟通交流,了解他们在经济社会发展中的需求和问题。通过与这些主体的沟通交流,了解他们在经济社会发展中的实际需求和面临的问题,为课题研究提供方向。 2)开展问卷调查、座谈会等活动,广泛征求社会各界对课题研究的意见和建议。通过这些活动,广泛征求社会各界对课题研究的意见和建议,了解社会公众的关注点和期望,为课题研究提供参考。 3)关注民生热点问题,了解居民的需求和期望,为确定研究方向提供民意基础。民生问题是社会关注的焦点,通过关注民生热点问题,了解居民的需求和期望,为确定研究方向提供民意基础。 4)分析市场需求和发展趋势,确定符合市场导向的研究课题方向。市场需求是经济发展的动力,通过分析市场需求和发展趋势,确定符合市场导向的研究课题方向,提高研究成果的实用性和可操作性。 考察典型案例 1)考察国内其他城市在类似领域的成功案例,学习先进经验和做法。通过考察这些成功案例,了解其他城市在类似领域的发展模式和创新实践,学习先进经验和做法,为松原市课题研究提供借鉴。 2)分析国内外先进地区的发展模式和创新实践,为松原市课题研究提供借鉴。国内外先进地区在经济社会发展方面积累了丰富的经验和创新实践,通过分析这些地区的发展模式和创新实践,为松原市课题研究提供借鉴。 3)研究松原市内部的典型案例,总结经验教训,为确定研究方向提供本地参考。松原市内部也有一些成功的案例,通过研究这些案例,总结经验教训,为确定研究方向提供本地参考。 4)关注行业内的标杆企业和项目,了解他们的发展策略和技术应用,为课题研究提供方向。行业内的标杆企业和项目代表了行业的发展水平和趋势,通过关注这些企业和项目,了解他们的发展策略和技术应用,为课题研究提供方向。 案例类型 案例名称 成功经验 可借鉴之处 国内城市案例 XXX市 在产业升级方面采取了XXX措施,取得了显著成效。 松原市可借鉴其产业升级的经验,推动自身产业的发展。 国外地区案例 XXX地区 在绿色发展方面采用了XXX模式,实现了经济与环境的双赢。 松原市可借鉴其绿色发展的模式,加强生态文明建设。 松原市内部案例 XXX企业 在科技创新方面取得了XXX成果,提高了企业的竞争力。 松原市其他企业可借鉴其科技创新的经验,提高自身的创新能力。 行业标杆案例 XXX企业 在市场拓展方面采取了XXX策略,扩大了市场份额。 松原市相关企业可借鉴其市场拓展的策略,提高市场竞争力。 评估发展潜力 1)对松原市的资源潜力、产业潜力等进行评估,确定具有发展潜力的研究课题方向。资源是经济发展的重要基础,产业是经济发展的核心,通过对松原市的资源潜力和产业潜力进行评估,确定具有发展潜力的研究课题方向,推动松原市的经济发展。 2)分析松原市的区位优势和发展机遇,探讨与之相关的研究课题。区位优势是经济发展的重要条件,发展机遇是经济发展的重要动力,通过对松原市的区位优势和发展机遇进行分析,探讨与之相关的研究课题,抓住发展机遇,推动松原市的经济发展。 3)评估松原市在科技创新、人才培养等方面的潜力,确定提升竞争力的研究方向。科技创新是经济发展的重要驱动力,人才是经济社会发展的重要支撑,通过对松原市在科技创新、人才培养等方面的潜力进行评估,确定提升竞争力的研究方向,提高松原市的综合竞争力。 4)考虑松原市的可持续发展潜力,开展生态保护、资源节约等方面的课题研究。可持续发展是经济社会发展的必然要求,通过考虑松原市的可持续发展潜力,开展生态保护、资源节约等方面的课题研究,实现经济社会发展与生态环境保护的良性互动。 组织专家论证 邀请权威专家 1)邀请国省层面的规划专家、经济专家等,对课题研究方向进行论证。国省层面的专家具有丰富的经验和专业知识,能够从宏观层面为课题研究方向提供指导和建议。 2)邀请本地的行业专家、学者参与论证,结合本地实际情况提出意见。本地的行业专家和学者对松原市的情况比较了解,能够结合本地实际情况为课题研究方向提出针对性的意见和建议。 3)邀请政策制定者、政府官员等,从政策层面为课题研究方向把关。政策制定者和政府官员对政策环境比较熟悉,能够从政策层面为课题研究方向提供指导和建议,确保研究方向符合政策要求。 4)邀请企业代表、社会组织负责人等,从市场和社会需求角度提供建议。企业代表和社会组织负责人对市场和社会需求比较了解,能够从市场和社会需求角度为课题研究方向提供建议,确保研究成果具有实用性和可操作性。 专家论证 专题会议组织 开展专题研讨 1)组织专家对确定的课题研究方向进行深入讨论,分析其可行性和必要性。通过专家的深入讨论,对课题研究方向的可行性和必要性进行分析,确保研究方向具有科学性和合理性。 2)开展专题研讨会,探讨研究方向的创新性和实用性,提出改进建议 研究方法路径设计 数据收集方法 统计数据收集 1)从政府部门获取松原市经济、社会、环境等方面的统计数据。通过与松原市统计局、发改委等相关政府部门建立联系,获取全面且权威的统计资料,为课题研究提供坚实的数据基础。 2)收集行业协会发布的相关行业数据,了解行业发展现状和趋势。与石油化工、农业等行业协会合作,获取行业内的最新动态和数据,以便准确把握行业发展方向。 3)利用互联网大数据平台,收集与松原市相关的公开数据。借助专业的大数据平台,筛选和整合与松原市经济社会发展相关的信息,拓宽数据来源渠道。 4)建立数据收集渠道和机制,确保数据的及时性和准确性。制定详细的数据收集计划,明确责任人和时间节点,对收集到的数据进行严格审核和验证,保证数据质量。 数据来源 数据类型 获取方式 频率 政府部门 经济、社会、环境统计数据 直接联系获取 定期 行业协会 行业发展数据 合作交流获取 定期 互联网大数据平台 公开数据 搜索筛选获取 实时 实地调研数据 1)开展实地考察,对松原市的企业、项目等进行调研,收集一手数据。深入企业生产车间、项目建设现场,了解实际运营情况和存在的问题,获取最真实的数据信息。 2)通过问卷调查、访谈等方式,收集居民、企业等的意见和建议。设计科学合理的问卷和访谈提纲,广泛征求社会各界的看法和需求,为课题研究提供多元化的视角。 3)记录实地调研过程中的观察和发现,为研究提供实证依据。在调研过程中,详细记录所见所闻,包括企业的管理模式、项目的实施效果等,作为研究的实证支撑。 4)对实地调研数据进行整理和分析,提取有价值的信息。运用专业的数据分析方法,对收集到的数据进行分类、归纳和总结,挖掘其中的潜在规律和价值。 文献资料收集 1)查阅国内外相关的学术文献、研究报告等,了解研究领域的前沿动态。通过图书馆、学术数据库等渠道,广泛查阅与松原市经济社会发展相关的学术著作和研究报告,掌握最新的研究成果和趋势。 2)收集松原市的历史文献、地方史志等资料,了解本地的发展历程和文化底蕴。到松原市档案馆、博物馆等机构,收集本地的历史文献和地方史志,深入了解松原市的发展脉络和文化特色。 3)关注政策文件、规划文本等资料,掌握政策导向和发展要求。及时收集国家、省、市各级政府发布的政策文件和规划文本,明确政策方向和发展目标,为课题研究提供政策依据。 4)建立文献资料数据库,方便资料的查询和使用。对收集到的文献资料进行分类整理,建立电子数据库,提高资料的检索效率和使用便利性。 案例分析数据 1)收集国内外类似城市或地区的成功案例和失败案例。通过网络搜索、学术交流等方式,收集与松原市在经济、社会、环境等方面具有相似特征的城市或地区的案例,分析其发展经验和教训。 2)分析案例中的发展模式、政策措施、技术应用等,总结经验教训。对收集到的案例进行深入剖析,研究其发展模式、政策制定和技术应用等方面的特点,总结出可供松原市借鉴的经验和需要避免的教训。 3)对比松原市与案例地区的差异,为研究提供参考和借鉴。将松原市的实际情况与案例地区进行对比分析,找出优势和差距,为制定适合松原市的发展策略提供参考。 4)对案例分析数据进行分类整理,形成案例库。将案例按照不同的类型和主题进行分类,建立案例库,方便后续的研究和参考。 数据分析方法 定量分析 1)运用统计分析方法,对收集到的数据进行描述性统计、相关性分析等。通过计算均值、标准差、相关系数等统计指标,揭示数据的特征和变量之间的关系,为深入研究提供数据支持。 2)建立数学模型,对经济、社会等现象进行预测和模拟。根据研究目的和数据特点,选择合适的数学模型,如回归模型、时间序列模型等,对未来的发展趋势进行预测和模拟。 3)采用计量经济学方法,分析变量之间的因果关系。运用计量经济学的理论和方法,建立因果关系模型,确定变量之间的因果联系,为政策制定提供科学依据。 4)利用数据分析软件,提高分析效率和准确性。借助SPSS、SAS等专业的数据分析软件,对数据进行快速处理和分析,提高分析的效率和精度。 定性分析 1)对实地调研、访谈等获取的文字资料进行内容分析,提取关键信息。通过对文字资料进行编码、分类和归纳,提取出与研究问题相关的关键信息和主题,为深入分析提供基础。 2)运用案例分析方法,总结案例中的经验和教训。对收集到的案例进行深入分析,总结出其中的成功经验和失败教训,为松原市的发展提供借鉴。 3)采用专家评估法,对研究对象进行综合评价。邀请相关领域的专家对研究对象进行评估和打分,综合考虑专家的意见和建议,对研究对象进行全面、客观的评价。 4)进行理论分析,探讨研究问题的本质和规律。运用相关的理论知识和方法,对研究问题进行深入分析和探讨,揭示问题的本质和内在规律。 对比分析 1)将松原市与其他城市或地区进行对比,分析优势和差距。选取与松原市具有可比性的城市或地区,从经济发展、社会民生、环境质量等多个方面进行对比,找出松原市的优势和不足之处。 2)对不同时间段的数据进行对比,了解发展趋势和变化情况。对松原市不同年份的统计数据进行纵向对比,分析经济社会发展的趋势和变化特点,为制定发展策略提供参考。 3)对比不同方案或措施的效果,选择最优方案。对提出的不同发展方案或政策措施进行模拟和评估,对比其实施效果,选择最适合松原市的方案。 4)通过对比分析,发现问题和潜在的发展机会。在对比过程中,发现松原市存在的问题和制约因素,同时挖掘潜在的发展机会和增长点。 对比对象 对比指标 松原市情况 对比城市或地区情况 优势/差距 其他城市或地区 经济总量 XXX XXX 优势/差距描述 不同时间段 产业结构 XXX XXX 变化趋势描述 不同方案或措施 实施效果 XXX XXX 优劣对比 综合分析 1)将定量分析和定性分析相结合,全面深入地研究问题。综合运用定量和定性分析方法,从不同角度对研究问题进行分析,得出更加全面、准确的结论。 2)综合考虑经济、社会、环境等多方面因素,提出综合性的解决方案。在研究过程中,充分考虑经济、社会、环境等多方面的因素,制定出具有针对性和可操作性的综合性解决方案。 3)运用系统分析方法,分析研究对象的整体结构和相互关系。将研究对象视为一个系统,运用系统分析的方法,分析其内部结构和各要素之间的相互关系,把握系统的整体功能和运行规律。 4)对研究结果进行综合评估,确保其科学性和可行性。邀请专家对研究结果进行评估和论证,从科学性、可行性、实用性等多个方面进行综合评价,确保研究结果具有较高的质量和价值。 研究路径规划 前期准备阶段 1)组建研究团队,明确团队成员的职责和分工。选拔具有丰富经验和专业知识的人员组成研究团队,根据团队成员的专业背景和特长,明确各自的职责和分工,确保研究工作的顺利开展。 2)制定研究计划和时间表,合理安排研究进度。根据研究目标和任务,制定详细的研究计划和时间表,明确各个阶段的工作内容和时间节点,确保研究工作按时完成。 3)收集和整理相关资料,为研究奠定基础。按照数据收集方法的要求,广泛收集与研究问题相关的资料,并进行系统的整理和分析,为后续的研究工作提供坚实的基础。 4)与采购人沟通,明确研究要求和目标。及时与采购人进行沟通和交流,了解其对研究工作的具体要求和期望,确保研究工作符合采购人的需求。 中期研究阶段 1)按照研究方法和路径,开展数据收集和分析工作。依据前期制定的研究计划和方法,全面开展数据收集工作,并运用合适的分析方法对数据进行处理和分析,以获取有价值的研究结果。 2)进行实地调研和案例分析,获取实证数据。深入松原市的实际工作现场,进行实地调研和案例分析,收集第一手资料,为研究提供实证支持。 3)组织专家研讨和论证,对研究成果进行评估和完善。邀请相关领域的专家对研究成果进行研讨和论证,听取专家的意见和建议,对研究成果进行评估和完善,提高研究的科学性和可靠性。 4)及时与采购人沟通研究进展情况,接受指导和建议。定期向采购人汇报研究进展情况,听取采购人的意见和建议,根据反馈及时调整研究方向和方法,确保研究工作朝着正确的方向推进。 后期总结阶段 1)对研究成果进行总结和归纳,形成研究报告。对中期研究阶段取得的成果进行系统的总结和归纳,按照规范的格式和要求撰写研究报告,全面、准确地呈现研究结果。 2)对研究过程进行回顾和反思,总结经验教训。对整个研究过程进行回顾和反思,分析研究过程中遇到的问题和困难,总结经验教训,为今后的研究工作提供参考。 3)将研究成果提交给采购人,接受评审和验收。将研究报告提交给采购人,由采购人组织相关人员进行评审和验收,确保研究成果符合要求。 4)根据评审意见,对研究报告进行修改和完善。认真对待评审意见,对研究报告进行修改和完善,提高研究报告的质量和水平。 成果应用阶段 1)协助采购人将研究成果应用到实际规划中。与采购人密切合作,将研究成果转化为具体的政策建议和实施方案,协助采购人将研究成果应用到松原市的国民经济和社会发展“十五五”规划中。 2)提供相关的咨询和培训服务,确保研究成果的有效实施。为采购人提供相关的咨询和培训服务,帮助其理解和掌握研究成果的内容和应用方法,确保研究成果能够得到有效实施。 3)跟踪研究成果的应用效果,及时进行调整和优化。对研究成果的应用效果进行跟踪和评估,及时发现问题并进行调整和优化,确保研究成果能够持续发挥作用。 4)总结研究成果应用的经验,为后续研究提供参考。对研究成果应用过程中的经验和教训进行总结和归纳,为今后的相关研究提供参考和借鉴。 研究成果转化机制 建立沟通机制 定期汇报进展 1)按照规定的时间节点,向采购人汇报课题研究的进展情况。制定详细的汇报计划,明确汇报的时间、内容和方式,确保采购人能够及时了解研究进展。 2)在汇报中详细说明研究成果、遇到的问题及解决方案。在汇报过程中,全面、准确地介绍研究取得的成果,客观分析遇到的问题,并提出切实可行的解决方案。 3)听取采购人的意见和建议,及时调整研究方向和方法。认真听取采购人的反馈意见,根据意见和建议对研究方向和方法进行调整和优化,确保研究工作符合采购人的需求。 4)通过汇报,加强与采购人的沟通和信任。定期的汇报有助于建立良好的沟通渠道,增强与采购人之间的信任和合作关系。 汇报时间 汇报内容 采购人意见 调整措施 XXX 研究进展、成果、问题及解决方案 XXX 具体调整措施 组织专题会议 1)针对研究过程中的关键问题和重要成果,组织专题会议进行讨论。确定专题会议的主题和议程,邀请相关人员参加会议,对关键问题和重要成果进行深入讨论和交流。 2)邀请采购人、专家、研究团队等参加会议,共同探讨解决方案。广泛邀请采购人、专家和研究团队成员参加会议,充分发挥各方的优势和智慧,共同探讨解决问题的方案。 3)在会议上分享研究心得和经验,促进交流和合作。在会议上,研究团队成员分享研究过程中的心得和经验,增进彼此之间的了解和合作,提高研究工作的效率和质量。 4)根据会议讨论结果,制定下一步的研究计划和措施。对会议讨论的结果进行总结和归纳,制定出具体的研究计划和措施,确保研究工作能够顺利推进。 保持日常联络 1)建立日常沟通渠道,如电话、邮件等,及时回应采购人的咨询和需求。设立专门的联系人,建立畅通的沟通渠道,确保采购人的咨询和需求能够得到及时回应。 2)定期向采购人发送研究动态和相关资料,保持信息的畅通。制定信息发送计划,定期向采购人发送研究的最新动态、成果和相关资料,让采购人及时了解研究进展。 3)关注采购人的工作动态,主动提供相关的研究支持。密切关注采购人的工作动态,根据其需求主动提供相关的研究支持和服务,增强合作的主动性和有效性。 4)通过日常联络,增强与采购人的互动和合作。日常的沟通和交流有助于增进与采购人之间的感情,加强互动和合作,为研究成果的转化奠定良好的基础。 反馈意见处理 1)对采购人提出的意见和建议进行认真记录和分析。安排专人负责记录采购人的意见和建议,并对其进行系统的分析和整理,为后续的处理提供依据。 2)组织研究团队对意见进行讨论,制定相应的改进措施。组织研究团队成员对采购人的意见进行深入讨论,结合研究实际情况,制定出针对性的改进措施。 3)及时向采购人反馈意见处理情况,确保意见得到有效落实。将意见处理的结果及时反馈给采购人,让其了解意见的处理情况,确保意见得到有效落实。 4)将意见处理过程和结果纳入研究档案,为后续研究提供参考。将意见处理的过程和结果进行详细记录,纳入研究档案,为今后的研究工作提供参考和借鉴。 制定转化方案 明确转化目标 1)根据采购人的需求和研究成果的特点,确定研究成果的转化目标。深入了解采购人的需求和期望,结合研究成果的实际情况,制定出具体、明确的转化目标。 2)将转化目标分解为具体的任务和指标,便于实施和考核。将转化目标分解为若干个具体的任务和指标,明确每个任务的责任人、时间节点和考核标准,确保转化工作能够顺利实施。 3)确保转化目标与松原市的经济社会发展规划相衔接。将转化目标与松原市的国民经济和社会发展“十五五”规划进行对接,确保转化工作符合地方发展战略。 4)对转化目标进行定期评估和调整,保证目标的合理性和可行性。定期对转化目标进行评估和分析,根据实际情况对目标进行调整和优化,确保目标的合理性和可行性。 确定转化途径 1)将研究成果转化为政策建议,提交给政府部门参考。对研究成果进行深入分析和总结,提出具有针对性和可操作性的政策建议,提交给相关政府部门,为政策制定提供参考。 2)将研究成果应用到实际项目中,推动项目的实施和发展。积极寻找与研究成果相关的实际项目,将研究成果应用到项目中,为项目的实施和发展提供技术支持和决策依据。 3)通过举办研讨会、培训等活动,推广研究成果。举办相关的研讨会、培训等活动,邀请专家、学者和实际工作者参加,分享研究成果,提高研究成果的影响力和应用范围。 4)将研究成果发表在学术期刊、媒体上,扩大影响力。将研究成果撰写成学术论文,发表在相关的学术期刊上,同时通过媒体进行宣传报道,扩大研究成果的社会影响力。 安排转化步骤 1)制定详细的转化步骤和时间表,明确各阶段的工作任务和责任人。根据转化目标和途径,制定详细的转化步骤和时间表,明确每个阶段的工作任务、责任人、时间节点和质量要求。 2)按照步骤有序推进研究成果的转化工作,确保转化工作的顺利进行。严格按照转化步骤和时间表,有序推进转化工作,加强对工作进度和质量的监控,确保转化工作能够按时、高质量完成。 3)在转化过程中,及时解决遇到的问题和困难,保证转化工作的质量。在转化过程中,难免会遇到各种问题和困难,要及时组织力量进行解决,确保转化工作的质量和效果。 4)对转化步骤进行动态调整,根据实际情况优化转化方案。根据转化工作的实际进展情况和反馈信息,对转化步骤进行动态调整和优化,确保转化方案的科学性和有效性。 落实转化资源 1)为研究成果转化提供必要的资金支持,确保转化工作的顺利开展。积极争取政府部门、企业等方面的资金支持,合理安排资金使用,确保转化工作有足够的资金保障。 2)调配专业的人员参与转化工作,保证转化工作的专业性和有效性。选拔具有丰富经验和专业知识的人员组成转化团队,明确团队成员的职责和分工,确保转化工作的专业性和有效性。 3)提供必要的设备和技术支持,提高转化工作的效率和质量。配备先进的设备和技术,为转化工作提供有力的技术支撑,提高转化工作的效率和质量。 4)协调相关部门和单位,共同推进研究成果的转化。加强与政府部门、企业、科研机构等相关部门和单位的沟通和协调,形成工作合力,共同推进研究成果的转化。 资源类型 资源内容 落实情况 资金 XXX 已落实/待落实 人员 专业人员名单 已到位/待到位 设备和技术 具体设备和技术 已配备/待配备 评估转化效果 建立评估指标 1)根据转化目标和任务,建立科学合理的评估指标体系。深入分析转化目标和任务,确定评估的关键要素和指标,构建全面、科学、合理的评估指标体系。 2)评估指标应涵盖研究成果的应用程度、经济效益、社会效益等方面。评估指标要全面反映研究成果转化的效果,包括应用的范围和程度、带来的经济效益和社会效益等。 3)确保评估指标具有可操作性和可量化性,便于评估和比较。评估指标要明确、具体,具有可操作性和可量化性,能够通过数据和事实进行客观评价。 4)定期对评估指标进行调整和完善,适应转化工作的发展变化。随着转化工作的推进和环境的变化,及时对评估指标进行调整和完善,确保评估指标的有效性和适应性。 评估指标 指标定义 计算方法 权重 应用程度 研究成果在实际中的应用范围和比例 具体计算方式 XXX 经济效益 研究成果带来的直接和间接经济收益 具体计算方式 XXX 社会效益 研究成果对社会发展的贡献和影响 具体计算方式 XXX 开展定期评估 1)按照规定的时间间隔,对研究成果的转化效果进行评估。制定详细的评估计划,明确评估的时间、内容和方法,定期对转化效果进行评估。 2)采用定量和定性相结合的方法,全面客观地评价转化效果。综合运用定量和定性分析方法,从多个角度对转化效果进行评价,确保评价结果的全面性和客观性。 3)邀请专家、采购人等参与评估,提高评估的权威性和公正性。邀请相关领域的...
松原市国民经济和社会发展十五五规划编制投标方案.docx
下载提示

1.本文档仅提供部分内容试读;

2.支付并下载文件,享受无限制查看;

3.本网站所提供的标准文本仅供个人学习、研究之用,未经授权,严禁复制、发行、汇编、翻译或网络传播等,侵权必究;

4.左侧添加客服微信获取帮助;

5.本文为word版本,可以直接复制编辑使用。


这个人很懒,什么都没留下
未认证用户 查看用户
该文档于 上传
×
精品标书制作
百人专家团队
擅长领域:
工程标 服务标 采购标
16852
已服务主
2892
中标量
1765
平台标师
扫码添加客服
客服二维码
咨询热线:192 3288 5147
公众号
微信客服
客服