文库 服务类投标方案 运营服务

天河智慧城核心区穿梭巴士运营项目.docx

DOCX   794页   下载744   2025-07-10   浏览88   收藏47   点赞599   评分-   470606字   158.00

AI慧写标书

十分钟千页标书高效生成

温馨提示:当前文档最多只能预览 15 页,若文档总页数超出了 15 页,请下载原文档以浏览全部内容。
天河智慧城核心区穿梭巴士运营项目.docx 第1页
天河智慧城核心区穿梭巴士运营项目.docx 第2页
天河智慧城核心区穿梭巴士运营项目.docx 第3页
天河智慧城核心区穿梭巴士运营项目.docx 第4页
天河智慧城核心区穿梭巴士运营项目.docx 第5页
天河智慧城核心区穿梭巴士运营项目.docx 第6页
天河智慧城核心区穿梭巴士运营项目.docx 第7页
天河智慧城核心区穿梭巴士运营项目.docx 第8页
天河智慧城核心区穿梭巴士运营项目.docx 第9页
天河智慧城核心区穿梭巴士运营项目.docx 第10页
天河智慧城核心区穿梭巴士运营项目.docx 第11页
天河智慧城核心区穿梭巴士运营项目.docx 第12页
天河智慧城核心区穿梭巴士运营项目.docx 第13页
天河智慧城核心区穿梭巴士运营项目.docx 第14页
天河智慧城核心区穿梭巴士运营项目.docx 第15页
剩余779页未读, 下载浏览全部

开通会员, 优惠多多

6重权益等你来

首次半价下载
折扣特惠
上传高收益
特权文档
AI慧写优惠
专属客服
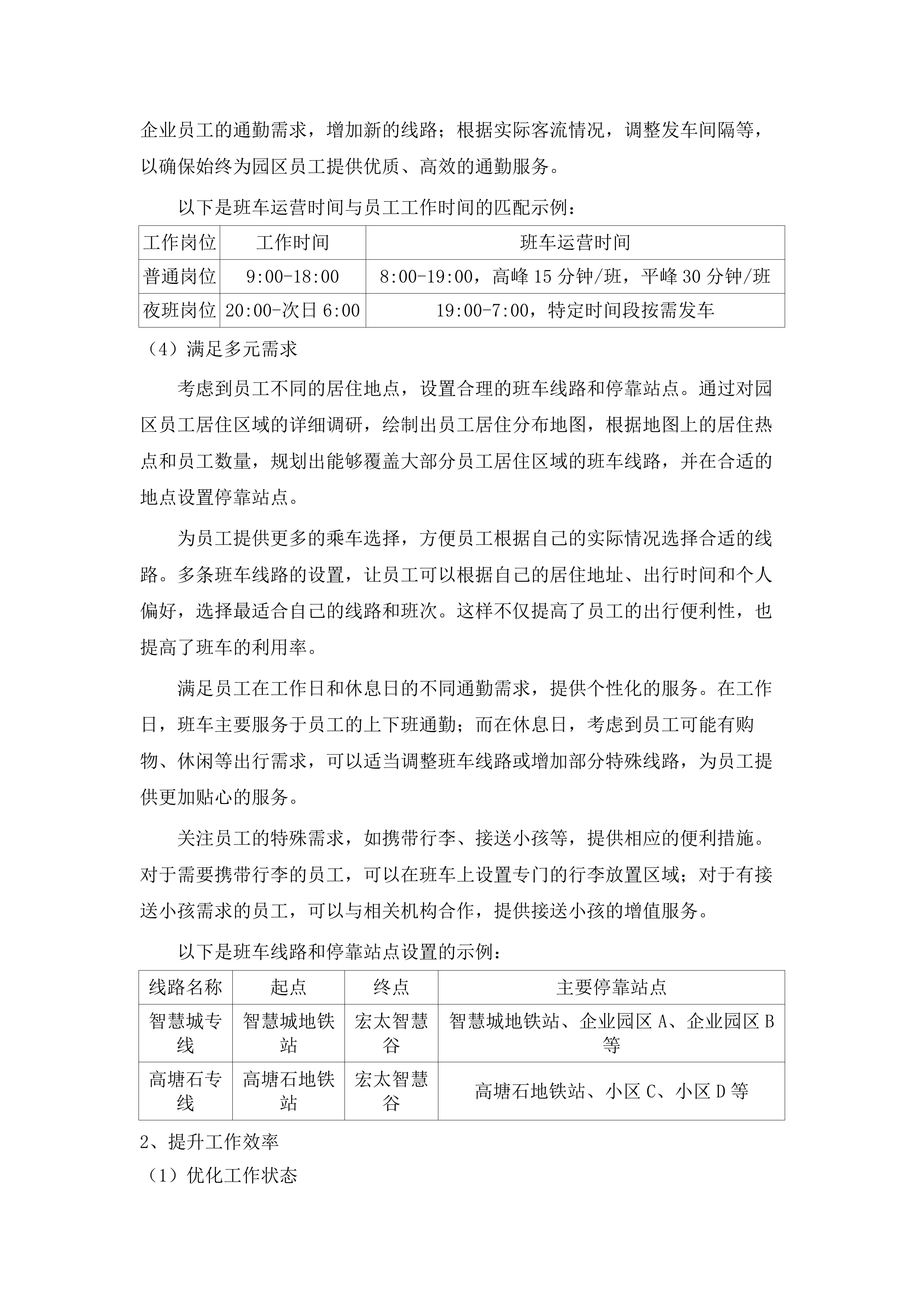
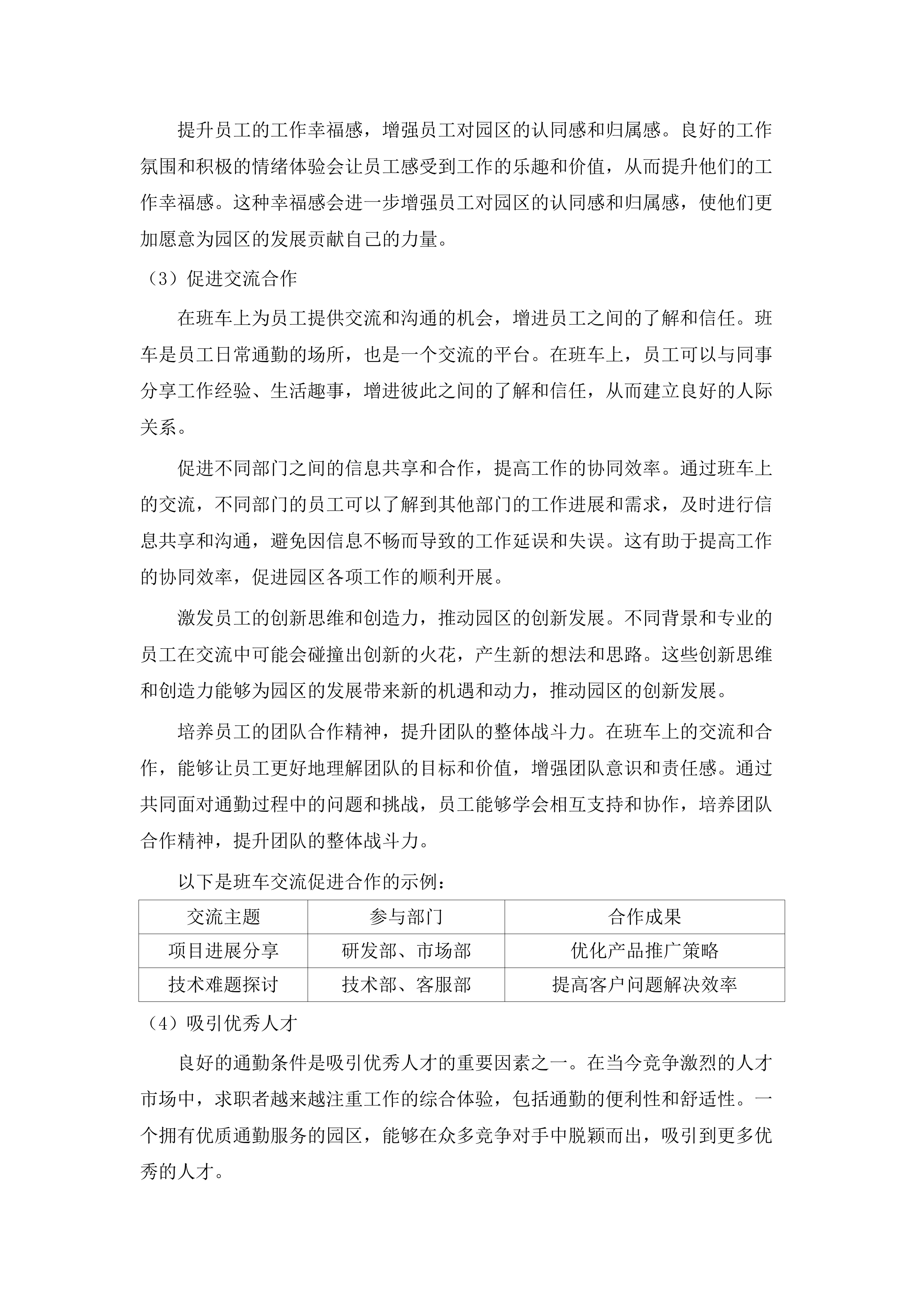
天河智慧城核心区穿梭巴士运营项目 第一章 对本项目理解和熟悉程度及重点、难点分析 6 第一节 项目整体认知 6 一、 项目背景概述 6 二、 项目预算规模 27 三、 线路设置情况 34 四、 服务周期规划 39 第二节 重点内容分析 51 一、 线路发车频次安排 51 二、 车辆资源配置规划 62 三、 驾驶员资质管理 77 四、 乘车人员身份核验 88 第三节 难点识别与应对 96 一、 高峰时段运力调度 97 二、 乘客身份识别执行 112 三、 突发情况响应时效 122 四、 车辆维护与安全管理 130 第四节 项目优势结合点 142 一、 城市公交运营经验 142 二、 新能源车辆管理经验 165 三、 园区交通定制化服务 183 第二章 服务计划及组织方案 194 第一节 服务流程规划 194 一、 发车前车辆检查规范 194 二、 驾驶员上岗准备工作 204 三、 车辆准时发班管理 209 四、 中途停靠操作要求 218 五、 终点返程流程标准 223 第二节 人员组织安排 229 一、 驾驶员资质配备 229 二、 驾驶员线路排班 239 三、 人员岗位配置 246 四、 乘车人员身份核验 255 第三节 运营调度机制 262 一、 智能调度平台建设 262 二、 高频线路动态调车 272 三、 发班频率调整支持 291 第四节 站点管理措施 297 一、 重点站点引导点设置 297 二、 站点人员协助服务 310 三、 乘车人员身份核验配合 324 四、 特殊场景站点预案 349 第五节 服务保障机制 360 一、 乘客反馈渠道建立 360 二、 企业评分机制实施 380 三、 低评分整改机制 394 第三章 拟投入车辆情况 408 第一节 新能源大中型客车数量 408 一、 承诺提供客车数量 408 二、 车型座位数详情 414 三、 客车证明材料提供 422 第二节 备用车辆配备情况 427 一、 额外备用车辆数量 427 二、 备用车辆具体型号 439 三、 备用车应急替换保障 448 第三节 车辆使用年限与安全状态 458 一、 车辆使用年限要求 458 二、 车辆安全信息提供 464 三、 车辆安全检测报告 475 第四节 车辆管理与维护保障 486 一、 车辆定期保养计划 486 二、 故障维修流程安排 501 三、 车辆安全检查保障 511 第四章 安全管理方案 518 第一节 安全管理制度 518 一、 建立安全管理体制机制 518 二、 车辆安全检验标准 528 第二节 驾驶员安全管理 532 一、 驾驶员资质要求 532 二、 驾驶员定期培训 543 三、 违规行为管控 566 第三节 车辆安全管理 572 一、 新能源客车投入标准 572 二、 车辆证照与检验 585 三、 每日出车安全检查 601 第四节 园区乘车人员管理 614 一、 乘车人员身份核验 614 二、 乘车人员信息登记 631 第五节 安全运行保障措施 639 一、 安全运行监督机制 639 二、 驾驶员绩效考核制度 648 第五章 应急措施 665 第一节 应急预案完整性 665 一、 车辆故障抛锚预案 665 二、 交通事故应急预案 675 三、 司乘人员意外预案 680 四、 事故处理流程图 690 第二节 应急处置针对性 698 一、 智慧城专线应急方案 698 二、 高塘石专线应急策略 711 三、 群体性事件预案 732 四、 驾驶员应急规范 742 第三节 可行性与保障机制 747 一、 应急资源配备 747 二、 定期演练计划 760 三、 应急值班制度 774 四、 费用垫付机制 785 对本项目理解和熟悉程度及重点、难点分析 项目整体认知 项目背景概述 园区员工通勤需求 解决出行难题 减少通勤耗时 缩短员工在路途上花费的时间,使员工能够将更多精力投入到工作中。高效的通勤方式,让员工告别长时间的路途奔波,能快速从家中到达工作岗位,避免了因交通拥堵等问题导致的时间浪费。如此一来,员工在工作前就能保持良好的精神状态,以饱满的热情和充沛的精力开启一天的工作,进而提升整体的工作效率。 降低因长时间通勤导致的疲劳感,提高员工的工作效率和生活质量。长时间的通勤会让员工身心俱疲,影响工作时的专注力和创造力。而减少通勤耗时,能有效缓解员工的疲劳,使他们在工作中更加得心应手,同时也有更多的时间和精力去享受生活,提高生活的幸福感。 避免员工因交通拥堵等问题导致的迟到现象,保证工作的正常开展。交通拥堵是导致员工迟到的常见原因之一,这不仅会影响员工个人的绩效,还可能对整个团队的工作进度产生不利影响。通过优化通勤方案,减少通勤时间,能确保员工按时到岗,维持工作的正常秩序。 提升员工对园区工作环境的满意度,增强员工的归属感和忠诚度。良好的通勤体验是园区工作环境的重要组成部分,当员工不再为通勤问题而烦恼时,他们会对园区的工作环境更加满意,从而增强对园区的归属感和忠诚度,更愿意为园区的发展贡献自己的力量。 缓解出行压力 在公共交通高峰期,减轻员工在拥挤的交通工具中的不适。公共交通高峰期,地铁、公交车等交通工具往往人满为患,员工在其中不仅身体上会感到不适,心理上也会产生焦虑和烦躁情绪。定制公交线路能够为员工提供相对宽松、舒适的乘车环境,避免了在拥挤的公共交通工具中遭受的种种不便。 提供舒适的乘车环境,让员工在通勤过程中能够得到放松。定制公交的车辆内部设施齐全,座椅舒适,还可根据需要配备空调、充电接口等设备,为员工营造一个舒适的乘车空间。员工在这样的环境中通勤,能够放松身心,缓解工作和生活带来的压力。 减少员工换乘交通工具的麻烦,提高出行的便利性。传统的公共交通方式往往需要员工多次换乘,不仅浪费时间,还增加了出行的复杂性。定制公交线路直接将员工从居住区域送到园区,避免了换乘的麻烦,使出行更加便捷高效。 降低员工因交通拥堵而产生的焦虑情绪,营造良好的工作氛围。交通拥堵会给员工带来很大的心理压力,导致焦虑情绪的产生。而定制公交能够选择合适的路线,避开拥堵路段,让员工的通勤更加顺畅,从而降低焦虑情绪,使员工以平和的心态投入到工作中,营造良好的工作氛围。 匹配工作规律 根据园区员工的工作时间,合理安排班车的运营时间。通过对园区员工工作时间的调研和分析,精准确定班车的首末班时间和发车间隔,确保班车能够在员工上班和下班的时间段内准时发车,满足员工的通勤需求。 确保班车在员工上班和下班的时间段内准时发车,满足员工的通勤需求。准时的班车服务能够让员工放心地按照自己的工作安排出行,不用担心错过班车而导致迟到或无法按时回家。这不仅提高了员工的出行效率,也增强了员工对园区通勤服务的信任。 适应园区不同岗位员工的工作时间差异,提供多样化的通勤选择。园区内不同岗位的员工工作时间可能存在差异,如有的岗位需要上夜班,有的岗位则有灵活的工作时间。针对这种情况,定制公交可以设置多种运营线路和班次,为不同岗位的员工提供个性化的通勤方案。 提高班车服务的灵活性和适应性,更好地服务于园区员工。随着园区的发展和员工需求的变化,班车服务能够及时进行调整和优化。例如,根据新入驻企业员工的通勤需求,增加新的线路;根据实际客流情况,调整发车间隔等,以确保始终为园区员工提供优质、高效的通勤服务。 以下是班车运营时间与员工工作时间的匹配示例: 工作岗位 工作时间 班车运营时间 普通岗位 9:00-18:00 8:00-19:00,高峰15分钟/班,平峰30分钟/班 夜班岗位 20:00-次日6:00 19:00-7:00,特定时间段按需发车 满足多元需求 考虑到员工不同的居住地点,设置合理的班车线路和停靠站点。通过对园区员工居住区域的详细调研,绘制出员工居住分布地图,根据地图上的居住热点和员工数量,规划出能够覆盖大部分员工居住区域的班车线路,并在合适的地点设置停靠站点。 为员工提供更多的乘车选择,方便员工根据自己的实际情况选择合适的线路。多条班车线路的设置,让员工可以根据自己的居住地址、出行时间和个人偏好,选择最适合自己的线路和班次。这样不仅提高了员工的出行便利性,也提高了班车的利用率。 满足员工在工作日和休息日的不同通勤需求,提供个性化的服务。在工作日,班车主要服务于员工的上下班通勤;而在休息日,考虑到员工可能有购物、休闲等出行需求,可以适当调整班车线路或增加部分特殊线路,为员工提供更加贴心的服务。 关注员工的特殊需求,如携带行李、接送小孩等,提供相应的便利措施。对于需要携带行李的员工,可以在班车上设置专门的行李放置区域;对于有接送小孩需求的员工,可以与相关机构合作,提供接送小孩的增值服务。 以下是班车线路和停靠站点设置的示例: 线路名称 起点 终点 主要停靠站点 智慧城专线 智慧城地铁站 宏太智慧谷 智慧城地铁站、企业园区A、企业园区B等 高塘石专线 高塘石地铁站 宏太智慧谷 高塘石地铁站、小区C、小区D等 提升工作效率 优化工作状态 使员工在上班前能够得到充分的休息,以饱满的精神状态投入工作。便捷的通勤方式减少了员工在路途上的疲惫,让他们能够在家中拥有更多的休息时间。充足的睡眠和良好的精神状态,能让员工在工作中更加专注和高效,减少因疲劳导致的失误和错误。 减少员工因通勤疲劳而导致的工作失误,提高工作质量。长时间的通勤会让员工的注意力分散,反应能力下降,容易在工作中出现失误。而优化通勤方式,降低通勤疲劳,能够有效提高员工的工作准确性和工作质量,为企业创造更多的价值。 让员工能够更加从容地安排工作和生活,提高工作的计划性和条理性。当员工不再为通勤问题而担忧时,他们可以更加合理地规划自己的工作和生活时间。例如,在上班路上可以提前规划当天的工作任务,下班回家后有更多的时间陪伴家人、学习充电,从而提高工作和生活的整体效率。 增强员工的工作积极性和主动性,为园区创造更多的价值。良好的通勤体验能够让员工感受到园区对他们的关怀和支持,从而增强他们对园区的归属感和认同感。这种积极的情感会转化为工作的动力,使员工更加主动地投入到工作中,为园区的发展贡献自己的力量。 减少负面情绪 避免员工因交通拥堵、换乘不便等问题产生的烦躁和焦虑情绪。交通拥堵和换乘不便会让员工在通勤过程中感到无助和烦躁,这种负面情绪会延续到工作中,影响工作效率和人际关系。而优质的通勤服务能够避免这些问题的发生,让员工保持平和的心态。 营造和谐、稳定的工作氛围,提高员工的工作满意度。当员工不再为通勤问题而烦恼时,他们在工作中会更加轻松愉快,与同事之间的关系也会更加融洽。这种和谐的工作氛围能够提高员工的工作满意度,增强员工的团队凝聚力。 减少员工因情绪问题导致的人际关系紧张,促进团队的和谐发展。负面情绪容易引发员工之间的矛盾和冲突,影响团队的协作和效率。通过减少员工的负面情绪,能够避免人际关系的紧张,营造一个团结、协作的工作环境,促进团队的和谐发展。 提升员工的工作幸福感,增强员工对园区的认同感和归属感。良好的工作氛围和积极的情绪体验会让员工感受到工作的乐趣和价值,从而提升他们的工作幸福感。这种幸福感会进一步增强员工对园区的认同感和归属感,使他们更加愿意为园区的发展贡献自己的力量。 促进交流合作 在班车上为员工提供交流和沟通的机会,增进员工之间的了解和信任。班车是员工日常通勤的场所,也是一个交流的平台。在班车上,员工可以与同事分享工作经验、生活趣事,增进彼此之间的了解和信任,从而建立良好的人际关系。 促进不同部门之间的信息共享和合作,提高工作的协同效率。通过班车上的交流,不同部门的员工可以了解到其他部门的工作进展和需求,及时进行信息共享和沟通,避免因信息不畅而导致的工作延误和失误。这有助于提高工作的协同效率,促进园区各项工作的顺利开展。 激发员工的创新思维和创造力,推动园区的创新发展。不同背景和专业的员工在交流中可能会碰撞出创新的火花,产生新的想法和思路。这些创新思维和创造力能够为园区的发展带来新的机遇和动力,推动园区的创新发展。 培养员工的团队合作精神,提升团队的整体战斗力。在班车上的交流和合作,能够让员工更好地理解团队的目标和价值,增强团队意识和责任感。通过共同面对通勤过程中的问题和挑战,员工能够学会相互支持和协作,培养团队合作精神,提升团队的整体战斗力。 以下是班车交流促进合作的示例: 交流主题 参与部门 合作成果 项目进展分享 研发部、市场部 优化产品推广策略 技术难题探讨 技术部、客服部 提高客户问题解决效率 吸引优秀人才 良好的通勤条件是吸引优秀人才的重要因素之一。在当今竞争激烈的人才市场中,求职者越来越注重工作的综合体验,包括通勤的便利性和舒适性。一个拥有优质通勤服务的园区,能够在众多竞争对手中脱颖而出,吸引到更多优秀的人才。 提高园区在人才市场的竞争力,吸引更多高素质的人才加入。优质的通勤服务是园区的一张名片,能够展示园区对员工的关怀和重视。这会让求职者感受到园区的实力和发展潜力,从而更愿意选择加入该园区。 为园区的发展注入新的活力和动力,推动园区的持续发展。优秀的人才是园区发展的核心竞争力,他们带来的新知识、新技能和新思想能够为园区的发展注入新的活力和动力。通过吸引更多高素质的人才,园区能够不断创新和发展,提升自身的综合实力。 提升园区的知名度和美誉度,树立良好的企业形象。良好的通勤服务不仅能够吸引人才,还能够赢得社会的认可和赞誉。这有助于提升园区的知名度和美誉度,树立良好的企业形象,为园区的发展创造有利的外部环境。 以下是园区通勤服务对吸引人才的影响示例: 园区通勤服务评价 人才吸引力指数 新入职人才数量 优秀 80% 50人 一般 50% 20人 适应园区发展 满足增长需求 随着园区企业的入驻和发展,员工数量持续上升,需要增加通勤车辆和线路。通过对园区企业入驻情况和员工数量增长趋势的分析,提前规划和安排通勤车辆和线路的增加,确保能够满足员工日益增长的通勤需求。 根据园区的发展规划,提前做好通勤服务的布局和调整,确保服务的及时性和有效性。与园区管理部门密切合作,了解园区的发展规划和战略目标,根据规划提前调整通勤线路和车辆配置,为园区的发展提供有力的支持。 适应园区产业结构的调整和升级,为不同类型的企业员工提供个性化的通勤服务。园区产业结构的调整和升级可能会导致员工的工作地点和时间发生变化,针对这种情况,及时调整通勤方案,为不同类型的企业员工提供符合其需求的通勤服务。 不断优化通勤服务的质量和效率,满足员工日益多样化的通勤需求。通过收集员工的反馈意见和建议,对通勤服务进行持续改进和优化。例如,优化线路规划、提高车辆的舒适性、增加服务的灵活性等,以满足员工不断变化的需求。 保障持续发展 稳定、便捷的通勤服务能够保证员工按时到岗,确保企业的正常生产经营。按时到岗是员工履行工作职责的基本要求,稳定、便捷的通勤服务能够为员工提供可靠的出行保障,避免因通勤问题导致的迟到和旷工,从而确保企业的正常生产经营。 减少因通勤问题导致的员工流失,为园区的发展提供稳定的人力资源支持。通勤问题是导致员工流失的一个重要因素,如果员工在通勤过程中遇到困难和不便,可能会选择离开园区。而优质的通勤服务能够减少员工的流失率,为园区的发展提供稳定的人力资源支持。 提高员工的工作积极性和创造力,促进园区的创新发展和产业升级。良好的通勤体验能够让员工感受到园区对他们的关怀和支持,从而提高员工的工作积极性和创造力。员工在工作中更加投入和创新,能够推动园区的创新发展和产业升级。 营造良好的园区发展环境,吸引更多的企业入驻,推动园区的经济增长。优质的通勤服务是园区发展环境的重要组成部分,能够提高园区的吸引力和竞争力。这会吸引更多的企业入驻园区,带来更多的投资和就业机会,推动园区的经济增长。 提升配套水平 完善的通勤服务是园区配套设施的重要组成部分,能够提升园区的整体形象。优质的通勤服务能够展示园区的管理水平和服务质量,给人留下良好的印象。这有助于提升园区的整体形象,增强园区的吸引力和竞争力。 与园区的其他配套设施相互配合,形成良好的园区生态环境。通勤服务与园区的商业、餐饮、娱乐等配套设施相互关联,共同构成了园区的生态环境。通过与其他配套设施的协同发展,能够为员工提供更加便捷、舒适的生活和工作环境。 提高园区的生活便利性和舒适度,增强员工对园区的归属感和认同感。完善的通勤服务能够让员工在园区内的生活更加便捷和舒适,减少他们的后顾之忧。这会增强员工对园区的归属感和认同感,使他们更加愿意为园区的发展贡献自己的力量。 吸引更多的人才和企业关注园区,提升园区的知名度和影响力。良好的园区形象和配套设施能够吸引更多的人才和企业关注园区,提高园区的知名度和影响力。这有助于园区在市场竞争中占据有利地位,实现可持续发展。 推动区域协同 便捷的通勤服务有助于加强园区与周边区域的联系和交流。通过优化通勤线路和增加与周边区域的交通衔接,方便园区员工与周边区域的人员往来和物资流通。这有助于加强园区与周边区域的经济、文化等方面的交流与合作。 促进区域内资源的优化配置和共享,推动区域经济的协同发展。便捷的通勤服务能够打破区域之间的壁垒,促进人才、技术、资金等资源在区域内的自由流动和优化配置。这有助于提高区域内资源的利用效率,推动区域经济的协同发展。 带动周边区域的就业和消费,促进区域的繁荣和发展。园区的发展会带动周边区域的就业和消费,而便捷的通勤服务能够进一步扩大这种带动效应。更多的人员流动会带来更多的消费需求,从而促进周边区域的商业、服务业等行业的发展,推动区域的繁荣和发展。 加强与周边区域的交通基础设施建设,提高区域的交通便利性和可达性。为了更好地实现园区与周边区域的协同发展,需要加强与周边区域的交通基础设施建设。例如,修建新的道路、增加公共交通线路等,提高区域的交通便利性和可达性,为区域的发展提供有力的支撑。 提供上下班接送服务 定制公交路线 精准覆盖区域 对园区企业员工的居住区域进行详细调研,确定线路的覆盖范围。通过问卷调查、实地走访等方式,收集员工的居住地址信息,绘制出员工居住分布地图。根据地图上的居住热点和员工数量,精准规划线路的覆盖范围,确保能够满足大多数员工的通勤需求。 将线路延伸至员工集中居住的小区、地铁站等地点,方便员工换乘和出行。在确定线路覆盖范围的基础上,将线路进一步延伸到员工集中居住的小区和地铁站,使员工能够方便地乘坐班车或换乘其他交通工具。这样不仅提高了员工的出行便利性,也增加了班车的吸引力。 考虑不同区域的员工数量和出行需求,合理分配线路资源。根据不同区域的员工数量和出行需求,对线路资源进行优化配置。例如,对于员工数量较多的区域,增加班车的班次和车辆数量;对于出行需求较大的时间段,加密发车间隔等,以提高线路资源的利用效率。 根据园区的发展和员工居住分布的变化,及时调整线路的覆盖范围。随着园区的发展和员工居住分布的变化,定期对线路的覆盖范围进行评估和调整。例如,当新的小区建成或企业入驻园区时,及时增加新的线路或调整现有线路的走向,以确保线路始终能够满足员工的通勤需求。 优化行驶路径 选择交通流量相对较小、行驶时间较短的路线,提高班车的运行效率。通过对园区周边道路的交通流量和行驶时间进行实时监测和分析,选择最优的行驶路线。避开交通拥堵路段和施工区域,减少班车的延误和晚点情况,确保班车能够按时到达目的地。 避开拥堵路段和施工区域,减少班车的延误和晚点情况。实时关注交通信息,提前规划好行驶路线,避开拥堵路段和施工区域。如果遇到突发的交通拥堵或施工情况,能够及时调整路线,确保班车的正常运行。 结合道路状况和交通规则,合理规划转弯和掉头点,确保行车安全。在规划行驶路径时,充分考虑道路状况和交通规则,合理设置转弯和掉头点。确保班车在行驶过程中能够安全、顺畅地通过各个路口,避免发生交通事故。 定期对行驶路径进行评估和优化,不断提高线路的合理性和便捷性。定期收集班车司机和乘客的反馈意见,对行驶路径进行评估和分析。根据评估结果,对行驶路径进行优化和调整,如增加或减少停靠站点、调整路线走向等,以提高线路的合理性和便捷性。 灵活调整线路 根据采购人的需求和实际运行情况,及时调整线路的设置。与采购人保持密切沟通,了解其对线路设置的需求和意见。同时,根据班车的实际运行情况,如乘客流量、行驶时间等,及时对线路进行调整和优化。 当员工居住区域发生变化或新的企业入驻园区时,增加或调整线路。随着园区的发展和员工居住分布的变化,及时对线路进行调整。例如,当新的小区建成或企业入驻园区时,增加新的线路或调整现有线路的走向,以满足员工的通勤需求。 根据试运营期间的每班次实际乘坐情况,取消无人乘坐的班次,优化发班计划。在试运营期间,对每班次的实际乘坐情况进行统计和分析。对于无人乘坐或乘坐人数极少的班次,及时取消,避免资源的浪费。同时,根据实际客流情况,调整发班间隔和班次数量,优化发班计划。 响应采购人的临时需求,如举办活动、紧急接送等,提供临时线路服务。当采购人有临时需求时,如举办大型活动、紧急接送员工等,能够迅速响应,提供临时线路服务。根据活动的时间、地点和参与人数,合理安排车辆和线路,确保服务的质量和效率。 确保站点合理 在主要的居住区域、园区出入口和商业中心等地点设置停靠站点。通过对园区周边环境的调研和分析,确定主要的居住区域、园区出入口和商业中心等地点,并在这些地点设置停靠站点。这样能够方便员工上下车,提高班车的使用效率。 站点的设置要方便员工上下车,与周边的交通设施和建筑相衔接。在设置站点时,充分考虑员工上下车的便利性,确保站点与周边的交通设施和建筑相衔接。例如,站点应靠近公交站台、地铁站等交通枢纽,方便员工换乘;站点周围应设置明显的标识和指示牌,引导员工顺利找到站点。 合理安排站点之间的距离,避免过近或过远,提高乘车的便利性。根据线路的长度和实际情况,合理安排站点之间的距离。站点之间的距离不宜过近,以免增加班车的停靠次数,影响运行效率;也不宜过远,以免员工需要步行较长的距离才能到达站点。 对站点进行标识和公示,让员工清楚了解站点的位置和线路信息。在站点设置明显的标识和指示牌,标注站点的名称、线路信息和发班时间等。同时,通过园区公告、手机APP等渠道,向员工公示站点的位置和线路信息,让员工清楚了解班车的运营情况。 确保服务准时 制定精确时刻表 根据线路的行驶距离、交通状况和员工的出行需求,制定科学合理的运行时刻表。通过对线路的行驶距离、交通状况和员工的出行需求进行详细分析,结合历史数据和实时监测信息,制定出精确的运行时刻表。明确每趟班车的首末班时间、发车间隔和停靠站点的停留时间,确保班车能够按时运行。 明确每趟班车的首末班时间、发车间隔和停靠站点的停留时间。在运行时刻表中,详细标注每趟班车的首末班时间、发车间隔和停靠站点的停留时间。让员工清楚了解班车的运行规律,合理安排自己的出行时间。 在时刻表上标注特殊时间段的调整,如高峰期、节假日等。考虑到高峰期和节假日等特殊时间段的交通状况和员工出行需求的变化,在时刻表上标注相应的调整信息。例如,在高峰期增加发班次数,缩短发车间隔;在节假日调整首末班时间等,以满足员工的通勤需求。 将时刻表公示在园区和班车内部,让员工清楚了解班车的运行时间。通过园区公告、手机APP、班车内部显示屏等渠道,将运行时刻表公示给员工。让员工能够及时获取班车的运行信息,避免因信息不畅而导致的误乘或错过班车。 以下是班车运行时刻表的示例: 线路名称 首班时间 末班时间 发车间隔(高峰期) 发车间隔(平峰期) 智慧城专线 8:00 21:00 15分钟 30分钟 高塘石专线 8:00 21:00 15分钟 30分钟 加强驾驶员管理 对驾驶员进行严格的选拔和培训,确保驾驶员具备良好的驾驶技能和职业素养。在驾驶员的选拔过程中,严格筛选,选择具有丰富驾驶经验、良好驾驶记录和职业素养的驾驶员。同时,对驾驶员进行定期的培训和考核,提高其驾驶技能和应急处理能力。 要求驾驶员严格遵守运行时刻表,按时发车和到达站点。制定严格的驾驶员管理制度,要求驾驶员严格遵守运行时刻表,按时发车和到达站点。建立驾驶员的考核机制,对准时率高的驾驶员进行奖励,对违规的驾驶员进行处罚,确保驾驶员能够认真履行职责。 建立驾驶员的考核机制,对准时率高的驾驶员进行奖励,对违规的驾驶员进行处罚。制定详细的驾驶员考核指标,如准时率、服务质量、安全驾驶等。对准时率高、服务质量好的驾驶员进行奖励,如发放奖金、表彰等;对违规的驾驶员进行处罚,如扣除绩效工资、警告等,激励驾驶员提高服务质量。 加强对驾驶员的安全教育,提高驾驶员的安全意识和应急处理能力。定期组织驾驶员进行安全教育培训,提高其安全意识和应急处理能力。培训内容包括交通法规、安全驾驶知识、应急救援技能等。同时,建立应急预案,确保在遇到突发情况时,驾驶员能够迅速、有效地进行处理。 建立应急调度 制定应急预案,应对车辆故障、交通事故、恶劣天气等突发情况。针对车辆故障、交通事故、恶劣天气等可能出现的突发情况,制定详细的应急预案。明确应急处理的流程和责任分工,确保在遇到突发情况时能够迅速、有效地进行处理。 建立应急调度中心,实时监控班车的运行情况,及时处理突发问题。设立应急调度中心,
天河智慧城核心区穿梭巴士运营项目.docx
下载提示

1.本文档仅提供部分内容试读;

2.支付并下载文件,享受无限制查看;

3.本网站所提供的标准文本仅供个人学习、研究之用,未经授权,严禁复制、发行、汇编、翻译或网络传播等,侵权必究;

4.左侧添加客服微信获取帮助;

5.本文为word版本,可以直接复制编辑使用。


这个人很懒,什么都没留下
未认证用户 查看用户
该文档于 上传
推荐文档
×
精品标书制作
百人专家团队
擅长领域:
工程标 服务标 采购标
16852
已服务主
2892
中标量
1765
平台标师
扫码添加客服
客服二维码
咨询热线:192 3288 5147
公众号
微信客服
客服