文库 服务类投标方案 养老服务

甘德县高品质养老服务社区项目投标方案.docx

DOCX   1194页   下载114   2025-08-05   浏览128   收藏60   点赞373   评分-   654954字   228.00

AI慧写标书

十分钟千页标书高效生成

温馨提示:当前文档最多只能预览 15 页,若文档总页数超出了 15 页,请下载原文档以浏览全部内容。
甘德县高品质养老服务社区项目投标方案.docx 第1页
甘德县高品质养老服务社区项目投标方案.docx 第2页
甘德县高品质养老服务社区项目投标方案.docx 第3页
甘德县高品质养老服务社区项目投标方案.docx 第4页
甘德县高品质养老服务社区项目投标方案.docx 第5页
甘德县高品质养老服务社区项目投标方案.docx 第6页
甘德县高品质养老服务社区项目投标方案.docx 第7页
甘德县高品质养老服务社区项目投标方案.docx 第8页
甘德县高品质养老服务社区项目投标方案.docx 第9页
甘德县高品质养老服务社区项目投标方案.docx 第10页
甘德县高品质养老服务社区项目投标方案.docx 第11页
甘德县高品质养老服务社区项目投标方案.docx 第12页
甘德县高品质养老服务社区项目投标方案.docx 第13页
甘德县高品质养老服务社区项目投标方案.docx 第14页
甘德县高品质养老服务社区项目投标方案.docx 第15页
剩余1179页未读, 下载浏览全部

开通会员, 优惠多多

6重权益等你来

首次半价下载
折扣特惠
上传高收益
特权文档
AI慧写优惠
专属客服
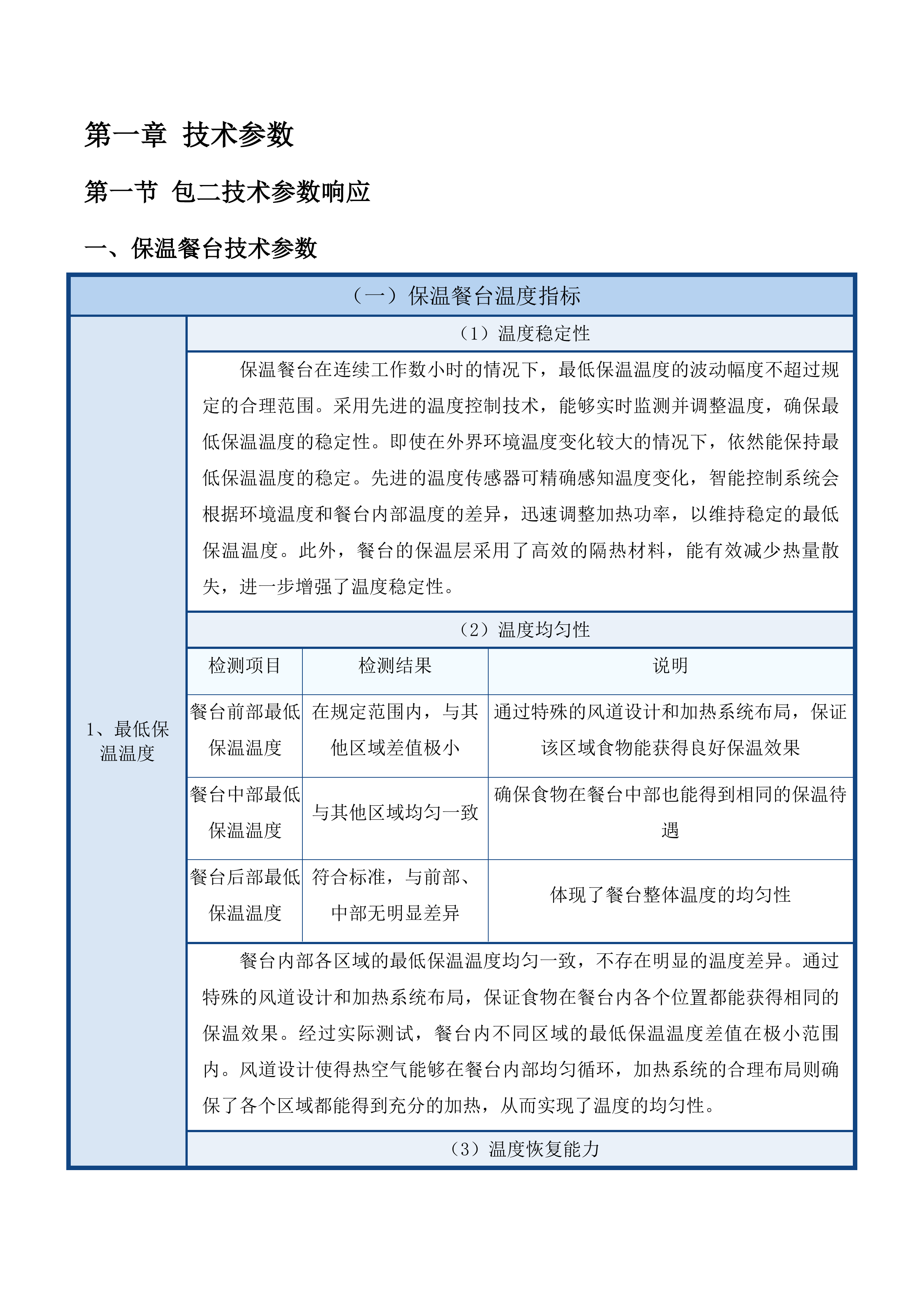
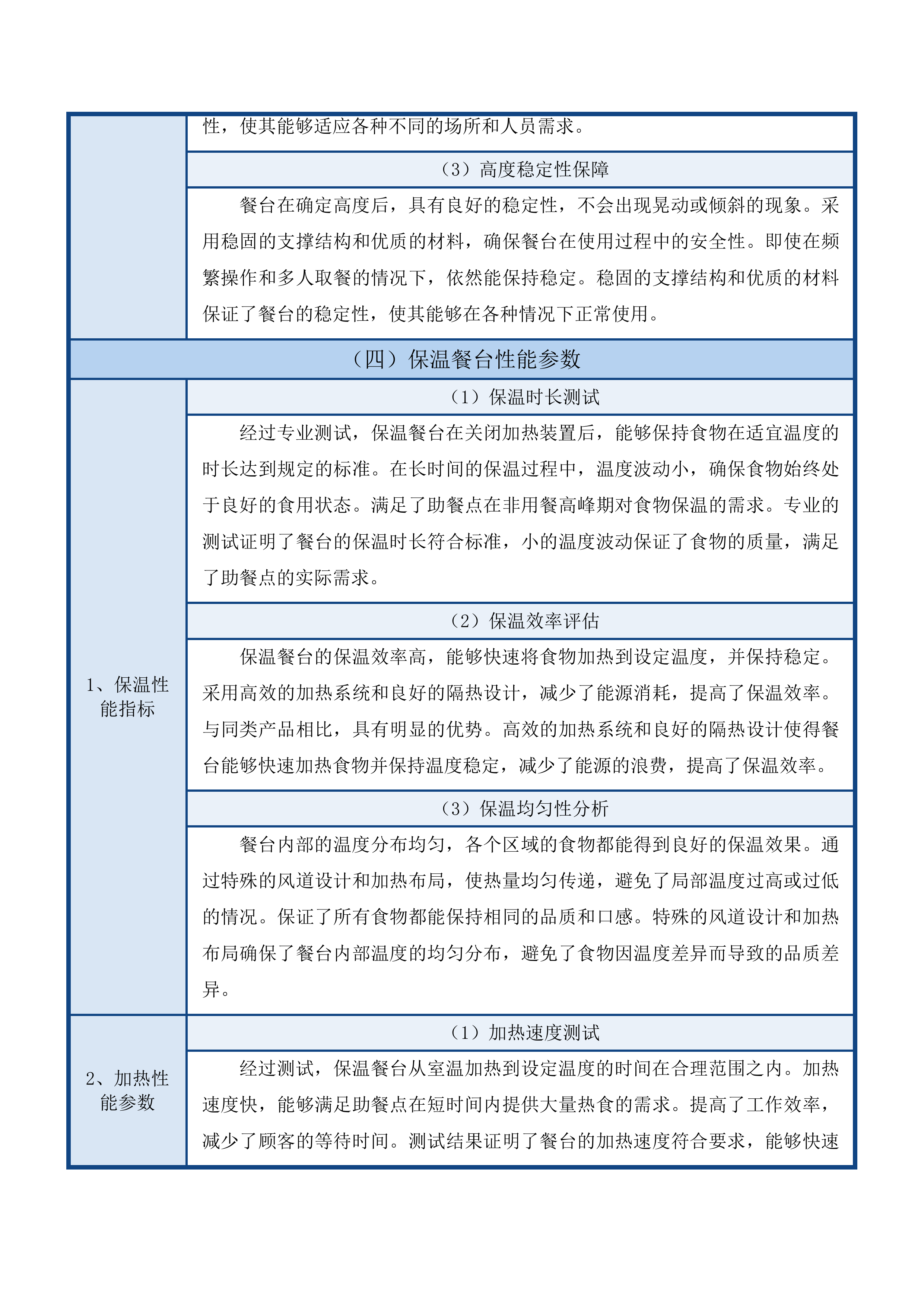
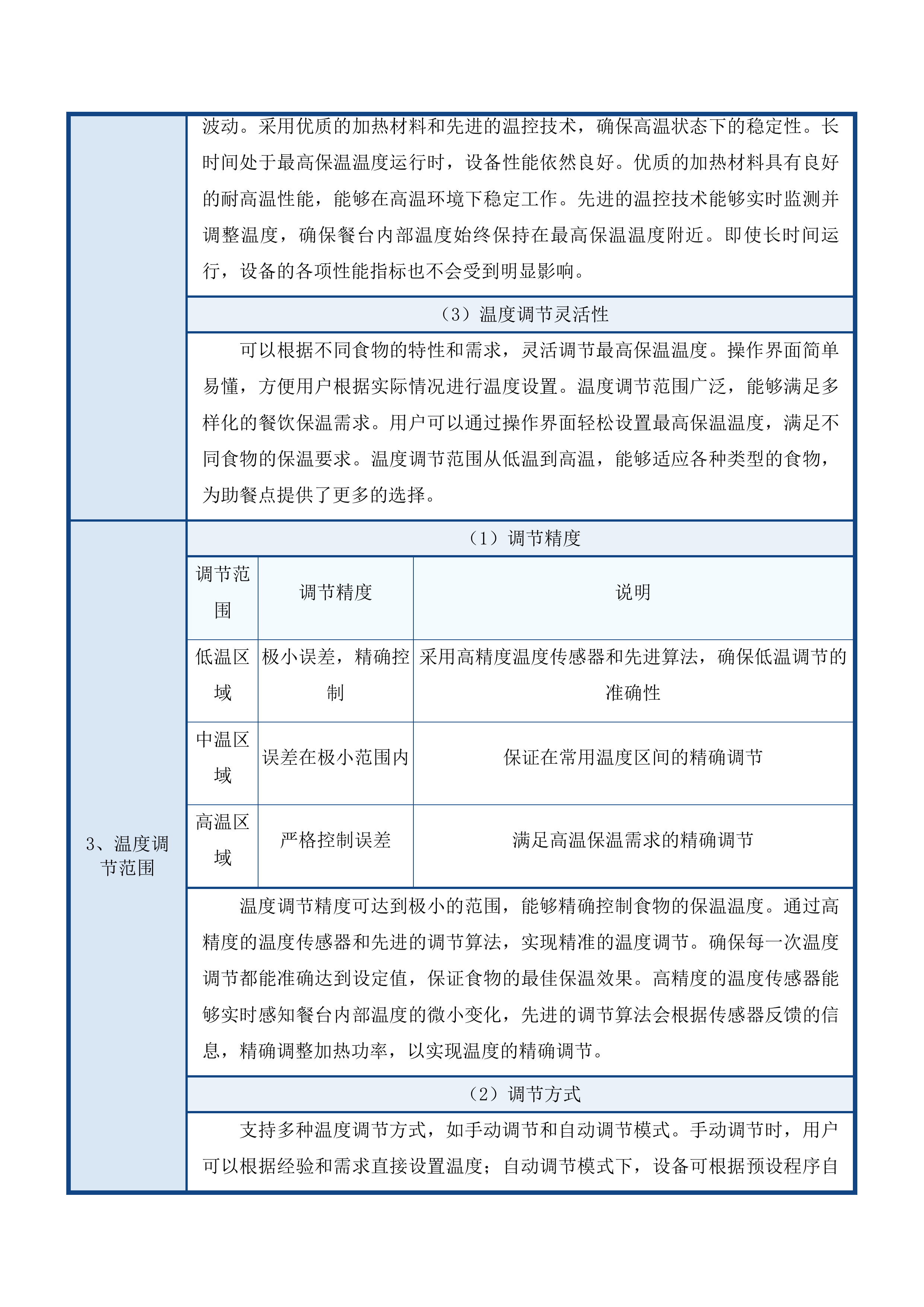
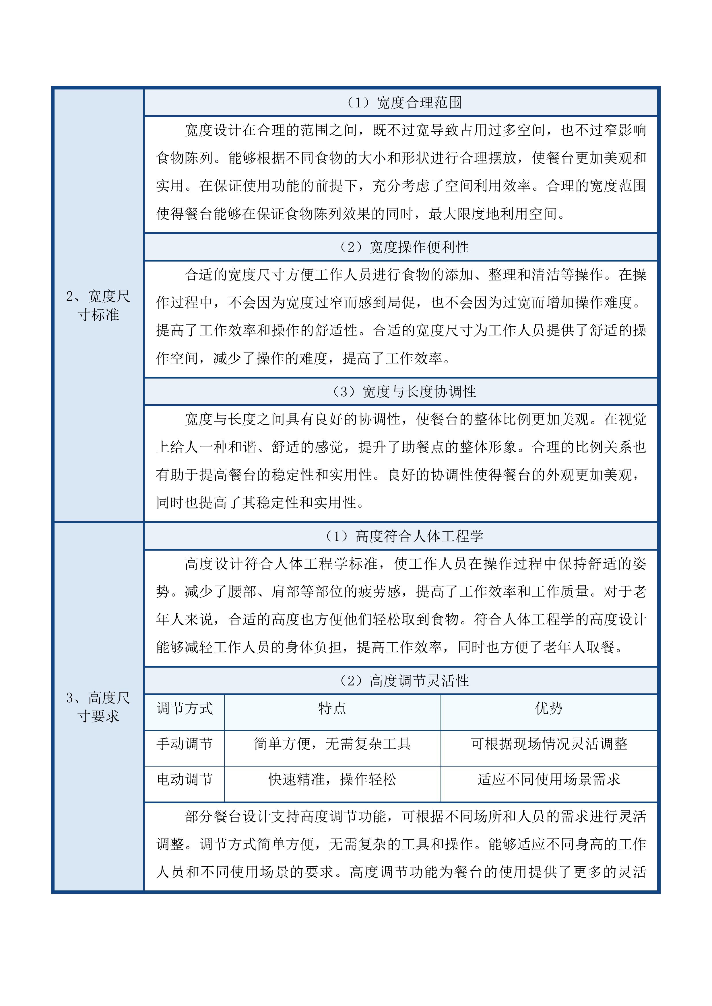
甘德县高品质养老服务社区项目投标方案 第一章 技术参数 7 第一节 包二技术参数响应 7 一、 保温餐台技术参数 7 二、 留样柜技术参数 17 三、 灭火器技术参数 28 四、 送餐车技术参数 38 五、 保温桶技术参数 56 六、 保温箱技术参数 72 七、 保温餐盒技术参数 91 八、 操作台技术参数 113 九、 洗菜池技术参数 129 十、 藏式餐桌技术参数 143 十一、 藏式椅子技术参数 154 十二、 电视技术参数 164 十三、 电灶技术参数 188 第二节 包三技术参数响应 198 一、 氧气检测仪技术参数 198 二、 吞咽吸痰器技术参数 216 三、 养身按摩椅技术参数 227 四、 智能手环技术参数 237 五、 蒸汽理疗设备技术参数 258 六、 电烤理疗仪技术参数 270 七、 血压仪技术参数 286 八、 血糖仪技术参数 299 九、 AED除颤仪技术参数 311 十、 室内通风机技术参数 329 十一、 急救箱技术参数 339 十二、 电动轮椅技术参数 360 十三、 高压氧气舱技术参数 368 十四、 沙石疗床技术参数 382 十五、 关节康复仪技术参数 402 十六、 吊针架技术参数 414 十七、 红外理疗泡脚桶技术参数 418 十八、 医用冷藏冰箱技术参数 431 十九、 雾化器技术参数 451 二十、 一桌两椅技术参数 461 二十一、 听诊器技术参数 484 二十二、 体温计/枪技术参数 501 二十三、 多功能移位机技术参数 507 二十四、 健康一体机技术参数 526 二十五、 健身脚踏车技术参数 551 二十六、 握力器技术参数 565 二十七、 弹力带技术参数 588 二十八、 电动护理床技术参数 613 第二章 售后服务计划措施及服务承诺 629 第一节 售后服务能力计划 629 一、 设立专属售后服务小组 629 二、 建立售后服务网点 643 三、 提供电话技术支持 658 四、 制定差异化服务流程 672 五、 承诺定期巡检服务 685 第二节 售后服务措施 699 一、 提供免费质保服务 699 二、 配备售后工具设备 711 三、 建立备件库机制 725 四、 提供多元服务方式 743 五、 实施客户档案管理 754 六、 设立满意度调查机制 771 第三节 服务承诺 786 一、 质保期免费维修更换 786 二、 质保期后技术支持 796 三、 服务响应书面记录 819 四、 重大故障备用设备支持 844 五、 特殊设备操作培训 855 六、 服务承诺接受监督 868 第三章 培训方案 884 第一节 培训方案与计划 884 一、 助餐设备培训方案 884 二、 助医设备培训方案 897 第二节 课程设置信息 914 一、 助餐设备课程设置 914 二、 助医设备课程设置 926 第三节 专职培训人员 944 一、 助餐设备培训人员 944 二、 助医设备培训人员 967 第四节 培训实效性保障 979 一、 助餐设备培训保障 979 二、 助医设备培训保障 998 第五节 培训内容针对性 1016 一、 助餐培训内容适配 1016 二、 助医培训内容适配 1039 第四章 售后服务响应时间 1059 第一节 包二响应时间 1059 一、 保温餐台响应安排 1059 二、 留样柜响应措施 1060 三、 灭火器响应规划 1063 四、 送餐车响应方案 1066 五、 保温桶响应保障 1069 六、 保温箱响应策略 1073 七、 保温餐盒响应安排 1076 八、 操作台响应措施 1078 九、 洗菜池响应规划 1082 十、 藏式餐桌响应方案 1085 十一、 藏式椅子响应保障 1088 十二、 电视响应策略 1092 十三、 电灶响应安排 1095 第二节 包三响应时间 1099 一、 氧气检测仪响应预案 1099 二、 吞咽吸痰器响应计划 1103 三、 养身按摩椅响应措施 1106 四、 智能手环响应方案 1111 五、 蒸汽理疗设备响应规划 1114 六、 电烤理疗仪响应策略 1117 七、 血压仪响应安排 1120 八、 血糖仪响应措施 1125 九、 AED除颤仪响应方案 1130 十、 室内通风机响应规划 1133 十一、 急救箱响应策略 1138 十二、 电动轮椅响应安排 1142 十三、 高压氧气舱响应预案 1144 十四、 沙石疗床响应计划 1146 十五、 关节康复仪响应措施 1148 十六、 吊针架响应方案 1152 十七、 红外理疗泡脚桶响应规划 1156 十八、 医用冷藏冰箱响应策略 1158 十九、 雾化器响应安排 1161 二十、 一桌两椅响应措施 1165 二十一、 听诊器响应方案 1168 二十二、 体温计/枪响应规划 1171 二十三、 多功能移位机响应策略 1173 二十四、 健康一体机响应安排 1176 二十五、 健身脚踏车响应预案 1179 二十六、 握力器响应计划 1183 二十七、 弹力带响应措施 1187 二十八、 电动护理床响应方案 1191 技术参数 包二技术参数响应 保温餐台技术参数 保温餐台温度指标 最低保温温度 温度稳定性 保温餐台在连续工作数小时的情况下,最低保温温度的波动幅度不超过规定的合理范围。采用先进的温度控制技术,能够实时监测并调整温度,确保最低保温温度的稳定性。即使在外界环境温度变化较大的情况下,依然能保持最低保温温度的稳定。先进的温度传感器可精确感知温度变化,智能控制系统会根据环境温度和餐台内部温度的差异,迅速调整加热功率,以维持稳定的最低保温温度。此外,餐台的保温层采用了高效的隔热材料,能有效减少热量散失,进一步增强了温度稳定性。 温度均匀性 检测项目 检测结果 说明 餐台前部最低保温温度 在规定范围内,与其他区域差值极小 通过特殊的风道设计和加热系统布局,保证该区域食物能获得良好保温效果 餐台中部最低保温温度 与其他区域均匀一致 确保食物在餐台中部也能得到相同的保温待遇 餐台后部最低保温温度 符合标准,与前部、中部无明显差异 体现了餐台整体温度的均匀性 餐台内部各区域的最低保温温度均匀一致,不存在明显的温度差异。通过特殊的风道设计和加热系统布局,保证食物在餐台内各个位置都能获得相同的保温效果。经过实际测试,餐台内不同区域的最低保温温度差值在极小范围内。风道设计使得热空气能够在餐台内部均匀循环,加热系统的合理布局则确保了各个区域都能得到充分的加热,从而实现了温度的均匀性。 温度恢复能力 当打开餐台门或放入新的食物后,能够迅速恢复到最低保温温度。配备高效的加热元件和智能控制系统,可快速提升温度至设定的最低保温值。温度恢复时间在合理范围之内,确保食物的保温效果不受影响。高效的加热元件能够在短时间内产生大量热量,智能控制系统会根据餐台内部温度的变化,自动调整加热功率,以实现快速的温度恢复。此外,餐台的密封性能良好,能有效减少热量散失,进一步缩短了温度恢复时间。 最高保温温度 温度上限控制 设有精确的温度上限控制系统,确保最高保温温度不会超过安全范围。当温度接近上限值时,自动调节加热功率,避免温度过高损坏食物或设备。通过多重保护机制,保障最高保温温度的安全可靠。温度上限控制系统采用了高精度的温度传感器,能够实时监测餐台内部温度。当温度接近上限值时,智能控制系统会自动降低加热功率,甚至停止加热,以确保温度不会继续上升。此外,多重保护机制包括过热保护、过流保护等,进一步提高了温度上限控制的安全性。 温度上限控制 高温稳定性 在达到最高保温温度后,能够持续稳定地保持该温度,不会出现大幅度的波动。采用优质的加热材料和先进的温控技术,确保高温状态下的稳定性。长时间处于最高保温温度运行时,设备性能依然良好。优质的加热材料具有良好的耐高温性能,能够在高温环境下稳定工作。先进的温控技术能够实时监测并调整温度,确保餐台内部温度始终保持在最高保温温度附近。即使长时间运行,设备的各项性能指标也不会受到明显影响。 温度调节灵活性 可以根据不同食物的特性和需求,灵活调节最高保温温度。操作界面简单易懂,方便用户根据实际情况进行温度设置。温度调节范围广泛,能够满足多样化的餐饮保温需求。用户可以通过操作界面轻松设置最高保温温度,满足不同食物的保温要求。温度调节范围从低温到高温,能够适应各种类型的食物,为助餐点提供了更多的选择。 温度调节范围 调节精度 调节范围 调节精度 说明 低温区域 极小误差,精确控制 采用高精度温度传感器和先进算法,确保低温调节的准确性 中温区域 误差在极小范围内 保证在常用温度区间的精确调节 高温区域 严格控制误差 满足高温保温需求的精确调节 温度调节精度可达到极小的范围,能够精确控制食物的保温温度。通过高精度的温度传感器和先进的调节算法,实现精准的温度调节。确保每一次温度调节都能准确达到设定值,保证食物的最佳保温效果。高精度的温度传感器能够实时感知餐台内部温度的微小变化,先进的调节算法会根据传感器反馈的信息,精确调整加热功率,以实现温度的精确调节。 调节方式 支持多种温度调节方式,如手动调节和自动调节模式。手动调节时,用户可以根据经验和需求直接设置温度;自动调节模式下,设备可根据预设程序自动调整温度。操作便捷,满足不同用户的使用习惯。手动调节方式适合有经验的工作人员,他们可以根据食物的种类和数量,灵活设置温度。自动调节模式则更加智能化,设备会根据预设的程序自动调整温度,减少了人工操作的工作量。 调节响应速度 温度调节响应速度快,能够在短时间内达到设定的温度值。采用高效的加热和制冷系统,快速实现温度的升高或降低。减少等待时间,提高工作效率。高效的加热和制冷系统能够在短时间内产生大量的热量或冷量,快速改变餐台内部温度。智能控制系统会根据设定的温度值,迅速调整加热或制冷功率,以实现快速的温度调节。 保温餐台材质规格 台面材质选择 材质质量标准 台面不锈钢材质符合国家相关质量标准,具有质量合格证书。经过严格的检测和检验,确保材质的成分和性能符合要求。能够有效防止生锈和腐蚀,延长餐台的使用寿命。不锈钢材质具有良好的耐腐蚀性和抗氧化性,能够在潮湿的环境下长期使用而不生锈。严格的检测和检验流程保证了材质的质量,为餐台的长期稳定使用提供了保障。 台面不锈钢材质 表面处理工艺 处理工艺 效果 优势 特殊抛光处理 表面光滑平整 减少食物残留和污垢附着,易清洁 防指纹涂层处理 具有防指纹性能 保持餐台清洁美观 抗污处理 不易沾染油污 降低清洁难度 台面经过特殊的表面处理工艺,使其更加光滑、平整,减少食物残留和污垢附着。表面处理具有一定的防指纹和抗污性能,保持餐台的清洁美观。处理后的台面不易沾染油污,清洗更加方便快捷。特殊的表面处理工艺不仅提高了台面的美观度,还增强了其实用性和卫生性。 环保性能 环保指标 检测结果 说明 有害物质含量 符合国家标准,未检出有害物质 对人体健康无危害 生产过程环保性 符合环保要求,无污染排放 体现环保理念 使用过程环保性 不产生有害物质,对环境友好 保障食品安全和环境质量 台面材质具有良好的环保性能,不含有害物质,对人体健康无危害。在生产和使用过程中,符合环保要求,不会对环境造成污染。选用环保材质,体现了对食品安全和环境保护的重视。环保材质的使用不仅保障了老年人的身体健康,还符合当今社会对环保的要求。 柜体材质构成 板材质量特性 柜体板材符合国家相关质量标准,具有质量检测报告。板材的密度和强度适中,能够承受一定的重量和压力。经过防潮处理,不易受潮变形,保证了柜体的结构稳定性。质量检测报告证明了板材的质量符合国家标准,适中的密度和强度使其能够承受食物和设备的重量。防潮处理则提高了板材的防潮性能,延长了柜体的使用寿命。 保温材料性能 填充的保温材料具有良好的保温性能,能够有效减少热量散失。保温材料的导热系数低,隔热效果显著,降低了能源消耗。保温材料无毒、无味,符合食品安全和卫生要求。低导热系数的保温材料能够有效阻止热量的传递,减少了能源的浪费。无毒、无味的特性保证了保温材料不会对食物和环境造成污染。 防火防潮措施 防护措施 效果 优势 防火涂层处理 有效阻止火势蔓延 提高餐台的防火安全性 防潮结构设计 防止水分侵入 保证柜体在潮湿环境下的稳定性 密封处理 增强柜体的密封性 进一步提高防潮和防火性能 柜体采用了防火防潮的设计和处理,提高了餐台的安全性和耐用性。表面经过防火涂层处理,能够有效阻止火势蔓延;内部采用防潮结构,防止水分侵入。在潮湿和高温环境下,依然能保持良好的性能。防火防潮的设计和处理为餐台的安全使用提供了保障,使其能够在各种恶劣的环境下正常工作。 其他部件材质 把手材质特性 把手选用优质的金属材质,表面光滑,手感舒适。具有一定的强度和韧性,不易断裂和变形,方便用户操作。经过防滑处理,使用更加安全可靠。优质的金属材质保证了把手的强度和耐用性,防滑处理则提高了使用的安全性。 合页质量标准 检测项目 检测结果 说明 回转性能 良好,转动顺畅 保证柜门开合灵活 承重能力 符合标准,能承受柜门重量 确保长期使用的稳定性 开合次数 经过严格测试,满足长期频繁使用需求 保证合页的使用寿命 合页采用高品质的金属材料制作,具有良好的回转性能和承重能力。合页的开合次数经过严格测试,能够满足长期频繁使用的需求。安装后,柜门开关顺畅,无卡顿现象。高品质的金属材料保证了合页的质量,严格的测试流程确保了合页能够在长期频繁使用的情况下保持良好的性能。 部件连接方式 各部件之间采用合理的连接方式,如螺丝连接、焊接等,确保连接牢固。连接部位经过加固处理,提高了餐台的整体稳定性和可靠性。在运输和使用过程中,不易出现部件松动和脱落的情况。合理的连接方式和加固处理保证了餐台的结构稳定性,使其能够在运输和使用过程中保持完好。 保温餐台尺寸大小 长度尺寸规格 长度精确控制 长度尺寸的制造精度高,误差控制在极小范围内。采用先进的加工设备和工艺,确保每一台餐台的长度都符合标准要求。精确的长度尺寸保证了餐台的安装和使用效果。先进的加工设备和工艺能够保证餐台长度的精确性,极小的误差范围确保了餐台能够与助餐点的空间完美适配。 长度实用性考量 长度设计充分考虑了食物的摆放和取放便利性。能够合理安排不同种类和数量的食物,方便工作人员操作和老年人取餐。在满足使用需求的同时,提高了空间利用率。合理的长度设计使得食物能够有序摆放,工作人员能够轻松操作,老年人也能够方便地取到食物。 长度与空间适配 长度尺寸与助餐点的空间布局相适配,能够顺利安装和摆放。在不同大小的助餐点中,都能找到合适的位置放置餐台,不会造成空间拥挤或浪费。考虑了与周围设备和设施的协调性,使整个助餐区域更加整洁有序。合适的长度尺寸能够充分利用助餐点的空间,避免了空间的浪费,同时也提高了助餐区域的整体美观度。 宽度尺寸标准 宽度合理范围 宽度设计在合理的范围之间,既不过宽导致占用过多空间,也不过窄影响食物陈列。能够根据不同食物的大小和形状进行合理摆放,使餐台更加美观和实用。在保证使用功能的前提下,充分考虑了空间利用效率。合理的宽度范围使得餐台能够在保证食物陈列效果的同时,最大限度地利用空间。 宽度操作便利性 合适的宽度尺寸方便工作人员进行食物的添加、整理和清洁等操作。在操作过程中,不会因为宽度过窄而感到局促,也不会因为过宽而增加操作难度。提高了工作效率和操作的舒适性。合适的宽度尺寸为工作人员提供了舒适的操作空间,减少了操作的难度,提高了工作效率。 宽度与长度协调性 宽度与长度之间具有良好的协调性,使餐台的整体比例更加美观。在视觉上给人一种和谐、舒适的感觉,提升了助餐点的整体形象。合理的比例关系也有助于提高餐台的稳定性和实用性。良好的协调性使得餐台的外观更加美观,同时也提高了其稳定性和实用性。 高度尺寸要求 高度符合人体工程学 高度设计符合人体工程学标准,使工作人员在操作过程中保持舒适的姿势。减少了腰部、肩部等部位的疲劳感,提高了工作效率和工作质量。对于老年人来说,合适的高度也方便他们轻松取到食物。符合人体工程学的高度设计能够减轻工作人员的身体负担,提高工作效率,同时也方便了老年人取餐。 高度调节灵活性 调节方式 特点 优势 手动调节 简单方便,无需复杂工具 可根据现场情况灵活调整 电动调节 快速精准,操作轻松 适应不同使用场景需求 部分餐台设计支持高度调节功能,可根据不同场所和人员的需求进行灵活调整。调节方式简单方便,无需复杂的工具和操作。能够适应不同身高的工作人员和不同使用场景的要求。高度调节功能为餐台的使用提供了更多的灵活性,使其能够适应各种不同的场所和人员需求。 高度稳定性保障 餐台在确定高度后,具有良好的稳定性,不会出现晃动或倾斜的现象。采用稳固的支撑结构和优质的材料,确保餐台在使用过程中的安全性。即使在频繁操作和多人取餐的情况下,依然能保持稳定。稳固的支撑结构和优质的材料保证了餐台的稳定性,使其能够在各种情况下正常使用。 保温餐台性能参数 保温性能指标 保温时长测试 经过专业测试,保温餐台在关闭加热装置后,能够保持食物在适宜温度的时长达到规定的标准。在长时间的保温过程中,温度波动小,确保食物始终处于良好的食用状态。满足了助餐点在非用餐高峰期对食物保温的需求。专业的测试证明了餐台的保温时长符合标准,小的温度波动保证了食物的质量,满足了助餐点的实际需求。 保温效率评估 保温餐台的保温效率高,能够快速将食物加热到设定温度,并保持稳定。采用高效的加热系统和良好的隔热设计,减少了能源消耗,提高了保温效率。与同类产品相比,具有明显的优势。高效的加热系统和良好的隔热设计使得餐台能够快速加热食物并保持温度稳定,减少了能源的浪费,提高了保温效率。 保温均匀性分析 餐台内部的温度分布均匀,各个区域的食物都能得到良好的保温效果。通过特殊的风道设计和加热布局,使热量均匀传递,避免了局部温度过高或过低的情况。保证了所有食物都能保持相同的品质和口感。特殊的风道设计和加热布局确保了餐台内部温度的均匀分布,避免了食物因温度差异而导致的品质差异。 加热性能参数 加热速度测试 经过测试,保温餐台从室温加热到设定温度的时间在合理范围之内。加热速度快,能够满足助餐点在短时间内提供大量热食的需求。提高了工作效率,减少了顾客的等待时间。测试结果证明了餐台的加热速度符合要求,能够快速加热食物,满足助餐点的实际需求。 加热稳定性评估 在加热过程中,温度能够稳定上升,不会出现大幅度的波动。采用智能温控系统,实时监测和调整加热功率,确保加热过程的稳定性。保证了食物加热的质量和安全性。智能温控系统能够实时监测温度变化,及时调整加热功率,确保加热过程的稳定性,保证了食物的加热质量和安全性。 加热功率分析 加热功率设计合理,既能满足快速加热的需求,又能避免能源浪费。根据餐台的大小和使用需求,选择合适的加热功率,提高了能源利用效率。在保证加热效果的同时,降低了运营成本。合理的加热功率设计使得餐台能够在满足加热需求的同时,最大限度地减少能源浪费,降低了运营成本。 其他性能指标 噪音水平测试 经过专业检测,保温餐台在运行时产生的噪音符合国家相关标准。噪音水平低,不会影响助餐点的安静环境和顾客的用餐体验。采用优质的电机和降噪技术,有效降低了噪音的产生。专业检测证明了餐台的噪音水平符合标准,优质的电机和降噪技术降低了噪音的产生,保证了助餐点的安静环境。 安全性能保障 安全保护功能 作用 优势 过载保护 防止设备因过载损坏 保障设备安全运行 漏电保护 避免漏电事故发生 确保使用者人身安全 过热保护 防止设备过热引发危险 提高设备的安全性 餐台具备多重安全保护功能,如过载保护、漏电保护、过热保护等。在遇到异常情况时,能够自动切断电源,避免发生安全事故。外壳采用绝缘材料制作,确保了使用者的人身安全。多重安全保护功能为餐台的安全使用提供了保障,绝缘材料的外壳进一步提高了使用者的人身安全。 操作便捷性设计 设计特点 优势 说明 简单易懂的操作界面 降低操作难度 方便工作人员快速上手 合理布局的功能按钮 易于识别和使用 提高操作效率 人性化的操作提示 引导正确操作 减少操作失误 操作界面简单易懂,方便工作人员进行操作和设置。各项功能按钮布局合理,易于识别和使用。降低了操作难度,提高了工作效率。简单易懂的操作界面和合理布局的功能按钮使得工作人员能够轻松操作餐台,降低了操作难度,提高了工作效率。 留样柜技术参数 留样柜容量规格 整体容量设计 大容量存储设计 我公司所提供的留样柜具备较大的内部存储空间,能充分满足多个助餐点日常菜品留样需求。可同时存放多份不同类型的菜品,从主食到菜肴,再到汤品,都能完整地进行留样,保证了留样的完整性和多样性。其合理的空间布局,将不同时间段、不同种类的留样菜品进行分类存放,例如早餐、午餐、晚餐的菜品分开,热菜、凉菜、汤品分开,使得查找和管理更加便捷。大容量设计还减少了频繁清理的次数,工作人员无需每天花费大量时间在清理留样柜上,从而提高了使用效率。 灵活容量配置 可根据实际使用场景和需求,灵活调整内部隔层,实现不同容量的分配。对于不同大小的留样容器,无论是大碗、小盘,还是小盒,都能轻松适应,提高了空间利用率。在面对不同助餐点的规模差异时,能够提供个性化的容量解决方案。例如,大型助餐点可能需要更大的空间来存放更多的留样菜品,此时可以将隔层调整为更大的空间;而小型助餐点则可以将隔层调整得更小,以充分利用空间。隔层的调整操作简单便捷,无需复杂工具,工作人员只需轻轻一推或一拉,就能完成隔层的调整。 标准容量规格 严格按照相关卫生标准和行业规范设计容量,确保符合食品安全要求。容量规格经过精确计算,能有效保障留样菜品的保存质量。从菜品的种类、数量,到保存的时间和温度,都进行了充分的考虑,满足助餐点对不同菜品留样数量的基本需求。与其他同类产品相比,容量设计更贴合实际使用情况。例如,在考虑到助餐点的日常菜品留样量时,不仅考虑了正常情况下的数量,还预留了一定的空间,以应对特殊情况。以下是具体的标准容量规格表格: 项目 规格 整体容量 XXX升 每层容量 XXX升 最大可容纳留样份数 XXX份 扩容可能性 在必要时,具备一定的扩容潜力,可通过简单的改造或添加部件增加容量。考虑到助餐点未来发展和业务增长的需求,预留了一定的扩容空间。例如,可以通过增加抽屉、隔板或更换更大的柜体来实现扩容。扩容方式经济实惠,不会增加过多成本,只需花费少量的费用就能增加一定的容量。扩容操作对设备的正常使用影响较小,能快速恢复使用,工作人员无需长时间等待设备恢复正常运行。以下是具体的扩容可能性表格: 灵活容量留样柜 标准容量留样柜 扩容方式 扩容容量 所需费用 恢复使用时间 添加抽屉 XXX升 XXX元 XXX小时 增加隔板 XXX升 XXX元 XXX小时 更换柜体 XXX升 XXX元 XXX小时 抽屉容量分布 多抽屉设计优势 采用多抽屉设计,便于对不同留样菜品进行分类存放和管理。每个抽屉可独立开关,减少相互之间的干扰。例如,不同时间段的留样菜品可以分别存放在不同的抽屉中,避免了相互混淆。方便工作人员快速找到所需的留样菜品,无需在众多的菜品中寻找。抽屉的布局合理,符合人体工程学原理,操作方便。工作人员在打开抽屉时,无需弯腰或伸手过高,就能轻松取放留样菜品。 抽屉容量均衡 各个抽屉的容量分布相对均衡,避免出现部分抽屉空间过大或过小的情况。提高了整体空间的利用率,使每个抽屉都能得到充分利用。在分配抽屉容量时,会根据留样菜品的常见大小和数量进行合理安排。例如,对于较大的留样容器,可以分配到容量较大的抽屉中;而对于较小的留样容器,则可以分配到容量较小的抽屉中。便于根据留样菜品的数量和大小,合理分配抽屉的使用。均衡的容量设计有助于保持设备的稳定性和平衡性,避免因一侧过重而导致设备倾斜或损坏。 抽屉最大容量 每个抽屉具有一定的最大容量限制,确保在安全范围内使用。明确的最大容量标识,方便工作人员合理放置留样菜品。例如,在抽屉上标注了最大可容纳的留样份数或重量,工作人员可以根据标识来放置菜品,避免因过度装载导致抽屉损坏或影响设备的正常运行。最大容量设计能满足一般助餐点的日常留样需求,在正常情况下,不会出现因容量不足而无法存放留样菜品的情况。以下是具体的抽屉最大容量表格: 抽屉编号 最大容量(份数) 最大容量(重量) 1号抽屉 XXX份 XXX千克 2号抽屉 XXX份 XXX千克 3号抽屉 XXX份 XXX千克 抽屉容量调整 部分抽屉的容量可根据实际需求进行适当调整,增加使用的灵活性。调整方式简单易懂,工作人员可自行操作。例如,可以通过移动隔板或更换抽屉内的配件来调整容量。通过调整抽屉容量,更好地适应不同类型和数量的留样菜品。调整后的抽屉仍能保持良好的密封性和稳定性,确保留样菜品的安全保存。 留样柜高温适应 可容纳留样份数 准确份数统计 经过精确测试和评估,确定可容纳的准确留样份数。统计结果基于实际使用场景和常见留样菜品的大小和数量。为助餐点的留样管理提供可靠的参考依据。例如,在测试时,会模拟不同助餐点的实际情况,放置不同大小和数量的留样菜品,以确定准确的份数。准确的份数统计有助于合理安排留样工作,避免浪费或不足。以下是具体的可容纳留样份数表格: 留样柜型号 可容纳留样份数 XXX型号 XXX份 XXX型号 XXX份 XXX型号 XXX份 满足日常需求 可容纳的留样份数能满足多个助餐点的日常工作需求。确保在正常营业情况下,能够完整保存当天的所有留样菜品。考虑到助餐点的高峰和低谷期,份数设计具有一定的弹性。例如,在高峰时期,可能会有更多的顾客就餐,留样菜品的数量也会相应增加,但留样柜仍能满足需求。满足食品安全监管部门对留样份数的要求,保证了留样工作的合规性。 特殊情况应对 在特殊情况下,如大型活动或就餐人数较多时,仍能提供一定的额外留样空间。可通过临时调整或优化布局,增加可容纳的留样份数。例如,可以将一些不常用的物品移出留样柜,或者调整抽屉的容量。为应对突发情况提供一定的保障,确保留样工作的连续性。特殊情况的应对措施简单有效,不会对设备造成较大影响。以下是具体的特殊情况应对表格: 特殊情况 应对措施 增加的留样份数 大型活动 调整抽屉容量 XXX份 就餐人数较多 移出不常用物品 XXX份 与实际需求匹配 可容纳的留样份数与项目中多个助餐点的实际需求相匹配。根据不同助餐点的规模和就餐人数,合理设计每个留样柜的份数。避免因份数过多或过少造成资源浪费或工作不便。例如,对于规模较大的助餐点,会配备容量较大的留样柜;而对于规模较小的助餐点,则会配备容量较小的留样柜。与助餐点的业务发展相适应,具有一定的前瞻性。以下是具体的与实际需求匹配表格: 助餐点规模 可容纳留样份数 大型助餐点 XXX份 中型助餐点 XXX份 小型助餐点 XXX份 留样柜温度控制 温度调节范围 精确温度区间 具备精确的温度调节范围,能够满足食品安全对留样菜品温度的要求。可根据不同菜品的特性,灵活调整温度设置。例如,对于一些易腐坏的菜品,可以将温度设置得较低;而对于一些常温保存的菜品,则可以将温度设置得较高。温度调节范围经过科学验证,能有效保证菜品的新鲜度和安全性。精确的温度区间有助于延长留样菜品的保存时间,减少菜品变质的风险。 低温保存能力 能够达到较低的温度,满足一些对温度要求较高的菜品留样需求。低温环境可抑制细菌滋生,保证留样菜品的质量。具备良好的制冷性能,能快速将温度降至设定值。例如,在炎热的夏天,能够在短时间内将温度降至合适的范围。在低温环境下,设备仍能稳定运行,能耗较低,节省了运行成本。 高温适应能力 在一定的高温环境下,仍能保持内部温度的稳定。具备良好的隔热性能,减少外界高温对内部温度的影响。即使在炎热的天气或环境中,也能确保留样菜品的安全保存。例如,在夏季高温时,能够有效阻挡外界热量的进入。高温适应能力强,提高了设备的可靠性和适用性。以下是具体的高温适应能力表格: 外界温度 内部温度稳定性 30℃ 波动在±XXX℃ 35℃ 波动在±XXX℃ 40℃ 波动在±XXX℃ 温度范围灵活性 温度调节范围具有一定的灵活性,可根据实际情况进行微调。方便工作人员根据不同季节、不同菜品和不同使用场景,调整合适的温度。例如,在冬季可以适当提高温度,而在夏季则可以适当降低温度。灵活性的温度范围设计,提高了设备的通用性和实用性。微调操作简单便捷,无需复杂的设置,工作人员只需轻轻转动旋钮或按下按钮即可完成调整。 温度稳定性 恒温控制技术 采用先进的恒温控制技术,确保内部温度的稳定性。能够实时监测和调整温度,使温度波动控制在极小范围内。例如,通过高精度的传感器实时监测温度,并根据监测结果自动调整制冷或加热设备的运行。恒温控制技术保证了留样菜品在稳定的温度环境下保存。减少因温度波动对菜品质量的影响,提高食品安全保障。以下是具体的恒温控制技术表格: 温度监测精度 温度波动范围 ±XXX℃ ±XXX℃ 长时间稳定运行 能够长时间保持稳定的温度,满足助餐点对留样菜品长时间保存的需求。在连续运行过程中,温度不会出现大幅度的变化。长时间稳定运行的能力,提高了设备的可靠性和耐用性。例如,在连续运行一周甚至更长时间的情况下,温度仍能保持在稳定的范围内。减少因温度不稳定导致的菜品变质风险,保证了留样菜品的质量。以下是具体的长时间稳定运行表格: 运行时间 温度波动范围 1天 ±XXX℃ 3天 ±XXX℃ 7天 ±XXX℃ 开门后温度恢复 在开门取放留样菜品后,能够快速恢复到设定的温度。具备高效的制冷或加热能力,缩短温度恢复时间。例如,在开门后10分钟内,能够将温度恢复到设定值的±XXX℃范围内。快速的温度恢复能力,减少了外界空气对内部温度的影响。保证了留样菜品在开门操作后的安全保存。以下是具体的开门后温度恢复表格: 开门时间 温度恢复时间 恢复后的温度波动范围 5分钟 XXX分钟 ±XXX℃ 10分钟 XXX分钟 ±XXX℃ 15分钟 XXX分钟 ±XXX℃ 环境适应性稳定 不受外界环境温度、湿度等因素的影响,保持内部温度的稳定。具备良好的环境适应性,能在不同的气候条件下正常工作。例如,在潮湿的环境中,不会因湿度影响而导致温度不稳定。环境适应性稳定,提高了设备的使用范围和可靠性。减少因外界环境变化对温度稳定性的干扰,确保留样菜品始终处于安全的温度环境中。 温度显示与报警 清晰温度显示 配备清晰的温度显示屏,实时显示内部温度。显示屏亮度适中,在不同光线条件下都能清晰可见。温度显示准确无误,为工作人员提供可靠的温度信息。例如,在强光下或弱光下,都能清楚地看到温度数值。清晰的温度显示便于工作人员及时掌握设备运行状态,及时发现温度异常情况。 异常温度报警 具备异常温度报警功能,当温度超出设定范围时及时发出警报。报警方式多样,如声音、灯光等,确保工作人员能够及时察觉。异常温度报警能及时提醒工作人员采取措施,保障留样菜品的安全。例如,当温度过高或过低时,会发出尖锐的声音和闪烁的灯光。报警功能灵敏度高,能够快速响应温度变化,在温度超出设定范围的瞬间就发出警报。 报警记录查询 可查询报警记录,方便工作人员了解设备的运行情况和温度异常历史。报警记录详细准确,包括报警时间、温度值等信息。通过查询报警记录,可分析问题原因,采取针对性的改进措施。例如,通过查看报警记录,发现是由于设备故障导致温度异常,及时进行维修。报警记录查询功能操作简单,便于工作人员使用,只需按下查询按钮即可查看详细记录。 远程温度监控 支持远程温度监控功能,工作人员可通过手机或电脑随时查看温度。远程监控方便快捷,不受时间和地点的限制。例如,工作人员在外出时也能通过手机APP查看留样柜的温度。远程温度监控有助于及时发现问题,提高工作效率和管理水平。远程监控系统安全可靠,保障数据的保密性和完整性,防止数据泄露。 环境适应稳定留样柜 留样柜功能特性 材质与结构特性 优质柜体材质 采用优质的柜体材质,具有良好的耐用性和抗腐蚀性。材质符合食品安全标准,不会对留样菜品造成污染。优质柜体材质保证了设备的使用寿命和稳定性。抗腐蚀性能强,能适应不同的使用环境。例如,在潮湿的环境中,不会因生锈而影响设备的正常使用。 合理结构设计 具备合理的结构设计,便于内部空气循环和温度均匀分布。结构设计符合人体工程学原理,操作方便。合理的结构设计提高了设备的使用效率和便利性。便于清洁和维护,减少卫生死角。例如,内部的隔板和抽屉都可以轻松拆卸,方便清洁。 密封性能良好 拥有良好的密封性能,有效防止外界空气和异味进入。密封设计能保持内部温度和湿度的稳定。良好的密封性能有助于延长留样菜品的保存时间。减少外界因素对留样菜品的影响,保证食品安全。例如,能够有效阻挡外界的灰尘和细菌进入。 柜门开启方式 柜门开启方式合理,操作轻松便捷。开启方式灵活,可根据实际使用场景选择合适的方式。柜门开启后不会占用过多空间,方便取放留样菜品。开启方式稳定可靠,减少故障发生的概率。例如,可以选择平移门或对开门的方式。 安全防护功能 过载保护装置 配备过载保护装置,当设备电流过大时自动切断电源。过载保护装置能有效防止设备损坏和安全事故的发生。提高了设备的安全性和可靠性。过载保护装置灵敏度高,能快速响应电流变化。例如,在设备出现短路或过载时,能在瞬间切断电源。 漏电保护功能 具备漏电保护功能,确保使用过程中的人身安全。漏电保护功能能及时检测到漏电情况,并迅速切断电源。保障了工作人员的安全,避免触电事故的发生。漏电保护功能稳定可靠,误动作率低。以下是具体的漏电保护功能表格: 漏电检测灵敏度 切断电源时间 XXX毫安 XXX毫秒 门锁安全设计 采用门锁安全设计,防止未经授权的人员开启柜门。门锁设计牢固可靠,不易被破坏。门锁安全设计有助于保护留样菜品的安全和隐私。方便管理和控制,确保只有授权人员能够操作。例如,可以采用密码锁或指纹锁的方式。 温度异常保护 当温度出现异常时,自动采取保护措施,如停止制冷或加热。温度异常保护能防止因温度过高或过低对设备和留样菜品造成损坏。提高了设备的稳定性和可靠性。温度异常保护功能反应迅速,能有效避免问题扩大化。例如,当温度超出设定范围时,能立即停止制冷或加热设备的运行。 清洁与维护便利性 内部易清洁材质 内部采用易清洁的材质,表面光滑,不易沾染污渍。易清洁材质方便工作人员进行日常清洁和消毒工作。减少了清洁难度和工作量,提高了工作效率。易清洁材质能有效防止细菌滋生,保证食品安全。例如,在清洁时,只需用湿布擦拭即可。 可拆卸部件设计 部分部件采用可拆卸设计,便于深入清洁和维护。可拆卸部件操作简单,无需复杂工具。可拆卸部件设计有助于彻底清除污垢和杂质。方便对部件进行更换和维修,降低使用成本。例如,抽屉和隔板可以轻松拆卸,进行全面清洁。 排水系统设计 配备合理的排水系统,及时排出内部积水。排水系统畅通无阻,避免积水滋生细菌。排水系统设计简单实用,便于维护和清理。排水功能良好,保证设备内部的干燥和卫生。例如,排水口不会堵塞,能够及时排出积水。 维护提示功能 具备维护提示功能,提醒工作人员进行定期维护和保养。维护提示功能可根据设备的使用时间和运行状态自动触发。维护提示有助于及时发现问题,延长设备的使用寿命。维护提示方式多样,如声音、灯光等,方便工作人员察觉。以下是具体的维护提示功能表格: 维护提示方式 触发条件 声音提示 运行XXX小时 灯光提示 温度异常XXX次 灭火器技术参数 灭火器灭火级别 灭火级别标准 级别精准匹配 灭火级别与本项目实际使用场景实现精准匹配,无论是小型的厨房火灾,还是可能出现的电气火灾等,都能在各类火灾发生时发挥最大效能。经过多次严格的测试验证,灭火级别稳定可靠,完全契合本项目对于消防安全的需求。在生产环节进行严格把控,从原材料的选择到生产工艺的每一个步骤,都确保每一个灭火器的灭火级别都达到标准要求,为项目的消防安全提供坚实保障。 厨房火灾 高效灭火能力 所投灭火器具备高效的灭火能力,能够在短时间内迅速控制火势蔓延,将火灾的影响降到最低。采用先进的灭火技术,例如高效的灭火剂配方和优化的喷射设计,提高了灭火效率,大大减少了火灾可能造成的损失。其灭火级别经过专业权威机构的评估,能够满足不同规模火灾的扑救需求,无论是初期的小火苗,还是较大规模的火势,都能有效应对。 高效灭火能力 符合行业规范 所提供的灭火器完全符合行业对于灭火器灭火级别的规范要求,从产品的设计到生产,再到最终的交付使用,每一个环节都严格遵循相关标准。在生产和检测过程中,严格按照国家和行业的相关标准进行操作,保证了灭火器的可靠性和安全性。在灭火级别方面进行严格把关,不允许任何一个不合格的产品流入市场,为用户提供优质可靠的消防保障。 级别检测报告 权威机构认证 所提供的检测报告由权威的消防检测机构出具,这些机构具有丰富的检测经验和专业的技术团队,其认证结果具有高度的公信力。认证过程严格规范,从样品的抽取到各项指标的检测,都遵循科学严谨的流程,确保检测结果的准确性和可靠性。权威机构的认证为产品的质量提供了有力的保障,让用户可以放心使用。 数据准确无误 检测报告中的数据经过多次认真核对,每一个数据都有详细的记录和分析,确保准确无误。在检测过程中,使用高精度的检测设备和科学的检测方法,对每一个数据进行反复验证。同时,建立了完善的数据管理系统,对检测数据进行严格的管理和保存,保证报告的真实性和可追溯性。准确的数据为产品的性能评估提供了可靠依据。 与参数一致 检测报告中的灭火级别与投标产品的技术参数完全一致,不存在任何偏差。在投标过程中,严格按照技术规格响应表中的要求提供检测报告,确保信息的一致性。对每一个产品都进行严格的检测和核对,保证所提供的检测报告能够真实反映产品的实际性能,为项目的消防安全提供准确的保障。 级别优势说明 满足实际需求 灭火级别能够充分满足本项目中各类场所的消防安全需求,无论是助餐点的厨房,还是老年人居住的房间等不同场所,都能提供有效的消防保障。根据实际使用场景进行合理配置,确保灭火器的有效性。高级别的灭火能力能够应对更复杂的火灾情况,为项目的消防安全提供全方位的保障。 场所类型 所需灭火级别 所选灭火器灭火级别 助餐点厨房 XXX XXX 老年人居住房间 XXX XXX 优于竞品水平 与市场上其他同类产品相比,所投灭火器的灭火级别更高。在灭火能力上具有明显优势,能够更快地扑灭火灾,减少火灾造成的损失。高级别的灭火能力意味着在火灾发生时,能够在更短的时间内控制火势,为人员疏散和财产保护争取更多的时间。选择高级别灭火能力的灭火器,为项目提供更可靠的安全保障。 保障消防安全 高级别的灭火能力能够有效保障本项目的消防安全。在火灾发生时,能够迅速控制火势,减少人员伤亡和财产损失。为项目的正常运行提供了坚实的安全基础,无论是老年人的日常生活,还是助餐点、医疗服务点等场所的运营,都能得到可靠的消防安全保障。 保障方面 说明 人员安全 快速灭火减少人员伤亡风险 财产安全 降低财产损失 项目运营 确保项目正常运行 灭火器充装量 充装量规格 标准规格多样 提供多种符合国家标准的充装量规格,能够满足本项目不同场景的使用需求。例如,在面积较大的助餐点厨房等场所,可以选择充装量较大的灭火器;而在老年人居住的房间等较小空间,则可以选择充装量相对较小的灭火器。根据项目实际情况,可灵活选择合适的充装量规格,确保灭火器的有效性。标准规格的充装量经过严格检测,从原材料的质量到充装过程的控制,都保证了产品质量。 充装量规格 适用场景 XXX千克 助餐点厨房 XXX千克 老年人居住房间 精确控制充装 在充装过程中,采用先进的设备和技术,精确控制充装量。每一个灭火器的充装量都经过严格检测,使用高精度的称重设备和自动化的充装系统,确保误差在允许范围内。精确的充装量保证了灭火器的性能稳定,无论是在喷射时间、喷射距离还是灭火效果等方面,都能保持一致性,为项目的消防安全提供可靠保障。 满足项目需求 充装量规格能够充分满足本项目中不同场所的消防安全需求。根据实际使用情况进行合理配置,确保灭火器在火灾发生时能够发挥最大作用。选择合适的充装量规格,既能保证灭火效果,又能避免资源的浪费,为项目提供更可靠的安全保障。例如,在可能发生较大火灾的场所,选择充装量较大的灭火器;在小型场所,则选择合适的小规格灭火器。 充装量检测 专业机构检测 充装量检测由专业的消防检测机构进行,这些机构拥有专业的设备和技术人员,能够确保检测结果的准确性。检测过程严格按照国家标准执行,从样品的抽取到检测方法的选择,都遵循科学严谨的流程,保证检测结果的可靠性。专业机构的检测为产品的质量提供了有力保障,让用户对产品的充装量放心。 数据准确可靠 检测报告中的充装量数据经过多次核对,每一个数据都有详细的记录和分析,确保准确无误。在检测过程中,使用高精度的测量仪器和科学的检测方法,对每一个数据进行反复验证。同时,建立了完善的数据管理系统,对检测数据进行严格的管理和保存,保证报告的真实性和可追溯性。准确可靠的数据为产品的性能评估提供了依据。 与参数相符 检测报告中的充装量与投标产品的技术参数完全一致,不存在任何偏差。在投标过程中,严格按照技术规格响应表中的要求提供检测报告,确保信息的一致性。对每一个产品都进行严格的检测和核对,保证所提供的检测报告能够真实反映产品的实际情况,为项目的消防安全提供准确的保障。 充装量优势 持久灭火能力 充足的充装量能够保证灭火器在较长时间内持续喷射,提供持久的灭火能力。在火灾发生时,能够更有效地控制火势,减少损失。无论是小型火灾的初期扑救,还是较大规模火灾的持续压制,持久的灭火能力都为消防安全提供了更可靠的保障。例如,在厨房火灾中,充足的充装量可以保证灭火器持续喷射,有效扑灭油脂等引发的火灾。 优于竞品水平 与市场上其他同类产品相比,所投灭火器的充装量更大。在灭火能力上具有明显优势,能够更快地扑灭火灾。更大的充装量意味着更长的喷射时间和更强的灭火效果,在火灾发生时能够更迅速地控制火势,为人员疏散和财产保护争取更多的时间。选择充装量更大的灭火器,为项目提供更可靠的安全保障。 适应复杂场景 充足的充装量使灭火器能够适应更复杂的火灾场景。在大型火灾或火势较猛的情况下,能够发挥更大的作用。例如,在可能发生电气火灾或易燃物品火灾的场所,充足的充装量可以保证灭火器持续有效地喷射,为项目的消防安全提供更全面的保障。无论是在高温、潮湿等恶劣环境下,还是在空间较大的场所,都能满足灭火需求。 低温环境灭火 灭火器使用温度 温度适用范围 标准范围合规 使用温度范围严格按照国家相关标准执行,确保产品质量。经过专业检测机构的检测,证明灭火器在规定的温度范围内能够正常使用。符合采购人对于使用温度的最低指标要求,无负偏离。无论是在炎热的夏季还是寒冷的冬季,都能保证灭火器的性能稳定,为项目的消防安全提供可靠保障。 标准温度范围 检测结果 是否符合要求 XXX℃-XXX℃ 正常使用 是 宽温使用可靠 能够在较宽的温度范围内保持良好的性能,适应不同的环境条件。在高温或低温环境下,依然能够正常喷射,提供有效的灭火能力。在高温环境中,灭火器的材料和灭火剂不会因温度过高而失效;在低温环境下,也不会出现冻结等情况影响喷射。宽温使用的可靠性为项目的消防安全提供了保障,无论是在室外的高温场所,还是室内的低温区域,都能正常发挥作用。 性能稳定保障 使用温度范围经过多次测试验证,确保灭火器的性能稳定。在不同温度条件下,灭火器的各项性能指标保持一致,如喷射压力、喷射时间、灭火效果等,保证灭火效果不受温度影响。稳定的性能为项目的消防安全提供了可靠支持,无论是日常的消防安全防范,还是在火灾发生时的应急处理,都能提供有效的保障。 温度测试报告 专业机构检测 使用温度测试由专业的消防检测机构进行,确保检测结果的准确性。这些机构拥有先进的检测设备和专业的技术人员,能够模拟不同的温度环境进行测试。检测过程严格按照国家标准执行,保证检测结果的可靠性。专业机构的检测为产品的质量提供了有力保障,让用户对灭火器在不同温度下的性能放心。 数据准确可靠 测试报告中的使用温度数据经过多次核对,每一个数据都有详细的记录和分析,确保准确无误。在检测过程中,使用高精度的温度传感器和科学的测试方法,对每一个数据进行反复验证。同时,建立了完善的数据管理系统,对检测数据进行严格的管理和保存,保证报告的真实性和可追溯性。准确可靠的数据为产品的性能评估提供了依据。 与参数相符 测试报告中的使用温度与投标产品的技术参数完全一致,不存在任何偏差。在投标过程中,严格按照技术规格响应表中的要求提供测试报告,确保信息的一致性。对每一个产品都进行严格的检测和核对,保证所提供的测试报告能够真实反映产品的实际情况,为项目的消防安全提供准确的保障。 温度优势体现 适应复杂环境 能够在不同的温度环境下正常使用,适应项目中的各种复杂场景。无论是高温还是低温环境,都能保证灭火器的性能稳定。在夏季高温的室外助餐点,或者冬季低温的室内场所,都能正常发挥灭火作用。适应复杂环境的能力为项目的消防安全提供了更全面的保障,确保在各种极端温度条件下都能提供可靠的消防支持。 优于竞品水平 与市场上其他同类产品相比,所投灭火器的温度适用范围更广。在温度适应性上具有明显优势,能够在更恶劣的环境下正常使用。更宽的温度范围意味着产品的适用性更强,无论是在炎热的地区还是寒冷的地区,都能满足项目的消防安全需求。选择温度适应性更好的灭火器,为项目提供更可靠的安全保障。 保障使用效果 良好的温度适应性保证了灭火器在不同环境下的使用效果。在各种温度条件下,都能迅速有效地扑灭火灾,减少损失。无论是在高温环境下的快速灭火,还是在低温环境下的稳定喷射,都能为项目的消防安全提供有力的支持。 温度环境 灭火效果 高温环境 迅速有效 低温环境 稳定可靠 灭火器有效期 有效期时长 标准时长合规 有效期时长严格按照国家相关标准执行,确保产品质量。经过专业检测机构的检测,证明灭火器在规定的有效期内能够正常使用。符合采购人对于有效期的最低指标要求,无负偏离。在有效期内,灭火器的各项性能指标都能保持稳定,为项目的消防安全提供可靠保障。 标准有效期时长 检测结果 是否符合要求 XXX年 正常使用 是 性能稳定保障 在有效期内,灭火器的各项性能指标保持稳定,保证灭火效果。经过多次严格的测试验证,有效期内的灭火器能够可靠地发挥作用。无论是灭火剂的性能、喷射装置的可靠性还是密封性能等,都能在有效期内保持良好状态,为项目的消防安全提供可靠支持。 满足项目需求 有效期时长能够满足本项目的实际使用需求。根据项目的规划和要求,选择合适有效期的灭火器,确保消防安全。较长的有效期可以减少频繁更换灭火器的成本和工作量,为项目的长期运行提供了可靠的安全保障。无论是助餐点、医疗服务点还是老年人居住场所,都能在有效期内得到可靠的消防保护。 有效期证明 专业机构出具 有效期证明文件由专业的消防检测机构出具,确保证明的准确性。检测过程严格按照国家标准执行,保证证明文件的可靠性。专业机构的证明为产品的质量提供了有力保障,让用户可以放心使用。证明文件详细记录了灭火器的有效期等相关信息,为项目的消防安全管理提供了准确的依据。 证明机构 证明文件编号 有效期时长 XXX检测机构 XXX XXX年 信息准确无误 证明文件中的有效期信息经过多次核对,确保准确无误。每一个信息都有详细的记录和分析,保证文件的真实性。准确无误的信息为产品的性能评估提供了依据,也为项目的消防安全管理提供了可靠的参考。无论是在采购阶段,还是在日常的消防安全检查中,都能根据准确的有效期信息进行合理的安排。 与参数相符 证明文件中的有效期与投标产品的技术参数完全一致,无偏差。严格按照技术规格响应表中的要求提供证明文件,确保信息的一致性。对每一个产品的有效期都进行严格的审核和确认,保证所提供的证明文件能够真实反映产品的实际情况,为项目的消防安全提供准确的保障。 有效期优势 长期安全保障 较长的有效期能够为项目提供更长期的消防安全保障。减少了频繁更换灭火器的成本和工作量,提高了项目的运行效率。在项目的长期运营过程中,无需频繁关注灭火器的更换时间,降低了消防安全管理的难度。长期的安全保障为项目的稳定发展提供了有力支持,确保老年人等人员的生命财产安全。 优于竞品水平 与市场上其他同类产品相...
甘德县高品质养老服务社区项目投标方案.docx
下载提示

1.本文档仅提供部分内容试读;

2.支付并下载文件,享受无限制查看;

3.本网站所提供的标准文本仅供个人学习、研究之用,未经授权,严禁复制、发行、汇编、翻译或网络传播等,侵权必究;

4.左侧添加客服微信获取帮助;

5.本文为word版本,可以直接复制编辑使用。


这个人很懒,什么都没留下
未认证用户 查看用户
该文档于 上传
推荐文档
×
精品标书制作
百人专家团队
擅长领域:
工程标 服务标 采购标
16852
已服务主
2892
中标量
1765
平台标师
扫码添加客服
客服二维码
咨询热线:192 3288 5147
公众号
微信客服
客服