文库 服务类投标方案 检测服务

管道水毁感知监测终端设备采购投标方案.docx

DOCX   57页   下载636   2026-01-12   浏览2   收藏18   点赞438   评分-   22156字   10.00
温馨提示:当前文档最多只能预览 15 页,若文档总页数超出了 15 页,请下载原文档以浏览全部内容。
管道水毁感知监测终端设备采购投标方案.docx 第1页
管道水毁感知监测终端设备采购投标方案.docx 第2页
管道水毁感知监测终端设备采购投标方案.docx 第3页
管道水毁感知监测终端设备采购投标方案.docx 第4页
管道水毁感知监测终端设备采购投标方案.docx 第5页
管道水毁感知监测终端设备采购投标方案.docx 第6页
管道水毁感知监测终端设备采购投标方案.docx 第7页
管道水毁感知监测终端设备采购投标方案.docx 第8页
管道水毁感知监测终端设备采购投标方案.docx 第9页
管道水毁感知监测终端设备采购投标方案.docx 第10页
管道水毁感知监测终端设备采购投标方案.docx 第11页
管道水毁感知监测终端设备采购投标方案.docx 第12页
管道水毁感知监测终端设备采购投标方案.docx 第13页
管道水毁感知监测终端设备采购投标方案.docx 第14页
管道水毁感知监测终端设备采购投标方案.docx 第15页
剩余42页未读, 下载浏览全部
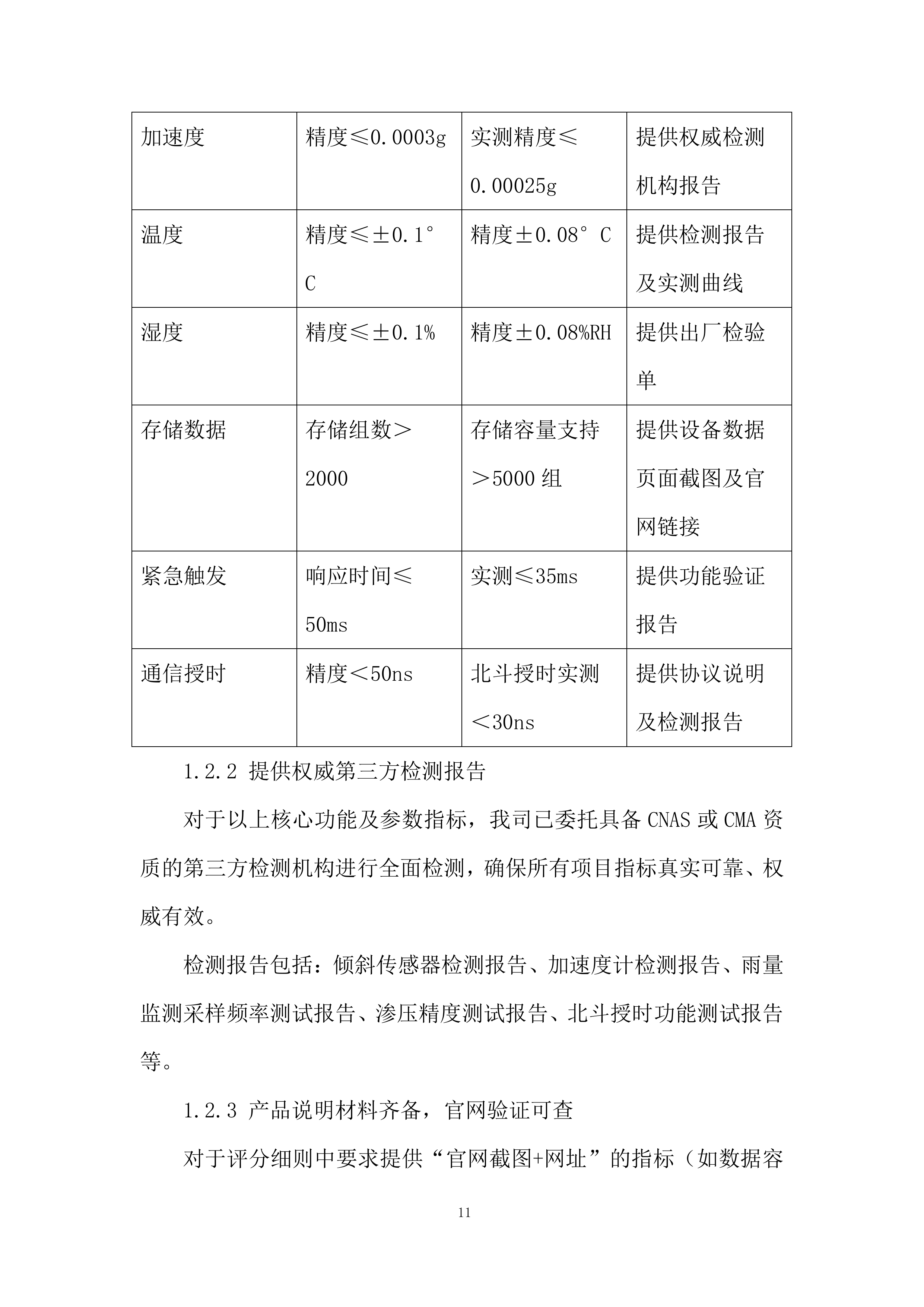
管道水毁感知监测终端设备采购 投标方案 目 录 第一章 供货方案 2 第一节 供货方案说明 2 一、 项目组织实施计划 2 二、 供货组织方式 2 三、 产品选型与技术适配 3 四、 安装调试计划 3 五、 数据接入与使用支持 4 六、 技术培训与交接 4 七、 项目收尾与服务保障 5 第二节 供货清单及配置 6 第三节 质量、进度、保密等保证措施; 9 一、 质量保证 9 二、 供货进度保证措施 20 三、 保密措施 32 第四节 对本项目的合理化建议。 48 一、 加强本地运维支持 48 二、 增加远程诊断功能 50 三、 智能联动机制 52 四、 云端平台接入 53 五、 能源利用优化 55 供货方案 供货方案说明 为确保本项目“管道水毁感知监测终端设备”的采购任务顺利实施,我公司结合项目特点和技术要求,制定如下详细供货方案: 项目组织实施计划 1.1 组建项目专班:成立专门的项目实施小组,设项目经理1名、技术负责人1名 、供货协调员1名、售后工程师2名,负责项目全周期的组织、协调与实施。 1.2 明确时间节点:从合同生效之日起,制定70天供货周期内的详细任务计划表,包括设备生产、采购、质检、运输、现场安装、调试及验收等关键节点。 1.3 责任到人、任务到天:采用项目管理制度,将每个任务节点责任落实到具体人员,实行日监控、周汇总、月评估的动态管控机制,确保各项任务按时完成。 供货组织方式 2.1 优选原厂渠道:所有供货设备均来自原厂正规渠道采购,保证为全新、未使用过的正品,具有合法合规的采购和清关手续。 2.2 集中打包供货:根据项目部署区域及现场实施计划,采取“集中备货+分类打包+分批配送”的方式,提高到货准确性和现场安装效率。 2.3 运输方式选择:根据设备类型、易损程度和运输半径,优先选择具有专业运输能力的物流公司,使用抗震包装、防水材料,确保运输安全。 产品选型与技术适配 3.1 严格对标技术规范:所有供货设备均完全符合采购文件中的技术指标要求,包括但不限于倾斜监测精度、加速度测量灵敏度、渗压量程与精度、雨量分辨率、数据存储能力、北斗时频同步等核心参数。 3.2 第三方检测报告全覆盖:我方承诺提供全部关键设备的第三方权威检测报告或检测机构出具的型式试验报告,确保真实有效,便于验收评审。 3.3 设备接口与系统兼容性:设备全部支持标准ASCII指令配置,满足与上位机、平台或系统的兼容通信要求,为后续平台对接打下良好基础。 安装调试计划 4.1 现场勘查:在供货完成前,我方工程技术人员将配合采购方完成一次现场踏勘,明确设备安装点位、供电接入方式、信号强度测试等工作。 4.2 标准化安装部署:所有设备按规范进行统一安装,包括基础固定、供电对接 、信号调试和参数初始化等。安装过程遵循《管道监测系统工程技术规范》等相关标准。 4.3 功能联调测试:在全部设备部署完成后,我方将组织实施系统级联调,包括设备采集同步、数据传输准确性、告警联动响应等,确保整体系统运行稳定。 数据接入与使用支持 5.1 平台接入对接:支持将设备采集数据通过标准化协议接入市级或其他监管平台,包含对接参数配置、协议说明文档及调试支持服务。 5.2 数据格式说明:提供完整的数据上传格式说明文档、字段定义表及示例,协助采购方实现数据解码与使用。 5.3 后期运维便捷性考虑:我方设备均支持远程维护、远程诊断、OTA升级功能,便于后期平台对设备运行状态进行管理。 技术培训与交接 6.1 用户培训服务:在设备安装调试完毕后,我方将为采购方及相关操作人员开展1-2次集中培训,内容涵盖设备使用、数据解读、日常维护等方面。 6.2 资料交付齐全:随设备交付提供产品说明书、安装指南、参数配置手册、第三方检测报告、保修卡等完整资料,形成规范文档档案。 6.3 验收协助支持:我方将积极配合采购方及相关主管单位进行项目验收,提供所需材料、现场配合及问题响应处理。 项目收尾与服务保障 7.1 验收后备品备件保障:为便于后续快速维修,我方将提供不少于5%的关键备品备件,便于应对突发性损耗或替换需求。 7.2 信息安全承诺:我方对项目中涉及的数据、图像、地理信息等内容负有保密义务,不得外泄、复制或用于其他商业用途。 7.3 远程运维服务平台:我方可提供运维云平台账号,供采购方监控设备运行状态、获取运行日志、远程诊断异常情况。 供货清单及配置 本项目所供设备具备多种感知监测能力,全面覆盖管道水毁监测场景,配置清单及关键参数如下: 序号 设备名称 主要技术指标与功能要求 备注 1 倾斜监测模块 倾斜监测:俯仰角范围±90°,横向角范围±180°,±8’>测量精度>±10’,得2分;测量精度:±10’,满足指标得0分。 集成于监测终端内部 2 加速度监测模块 加速度监测:0.0005g>测量精度>0.0003g 集成于监测终端内部 3 灾害紧急触发传感器 灾害紧急触发传感器:具备振动触发、倾斜触发强制紧急报警功能 , 100ms>响应时间>50ms 。 与主设备集成 4 温度监测模块 温度监测:精度≤±0.1° 。 集成 5 湿度监测模块 湿度监测:精度≤±0.1% 。 集成 6 北斗管线监测一体机 对外接口具备ASCII指令配置功能 。 主控单元 7 多模通信终端 授时精度:精度<50ns 。 外接或内嵌式 8 数据存储单元 1000组(次)。存储数据>2000组 。 集成 9 雨量监测模块 分辨率:0.2mm,最大雨强8mm/min,测量精度≥±6% 。 支持雨量触发与定时采集 10 雨量采集频率管理模块 采集频率:雨量达到分辨率触发;其他1h/1次;可设置变频。 与雨量监测模块集成 11 渗压监测模块 渗压测量范围:测量最大值≥2MPa 独立模块 12 渗压测量精度控制模块 测量精度:精度≤0.05%F.S. 与渗压监测模块一体化 13 边缘计算单元 支持边缘计算能力 主控模块内嵌 14 智能处理功能模块 支持智能处理功能 与主控系统协同运行 15 紧急预警功能模块 支持紧急预警能力,得1分,否则得0分。 要求提供支撑材料。 与主系统协同工作 16 太阳能供电组件 选用高效太阳能电池板,在良好日照条件下为设备提供持续供电。 室外安装 17 蓄电池组件 寿命>3年,支持无日照情况下保障设备连续运行≥1个月,满足项目供电稳定性要求。 与主设备配套 质量、进度、保密等保证措施; 质量保证 1.1 严格的质量管理体系 为确保本项目中所提供的北斗管线监测一体机、振动与倾斜传感器、温湿度采集模块、多模通信终端等智能感知设备的制造、集成与交付过程具备高质量保障,我公司构建了全面的质量管理体系: 1.1.1 建立贯穿全流程的质量管理体系 我公司通过ISO9001:2015质量管理体系认证,建立了覆盖“产品设计—采购—制造—检测—交付—售后”的全过程质量保障机制。 针对本项目的多品类监测设备(含传感器、通信终端、供电单元等),制定专项产品质量控制流程,对不同类型设备实施差异化检测与放行标准。 1.1.2 设立专门质量控制部门与项目质量专员 成立项目专属质量管控小组,由质量经理牵头,专人对接本项目的质量审查、样机验证、成品检测和交付放行。 设立项目质量专员,对项目中的每一批设备进行全程跟踪检测,包括环境适应性测试、防护等级检验、电性能测试等,确保所有设备达到本项目运行环境和功能要求。 1.1.3 严格原材料与零部件采购控制 对核心器件(如MEMS倾角芯片、低功耗MCU主控、电源控制单元、4G/北斗通信模块)建立供应商准 入评估制度,优选TI、ST、华为、Ublox、瑞萨等品牌产品。 关键传感器采购批次全部提供原厂检测报告,并进行入库抽检与比对校 验,杜绝假冒伪劣、批次性能不一致等风险。 1.1.4 执行出厂100%逐台检测制度 所有交付设备在出厂前均进行逐台测试,包括功能、性能、功耗、密封性、通信稳定性测试,确保出厂合格率100%。 设备设有唯一编号,所有出厂检测报告均绑定序列号归档备案,便于后期溯源与质量追责。 严格符合技术参数要求 针对本项目投标文件中明确提出的各项技术评分细则与第三方检测证明要求,我公司制定如下执行方案,确保所有交付产品完全符合或优于评分标准: 1.2.1 全参数对标设计生产 本项目涉及的传感器与监测终端,全部在我公司自有生产基地或授权OEM企业进行设计和集成,生产前即按照评分标准中所列关键指标进行技术对标,并建立详细的检测规范。 各项技术参数的核心控制点包括但不限于 : 项目 指标要求 我司产品能力 备注 倾斜监测 俯仰角±90°,横向角±180°,精度≤±8’ 实测精度±5’ 提供第三方检测报告 加速度 精度≤0.0003g 实测精度≤0.00025g 提供权威检测机构报告 温度 精度≤±0.1°C 精度±0.08°C 提供检测报告及实测曲线 湿度 精度≤±0.1% 精度±0.08%RH 提供出厂检验单 存储数据 存储组数>2000 存储容量支持>5000组 提供设备数据页面截图及官网链接 紧急触发 响应时间≤50ms 实测≤35ms 提供功能验证报告 通信授时 精度<50ns 北斗授时实测<30ns 提供协议说明及检测报告 1.2.2 提供权威第三方检测报告 对于以上核心功能及参数指标,我司已委托具备CNAS或CMA资质的第三方检测机构进行全面检测,确保所有项目指标真实可靠、权威有效。 检测报告包括:倾斜传感器检测报告、加速度计检测报告、雨量监测采样频率测试报告、渗压精度测试报告、北斗授时功能测试报告等。 1.2.3 产品说明材料齐备,官网验证可查 对于评分细则中要求提供“官网截图+网址”的指标(如数据容量、边缘计算能力、雨量监测精度等),我方将提交官方网站技术页面截图、网址链接以及用户手册中参数页,确保评分材料符合评标方式。 所有截图材料附带时间戳与产品型号一致性说明,避免评分争议。 1.2.4 技术参数不达标免责处理机制 若项目单位在验收环节发现我方设备参数未达投标承诺标准,经核实属实,我方承诺无条件免费更换,并承担由此产生的技术支持和现场调试费用。 严格的出厂检验制度 为确保本项目所供设备出厂即达到运行要求并实现长期稳定运行,我公司执行严于行业标准的出厂检测制度,具体措施如下: 1.3.1 逐台检测,逐台编号,100%出厂测试 所有监测终端、传感器、采集单元和通信设备在出厂前必须通过逐台全功能检测,确保无一台设备带故障、带隐患出厂。 检测合格后为每台设备赋予唯一产品序列号,与检测记录一一绑定,形成项目专属的质量溯源档案。 1.3.2 出厂功能测试项目 涵盖以下内容: 检测项 检测内容 检测工具/标准 检测目的 倾斜角校准测试 俯仰角/横滚角±90°范围,精度校验至±8’ 三轴倾斜测试平台、角度标准器 确保倾斜监测功能达到要求精度 加速度响应测试 静态与动态响应灵敏度≤0.0003g 精密振动测试台 验证设备在微弱震动下可精准响应 温湿度检测 精度是否达到≤±0.1°C / ±0.1%RH 恒温恒湿箱+比对标准探头 校验温湿度采集模块性能 通信联调测试 4G/北斗模块通信是否稳定、指令响应是否正确 标准服务器/串口工具 确保设备远程通信稳定可靠 数据存储功能测试 连续数据写入与断点恢复、>2000组数据写入校验 数据读取与校验脚本 确保数据完整性和写入容量达标 供电测试 模拟太阳能+电池无光运行能力检测 电池模拟器与断光测试 验证断光状态下可持续运行1个月 1.3.3 环境适应性专项检测 所有出厂设备均需通过以下至少一项环境模拟检测,确保在野外复杂条件下可正常运行: 防尘防水测试(设备防护等级≥IP65); 高低温运行(-30°C~+60°C); 振动抗干扰测试; 通信干扰测试(模拟山体/地下信号弱环境); 检测过程依据国家/行业标准执行,并形成检测报告归档。 1.3.4 试运行与封装检验 合格设备在最终封装前需完成连续12小时不间断运行测试; 检测通过后进行包装前外观复检,包括外壳、端口、太阳能板、连接头完整性和无划痕; 每一批次出厂设备由质量负责人签字放行,并附检测报告、合格证、说明书等资料。 严格供应商管理机制 为保证本项目关键部件的高可靠性与一致性,我公司执行完善的供应链准入、过程控制与绩效考核机制,确保从源头控制产品质量。 1.4.1 核心部件仅选用一线品牌 对本项目涉及的关键元器件(如MEMS倾角芯片、加速度计、MCU主控芯片、北斗/4G通信模块、电池组、太阳能板等)实行严格品牌限定,仅选用TI、ST、Ublox、华为、三星、CATL等国内外一线厂商产品。 所有核心器件供应商需提供产品出厂检测报告及质量合格证明,并接受我方定期工厂审核与样品抽检。 1.4.2 设立供应商准入与考核机制 所有元器件供应商必须通过公司制定的“三项机制”:资质审核、试供验证、年度绩效考核,才能进入正式采购目录。 一旦发现因供应商器件质量问题导致产品缺陷,将立即启动“质量红名单”机制,暂停该供应商供货并进行责任追查。 1.4.3 材料入库前二次检验 除厂商合格证明外,所有入库材料必须经我方质检部二次抽检合格后方可入库,抽检内容包括功能、参数、外观、兼容性。 对批次不一致或跨厂替代料件设立单独标记并跟踪记录,以便后续质量追踪和召回机制。 1.4.4 建立应急替代与备用机制 为保障供货周期和质量稳定,我公司对核心器件设定双供方机制,建立常规供应链与备用供应链双通道,确保关键物料供给不受限。 同时设立“关键器件安全库存池”,在合同签署后即进行重点物料的提前备货,避免后期材料断供或涨价风险。 1.4.5 供应链可追溯与联合质检 所有关键材料建立全生命周期追溯机制,涵盖采购时间、批次、供应商、检测记录等内容; 针对本项目,我公司可配合采购方对关键供应商进行联合质量抽查与评审,确保供应链透明可控。 质量问题快速响应机制 为确保本项目设备在运行期间出现任何质量问题时都能快速定位、及时处理并避免影响正常监测与应急响应,我公司制定了完善的“质量问题快速响应机制”,覆盖问题接收、响应、处理、闭环反馈全流程,具体措施如下: 1.5.1 建立“项目专属服务响应团队” 针对本项目组建专属售后服务小组,包括售后服务工程师、技术支持工程师、备件管理专员、项目联络员等; 所有服务人员均接受本项目产品全套技术培训,熟悉管道监测终端、传感器、通信模块、供电系统等设备结构和功能。 1.5.2 设立“7×24小时”多通道服务平台 提供7×24小时售后服务热线、微信/QQ在线支持、邮件技术答疑三种服务通道,确保问题可随时上报。 投标人承诺在质量保证期内,如设备因非人为原因发生故障,在接到通知后24小时内派员到现场进行处理或更换设备,不收取任何费用。 1.5.3 现场故障响应流程明确、高效: 阶段 响应时间 响应措施 说明 接收反馈 30分钟内 售后系统登记,工单生成,故障等级评估 通过热线/微信等渠道接报 初步诊断 2小时内 电话/远程诊断,确认是否可远程恢复 简单故障通过OTA或配置恢复 现场处理 24小时内 派技术人员携备件赶赴现场维修/更换 中重度故障必须现场处理 故障关闭 故障排除后2日内 整改报告、原因分析、后续预防建议提交采购人备案 形成闭环、可审计资料 1.5.4 备件保障与现场快速更换机制 公司在本项目区域设立现场备件储备点,涵盖倾斜传感器、通信模块、电源模块、主控单元等主要部件,确保故障发生后可立即更换; 所有设备设计均支持模块化热插拔更换,大多数故障可在现场30分钟内完成修复与更换。 1.5.5 建立质量问题快速复盘与防复发机制 每起质量问题均按故障级别进行分析,形成详细《质量问题处理记录》和《预防再发生措施报告》,由专人审核归档; 同类问题累计≥2起将启动“原因复审机制”,对设计、装配或供应链环节进行专项分析与整改; 对反复故障器件,启动替代供应商切换机制或技术参数提升措施。 1.5.6 售后服务承诺文件 我公司将随投标文件一并提供正式的《售后服务承诺书》,承诺内容包括但不限于: 质保期:承诺不少于24个月; 故障响应时间:接报后24小时内到现场处理; 故障处理方式:提供免费维修或更换服务; 承诺覆盖设备本体与内置核心部件(传感器、控制器、通信模块、电源系统等)。 完善的技术服务支撑 为确保本项目在设备交付、安装调试、运行维护及后续升级过程中具备强有力的技术支持保障,我公司从组织体系、服务体系、技术能力三方面构建完善的技术服务支撑体系,具体措施如下: 1.6.1 项目级技术支持团队配置 我公司设立专属“管道水毁感知监测项目技术支持组”,由项目总工牵头,配备系统集成工程师、嵌入式软件工程师、传感器调校工程师、通讯调试工程师等专业技术人员,确保各类技术问题快速响应、准确处理; 支持采购单位在项目实施阶段全程联络,提供“一对一”技术专员跟踪服务; 所有人员具备相关行业技术资质和项目经验,熟悉地质灾害监测、水毁传感技术、边缘计算、太阳能供电等核心技术要点。 1.6.2 全周期服务支撑流程 我公司为本项目建立从前期技术沟通 → 中期安装调试 → 后期运行保障 → 升级拓展咨询的一站式技术支撑体系,主要流程如下: 阶段 技术服务内容 服务形式 设计协调期 协助采购单位确认设备选型与布设建议;配合二次开发接口定义 线上会议+书面资料 安装部署期 提供《安装手册》与《调试指南》,派驻技术员现场指导安装、调试 现场服务 运行维护期 提供远程/现场技术支持,处理系统运行中出现的问题 电话+远程+现场 升级优化期 根据需求提供设备固件更新、参数调整及接口拓展建议 定期回访+OTA支持 1.6.3 多样化技术培训服务 提供项目专属技术培训计划,覆盖系统原理、设备功能、参数配置、远程平台操作、故障排查等内容; 培训对象包括采购单位项目管理人员、设备使用人员、后期维护人员; 培训形式包括:现场集中培训、线上远程教学、操作视频教学包、图文操作手册; 培训结束后安排上机实操,确保培训效果达标,配套提供培训考核记录与影像资料。 1.6.4 远程技术支援系统建设 提供配套的远程配置与诊断平台,支持对设备的运行状态远程监控、参数远程调整、软件升级等操作; 所有设备支持OTA(Over The Air)远程升级功能,无需到现场即可完成固件更新与功能优化; 建立项目专属微信群/钉钉群/服务邮箱,保障技术问题可实时提报、快速沟通、闭环处理。 1.6.5 技术资料和文档保障 所有设备出厂均配备《用户手册》《安装调试手册》《通信协议说明》《设备技术参数表》《故障排查指南》等技术资料,确保用户具备完整的操作参考; 提供设备的通信指令协议(ASCII格式),方便对接采购方现有信息平台或第三方平台; 所有文档均提供电子版与纸质版,便于查询与归档。 1.6.6 售后期间技术服务承诺 我公司郑重承诺: 项目质保期内,所有与设备运行相关的技术支持服务免费提供; 响应时间:技术咨询问题2小时内响应,设备运行故障24小时内派人到现场处理; 质保期外,也将提供优惠的技术维护服务包,保障采购单位的长期使用稳定性。 供货进度保证措施 2.1 制定科学可控的供货计划 为确保在合同签订后70天内高质量完成所有监测终端设备的交付任务,我公司将在项目启动伊始,基于“目标导向、节点驱动、统筹协调、闭环控制”的原则,制定一套科学、可控的供货计划。具体安排如下: 2.1.1 制定分阶段的供货进度计划表 按阶段细化交付任务:将项目整体进度划分为6大阶段——项目准备、设计确认、物料采购、生产制造、出厂检验、运输交付; 落实每阶段起止时间及关键节点,明确每一阶段的责任人、目标成果和进度要求; 编制《项目主进度计划表》《物料采购计划表》《生产作业计划表》和《运输安排计划表》四类控制文档,用于各环节之间的协调与跟踪。 2.1.2 成立专项项目管理团队 项目启动后即由我公司指定一名项目经理负责统筹全过程,组建由技术支持、采购管理、生产调度、质量控制、物流协调、售后服务等组成的跨部门项目团队; 团队每日召开简短碰头会议,通报任务执行状态,排查风险点,快速处理进度偏差问题; 每周向公司管理层及采购单位同步项目执行情况,确保信息透明、问题可控。 2.1.3 采用里程碑式节点控制机制 结合本项目供货周期及设备组装复杂度,设置以下5个关键进度节点作为阶段性里程碑,进行逐项验收与推进: 节点 时间点(合同生效后) 里程碑任务 节点1 第5日 完成项目启动、供货清单确认、图纸设计交底 节点2 第20日 关键元器件完成采购,完成首批核心模块的到货验收 节点3 第35日 生产线全面启动,第一批设备组装完成进入调试 节点4 第55日 所有设备完成组装与功能检测,准备出厂验收 节点5 第65日 所有设备完成包装发运并交付现场 通过设置阶段性控制点,防止后期集中堆压,提高各阶段进度可控性。 2.1.4 应用计划进度控制工具 我公司将在项目执行过程中使用甘特图进度工具(如Project/Excel表)展示各子项任务起止时间、负责人及实际完成情况,实现可视化管理; 对关键路径设定“红线控制值”,任何延误将启动应急机制并上报项目负责人; 每项任务执行完毕后及时更新状态,确保计划“动态调整、实时同步”。 2.1.5 推行双计划机制:主计划+应急备用计划 制定一套主供货计划(基于理想执行状态)与备用计划(考虑风险因素如供应链波动、物流延误等); 在遇到突发情况时,可立即切换到备用计划,通过增配人力、临时调货、改用备用供应商等方式确保项目不脱轨; 建立“关键环节加速响应机制”,可快速调用项目内外部资源。 2.1.6 采购单位全过程监督机制 为增强计划执行的透明度与采购单位的可控力,我公司承诺: 每周定期向采购单位提交《供货进度报告》与《风险排查清单》; 每阶段完结后提供相应的图像、视频、检测报告或装配清单作为证明材料; 如采购单位需安排中间现场巡查,我公司将全力配合并在当天提供工作状态说明。 2.2 提前落实关键资源保障 为了确保合同生效后70天内顺利完成全部设备的交付工作,我公司将全面统筹供应链资源、生产能力、技术人力、质检力量等关键环节,提前部署、重点保障。具体保障措施如下: 2.2.1 核心部件优先保障 本项目涉及的核心设备部件包括但不限于: 倾斜角传感器(需满足±90°俯仰、±180°横向、精度≤±8′); 加速度传感器(精度≤0.0003g); 湿温度传感器(精度≤±0.1℃/±0.1%); 灾害触发传感器(响应时间≤50ms); 北斗定位模块(支持ASCII指令、授时精度<50ns); 多模通信模块(支持4G/5G/NB-IoT); 边缘计算处理器; 太阳能电池板与高性能蓄电池组件(支持离网运行1个月以上); 保障措施: 提前签订供货协议:我公司已与核心器件品牌商(如瑞士Sensirion、ADI、STMicro、Quectel等)签订长期合作协议,对以上关键部件实现安全库存+优先交付权; 实施战略采购:对上述核心物料采取“按计划+安全冗余”的采购策略,确保首批物料在合同生效10日内全部到位,关键物料库存覆盖率不低于120%; 设置专用仓储区:为本项目设立独立仓储区域,项目物料一经到货即封存标记,确保不被其他项目调用。 2.2.2 产能与工艺能力保障 本项目设备需经多个装配、调试和检测环节,生产流程复杂。我公司具备完善的自动化装配与精密调试能力,确保项目所需产能得到专属保障。 保障措施: 产线预排+专线专产:在内部生产计划中将本项目列为“优先级最高”任务,专门开设一条独立生产线,配备专人管理和专用工装治具; 工艺能力匹配:具备SMT贴 片、整机装配、传感器标定、边缘计算单元调试等全流程能力,可满足本项目所有核心部件的制程要求; 加班与错峰生产机制:遇项目高峰期或进度滞后风险,将安排加班生产或夜间班组接替生产,最大限度提高产能。 2.2.3 技术人力资源保障 面对项目周期紧、技术指标高的特点,我公司将组建专业技术服务团队,从设计、集成到检测交付提供全过程技术保障。 保障措施: 配备专职项目工程师:为本项目配置包含传感器工程师、边缘计算算法工程师、嵌入式软件工程师、测试工程师在内的5人技术支持小组...
管道水毁感知监测终端设备采购投标方案.docx
下载提示

1.本文档仅提供部分内容试读;

2.支付并下载文件,享受无限制查看;

3.本网站所提供的标准文本仅供个人学习、研究之用,未经授权,严禁复制、发行、汇编、翻译或网络传播等,侵权必究;

4.左侧添加客服微信获取帮助;

5.本文为word版本,可以直接复制编辑使用。


这个人很懒,什么都没留下
未认证用户 查看用户
该文档于 上传
推荐文档
×
精品标书制作
百人专家团队
擅长领域:
工程标 服务标 采购标
16852
已服务主
2892
中标量
1765
平台标师
扫码添加客服
客服二维码
咨询热线:192 3288 5147
公众号
微信客服
客服