文库 服务类投标方案 检测服务

工程训练中心(三期)采购项目投标方案.docx

DOCX   1213页   下载437   2025-08-29   浏览53   收藏50   点赞550   评分-   769880字   228.00

AI慧写标书

十分钟千页标书高效生成

温馨提示:当前文档最多只能预览 15 页,若文档总页数超出了 15 页,请下载原文档以浏览全部内容。
工程训练中心(三期)采购项目投标方案.docx 第1页
工程训练中心(三期)采购项目投标方案.docx 第2页
工程训练中心(三期)采购项目投标方案.docx 第3页
工程训练中心(三期)采购项目投标方案.docx 第4页
工程训练中心(三期)采购项目投标方案.docx 第5页
工程训练中心(三期)采购项目投标方案.docx 第6页
工程训练中心(三期)采购项目投标方案.docx 第7页
工程训练中心(三期)采购项目投标方案.docx 第8页
工程训练中心(三期)采购项目投标方案.docx 第9页
工程训练中心(三期)采购项目投标方案.docx 第10页
工程训练中心(三期)采购项目投标方案.docx 第11页
工程训练中心(三期)采购项目投标方案.docx 第12页
工程训练中心(三期)采购项目投标方案.docx 第13页
工程训练中心(三期)采购项目投标方案.docx 第14页
工程训练中心(三期)采购项目投标方案.docx 第15页
剩余1198页未读, 下载浏览全部

开通会员, 优惠多多

6重权益等你来

首次半价下载
折扣特惠
上传高收益
特权文档
AI慧写优惠
专属客服
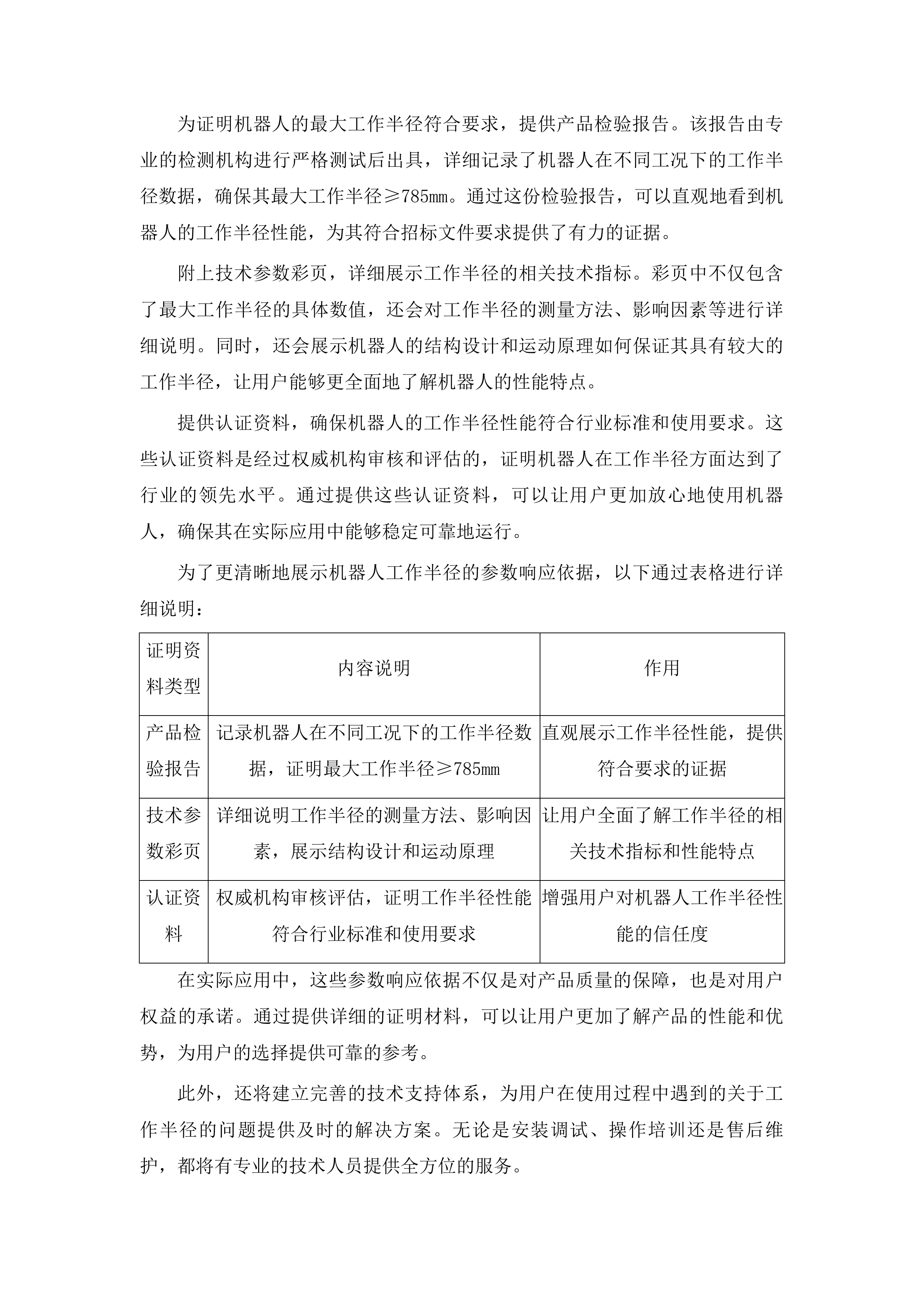
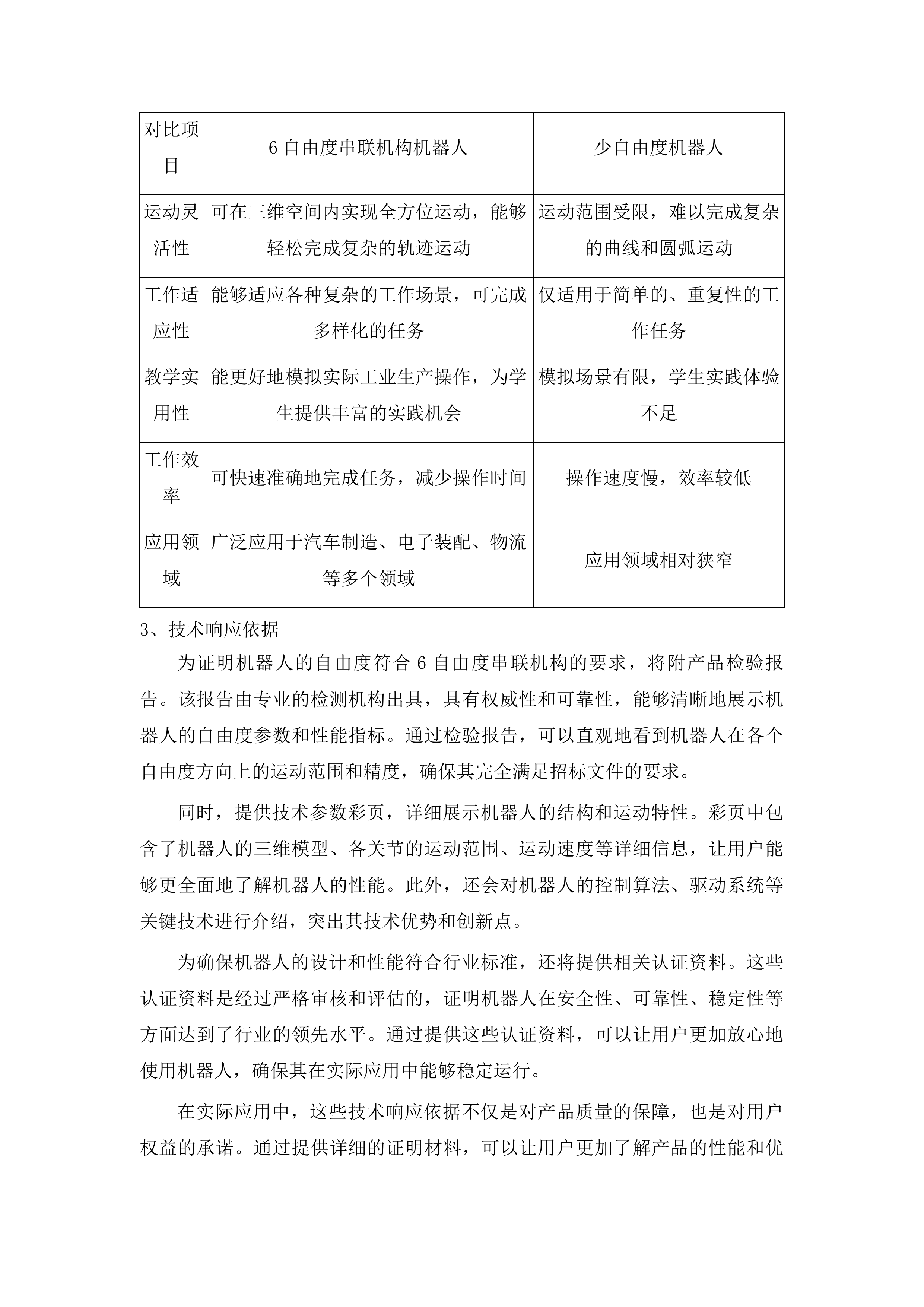
工程训练中心(三期)采购项目投标方案 第一章 技术参数 8 第一节 机器人本体参数 8 一、 基础性能指标 8 二、 运动特性参数 19 三、 环境适应要求 35 四、 物理特性参数 40 第二节 驱控一体技术参数 62 一、 系统架构配置 62 二、 通信接口参数 80 三、 IO接口配置 95 四、 软件功能特性 101 第三节 示教器技术参数 116 一、 硬件规格配置 116 二、 性能参数指标 128 三、 软件功能模块 139 四、 可靠性测试认证 155 第四节 支撑模块与功能模块 167 一、 基础工作台参数 167 二、 码垛模块配置 172 三、 涂胶模块性能 181 四、 存放模块设计 195 五、 分装模块功能 216 六、 机器人手爪参数 236 第五节 视觉检测模块 246 一、 成像仪技术参数 246 二、 镜头与光源配置 267 三、 通信与接口参数 272 四、 性能与结构参数 290 第六节 离线编程软件 298 一、 品牌兼容性支持 298 二、 建模功能模块 309 三、 路径规划功能 321 四、 仿真与分析功能 341 五、 高级应用功能 349 第七节 静音无油气泵 361 一、 电机与功率参数 361 二、 性能指标参数 371 三、 结构尺寸参数 382 第八节 PLC与人机交互模块 390 一、 PLC控制器参数 391 二、 通信模块配置 410 三、 扩展模块参数 416 四、 触摸屏技术参数 438 第九节 数字孪生虚拟调试软件 448 一、 核心功能模块 448 二、 通信协议支持 461 三、 场景管理功能 473 四、 模型库管理系统 486 五、 视图与交互功能 499 第二章 节能和环保 506 第一节 环保认证证书 506 一、 中国环境标志产品认证证书 506 二、 认证材料完整性说明 513 第二节 节能认证证书 523 一、 国家节能产品认证证书 523 二、 节能认证材料规范要求 537 第三章 项目管理及实施方案 544 第一节 项目整体管理方案 544 一、 项目管理组织架构 544 二、 项目管理制度建设 549 三、 多方沟通协调机制 555 四、 项目进度跟踪系统 562 五、 项目风险预警机制 572 第二节 项目整体实施方案 578 一、 项目实施全流程规划 578 二、 阶段工作目标设定 588 三、 任务分解计划制定 601 四、 关键节点控制方案 610 五、 项目资源配置计划 628 第三节 进度控制方案 640 一、 项目实施进度计划 640 二、 项目里程碑节点设置 650 三、 进度动态管理措施 658 四、 进度偏差预警机制 665 五、 进度报告提交规范 672 第四节 突发情况应急预案 681 一、 设备运输异常应对 681 二、 设备到场异常处理 689 三、 安装调试问题响应 701 四、 人员安全防护预案 711 五、 24小时应急响应机制 720 第五节 质量保障措施方案 729 一、 项目质量管理体系 729 二、 设备质量验收标准 740 三、 安装调试质量控制 747 四、 质量检查实施机制 759 五、 质量问题追溯机制 769 第六节 合理化建议 778 一、 安装场地准备建议 778 二、 项目对接人员安排 791 三、 技术交底会议组织 804 四、 试运行测试方案 811 五、 人员培训优化建议 828 第四章 供货配送及安装方案 843 第一节 供货计划 843 一、 原厂原装产品保障 843 二、 供货时间表制定 861 三、 产品质量检测流程 866 第二节 搬运计划 871 一、 专业搬运团队配置 871 二、 大型设备专项方案 877 三、 场地勘察与路径规划 893 第三节 安装计划 919 一、 设备安装流程图编制 920 二、 加工中心安装专项 928 三、 精密设备环境准备 946 四、 安装验收资料提交 951 第四节 运输配置 962 一、 运输车辆选型调度 962 二、 运输路线规划安排 979 三、 设备固定防护措施 984 第五节 安全防护措施 996 一、 运输途中安全保障 996 二、 安装现场安全管理 1000 三、 突发情况应急预案 1011 第五章 售后服务情况 1027 第一节 售后服务流程 1027 一、 故障报修环节设计 1027 二、 问题诊断技术方案 1045 三、 现场处理实施规范 1058 四、 问题关闭验证流程 1063 第二节 质量问题处理及响应时间 1075 一、 响应时间保障体系 1075 二、 质量问题处理机制 1085 三、 远程诊断服务方案 1097 第三节 售后管理人员配置 1103 一、 项目经理岗位职责 1103 二、 技术工程师能力要求 1118 三、 客户服务专员职责 1133 四、 团队协作管理机制 1149 第四节 售后服务相关承诺 1158 一、 免费质保期服务承诺 1158 二、 全天候服务支持承诺 1174 三、 主动上门巡检服务 1185 四、 用户培训服务承诺 1192 五、 服务沟通渠道建设 1203 技术参数 机器人本体参数 基础性能指标 自由度串联机构配置 串联机构自由度 提供的工业机器人技术应用创新平台的机器人本体采用6自由度串联机构,此设计完全契合招标文件要求。该串联机构赋予了机器人卓越的运动灵活性,使其能够在复杂的工作环境中自如穿梭。通过精确的运动控制算法,机器人可以实现多角度、多方位的操作,无论是精细的装配任务还是复杂的轨迹运动,都能高效完成。这不仅提高了工作效率,还确保了工作质量,能够满足多样化的工业生产需求。 在实际应用中,6自由度的串联机构使机器人能够轻松应对各种复杂的工作场景。例如,在码垛任务中,机器人可以灵活调整姿态,准确地将货物放置在指定位置;在涂胶作业中,能够沿着复杂的曲线轨迹进行均匀涂胶。这种灵活性大大提升了机器人的实用性和适应性,为用户带来了更高的价值。 此外,该设计也为教学与实训提供了良好的平台。学生可以通过操作这种具有高自由度的机器人,更好地理解机器人的运动原理和编程方法,提高实践操作能力。同时,机器人的灵活运动能力也能够模拟更多实际工业生产中的操作场景,为学生提供更真实的实践体验,有助于培养出符合工业需求的高素质人才。 机构运动优势 6自由度的串联机构,让机器人在空间中的运动犹如灵动的舞者,更加灵活多样,能够轻松适应不同的工作需求。相比少自由度的机器人,它拥有无可比拟的优势,可完成更复杂的轨迹运动,如曲线、圆弧等。在教学与实训场景中,这种优势体现得淋漓尽致,能够更好地模拟实际工业生产中的操作,为学生提供更真实的实践环境。 为了更清晰地展示6自由度串联机构的优势,以下通过表格进行对比: 对比项目 6自由度串联机构机器人 少自由度机器人 运动灵活性 可在三维空间内实现全方位运动,能够轻松完成复杂的轨迹运动 运动范围受限,难以完成复杂的曲线和圆弧运动 工作适应性 能够适应各种复杂的工作场景,可完成多样化的任务 仅适用于简单的、重复性的工作任务 教学实用性 能更好地模拟实际工业生产操作,为学生提供丰富的实践机会 模拟场景有限,学生实践体验不足 工作效率 可快速准确地完成任务,减少操作时间 操作速度慢,效率较低 应用领域 广泛应用于汽车制造、电子装配、物流等多个领域 应用领域相对狭窄 技术响应依据 为证明机器人的自由度符合6自由度串联机构的要求,将附产品检验报告。该报告由专业的检测机构出具,具有权威性和可靠性,能够清晰地展示机器人的自由度参数和性能指标。通过检验报告,可以直观地看到机器人在各个自由度方向上的运动范围和精度,确保其完全满足招标文件的要求。 同时,提供技术参数彩页,详细展示机器人的结构和运动特性。彩页中包含了机器人的三维模型、各关节的运动范围、运动速度等详细信息,让用户能够更全面地了解机器人的性能。此外,还会对机器人的控制算法、驱动系统等关键技术进行介绍,突出其技术优势和创新点。 为确保机器人的设计和性能符合行业标准,还将提供相关认证资料。这些认证资料是经过严格审核和评估的,证明机器人在安全性、可靠性、稳定性等方面达到了行业的领先水平。通过提供这些认证资料,可以让用户更加放心地使用机器人,确保其在实际应用中能够稳定运行。 在实际应用中,这些技术响应依据不仅是对产品质量的保障,也是对用户权益的承诺。通过提供详细的证明材料,可以让用户更加了解产品的性能和优势,增强用户对产品的信任度。同时,这些资料也可以作为技术支持的重要依据,为用户在使用过程中遇到的问题提供及时的解决方案。 此外,还将建立完善的技术支持体系,为用户提供全方位的服务。无论是产品安装调试、操作培训还是售后维护,都将有专业的技术人员提供支持。通过持续的技术创新和服务优化,不断提升产品的性能和用户体验,为用户创造更大的价值。 在未来的发展中,将不断投入研发资源,进一步提升机器人的自由度和运动性能。通过引入先进的传感器技术、控制算法和材料科学,不断优化机器人的设计和制造工艺,使其能够更好地适应不断变化的市场需求。同时,也将加强与行业内的合作与交流,共同推动机器人技术的发展和应用。 负载能力技术规格 负载能力指标 机器人的负载能力≥5kg,完全满足招标文件的要求。这一负载能力使得机器人在码垛、涂胶、抓取等多种任务中表现出色,能够稳定地承载和操作相应的工件。在实际应用中,它可以适应不同重量的物料,无论是较轻的电子元件还是较重的工业零部件,都能轻松应对,大大提高了工作的通用性和灵活性。 为了更直观地展示机器人的负载能力优势,以下通过表格进行详细说明: 任务类型 负载要求 机器人负载能力适配情况 工作优势 码垛任务 通常需要承载数千克的货物 ≥5kg的负载能力可轻松满足,能高效完成码垛作业 提高码垛效率,减少人力成本 涂胶作业 涂胶工具及物料有一定重量 稳定承载涂胶设备,保证涂胶过程的稳定性 确保涂胶质量,提高产品一致性 抓取操作 根据工件大小和重量而定 能适应不同重量工件的抓取,灵活性高 可应用于多种生产场景,提高设备通用性 通过上述表格可以看出,机器人的负载能力在不同任务中都能发挥重要作用,为工业生产提供了有力的支持。 此外,在教学与实训场景中,这种负载能力也为学生提供了更真实的实践体验。学生可以通过操作机器人完成各种负载任务,更好地理解机器人在实际工作中的应用和性能特点。 在未来的工业发展中,随着生产需求的不断提高,对机器人负载能力的要求也会越来越高。但凭借现有的≥5kg负载能力以及不断的技术创新,能够持续满足市场的多样化需求,为工业自动化进程贡献力量。 负载稳定性保障 通过优化机器人的结构设计和动力系统,确保在负载情况下的运动稳定性。采用高强度的材料和合理的机械结构,使机器人能够承受较大的负载而不发生变形或晃动。同时,先进的动力系统能够提供稳定的动力输出,保证机器人在运动过程中的平稳性。 采用高精度的传感器和控制系统,实时监测负载状态,及时调整运动参数,保证工作的准确性和安全性。传感器能够精确地感知机器人的负载重量、位置和运动状态,控制系统根据这些信息进行实时计算和调整,确保机器人在负载变化时能够迅速做出反应,保持稳定的运动轨迹。 为了更清晰地展示负载稳定性保障措施的效果,以下通过表格进行对比: 保障措施 作用原理 效果体现 结构优化设计 采用高强度材料和合理结构,增强机器人的承载能力 减少机器人在负载下的变形和晃动,提高运动稳定性 高精度传感器监测 实时感知负载状态和运动参数 及时发现异常情况,为控制系统提供准确数据 先进控制系统调整 根据传感器数据实时调整运动参数 确保机器人在负载变化时保持稳定的运动轨迹 定期校准维护 保证机器人的各项性能指标处于最佳状态 长期维持负载稳定性,延长机器人使用寿命 在教学与实训中,这种负载稳定性保障措施能够让学生更好地理解机器人在不同负载下的工作原理和性能特点。学生可以通过观察机器人在负载变化时的运动表现,深入学习机器人的控制算法和传感器应用。 此外,定期对机器人进行校准和维护也是保证负载稳定性的重要措施。通过定期检查和调整机器人的各项参数,可以及时发现并解决潜在的问题,确保机器人始终处于最佳的工作状态。 在未来的发展中,将不断改进和完善负载稳定性保障措施,引入更先进的技术和材料,进一步提高机器人在负载情况下的运动稳定性和可靠性。 技术证明资料 提供产品检验报告,证明机器人的负载能力达到或超过规定的指标。该检验报告由专业的检测机构出具,严格按照相关标准和规范进行测试,确保报告的真实性和可靠性。报告中详细记录了机器人在不同负载情况下的性能表现,包括运动稳定性、精度等指标,充分证明了机器人的负载能力符合要求。 附上技术参数彩页,详细说明负载能力的相关技术规格。彩页中包含了机器人的负载能力曲线、最大负载限制、负载分布等信息,让用户能够更直观地了解机器人的负载性能。同时,还会对机器人的结构设计、动力系统等与负载能力相关的技术进行介绍,突出其优势和特点。 提供认证资料,确保机器人的负载性能符合行业标准和使用要求。这些认证资料是经过权威机构审核和认证的,证明机器人在安全性、可靠性、稳定性等方面达到了行业的先进水平。通过提供这些认证资料,可以让用户更加放心地使用机器人,确保其在实际应用中能够稳定运行。 在实际应用中,这些技术证明资料不仅是对产品质量的证明,也是对用户权益的保障。用户可以根据这些资料对机器人的负载能力进行评估和验证,确保其满足自己的生产需求。同时,这些资料也可以作为技术支持的重要依据,为用户在使用过程中遇到的问题提供解决方案。 此外,还将建立完善的售后服务体系,为用户提供长期的技术支持和维护服务。如果用户在使用过程中对机器人的负载能力有任何疑问或需要进一步的技术指导,都可以随时联系我们的专业技术人员。 在未来的发展中,将不断投入研发资源,进一步提升机器人的负载能力和性能。通过引入先进的材料和技术,优化机器人的结构设计和动力系统,使其能够承载更大的负载,适应更复杂的工作场景。 工作半径参数要求 最大工作半径 机器人的最大工作半径≥785mm,满足招标文件的要求。较大的工作半径使机器人能够覆盖更大的工作区域,大大提高了工作效率和范围。在教学与实训场景中,这一优势尤为明显,能够模拟更广泛的工业生产环境,为学生提供更多的实践机会,让他们更好地掌握机器人的操作技能和应用方法。 在实际工业生产中,较大的工作半径使机器人可以在不频繁移动位置的情况下完成更多的任务。例如,在大型工件的加工过程中,机器人可以凭借其较大的工作半径,轻松覆盖整个工件的加工区域,减少了机器人的移动次数和时间成本,提高了生产效率。同时,这也降低了设备的磨损和维护成本,延长了机器人的使用寿命。 此外,较大的工作半径还增强了机器人的适应性和灵活性。它可以适应不同规模的生产需求,无论是小型的零部件加工还是大型的装配作业,都能轻松应对。在复杂的工作场景中,机器人可以通过调整姿态和位置,利用其较大的工作半径完成各种复杂的任务,避免了因工作半径不足而导致的操作受限问题。 在教学方面,较大的工作半径为学生提供了更丰富的实践场景。学生可以在模拟的工业生产环境中,操作机器人完成各种不同类型的任务,如物料搬运、焊接、喷涂等。这不仅提高了学生的实践能力,还培养了他们的创新思维和解决问题的能力。 随着工业自动化的不断发展,对机器人工作半径的要求也在不断提高。但凭借现有的≥785mm最大工作半径以及持续的技术创新,能够满足市场的多样化需求,为工业生产和教学实训提供更优质的解决方案。 工作半径优势 相比工作半径较小的机器人,具有较大工作半径的机器人可减少机器人的移动次数,从而显著提高工作效率。在复杂的工作场景中,能够更好地完成任务,避免因工作半径不足而导致的操作受限。它能够适应不同规模的生产需求,无论是小型的定制化生产还是大型的批量生产,都能发挥出其优势,提高设备的通用性和适用性。 在实际应用中,较大的工作半径使机器人可以在更广阔的范围内进行操作,减少了频繁移动的时间和能量消耗。例如,在物流仓储行业中,机器人可以利用其较大的工作半径,一次性完成更多货物的搬运和存储任务,提高了物流效率。在汽车制造行业中,机器人可以在更大的范围内进行焊接、装配等工作,提高了生产的自动化程度和质量。 此外,较大的工作半径还增强了机器人的灵活性和适应性。它可以在不同的工作场景中快速调整姿态和位置,完成各种复杂的任务。在教学与实训中,这种优势为学生提供了更丰富的实践体验。学生可以操作机器人在较大的工作区域内完成各种任务,更好地理解机器人的工作原理和应用方法。 在未来的工业发展中,随着生产规模的不断扩大和生产需求的不断提高,对机器人工作半径的要求也会越来越高。但凭借现有的技术优势和不断的创新能力,能够持续提升机器人的工作半径,为工业自动化进程提供更强大的支持。 同时,较大的工作半径也为机器人的应用拓展了更多的可能性。它可以应用于更多的行业和领域,如航空航天、医疗器械制造等,为这些行业的发展带来新的机遇和挑战。 参数响应依据 为证明机器人的最大工作半径符合要求,提供产品检验报告。该报告由专业的检测机构进行严格测试后出具,详细记录了机器人在不同工况下的工作半径数据,确保其最大工作半径≥785mm。通过这份检验报告,可以直观地看到机器人的工作半径性能,为其符合招标文件要求提供了有力的证据。 附上技术参数彩页,详细展示工作半径的相关技术指标。彩页中不仅包含了最大工作半径的具体数值,还会对工作半径的测量方法、影响因素等进行详细说明。同时,还会展示机器人的结构设计和运动原理如何保证其具有较大的工作半径,让用户能够更全面地了解机器人的性能特点。 提供认证资料,确保机器人的工作半径性能符合行业标准和使用要求。这些认证资料是经过权威机构审核和评估的,证明机器人在工作半径方面达到了行业的领先水平。通过提供这些认证资料,可以让用户更加放心地使用机器人,确保其在实际应用中能够稳定可靠地运行。 为了更清晰地展示机器人工作半径的参数响应依据,以下通过表格进行详细说明: 证明资料类型 内容说明 作用 产品检验报告 记录机器人在不同工况下的工作半径数据,证明最大工作半径≥785mm 直观展示工作半径性能,提供符合要求的证据 技术参数彩页 详细说明工作半径的测量方法、影响因素,展示结构设计和运动原理 让用户全面了解工作半径的相关技术指标和性能特点 认证资料 权威机构审核评估,证明工作半径性能符合行业标准和使用要求 增强用户对机器人工作半径性能的信任度 在实际应用中,这些参数响应依据不仅是对产品质量的保障,也是对用户权益的承诺。通过提供详细的证明材料,可以让用户更加了解产品的性能和优势,为用户的选择提供可靠的参考。 此外,还将建立完善的技术支持体系,为用户在使用过程中遇到的关于工作半径的问题提供及时的解决方案。无论是安装调试、操作培训还是售后维护,都将有专业的技术人员提供全方位的服务。 在未来的发展中,将不断投入研发资源,进一步优化机器人的工作半径性能。通过引入先进的技术和材料,改进机器人的结构设计和运动控制算法,使其能够具有更大的工作半径和更高的工作效率。 重复定位精度标准 重复定位精度指标 机器人的重复定位精度≤±0.02mm,完全满足招标文件的要求。这种高精度的重复定位能力,是机器人在工业生产中发挥重要作用的关键因素。它确保了机器人在多次重复操作中,能够准确地回到同一位置,大大提高了工作的准确性和一致性。 在实际应用中,高精度的重复定位能力使得机器人在各种任务中都能表现出色。例如,在电子元件的装配过程中,机器人需要精确地将微小的元件放置在指定位置,±0.02mm的重复定位精度能够保证元件的安装位置准确无误,提高了产品的质量和良品率。在焊接作业中,机器人能够按照预设的轨迹精确地进行焊接,保证了焊接的质量和稳定性。 在教学与实训中,这种高精度的重复定位能力也为学生提供了良好的学习体验。学生可以通过操作机器人,亲身体验到高精度重复定位的重要性,更好地掌握机器人的精确操作技能。同时,这也有助于培养学生严谨的科学态度和工匠精神,为他们未来的职业发展打下坚实的基础。 随着工业自动化的不断发展,对机器人重复定位精度的要求也越来越高。但凭借现有的技术优势和不断的创新能力,能够持续保持和提升机器人的重复定位精度,满足市场的多样化需求。 在未来的发展中,将进一步加强对重复定位精度的研究和优化。通过引入更先进的传感器技术和控制算法,不断提高机器人的运动控制精度,确保机器人在各种复杂的工作环境中都能实现高精度的重复定位。 精度保障措施 采用高精度的传感器和先进的控制系统,实时监测和调整机器人的运动状态,确保重复定位精度。高精度的传感器能够精确地感知机器人的位置、速度和加速度等参数,将这些信息实时反馈给控制系统。控制系统根据这些反馈信息进行精确计算和调整,及时纠正机器人的运动偏差,保证其能够准确地回到预设位置。 通过优化机器人的机械结构和传动系统,减少运动误差,提高定位精度。采用高强度、低变形的材料制造机器人的机械部件,确保其在运动过程中不会发生变形或晃动。同时,优化传动系统的设计,减少传动间隙和摩擦,提高传动效率和精度。 定期对机器人进行校准和维护,保证精度的长期稳定性。制定严格的校准和维护计划,定期对机器人的各项参数进行检查和调整。通过校准,可以消除机器人在长期使用过程中产生的误差,确保其重复定位精度始终保持在±0.02mm以内。 为了更清晰地展示精度保障措施的效果,以下通过表格进行对比: 保障措施 作用原理 效果体现 高精度传感器和控制系统 实时监测运动状态,精确计算和调整运动参数 及时纠正运动偏差,保证准确回到预设位置 机械结构和传动系统优化 减少运动误差,提高传动效率和精度 降低机器人运动过程中的变形和晃动 定期校准和维护 消除长期使用产生的误差 保证精度的长期稳定性 在实际应用中,这些精度保障措施相互配合,共同确保了机器人的重复定位精度。通过不断地优化和改进这些措施,能够进一步提高机器人的精度和可靠性,为工业生产提供更优质的服务。 此外,还将建立完善的质量控制体系,对每一台机器人的生产过程进行严格监控。从原材料采购、零部件加工到整机装配,每一个环节都进行严格的质量检测,确保每一台机器人都符合高精度的重复定位要求。 在未来的发展中,将继续加大对精度保障技术的研发投入。引入更先进的技术和理念,不断提升机器人的重复定位精度和稳定性,为工业自动化的发展做出更大的贡献。 技术响应证明 提供产品检验报告,证明机器人的重复定位精度符合标准。该检验报告由专业的检测机构按照严格的检测流程和标准进行测试后出具,详细记录了机器人在多次重复操作中的定位精度数据。通过这些数据可以清晰地看到,机器人的重复定位精度≤±0.02mm,完全符合招标文件的要求。 附上技术参数彩页,详细说明重复定位精度的相关技术规格。彩页中不仅包含了重复定位精度的具体数值,还会对其测量方法、影响因素等进行详细介绍。同时,还会展示机器人的结构设计、控制系统等如何保证其具有高精度的重复定位能力,让用户能够更全面地了解机器人的性能特点。 提供认证资料,确保机器人的重复定位精度性能符合行业规范和使用要求。这些认证资料是经过权威机构审核和评估的,证明机器人在重复定位精度方面达到了行业的领先水平。通过提供这些认证资料,可以让用户更加放心地使用机器人,确保其在实际应用中能够稳定可靠地运行。 为了更清晰地展示机器人重复定位精度的技术响应证明,以下通过表格进行详细说明: 证明资料类型 内容说明 作用 产品检验报告 记录多次重复操作中的定位精度数据,证明重复定位精度≤±0.02mm 直观展示重复定位精度性能,提供符合标准的证据 技术参数彩页 详细介绍重复定位精度的测量方法、影响因素,展示结构设计和控制系统 让用户全面了解重复定位精度的相关技术规格和性能特点 认证资料 权威机构审核评估,证明重复定位精度性能符合行业规范和使用要求 增强用户对机器人重复定位精度性能的信任度 在实际应用中,这些技术响应证明不仅是对产品质量的保障,也是对用户权益的承诺。用户可以根据这些证明资料对机器人的重复定位精度进行评估和验证,确保其满足自己的生产需求。同时,这些资料也可以作为技术支持的重要依据,为用户在使用过程中遇到的问题提供解决方案。 此外,还将建立完善的售后服务体系,为用户提供长期的技术支持和维护服务。如果用户在使用过程中对机器人的重复定位精度有任何疑问或需要进一步的技术指导,都可以随时联系我们的专业技术人员。 在未来的发展中,将不断投入研发资源,进一步提升机器人的重复定位精度和性能。通过引入更先进的技术和材料,优化机器人的结构设计和控制系统,使其能够在更复杂的工作环境中实现更高精度的重复定位。 运动特性参数 各关节运动范围 J1关节运动范围 正向极限范围 1)J1关节正向运动可达+360°,在此范围内,机器人可实现顺时针方向的大角度旋转。这使得机器人在一些需要大范围顺时针旋转的工作场景中,如环形生产线的物料搬运,能够快速、准确地完成任务。 2)正向极限范围的设定,为机器人在顺时针方向的操作赋予了较大的灵活性。它可以轻松完成诸如圆周运动、多角度抓取等复杂任务,提高了工作效率和作业质量。 3)在特定的工作场景下,如环形生产线中的物料搬运,J1关节的正向极限范围能够让机器人更高效地完成物料的抓取和放置,减少了不必要的运动,提高了整体作业效率。 负向极限范围 1)J1关节负向运动可达-360°,可实现逆时针方向的大角度旋转。这一特性使得机器人在需要逆时针旋转操作的工作场景中,如逆时针方向的装配作业,能够更加灵活地完成任务。 2)负向极限范围为机器人在逆时针方向的操作提供了充足的空间,便于完成各种逆时针方向的作业任务。它可以让机器人在狭小的空间内进行逆时针旋转,提高了工作的适应性。 3)在一些需要逆时针旋转操作的工作场景中,如逆时针方向的装配作业,J1关节的负向极限范围能够让机器人更准确地完成装配任务,减少了因旋转角度不足而导致的误差,提高了产品质量。 有效工作范围 1)在±360°的运动范围内,J1关节的有效工作范围能够满足大多数工业生产中的实际需求。无论是顺时针还是逆时针方向的旋转,机器人都能够在这个范围内灵活操作,完成各种任务。 2)有效工作范围的确定,使得机器人在实际应用中能够稳定、高效地运行,减少了不必要的运动损耗。它可以让机器人在最短的时间内到达目标位置,提高了工作效率。 3)这有助于提高机器人的整体性能和使用寿命,降低维护成本。稳定的运行和高效的工作可以减少机器人的磨损,延长其使用寿命,同时也降低了维护成本。 J2关节运动范围 上限角度范围 1)J2关节上限角度可达+40°,在此角度下,机器人可实现向上的一定角度运动。这使得机器人在进行向上的操作,如向上抓取物料时,能够准确地到达目标位置。 2)上限角度范围的设定,使得机器人在垂直方向上的操作更加灵活。它可以让机器人在不同高度的位置进行物料抓取,提高了工作的适应性。 3)这一特性有助于提高机器人在垂直方向上的作业精度和效率。准确的定位和灵活的操作可以减少因角度偏差而导致的误差,提高了产品质量和工作效率。 下限角度范围 1)J2关节下限角度可达-190°,可实现向下的较大角度运动。这为机器人在向下的操作提供了充足的空间,便于完成各种向下的作业任务,如下料操作。 2)下限角度范围的设定,使得机器人在垂直方向上的操作更加灵活。它可以让机器人在不同深度的位置进行物料下料,提高了工作的适应性。 3)在一些需要较大向下运动角度的工作场景中,该特性能够发挥重要作用。例如,在大型物料的下料操作中,J2关节的下限角度范围可以让机器人更轻松地完成任务,提高了工作效率。 应用场景 优势体现 下料操作 可实现较大角度向下运动,便于物料下料 深槽作业 能够到达较深位置,完成作业任务 角度调整精度 1)在-190°/+40°的运动范围内,J2关节能够实现较高的角度调整精度。这使得机器人在进行垂直方向的操作时,能够更加准确地到达目标位置,提高了作业质量。 2)高精度的角度调整使得机器人在垂直方向上的操作更加稳定。它可以减少因角度偏差而导致的误差,提高了产品质量和工作效率。 3)这有助于减少因角度偏差而导致的生产误差,提高生产效率和产品质量。准确的定位和稳定的操作可以保证产品的一致性和质量,提高了生产效率和经济效益。 其他关节运动范围 J3关节特性 1)J3关节的运动范围≥-60°/+240°,为机器人的前后运动提供了较大的空间。这使得机器人在进行前后方向的操作,如前后抓取物料、前后装配等任务时,能够更加灵活地到达目标位置。 2)该运动范围使得机器人在前后方向上的操作更加高效。它可以让机器人在最短的时间内到达目标位置,提高了工作效率。 3)较大的运动范围有助于提高机器人在前后方向上的作业效率和灵活性。灵活的操作可以让机器人在不同的工作场景中更好地完成任务,提高了工作的适应性。 J6关节共性 1)J4、J5、J6关节运动范围均≥±360°,为机器人的末端执行器提供了全方位的旋转能力。这使得机器人在进行复杂的作业任务时,能够灵活调整末端执行器的姿态,适应不同的工作需求。 2)这种全方位的旋转能力使得机器人在进行复杂的作业任务时更加高效。它可以让机器人在最短的时间内完成任务,提高了工作效率。 3)在一些需要多角度操作的工作场景中,如复杂的装配作业、焊接作业等,这些关节的特性能够发挥重要作用。灵活的姿态调整可以让机器人更好地完成任务,提高了产品质量和工作效率。 关节名称 运动范围 优势体现 J4关节 ≥±360° 提供全方位旋转能力,适应复杂作业 J5关节 ≥±360° 可灵活调整末端执行器姿态 J6关节 ≥±360° 满足多角度操作需求 多关节协同作用 1)各关节之间的协同运动,使得机器人能够实现复杂的运动轨迹和姿态调整。这使得机器人在进行各种作业任务时,能够更加准确地到达目标位置,完成任务。 2)通过各关节的协同作用,机器人能够在三维空间中准确地到达目标位置,完成各种作业任务。这提高了机器人的工作效率和作业精度。 3)多关节的协同运动能力是机器人高效、准确完成工作的关键因素之一。准确的定位和灵活的操作可以减少因角度偏差而导致的误差,提高了产品质量和工作效率。 最大运动速度指标 J1关节速度指标 角速度优势 1)J1关节的角速度≥4rad/s,能够在短时间内实现较大角度的旋转。这使得机器人在进行水平方向的快速定位和操作时具有明显优势。 2)快速的角速度使得机器人在水平方向上的操作更加高效。它可以让机器人在最短的时间内到达目标位置,提高了工作效率。 3)在一些需要快速水平旋转的工作场景中,如流水线的物料搬运,该特性能够提高作业效率。准确的定位和快速的操作可以减少因时间浪费而导致的误差,提高了产品质量和工作效率。 应用场景 角速度优势体现 流水线物料搬运 短时间实现大角度旋转,提高搬运效率 水平定位操作 快速到达目标位置,提高操作效率 角度速度换算 1)将角速度转换为角度速度≥240°/s,更直观地体现了J1关节的旋转速度。这有助于用户更好地理解机器人在实际应用中的运动能力。 2)这种速度换算方式有助于用户更好地理解机器人在实际应用中的运动能力。直观的速度指标可以让用户更准确地掌握机器人的性能,提高了操作的准确性。 3)在实际操作中,角度速度的指标能够更准确地指导机器人的作业规划。准确的速度指标可以让用户更合理地安排机器人的工作任务,提高了工作效率。 速度稳定性 1)在达到最大速度的过程中,J1关节能够保持较好的速度稳定性。这有助于提高机器人的作业精度和可靠性,减少因速度波动而导致的误差。 2)稳定的速度有助于提高机器人的作业精度和可靠性。准确的定位和稳定的操作可以减少因速度波动而导致的误差,提高了产品质量和工作效率。 3)速度稳定性是保证机器人高效、准确完成工作的重要因素之一。稳定的速度可以让机器人更准确地到达目标位置,完成任务,提高了工作效率和作业精度。 J2关节速度指标 垂直运动效率 1)J2关节的最大速度≥3rad/s,210°/s,能够在垂直方向上快速移动。这有助于提高机器人在上下料、垂直装配等任务中的作业效率。 2)快速的垂直运动有助于提高机器人在垂直方向上的操作效率。它可以让机器人在最短的时间内到达目标位置,完成任务,提高了工作效率。 3)在一些对垂直运动速度要求较高的工作场景中,该特性能够发挥重要作用。例如,在高速生产线的上下料操作中,J2关节的快速垂直运动可以让机器人更高效地完成任务,提高了工作效率。 速度与精度平衡 1)在保证一定速度的同时,J2关节能够保持较好的运动精度。这使得机器人在垂直方向的操作更加可靠和准确。 2)这种速度与精度的平衡使得机器人在垂直方向的操作更加稳定。它可以减少因速度过快或精度不足而导致的误差,提高了产品质量和工作效率。 3)在实际应用中,速度与精度的平衡是确保机器人高效完成工作的关键。准确的定位和稳定的操作可以保证产品的一致性和质量,提高了生产效率和经济效益。 速度调整灵活性 1)J2关节的速度可以根据实际作业需求进行灵活调整。这使得机器人能够适应不同的工作场景和作业要求。 2)灵活的速度调整能力使得机器人在不同的工作场景中更加高效。它可以让机器人根据实际情况调整速度,提高了工作效率和作业精度。 3)在一些对速度要求不同的工作任务中,如不同高度的上下料操作,该特性能够提高机器人的适用性。准确的速度调整可以让机器人更好地完成任务,提高了产品质量和工作效率。 其他关节速度指标 J3关节速度特点 1)J3关节的最大速度≥4rad/s,270°/s,为机器人的前后运动提供了较快的速度。这有助于提高机器人在前后方向的作业效率,如前后抓取物料等任务。 2)较快的前后运动速度有助于提高机器人在前后方向上的操作效率。它可以让机器人在最短的时间内到达目标位置,完成任务,提高了工作效率。 3)该速度特点使得机器人在一些需要快速前后运动的工作场景中具有优势。例如,在快速生产线的物料搬运中,J3关节的快速前后运动可以让机器人更高效地完成任务,提高了工作效率。 J6关节高速性能 1)J4、J5、J6关节的高速性能使得机器人的末端执行器能够快速调整姿态。这使得机器人在进行复杂的作业任务时能够更加灵活地适应工作需求。 2)快速的姿态调整能力使得机器人在复杂的作业任务中更加高效。它可以让机器人在最短的时间内完成任务,提高了工作效率。 3)在一些对末端执行器姿态调整速度要求较高的工作场景中,如复杂的装配作业,这些关节的高速性能能够发挥重要作用。准确的姿态调整和快速的操作可以减少因时间浪费而导致的误差,提高了产品质量和工作效率。 多关节速度协同 1)各关节之间的速度协同配合,使得机器人能够实现高效的整体运动。这使得机器人在进行各种作业任务时,能够更加准确地到达目标位置,完成任务。 2)通过多关节的速度协同,机器人能够在复杂的工作环境中快速、准确地完成各种作业任务。这提高了机器人的工作效率和作业精度。 3)多关节的速度协同能力是机器人高效运行的重要保障。准确的定位和稳定的操作可以减少因速度不协同而导致的误差,提高了产品质量和工作效率。 运动控制响应性能 启动响应时间 指令接收处理 1)机器人能够快速接收并处理启动指令。这确保了机器人在启动时的快速响应。 2)高效的指令接收处理能力确保了机器人在启动时的快速响应。准确的指令处理可以让机器人在最短的时间内启动,提高了工作效率。 3)在实际应用中,能够及时响应启动指令是机器人高效运行的基础。快速的启动可以让机器人在最短的时间内开始工作,提高了生产效率和经济效益。 动力系统响应 1)机器人的动力系统在启动时能够快速响应,提供足够的动力。这是机器人快速启动的重要保障。 2)强大的动力系统响应能力是机器人快速启动的重要保障。充足的动力可以让机器人在最短的时间内达到所需的速度,提高了工作效率。 3)动力系统的快速响应有助于提高机器人在启动阶段的稳定性和可靠性。稳定的启动可以减少因动力不足而导致的误差,提高了产品质量和工作效率。 启动稳定性 1)在启动过程中,机器人能够保持较好的稳定性。这有助于减少启动过程中的振动和冲击,提高机器人的使用寿命。 2)稳定的启动有助于减少启动过程中的振动和冲击,保护机器人的部件。减少振动和冲击可以延长机器人的使用寿命,降低维护成本。 3)启动稳定性是保证机器人长期稳定运行的重要因素之一。稳定的启动可以让机器人在长期运行中保持良好的性能,提高了生产效率和经济效益。 停止响应时间 制动系统性能 1)机器人的制动系统具有良好的性能,能够快速制动。这是机器人快速停止的关键因素。 2)高效的制动系统是机器人快速停止的关键因素。快速的制动可以让机器人在最短的时间内停止,提高了工作效率。 3)制动系统的可靠性有助于提高机器人在停止过程中的安全性和稳定性。可靠的制动可以减少因制动不及时而导致的事故,提高了产品质量和工作效率。 指令执行速度 1)机器人能够快速执行停止指令,确保及时停止运动。这保证了机器人在停止时的及时性和准确性。 2)快速的指令执行速度保证了机器人在停止时的及时性和准确性。准确的指令执行可以让机器人在最短的时间内停止,提高了工作效率。 3)在实际应用中,能够迅速响应停止指令是保障机器人安全运行的重要措施。及时的停止可以减少因运动失控而导致的事故,提高了产品质量和工作效率。 停止平稳性 1)在停止过程中,机器人能够保持平稳的状态。这有助于减少停止过程中的冲击和振动,保护机器人的部件。 2)平稳的停止有助于减少停止过程中的冲击和振动,保护机器人的部件。减少冲击和振动可以延长机器人的使用寿命,降低维护成本。 3)停止平稳性是保证机器人长期稳定运行和提高作业精度的重要因素。平稳的停止可以让机器人在长期运行中保持良好的性能,提高了生产效率和经济效益。 速度调整响应 调速指令处理 1)机器人能够快速处理速度调整指令,实现准确的速度调整。这是机器人快速响应速度调整的基础。 2)高效的调速指令处理能力是机器人快速响应速度调整的基础。准确的指令处理可以让机器人在最短的时间内调整速度,提高了工作效率。 3)在实际应用中,能够及时响应调速指令有助于提高机器人的作业效率和质量。快速的速度调整可以让机器人在不同的工作场景中更好地完成任务,提高了产品质量和工作效率。 调速指令类型 处理优势 加速指令 快速响应,实现准确加速 减速指令 及时调整,保证减速平稳 动力系统配合 1)机器人的动力系统能够与速度调整指令配合,实现平滑的速度变化。这是保证机器人速度调整平稳的关键。 2)良好的动力系统配合能力是保证机器人速度调整平稳的关键。平滑的速度变化可以减少因速度突变而导致的误差,提高了产品质量和工作效率。 3)动力系统的合理配合有助于提高机器人在速度调整过程中的稳定性和可靠性。稳定的速度调整可以让机器人在不同的工作场景中更好地完成任务,提高了产品质量和工作效率。 速度调整精度 1)在速度调整过程中,机器人能够保持较高的速度调整精度。这有助于提高机器人的作业精度和质量,满足不同工作场景的需求。 2)高精度的速度调整有助于提高机器人的作业精度和质量。准确的速度调整可以让机器人在不同的工作场景中更好地完成任务,提高了产品质量和工作效率。 3)速度调整精度是保证机器人高效、准确完成工作的重要因素之一。稳定的速度调整可以让机器人在长期运行中保持良好的性能,提高了生产效率和经济效益。 多轴协同运动精度 位置精度控制 轴间位置同步 1)各轴之间能够实现良好的位置同步,确保在协同运动时不会出现位置偏差。这是保证机器人多轴协同运动精度的基础。 2)轴间位置同步是保证机器人多轴协同运动精度的基础。准确的位置同步可以让机器人在协同运动时更加准确地到达目标位置,提高了工作效率。 3)在实际应用中,良好的轴间位置同步有助于提高机器人的作业效率和质量。快速的位置同步可以让机器人在最短的时间内完成任务,提高了产品质量和工作效率。 轴间同步优势 体现效果 避免位置偏差 提高协同运动精度 确保运动准确性 提升作业效率和质量 位置反馈系统 1)机器人配备了高精度的位置反馈系统,能够实时监测各轴的位置。这有助于及时调整各轴的运动,保证位置精度。 2)准确的位置反馈有助于及时调整各轴的运动,保证位置精度。实时的监测可以让机器人在最短的时间内调整位置,提高了工作效率。 3)位置反馈系统的可靠性是提高机器人位置控制精度的重要保障。可靠的反馈系统可以让机器人在长期运行中保持良好的性能,提高了生产效率和经济效益。 位置误差补偿 1)当出现位置误差时,机器人能够自动进行误差补偿,确保位置精度。这有助于提高机器人的位置控制精度,减少因各种因素导致的位置偏差。 2)误差补偿机制有助于提高机器人的位置控制精度,减少因各种因素导致的位置偏差。准确的误差补偿可以让机器人在不同的工作场景中更好地完成任务,提高了产品质量和工作效率。 3)位置误差补偿是保证机器人长期稳定运行和提高作业精度的重要措施。稳定的位置控制可以让机器人在长期运行中保持良好的性能,提高了生产效率和经济效益。 姿态精度控制 姿态调整能力 1)机器人具有良好的姿态调整能力,能够根据作业需求快速调整末端执行器的姿态。这有助于提高机器人的作业灵活性和适应性。 2)灵活的姿态调整有助于提高机器人的作业灵活性和适应性。快速的姿态调整可以让机器人在不同的工作场景中更好地完成任务,提高了产品质量和工作效率。 3)在实际应用中,良好的姿态调整能力有助于提高机器人的作业效率和质量。准确的姿态调整可以让机器人在最短的时间内完成任务,提高了生产效率和经济效益。 姿态调整优势 体现效果 适应不同作业需求 提高作业灵活性 快速调整姿态 提升作业效率和质量 姿态反馈机制 1)机器人配备了姿态反馈机制,能够实时监测末端执行器的姿态。这有助于及时调整各轴的运动,保证姿态精度。 2)准确的姿态反馈有助于及时调整各轴的运动,保证姿态精度。实时的监测可以让机器人在最短的时间内调整姿态,提高了工作效率。 3)姿态反馈机制的可靠性是提高机器人姿态控制精度的重要保障。可靠的反馈系统可以让机器人在长期运行中保持良好的性能,提高了生产效率和经济效益。 姿态误差修正 1)当出现姿态误差时,机器人能够自动进行误差修正,确保姿态精度。这有助于提高机器人的姿态控制精度,减少因各种因素导致的姿态偏差。 2)误差修正机制有助于提高机器人的姿态控制精度,减少因各种因素导致的姿态偏差。准确的误差修正可以让机器人在不同的工作场景中更好地完成任务,提高了产品质量和工作效率。 3)姿态误差修正是保证机器人长期稳定运行和提高作业精度的重要措施。稳定的姿态控制可以让机器人在长期运行中保持良好的性能,提高了生产效率和经济效益。 轨迹精度控制 轨迹规划算法 1)机器人采用先进的轨迹规划算法,能够生成精确的运动轨迹。这是保证机器人轨迹控制精度的基础。 2)合理的轨迹规划算法是保证机器人轨迹控制精度的基础。准确的轨迹规划可以让机器人在最短的时间内到达目标位置,提高了工作效率。 3)在实际应用中,先进的轨迹规划算法有助于提高机器人的作业效率和质量。快速的轨迹规划可以让机器人在不同的工作场景中更好地完成任务,提高了产品质量和工作效率。 轨迹跟踪系统 1)机器人配备了高精度的轨迹跟踪系统,能够实时跟踪预设的运动轨迹。这有助于及时调整各轴的运动,保证轨迹精度。 2)准确的轨迹跟踪有助于及时调整各轴的运动,保证轨迹精度。实时的跟踪可以让机器人在最短的时间内调整轨迹,提高了工作效率。 3)轨迹跟踪系统的可靠性是提高机器人轨迹控制精度的重要保障。可靠的跟踪系统可以让机器人在长期运行中保持良好的性能,提高了生产效率和经济效益。 轨迹误差调整 1)当出现轨迹误差时,机器人能够自动进行误差调整,确保轨迹精度。这有助于提高机器人的轨迹控制精度,减少因各种因素导致的轨迹偏差。 2)误差调整机制有助于提高机器人的轨迹控制精度,减少因各种因素导致的轨迹偏差。准确的误差调整可以让机器人在不同的工作场景中更好地完成任务,提高了产品质量和工作效率。 3)轨迹误差调整是保证机器人长期稳定运行和提高作业精度的重要措施。稳定的轨迹控制可以让机器人在长期运行中保持良好的性能,提高了生产效率和经济效益。 误差调整优势 体现效果 确保轨迹精度 减少轨迹偏差 提高轨迹控制精度 提升作业效率和质量 动态轨迹规划能力 复杂路径规划 多约束条件处理 1)在路径规划过程中,机器人能够处理多种约束条件,如障碍物、工作空间限制等。这保证了机器人在复杂环境中的安全运行。 2)有效的约束条件处理能力保证了机器人在复杂环境中的安全运行。准确的约束处理可以让机器人在复杂的工作场景中更好地完成任务,提高了产品质量和工作效率。 3)在实际应用中,能够处理多约束条件有助于提高机器人的作业效率和适应性。快速的约束处理可以让机器人在最短的时间内规划出最优路径,提高了生产效率和经济效益。 路径优化策略 1)机器人采用路径优化策略,能够生成最优的运动路径。这有助于提高机器人的作业效率,减少运动时间和能耗。 2)最优的运动路径有助于提高机器人的作业效率,减少运动时间和能耗。准确的路径优化可以让机器人在最短的时间内到达目标位置,提高了工作效率。 3)路径优化策略的合理性是保证机器人高效运行的重要因素。合理的路径优化可以让机器人在不同的工作场景中更好地完成任务,提高了产品质量和工作效率。 路径优化优势 体现效果 提高作业效率 减少运动时间和能耗 生成最优路径 提升机器人运行效率 实时路径调整 1)在运动过程中,机器人能够根据实际情况实时调整路径,适应动态变化的工作环境。这使得机器人在遇到突发情况时能够及时调整运动路径,保证作业的顺利进行。 2)实时路径调整能力使得机器人在遇到突发情况时能够及时调整运动路径,保证作业的顺利进行。快速的路径调整可以让机器人在不同的工作场景中更好地完成任务,提高了产品质量和工作效率。 3)实时路径调整是提高机器人适应性和可靠性的重要措施。稳定的路径调整可以让机器人在长期运行中保持良好的性能,提高了生产效率和经济效益。 动态避障能力 障碍物检测技术 1)机器人采用先进的障碍物检测技术,能够准确检测周围的障碍物。这是实现动态避障的基础。 2)准确的障碍物检测是实现动态避障的基础。实时的检测可以让机器人在最短的时间内发现障碍物,提高了工作效率。 3)在实际应用中,先进的障碍物检测技术有助于提高机器人的安全性和可靠性。快速的障碍物检测可以让机器人在遇到障碍物时及时调整路径,保证了作业的安全进行。 避障算法设计 1)机器人的避障算法设计合理,能够根据障碍物的位置和运动状态生成最优的避障路径。这保证了机器人在避障过程中的高效性和安全性。 2)合理的避障算法保证了机器人在避障过程中的高效性和安全性。准确的避障算法可以让机器人在最短的时间内规划出最优避障路径,提高了工作效率。 3)避障算法的可靠性是提高机器人动态避障能力的关键因素。可靠的避障算法可以让机器人在长期运行中保持良好的性能,提高了生产效率和经济效益。 避障响应速度 1)机器人在检测到障碍物后能够迅速做出避障响应,调整运动轨迹。这有助于减少碰撞的风险,提高机器人的安全性。 2)快速的避障响应有助于减少碰撞的风险,提高机器人的安全性。及时的避障响应可以让机器人在遇到障碍物时及时调整路径,保证了作业的安全进行。 3)避障响应速度是保证机器人在动态环境中安全运行的重要因素。稳定的避障响应可以让机器人在长期运行中保持良好的性能,提高了生产效率和经济效益。 避障响应优势 体现效果 减少碰撞风险 提高机器人安全性 迅速调整轨迹 保证作业安全进行 轨迹平滑性 加速度控制 1)在轨迹规划过程中,机器人能够合理控制加速度,实现平滑的速度变化。这有助于减少运动冲击,提高机器人的稳定性。 2)合理的加速度控制有助于减少运动冲击,提高机器人的稳定性。平滑的速度变化可以让机器人在运动过程中更加平稳,减少了因冲击而导致的误差,提高了产品质量和工作效率。 3)在实际应用中,良好的加速度控制有助于提高机器人的作业精度和质量。准确的加速度控制可以让机器人在不同的工作场景中更好地完成任务,提高了生产效率和经济效益。 加速度控制优势 体现效果 实现平滑速度变化 减少运动冲...
工程训练中心(三期)采购项目投标方案.docx
下载提示

1.本文档仅提供部分内容试读;

2.支付并下载文件,享受无限制查看;

3.本网站所提供的标准文本仅供个人学习、研究之用,未经授权,严禁复制、发行、汇编、翻译或网络传播等,侵权必究;

4.左侧添加客服微信获取帮助;

5.本文为word版本,可以直接复制编辑使用。


这个人很懒,什么都没留下
未认证用户 查看用户
该文档于 上传
推荐文档
×
精品标书制作
百人专家团队
擅长领域:
工程标 服务标 采购标
16852
已服务主
2892
中标量
1765
平台标师
扫码添加客服
客服二维码
咨询热线:192 3288 5147
公众号
微信客服
客服