文库 工程类投标方案 建筑工程

建筑工程一期项目塔式起重机安装投标方案.docx

DOCX   59页   下载643   2026-01-13   浏览5   收藏61   点赞231   评分-   19602字   10.00
温馨提示:当前文档最多只能预览 15 页,若文档总页数超出了 15 页,请下载原文档以浏览全部内容。
建筑工程一期项目塔式起重机安装投标方案.docx 第1页
建筑工程一期项目塔式起重机安装投标方案.docx 第2页
建筑工程一期项目塔式起重机安装投标方案.docx 第3页
建筑工程一期项目塔式起重机安装投标方案.docx 第4页
建筑工程一期项目塔式起重机安装投标方案.docx 第5页
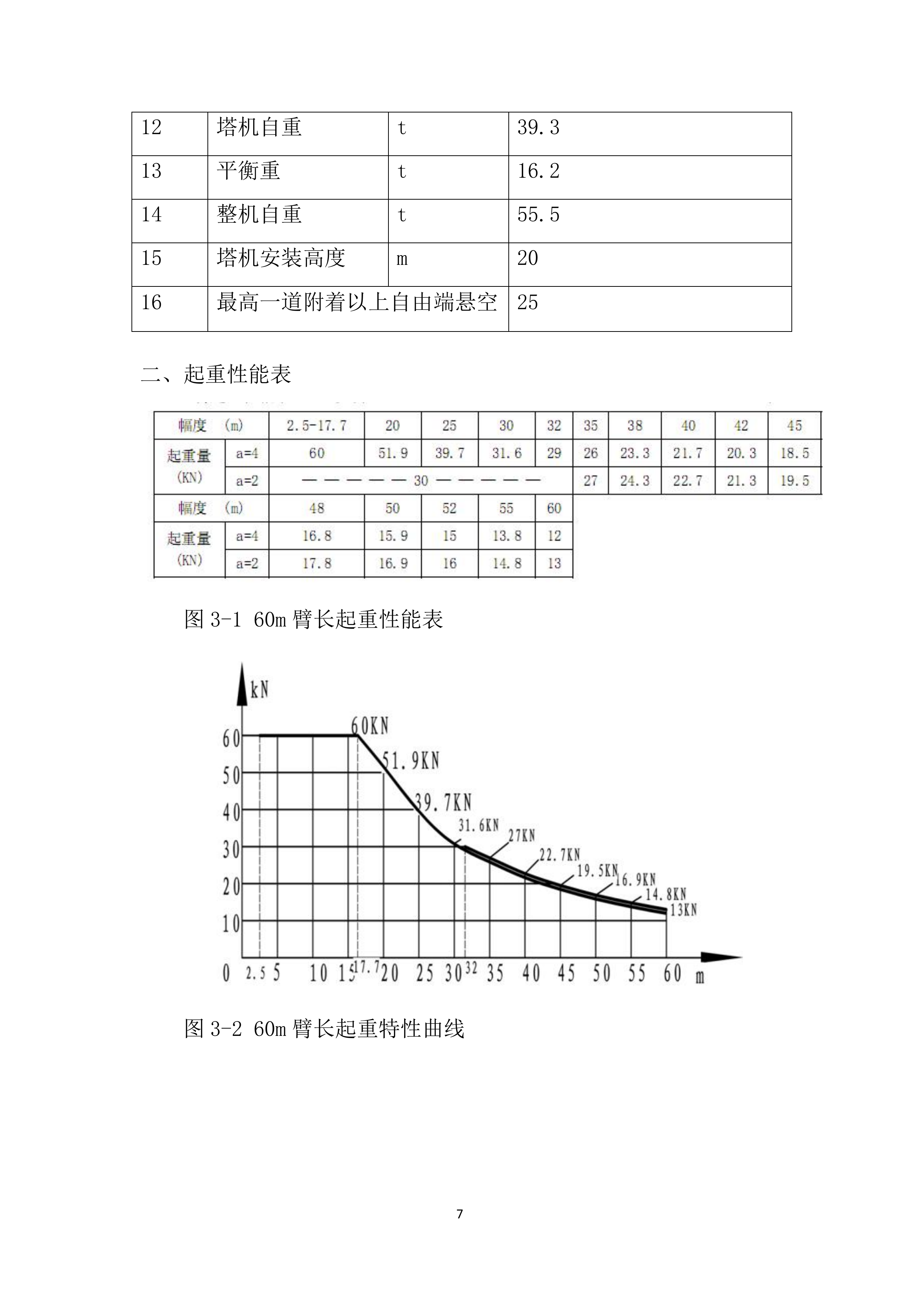
建筑工程一期项目塔式起重机安装投标方案.docx 第6页
建筑工程一期项目塔式起重机安装投标方案.docx 第7页
建筑工程一期项目塔式起重机安装投标方案.docx 第8页
建筑工程一期项目塔式起重机安装投标方案.docx 第9页
建筑工程一期项目塔式起重机安装投标方案.docx 第10页
建筑工程一期项目塔式起重机安装投标方案.docx 第11页
建筑工程一期项目塔式起重机安装投标方案.docx 第12页
建筑工程一期项目塔式起重机安装投标方案.docx 第13页
建筑工程一期项目塔式起重机安装投标方案.docx 第14页
建筑工程一期项目塔式起重机安装投标方案.docx 第15页
剩余44页未读, 下载浏览全部
建筑工程一期项目塔式起重机安装 投标 方案 目 录 第一章 工程概况 3 第二章 安装位置平面图 4 第三章 所选用的塔式起重机型号及性能技术参数 5 一、 设备技术性能参数表 6 二、 起重性能表 7 第四章 基础的设置 8 第五章 爬升工况 8 第六章 安装程序和安全质量要求 11 一、 安装程序 11 二、 安装前的准备 11 三、 安装调试与运行 12 四、 安装完毕的自检 21 第七章 主要部件的重量和吊点位置 29 一、 部件重量 30 二、 吊点位置 30 第八章 电源的设置与防雷接地 30 一、 电源的设置 31 二、 塔吊防雷接地 32 第九章 施工人员配置 33 一、 塔机安装人员的组织分工及岗位职责 33 二、 进度计划 33 三、 劳动力计划 35 第十章 吊索具和专用工具的配置表 35 一、 工具、劳动防护用品配备表 36 二、 钢丝绳的选用 37 第十一章 重大危险源的辩识 38 第十二章 塔机安装安全及质量控制 40 一、 塔机安装前质量检查 41 二、 安装中的质量控制 41 三、 加节前整机质量检查 41 四、 加节后整节质量检查 42 五、 工地安装塔机质量控制 42 第十三章 塔机维修保养制度 42 一、 日常保养 43 二、 小修(塔机工作1000小时以后进行) 43 三、 中修(塔机工作4000小时以后进行) 44 四、 大修(塔机工作8000小时以后进行) 44 第十四章 安全及应急保证措施 44 一、 安装安全措施 45 二、 使用安全措施 48 三、 顶升安全措施 51 四、 安全监督措施 53 五、 预防及应急措施 54 第一章 工程概况 工程名称 工程性质 工业建筑、基础设施 结构形式 工程规模 建设单位 设计单位 项目承包范围 1、基础工程:工程桩基、试验桩基、设备基础、厂房基础、地沟、地坑、土石方。 2、外线工程:主电缆隧道、跨道路电缆隧道、跨道路供气管沟、跨道路电气预埋管、跨道路给排水预埋管、挡土墙、土石方。 3、临时设施工程:场地平整、运输道路、给水管网、桥梁、临时围挡、排水管网。 勘察单位 质量 满足设计要求,且应达到国家及军队现行质量验收合格标准。 监理单位 工期 365日历天 总承包单位 安全 遵守国家和工程所在地有关安全生产的要求 第二章 安装位置平面图 第三章 所选用的塔式起重机型号及性能技术参数 QTZ80(Q6013B)塔机,由 xx 强力建筑机械有限公司生产,起重力矩800kN·m,最大工作幅度60m,起重量6~1.3t,独立高度40m,最大附着高度165m,设备状况稳定,技术性能较好,具体参数见技术性能参数表。 一、 设备技术性能参数表 序号 名称 单位 参数 1 起重力矩 KN·m 800 2 最大起重量 t 6 3 工作幅度 m 2.0-60 4 起升高度(独立式) m 40 5 起升高度(附着式) m 165 6 起升速度 m/min a=2 a=4 8.5/40/80 4.25/20/40 7 回转速度 r/min 0.7 8 变幅速度 m/min 44/22 9 顶升速度 m/min 0.7 10 尾部最大回转半径 m 14.8 11 塔顶高度(独立式) m 49 12 塔机自重 t 39.3 13 平衡重 t 16.2 14 整机自重 t 55.5 15 塔机安装高度 m 20 16 最高一道附着以上自由端悬空 25 二、 起重性能表 图3-1 60m臂长起重性能表 图3-2 60m臂长起重特性曲线 第四章 基础的设置 4.1塔机安装前应掌握现场的平面布置,确定塔机的正确安装位置。 4.2掌握塔机基础位置的土质情况,按该塔机的基础图制作好基础(基础图附后)。 (1)地基必须夯实到能承受0.2Mpa的载荷,本工程塔吊基础为中等风化泥岩,承载力特征值fak=1.2Mpa,满足要求。 (2)砼标号C35,必须达到70%强度后才能安装。 第五章 爬升工况 (1) 将标准节按顺序吊至起重臂正方向下面放好,然后将起重臂旋转至标准节引进方向,作好顶准备工程。 (2)放松电缆长度略大于总的爬升高度。 (3)在地面上先将四个引进滚轮固定在塔身标准节下部横腹杆的四个角上,然后吊起标准节并安放在外伸框架上,再吊起一个标准节,调整小车的位置使塔吊的上部重心落在顶升油缸的位置上。然后,将爬升架与下支座用四个轴连接好,最后拆下塔身与下支座的连接螺栓。 (4)只能在开始顶升时拆下标准节与下支座的连接螺栓。 (5)开动液压系统,将顶升横梁顶在塔身就近一个踏步上,再开动液压系统使活塞杆伸出,稍缩活塞杆使爬爪搁在塔身的踏步上,全部伸出油缸,此时塔身上方恰好能有装入一个标准节的空间,利用引进滚轮在外伸框架滚动,人力把标准节引到塔身的正上方,对准标准节的螺栓连接处,稍缩油缸至上下标准节接触时用高强度螺栓将上下标准节连接牢靠,卸下引进滚轮,调整油缸的伸缩长度,将下支座与塔身连接牢固,既完成一节标准节的加节工作,若连续加几节标准节则可按照以上步骤重复几次即可。 (6)顶升工作全部完成后,可以将爬升架下降到塔身底部并加以固定,以降低整个塔机的重心和减少迎风面积。 (7)塔机加节完毕,应空载旋转臂架至不同的角度,检查塔身节各接头处高强度螺栓的拧紧问题(哪一根塔身主弦杆位于平衡臂正下方时,就把此弦杆上从下到上的所有螺栓拧紧)。 (8)顶升完毕后应做好收尾工作,液压系统的电源应切断,操作手柄应回到中间位置,油缸应收回锁定。 注意: 1.顶升过程中必须利用回转机构制动器将吊臂锁紧,禁止吊臂回转,保证起重臂与引入塔身标准节的方向一致。 2.若要连续加几个标准节,则每加完一节后,用塔身自身吊下一标准节前,塔身节与下支座必须连接牢固。至少要连牢对角线上4个螺栓及螺母。 3.所有标准节的踏步,必须与已有的塔身节对准。 4.顶升过程中,如发现故障必须立即停车检查,故障未排除前不得继续工作。 禁止: 1.严禁在顶升作业过程中,拆修液压系统的管路、零件。 2.严禁在顶升作业过程中,回转塔机和使用吊钩吊物。 3.严禁在下支承座和标准节的高强度螺栓未上好、紧固前进行工作。 第六章 安装程序和安全质量要求 一、 安装程序 二、 安装前的准备 1、看现场,从安全、方便、经济出发,综合使用、安装、附着和地质等因素,确定塔机安装位置。 2、组建安装班子,明确分工,分头进行技术、物资准备。 3、编写安装方案。 4、向施工单位提供塔机基础图纸并协助施工单位进行基础砼浇筑和地脚螺栓预埋。 5、塔机总容量35.9w,电压380±5v,频率50Hz,三相五线制供电系统。塔机开关箱与分电箱的距离在5m之间,开关箱与塔机的距离小于3m,接零接地可靠,配电箱有遮雨防潮措施。 6、制定清障避让措施,清除进出场道路上的障碍物和建筑材料,车辆上下基坑的坡道要夯实拓宽,以保证汽车吊和载重汽车安全行驶。 7、在塔机附近地基土中打入2-3m钢管一根,用φ12钢筋将钢管和塔机支脚用焊接方式连在一起,每端焊缝长度不低于120mm,接地电阻不大于4欧,由安装单位、施工单位、监理单位三方验收后方可使用。 8、全面检查塔机,该修则修,该换则换,恢复设备状况,降低故障机率,履行出库验收程序,确保三大限位器(力矩、回转、超高)灵敏可靠。 9、分级进行安全技术交底。 10、资料准备。复印施工平面图、塔机基础图、企业资质、安全生产许可证、设备生产许可证、出厂合格证、备案资料、维修检测记录和安装作业人员上岗证。 三、 安装调试与运行 6.3.1 基础浇筑和底座基础节安装 ①基础浇筑前需由安装、施工、监理单位三方验收后方可施工。 ②基础验收 设备租、用双方在塔机安装前对塔机基础的实物和资料(验槽记录、隐蔽验收记录和砼强度报告等)进行检查验收并办理交接手续。 ③该塔机底座节与顶升套架已连成一整体,然后将套架吊起,套在基础节上,注意套架有门的一方与基础节爬耳一方相反,参下图,四个法兰平面校水平,拧紧地脚螺栓,四个法兰盘下面与混凝土的接触面积应大于90%。 图6-1 套架的安装 图6-2 回转支承的安装 6.3.2 安装套架 安装液压油缸在套架上,并将顶升梁装在油缸活塞杆上。 6.3.3 安装回转支承 在地面上将上、下支座、回转支承、回转机构组装成整体,然后整体吊装与基础节,和套架连接。用4个销轴与爬升架连接,用8套M30*2的高强度螺栓与基础节连接,参上图。 6.3.4 回转塔身 安装回转塔身节,吊起回转塔身节,安装时注意回装塔身节两侧的斜腹杆方向指向吊臂,用8套M30*2的高强度螺栓将回转塔身节与上支座连接牢固。调整套架滚轮与塔身主弦杆之间的间隙2-4毫米,参下图。 图6-3 回转塔身的安装(一) 6.3.5 安装塔帽 在地面上将塔帽与平衡臂拉杆第一节用销轴连接,然后吊起安转在回转塔身节上,用4个销轴连接,穿好开口销,参下图。 图6-4 塔帽的安装 6.3.6 安装平衡 臂 在地面上,上好平衡臂拉杆及平台、栏杆,安装好起升机构、配电箱,接好配电箱和起升机构的动力线,将平衡臂吊起,用两根销轴与回转塔身连接,上好开口销,参图5。继续抬起平衡臂,将两根平衡臂拉杆连接在一起,上好销轴,穿好开口销,然后将平衡臂下降放平,参下图。 图6-5 平衡臂的安装 6.3.7 安装平衡配重 安装二块2.2吨平衡重在内侧处,参图。 图6-6 平衡配重的安装 6.3.8 操作室安装 将司机室在地面装好电气设备,然后吊起安装在上支座的平台上,上好螺栓。 6.3.9 起重臂机构的安装 在地面上按起重臂长度要求,搭好支架,依序拼装起重臂各节,安装好变幅机构、变幅小车、穿好变幅绳。 6.3.10 起重臂拉杆的连接 在起重臂上拼装好长短拉杆,拉板和塔顶连接滑轮架,参图7所示,并按图8检查各销轴连接及开口销是否按要求穿好。 图6-7 起重臂拉杆的连接(一) 图6-8 起重臂拉杆连接处结构及起升绳绕法 6.3.11 起重臂的 吊装 (1) 整体起吊起重臂,起重臂的吊点重心及吊索穿绕方法参下图、将起重臂根部铰点与回转塔身连接,上好销轴,穿好开口销。 图6-9 起重臂的连接 (2)按图8用起升绳,将滑轮架、塔帽滑轮和起重臂穿绕在一起,继续抬起起重臂,参图10。收紧起升绳,将滑轮架上的两组拉板与塔帽上两组拉板分别用销轴连接,穿好开口销,放松起升绳,下放起重臂至起重臂长短拉杆受力为止(图11),拆除起升绳。 图6-10 起重臂的吊装 图6-11 起重臂的安装 6.3.12 安装剩余的配重块 安装平衡臂,按起重臂长度进行配置,参图。然后将平衡重用板连接在一起。 图6-12 安装剩余的配重 6.3.13 穿绕钢丝绳 按图13穿绕起升钢丝绳,将起升绳经平衡臂后部的游动滑轮,塔顶导向滑轮,起重机根部重量限制器滑轮,经小车滑轮,吊钩滑轮组,最后将绳端固定在臂头锁绳器上。 图6-13 穿绕钢丝绳 6.3.14 顶升 (1)标准节规格为1.6*1.6*2.5m,重量为803Kg,升塔作业时先将标准节按顺序吊至起重臂正方向下面放好,距塔身位置约为4m然后将起重臂旋转至标准节引进方向,作好顶升准备工作。 (2)放松电缆长度略大于总的爬升高度。 (3)在地面上先将四个引进滚轮固定在塔身标准节下部横腹杆的四个角上,然后吊起标准节并安放在外伸框架上,再吊起一个标准节,调整小车的位置使塔吊的上部重心落在顶升油缸的位置上。然后,将爬升架与下支座用四个轴连接好,最后拆下塔身与下支座的连接螺栓。本塔吊塔身高度40米安装(7.5m基础节1节+2.5m加强节6节+2.5m标准节6节),起重臂等重件吊高为40米左右。 (4)只能在开始顶升时拆下标准节与下支座的连接螺栓。 (5)开动液压系统,将顶升横梁顶在塔身就近一个踏步上,再开动液压系统使活塞杆伸出,稍缩活塞杆使爬爪搁在塔身的踏步上,全部伸出油缸,此顶升顺序重复一次,此时塔身上方恰好能有装入一个标准节的空间,利用引进滚轮在外伸框架滚动,人力把标准节引到塔身的正上方,对准标准节的螺栓连接处,稍缩油缸至上下标准节接触时用高强度螺栓将上下标准节连接牢靠,卸下引进滚轮,调整油缸的伸缩长度,将下支座与塔身连接牢固,既完成一节标准节的加节工作,若连续加几节标准节则可按照以上步骤重复几次即可。 (6)顶升工作全部完成后,可以将爬升架下降到塔身底部并加以固定(回转支座下方与标准节连接紧固),以降低整个塔机的重心和减少迎风面积。 (7)塔机加节完毕,应空载旋转臂架至不同的角度,检查塔身节各接头处高强度螺栓的拧紧问题(哪一根塔身主弦杆位于平衡臂正下方时,就把此弦杆上从下到上的所有螺栓拧紧)。 (8)顶升完毕后应做好收尾工作,液压系统的电源应切断,操作手柄应回到中间位置,油缸应收回锁定。 图3-14 标准节顶升图(一) 图3-15标准节顶升图二 注意: 1.顶升过程中必须利用回转机构制动器将吊臂锁紧,禁止吊臂回转,保证起重臂与引入塔身标准节的方向一致。 2.若要连续加几个标准节,则每加完一节后,用塔身自身吊下一标准节前,塔身节与下支座必须连接牢固。至少要连牢对角线上4个螺栓及螺母。全部紧固。 3.所有标准节的踏步,必须与已有的塔身节对准。 4.顶升过程中,如发现故障必须立即停车检查,故障未排除前不得继续工作。 禁止: 1.严禁在顶升作业过程中,拆修液压系统的管路、零件。 2.严禁在顶升作业过程中,回转塔机和使用吊钩吊物。 四、 安装完毕的自检 塔吊安装自检项目表 检查项目类别 检查项目 要求 资料检查项 隐蔽工程验收记录、砼强度报告 齐全 安装方案、安全技术交底 齐全 塔吊转场保养作业单或新购设备的进场验收单 齐全 基础检查项 地基允许承载力 现场观察及查验地勘报告,是否符合使用说明书的要求 基础下是否有管线、障碍物或不良地质 若有须进行处理 排水措施 应有良好的排水措施 基础位置、标高及平整度 应符合方案的要求 底架的水平度 应符合方案及使用说明书的要求 接地装置的设置 应符合方案及使用说明书的要求 机械检查项 标识与环境 登记编号牌、产品标牌 齐全 塔吊与周边环境关系(*) 尾部与建筑物及施工设施之间的距离不小于0.6m 两塔吊之间的最小架设距离应保证处于低位塔机的起重臂端部与另一塔吊的塔身之间至少有2m的距离;处于高位的塔吊的最低位置的部件与低位塔吊中处于最高位置的部件之间的垂直距离不应小于2m 与输电线的距离不应小于《塔式起重机安全规程》(GB5144-2006)的规定 金属结构件 主要结构件(*) 无可见裂纹和明显变形 主要连接螺栓 齐全,规格和预紧力达到使用说明书的要求 主要连接销轴 销轴符合出厂要求,连接可靠 过道、平台、栏杆、踏板 符合《塔式起重机安全规程》(GB5144-2006)的规定 梯子、护圈、休息平台 附着装置 设置位置和附着距离符合方案要求,结构形式正确,与建筑物连接牢固 附着杆 无明显变形,焊缝无裂纹 在空载,风速不于3m/s状态下 独立状态塔身 塔身轴心线对支承面垂直度≤4/1000 附着状态下最高附着点以下塔身 塔身轴心线对支承面垂直度≤2/1000 检查项目类别 检查项目 要求 机械检查项 爬升与回转 平衡阀或液压锁与油缸间连接(*) 应设平衡阀或液压锁,且与油缸用硬管连接 爬升装置防脱功能 在正常加节、降节作业时,应具有可靠的防止爬升装置在塔身支承中或油缸端头从其连接结构中自行(非人为操作)脱出的功能 回转限位器 对回转处不设集电器供电的塔吊,应设置正反两个方向回转限位开关,开关动作时臂架旋转角度不大于±540° 起升系统 起重力矩限制器(*) 灵敏可靠,限制值<额定荷载110%,显示误差≤±5% 起升高度限位(*) 吊钩装置顶部升至起重臂下端的最小距离为800mm处时,应能立即停止起升运动 起重量限制器 灵敏可靠,限制值<额定荷载110%,显示误差≤±5% 变幅系统 小车断绳保护装置 双向均应设置 小车断轴保护装置 应设置 小车变幅检修挂篮 连接可靠 小车变幅限位和终端止挡装置(*) 应设置小车行程限位开关和终端缓冲装置。限位开关动作后应保证小车停车时其端部距缓冲装置最小距离为200mm 机 构 零部件 吊钩 钩体无裂纹、磨损、补焊,危险截面,钩筋无塑性变形 吊钩防钢丝绳脱钩装置 应完整可靠 滑轮 应转动良好,出现以下情况应报废:1、裂纹或轮缘破损;2、绳槽壁厚磨损量达原壁厚的20%;3、槽底的磨损量超过相应钢丝绳直径的25% 滑轮上的钢丝绳防脱装置 应完整可靠,该装置与滑轮最外缘的间隙不应超过钢丝绳直径的20% 卷筒 筒壁不应有裂纹,筒壁磨损量不应大于原壁厚的10%;多层缠绕的卷筒,端部应有比最外层钢丝绳高出2倍钢丝绳直径的凸缘 卷筒上的钢丝绳防脱装置 卷筒上的钢丝绳应排列有序,设有防钢丝绳脱槽装置。该装置与卷筒最外缘的间隙不应超过钢丝绳直径的20% 检查项目类别 检查项目 要求 机械检查项 机 构 零部件 钢丝绳完好度 详见《钢丝绳检查项》 钢丝绳端部固定 符合使用说明书规定 钢丝绳穿绕方式、润滑与干涉 穿绕正确,润滑良好,无干涉 制动器 起升、回转、变幅机构均应配备制动器,制动器不应有裂纹、过度磨损、塑性变形、缺件等缺陷;调整适宜,制动平衡可靠 传动装置 固定牢固,运行平稳 有可能伤人的活动零部件外露部分 防护罩齐全 电气及保护 紧急断电开关(*) 非自动复位,有效,且便于司机操作 绝缘电阻(*) 主电路和控制电路的对地绝缘电阻不应小于0.5MΩ 接地电阻 接地系统应便于复核检查,接地电阻不大于4Ω 塔吊专用开关箱 单独设置并有警示标识 声响信号器 完好 保护零线 不得用为载流回路 电源电缆与电缆保护 无破损,老化;与金属接触处有绝缘材料隔离,移动电缆有电缆卷筒或其他防止磨损措施 障碍指示灯 塔顶高度大于30m且高于周围建筑物时应安装,该指示灯的供电不应受停机的影响 司机室 性能标牌(显示屏) 齐全、清晰 门窗、灭火器、雨刷等附属设施 齐全、有效 其他 平衡重、配重 安装准确,牢固可靠 风速仪 臂架根部铰点高于50m时应设置 钢丝绳检查项 钢丝绳磨损量 实测直径相对于公称直径减少7%或更多时应报废 规定度内达到报废标准的断丝数 参照《起重机用钢丝绳检验和报废实用规范》(GB/T5972-2009)执行 钢丝绳变形 出现波浪形时,在钢丝绳长度不超过25d范围内,若波形幅度值达到4d/3或以上时应报废 笼状畸变、绳股挤出或钢丝挤出变形严重的钢丝绳应报废 出现严重的扭结、压扁现象应报废 绳径局部严重增大或减小均应报废 说明:本表中“检查项目”后打有(*)的保证项目,其他为一般项目。 第七章 主要部件的重量和吊点位置 一、 部件重量 部件名称 重量kg 部件名称 重量kg 部件名称 重量kg 平衡臂+拉杆 2181+374 塔帽 1666 载重小车 260 顶升套架 2975 回转支承座 3837 起重臂 5614 标准节 857 驾驶室 200 起重臂拉杆 1695 基础节 3353 加强节 985 过渡节 891 二、 吊点位置 图7-1 60m起重臂吊点 第八章 电源的设置 与防雷接地 一、 电源的设置 1、参照施工现场临电方案、电气原理图、外部接线图及控制箱接线图,联接各控制及动力电缆,制动器电缆,及安全装置、障碍灯。 2、送电之前应对电气系统进行如下检查,符合如下要求方通电。 3、所有线路必须连接正确无误,该固定的电缆应有可靠的固定,防止塔机在运行时损伤电缆; 4、在通电之前对电气进行绝缘检查; 5、主电缆在进入司机室前穿入电缆保护圈后进入,并留适当长度,保证塔机在左右一圈半旋转时不致损坏电缆,且保证爬升时不致损坏电缆。 6、将司机室所有操作机构放置在安全位置,主开关放在断电位置,最后连接好地面电缆电源。 7、将地面电源开关合上,送电到司机室,检查三相电源应三相平衡,且电压为380V±10%。 8、松开高度限位器、幅度限位器,配合机械安装,穿好起升小车的钢丝 9、电气系统采用三相五线制。应有可靠的保护装置,具有短路及过流保护,欠压、过压及失压保护,零位保护,电源错相及断相保护。塔机接地电阻不得大于4Ω,重复接地电阻不得大于10Ω。电路对地绝缘电阻不得小于0.5MΩ。 10、用电总功率:35.9KW,电压380V、50HZ。由总包方设置专用配电箱,距离塔机中心3米以内。 二、 塔吊防雷接地 (1)塔吊不另设避雷针(接闪器); (2)塔吊电气设备所连接的PE线同时做重复接地; (3)塔吊电气设备的重复接地和防雷接地共用一接地体(预埋于基础内的防雷引下线),接地电阻应符合重复接地电阻值的要求。 (4)接地实施如下图 第九章 施工人员配置 一、 塔机安装人员的组织分工及岗位职责 岗 位 岗位职责 技术负责人 负责安装方案的审定及施工中的技术工作。 方案编写人 负责设备方案的编写。 安装负责人 协调现场安装工作和安全工作,指导安装作业 安装队长 组织执行安装方案,对安装人员进行技术交底,带领安装人员按施工工艺和质量要求进行安装作业,液压操作,负责汽车指挥吊运工作,填写安装记录。 电 工 负责电器安装工作。 汽车吊司机 负责汽车吊操作,配合安装。 安全员 现场安全检查、安全监督、安全警戒。 安装工 负责塔机机件机构的检查、检验、安装工作。 信号、司索工 负责指挥、司索,配合安装。 塔司 负责设备的操作、配合安装。 二、 进度计划 标识号 任务名称 开始时间 完成时间 第一天 第二天 第三天 第四天 第五天 第六天 第七天 第八天 第九天 第十天 第十一天 1 安装进度计划 2 基础施工 3 基础验收 4 底座基础节安装 5 安装套架 6 安装回转支承 7 安装回转塔身 8 安装塔帽 9 安装平衡臂 10 安装 二 块配重 11 安装起重臂 12 安装剩余配重 13 穿绕钢丝绳 14 顶升加节 15 运行调试 三、 劳动力计划 工 种 基础施工 基础验收 安装作业 运行调试 技术员 1 1 1 1 安装工 1 1 4 1 安全员 0 0 1 1 电 工 0 0 1 1 塔机司机 0 0 1 1 司索工、信号工 0 0 1 1 第十章 吊索具和专用工具的配置表 一、 工具、劳动防护用品配备表 名 称 规格型号 数 量 使用人 备 注 汽车吊 ZLJ5390JQZ35K 1 自有 现场作业 载重汽车 9.6m 8 外租 运输 榔头 2把 安装组 作业用 二锤 3把 安装组 作业用 活动扳手 4把 安装组 作业用 标节专用扳手 1把 安装组 作业用 撬棍 3根 安装组 作业用 改刀(十字) 2把 安装组 作业用 改刀(一字) 2把 安装组 作业用 万能表 1把 电工 电工胶布 电工 作业用 经纬仪 1 安装组 作业用 安全帽 顶 12 安装组 作业用 安全带 副 4根 安装组 作业用 警戒线 适量 安装组 作业用 索具 8m长20mm 4根 安装组 作业用 卸扣 10t 4个 安装组 作业用 二、 钢丝绳的选用 在本次安装过程,采用GB/T8918-2006《钢丝绳》中6×19的钢丝绳,直径选用14mm的,其规格参数见表 1。 第十一章 重大危险源的辩识 危险源辨识汇总表 序号 伤害 类别 何种事故 伤害后果 预防措施 1 触电 未正确使用防护用品,现场积水、潮湿、接线方式或电器灯具使用不当;使用的电焊机、电动工器具、照明灯具及线路漏电等产生的危害;操作人员未正确使用安全用具等。 伤害人体、 造成死亡 正确使用安全防护用品;无电工、焊工人员不严禁操作相关设备; 2 高处坠落 高处作业部位未按规定搭设作业平台、操作人员未系安全带,通道损坏或通道不畅,照明不足;穿硬底鞋、高空作业面未满铺平台板,操作人员未系安全带;施工人员自身防护意识不足等。 伤害人体、 造成死亡、 损害财产 塔机需搭设作业平台,操作人员严格正确使用安全防护用品;班前、班后对设备进行例行检查,发现隐患马上进行整改。 3 物体打击 工器具未按正确方法使用,构件放置不符规范要求;吊装构件清理...
建筑工程一期项目塔式起重机安装投标方案.docx
下载提示

1.本文档仅提供部分内容试读;

2.支付并下载文件,享受无限制查看;

3.本网站所提供的标准文本仅供个人学习、研究之用,未经授权,严禁复制、发行、汇编、翻译或网络传播等,侵权必究;

4.左侧添加客服微信获取帮助;

5.本文为word版本,可以直接复制编辑使用。


这个人很懒,什么都没留下
未认证用户 查看用户
该文档于 上传
×
精品标书制作
百人专家团队
擅长领域:
工程标 服务标 采购标
16852
已服务主
2892
中标量
1765
平台标师
扫码添加客服
客服二维码
咨询热线:192 3288 5147
公众号
微信客服
客服