文库 工程类投标方案 通信工程

广播电视基础设施一张网项目投标方案.docx

DOCX   1200页   下载501   2025-08-30   浏览60   收藏46   点赞14   评分-   626357字   228.00

AI慧写标书

十分钟千页标书高效生成

温馨提示:当前文档最多只能预览 15 页,若文档总页数超出了 15 页,请下载原文档以浏览全部内容。
广播电视基础设施一张网项目投标方案.docx 第1页
广播电视基础设施一张网项目投标方案.docx 第2页
广播电视基础设施一张网项目投标方案.docx 第3页
广播电视基础设施一张网项目投标方案.docx 第4页
广播电视基础设施一张网项目投标方案.docx 第5页
广播电视基础设施一张网项目投标方案.docx 第6页
广播电视基础设施一张网项目投标方案.docx 第7页
广播电视基础设施一张网项目投标方案.docx 第8页
广播电视基础设施一张网项目投标方案.docx 第9页
广播电视基础设施一张网项目投标方案.docx 第10页
广播电视基础设施一张网项目投标方案.docx 第11页
广播电视基础设施一张网项目投标方案.docx 第12页
广播电视基础设施一张网项目投标方案.docx 第13页
广播电视基础设施一张网项目投标方案.docx 第14页
广播电视基础设施一张网项目投标方案.docx 第15页
剩余1185页未读, 下载浏览全部

开通会员, 优惠多多

6重权益等你来

首次半价下载
折扣特惠
上传高收益
特权文档
AI慧写优惠
专属客服
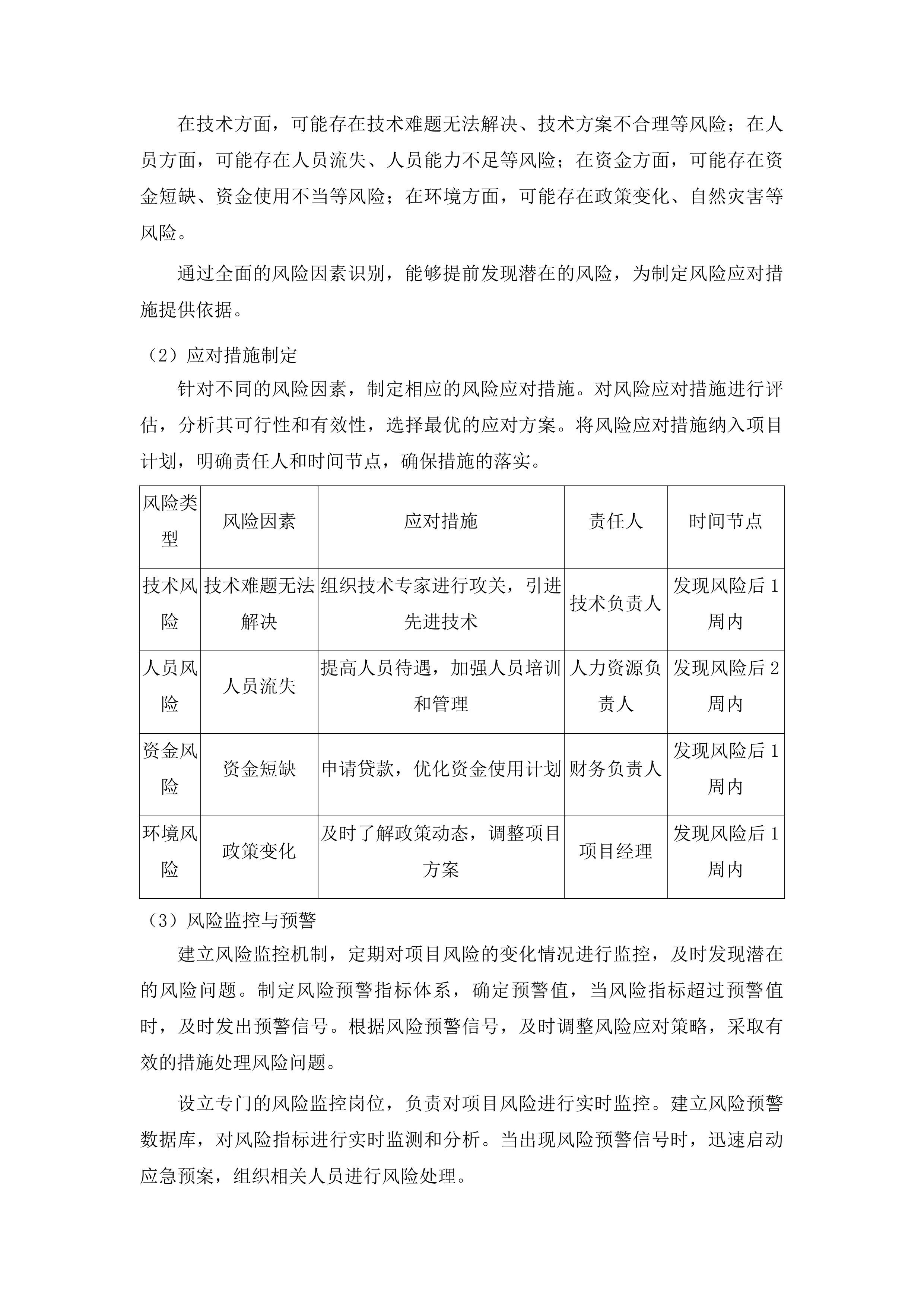
广播电视基础设施一张网项目投标方案 第一章 技术实施方案 8 第一节 项目实施组织架构 8 一、 岗位职责分工 8 二、 团队资质要求 24 三、 组织管理制度 31 第二节 施工进度安排 51 一、 分阶段工作内容 51 二、 时间节点规划 66 三、 资源配置方案 72 四、 进度保障措施 87 第三节 施工质量保障措施 108 一、 质量控制方案 108 二、 质量标准规范 124 三、 质量追溯机制 136 第四节 安全保障措施 143 一、 安全管理制度 143 二、 高风险作业规程 161 三、 安全防护装备 179 第五节 平台接入方案 190 一、 自治区级平台接入 190 二、 市级适配器接入 204 三、 防城港平台接入 215 第六节 验收机制 229 一、 验收流程设计 229 二、 验收责任分工 244 三、 验收文档要求 256 第七节 技术服务内容 264 一、 技术支持服务 264 二、 服务响应机制 277 三、 问题处理闭环 289 第八节 音柱设备远程管理 304 一、 远程功能实现 304 二、 接入方式设计 317 三、 可视化平台集成 335 第九节 佐证材料提供 347 一、 施工组织文件 347 二、 进度质量材料 363 三、 测试验证报告 387 第二章 投入的技术人员 403 第一节 人员数量配置 403 一、 施工人员总体配置 403 二、 分区域人员分布 415 第二节 项目管理师资质 426 一、 高级项目管理师配置 426 二、 中级项目管理师配置 440 第三节 通信工程师配置 454 一、 通信工程师专业能力 454 二、 工程师资质证明 464 第四节 高级工程师配置 476 一、 高级工程师数量配置 476 二、 分领域专业配置 491 第五节 工程师配置 508 一、 工程师总体配置 508 二、 分任务工程师配置 524 第六节 人员归属证明 534 一、 社保证明材料 534 二、 劳动合同材料 547 第三章 售后服务方案 558 第一节 质保期安排 558 一、 整体质保期限设定 558 二、 核心设备质保服务 564 三、 系统平台运维质保 575 四、 质保期内服务标准 584 第二节 响应时间承诺 592 一、 故障响应时效标准 592 二、 多渠道响应机制建设 600 三、 应急广播专项响应 607 四、 响应时间保障措施 614 第三节 培训计划方案 620 一、 分级培训体系构建 620 二、 培训内容模块设计 633 三、 多元化培训方式实施 639 四、 培训效果保障机制 647 第四节 备品备件保障 654 一、 本地化备件库建设 654 二、 备件储备种类规划 664 三、 备件更换响应机制 672 四、 库存管理优化措施 679 第五节 故障解决方案 692 一、 分级故障处理体系 692 二、 全类型故障解决方案 700 三、 标准化故障处理流程 713 四、 应急广播故障预案 719 第六节 系统运行维护 727 一、 平台定期巡检服务 727 二、 系统维护内容设计 736 三、 维护周期标准制定 743 四、 智能运维保障措施 750 第七节 设备更换与调试 757 一、 标准化更换流程设计 757 二、 设备兼容性保障方案 766 三、 现场调试实施规范 773 四、 远程配置服务提供 785 第八节 服务质量管控 794 一、 服务质量监督体系 794 二、 用户满意度提升措施 800 三、 服务质量持续改进 808 四、 投诉处理快速响应 818 第九节 保障响应措施 826 一、 本地化服务团队配置 826 二、 资源统一调度平台 834 三、 特殊情况保障方案 840 四、 高效沟通协调机制 851 第十节 维护服务经验 857 一、 类似项目案例展示 857 二、 服务内容经验总结 865 三、 服务成效佐证材料 873 四、 经验应用实施方案 882 第十一节 7*24小时热线服务 890 一、 热线服务基础配置 890 二、 人员班次科学安排 900 三、 热线系统功能保障 907 四、 多服务联动机制 915 第四章 投入的售后保障团队人员 924 第一节 售后保障人员数量 924 一、 项目售后运维人员配置 924 二、 人员配置合规性保障 943 第二节 售后保障人员职称结构 950 一、 工程技术职称人员配置 950 二、 专业认证人员配备 965 第三节 人员稳定性与履约保障 986 一、 员工在职稳定性保障 986 二、 履约能力持续保障 1002 第五章 售后运维机构配置 1009 第一节 售后服务点布局 1009 一、 防城港服务点覆盖规划 1009 二、 服务点基础信息配置 1017 三、 人员配置与职责分工 1021 第二节 自有机构证明材料 1029 一、 营业执照文件准备 1029 二、 服务点实景影像资料 1036 三、 人员归属证明材料 1044 四、 管理制度文件汇编 1051 第三节 本地化服务能力保障 1057 一、 维修资源配备方案 1057 二、 故障响应处理机制 1066 三、 客服热线服务体系 1073 四、 基层服务联动网络 1080 五、 服务信息公示制度 1088 第六章 项目车辆配置 1097 第一节 车辆配备方案 1097 一、 自有车辆配置详情 1097 二、 租赁车辆配置规划 1112 三、 车辆使用分工安排 1127 第二节 车辆管理措施 1146 一、 车辆使用登记制度 1146 二、 车辆保养检查机制 1166 三、 驾驶人员配置方案 1181 四、 车辆调度应急预案 1190 技术实施方案 项目实施组织架构 岗位职责分工 项目经理统筹协调 项目整体规划 规划制定与推进 依据项目背景和目标,结合实际情况,制定科学合理的项目整体规划。对规划进行层层拆解,细化为具体的工作任务和明确的时间节点,同时确定各阶段的交付成果。建立定期的项目进度检查机制,根据检查结果及时调整规划,确保项目按计划推进。 项目整体规划 工作阶段 工作任务 时间节点 交付成果 需求调研阶段 与业主沟通,收集项目需求 合同签订后第1-5天 需求调研报告 设计阶段 完成项目技术方案设计 合同签订后第6-15天 技术方案设计文档 采购阶段 完成设备和材料的采购 合同签订后第16-25天 采购清单及发票 施工阶段 进行项目施工建设 合同签订后第26-70天 阶段性工程验收报告 验收阶段 组织项目验收 合同签订后第71-80天 项目验收报告 资源分配与保障 根据项目需求,全面评估所需的人力、物力和财力资源。结合各部门和岗位的工作任务,合理分配资源,确保资源得到充分利用。建立资源使用监控机制,定期检查资源使用情况,根据实际情况及时调整资源分配,保障项目的顺利实施。例如,在人力方面,根据项目不同阶段的任务量,合理调配人员;在物力方面,确保设备和材料的及时供应;在财力方面,严格控制费用支出。 在人力分配上,安排足够的技术人员进行技术方案设计和施工,同时配备一定数量的管理人员进行项目管理和协调。在物力资源方面,提前确定设备和材料的供应商,确保其质量和供应时间。在财力资源方面,制定详细的预算计划,对各项费用进行严格审核和控制。 通过对资源的合理分配和有效监控,能够提高资源利用效率,降低项目成本,确保项目按时、按质完成。 预算控制与管理 制定详细的项目预算,明确各项费用的支出范围和标准。建立预算监控机制,定期对项目费用的支出情况进行检查和分析,及时发现和解决预算超支问题。优化项目成本结构,通过合理安排资源、采用先进技术等方式,提高资源利用效率,确保项目在预算范围内完成。 在预算制定过程中,充分考虑项目的各个方面,包括人力成本、设备采购成本、材料成本、运输成本等。在项目实施过程中,严格按照预算进行费用支出,对每一笔费用进行审核和控制。如果发现预算超支,及时分析原因,采取相应的措施进行调整,如调整资源分配、优化施工方案等。 通过有效的预算控制与管理,能够确保项目在预算范围内顺利进行,提高项目的经济效益。 团队沟通协调 沟通机制建立 制定明确的沟通计划,确定沟通的方式、频率和内容。建立项目沟通平台,如微信群、项目管理软件等,方便团队成员之间的信息共享和交流。定期组织项目团队会议,及时传达项目信息和工作要求,确保团队成员对项目目标和任务有清晰的认识。 在沟通方式上,根据不同的沟通对象和内容,选择合适的沟通方式,如面对面沟通、电话沟通、邮件沟通等。在沟通频率上,根据项目的进展情况和实际需要,确定合理的沟通频率,确保信息的及时传递和反馈。在沟通内容上,明确沟通的重点和目的,避免沟通内容的混乱和重复。 通过建立有效的沟通机制,能够提高团队的工作效率,减少沟通成本,确保项目的顺利实施。 团队关系协调 了解团队成员的需求和意见,及时解决团队内部的矛盾和问题。加强团队文化建设,通过组织团队活动、开展培训等方式,营造良好的工作氛围,提高团队的凝聚力和战斗力。 团队关系协调 定期与团队成员进行沟通,了解他们的工作情况和生活情况,关心他们的需求和困难。当团队内部出现矛盾和问题时,及时进行调解和处理,避免矛盾的激化和扩大。组织团队活动,如户外拓展、聚餐等,增强团队成员之间的感情和信任。 通过协调团队关系,能够提高团队的协作效率,促进团队的和谐发展,为项目的成功实施提供有力保障。 外部合作沟通 与业主保持密切沟通,及时了解他们的需求和意见,确保项目满足业主的要求。与供应商和合作伙伴建立良好的合作关系,确保物资供应和服务质量。协调外部资源,解决项目实施过程中遇到的问题。 外部合作沟通 定期向业主汇报项目进展情况,听取他们的意见和建议,根据业主的需求及时调整项目方案。与供应商和合作伙伴签订详细的合作协议,明确双方的权利和义务,确保物资供应和服务质量。当项目实施过程中遇到问题时,积极协调外部资源,共同解决问题。 通过有效的外部合作沟通,能够确保项目得到各方的支持和配合,为项目的顺利实施创造良好的外部环境。 风险管理把控 风险因素识别 对项目实施过程中的各种风险因素进行全面、系统的识别。从技术、人员、资金、环境等多个方面进行分析,确定可能存在的风险因素。对识别出的风险因素进行深入分析,评估其发生的可能性和影响程度,确定风险等级。建立风险清单,明确风险的类型、来源和影响范围。 在技术方面,可能存在技术难题无法解决、技术方案不合理等风险;在人员方面,可能存在人员流失、人员能力不足等风险;在资金方面,可能存在资金短缺、资金使用不当等风险;在环境方面,可能存在政策变化、自然灾害等风险。 通过全面的风险因素识别,能够提前发现潜在的风险,为制定风险应对措施提供依据。 应对措施制定 针对不同的风险因素,制定相应的风险应对措施。对风险应对措施进行评估,分析其可行性和有效性,选择最优的应对方案。将风险应对措施纳入项目计划,明确责任人和时间节点,确保措施的落实。 风险类型 风险因素 应对措施 责任人 时间节点 技术风险 技术难题无法解决 组织技术专家进行攻关,引进先进技术 技术负责人 发现风险后1周内 人员风险 人员流失 提高人员待遇,加强人员培训和管理 人力资源负责人 发现风险后2周内 资金风险 资金短缺 申请贷款,优化资金使用计划 财务负责人 发现风险后1周内 环境风险 政策变化 及时了解政策动态,调整项目方案 项目经理 发现风险后1周内 风险监控与预警 建立风险监控机制,定期对项目风险的变化情况进行监控,及时发现潜在的风险问题。制定风险预警指标体系,确定预警值,当风险指标超过预警值时,及时发出预警信号。根据风险预警信号,及时调整风险应对策略,采取有效的措施处理风险问题。 设立专门的风险监控岗位,负责对项目风险进行实时监控。建立风险预警数据库,对风险指标进行实时监测和分析。当出现风险预警信号时,迅速启动应急预案,组织相关人员进行风险处理。 通过有效的风险监控与预警,能够及时发现和处理风险问题,降低风险对项目的影响。 技术负责人方案把控 技术方案设计 方案设计依据 深入了解项目需求和技术要求,收集相关的技术资料和标准规范。结合项目实际情况和自身技术实力,确定技术方案的设计原则和思路。参考类似项目的成功经验,借鉴先进的技术和方法,确保方案的可行性和先进性。 依据类型 具体内容 项目需求 落实广播电视基本公共服务标准、构建服务网络、丰富本地化内容供给等 技术要求 三级服务网络建设、应急广播建设等技术指标 技术资料 相关的行业标准、技术规范等 类似项目经验 参考其他地区类似项目的成功做法 方案论证与优化 组织技术人员对技术方案进行详细的论证和评估,从技术可行性、经济合理性、风险可控性等方面分析方案的优缺点和风险。根据论证和评估结果,对技术方案进行优化和改进,提高方案的质量和效益。与其他部门和岗位进行沟通协调,确保技术方案与项目整体规划和其他方案的兼容性。 在论证过程中,邀请行业专家和相关人员参与,充分听取各方意见。对方案中的技术难点和风险点进行重点分析,提出相应的解决方案。在优化过程中,结合实际情况对方案进行调整和完善,确保方案具有可操作性。 通过方案论证与优化,能够提高技术方案的质量,为项目的顺利实施提供技术保障。 方案技术交底 组织技术人员对技术方案进行技术交底,向项目团队成员详细介绍方案的设计思路、技术要求和实施方法。解答项目团队成员的疑问,确保他们对技术方案的理解和掌握。要求项目团队成员严格按照技术方案进行施工和操作,确保方案的顺利实施。 在技术交底过程中,采用多种方式进行讲解,如现场演示、图表说明等,使团队成员更好地理解方案。建立技术交底反馈机制,及时了解团队成员的疑问和意见,进行针对性解答。对团队成员的施工和操作进行监督和指导,确保符合技术方案要求。 通过方案技术交底,能够确保项目团队成员正确理解和执行技术方案,提高项目的实施质量。 技术难题解决 难题及时解决 建立技术难题反馈机制,及时收集项目实施过程中遇到的技术难题。组织技术人员对技术难题进行分析和研究,制定解决方案。协调相关部门和岗位,确保解决方案的顺利实施,及时解决技术难题。 设立专门的技术难题反馈渠道,如热线电话、邮箱等,方便团队成员反馈问题。成立技术攻关小组,对技术难题进行集中研究和解决。在解决技术难题过程中,加强与相关部门和岗位的沟通协调,确保资源的合理调配和使用。 通过及时解决技术难题,能够保证项目的顺利进行,避免因技术问题导致项目延误。 技术攻关研究 针对项目中的关键技术问题,组织技术人员进行技术攻关。研究和开发新的技术和方法,提高项目的技术水平和竞争力。与科研机构和高校合作,引进先进的技术和成果,为项目的实施提供技术支持。 确定项目中的关键技术问题,制定技术攻关计划。组织技术人员进行深入研究和实验,探索新的技术和方法。加强与科研机构和高校的合作,建立产学研合作机制,引进先进的技术和成果。 通过技术攻关研究,能够突破技术瓶颈,提高项目的技术含量和质量。 解决情况评估 对技术难题的解决情况进行跟踪和评估,检查解决方案的有效性和可靠性。总结经验教训,分析技术难题产生的原因和解决过程中的不足之处。将经验教训应用到今后的项目中,提高项目的技术管理水平。 评估指标 评估内容 解决方案有效性 是否解决技术难题,达到预期效果 解决方案可靠性 方案是否稳定、可持续 原因分析 技术难题产生的原因 经验教训总结 解决过程中的优点和不足 技术标准执行 标准严格执行 收集和整理相关的技术标准和规范,确保项目实施过程中有章可循。要求项目团队成员严格按照技术标准和规范进行施工和操作,保证项目的质量和安全。建立技术标准执行监督机制,对项目的技术标准执行情况进行实时监控。 对相关的技术标准和规范进行分类整理,形成标准手册。组织项目团队成员学习技术标准和规范,使其熟悉和掌握相关要求。设立专门的监督岗位,对项目的技术标准执行情况进行定期检查和不定期抽查。 通过严格执行技术标准,能够提高项目的质量和安全性,确保项目符合相关要求。 人员培训提升 组织项目团队成员参加技术标准和规范的培训,提高他们的技术水平和质量意识。通过培训,使项目团队成员熟悉和掌握相关的技术标准和规范,能够正确地进行施工和操作。定期对项目团队成员的培训效果进行评估,根据评估结果调整培训内容和方式。 培训阶段 培训内容 培训方式 评估方式 初期培训 技术标准和规范的基础知识 课堂讲授 理论考试 中期培训 实际操作技能培训 现场演示和实践操作 操作考核 后期培训 新技术、新规范的学习 专题讲座 综合评估 执行情况检查 定期对项目的技术标准执行情况进行检查和评估,发现问题及时整改。建立技术标准执行问题整改台账,跟踪整改情况,确保问题得到彻底解决。对技术标准执行情况良好的部门和个人进行表彰和奖励,对执行不力的进行批评和处罚。 制定详细的检查计划,按照计划对项目的技术标准执行情况进行检查。对检查中发现的问题进行详细记录,建立整改台账。对整改情况进行跟踪和复查,确保问题得到彻底解决。 通过执行情况检查,能够保证技术标准的有效执行,提高项目的质量和管理水平。 施工负责人现场管理 施工进度管理 进度计划安排 根据项目总体进度计划,制定详细的施工进度计划,明确各阶段的工作任务和时间节点。合理安排施工人员和施工设备,确保资源的合理利用和施工进度的顺利推进。将施工进度计划分解到每个施工班组和个人,明确责任和任务。 在制定施工进度计划时,充分考虑项目的实际情况和资源状况,合理安排各阶段的工作顺序和时间节点。根据施工进度计划,合理调配施工人员和施工设备,确保资源的高效利用。将施工进度计划以书面形式下达给每个施工班组和个人,明确他们的责任和任务。 通过科学合理的进度计划安排,能够提高施工效率,确保项目按时完成。 进度监控与调整 定期检查施工进度的实际情况,与进度计划进行对比分析,及时发现进度延误问题。分析进度延误的原因,采取有效的措施加快施工进度,如增加施工人员和设备、调整施工顺序等。根据实际情况调整施工进度计划,确保计划的可行性和合理性。 建立施工进度监控机制,定期对施工进度进行检查和评估。当发现进度延误问题时,及时组织相关人员进行分析,找出原因并采取相应的措施。根据施工进度的实际情况,对施工进度计划进行动态调整,确保计划的可行性和合理性。 通过有效的进度监控与调整,能够及时解决进度延误问题,保证项目按时完成。 进度汇报与协调 定期向项目经理汇报施工进度情况,包括已完成的工作任务、未完成的工作任务和存在的问题。协调各部门和岗位之间的工作关系,解决施工过程中遇到的问题,保障项目的顺利实施。及时与业主和监理沟通,反馈施工进度情况,听取他们的意见和建议。 建立施工进度汇报制度,按照规定的时间和方式向项目经理汇报施工进度情况。在汇报过程中,详细说明已完成的工作任务、未完成的工作任务和存在的问题。加强与各部门和岗位之间的沟通协调,及时解决施工过程中遇到的问题。 通过有效的进度汇报与协调,能够确保各方及时了解施工进度情况,共同解决问题,保障项目的顺利实施。 施工质量把控 质量制度建立 制定施工质量管理制度,明确质量目标、质量责任和质量控制措施。建立质量保证体系,加强对施工过程的质量控制,确保施工质量符合相关标准和规范。组织施工人员学习质量管理制度和标准规范,提高他们的质量意识和责任感。 根据项目的特点和要求,制定详细的施工质量管理制度。明确质量目标,将质量责任落实到每个部门和岗位。建立质量保证体系,包括质量策划、质量控制、质量保证和质量改进等环节。组织施工人员学习质量管理制度和标准规范,通过培训和宣传提高他们的质量意识和责任感。 通过建立完善的质量制度,能够提高施工质量,确保项目符合相关标准和规范。 材料构配件检验 对施工原材料和构配件进行严格的检验和验收,检查其质量证明文件和检验报告。对原材料和构配件进行抽样检验,确保其质量合格。对不合格的原材料和构配件进行退场处理,严禁使用在工程中。 建立原材料和构配件检验制度,明确检验标准和检验方法。在原材料和构配件进场时,严格检查其质量证明文件和检验报告。对原材料和构配件进行抽样检验,按照规定的比例和方法进行检验。对检验不合格的原材料和构配件,及时进行退场处理,严禁使用在工程中。 通过严格的材料构配件检验,能够保证施工质量,避免因原材料和构配件质量问题导致的工程质量事故。 质量检查与评估 定期对施工质量进行检查和评估,包括施工工艺、施工质量和工程实体质量等方面。对检查中发现的质量问题,及时下达整改通知书,要求施工班组限期整改。对整改情况进行跟踪和复查,确保质量问题得到彻底解决。 检查内容 检查标准 检查方法 整改要求 施工工艺 符合相关技术标准和规范 现场检查、资料审查 立即整改,重新施工 施工质量 符合设计要求和质量标准 抽样检验、实测实量 限期整改,达到标准 工程实体质量 符合验收规范和质量标准 外观检查、仪器检测 整改合格后重新验收 施工现场安全 安全制度建立 制定施工现场安全管理制度,明确安全目标、安全责任和安全控制措施。建立安全保证体系,加强对施工现场的安全管理,确保施工人员的人身安全和财产安全。组织施工人员学习安全管理制度和标准规范,提高他们的安全意识和责任感。 根据项目的特点和要求,制定详细的施工现场安全管理制度。明确安全目标,将安全责任落实到每个部门和岗位。建立安全保证体系,包括安全策划、安全控制、安全保证和安全改进等环节。组织施工人员学习安全管理制度和标准规范,通过培训和宣传提高他们的安全意识和责任感。 通过建立完善的安全制度,能够提高施工现场的安全性,保障施工人员的人身安全和财产安全。 人员安全教育 对施工人员进行安全教育和培训,包括安全法规、安全操作规程和安全事故案例等方面。通过安全教育和培训,提高施工人员的安全意识和自我保护能力。定期组织安全演练,提高施工人员应对突发事件的能力。 制定安全教育培训计划,按照计划对施工人员进行安全教育和培训。在安全教育培训过程中,重点讲解安全法规、安全操作规程和安全事故案例,让施工人员深刻认识到安全的重要性。定期组织安全演练,如火灾逃生演练、地震应急演练等,提高施工人员应对突发事件的能力。 通过有效的人员安全教育,能够提高施工人员的安全意识和自我保护能力,减少安全事故的发生。 现场安全检查 定期对施工现场进行安全检查和隐患排查,包括施工设备、施工环境和施工人员的安全行为等方面。对检查中发现的安全隐患,及时下达整改通知书,要求施工班组限期整改。对整改情况进行跟踪和复查,确保安全隐患得到彻底消除。 检查内容 检查标准 检查方法 整改要求 施工设备 符合安全标准和操作规程 现场检查、试运行 立即整改,消除隐患 施工环境 符合安全要求和卫生标准 现场检查、测量 限期整改,达到标准 施工人员安全行为 遵守安全法规和操作规程 现场观察、询问 立即纠正,加强教育 质量负责人全程监督 质量体系建设 体系建立依据 依据相关的质量管理标准和规范,结合项目实际情况,建立项目质量保证体系。明确质量目标和质量责任,将质量责任落实到每个部门和岗位。制定质量控制流程和质量检验标准,确保项目实施过程中的质量行为得到有效规范。 依据类型 具体内容 质量管理标准和规范 ISO9001质量管理体系等 项目实际情况 项目特点、规模、要求等 质量目标 符合相关标准和规范,满足业主需求 质量责任 明确各部门和岗位的质量责任 制度标准制定 制定质量管理制度,包括质量策划、质量控制、质量保证和质量改进等方面。制定质量检验标准,明确检验项目、检验方法和检验频率。对质量管理制度和质量检验标准进行审核和批准,确保其科学性和合理性。 在制定质量管理制度时,充分考虑项目的特点和要求,结合质量管理的先进理念和方法,制定全面、系统的质量管理制度。在制定质量检验标准时,明确检验项目、检验方法和检验频率,确保质量检验的准确性和有效性。对质量管理制度和质量检验标准进行严格的审核和批准,确保其科学性和合理性。 通过制定完善的质量制度和标准,能够提高项目的质量管理水平,保证项目质量。 体系学习培训 组织项目团队成员学习质量体系文件,包括质量手册、程序文件和作业指导书等。通过学习培训,使项目团队成员熟悉和掌握质量体系的要求和方法。定期对项目团队成员的学习效果进行评估,根据评估结果调整培训内容和方式。 培训阶段 培训内容 培训方式 评估方式 初期培训 质量体系文件的基础知识 课堂讲授 理论考试 中期培训 实际操作技能培训 现场演示和实践操作 操作考核 后期培训 质量体系的持续改进 专题讲座 综合评估 质量过程监督 过程全面监督 对项目实施过程中的各个环节进行全程监督,确保施工原材料、构配件的质量合格,施工工艺符合要求。加强对隐蔽工程的质量监督,在隐蔽工程施工前进行验收,合格后方可进行隐蔽。对工程质量进行定期检查和不定期抽查,及时发现和纠正质量问题。 监督环节 监督内容 监督方法 原材料构配件 质量证明文件、检验报告、抽样检验 资料审查、现场检查 施工工艺 符合相关技术标准和规范 现场检查、资料审查 隐蔽工程 施工前验收,合格后方可隐蔽 现场验收、资料审查 工程质量 定期检查和不定期抽查 抽样检验、实测实量 质量检查评估 定期对项目质量进行检查和评估,包括施工质量、工程实体质量和质量保证资料等方面。对检查中发现的质量问题,及时下达整改通知书,要求施工班组限期整改。对整改情况进行跟踪和复查,确保质量问题得到彻底解决。 建立质量检查评估制度,按照规定的时间和方法对项目质量进行检查和评估。在检查过程中,对施工质量、工程实体质量和质量保证资料等方面进行全面检查。对检查中发现的质量问题,及时下达整改通知书,要求施工班组限期整改。 通过有效的质量检查评估,能够及时发现和解决质量问题,保证项目质量。 问题分析改进 对质量问题进行分析和总结,找出问题产生的原因和影响因素。提出针对性的改进措施,明确责任人和整改期限。对改进措施的实施效果进行跟踪和评估,不断提高项目的质量水平。 分析内容 改进措施 责任人 整改期限 问题产生的原因 制定针对性的改进措施 明确责任部门和责任人 规定整改期限 影响因素 消除影响因素,防止问题再次发生 明确责任部门和责任人 规定整改期限 质量验收把关 验收工作组织 制定项目质量验收计划,明确各阶段的验收时间、验收内容和验收标准。组织相关部门和人员参与验收工作,确保验收工作的全面性和公正性。准备好验收所需的资料和工具,为验收工作的顺利进行提供保障。 在制定项目质量验收计划时,充分考虑项目的实际情况和相关标准规范,明确各阶段的验收时间、验收内容和验收标准。组织相关部门和人员参与验收工作,确保验收工作的全面性和公正性。提前准备好验收所需的资料和工具,如验收报告、检测设备等,为验收工作的顺利进行提供保障。 通过有效的验收工作组织,能够确保项目质量验收的顺利进行,保证项目质量符合要求。 标准严格执行 严格按照质量验收标准和规范进行验收,对验收项目进行逐一检查和测试。对验收过程中的数据和结果进行记录和整理,确保验收结果真实、准确、可靠。对不符合验收标准的项目,坚决不予验收,要求施工单位进行整改。 验收项目 验收标准 验收方法 验收结果处理 施工质量 符合相关标准和规范 抽样检验、实测实量 合格通过,不合格整改 工程实体质量 符合设计要求和质量标准 外观检查、仪器检测 合格通过,不合格整改 质量保证资料 完整、准确、有效 资料审查 合格通过,不合格补充 问题整改跟踪 对验收过程中发现的质量问题,及时下达整改通知书,要求施工单位限期整改。对整改情况进行跟踪和复查,确保质量问题得到彻底解决。对整改合格的项目,进行再次验收,直至验收合格为止。 建立问题整改跟踪机制,对验收过程中发现的质量问题进行详细记录,并及时下达整改通知书。要求施工单位在规定的期限内完成整改,并提交整改报告。对整改情况进行跟踪和复查,确保质量问题得到彻底解决。对整改合格的项目,进行再次验收,直至验收合格为止。 通过有效的问题整改跟踪,能够确保项目质量问题得到彻底解决,保证项目质量符合要求。 团队资质要求 成员专业资格认证 项目经理资格认证 项目经理具备项目管理专业人士资格认证,此认证充分证明其在项目规划、组织、执行和监控等关键方面的专业能力。在项目规划阶段,能够精准制定合理的项目计划,明确各阶段的目标和任务;组织过程中,可高效调配人力、物力等资源;执行环节严格把控进度,确保各项工作按计划推进;监控时及时发现并解决潜在问题。 拥有广播电视行业相关的专业认证,如广播电视工程师认证,使项目经理熟悉行业的技术标准和规范。在本项目中,有助于确保建设内容符合《广西基本公共服务标准(2023)年版》等相关标准,保障广播电视基本公共服务的质量。 获得质量管理体系认证证书,意味着项目经理能够有效保障项目的质量和可靠性。通过建立完善的质量管理体系,对项目的各个环节进行严格的质量控制,从设备采购到安装调试,再到最终交付,都能确保达到高质量标准。 具备安全管理相关认证,可确保项目实施过程中的人员和设备安全。在项目施工过程中,严格遵守安全规范,制定安全管理制度,加强安全培训,预防各类安全事故的发生,保障人员的生命安全和设备的正常运行。 技术负责人资格认证 资格认证 作用及意义 高级技术职称证书 证明技术负责人在技术领域的专业深度和权威性。在本项目中,能够凭借深厚的专业知识,对音柱设备、平台开发等技术难题进行深入研究和解决,确保项目的技术方案科学合理。 音柱设备、平台开发等相关技术的专业认证 使技术负责人能够熟练掌握和应用相关技术。在音柱设备方面,熟悉其接口要求、技术指标和功能实现;在平台开发上,精通各类软件开发技术和工具,保障音柱设备和平台的正常运行。 网络安全相关认证 保障项目中各类平台和系统的网络安全。在广播电视公共服务客服平台、可视化平台等系统的运行过程中,能够采取有效的安全措施,防止网络攻击和数据泄露,确保系统的稳定运行。 软件开发工程师认证 能够有效进行广播电视公共服务客服平台等系统的开发和维护。从平台的架构设计到功能实现,再到后续的运维管理,都能保证系统的高效、稳定运行。 施工负责人资格认证 施工负责人具有建筑施工相关的资格证书,如施工员证书,这表明其熟悉施工流程和规范。在本项目中,能够合理安排施工人员和施工设备,按照施工计划有序推进各项工作,确保施工质量和进度。 音柱设备 平台开发人员 获得电气安装资格认证,使施工负责人能够安全、规范地进行电气设备的安装和调试。在广播电视公共设施的安装过程中,严格遵守电气安全规范,保障设备的正常运行和人员的安全。 持有高处作业证书,满足项目中可能涉及的高空作业需求。在无线广播电视传输覆盖等设施的安装过程中,可能需要进行高空作业,施工负责人具备此证书,可确保高空作业的安全进行。 具备安全生产考核合格证书,确保施工过程中的安全生产。建立健全安全生产管理制度,加强安全教育培训,提高施工人员的安全意识,预防各类安全事故的发生。 项目管理经验年限 项目经理经验年限 经验年限相关方面 具体表现 广播电视项目管理经验 具有多年广播电视项目管理经验,能够全面把控项目的进度、质量和成本。在以往项目中,通过合理安排资源、优化施工流程等方式,确保项目按时交付,同时保证质量并控制成本。 类似规模和复杂程度项目经验 在类似规模和复杂程度的项目中担任项目经理,积累了丰富的项目管理经验。熟悉项目中的各种挑战和风险,能够提前制定应对策略,确保项目顺利实施。 多项目管理经验 成功管理过多个项目,具备应对各种项目挑战和风险的能力。在不同项目中,遇到过各种复杂情况,通过不断总结经验,能够迅速找到解决问题的方法。 资源协调能力 在项目管理过程中,能够有效协调各方资源,确保项目顺利实施。与供应商、施工团队、技术人员等保持良好的沟通和合作,使各方资源得到充分利用。 技术负责人经验年限 技术负责人拥有较长时间的广播电视技术研发和应用经验,熟悉行业技术发展趋势。在音柱设备研发方面,紧跟行业最新技术,能够将先进的技术应用到本项目的音柱设备中,提高设备的性能和质量。 网络技术人员 在音柱设备研发、平台开发等领域有多年的实践经验,能够解决各种技术难题。在项目实施过程中,遇到技术问题时,凭借丰富的经验和专业知识,迅速找到解决方案,确保项目的顺利进行。 参与过多个技术项目的实施,具备丰富的技术方案设计和实施经验。在本项目中,能够根据项目需求,设计出科学合理的技术方案,并有效地组织实施。 在技术团队管理方面有一定经验,能够带领团队高效完成技术任务。合理分配团队成员的工作任务,激发团队成员的积极性和创造力,提高团队的工作效率。 施工负责人经验年限 施工负责人具备多年的广播电视施工经验,熟悉各类施工工艺和流程。在本项目中,能够根据不同的施工内容,选择合适的施工工艺,确保施工质量。 在类似项目的施工管理中积累了丰富的经验,能够有效组织施工人员进行作业。合理安排施工人员的工作岗位和工作时间,提高施工效率,确保施工进度。 成功完成过多个施工项目,具备处理施工过程中各种问题的能力。在施工过程中,可能会遇到各种突发情况,如设备故障、天气变化等,施工负责人能够及时采取措施,解决问题,确保施工顺利进行。 在施工安全管理方面有一定经验,能够确保施工过程中的人员和设备安全。建立健全施工安全管理制度,加强安全教育培训,提高施工人员的安全意识,预防各类安全事故的发生。 技术团队从业背景 音柱技术人员背景 音柱技术人员具有广播电视音频技术相关专业背景,熟悉音柱设备的原理和技术。在本项目中,能够准确理解音柱设备的接口要求、技术指标和功能实现,确保音柱设备满足项目需求。 曾参与过音柱设备的研发、生产或测试工作,具备丰富的音柱技术经验。在研发过程中,不断优化音柱设备的性能;生产时保证设备的质量;测试环节严格把关,确保设备符合标准。 了解音柱设备与相关平台对接的技术,能够实现音柱设备的高效运行。在本项目中,使音柱设备能够与应急广播平台、智慧广电乡村工程公共服务可视化管理平台等有效对接,实现数据的传输和共享。 掌握音柱设备的安装和调试技术,能够确保音柱设备的正常使用。在安装过程中,严格按照安装规范进行操作;调试时,对设备的各项参数进行调整,使其达到最佳运行状态。 平台开发人员背景 背景方面 具体能力及作用 专业背景 拥有软件开发相关专业背景,熟悉各类软件开发技术和工具。在本项目中,能够根据广播电视公共服务平台、可视化平台等系统的需求,选择合适的开发技术和工具,确保平台的高效开发。 项目经验 曾参与过广播电视公共服务平台、可视化平台等系统的开发工作,具备丰富的平台开发经验。在以往项目中,积累了处理各种技术问题和业务需求的经验,能够在本项目中快速应对各种挑战。 平台运维能力 了解平台的架构设计、功能实现和运维管理,能够确保平台的稳定运行。在平台运行过程中,及时发现并解决潜在问题,保障平台的正常服务。 接口技术掌握 掌握平台与其他系统的接口技术,能够实现数据的有效交互和共享。在本项目中,使广播电视公共服务客服平台与其他相关系统实现数据对接,提高信息流通效率。 网络技术人员背景 背景情况 对项目的作用 专业背景 具备网络工程相关专业背景,熟悉网络架构和网络技术。在本项目中,能够根据广播电视网络的需求,设计合理的网络架构,选择合适的网络设备。 项目经验 曾参与过广播电视网络的建设、维护和优化工作,具备丰富的网络技术经验。在以往项目中,积累了应对各种网络问题的经验,能够在本项目中快速解决网络故障。 网络安全能力 了解网络安全技术和措施,能够保障网络系统的安全运行。在本项目中,采取有效的网络安全防护措施,防止网络攻击和数据泄露,确保广播电视网络的安全。 设备管理能力 掌握网络设备的配置和管理技术,能够确保网络设备的正常使用。在网络设备的安装、调试和维护过程中,严格按照操作规范进行,保证设备的稳定运行。 组织管理制度 职责边界划分细则 项目经理职责界定 目标规划职责 根据本项目的背景和建设目标,项目经理需制定详细的整体规划,明确各阶段的工作任务和目标。结合2570000.00元的预算总金额和合同签订后80个日历日内完成项目实施建设内容的交付时间要求,合理分配人力、物力和财力资源,确保项目按计划推进。与相关部门和人员进行充分沟通协调,确保项目规划符合各方需求和期望,具体职责如下: 职责分类 具体内容 项目规划 依据项目背景和建设目标,制定项目整体规划,明确各阶段工作任务和目标 资源分配 结合预算和交付时间要求,合理分配人力、物力和财力资源 沟通协调 与相关部门和人员沟通,确保项目规划符合各方需求和期望 进度监督职责 项目经理建立项目进度监控机制,定期检查项目进度,及时发现偏差并采取措施进行调整。协调各方资源,解决影响项目进度的问题,如人员不足、物资供应不及时等,确保项目按时交付。对项目进度进行评估和总结,分析成功经验和不足之处,为后续项目提供经验教训。 为确保项目进度符合要求,项目经理需密切关注各个环节的进展情况,及时发现并解决潜在的问题。通过有效的沟通和协调,整合各方资源,确保项目按计划顺利推进。同时,对项目进度进行全面评估和总结,不断优化项目管理流程,提高项目执行效率。 在项目实施过程中,项目经理还需与供应商和合作伙伴保持密切联系,确保物资供应及时、质量可靠。及时处理项目中出现的问题,避免因问题积累导致项目进度延误。通过对项目进度的有效监督和管理,确保项目按时、高质量完成。 资源协调职责 项目经理负责协调项目所需的人力、物力和财力资源,确保资源的合理配置和有效利用。与供应商和合作伙伴建立良好的合作关系,确保物资供应及时、质量可靠。解决资源冲突和问题,如人员安排不合理、物资短缺等,保障项目顺利进行。具体职责如下: 职责分类 具体内容 资源协调 协调人力、物力和财力资源,确保合理配置和有效利用 合作关系 与供应商和合作伙伴建立良好合作关系,确保物资供应及时、质量可靠 问题解决 解决资源冲突和问题,保障项目顺利进行 技术负责人职责界定 方案制定职责 技术负责人根据项目需求和技术要求,制定详细的技术方案,包括音柱设备的接口要求、功能实现等。对技术方案进行评估和优化,确保方案的先进性和可靠性。与其他部门和人员沟通协调,确保技术方案与项目整体规划相匹配。具体职责如下: 职责分类 具体内容 方案制定 根据项目需求和技术要求,制定详细的技术方案 评估优化 对技术方案进行评估和优化,确保先进性和可靠性 沟通协调 与其他部门和人员沟通,确保技术方案与项目整体规划相匹配 难题解决职责 在项目实施过程中,技术负责人需及时解决出现的技术难题,提供有效的技术解决方案。对技术难题进行深入分析和总结,找出问题的根源和解决方法,提出预防措施,避免类似问题再次发生。与供应商和合作伙伴沟通协调,共同解决技术难题,确保项目顺利进行。 技术负责人具备丰富的技术经验和专业知识,能够迅速判断问题的性质和严重程度,并采取相应的措施进行解决。在解决技术难题的过程中,注重与团队成员的协作和沟通,充分发挥团队的力量。同时,对技术难题进行持续跟踪和监控,确保问题得到彻底解决。 通过对技术难题的有效解决,技术负责人能够保障项目的技术质量和进度,为项目的成功实施提供有力支持。不断总结经验教训,提高自身的技术水平和解决问题的能力,为公司的发展做出贡献。 人员培训职责 技术负责人对项目技术人员进行培训和指导,提高技术水平和业务能力。制定详细的培训计划,组织培训课程,确保培训效果。鼓励技术人员学习和创新,不断提升技术团队的整体实力。具体措施包括: 根据项目的技术需求和人员的实际情况,制定个性化的培训计划,涵盖技术知识、操作技能和项目管理等方面。邀请行业专家进行授课,分享最新的技术趋势和实践经验。组织内部培训和交流活动,促进技术人员之间的知识共享和团队协作。 为了确保培训效果,技术负责人对培训过程进行跟踪和评估,及时调整培训内容和方式。鼓励技术人员在工作中不断学习和创新,提供实践机会和资源支持。通过持续的培训和发展,提高技术团队的整体素质和竞争力,为项目的顺利实施提供有力保障。 人员调度效果评估 施工负责人职责界定 组织管理职责 施工负责人制定施工组织计划,合理安排施工队伍和施工顺序。建立施工安全管理制度,确保施工人员的人身安全和财产安全。加强施工质量管理,严格按照施工规范和标准进行施工。具体职责包括: 根据项目的特点和要求,制定详细的施工组织计划,明确各施工阶段的任务和时间节点。合理安排施工队伍和施工设备,确保施工资源的有效利用。建立健全施工安全管理制度,加强安全教育和培训,提高施工人员的安全意识。 在施工过程中,施工负责人加强对施工质量的管理,严格按照施工规范和标准进行检查和验收。及时发现和解决施工中的质量问题,确保施工质量符合要求。协调各施工队伍之间的关系,确保施工顺利进行。通过有效的组织管理,保障施工项目的安全、质量和进度。 协调供应职责 施工负责人协调施工队伍和物资供应,确保施工所需的物资及时供应。与供应商和合作伙伴建立良好的合作关系,确保物资质量可靠。解决物资供应过程中出现的问题,保障施工进度。具体工作如下: 根据施工进度计划,提前与供应商沟通,确定物资的供应时间和数量。建立物资采购和供应的管理机制,对物资的质量和供应情况进行跟踪和监控。及时解决物资供应过程中出现的问题,如物资短缺、质量不合格等。 与供应商和合作伙伴保持密切联系,建立良好的合作关系。定期对供应商的服务质量进行评估,选择优质的供应商。通过有效的协调供应,确保施工项目的物资需求得到满足,保障施工进度顺利进行。 过程监督职责 施工负责人监督施工过程,及时发现和处理施工中的问题。对施工质量进行检查和验收,确保施工质量符合要求。协调各施工队伍之间的关系,确保施工顺利进行。具体措施包括: 定期对施工过程进行巡查,及时发现施工中的安全隐患和质量问题。对发现的问题及时进行处理,确保施工安全和质量。加强对施工质量的检查和验收,严格按照施工规范和标准进行操作。 协调各施工队伍之间的关系,解决施工中的协调问题。及时处理施工中的纠纷和矛盾,确保施工顺利进行。通过有效的过程监督,保障施工项目的安全、质量和进度。 跨部门沟通协调机制 建立定期沟通会议制度 周协调会组织 明确周协调会的时间、地点和参会人员,确保会议的顺利进行。要求各部门提前准备汇报材料,包括工作进展、问题和解决方案等。在会议上,各部门进行汇报和交流,共同讨论解决问题的方案。具体安排如下: 周协调会 专题会议 会议要素 具体内容 时间 每周固定时间召开周协调会 地点 指定的会议室 参会人员 各部门负责人和相关工作人员 汇报材料 工作进展、问题和解决方案 会议流程 各部门汇报、交流讨论、解决问题 月总结会安排 每月对项目进展情况进行全面总结,分析项目目标的完成情况。制定下个月的工作计划和目标,明确各部门的工作任务和责任。对项目中出现的问题进行深入分析,提出改进措施和建议。具体工作包括: 月总结会 收集各部门的工作汇报,对项目的整体进展进行评估。分析项目目标的完成情况,找出存在的问题和差距。制定下个月的工作计划和目标,明确各部门的工作任务和责任。 对项目中出现的问题进行深入分析,找出问题的根源和解决方法。提出改进措施和建议,确保项目能够按时、高质量完成。通过月总结会,加强各部门之间的沟通和协作,提高项目管理的效率和效果。 专题会议召开 根据项目的实际需要,及时召开专题会议,解决特定问题。确定专题会议的主题和参会人员,确保会议的针对性和有效性。在会议上,集中讨论和解决问题,形成会议纪要并跟踪落实。具体安排如下: 会议要素 具体内容 会议主题 根据项目实际需要确定 参会人员 相关部门负责人和专业人员 会议流程 集中讨论、解决问题、形成会议纪要 跟踪落实 对会议决议进行跟踪和落实 搭建信息共享平台 系统建设要求 选择合适的项目管理信息系统,确保系统的稳定性和安全性。对系统进行定制开发,满足项目的实际需求,包括信息发布、查询、统计等功能。对系统进行培训和推广,确保各部门人员能够熟练使用系统。具体措施如下: 进行市场调研,选择功能强大、稳定性高的项目管理信息系统。根据项目的特点和需求,对系统进行定制开发,增加个性化的功能和模块。组织系统培训,提高各部门人员的操作技能和使用水平。 建立系统维护和管理机制,确保系统的正常运行和数据安全。定期对系统进行升级和优化,提高系统的性能和功能。通过搭建信息共享平台,提高各部门之间的信息沟通和协作效率。 信息发布规范 明确信息发布的内容、格式和频率,确保信息的准确性和及时性。要求各部门及时将项目相关信息录入系统,如施工进度、设备采购情况等。对信息进行审核和管理,确保信息的质量和安全性。具体要求如下: 制定信息发布的标准和规范,明确信息的内容、格式和频率。要求各部门指定专人负责信息录入工作,确保信息的及时更新和准确无误。建立信息审核机制,对发布的信息进行审核和把关。 加强信息安全管理,采取必要的技术措施和管理制度,确保信息的安全。定期对信息进行备份和清理,防止信息丢失和泄露。通过规范信息发布,提高信息的质量和利用效率。 查询下载功能 提供方便快捷的信息查询和下载功能,支持按关键词、时间等条件进行查询。确保查询结果的准确性和完整性,满足各部门的信息需求。对下载的信息进行权限管理,确保信息的安全性。具体功能如下: 功能分类 具体内容 查询功能 支持按关键词、时间等条件查询信息 下载功能 提供信息下载服务 结果准确性 确保查询结果准确、完整 权限管理 对下载信息进行权限控制 信息安全 保障信息的安全性 设立沟通协调专员 协调工作开展 沟通协调专员主动了解各部门的工作需求和问题,及时协调解决。组织跨部门的沟通会议和活动,促进部门之间的交流和合作。对协调工作进行记录和总结,不断提高协调工作的效率和质量。具体工作如下: 定期与各部门进行沟通,了解工作进展和存在的问题。及时协调解决部门之间的矛盾和纠纷,促进工作的顺利开展。组织跨部门的沟通会议和活动,加强部门之间的交流和合作。 对协调工作进行记录和总结,分析问题的原因和解决方法。不断改进协调工作的方式和方法,提高协调工作的效率和质量。通过设立沟通协调专员,加强各部门之间的沟通和协作,提高项目管理的效率和效果。 进度跟踪反馈 沟通协调专员对各部门提出的问题进行跟踪,及时了解问题的解决进度。定期向相关部门反馈问题的处理结果,确保信息的及时传递。对未能及时解决的问题进行督促和协调,推动问题的解决。具体措施如下: 建立问题跟踪台账,对各部门提出的问题进行记录和跟踪。定期与相关部门沟通,了解问题的解决进度和处理情况。及时向相关部门反馈问题的处理结果,确保信息的及时传递。 对未能及时解决的问题进行分析和研究,找出原因和解决方法。督促相关部门加快问题的解决进度,推动项目的顺利进行。通过进度跟踪反馈,提高问题解决的效率和质量。 合作促进措施 鼓励各部门之间的合作和协作,建立良好的合作关系。组织团队建设活动,增强团队凝聚力和协作能力。对合作良好的部门和个人进行表彰和奖励,激发合作积极性。具体措施如下: 制定合作激励政策,对合作良好的部门和个人进行表彰和奖励。组织团队建设活动,如拓展训练、团队聚餐等,增强团队凝聚力和协作能力。加强文化建设,营造良好的合作氛围。 定期组织经验交流活动,分享合作经验和成功案例。鼓励各部门之间相互学习和借鉴,共同提高工作效率和质量。通过合作促进措施,加强各部门之间的合作和协作,提高项目管理的效率和效果。 执行效率考核标准 工作任务完成情况考核 数量质量评估 明确各部门和人员的工作任务指标,包括数量和质量要求。定期对工作任务的完成情况进行统计和分析,评估完成数量和质量是否达标。对未完成任务或质量不达标的情况进行原因分析,提出改进措施。具体方法如下: 根据项目的目标和要求,制定各部门和人员的工作任务指标。定期收集工作任务的完成数据,进行统计和分析。评估完成数量和质量是否符合指标要求,对未达标的情况进行深入分析。 找出未完成任务或质量不达标的原因,如人员不足、技术难题等。提出针对性的改进措施,如增加人员、加强培训等。通过数量质量评估,提高工作任务的完成效率和质量。 按时完成检查 制定工作任务的时间节点和进度计划,要求各部门和人员严格按照计划执行。定期检查工作任务的完成时间,对延误情况进行...
广播电视基础设施一张网项目投标方案.docx
下载提示

1.本文档仅提供部分内容试读;

2.支付并下载文件,享受无限制查看;

3.本网站所提供的标准文本仅供个人学习、研究之用,未经授权,严禁复制、发行、汇编、翻译或网络传播等,侵权必究;

4.左侧添加客服微信获取帮助;

5.本文为word版本,可以直接复制编辑使用。


这个人很懒,什么都没留下
未认证用户 查看用户
该文档于 上传
×
精品标书制作
百人专家团队
擅长领域:
工程标 服务标 采购标
16852
已服务主
2892
中标量
1765
平台标师
扫码添加客服
客服二维码
咨询热线:192 3288 5147
公众号
微信客服
客服