文库 货物类投标方案 服装采购

田径自行车服装二次投标方案.docx

DOCX   991页   下载177   2025-07-31   浏览134   收藏45   点赞963   评分-   606054字   198.00

AI慧写标书

十分钟千页标书高效生成

温馨提示:当前文档最多只能预览 15 页,若文档总页数超出了 15 页,请下载原文档以浏览全部内容。
田径自行车服装二次投标方案.docx 第1页
田径自行车服装二次投标方案.docx 第2页
田径自行车服装二次投标方案.docx 第3页
田径自行车服装二次投标方案.docx 第4页
田径自行车服装二次投标方案.docx 第5页
田径自行车服装二次投标方案.docx 第6页
田径自行车服装二次投标方案.docx 第7页
田径自行车服装二次投标方案.docx 第8页
田径自行车服装二次投标方案.docx 第9页
田径自行车服装二次投标方案.docx 第10页
田径自行车服装二次投标方案.docx 第11页
田径自行车服装二次投标方案.docx 第12页
田径自行车服装二次投标方案.docx 第13页
田径自行车服装二次投标方案.docx 第14页
田径自行车服装二次投标方案.docx 第15页
剩余976页未读, 下载浏览全部

开通会员, 优惠多多

6重权益等你来

首次半价下载
折扣特惠
上传高收益
特权文档
AI慧写优惠
专属客服
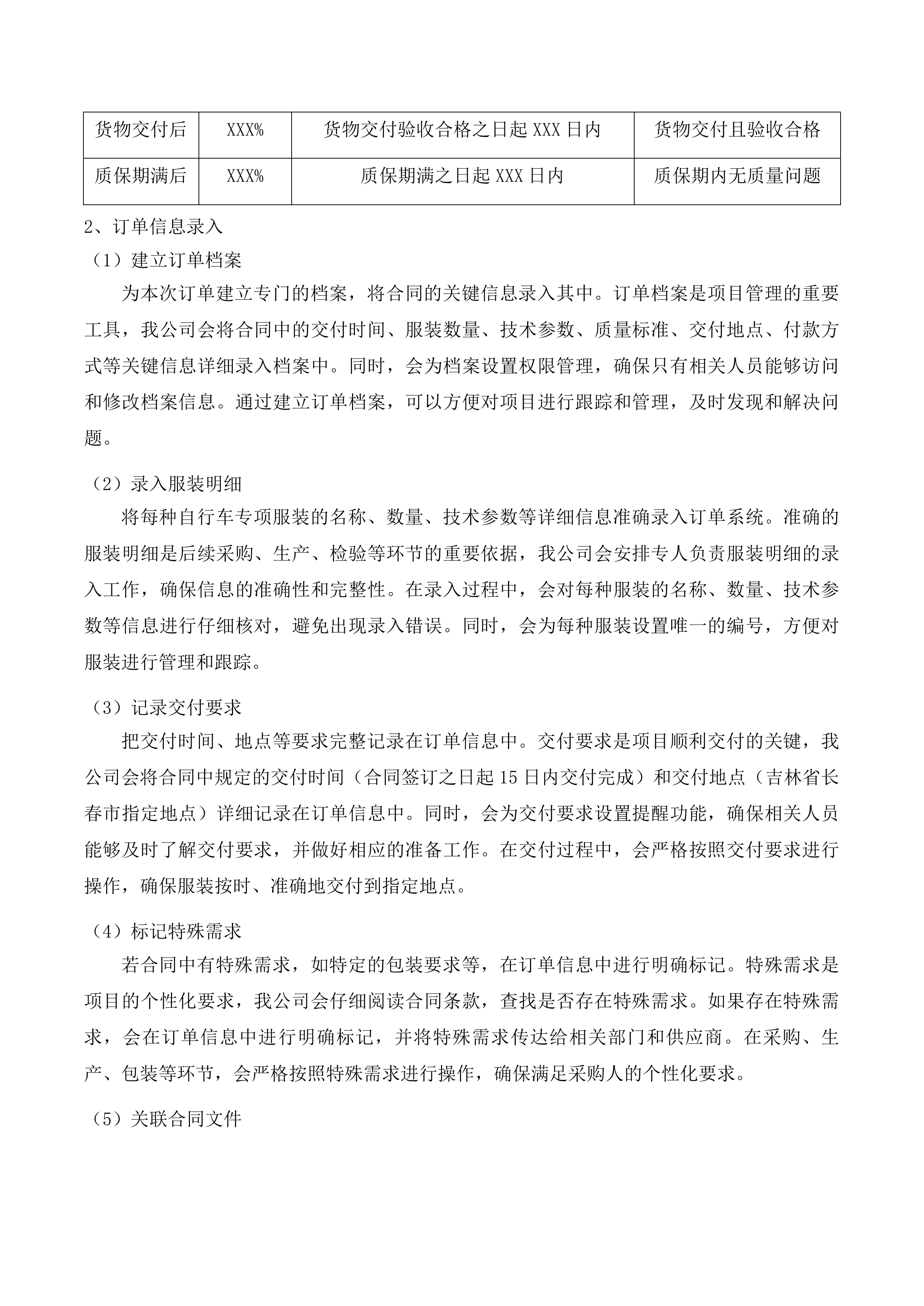
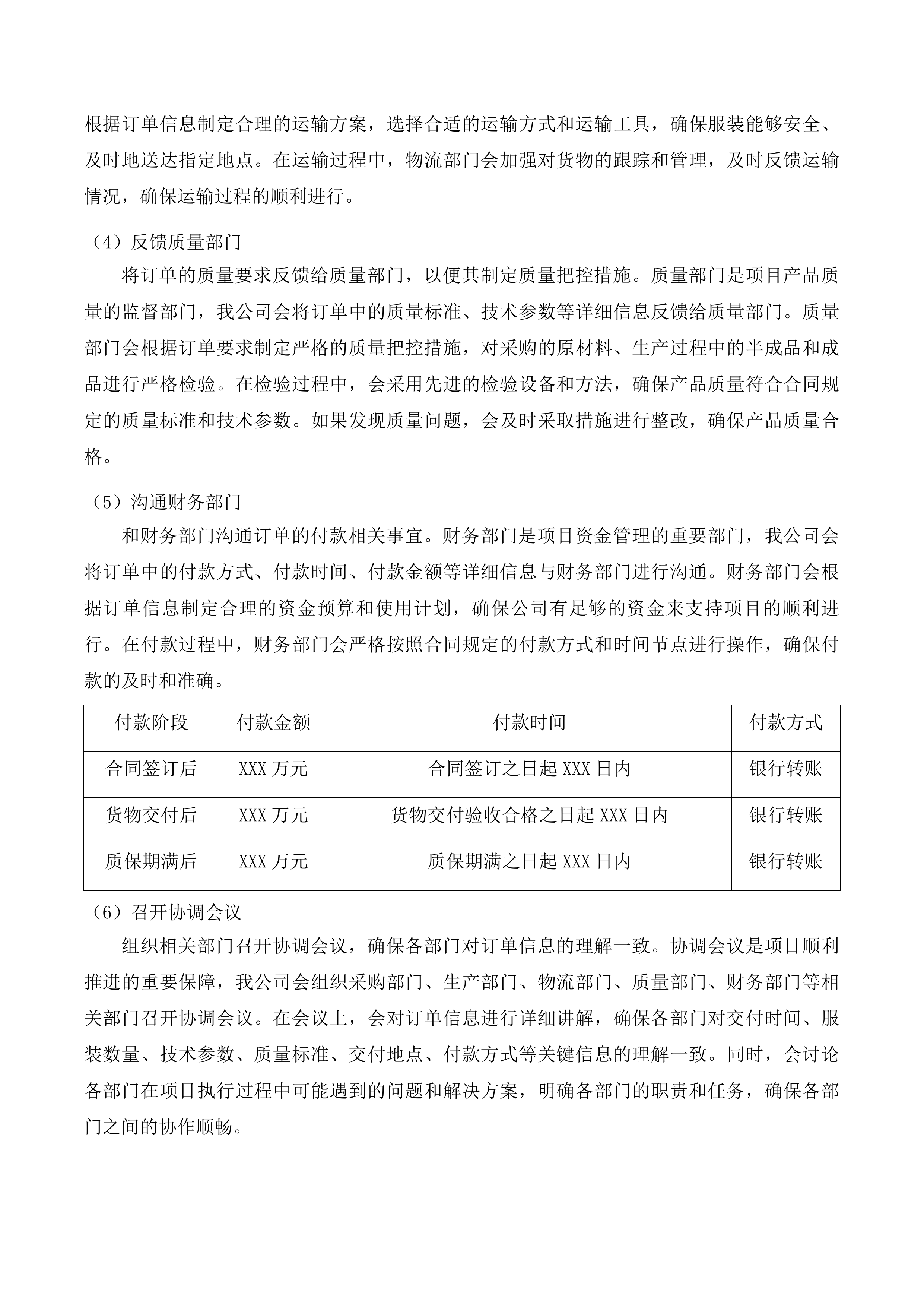
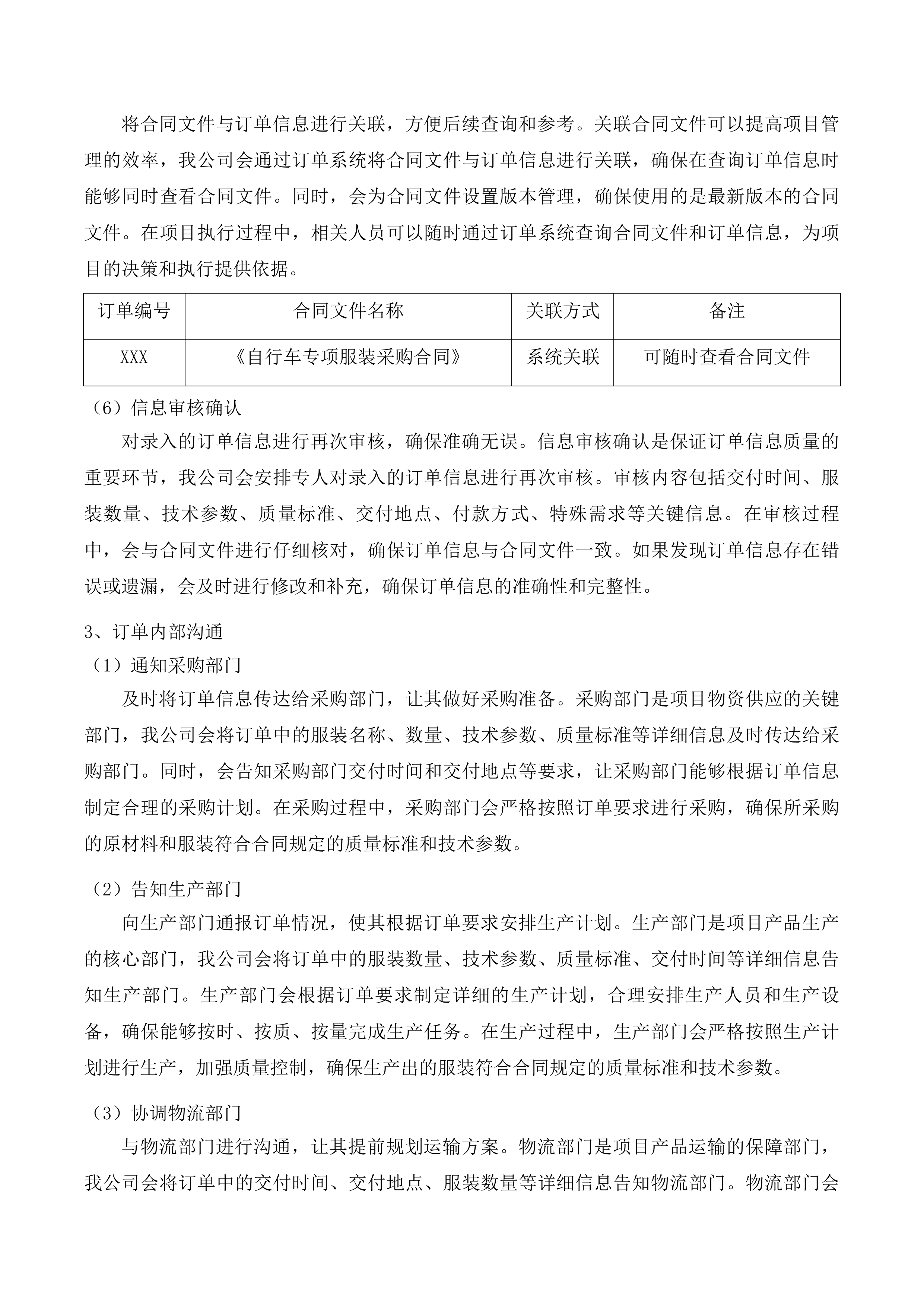
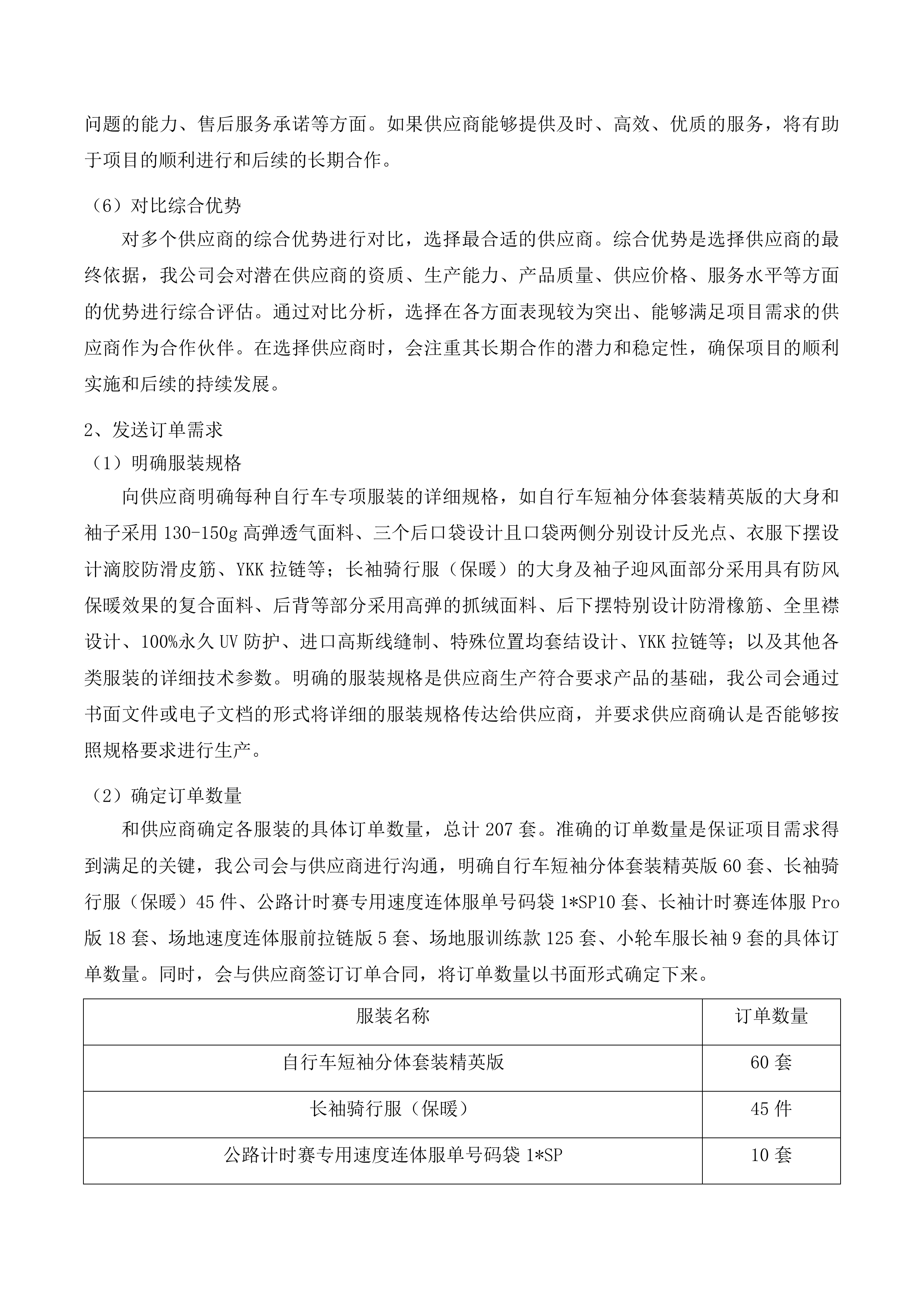
田径自行车服装二次投标方案 第一章 供货方案 6 第一节 供货进度计划 6 一、 订单确认时间规划 6 二、 生产加工阶段安排 17 三、 运输配送时间节点 41 四、 每日进度跟踪机制 55 第二节 订货及送货安排 64 一、 订货流程制定 64 二、 重点服装优先安排 78 三、 送货批次与时间 96 四、 质量检测环节把控 113 第三节 运输车辆及人员安排 126 一、 运输车辆配置 126 二、 专业配送人员安排 143 三、 专人调度与跟踪 158 四、 备用运输方案制定 170 第二章 更换方案 185 第一节 损坏更换计划 185 一、 损坏服装识别标准 185 二、 损坏服装回收流程 200 三、 更换数量预估机制 214 四、 更换服装发放流程 224 第二节 更换时间进度 230 一、 更换需求响应时间 230 二、 不同紧急程度时间 244 三、 更换服务小组配备 257 四、 更换周期与交付衔接 269 第三节 更换服装质量 281 一、 更换服装质量标准 281 二、 更换服装检验流程 294 三、 更换服装质保期限 305 四、 更换服装尺码匹配 314 第三章 质量保障措施及方案 331 第一节 项目质量管理 331 一、 明确服装质量目标 331 二、 制定质量控制流程 349 三、 建立质量追溯机制 368 四、 明确质量责任分工 380 第二节 项目服务人员架构管理 395 一、 明确项目组织架构 395 二、 明确岗位职责分工 411 三、 提供人员资质说明 430 四、 明确人员调配机制 446 第三节 项目进度安排保障措施及预计完成时间 458 一、 制定详细生产计划 458 二、 设置进度预警机制 476 三、 明确生产调度机制 494 四、 提供进度可视化管理 498 第四节 项目实施安全保障 516 一、 明确安全生产制度 516 二、 提供安全培训计划 535 三、 明确应急处理流程 543 四、 设置安全检查机制 556 第四章 项目生产加工计划方案 569 第一节 生产加工进度把控 569 一、 制定生产进度计划 569 二、 把控自行车服生产进度 580 三、 设置进度偏差调整机制 593 四、 制定加班轮换交付方案 604 第二节 人员配备及服装质量 623 一、 合理配置生产人员 623 二、 制定服装质量流程 643 三、 执行服装技术参数 655 四、 建立质量追溯机制 672 第五章 应急预案及突发事件处理 687 第一节 应急预案措施 687 一、 极端天气应急措施 687 二、 运输延误应急方案 700 三、 货物损坏应对策略 713 四、 应急物资储备计划 729 五、 应急响应流程制定 750 六、 应急时间节点控制 760 第二节 突发事件处理 776 一、 突发运输事故处理 776 二、 供货质量问题解决 788 三、 人员突发状况应对 797 四、 突发事件响应时限 819 五、 事件处理后总结机制 831 第六章 服务承诺 851 第一节 服务时间 851 一、 全天候服务响应机制 851 二、 服务请求响应时间 866 第二节 服务期限 877 一、 项目交付后服务期限 877 二、 易损非易损件保修 887 第三节 服务方式 898 一、 多样化服务方式 898 二、 服务对接人员安排 915 三、 本地化服务团队支持 927 第四节 服务质量 939 一、 服装质量标准承诺 939 二、 质量问题处理承诺 954 第五节 服务体系 963 一、 售后服务体系构建 963 二、 售后服务部门设立 981 供货方案 供货进度计划 订单确认时间规划 合同签订后订单确认 合同条款审核 明确交付时间 对合同内的交付时间条款进行仔细审核,确保明确合同签订之日起15日内交付完成的要求。该交付时间是本项目的关键时间节点,直接关系到项目的整体进度。我公司会严格依据此时间要求,合理安排采购、生产、运输等各个环节,确保能够按时将207套自行车专项服装交付至吉林省长春市指定地点。同时,会制定详细的进度计划,对每个环节进行严格把控,以应对可能出现的各种情况,保证按时交付目标的实现。 确认服装数量 核对合同中自行车专项服装的具体数量,确认包含自行车短袖分体套装精英版60套、长袖骑行服(保暖)45件、公路计时赛专用速度连体服单号码袋1*SP10套、长袖计时赛连体服Pro版18套、场地速度连体服前拉链版5套、场地服训练款125套、小轮车服长袖9套,总计207套的信息准确无误。准确的服装数量是满足项目需求的基础,我公司会在后续的采购和生产过程中,严格按照此数量进行操作,避免出现数量误差导致的项目风险。同时,会建立数量监控机制,对各个环节的服装数量进行实时跟踪和核对,确保最终交付的服装数量与合同要求一致。 自行车短袖分体套装精英版 长袖骑行服(保暖) 长袖计时赛连体服Pro版 场地速度连体服前拉链版 审查技术参数 审核合同里各服装的技术参数,如自行车短袖分体套装精英版的大身和袖子采用130-150g高弹透气面料、三个后口袋设计且口袋两侧分别设计反光点、衣服下摆设计滴胶防滑皮筋、YKK拉链等参数;长袖骑行服(保暖)的大身及袖子迎风面部分采用具有防风保暖效果的复合面料、后背等部分采用高弹的抓绒面料、后下摆特别设计防滑橡筋、全里襟设计、100%永久UV防护、进口高斯线缝制、特殊位置均套结设计、YKK拉链等参数;以及其他各类服装的详细技术参数是否符合要求。技术参数是保证服装质量和性能的关键,我公司会与供应商进行充分沟通,确保所采购的原材料和生产工艺完全符合合同规定的技术参数要求。同时,会在生产过程中加强质量检验,对每一件服装的技术参数进行严格检测,确保交付的服装质量达标。 检查质量标准 确认合同规定的服装质量需符合国家及现行行业相关标准并满足采购人要求。国家及行业相关标准是服装质量的基本保障,而采购人的特殊要求则是本项目的个性化需求。我公司会建立严格的质量控制体系,从原材料采购、生产加工、成品检验到包装运输等各个环节,都严格按照相关标准和要求进行操作。同时,会定期对服装质量进行抽检和评估,及时发现和解决质量问题,确保交付的服装质量完全符合合同规定。 明确交付地点 明确合同中规定的交付地点为吉林省长春市指定地点。准确的交付地点是确保服装能够顺利送达的关键,我公司会与物流部门进行详细沟通,提供准确的交付地址和相关信息。同时,会要求物流部门制定合理的运输方案,确保服装在运输过程中的安全和完好。在交付过程中,会安排专人进行现场对接,确保服装按时、准确地交付到指定地点。 审核付款方式 对合同中的付款方式条款进行审核,确保清晰明确。付款方式直接关系到公司的资金流动和项目的成本控制,我公司会仔细研究合同中的付款方式条款,明确付款的时间节点、金额、方式等具体要求。同时,会与财务部门进行沟通,制定合理的资金预算和使用计划,确保公司有足够的资金来支持项目的顺利进行。在付款过程中,会严格按照合同规定的付款方式和时间节点进行操作,避免出现付款纠纷。 付款阶段 付款比例 付款时间 付款条件 合同签订后 XXX% 合同签订之日起XXX日内 合同生效 货物交付后 XXX% 货物交付验收合格之日起XXX日内 货物交付且验收合格 质保期满后 XXX% 质保期满之日起XXX日内 质保期内无质量问题 订单信息录入 建立订单档案 为本次订单建立专门的档案,将合同的关键信息录入其中。订单档案是项目管理的重要工具,我公司会将合同中的交付时间、服装数量、技术参数、质量标准、交付地点、付款方式等关键信息详细录入档案中。同时,会为档案设置权限管理,确保只有相关人员能够访问和修改档案信息。通过建立订单档案,可以方便对项目进行跟踪和管理,及时发现和解决问题。 录入服装明细 将每种自行车专项服装的名称、数量、技术参数等详细信息准确录入订单系统。准确的服装明细是后续采购、生产、检验等环节的重要依据,我公司会安排专人负责服装明细的录入工作,确保信息的准确性和完整性。在录入过程中,会对每种服装的名称、数量、技术参数等信息进行仔细核对,避免出现录入错误。同时,会为每种服装设置唯一的编号,方便对服装进行管理和跟踪。 记录交付要求 把交付时间、地点等要求完整记录在订单信息中。交付要求是项目顺利交付的关键,我公司会将合同中规定的交付时间(合同签订之日起15日内交付完成)和交付地点(吉林省长春市指定地点)详细记录在订单信息中。同时,会为交付要求设置提醒功能,确保相关人员能够及时了解交付要求,并做好相应的准备工作。在交付过程中,会严格按照交付要求进行操作,确保服装按时、准确地交付到指定地点。 标记特殊需求 若合同中有特殊需求,如特定的包装要求等,在订单信息中进行明确标记。特殊需求是项目的个性化要求,我公司会仔细阅读合同条款,查找是否存在特殊需求。如果存在特殊需求,会在订单信息中进行明确标记,并将特殊需求传达给相关部门和供应商。在采购、生产、包装等环节,会严格按照特殊需求进行操作,确保满足采购人的个性化要求。 关联合同文件 将合同文件与订单信息进行关联,方便后续查询和参考。关联合同文件可以提高项目管理的效率,我公司会通过订单系统将合同文件与订单信息进行关联,确保在查询订单信息时能够同时查看合同文件。同时,会为合同文件设置版本管理,确保使用的是最新版本的合同文件。在项目执行过程中,相关人员可以随时通过订单系统查询合同文件和订单信息,为项目的决策和执行提供依据。 订单编号 合同文件名称 关联方式 备注 XXX 《自行车专项服装采购合同》 系统关联 可随时查看合同文件 信息审核确认 对录入的订单信息进行再次审核,确保准确无误。信息审核确认是保证订单信息质量的重要环节,我公司会安排专人对录入的订单信息进行再次审核。审核内容包括交付时间、服装数量、技术参数、质量标准、交付地点、付款方式、特殊需求等关键信息。在审核过程中,会与合同文件进行仔细核对,确保订单信息与合同文件一致。如果发现订单信息存在错误或遗漏,会及时进行修改和补充,确保订单信息的准确性和完整性。 订单内部沟通 通知采购部门 及时将订单信息传达给采购部门,让其做好采购准备。采购部门是项目物资供应的关键部门,我公司会将订单中的服装名称、数量、技术参数、质量标准等详细信息及时传达给采购部门。同时,会告知采购部门交付时间和交付地点等要求,让采购部门能够根据订单信息制定合理的采购计划。在采购过程中,采购部门会严格按照订单要求进行采购,确保所采购的原材料和服装符合合同规定的质量标准和技术参数。 告知生产部门 向生产部门通报订单情况,使其根据订单要求安排生产计划。生产部门是项目产品生产的核心部门,我公司会将订单中的服装数量、技术参数、质量标准、交付时间等详细信息告知生产部门。生产部门会根据订单要求制定详细的生产计划,合理安排生产人员和生产设备,确保能够按时、按质、按量完成生产任务。在生产过程中,生产部门会严格按照生产计划进行生产,加强质量控制,确保生产出的服装符合合同规定的质量标准和技术参数。 协调物流部门 与物流部门进行沟通,让其提前规划运输方案。物流部门是项目产品运输的保障部门,我公司会将订单中的交付时间、交付地点、服装数量等详细信息告知物流部门。物流部门会根据订单信息制定合理的运输方案,选择合适的运输方式和运输工具,确保服装能够安全、及时地送达指定地点。在运输过程中,物流部门会加强对货物的跟踪和管理,及时反馈运输情况,确保运输过程的顺利进行。 反馈质量部门 将订单的质量要求反馈给质量部门,以便其制定质量把控措施。质量部门是项目产品质量的监督部门,我公司会将订单中的质量标准、技术参数等详细信息反馈给质量部门。质量部门会根据订单要求制定严格的质量把控措施,对采购的原材料、生产过程中的半成品和成品进行严格检验。在检验过程中,会采用先进的检验设备和方法,确保产品质量符合合同规定的质量标准和技术参数。如果发现质量问题,会及时采取措施进行整改,确保产品质量合格。 沟通财务部门 和财务部门沟通订单的付款相关事宜。财务部门是项目资金管理的重要部门,我公司会将订单中的付款方式、付款时间、付款金额等详细信息与财务部门进行沟通。财务部门会根据订单信息制定合理的资金预算和使用计划,确保公司有足够的资金来支持项目的顺利进行。在付款过程中,财务部门会严格按照合同规定的付款方式和时间节点进行操作,确保付款的及时和准确。 付款阶段 付款金额 付款时间 付款方式 合同签订后 XXX万元 合同签订之日起XXX日内 银行转账 货物交付后 XXX万元 货物交付验收合格之日起XXX日内 银行转账 质保期满后 XXX万元 质保期满之日起XXX日内 银行转账 召开协调会议 组织相关部门召开协调会议,确保各部门对订单信息的理解一致。协调会议是项目顺利推进的重要保障,我公司会组织采购部门、生产部门、物流部门、质量部门、财务部门等相关部门召开协调会议。在会议上,会对订单信息进行详细讲解,确保各部门对交付时间、服装数量、技术参数、质量标准、交付地点、付款方式等关键信息的理解一致。同时,会讨论各部门在项目执行过程中可能遇到的问题和解决方案,明确各部门的职责和任务,确保各部门之间的协作顺畅。 部门名称 职责 任务 采购部门 负责原材料和服装的采购 按照订单要求制定采购计划并执行 生产部门 负责服装的生产加工 按照订单要求制定生产计划并执行 物流部门 负责服装的运输和交付 按照订单要求制定运输方案并执行 质量部门 负责产品质量的监督和检验 按照订单要求制定质量把控措施并执行 财务部门 负责项目资金的管理和支付 按照订单要求制定资金预算和使用计划并执行 与供应商订单对接 选择供应商 评估供应商资质 对潜在供应商的资质进行评估,查看其是否具备提供符合要求自行车专项服装的能力。供应商的资质是保证产品质量和供应能力的基础,我公司会通过多种渠道对潜在供应商的资质进行评估。评估内容包括供应商的营业执照、生产许可证、质量管理体系认证等相关证件和资质。同时,会考察供应商的生产规模、生产设备、技术水平、人员素质等方面的情况,确保供应商具备提供符合要求自行车专项服装的能力。 考察生产能力 考察生产能力 考察供应商的生产能力,确保其能够在规定时间内完成207套服装的生产。生产能力是供应商能否按时交付产品的关键,我公司会对供应商的生产设备、生产工艺、生产人员等方面进行详细考察。通过考察供应商的生产计划、生产进度、生产效率等情况,评估供应商在合同签订之日起15日内完成207套服装生产的可行性。同时,会要求供应商制定详细的生产计划和进度安排,并提供相应的保障措施,确保能够按时完成生产任务。 供应商名称 生产设备情况 生产工艺水平 生产人员数量 预计生产周期 供应商A 先进的生产设备,自动化程度高 成熟的生产工艺,质量稳定 XXX人 10天 供应商B 较新的生产设备,生产效率较高 不断改进的生产工艺,质量逐步提升 XXX人 12天 审核产品质量 审核供应商以往产品的质量,确认其是否符合国家及现行行业相关标准。产品质量是供应商能否满足项目需求的关键,我公司会要求供应商提供以往产品的质量检验报告和相关证明文件。通过对这些文件的审核,了解供应商产品的质量情况。同时,会对供应商的质量管理体系进行考察,评估其质量控制能力。如果供应商以往产品的质量符合国家及现行行业相关标准,且具备完善的质量管理体系,将优先考虑选择该供应商。 了解供应价格 了解供应商的供应价格,确保在合理范围内。供应价格是项目成本控制的重要因素,我公司会向供应商询价,了解其提供自行车专项服装的价格情况。同时,会对市场上同类产品的价格进行调研,对比不同供应商的价格水平。在选择供应商时,会综合考虑产品质量、供应能力、服务水平等因素,选择价格合理、性价比高的供应商。 查看服务水平 查看供应商的服务水平,包括售后服务等方面。服务水平是影响项目合作体验的重要因素,我公司会通过多种方式了解供应商的服务水平。考察内容包括供应商的响应速度、解决问题的能力、售后服务承诺等方面。如果供应商能够提供及时、高效、优质的服务,将有助于项目的顺利进行和后续的长期合作。 对比综合优势 对多个供应商的综合优势进行对比,选择最合适的供应商。综合优势是选择供应商的最终依据,我公司会对潜在供应商的资质、生产能力、产品质量、供应价格、服务水平等方面的优势进行综合评估。通过对比分析,选择在各方面表现较为突出、能够满足项目需求的供应商作为合作伙伴。在选择供应商时,会注重其长期合作的潜力和稳定性,确保项目的顺利实施和后续的持续发展。 发送订单需求 明确服装规格 向供应商明确每种自行车专项服装的详细规格,如自行车短袖分体套装精英版的大身和袖子采用130-150g高弹透气面料、三个后口袋设计且口袋两侧分别设计反光点、衣服下摆设计滴胶防滑皮筋、YKK拉链等;长袖骑行服(保暖)的大身及袖子迎风面部分采用具有防风保暖效果的复合面料、后背等部分采用高弹的抓绒面料、后下摆特别设计防滑橡筋、全里襟设计、100%永久UV防护、进口高斯线缝制、特殊位置均套结设计、YKK拉链等;以及其他各类服装的详细技术参数。明确的服装规格是供应商生产符合要求产品的基础,我公司会通过书面文件或电子文档的形式将详细的服装规格传达给供应商,并要求供应商确认是否能够按照规格要求进行生产。 确定订单数量 和供应商确定各服装的具体订单数量,总计207套。准确的订单数量是保证项目需求得到满足的关键,我公司会与供应商进行沟通,明确自行车短袖分体套装精英版60套、长袖骑行服(保暖)45件、公路计时赛专用速度连体服单号码袋1*SP10套、长袖计时赛连体服Pro版18套、场地速度连体服前拉链版5套、场地服训练款125套、小轮车服长袖9套的具体订单数量。同时,会与供应商签订订单合同,将订单数量以书面形式确定下来。 服装名称 订单数量 自行车短袖分体套装精英版 60套 长袖骑行服(保暖) 45件 公路计时赛专用速度连体服单号码袋1*SP 10套 长袖计时赛连体服Pro版 18套 场地速度连体服前拉链版 5套 场地服训练款 125套 小轮车服长袖 9套 告知交付时间 告知供应商服装需在合同签订之日起15日内交付完成的时间要求。明确的交付时间是保证项目按时完成的关键,我公司会向供应商强调合同签订之日起15日内交付完成的时间要求,并要求供应商制定详细的生产和交付计划,确保能够按时交付。同时,会与供应商协商应急措施,以应对可能出现的延误情况。 说明交付地点 向供应商说明服装的交付地点为吉林省长春市指定地点。准确的交付地点是确保服装能够顺利送达的关键,我公司会向供应商提供详细的交付地址和相关信息,并要求供应商选择合适的物流方式和运输路线,确保服装能够安全、及时地送达指定地点。同时,会与供应商沟通交付过程中的注意事项,如货物的装卸、保管等。 强调质量标准 强调服装需符合国家及现行行业相关标准并满足采购人要求的质量标准。严格的质量标准是保证产品质量的关键,我公司会向供应商明确国家及现行行业相关标准的具体要求,并要求供应商提供质量保障措施和质量检验报告。同时,会在合同中明确质量违约责任,以约束供应商确保产品质量符合要求。 质量标准 具体要求 国家相关标准 符合GBXXX-XXX等相关国家标准 行业相关标准 符合自行车专项服装行业的相关标准 采购人要求 满足合同中规定的技术参数和质量要求 提出包装要求 若有包装要求,向供应商提出具体的包装要求。合适的包装可以保护服装在运输和储存过程中的安全和完好,我公司会根据服装的特点和运输要求,向供应商提出具体的包装要求。如采用防潮、防震、抗压的包装材料,对不同类型的服装进行分类包装,在包装上标明服装的名称、数量、尺码等信息。同时,会要求供应商提供包装方案和样品,经审核确认后进行包装生产。 包装要求 具体内容 包装材料 防潮、防震、抗压的XXX材料 包装方式 分类包装,每件服装单独包装后装入大包装 标识要求 标明服装名称、数量、尺码、生产日期等信息 确认供应商反馈 核实订单信息 对供应商反馈的订单信息进行核实,确保其理解准确。准确的订单信息是保证项目顺利进行的基础,我公司会对供应商反馈的订单信息进行仔细核对。核对内容包括服装规格、订单数量、交付时间、交付地点、质量标准、包装要求等关键信息。如果发现供应商对订单信息的理解存在偏差或错误,会及时与供应商沟通,进行纠正和确认,确保双方对订单信息的理解一致。 核对项目 供应商反馈信息 合同要求信息 核对结果 服装规格 符合要求 明确的详细规格 一致 订单数量 207套 207套 一致 交付时间 合同签订之日起15日内 合同签订之日起15日内 一致 交付地点 吉林省长春市指定地点 吉林省长春市指定地点 一致 质量标准 符合相关标准和要求 符合国家及现行行业相关标准并满足采购人要求 一致 包装要求 按要求执行 具体的包装要求 一致 确认生产进度 与供应商确认服装的生产进度安排,确保能按时完成生产。生产进度是保证按时交付的关键,我公司会与供应商沟通生产进度安排,要求供应商提供详细的生产计划和进度表。通过对生产进度的跟踪和监控,及时了解生产情况,发现问题及时解决。如果供应商的生产进度可能出现延误,会与供应商协商解决方案,采取相应的措施确保按时完成生产任务。 检查质量保障 检查供应商提出的质量保障措施是否符合要求。严格的质量保障措施是保证产品质量的关键,我公司会对供应商提出的质量保障措施进行审查。审查内容包括质量管理体系、质量检验流程、质量控制方法等方面。如果供应商的质量保障措施符合要求,会要求供应商严格按照措施执行,并定期提供质量检验报告。如果发现质量保障措施存在不足,会要求供应商进行改进和完善。 质量保障措施 具体内容 是否符合要求 质量管理体系 ISOXXX认证体系 是 质量检验流程 原材料检验、半成品检验、成品检验 是 质量控制方法 严格的抽检和全检相结合 是 了解运输方案 了解供应商的运输方案,确保服装能安全、及时送达。运输方案是保证服装按时、安全交付的关键,我公司会与供应商沟通运输方案,了解供应商选择的物流方式、运输路线、运输时间等情况。同时,会要求供应商提供运输保险和货物跟踪服务,确保服装在运输过程中的安全和可追溯性。如果运输方案存在风险或不合理之处,会与供应商协商改进。 运输方案 具体内容 物流方式 专业的物流公司运输 运输路线 合理的直达路线 运输时间 预计XXX天内送达 运输保险 购买足额的货物运输保险 货物跟踪 提供实时的货物跟踪信息 协商价格条款 若有必要,与供应商协商价格条款,达成一致。价格条款是合作的重要方面,我公司会根据市场行情和项目预算,与供应商协商价格条款。如果供应商的报价过高,会与供应商进行谈判,争取合理的价格。在协商过程中,会综合考虑产品质量、供应能力、服务水平等因素,寻求双方都能接受的价格方案。一旦达成一致,会将价格条款写入合同。 价格条款协商 协商情况 原报价 XXX万元 期望价格 XXX万元 协商结果 XXX万元 签订供应合同 在双方达成一致后,与供应商签订正式的供应合同。正式的供应合同是保障双方权益的法律文件,我公司会在与供应商就服装规格、订单数量、交付时间、交付地点、质量标准、包装要求、价格条款等关键条款达成一致后,签订正式的供应合同。合同中会明确双方的权利和义务,以及违约责任等内容,以确保双方能够按照合同约定履行各自的职责。 合同条款 具体内容 服装规格 明确的详细规格 订单数量 207套 交付时间 合同签订之日起15日内 交付地点 吉林省长春市指定地点 质量标准 符合国家及现行行业相关标准并满足采购人要求 包装要求 具体的包装要求 价格条款 协商确定的价格 违约责任 明确的违约赔偿责任 生产加工阶段安排 自行车短袖分体套装生产 短袖骑行服生产 面料裁剪工作 依据3D立体剪裁设计,使用高精度裁剪设备对130-150g高弹透气面料进行精确裁剪,确保大身和袖子的形状与尺寸严格符合设计要求。在裁剪过程中,安排专业人员实时监控,严格把控裁剪精度,减少面料浪费,提高生产效率。裁剪完成后,对每一片面料进行细致的质量检查,剔除有瑕疵的部分,保证进入下一工序的面料均为合格产品。 自行车短袖分体套装生产 工作内容 操作要点 质量控制 面料裁剪 使用高精度裁剪设备,按照3D立体剪裁设计进行操作 确保形状与尺寸符合设计要求,减少误差 精度把控 专业人员实时监控裁剪过程 控制裁剪误差在极小范围内,提高面料利用率 质量检查 对裁剪好的面料逐片检查 剔除有瑕疵的面料,保证后续工序质量 口袋缝制工序 在衣服相应位置采用精细的缝制工艺精准缝制三个后口袋,并在口袋两侧设计反光点,确保反光效果良好。选用优质的缝纫线,保证口袋的缝制牢固,不易脱落,且尺寸符合设计标准。缝制完成后,安排专人对口袋的缝制质量进行检验,仔细检查每一针每一线,避免出现漏缝、歪缝等问题,保证口袋的质量和美观度。 口袋缝制工序 为了确保反光点的效果,会对反光材料进行严格的质量检测,选择反光性能好、持久耐用的材料。在缝制反光点时,会使用专业的设备和工艺,保证反光点的位置准确、牢固。同时,会对口袋的容量和开口大小进行严格控制,确保其能够方便地放置物品,且不会影响衣服的整体外观。 成品质量检测 在质量检验环节,会采用多种检验方法,如目视检查、拉力测试等,确保口袋的缝制质量符合要求。如果发现问题,会及时进行返工处理,直到达到质量标准为止。此外,还会对缝制好的口袋进行整理和清洁,去除多余的线头和污渍,保证口袋的整洁和美观。 下摆防滑处理 在衣服下摆处仔细粘贴滴胶防滑皮筋,使用专业的粘贴设备和工艺,确保皮筋粘贴牢固,不易脱落。在粘贴过程中,严格控制滴胶防滑皮筋的粘贴位置和长度,保证其防滑效果。粘贴完成后,对下摆防滑处理的质量进行全面检查,用手触摸和拉扯皮筋,检查其牢固程度,保证符合设计要求。 下摆防滑处理 为了确保防滑皮筋的质量,会对皮筋的材质和性能进行严格的检测,选择防滑效果好、弹性适中的皮筋。在粘贴皮筋前,会对衣服下摆进行清洁和处理,确保皮筋能够更好地粘贴在衣服上。同时,会对粘贴皮筋的工艺进行优化,提高粘贴的效率和质量。 在质量检查环节,会采用多种检查方法,如手感检查、防滑测试等,确保防滑皮筋的粘贴质量符合要求。如果发现问题,会及时进行返工处理,直到达到质量标准为止。此外,还会对处理好的下摆进行整理和清洁,去除多余的胶水和污渍,保证下摆的整洁和美观。 吊带骑行裤制作 面料选用准备 选用210-220g防透高弹专用面料,对供应商提供的面料进行严格的质量检测,确保面料的质量和性能符合设计要求。对面料进行预缩处理,通过专业的预缩设备和工艺,防止裤子在使用过程中缩水变形。处理完成后,仔细检查面料的颜色、质地等是否均匀一致,对不符合要求的面料进行筛选和剔除。 吊带骑行裤面料选用 为了确保面料的质量,会对供应商的生产能力和质量控制体系进行评估,选择信誉好、质量可靠的供应商。在面料采购过程中,会签订详细的采购合同,明确面料的质量标准和验收方法。同时,会对采购的面料进行抽样检测,确保其符合质量要求。 在预缩处理环节,会根据面料的特性和要求,选择合适的预缩工艺和参数,确保预缩效果达到最佳。处理完成后,会对预缩后的面料进行再次检测,检查其缩水率和尺寸稳定性是否符合要求。如果发现问题,会及时调整预缩工艺和参数,直到达到质量标准为止。 吊带加固作业 在肩带缝合处精心缝制意大利进口的防磨加固带,选用优质的缝纫线和专业的缝制设备,提高吊带的耐磨性。在缝制过程中,确保加固带的缝制位置准确,牢固性强。缝制完成后,对吊带加固的质量进行严格检验,通过拉力测试等方法,确保符合设计标准。 吊带加固作业 面料采购准备 工作内容 操作要点 质量控制 加固带缝制 使用优质缝纫线和专业设备,在肩带缝合处缝制意大利进口防磨加固带 确保加固带位置准确,牢固性强 位置把控 严格按照设计要求确定加固带的缝制位置 控制位置误差在极小范围内,保证加固效果 质量检验 对缝制好的吊带进行拉力测试等检验 确保加固带符合设计标准,提高耐磨性 裤垫安装工作 将意大利进口公路竞赛裤垫准确安装到裤子相应位置,使用专业的安装工具和工艺,保证裤垫的贴合度和舒适度。安装完成后,仔细检查裤垫的厚度和密度是否符合设计要求,确保其能满足6-8小时的高强度骑行。对裤垫的安装质量进行全面检查,用手触摸和按压裤垫,检查其是否平整、无褶皱,避免出现移位、褶皱等问题。 为了确保裤垫的质量,会对裤垫的供应商进行严格的筛选和评估,选择质量可靠、信誉好的供应商。在裤垫采购过程中,会签订详细的采购合同,明确裤垫的质量标准和验收方法。同时,会对采购的裤垫进行抽样检测,确保其符合质量要求。 在安装裤垫环节,会根据裤子的尺寸和形状,对裤垫进行适当的裁剪和调整,确保其能够完美地贴合在裤子上。安装完成后,会对裤垫的安装效果进行评估,通过实际穿着测试等方法,检查其舒适度和贴合度是否符合要求。如果发现问题,会及时进行调整和改进,直到达到质量标准为止。 套装整体组装 短袖与吊带连接 将裁剪好的短袖骑行服与吊带骑行裤进行精准连接,使用专业的缝纫设备和工艺,确保两者的连接牢固,无松动现象。在连接过程中,控制连接部位的平整度和美观度,保证套装的整体外观。连接完成后,对连接部位进行质量检查,仔细查看连接的缝线是否均匀、牢固,避免出现脱线、开缝等问题。 为了确保连接的质量,会对缝纫设备进行定期的维护和保养,保证其性能稳定。在连接操作前,会对短袖骑行服和吊带骑行裤的尺寸和形状进行再次核对,确保两者的匹配度。同时,会对连接部位进行预处理,如打磨、熨烫等,提高连接的牢固性和美观度。 在质量检查环节,会采用多种检查方法,如目视检查、拉力测试等,确保连接部位的质量符合要求。如果发现问题,会及时进行返工处理,直到达到质量标准为止。此外,还会对连接好的套装进行整理和清洁,去除多余的线头和污渍,保证套装的整洁和美观。 拉链安装调试 安装YKK拉链,选用优质的拉链和专业的安装工具,确保拉链的拉动顺畅,无卡顿现象。在安装过程中,调整拉链的安装位置,保证其与衣服的整体协调性。安装完成后,对拉链的安装质量进行全面检查,反复拉动拉链,检查其是否顺滑、无损坏,避免出现拉链损坏、脱落等问题。 拉链安装调试 为了确保拉链的质量,会对拉链的供应商进行严格的筛选和评估,选择质量可靠、信誉好的供应商。在拉链采购过程中,会签订详细的采购合同,明确拉链的质量标准和验收方法。同时,会对采购的拉链进行抽样检测,确保其符合质量要求。 在安装拉链环节,会根据衣服的设计要求和尺寸,对拉链进行适当的裁剪和调整,确保其能够完美地安装在衣服上。安装完成后,会对拉链的安装效果进行评估,通过实际使用测试等方法,检查其拉动的顺畅度和协调性是否符合要求。如果发现问题,会及时进行调整和改进,直到达到质量标准为止。 成品质量检测 对组装好的自行车短袖分体套装进行全面质量检测,包括外观、尺寸、功能等方面。使用专业的检测设备和方法,检查套装是否符合设计要求和相关标准,如有问题及时进行修复或返工。检测合格后,对成品进行精心包装,选择合适的包装材料,确保在运输和储存过程中不受损坏,准备进入下一环节。 在外观检测方面,会仔细检查套装的颜色、图案、缝线等是否均匀、一致,有无瑕疵和污渍。在尺寸检测方面,会使用量具对套装的各个部位进行测量,确保其符合设计尺寸要求。在功能检测方面,会对拉链的拉动、口袋的使用、裤垫的舒适度等进行实际测试,确保其能够正常使用。 如果在检测过程中发现问题,会及时进行分析和处理。对于轻微的问题,会进行修复和调整;对于严重的问题,会进行返工处理,直到达到质量标准为止。同时,会对检测过程进行记录和统计,以便对生产过程进行改进和优化。 长袖骑行服保暖款加工 面料准备环节 防风面料裁剪 根据设计要求,使用高精度裁剪设备对具有防风保暖效果的复合面料进行精确裁剪,用于大身及袖子迎风面部分。在裁剪过程中,严格控制裁剪精度,保证面料的利用率和裁剪质量。裁剪完成后,对裁剪好的防风面料进行细致的质量检查,通过目视检查和触摸等方式,确保无瑕疵。 长袖骑行服保暖款加工 工作内容 操作要点 质量控制 面料裁剪 使用高精度裁剪设备,按照设计要求进行操作 确保形状与尺寸符合设计要求,减少误差 精度把控 严格控制裁剪过程中的各项参数 控制裁剪误差在极小范围内,提高面料利用率 质量检查 对裁剪好的面料进行目视检查和触摸检查 剔除有瑕疵的面料,保证后续工序质量 抓绒面料处理 对高弹的抓绒面料进行裁剪和整理,使用专业的裁剪工具和设备,用于后背、侧片及袖下部分。处理抓绒面料的边缘,采用锁边、包边等工艺,防止其起毛、脱线。处理完成后,仔细检查抓绒面料的质量和颜色,确保符合设计要求。 工作内容 操作要点 质量控制 面料裁剪整理 使用专业工具和设备,按照设计要求进行裁剪和整理 确保形状与尺寸符合设计要求,减少误差 边缘处理 采用锁边、包边等工艺处理面料边缘 防止面料起毛、脱线,提高耐用性 质量检查 对处理好的面料进行质量和颜色检查 确保符合设计要求,保证后续工序质量 面料拼接组合 将裁剪好的防风面料和抓绒面料进行准确拼接,使用专业的缝纫设备和工艺,确保拼接部位的牢固和平整。在拼接过程中,控制拼接的精度和美观度,保证衣服的整体效果。拼接完成后,对拼接好的面料进行全面质量检查,用手触摸和拉扯拼接部位,检查其是否牢固、平整,避免出现拼接不牢、错位等问题。 面料拼接组合 为了确保拼接的质量,会对缝纫设备进行定期的维护和保养,保证其性能稳定。在拼接操作前,会对防风面料和抓绒面料的尺寸和形状进行再次核对,确保两者的匹配度。同时,会对拼接部位进行预处理,如打磨、熨烫等,提高拼接的牢固性和美观度。 在质量检查环节,会采用多种检查方法,如目视检查、拉力测试等,确保拼接部位的质量符合要求。如果发现问题,会及时进行返工处理,直到达到质量标准为止。此外,还会对拼接好的面料进行整理和清洁,去除多余的线头和污渍,保证面料的整洁和美观。 服装制作过程 全里襟设计安装 在衣服上安装全里襟设计,使用专业的安装工具和工艺,确保其安装位置准确,牢固性强。在安装过程中,控制全里襟的平整度和美观度,保证衣服的整体外观。安装完成后,对全里襟的安装质量进行严格检查,用手触摸和按压全里襟,检查其是否平整、无褶皱,避免出现安装不牢、变形等问题。 工作内容 操作要点 质量控制 全里襟安装 使用专业工具和工艺,按照设计要求进行安装 确保安装位置准确,牢固性强 平整度控制 在安装过程中严格控制全里襟的平整度 保证衣服整体外观,提高美观度 质量检查 对安装好的全里襟进行质量检查 避免出现安装不牢、变形等问题,保证质量 拉链安装调试 安装YKK拉链,选用优质的拉链和专业的安装工具,确保拉链的拉动顺畅,无卡顿现象。在安装过程中,调整拉链的安装位置,保证其与衣服的整体协调性。安装完成后,对拉链的安装质量进行全面检查,反复拉动拉链,检查其是否顺滑、无损坏,避免出现拉链损坏、脱落等问题。 为了确保拉链的质量,会对拉链的供应商进行严格的筛选和评估,选择质量可靠、信誉好的供应商。在拉链采购过程中,会签订详细的采购合同,明确拉链的质量标准和验收方法。同时,会对采购的拉链进行抽样检测,确保其符合质量要求。 在安装拉链环节,会根据衣服的设计要求和尺寸,对拉链进行适当的裁剪和调整,确保其能够完美地安装在衣服上。安装完成后,会对拉链的安装效果进行评估,通过实际使用测试等方法,检查其拉动的顺畅度和协调性是否符合要求。如果发现问题,会及时进行调整和改进,直到达到质量标准为止。 下摆防滑处理 在后下摆处安装防滑橡筋,使用专业的安装工具和工艺,确保橡筋安装牢固,不易脱落。在安装过程中,控制防滑橡筋的长度和弹性,保证其防滑效果。安装完成后,对下摆防滑处理的质量进行全面检查,用手触摸和拉扯橡筋,检查其是否牢固、有弹性,保证符合设计要求。 为了确保防滑橡筋的质量,会对橡筋的供应商进行严格的筛选和评估,选择质量可靠、信誉好的供应商。在橡筋采购过程中,会签订详细的采购合同,明确橡筋的质量标准和验收方法。同时,会对采购的橡筋进行抽样检测,确保其符合质量要求。 在安装橡筋环节,会根据衣服的尺寸和形状,对橡筋进行适当的裁剪和调整,确保其能够完美地安装在衣服上。安装完成后,会对橡筋的安装效果进行评估,通过实际使用测试等方法,检查其防滑效果和牢固性是否符合要求。如果发现问题,会及时进行调整和改进,直到达到质量标准为止。 成品检验包装 质量全面检测 对加工好的长袖骑行服保暖款进行全面质量检测,包括外观、尺寸、功能等方面。使用专业的检测设备和方法,检查衣服是否符合设计要求和相关标准,如有问题及时进行修复或返工。检测合格后,对成品进行进一步的整理和清洁,去除多余的线头和污渍,保证衣服的整洁和美观。 检测项目 检测方法 质量标准 外观检测 目视检查,检查颜色、图案、缝线等是否均匀、一致,有无瑕疵和污渍 符合设计要求,无明显瑕疵 尺寸检测 使用量具对衣服的各个部位进行测量 符合设计尺寸要求,误差在允许范围内 功能检测 对拉链的拉动、全里襟的平整度、下摆防滑橡筋的效果等进行实际测试 各项功能正常,符合设计要求 包装材料选择 选择合适的包装材料,对长袖骑行服保暖款进行包装,确保在运输和储存过程中不受损坏。根据衣服的尺寸和数量,确定包装的规格和形式,选择具有良好保护性能和美观性的包装材料。对包装材料的质量进行严格检查,通过查看材料的质地、强度等,保证其符合要求。 在选择包装材料时,会考虑材料的环保性和成本因素,选择既环保又经济实惠的包装材料。同时,会对包装材料的供应商进行评估,选择信誉好、质量可靠的供应商。在包装材料采购过程中,会签订详细的采购合同,明确包装材料的质量标准和验收方法。 在确定包装规格和形式时,会根据衣服的特点和运输要求进行设计,确保包装能够有效地保护衣服,同时方便运输和储存。对于不同款式和尺寸的衣服,会采用不同的包装方式,以提高包装的效率和质量。 包装作业实施 将整理好的长袖骑行服保暖款小心放入包装材料中,进行包装作业。在包装过程中,确保包装的整齐和美观,按照设计要求进行折叠和摆放,标注好相关信息,如衣服的款式、尺寸、颜色等。包装完成后,对包装好的成品进行再次检查,确认无误后准备发货。 为了确保包装的质量,会对包装人员进行培训,使其掌握正确的包装方法和技巧。在包装操作前,会对包装材料进行清洁和整理,确保其干净、整洁。同时,会对包装过程进行监控,确保包装的整齐和美观度符合要求。 在标注相关信息时,会使用清晰、准确的标签和标识,确保信息的可读性和准确性。对于重要的信息,会进行双重核对,避免出现错误。此外,还会对包装好的成品进行分类和存放,方便管理和发货。 计时赛专用连体服制作 大身面料裁剪 进口面料裁剪 对约140-150g的进口菱形格子面料进行精确裁剪,使用高精度裁剪设备,用于大身和袖子下片。在裁剪过程中,严格控制裁剪精度,保证面料的利用率和裁剪质量。裁剪完成后,对裁剪好的进口面料进行细致的质量检查,通过目视检查和触摸等方式,确保无瑕疵。 为了确保裁剪的精度,会对裁剪设备进行定期的校准和维护,保证其性能稳定。在裁剪操作前,会对进口菱形格子面料的质量和特性进行再次评估,确保其符合设计要求。同时,会对裁剪方案进行优化,提高面料的利用率。 在质量检查环节,会采用多种检查方法,如目视检查、拉力测试等,确保裁剪好的面料符合质量要求。如果发现问题,会及时进行处理,如更换面料或重新裁剪。此外,还会对裁剪过程进行记录和统计,以便对生产过程进行改进和优化。 气动破风布处理 对气动破风布进行裁剪和整理,使用专业的裁剪工具和设备,用于袖子上片迎风面。处理气动破风布的边缘,采用锁边、包边等工艺,防止其起毛、脱线。处理完成后,仔细检查气动破风布的质量和性能,通过测试其透气性、强度等指标,确保符合设计要求。 工作内容 操作要点 质量控制 面料裁剪整理 使用专业工具和设备,按照设计要求进行裁剪和整理 确保形状与尺寸符合设计要求,减少误差 边缘处理 采用锁边、包边等工艺处理面料边缘 防止面料起毛、脱线,提高耐用性 质量检查 对处理好的面料进行质量和性能测试 确保符合设计要求,保证后续工序质量 超轻条纹面料拼接 将裁剪好的超轻条纹面料用于后背部分,与其他面料进行准确拼接,使用专业的缝纫设备和工艺,确保拼接部位的牢固和平整。在拼接过程中,控制拼接的精度和美观度,保证衣服的整体效果。拼接完成后,对拼接好的面料进行全面质量检查,用手触摸和拉扯拼接部位,检查其是否牢固、平整,避免出现拼接不牢、错位等问题。 为了确保拼接的质量,会对缝纫设备进行定期的维护和保养,保证其性能稳定。在拼接操作前,会对超轻条纹面料和其他面料的尺寸和形状进行再次核对,确保两者的匹配度。同时,会对拼接部位进行预处理,如打磨、熨烫等,提高拼接的牢固性和美观度。 在质量检查环节,会采用多种检查方法,如目视检查、拉力测试等,确保拼接部位的质量符合要求。如果发现问题,会及时进行返工处理,直到达到质量标准为止。此外,还会对拼接好的面料进行整理和清洁,去除多余的线头和污渍,保证面料的整洁和美观。 裤子制作工序 防透面料裁剪 对210-220g防透高弹面料进行裁剪,使用高精度裁剪设备,用于裤子部分。在裁剪过程中,严格控制裁剪精度,保证裤子的尺寸和形状符合设计要求。裁剪完成后,对裁剪好的防透面料进行细致的质量检查,通过目视检查和触摸等方式,确保无瑕疵。 为了确保裁剪的精度,会对裁剪设备进行定期的校准和维护,保证其性能稳定。在裁剪操作前,会对防透高弹面料的质量和特性进行再次评估,确保其符合设计要求。同时,会对裁剪方案进行优化,提高面料的利用率。 在质量检查环节,会采用多种检查方法,如目视检查、拉力测试等,确保裁剪好的面料符合质量要求。如果发现问题,会及时进行处理,如更换面料或重新裁剪。此外,还会对裁剪过程进行记录和统计,以便对生产过程进行改进和优化。 缝合线设计处理 按照设计要求,在裤子上设计并缝制一道缝合线,以减少迎风面阻力,使用专业的缝纫设备和工艺。在缝制过程中,保证缝合线的缝制质量,牢固性强,且线条流畅。缝制完成后,对缝合线的设计和缝制质量进行严格检查,用手触摸和拉扯缝合线,检查其是否牢固、平整,确保符合设计标准。 工作内容 操作要点 质量控制 缝合线设计 按照设计要求确定缝合线的位置和形状 确保符合设计标准,减少迎风面阻力 缝制操作 使用专业设备和工艺进行缝制 保证缝合线牢固性强,线条流畅 质量检查 对缝制好的缝合线进行质量检查 确保符合设计标准,保证裤子质量 裤口防滑处理 在袖口和脚口内侧设计并制作防滑丝网印,使用专业的丝网印刷设备和工艺,确保防滑效果良好。在制作过程中,控制防滑丝网印的制作位置和质量,保证其牢固性和持久性。制作完成后,对裤口防滑处理的质量进行全面检查,用手触摸和擦拭防滑丝网印,检查其是否牢固、清晰,保证符合设计要求。 为了确保防滑丝网印的质量,会对丝网印刷设备进行定期的维护和保养,保证其性能稳定。在制作操作前,会对防滑丝网印的材料和工艺进行再次评估,确保其符合设计要求。同时,会对制作方案进行优化,提高防滑丝网印的牢固性和持久性。 在质量检查环节,会采用多种检查方法,如目视检查、摩擦测试等,确保防滑丝网印的质量符合要求。如果发现问题,会及时进行处理,如重新制作或调整工艺。此外,还会对制作过程进行记录和统计,以便对生产过程进行改进和优化。 整体组装与检测 各部分连接组装 将裁剪好的大身、袖子和裤子等部分进行精准连接组装,使用专业的缝纫设备和工艺,确保连接部位的牢固和平整。在组装过程中,控制组装的精度和美观度,保证连体服的整体效果。组装完成后,对连接组装的质量进行全面检查,用手触摸和拉扯连接部位,检查其是否牢固、平整,避免出现连接不牢、错位等问题。 为了确保组装的质量,会对缝纫设备进行定期的维护和保养,保证其性能稳定。在组装操作前,会对大身、袖子和裤子等部分的尺寸和形状进行再次核对,确保它们的匹配度。同时,会对连接部位进行预处理,如打磨、熨烫等,提高连接的牢固性和美观度。 在质量检查环节,会采用多种检查方法,如目视检查、拉力测试等,确保连接组装的质量符合要求。如果发现问题,会及时进行返工处理,直到达到质量标准为止。此外,还会对组装好的连体服进行整理和清洁,去除多余的线头和污渍,保证连体服的整洁和美观。 号码袋安装调试 在后拉链底部安装高弹耐用的一体压制而成的号码专用口袋,使用专业的安装工具和工艺,确保安装位置准确,牢固性强。安装完成后,调试号码袋的使用功能,通过实际放入和取出号码布等操作,保证其能正常使用,免别针号码布设计有效提高气动效果。对号码袋的安装和调试质量进行全面检查,用手触摸和拉扯号码袋,检查其是否牢固、平整,避免出现安装不牢、变形等问题。 为了确保号码袋的质量,会对号码袋的供应商进行严格的筛选和评估,选择质量可靠、信誉好的供应商。在号码袋采购过程中,会签订详细的采购合同,明确号码袋的质量标准和验收方法。同时,会对采购的号码袋进行抽样检测,确保其符合质量要求。 在安装号码袋环节,会根据连体服的尺寸和形状,对号码袋进行适当的裁剪和调整,确保其能够完美地安装在连体服上。安装完成后,会对号码袋的安装效果进行评估,通过实际使用测试等方法,检查其使用功能和牢固性是否符合要求。如果发现问题,会及时进行调整和改进,直到达到质量标准为止。 成品质量检测包装 对组装好的计时赛专用连体服进行全面质量检测,包括外观、尺寸、功能等方面。使用专业的检测设备和方法,检查连体服是否符合设计要求和相关标准,如有问题及时进行修复或返工。检测合格后,对成品进行精心包装,选择合适的包装材料,确保在运输和储存过程中不受损坏,准备发货。 检测项目 检测方法 质量标准 外观检测 目视检查,检查颜色、图案、缝线等是否均匀、一致,有无瑕疵和污渍 符合设计要求,无明显瑕疵 尺寸检测 使用量具对连体服的各个部位进行测量 符合设计尺寸要求,误差在允许范围内 功能检测 对拉链的拉动、号码袋的使用、裤口防滑丝网印的效果等进行实际测试 各项功能正常,符合设计要求 场地服训练款生产进度 面料采购准备 压缩高弹面料采购 采购约为210-220g的压缩高弹面料,用于大身部分。选择质量可靠的供应商,对供应商的生产能力、质量控制体系等进行评估,确保面料的质量和性能符合设计要求。采购完成后,对采购的压缩高弹面料进行细致的质量检查,通过目视检查和触摸等方式,确保无瑕疵。 在选择供应商时,会考虑供应商的信誉、价格、交货期等因素,选择最优的供应商。同时,会与供应商签订详细的采购合同,明确面料的质量标准、交货期、售后服务等条款,保障采购的顺利进行。 在质量检查环节,会采用多种检查方法,如目视检查、拉力测试等,确保采购的面料符合质量要求。如果发现问题,会及时与供应商沟通,要求其进行处理或更换面料。此外,还会对采购过程进行记录和统计,以便对供应商进行评估和管理。 高弹气动面料处理 对高弹气动面料进行裁剪和整理,使用专业的裁剪工具和设备,用于袖子部分。处理高弹气动面料的边缘,采用锁边、包边等工艺,防止其起毛、脱线。处理完成后,仔细检查高弹气动面料的质量和性能,通过测试其透气性、强度等指标,确保符合设计要求。 工作内容 操作要点 质量控制 面料裁剪整理 使用专业工具和设备,按照设计要求进行裁剪和整理 确保形状与尺寸符合设计要求,减少误差 边缘处理 采用锁边、包边等工艺处理面料边缘 防止面料起毛、脱线,提高耐用性 质量检查 对处理好的面料进行质量和性能测试 确保符合设计要求,保证后续工序质量 防透高弹面料准备 准备210-220g防透高弹面料,用于裤垫前后部分。对防透高弹面料进行质量检查,通过目视检查和触摸等方式,确保其质量和性能符合设计要求。根据生产进度,合理安排防透高弹面料的使用,制定详细的使用计划,确保面料的供应与生产进度相匹配。 在质量检查环节,会采用多种检查方法,如目视检查、拉力测试等,确保防透高弹面料符合质量要求。如果发现问题,会及时进行处理,如更换面料或调整使用计划。同时,会对防透高弹面料的库存进行管理,定期盘点库存数量,确保库存充足。 在安排面料使用时,会根据生产计划和订单需求,合理分配面料的使用量和使用时间。同时,会对生产过程进行监控,及时调整面料的使用计划,确保生产的顺利进行。此外,还...
田径自行车服装二次投标方案.docx
下载提示

1.本文档仅提供部分内容试读;

2.支付并下载文件,享受无限制查看;

3.本网站所提供的标准文本仅供个人学习、研究之用,未经授权,严禁复制、发行、汇编、翻译或网络传播等,侵权必究;

4.左侧添加客服微信获取帮助;

5.本文为word版本,可以直接复制编辑使用。


这个人很懒,什么都没留下
未认证用户 查看用户
该文档于 上传
推荐文档
×
精品标书制作
百人专家团队
擅长领域:
工程标 服务标 采购标
16852
已服务主
2892
中标量
1765
平台标师
扫码添加客服
客服二维码
咨询热线:192 3288 5147
公众号
微信客服
客服