文库 货物类投标方案 服装采购

新泰市园林环卫服务中心2025年度园林养护工环卫保洁员马甲春秋装及冬装采购项目投标方案.docx

DOCX   742页   下载941   2025-08-31   浏览70   收藏73   点赞595   评分-   449367字   158.00

AI慧写标书

十分钟千页标书高效生成

温馨提示:当前文档最多只能预览 15 页,若文档总页数超出了 15 页,请下载原文档以浏览全部内容。
新泰市园林环卫服务中心2025年度园林养护工环卫保洁员马甲春秋装及冬装采购项目投标方案.docx 第1页
新泰市园林环卫服务中心2025年度园林养护工环卫保洁员马甲春秋装及冬装采购项目投标方案.docx 第2页
新泰市园林环卫服务中心2025年度园林养护工环卫保洁员马甲春秋装及冬装采购项目投标方案.docx 第3页
新泰市园林环卫服务中心2025年度园林养护工环卫保洁员马甲春秋装及冬装采购项目投标方案.docx 第4页
新泰市园林环卫服务中心2025年度园林养护工环卫保洁员马甲春秋装及冬装采购项目投标方案.docx 第5页
新泰市园林环卫服务中心2025年度园林养护工环卫保洁员马甲春秋装及冬装采购项目投标方案.docx 第6页
新泰市园林环卫服务中心2025年度园林养护工环卫保洁员马甲春秋装及冬装采购项目投标方案.docx 第7页
新泰市园林环卫服务中心2025年度园林养护工环卫保洁员马甲春秋装及冬装采购项目投标方案.docx 第8页
新泰市园林环卫服务中心2025年度园林养护工环卫保洁员马甲春秋装及冬装采购项目投标方案.docx 第9页
新泰市园林环卫服务中心2025年度园林养护工环卫保洁员马甲春秋装及冬装采购项目投标方案.docx 第10页
新泰市园林环卫服务中心2025年度园林养护工环卫保洁员马甲春秋装及冬装采购项目投标方案.docx 第11页
新泰市园林环卫服务中心2025年度园林养护工环卫保洁员马甲春秋装及冬装采购项目投标方案.docx 第12页
新泰市园林环卫服务中心2025年度园林养护工环卫保洁员马甲春秋装及冬装采购项目投标方案.docx 第13页
新泰市园林环卫服务中心2025年度园林养护工环卫保洁员马甲春秋装及冬装采购项目投标方案.docx 第14页
新泰市园林环卫服务中心2025年度园林养护工环卫保洁员马甲春秋装及冬装采购项目投标方案.docx 第15页
剩余727页未读, 下载浏览全部

开通会员, 优惠多多

6重权益等你来

首次半价下载
折扣特惠
上传高收益
特权文档
AI慧写优惠
专属客服
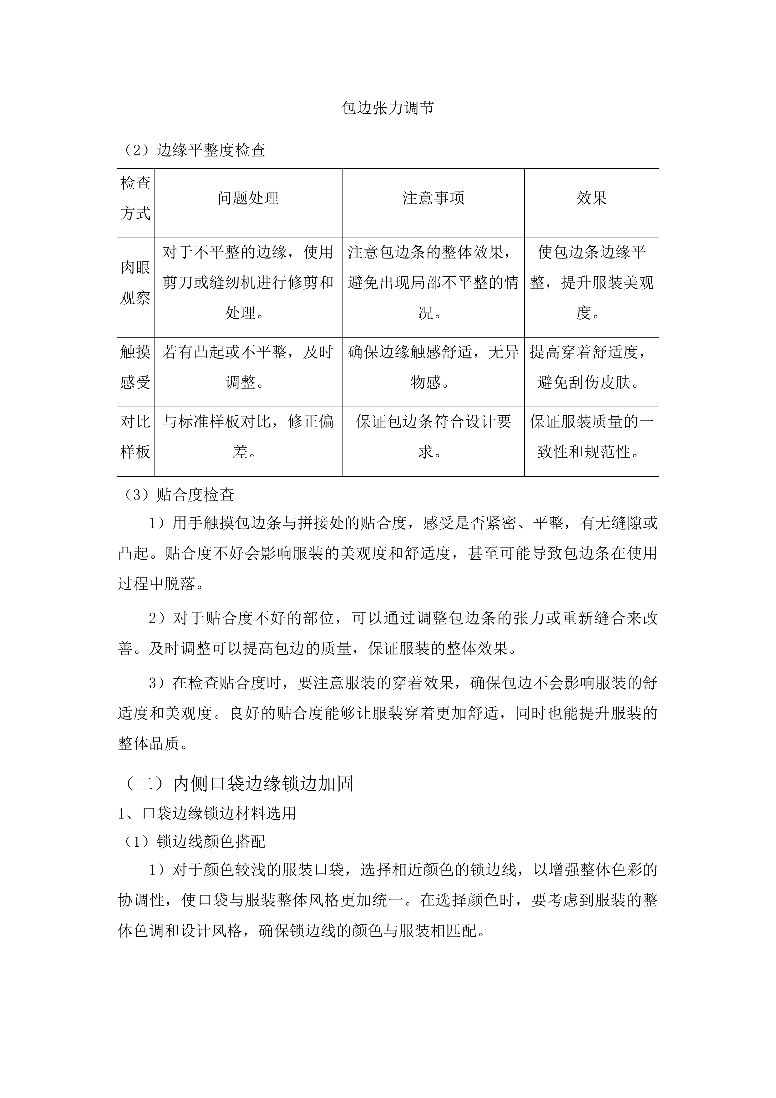
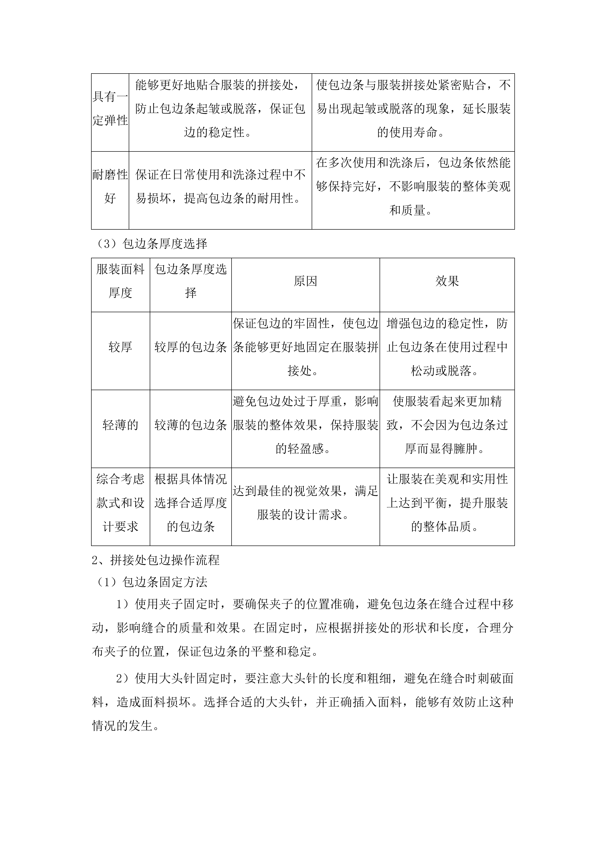
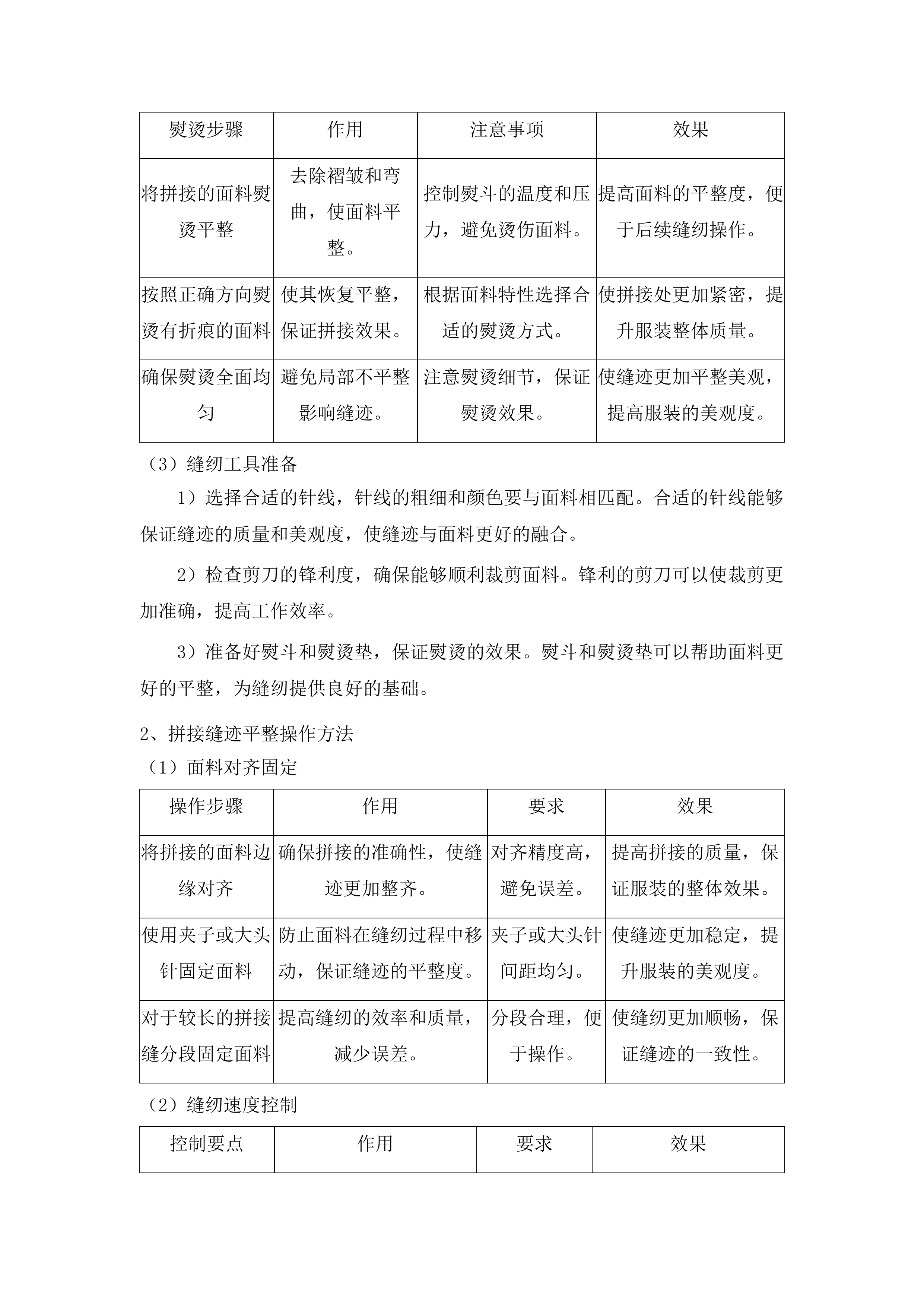
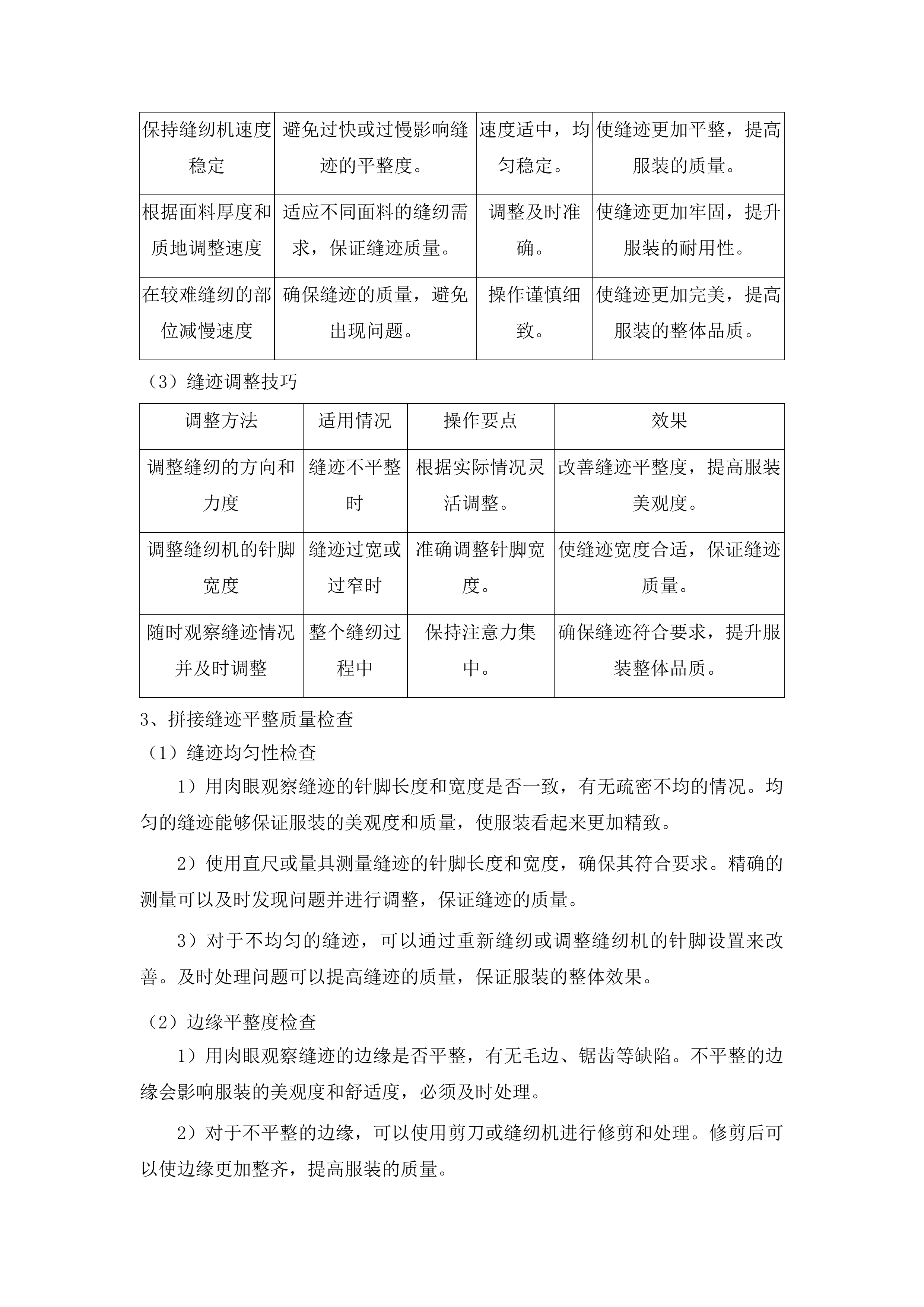
新泰市园林环卫服务中心2025年度园林养护工环卫保洁员马甲春秋装及冬装采购项目投标方案 第一章 制作工艺 5 第一节 缝制要求说明 5 一、 拼接部位包边锁边处理 5 二、 粘合衬使用工艺要求 19 三、 反光条缝制规范 26 四、 裤装特殊工艺处理 41 五、 帽檐包边工艺标准 48 第二节 工艺流程说明 58 一、 面料裁剪工艺 58 二、 粘合衬加工流程 70 三、 缝制流水线作业 78 四、 包边锁边加固工艺 94 五、 线头清理工艺 98 第三节 检验办法说明 120 一、 过程检验机制 120 二、 中间检验控制 132 三、 成品全检规范 150 四、 成品抽检要求 162 第二章 服务保障措施 168 第一节 量体方案制定 168 一、 量体人员专业配置 168 二、 多场景量体实施规划 186 三、 全品类尺寸数据管理 200 第二节 质量目标与保障 206 一、 原材料采购质量管控 206 二、 生产工艺标准执行 218 三、 成品全项检验规范 231 第三节 供货紧急调配措施 244 一、 应急响应快速启动机制 244 二、 多渠道临时调货网络 265 三、 特殊情况处置预案 281 第四节 货源充足与补给措施 299 一、 原材料战略储备体系 299 二、 柔性生产能力保障 318 三、 全周期补货服务流程 332 第三章 质量性能 346 第一节 质量检验报告 346 一、 春秋装质量检验报告 346 二、 马甲质量检验报告 358 三、 冬装质量检验报告 368 四、 闪光马甲质量检验报告 380 五、 帽子质量检验报告 392 第二节 成衣质量检测 410 一、 春秋装成衣质量检测 410 二、 冬装成衣质量检测 423 三、 闪光马甲成衣质量检测 441 四、 帽子成衣质量检测 462 第三节 样品提供与制作 477 一、 春秋装样品制作 477 二、 马甲样品制作 494 三、 冬装样品制作 500 四、 闪光马甲样品制作 517 五、 帽子样品制作 524 第四章 交货期及供货方案 538 第一节 制作周期计划 538 一、 春秋装生产排期 538 二、 冬装制作流程管理 548 三、 闪光马甲生产管控 569 四、 帽子制作进度安排 581 第二节 供货配送方案 590 一、 一标段配送计划 590 二、 二标段配送规划 615 三、 配送过程跟踪服务 625 四、 分标段优先级管理 630 第三节 时间节点控制 653 一、 全流程时间规划 653 二、 关键节点控制措施 668 三、 进度协调专人负责 679 四、 每日进度报告机制 690 第四节 应急响应机制 695 一、 突发情况应急预案 695 二、 应急响应流程设计 707 三、 备用资源保障体系 724 四、 24小时应急联络机制 731 制作工艺 缝制要求说明 拼接部位包边锁边处理 衣服缝纫拼接处包边工艺 拼接处包边材料选择 包边条颜色匹配 1)对于颜色鲜艳的服装,例如桔红色、绿色的环卫和园林服装,选择相近颜色的包边条,能够增强整体色彩的协调性,使服装在视觉上更加统一。 2)对于颜色较为素净的服装部分,可以选择稍亮或对比色的包边条,起到点缀和突出的作用,让服装更具层次感和特色。 3)在选择包边条颜色时,还需综合考虑服装的反光警示条颜色,避免颜色冲突,确保反光警示条的醒目效果不受影响,保障服装的安全性和功能性。 衣服缝纫拼接处包边 包边条质地要求 要求 原因 效果 质地柔软 避免在穿着过程中对皮肤造成摩擦和不适,提升穿着的舒适度。 让穿着者感觉更加舒适,减少皮肤过敏等问题的发生。 具有一定弹性 能够更好地贴合服装的拼接处,防止包边条起皱或脱落,保证包边的稳定性。 使包边条与服装拼接处紧密贴合,不易出现起皱或脱落的现象,延长服装的使用寿命。 耐磨性好 保证在日常使用和洗涤过程中不易损坏,提高包边条的耐用性。 在多次使用和洗涤后,包边条依然能够保持完好,不影响服装的整体美观和质量。 包边条厚度选择 服装面料厚度 包边条厚度选择 原因 效果 较厚 较厚的包边条 保证包边的牢固性,使包边条能够更好地固定在服装拼接处。 增强包边的稳定性,防止包边条在使用过程中松动或脱落。 轻薄的 较薄的包边条 避免包边处过于厚重,影响服装的整体效果,保持服装的轻盈感。 使服装看起来更加精致,不会因为包边条过厚而显得臃肿。 综合考虑款式和设计要求 根据具体情况选择合适厚度的包边条 达到最佳的视觉效果,满足服装的设计需求。 让服装在美观和实用性上达到平衡,提升服装的整体品质。 拼接处包边操作流程 包边条固定方法 1)使用夹子固定时,要确保夹子的位置准确,避免包边条在缝合过程中移动,影响缝合的质量和效果。在固定时,应根据拼接处的形状和长度,合理分布夹子的位置,保证包边条的平整和稳定。 2)使用大头针固定时,要注意大头针的长度和粗细,避免在缝合时刺破面料,造成面料损坏。选择合适的大头针,并正确插入面料,能够有效防止这种情况的发生。 3)对于较长的拼接处,可以分段固定包边条,以提高缝合的效率和质量。分段固定可以使包边条更好地贴合拼接处,减少误差,同时也便于操作和控制。 包边条质地要求 包边条厚度选择 包边条固定方法 缝合针距控制 1)针距应根据包边条的宽度和服装的面料特性进行调整,一般来说,针距为2-3mm较为合适。合适的针距能够保证包边的美观度和牢固性,使包边条与服装紧密结合。 2)针距要均匀一致,避免出现忽大忽小的情况,以保证包边的美观度和牢固性。不均匀的针距会影响包边的外观,同时也可能导致包边条在使用过程中松动或脱落。 3)在缝合过程中,要注意控制缝纫机的速度,避免过快或过慢,影响针距的均匀性。稳定的缝纫机速度有助于保持针距的一致性,提高缝合的质量。 缝合针距控制 包边张力调节 调节方式 作用 要求 效果 调节缝纫机的压脚压力 控制包边条的张力,使其贴合拼接处。 压力适中,避免过松或过紧。 包边紧密,面料不变形。 调节送布牙的速度 影响包边条的输送,保证张力均匀。 速度与压脚压力相匹配。 包边平整,无褶皱。 随时观察贴合情况并调整 根据实际情况及时优化张力。 确保包边效果符合要求。 提高包边质量,提升服装整体美观度。 拼接处包边质量检验 缝合牢固性检查 1)用手轻轻拉扯包边条,检查缝合处是否牢固,有无松动或脱线的情况。对于重要部位的包边,如领口、袖口等,要进行重点检查,确保缝合牢固。这些部位在日常使用中受到的摩擦和拉扯较多,牢固的缝合能够保证服装的耐用性。 2)对于重要部位的包边,如领口、袖口等,要进行重点检查,确保缝合牢固。这些部位的包边质量直接影响服装的穿着效果和舒适度,必须严格把关。 3)如果发现缝合不牢固的情况,要及时进行修补或重新缝合。及时处理问题可以避免问题扩大化,保证服装的质量和安全性。 包边张力调节 边缘平整度检查 检查方式 问题处理 注意事项 效果 肉眼观察 对于不平整的边缘,使用剪刀或缝纫机进行修剪和处理。 注意包边条的整体效果,避免出现局部不平整的情况。 使包边条边缘平整,提升服装美观度。 触摸感受 若有凸起或不平整,及时调整。 确保边缘触感舒适,无异物感。 提高穿着舒适度,避免刮伤皮肤。 对比样板 与标准样板对比,修正偏差。 保证包边条符合设计要求。 保证服装质量的一致性和规范性。 贴合度检查 1)用手触摸包边条与拼接处的贴合度,感受是否紧密、平整,有无缝隙或凸起。贴合度不好会影响服装的美观度和舒适度,甚至可能导致包边条在使用过程中脱落。 2)对于贴合度不好的部位,可以通过调整包边条的张力或重新缝合来改善。及时调整可以提高包边的质量,保证服装的整体效果。 3)在检查贴合度时,要注意服装的穿着效果,确保包边不会影响服装的舒适度和美观度。良好的贴合度能够让服装穿着更加舒适,同时也能提升服装的整体品质。 内侧口袋边缘锁边加固 口袋边缘锁边材料选用 锁边线颜色搭配 1)对于颜色较浅的服装口袋,选择相近颜色的锁边线,以增强整体色彩的协调性,使口袋与服装整体风格更加统一。在选择颜色时,要考虑到服装的整体色调和设计风格,确保锁边线的颜色与服装相匹配。 2)对于颜色较深的服装口袋,可以选择稍亮或对比色的锁边线,以起到点缀和突出的作用,让口袋更加醒目。这种搭配方式能够增加服装的层次感和时尚感。 3)在选择锁边线颜色时,要考虑服装的整体风格和设计要求。不同的服装风格对锁边线颜色的要求也不同,要根据实际情况进行选择,以达到最佳的视觉效果。 锁边线质地要求 1)锁边线的质地应柔软,避免在口袋使用过程中对衣物造成刮擦,保护衣物不受损坏。柔软的锁边线能够减少与衣物的摩擦,延长衣物的使用寿命。 2)锁边线应具有一定的弹性,能够更好地适应口袋的变形和拉伸,保证锁边的牢固性。在口袋使用过程中,会受到各种外力的作用,具有弹性的锁边线能够更好地应对这些情况。 3)锁边线的耐磨性要好,以保证在日常使用和洗涤过程中不易断裂。口袋是经常使用的部位,锁边线需要具备良好的耐磨性,才能保证其长期使用的效果。 锁边线强度选择 1)根据口袋的使用频率和强度要求,选择合适强度的锁边线。对于经常放置重物的口袋,应选择强度较高的锁边线,以保证锁边的牢固性。不同的口袋使用情况对锁边线强度的要求也不同,要根据实际情况进行选择。 2)对于经常放置重物的口袋,应选择强度较高的锁边线,以保证锁边的牢固性。这些口袋在使用过程中会承受较大的拉力,强度较高的锁边线能够更好地承受这些拉力,防止锁边断裂。 3)在选择锁边线强度时,要考虑锁边线与服装面料的兼容性。如果锁边线与服装面料不兼容,可能会导致锁边不牢固或损坏服装面料,因此要选择与服装面料相匹配的锁边线。 口袋边缘锁边操作流程 口袋边缘整理 1)用剪刀或缝纫机修剪口袋边缘的毛边,使其整齐。毛边会影响口袋的美观度和使用寿命,修剪整齐可以提高口袋的质量。 2)使用熨斗将口袋边缘熨烫平整,去除褶皱。褶皱会使口袋看起来不整洁,熨烫平整可以让口袋更加美观。 3)在整理口袋边缘时,要注意保持口袋的形状和尺寸,避免变形。口袋的形状和尺寸对于其使用功能非常重要,保持其不变形可以保证口袋的正常使用。 口袋边缘整理 锁边针距控制 针距调整依据 合适针距范围 要求 效果 锁边线粗细和口袋面料特性 一般为1-2mm 针距均匀一致,避免忽大忽小。 保证锁边的美观度和牢固性。 不同面料和锁边线组合 根据实际情况微调 适应各种情况,确保最佳效果。 提高锁边质量,满足不同需求。 锁边机速度控制 稳定适中 避免过快或过慢影响针距均匀性。 使锁边更加整齐,提升口袋整体质量。 锁边张力调节 调节方式 作用 要求 效果 调节锁边机的压脚压力 控制锁边线的张力,使其贴合口袋边缘。 压力适中,避免过松或过紧。 锁边紧密,口袋边缘不变形。 调节送布牙的速度 影响锁边线的输送,保证张力均匀。 速度与压脚压力相匹配。 锁边平整,无褶皱。 随时观察贴合情况并调整 根据实际情况及时优化张力。 确保锁边效果符合要求。 提高锁边质量,提升口袋整体美观度。 口袋边缘锁边质量检验 锁边牢固性检查 检查方式 重点部位 问题处理 效果 用手轻轻拉扯锁边 口袋开口处等重要部位 若有松动或脱线,及时修补或重新锁边。 保证锁边牢固,延长口袋使用寿命。 观察锁边外观 整体锁边情况 如有异常,分析原因并解决。 确保锁边质量符合要求,提升口袋整体质量。 模拟使用情况 口袋受力部位 检查锁边是否能承受正常使用。 提高口袋的实用性和可靠性。 边缘平整度检查 1)用肉眼观察锁边的边缘是否平整,有无毛边、锯齿等缺陷。不平整的边缘会影响口袋的美观度和舒适度,必须及时处理。 2)对于不平整的边缘,可以使用剪刀或缝纫机进行修剪和处理。修剪后可以使边缘更加整齐,提高口袋的质量。 3)在检查边缘平整度时,要注意锁边的整体效果,避免出现局部不平整的情况。整体效果的好坏直接影响口袋的美观度和实用性,要全面检查和处理。 锁边针距控制 贴合度检查 1)用手触摸锁边与口袋边缘的贴合度,感受是否紧密、平整,有无缝隙或凸起。贴合度不好会影响口袋的使用效果,甚至可能导致锁边脱落。 2)对于贴合度不好的部位,可以通过调整锁边线的张力或重新锁边来改善。及时调整可以提高锁边的质量,保证口袋的正常使用。 3)在检查贴合度时,要注意口袋的使用效果,确保锁边不会影响口袋的舒适度和实用性。良好的贴合度能够让口袋使用更加方便,同时也能提升口袋的整体品质。 拼接缝迹平整处理规范 缝迹平整的前期准备 缝纫机针脚调整 1)根据面料的特性,调整缝纫机的针脚长度,一般来说,较薄的面料针脚长度可适当缩短,较厚的面料针脚长度可适当延长。合适的针脚长度能够保证缝迹的质量和美观度,使面料更好的缝合在一起。 2)调整缝纫机的针脚宽度,使其与拼接缝的宽度相匹配,保证缝迹的美观度。针脚宽度的匹配可以使缝迹更加整齐,提高服装的整体质量。 3)在调整针脚时,要进行试缝,检查针脚的效果,根据实际情况进行微调。试缝可以及时发现问题并进行调整,确保最终的缝迹效果符合要求。 面料熨烫处理 熨烫步骤 作用 注意事项 效果 将拼接的面料熨烫平整 去除褶皱和弯曲,使面料平整。 控制熨斗的温度和压力,避免烫伤面料。 提高面料的平整度,便于后续缝纫操作。 按照正确方向熨烫有折痕的面料 使其恢复平整,保证拼接效果。 根据面料特性选择合适的熨烫方式。 使拼接处更加紧密,提升服装整体质量。 确保熨烫全面均匀 避免局部不平整影响缝迹。 注意熨烫细节,保证熨烫效果。 使缝迹更加平整美观,提高服装的美观度。 缝纫工具准备 1)选择合适的针线,针线的粗细和颜色要与面料相匹配。合适的针线能够保证缝迹的质量和美观度,使缝迹与面料更好的融合。 2)检查剪刀的锋利度,确保能够顺利裁剪面料。锋利的剪刀可以使裁剪更加准确,提高工作效率。 3)准备好熨斗和熨烫垫,保证熨烫的效果。熨斗和熨烫垫可以帮助面料更好的平整,为缝纫提供良好的基础。 拼接缝迹平整操作方法 面料对齐固定 操作步骤 作用 要求 效果 将拼接的面料边缘对齐 确保拼接的准确性,使缝迹更加整齐。 对齐精度高,避免误差。 提高拼接的质量,保证服装的整体效果。 使用夹子或大头针固定面料 防止面料在缝纫过程中移动,保证缝迹的平整度。 夹子或大头针间距均匀。 使缝迹更加稳定,提升服装的美观度。 对于较长的拼接缝分段固定面料 提高缝纫的效率和质量,减少误差。 分段合理,便于操作。 使缝纫更加顺畅,保证缝迹的一致性。 缝纫速度控制 控制要点 作用 要求 效果 保持缝纫机速度稳定 避免过快或过慢影响缝迹的平整度。 速度适中,均匀稳定。 使缝迹更加平整,提高服装的质量。 根据面料厚度和质地调整速度 适应不同面料的缝纫需求,保证缝迹质量。 调整及时准确。 使缝迹更加牢固,提升服装的耐用性。 在较难缝纫的部位减慢速度 确保缝迹的质量,避免出现问题。 操作谨慎细致。 使缝迹更加完美,提高服装的整体品质。 缝迹调整技巧 调整方法 适用情况 操作要点 效果 调整缝纫的方向和力度 缝迹不平整时 根据实际情况灵活调整。 改善缝迹平整度,提高服装美观度。 调整缝纫机的针脚宽度 缝迹过宽或过窄时 准确调整针脚宽度。 使缝迹宽度合适,保证缝迹质量。 随时观察缝迹情况并及时调整 整个缝纫过程中 保持注意力集中。 确保缝迹符合要求,提升服装整体品质。 拼接缝迹平整质量检查 缝迹均匀性检查 1)用肉眼观察缝迹的针脚长度和宽度是否一致,有无疏密不均的情况。均匀的缝迹能够保证服装的美观度和质量,使服装看起来更加精致。 2)使用直尺或量具测量缝迹的针脚长度和宽度,确保其符合要求。精确的测量可以及时发现问题并进行调整,保证缝迹的质量。 3)对于不均匀的缝迹,可以通过重新缝纫或调整缝纫机的针脚设置来改善。及时处理问题可以提高缝迹的质量,保证服装的整体效果。 边缘平整度检查 1)用肉眼观察缝迹的边缘是否平整,有无毛边、锯齿等缺陷。不平整的边缘会影响服装的美观度和舒适度,必须及时处理。 2)对于不平整的边缘,可以使用剪刀或缝纫机进行修剪和处理。修剪后可以使边缘更加整齐,提高服装的质量。 3)在检查边缘平整度时,要注意缝迹的整体效果,避免出现局部不平整的情况。整体效果的好坏直接影响服装的美观度和实用性,要全面检查和处理。 贴合度检查 1)用手触摸拼接缝的贴合度,感受是否紧密、平整,有无缝隙或凸起。贴合度不好会影响服装的美观度和舒适度,甚至可能导致拼接缝在使用过程中开裂。 2)对于贴合度不好的部位,可以通过调整面料的拼接方式或重新缝纫来改善。及时调整可以提高拼接缝的质量,保证服装的整体效果。 3)在检查贴合度时,要注意服装的穿着效果,确保拼接缝不会影响服装的舒适度和美观度。良好的贴合度能够让服装穿着更加舒适,同时也能提升服装的整体品质。 线头清理质量标准 线头清理工具选择 剪刀的选择要点 1)剪刀的刀刃要锋利,能够快速、干净地剪断线头,避免拉扯面料。锋利的刀刃可以提高清理效率,同时减少对面料的损伤。 2)剪刀的大小要适中,便于操作,尤其是在清理一些狭小部位的线头时。合适的大小可以让操作更加灵活,提高清理的准确性。 3)选择质量好的剪刀,保证其耐用性,减少频繁更换剪刀的麻烦。质量好的剪刀能够使用更长时间,降低使用成本。 线头清理 镊子的使用优势 1)镊子可以夹取细小的线头,尤其是那些隐藏在面料缝隙中的线头,提高清理的彻底性。细小的线头容易被忽略,使用镊子可以将其清理干净,保证服装的整洁。 2)使用镊子清理线头时,可以更精准地操作,避免损伤面料。精准的操作可以减少对面料的损坏,保证服装的质量。 3)镊子的头部要尖锐,以便能够轻松夹取各种形状的线头。尖锐的头部可以更好地夹取线头,提高清理的效率。 粘毛器的作用 作用 操作要点 注意事项 效果 去除面料表面的绒毛和灰尘 在面料表面滚动粘毛器。 选择粘性适中的产品,避免损伤面料。 使面料更加整洁,提升服装的美观度。 清理微小的线头 仔细滚动粘毛器,不放过任何角落。 及时清理粘毛器表面的绒毛和线头。 提高清理的彻底性,保证服装的质量。 保持面料的清洁 定期使用粘毛器清理。 根据面料特性选择合适的粘毛器。 延长服装的使用寿命,减少清洗次数。 线头清理操作流程 明显线头的处理 1)仔细观察服装表面,找出明显的线头,用剪刀贴近面料剪断。贴近面料剪断可以避免残留线头,保证清理的彻底性。 2)在剪断线头时,要注意保持剪刀的平稳,避免拉扯面料,造成损坏。平稳的操作可以减少对面料的损伤,保证服装的质量。 3)对于较长的线头,可以分段剪断,确保操作的安全性。分段剪断可以避免线头过长导致拉扯面料,提高操作的安全性。 细小线头的清理 1)使用镊子仔细检查服装的缝隙、角落等部位,夹取隐藏的细小线头。细小的线头容易隐藏在这些部位,使用镊子可以将其清理干净。 2)在夹取线头时,要小心操作,避免损伤面料。小心的操作可以减少对面料的损坏,保证服装的质量。 3)对于一些难以夹取的线头,可以先将其挑出,再用镊子夹取。挑出线头可以方便镊子夹取,提高清理的效率。 表面绒毛和微小线头的去除 1)用粘毛器在服装表面滚动,去除绒毛和微小的线头。粘毛器可以轻松去除这些细小的杂物,使服装表面更加整洁。 2)滚动粘毛器时,要注意力度适中,避免损伤面料。适中的力度可以保证清理效果的同时,减少对面料的损伤。 3)对于一些粘性较强的粘毛器,使用后要及时清理粘毛器表面的绒毛和线头,以保证其效果。及时清理可以保持粘毛器的粘性,提高清理的效率。 线头清理质量检验 肉眼观察检查 检查要点 重点部位 问题处理 效果 在充足光线下仔细观察服装各部位 正面、反面、拼接处等 若发现可见线头,及时清理。 确保服装表面干净整洁,提升美观度。 特别注意颜色较深的面料 避免遗漏细小线头 仔细检查,不放过任何细节。 保证清理的彻底性,提高服装质量。 全面检查服装整体 确保无可见线头残留 严格把关,保证质量。 使服装符合质量标准,提升客户满意度。 手触摸检查 1)用手轻轻触摸服装表面,感受是否有残留的线头,尤其是在拼接处和边缘部位。这些部位容易残留线头,手触摸可以更直观地发现。 2)对于一些隐藏在面料内部的线头,手触摸可以更直观地发现。隐藏的线头不易用肉眼观察到,手触摸可以弥补这一不足。 3)如果触摸到有残留的线头,要及时用镊子夹取清理。及时清理可以保证服装的质量,避免线头对穿着造成影响。 强光下复查 1)将清理后的服装放在明亮的光线下,再次仔细检查,确保没有遗漏的线头。强光可以更清晰地显示出一些微小的线头,提高检查的准确性。 2)强光可以更清晰地显示出一些微小的线头,提高检查的准确性。微小的线头在强光下更容易被发现,保证清理的彻底性。 3)复查时,要全面检查服装的各个部位,不放过任何一个细节。全面检查可以确保服装没有残留线头,保证服装的质量。 粘合衬使用工艺要求 前胸口袋盖面粘合标准 衬布材质选择 选用与前胸口袋盖面面料相适配的粘合衬,需从多方面考量以确保两者适配。在材质特性方面,衬布与口袋盖面面料要在收缩率、柔软度等方面相匹配,这样才能保证粘合效果的稳定性和持久性。衬布应具备良好的柔软性和挺括度,柔软性可保证服装整体的穿着舒适度,挺括度则能增强口袋盖面的立体感。衬布的颜色应与口袋盖面面料颜色相近,避免因颜色差异而影响服装外观质量。同时,衬布的克重需根据口袋盖面面料的厚度和质地进行合理选择,比如较厚的面料可搭配克重稍高的衬布,以达到最佳的粘合效果。 考量因素 具体要求 原因 材质特性 与口袋盖面面料收缩率等特性匹配 保证粘合效果稳定持久 柔软度和挺括度 良好的柔软度和挺括度 增强立体感且不影响舒适度 颜色 与口袋盖面面料颜色相近 避免影响服装外观质量 克重 根据口袋盖面面料厚度和质地合理选择 达到最佳粘合效果 粘合温度控制 根据衬布和口袋盖面面料的材质特性,精确设置粘合温度至关重要。粘合温度过高可能会导致面料变形、变色,严重影响服装的外观质量;而温度过低则可能导致粘合不牢固,出现脱胶等问题。在粘合过程中,需实时监测温度变化,确保温度稳定在设定范围内,这样才能保证每一处的粘合质量均匀一致。针对不同批次的面料和衬布,进行小样测试是必要的,根据测试结果调整粘合温度,以适应实际生产的需求。例如,对于较厚的面料可能需要稍高的温度,而较薄的面料则需降低温度。 在实际操作中,可采用高精度的温度传感器来实时监测温度,一旦发现温度偏离设定范围,及时进行调整。同时,记录不同批次面料和衬布的最佳粘合温度,形成数据库,以便后续生产参考。对于小样测试,要严格按照标准流程进行,确保测试结果的准确性。 另外,环境温度和湿度也会对粘合温度产生影响,在不同的季节和环境条件下,要对粘合温度进行适当的调整。比如在夏季高温高湿的环境下,可能需要适当降低粘合温度;而在冬季低温干燥的环境下,则需要提高温度。 为了保证粘合质量的稳定性,还需定期对温度控制设备进行校准和维护,确保其准确性和可靠性。同时,对操作人员进行专业培训,使其掌握正确的温度控制方法和技巧,避免因人为操作不当而影响粘合效果。 粘合压力设定 合理设定粘合压力,使衬布与口袋盖面面料充分贴合,确保粘合牢固。压力的大小需要根据面料的厚度、质地和衬布的特性进行调整。压力过大可能会导致面料压痕、变形,影响服装的美观度;压力过小则可能导致粘合不紧密,出现气泡、脱层等问题。在粘合过程中,要确保压力均匀分布在整个口袋盖面,避免出现局部压力过大或过小的情况。 面料情况 压力设定建议 可能出现的问题 较厚面料 适当增大压力 压力不足易粘合不牢 较薄面料 适当减小压力 压力过大易导致面料变形 质地柔软面料 轻柔压力 压力大易破坏面料结构 质地硬挺面料 稍大压力 压力小易粘合不紧密 为了保证压力均匀分布,可以采用特殊的压力施加设备,如带有均匀分布压力装置的粘合机。同时,在粘合前要对设备进行调试,确保压力能够准确地施加到口袋盖面上。在实际操作中,还可以通过多次试验来确定最佳的压力值,记录不同面料和衬布组合下的压力参数,以便后续生产参考。 此外,压力的持续时间也会对粘合效果产生影响。一般来说,适当延长压力持续时间可以提高粘合的牢固程度,但过长的时间可能会对面料造成损伤。因此,需要根据具体情况合理控制压力持续时间。 在压力设定过程中,还需考虑衬布和面料的弹性。对于弹性较大的材料,要适当调整压力,以避免在压力释放后出现变形或粘合不牢的情况。 领子衬布粘合工艺参数 衬布规格适配 选择与领子面料相适配的衬布规格,是保证领子形状和挺括度的关键。衬布的厚度、密度、弹性等规格应根据领子的款式和设计要求进行合理选择。对于不同季节、不同材质的服装,需选用不同性能的衬布,以提高领子的舒适度和耐用性。在选择衬布时,要考虑衬布与领子面料的兼容性,避免出现粘合不牢、起皱等问题。例如,夏季轻薄面料的服装,可选用较薄、弹性较好的衬布;冬季厚重面料的服装,则可选用较厚、挺括度较高的衬布。 衬布的厚度会影响领子的整体厚度和手感。过厚的衬布可能会使领子显得过于厚重,影响穿着舒适度;过薄的衬布则可能无法保证领子的挺括度。衬布的密度也会对领子的性能产生影响,密度较高的衬布通常更耐用,但可能会影响透气性。弹性方面,合适的弹性可以使领子更好地贴合颈部,提高穿着的舒适度。 在选择衬布时,还需考虑领子的款式。对于立领等款式,需要衬布具有较好的挺括度;对于翻领等款式,则需要衬布具有一定的柔软度和弹性。同时,要确保衬布与领子面料的颜色和纹理相协调,以保证服装的整体美观度。 为了确保衬布与领子面料的兼容性,可以进行小样测试。将衬布与领子面料进行粘合测试,观察粘合效果、是否起皱等情况,根据测试结果选择最合适的衬布规格。 粘合时间确定 根据衬布和领子面料的材质特性,精确确定粘合时间,是实现良好粘合效果的重要环节。粘合时间过长可能会导致面料老化、变硬,影响服装的穿着舒适度;时间过短则可能导致粘合不牢固,出现脱胶等问题。在粘合过程中,要密切观察粘合情况,根据实际情况调整粘合时间,以保证每一处的粘合质量均匀一致。针对不同批次的面料和衬布,进行小样测试是必要的,根据测试结果调整粘合时间,以适应实际生产的需求。 不同材质的面料和衬布对粘合时间的要求不同。例如,棉质面料和衬布可能需要相对较长的粘合时间,以确保充分粘合;而化纤面料和衬布则可能需要较短的时间。在实际操作中,可以根据小样测试的结果,制定不同材质组合的粘合时间标准。 粘合设备的性能也会影响粘合时间。性能较好的设备可以在较短的时间内实现良好的粘合效果。因此,要定期对粘合设备进行维护和调试,确保其性能稳定。同时,操作人员要熟练掌握设备的使用方法,准确控制粘合时间。 环境因素也会对粘合时间产生影响。在高温高湿的环境下,粘合时间可能需要适当缩短;在低温干燥的环境下,则可能需要适当延长。因此,在不同的环境条件下,要对粘合时间进行相应的调整。 为了保证粘合质量的稳定性,还可以建立质量监控体系。对每一批次的产品进行抽样检测,检查粘合质量是否符合标准。如果发现粘合质量存在问题,及时调整粘合时间和其他工艺参数。 冷却方式选择 选择合适的冷却方式,能确保粘合后的领子快速冷却定型,提高粘合效果和生产效率。采用自然冷却方式时,要确保环境通风良好,避免领子表面出现水汽凝结,影响粘合质量。采用强制冷却方式时,要控制好冷却速度和温度,避免因冷却过快导致领子变形或出现裂纹。在冷却过程中,要避免对领子施加外力,以免影响领子的形状和尺寸精度。 自然冷却方式适用于对冷却速度要求不高的情况。在自然冷却过程中,可将粘合后的领子放置在通风良好的区域,让其自然散热。为了避免水汽凝结,可以在冷却区域设置除湿设备。强制冷却方式则适用于需要快速冷却的情况。例如,使用风冷设备进行冷却时,要调整好风速和风向,确保冷却均匀。同时,要控制好冷却温度,避免温度过低对领子造成损伤。 不同的冷却方式对领子的性能也会产生影响。自然冷却方式可以使领子的内部结构更加稳定,但冷却时间较长;强制冷却方式可以提高生产效率,但可能会对领子的柔韧性产生一定影响。因此,需要根据实际生产需求选择合适的冷却方式。 在冷却过程中,还可以采用一些辅助措施来保证领子的质量。例如,在冷却前对领子进行整形处理,使其保持良好的形状;在冷却过程中,使用支撑物来固定领子,避免其变形。 为了确保冷却效果的一致性,要对冷却设备进行定期维护和校准。同时,操作人员要严格按照操作规程进行操作,确保冷却过程的稳定和可靠。 粘合部位平整性控制 面料预处理 对粘合部位的面料进行预处理,如熨烫、拉伸等,能确保面料平整、无褶皱,为粘合提供良好的基础。在熨烫面料时,要控制好温度和压力,避免面料烫伤或变形。对于有弹性的面料,进行适当的拉伸处理,以消除面料的内应力,提高粘合部位的平整度。在预处理过程中,要注意保持面料的清洁,避免油污、灰尘等杂质影响粘合效果。 预处理方式 操作要点 目的 熨烫 控制温度和压力 使面料平整,避免烫伤或变形 拉伸 对有弹性面料适当拉伸 消除内应力,提高平整度 清洁 避免油污、灰尘等杂质 保证粘合效果 熨烫温度要根据面料的材质来确定。例如,棉质面料的熨烫温度可以相对较高,而化纤面料则需要较低的温度。在熨烫过程中,要使用合适的熨烫工具,如熨斗的温度调节要准确,熨烫时间要适当。拉伸处理时,要注意拉伸的力度和方向,避免过度拉伸导致面料损坏。 为了保证面料的清洁,可以在预处理前对其进行清洗或擦拭。同时,在操作过程中要保持工作环境的清洁,避免杂质附着在面料上。对于一些容易吸附灰尘的面料,可以在预处理后进行吸尘处理。 在面料预处理过程中,还可以采用一些辅助设备来提高效果。例如,使用蒸汽熨烫机可以使面料更加平整;使用拉伸设备可以更准确地控制拉伸力度。 为了确保预处理的质量,要对操作人员进行培训,使其掌握正确的操作方法和技巧。同时,建立质量检验制度,对预处理后的面料进行检查,确保符合粘合要求。 粘合过程监控 在粘合过程中,实时监控粘合部位的平整性,及时发现并纠正出现的问题。采用专业的检测工具,如平整度仪等,对粘合部位进行检测,确保平整度符合要求。在粘合过程中,要避免面料移位或褶皱,如有需要,可使用定位工具进行固定。对于出现的不平整情况,要及时采取调整温度、压力、时间等措施进行修复,确保粘合部位的质量。 平整度仪可以精确测量粘合部位的平整度,操作人员可以根据测量结果及时调整工艺参数。在使用平整度仪时,要确保测量的准确性,定期对仪器进行校准。定位工具可以有效避免面料移位或褶皱,提高粘合的精度。例如,使用定位针或定位胶带可以将面料固定在合适的位置。 如果在粘合过程中发现面料出现移位或褶皱,要立即停止操作,重新调整面料的位置。对于已经出现的不平整情况,要分析原因并采取相应的措施进行修复。如果是温度问题,可以适当调整温度;如果是压力问题,可以调整压力大小或分布。 为了保证粘合过程的稳定性,要建立监控记录制度。记录每次粘合过程的工艺参数、平整度测量结果等信息,以便后续分析和改进。同时,对操作人员进行培训,使其掌握监控和修复的方法和技巧。 在粘合过程中,还可以采用一些预防措施来减少不平整情况的发生。例如,在粘合前对设备进行调试,确保其运行稳定;对操作人员进行操作规范培训,提高其操作技能。 后整理处理 对粘合后的部位进行后整理处理,如熨烫、整形等,能进一步提高粘合部位的平整性和美观度。在熨烫时,要选择合适的熨烫工具和温度,避免对粘合部位造成损伤。对于有形状要求的部位,进行整形处理,确保其符合设计要求。在整理过程中,要注意保持服装的整体平整度,避免出现局部凸起或凹陷的情况。 熨烫工具的选择要根据粘合部位的材质和形状来确定。例如,对于较小的部位可以使用小型熨斗;对于大面积的部位可以使用蒸汽熨烫机。熨烫温度要适中,避免过高的温度损坏粘合部位。整形处理时,要使用合适的模具或工具,确保部位的形状符合设计要求。 在整理过程中,要注意操作的顺序和力度。先对整体进行初步整理,然后再对局部进行精细处理。操作力度要均匀,避免对粘合部位造成过大的压力。为了保证整体平整度,可以使用平整的工作台面进行操作。 后整理处理还可以包括清洁和保养。清洁可以去除粘合部位表面的杂质和污渍,提高美观度;保养可以延长粘合部位的使用寿命。例如,可以使用专用的清洁剂进行清洁,使用保养剂进行保养。 为了确保后整理处理的质量,要建立质量检验制度。对整理后的部位进行检查,确保平整度和形状符合要求。同时,对操作人员进行培训,使其掌握正确的后整理处理方法和技巧。 反光条缝制规范 反光条宽度尺寸控制 整体宽度标准 1)严格把控反光条宽度,确保所有反光条宽度≥5cm,这是满足招标文件基本要求的关键。在制作过程中,对每一条反光条都进行严格测量,避免出现宽度不足的情况。只有保证宽度符合标准,才能在实际使用中发挥反光条的警示作用,保障穿着者的安全。 2)针对裤腿侧面的反光条,其宽度要求为≥2cm。这一特殊部位的尺寸规范需精准执行,以确保服装整体的协调性和功能性。在裁剪和缝制过程中,使用专业工具进行精确测量,保证每一条裤腿侧面反光条的宽度都能达到标准。 3)为确保反光条宽度符合要求,在制作过程中使用专业的测量工具对反光条宽度进行实时监测。从原材料采购到成品出厂,每个环节都进行严格把控,确保每一条反光条的宽度都在规定范围内。同时,对测量工具进行定期校准,保证测量结果的准确性。 4)建立严格的质量检测流程,对每一批次的反光条进行抽检。抽检比例不低于10%,若发现有不符合宽度标准的反光条,整批次产品将进行返工或报废处理。通过这种严格的检测机制,确保每一件服装上的反光条都符合质量要求。 5)加强对生产员工的培训,提高他们对反光条宽度标准的认识和重视程度。在培训过程中,详细讲解宽度标准的重要性和测量方法,并进行实际操作演示。通过培训,使员工能够熟练掌握反光条宽度的测量和控制方法,确保生产出的产品符合质量标准。 6)定期对生产设备进行维护和保养,确保设备的精度和稳定性。反光条的裁剪和缝制设备需要定期进行校准和调试,以保证生产出的反光条宽度符合标准。同时,对设备的操作人员进行培训,提高他们的操作技能和维护意识,确保设备的正常运行。 宽度误差把控 1)虽然允许反光条宽度存在极小的误差,但误差范围需严格控制在合理区间内。这就要求在生产过程中,对每一个环节都进行精细管理,从原材料的选择到加工工艺的控制,都要严格按照标准执行。只有这样,才能将误差控制在最小范围内,保证产品质量的稳定性。 2)安排专人对反光条宽度进行抽检,抽检频率为每小时一次。一旦发现误差超出范围,立即对该批次产品进行全面检查,并对生产设备进行调试和校准。同时,对相关操作人员进行培训和指导,提高他们的操作技能和质量意识。 3)建立宽度误差记录档案,对每一次误差情况进行详细记录。记录内容包括误差发生的时间、批次、位置、误差值等信息。通过对误差情况的分析总结,找出误差产生的原因,并采取相应的改进措施。不断优化制作工艺,降低误差率,提高产品质量。 4)定期对误差记录档案进行分析和评估,总结误差产生的规律和趋势。根据分析结果,制定针对性的预防措施,避免类似误差的再次发生。同时,将误差分析结果反馈给生产部门和技术部门,为他们的工作提供参考和指导。 5)加强与供应商的沟通和合作,确保原材料的质量稳定。原材料的质量直接影响反光条的宽度精度,因此要选择优质的供应商,并对原材料进行严格的检验和验收。在与供应商签订合同时,明确质量标准和违约责任,确保供应商能够提供符合要求的原材料。 6)引入先进的生产设备和检测技术,提高生产过程的自动化和智能化水平。先进的设备和技术能够提高生产效率和质量稳定性,减少人为因素对产品质量的影响。同时,利用检测技术对反光条的宽度进行实时监测和控制,及时发现和纠正误差。 不同款式宽度适配 1)根据春秋装、冬装、马甲等不同服装款式,合理适配反光条宽度,确保整体美观与协调。不同款式的服装在设计和使用场景上存在差异,因此需要根据实际情况选择合适宽度的反光条。例如,春秋装和马甲的反光条宽度可以相对窄一些,以保证服装的轻便性和舒适性;而冬装的反光条宽度可以适当宽一些,以提高警示效果。 2)对于特殊款式的服装,如带有多个反光条的设计,要保证各反光条之间的宽度比例协调。在设计阶段,充分考虑不同反光条之间的搭配和组合,使它们在视觉上形成一个整体,增强警示效果。同时,要注意反光条的颜色和材质的选择,使其与服装的整体风格相匹配。 3)在设计阶段,充分考虑不同款式对反光条宽度的要求,提前制定详细的制作方案。制作方案应包括反光条的宽度、长度、位置、缝制方式等信息,确保生产过程的规范化和标准化。同时,要与设计师和生产人员进行充分沟通,确保制作方案的可行性和有效性。 4)对不同款式的服装进行试穿和测试,根据实际效果对反光条宽度进行调整和优化。试穿和测试过程中,要邀请专业人员和用户进行评价和反馈,了解他们对反光条宽度的满意度和建议。根据反馈意见,及时对制作方案进行修改和完善,提高产品的质量和用户体验。 5)建立服装款式数据库,对不同款式的服装及其对应的反光条宽度要求进行记录和管理。通过数据库的建立,可以方便生产人员查询和参考,提高生产效率和准确性。同时,也可以为新产品的设计和开发提供参考和依据。 6)加强对市场需求的调研和分析,及时了解用户对反光条宽度的需求和偏好。根据市场需求的变化,及时调整产品的设计和生产方案,提高产品的市场竞争力。同时,要关注行业标准和法规的变化,确保产品符合相关要求。 前胸反光条定位标准 水平位置定位 1)精确确定前胸反光条的水平位置,确保其处于服装前胸的中心位置,偏差控制在极小范围内。这需要使用专业的定位工具和模板,辅助进行反光条的水平定位。在缝制过程中,安排专人对水平位置进行检查,及时纠正可能出现的偏差。只有保证反光条的水平位置准确,才能在视觉上给人以整齐、规范的感觉,同时也能提高反光条的警示效果。 2)使用专业的定位工具和模板,是提高前胸反光条水平定位准确性的关键。这些工具和模板经过精心设计和制作,能够准确地确定反光条的位置。在使用过程中,要严格按照操作规范进行操作,确保定位的准确性。同时,要定期对定位工具和模板进行检查和维护,保证其精度和可靠性。 3)在缝制过程中,安排专人对水平位置进行检查,是确保反光条水平位置符合标准的重要措施。检查人员要具备丰富的经验和专业知识,能够准确地判断反光条的位置是否准确。一旦发现偏差,要及时进行纠正,避免出现质量问题。同时,要对检查结果进行记录和统计,以便对生产过程进行监控和改进。 4)为了进一步提高前胸反光条水平定位的准确性,可以采用数字化定位技术。通过使用激光定位仪等设备,能够快速、准确地确定反光条的位置。数字化定位技术具有精度高、效率快、操作简单等优点,能够有效地提高生产效率和质量。 5)建立前胸反光条水平位置定位的质量控制体系,对生产过程进行全面监控和管理。质量控制体系包括原材料检验、生产过程监控、成品检验等环节,确保每一个环节都符合质量标准。同时,要对质量控制体系进行定期评估和改进,不断提高质量控制水平。 6)加强对生产员工的培训,提高他们对前胸反光条水平位置定位标准的认识和重视程度。培训内容包括定位工具和模板的使用方法、水平位置的检查标准、偏差的纠正方法等。通过培训,使员工能够熟练掌握水平位置定位的技能,确保生产出的产品符合质量要求。 定位步骤 操作方法 质量标准 检查频率 确定中心位置 使用专业工具测量服装前胸的中心 偏差不超过±0.5cm 每件检查 放置定位模板 将模板准确放置在中心位置 模板与中心位置重合度≥95% 每件检查 标记反光条位置 按照模板标记反光条的水平位置 标记误差不超过±0.3cm 每件检查 缝制反光条 按照标记位置进行缝制 缝制偏差不超过±0.2cm 每5件抽检1件 检查水平位置 使用量具检查反光条的水平位置 偏差不超过±0.5cm 每10件抽检1件 垂直位置定位 1)严格按照设计要求确定前胸反光条的垂直位置,保证其与服装的整体比例协调。这需要以服装的领口、袖口等关键部位为参考,精确测量反光条的垂直距离。在测量过程中,要使用专业的测量工具,确保测量结果的准确性。只有保证反光条的垂直位置符合设计要求,才能使服装整体看起来更加美观和协调。 2)以服装的领口、袖口等关键部位为参考,是确定前胸反光条垂直位置的重要方法。这些关键部位的位置相对固定,能够为反光条的垂直定位提供准确的参考。在测量过程中,要注意测量的起点和终点,确保测量结果的准确性。同时,要对测量工具进行定期校准,保证测量结果的可靠性。 3)对垂直位置进行多次测量和校准,是确保反光条垂直位置符合标准的重要措施。在测量过程中,要采用不同的测量方法和工具,对反光条的垂直位置进行多次测量。然后对测量结果进行分析和比较,找出误差最小的测量结果作为最终的垂直位置。同时,要对校准过程进行记录和统计,以便对生产过程进行监控和改进。 4)为了提高前胸反光条垂直位置定位的准确性,可以采用三维测量技术。通过使用三维扫描仪等设备,能够快速、准确地获取服装的三维数据。然后根据三维数据,精确确定反光条的垂直位置。三维测量技术具有精度高、效率快、操作简单等优点,能够有效地提高生产效率和质量。 5)建立前胸反光条垂直位置定位的质量控制体系,对生产过程进行全面监控和管理。质量控制体系包括原材料检验、生产过程监控、成品检验等环节,确保每一个环节都符合质量标准。同时,要对质量控制体系进行定期评估和改进,不断提高质量控制水平。 6)加强对生产员工的培训,提高他们对前胸反光条垂直位置定位标准的认识和重视程度。培训内容包括垂直位置的测量方法、校准标准、偏差的纠正方法等。通过培训,使员工能够熟练掌握垂直位置定位的技能,确保生产出的产品符合质量要求。 与口袋的位置关系 1)合理规划前胸反光条与口袋的位置关系,避免两者相互干扰或重叠。这需要在设计阶段充分考虑口袋的大小和形状,优化反光条的定位方案。在规划过程中,要结合服装的整体风格和使用需求,确保反光条和口袋都能发挥各自的作用。 2)确保反光条与口袋之间保持一定的间距,既保证反光效果,又不影响口袋的正常使用。这个间距的大小要根据实际情况进行确定,一般来说,间距不宜过小,以免影响反光效果;也不宜过大,以免影响服装的整体美观。在缝制过程中,要严格按照设计要求控制间距,确保反光条和口袋的位置关系符合标准。 3)在设计阶段,充分考虑口袋的大小和形状,是优化反光条定位方案的关键。不同大小和形状的口袋对反光条的位置有不同的要求,因此要根据口袋的实际情况进行设计。例如,对于较大的口袋,可以适当调整反光条的位置,避免与口袋重叠;对于形状特殊的口袋,可以采用特殊的定位方法,确保反光条和口袋的位置关系协调。 4)为了确保前胸反光条与口袋的位置关系符合标准,可以制作实物模型进行验证。通过实物模型,可以直观地观察反光条和口袋的位置关系,及时发现问题并进行调整。同时,要对实物模型进行多次测试和验证,确保反光条和口袋的位置关系在不同情况下都能满足要求。 5)建立前胸反光条与口袋位置关系的质量控制体系,对生产过程进行全面监控和管理。质量控制体系包括原材料检验、生产过程监控、成品检验等环节,确保每一个环节都符合质量标准。同时,要对质量控制体系进行定期评估和改进,不断提高质量控制水平。 6)加强对生产员工的培训,提高他们对前胸反光条与口袋位置关系标准的认识和重视程度。培训内容包括位置关系的设计原则、间距的控制标准、偏差的纠正方法等。通过培训,使员工能够熟练掌握位置关系的定位技能,确保生产出的产品符合质量要求。 后背反光条缝制要求 数量与布局 1)严格按照招标文件要求,在后背设置2杠高亮反光警示条。这是保障服装警示功能的基本要求,必须严格执行。在布局过程中,要充分考虑反光条的位置和间距,使其分布均匀,能够最大程度地发挥反光警示作用。 2)合理布局后背反光条的位置,使其分布均匀,是提高反光警示效果的关键。反光条的位置要根据人体工程学原理进行设计,确保在不同的姿势和动作下,反光条都能被清晰地看到。同时,要保证两条反光条之间的间距适中,既不过宽也不过窄,以保证整体视觉效果。 3)确保两条反光条之间的间距适中,是保证整体视觉效果的重要措施。间距过宽会使反光条显得分散,降低警示效果;间距过窄则会使反光条显得拥挤,影响美观。在确定间距时,要结合服装的款式和尺寸,以及反光条的宽度和长度等因素进行综合考虑。 4)为了确保后背反光条的数量和布局符合标准,可以采用计算机辅助设计技术。通过使用专业的设计软件,能够快速、准确地设计出反光条的布局方案。同时,还可以对布局方案进行模拟和优化,确保反光条的警示效果和视觉效果达到最佳。 5)建立后背反光条数量与布局的质量控制体系,对生产过程进行全面监控和管理。质量控制体系包括原材料检验、生产过程监控、成品检验等环节,确保每一个环节都符合质量标准。同时,要对质量控制体系进行定期评估和改进,不断提高质量控制水平。 6)加强对生产员工的培训,提高他们对后背反光条数量与布局标准的认识和重视程度。培训内容包括布局原则、间距标准、偏差的纠正方法等。通过培训,使员工能够熟练掌握反光条的布局技能,确保生产出的产品符合质量要求。 布局参数 具体要求 检查方法 检查频率 反光条数量 2杠 目视检查 每件检查 反光条水平间距 适中,根据服装尺寸确定 使用量具测量 每5件抽检1件 反光条垂直位置 符合设计要求 使用量具测量 每10件抽检1件 反光条分布均匀度 偏差不超过±1cm 使用量具测量 每15件抽检1件 缝制工艺要求 1)采用牢固的缝制工艺,确保反光条与服装紧密结合,不易脱落。这需要选择合适的缝线和针脚密度,保证缝制的牢固性。在缝制过程中,要严格按照工艺要求进行操作,确保每一针都牢固可靠。只有保证反光条与服装的结合牢固,才能在实际使用中发挥反光条的警示作用。 2)缝制过程中,要保证反光条的平整度,避免出现褶皱或弯曲。这需要在缝制前对反光条进行整理和熨烫,使其表面平整。在缝制过程中,要使用合适的工具和方法,确保反光条的平整度。同时,要对缝制过程进行监控,及时发现和纠正可能出现的问题。 3)使用与反光条颜色相匹配的缝线,使整体外观更加美观。这不仅可以提高服装的整体美观度,还可以增强反光条的警示效果。在选择缝线时,要根据反光条的颜色和材质进行选择,确保缝线与反光条的颜色和材质相匹配。同时,要注意缝线的质量和强度,保证缝制的牢固性。 4)为了提高反光条的缝制质量,可以采用自动化缝制设备。自动化缝制设备具有精度高、效率快、质量稳定等优点,能够有效地提高生产效率和质量。同时,要对自动化缝制设备进行定期维护和保养,保证设备的正常运行。 5)建立反光条缝制工艺的质量控制体系,对生产过程进行全面监控和管理。质量控制体系包括原材料检验、生产过程监控、成品检验等环节,确保每一个环节都符合质量标准。同时,要对质量控制体系进行定期评估和改进,不断提高质量控制水平。 6)加强对生产员工的培训,提高他们对反光条缝制工艺标准的认识和重视程度。培训内容包括缝制工艺的操作方法、质量标准、偏差的纠正方法等。通过培训,使员工能够熟练掌握反光条的缝制技能,确保生产出的产品符合质量要求。 工艺参数 具体要求 检查方法 检查频率 缝线选择 与反光条颜色匹配,强度高 目视检查 每批次检查 针脚密度 符合工艺要求 使用量具测量 每5件抽检1件 反光条平整度 无褶皱或弯曲 目视检查 每件检查 缝制牢固度 不易脱落 拉力测试 每10件抽检1件 与背印字样的协调 1)合理安排后背反光条与背印字样的位置,避免两者相互遮挡或影响。这需要在设计阶段充分考虑背印字样的大小和内容,优化反光条的布局方案。在安排位置时,要结合服装的整体风格和使用需求,确保反光条和背印字样都能清晰可见。 2)确保反光条和背印字样都能够清晰可见,达到最佳的警示和标识效果。这需要在设计阶段对反光条和背印字样的颜色、大小、字体等进行合理搭配。同时,要保证反光条和背印字样的位置关系协调,避免出现相互遮挡或影响的情况。 3)在设计阶段,充分考虑背印字样的大小和内容,是优化反光条布局方案的关键。不同大小和内容的背印字样对反光条的位置有不同的要求,因此要根据背印字样的实际情况进行设计。例如,对于较大的背印字样,可以适当调整反光条的位置,避免与背印字样重叠;对于内容复杂的背印字样,可以采用特殊的布局方法,确保反光条和背印字样的位置关系协调。 4)为了确保后背反光条与...
新泰市园林环卫服务中心2025年度园林养护工环卫保洁员马甲春秋装及冬装采购项目投标方案.docx
下载提示

1.本文档仅提供部分内容试读;

2.支付并下载文件,享受无限制查看;

3.本网站所提供的标准文本仅供个人学习、研究之用,未经授权,严禁复制、发行、汇编、翻译或网络传播等,侵权必究;

4.左侧添加客服微信获取帮助;

5.本文为word版本,可以直接复制编辑使用。


这个人很懒,什么都没留下
未认证用户 查看用户
该文档于 上传
推荐文档
×
精品标书制作
百人专家团队
擅长领域:
工程标 服务标 采购标
16852
已服务主
2892
中标量
1765
平台标师
扫码添加客服
客服二维码
咨询热线:192 3288 5147
公众号
微信客服
客服