文库 工程类投标方案 建筑工程

智慧园区5G融合创新运用项目技术方案620页.docx

DOCX   620页   下载584   2025-04-29   浏览133337   收藏46   点赞243   评分-   309065字   123.00

AI慧写标书

十分钟千页标书高效生成

温馨提示:当前文档最多只能预览 15 页,若文档总页数超出了 15 页,请下载原文档以浏览全部内容。
智慧园区5G融合创新运用项目技术方案620页.docx 第1页
智慧园区5G融合创新运用项目技术方案620页.docx 第2页
智慧园区5G融合创新运用项目技术方案620页.docx 第3页
智慧园区5G融合创新运用项目技术方案620页.docx 第4页
智慧园区5G融合创新运用项目技术方案620页.docx 第5页
智慧园区5G融合创新运用项目技术方案620页.docx 第6页
智慧园区5G融合创新运用项目技术方案620页.docx 第7页
智慧园区5G融合创新运用项目技术方案620页.docx 第8页
智慧园区5G融合创新运用项目技术方案620页.docx 第9页
智慧园区5G融合创新运用项目技术方案620页.docx 第10页
智慧园区5G融合创新运用项目技术方案620页.docx 第11页
智慧园区5G融合创新运用项目技术方案620页.docx 第12页
智慧园区5G融合创新运用项目技术方案620页.docx 第13页
智慧园区5G融合创新运用项目技术方案620页.docx 第14页
智慧园区5G融合创新运用项目技术方案620页.docx 第15页
剩余605页未读, 下载浏览全部

开通会员, 优惠多多

6重权益等你来

首次半价下载
折扣特惠
上传高收益
特权文档
AI慧写优惠
专属客服
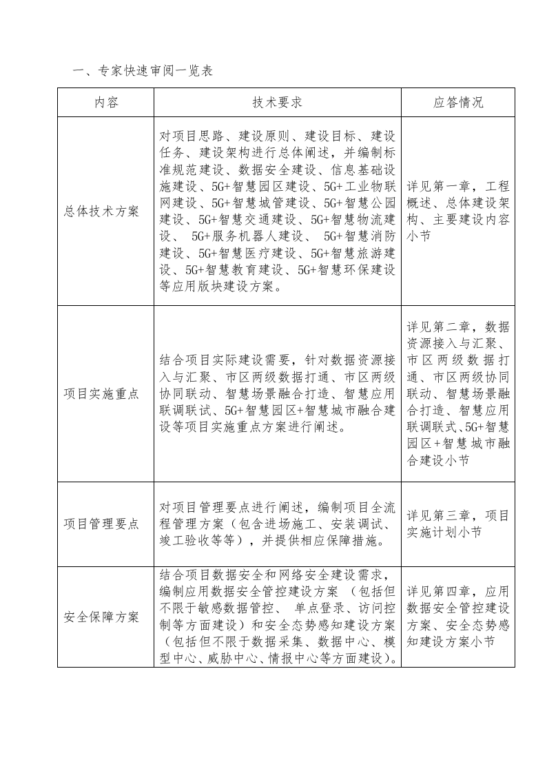
目 录 一、专家快速审阅一览表 第一章. 总体技术方案 1. 工程概述 1.1. 项目思路 1.2. 建设原则 1.3. 建设目标 1.4. 建设任务 2. 总体建设架构 2.1. 总体框架 2.2. 数据架构 2.3. 网络架构 2.4. 安全架构 2.5. 实施架构 2.6. 标准规范建设 2.7. 数据安全建设 2.8. 信息基础设施建设方案 3. 主要建设内容 3.1. 5G+ 智慧园区建设 3.2. 5G+ 工业物联网建设 3.3. 5G+ 智慧城管建设 3.4. 5G+ 智慧公园建设 3.5. 5G+ 智慧交通建设 3.6. 5G+ 智慧物流建设 3.7. 5G+ 服务机器人建设 3.8. 5G+ 智慧消防建设 3.9. 5G+ 智慧医疗建设 3.10. 5G+ 智慧旅游建设 3.11. 5G+ 智慧教育建设 3.12. 5G+ 智慧环保建设 第二章. 项目实施重点 1. 数据资源接入与汇聚 1.1. 数据接入系统 1.2. 数据汇聚系统 2. 市区两级数据打通 2.1. 系统架构设计 2.2. 数据交换服务 2.3. 数据接口 3. 市区两级协同联动 3.1. 市区智能中枢联动 3.2. 市区三大支撑体系联动 3.3. 感知体系联动 3.4. 网络体系联动 3.5. 计算存储体系联动 4. 智慧场景融合打造 4.1. 多场景融合 4.2. 智慧场景打造 4.3. 全生命周期融合建园 5. 智慧应用联调联试 5.1. 应用场景众多分散、顶层设计引策 5.2. 智慧园区应用标准化 5.3. 智慧应用数字化建设和智能化管理 6. 5G+ 智慧园区 + 智慧城市融合建设 6.1. 5G 建设 6.2. 智慧园区建设路径 6.3. 智慧园区建设过程 6.4. 智慧城市微单远实现快速落地 6.5. 整合智慧资源 6.6. 5G 、智慧园区、智慧城市共建共治共享 第三章. 项目管理 1. 项目管理方案 1.1. 成本控制 1.2. 进度控制 1.3. 质量控制 1.4. 职业健康安全与环境管理 1.5. 合同管理 1.6. 信息管理 1.7. 组织协调 2. 项目运行制度 2.1. 管理职责 2.2. 工作程序 2.3. 施工深化设计 2.4. 施工准备 2.5. 施工过程质量控制 2.6. 后期服务 3. 项目实施计划 3.1. 施工总体布置 3.2. 施工进场工作 3.3. 施工资源计划 3.4. 安装调试 3.5. 竣工验收 第四章. 安全保障方案 1. 应用数据安全管控建设方案 1.1. 数据安全概述 1.2. 安全结构框架 1.3. 功能架构 1.4. 功能方案 2. 安全态势感知建设方案 2.1. 项目建设的必要性及目标 2.2. 系统概述 2.3. 系统功能 2.4. 非功能性建设 2.5. 系统接口建设 2.6. 建设方案特点 2.7. 建设价值 2.8. 项目部署 2.9. 功能特色 2.10. 部分界面展示 一、专家快速审阅一览表 内容 技术要求 应答情况 总体技术方案 对 项目思路、建设原则、建设目标、建设任务、建设架构进行总体阐述,并编制标准规范建设、数据安全建设、信息基础设施建设、 5G+智慧园区建设、5G+工 业物联网建设、5G+智慧城管建设、5G+智慧公园建设、5G+智慧交通建设、5G+智慧物流建设、 5G+服务机器人建设、 5G+智慧消防建设、5G+智慧医疗建设、5G+智慧旅游建设、5G+智慧教育建设、5G+智慧环保建设等应用版块建设方案。 详见第一章,工程概述、总体建设架构、主要建设内容小节 项目实施重点 结合项目实际建设需要,针对数据资源接入与汇聚、市区两级数据打通、市区两级协同联动、智慧场景融合打造、智慧应用联调联试、 5G+智慧园区+智慧城市融合建设等项 目实施重点方案进行阐述。 详见第二章,数据资源接入与汇聚、市区两级数据打通、市区两级协同联动、智慧场景融合打造、智慧应用联调联式、5G+智慧园区+智慧城市融合建设小节 项目管理要点 对项目管理要点进行阐述,编制项目全流程管理方案(包含进场施工、安装调试、竣工验收等等),并提供相应保障措施。 详见第三章,项目实施计划小节 安全保障方案 结合项目数据安全和网络安全建设需求,编制应用数据安全管控建设方案 (包括但不限于敏感数据管控、 单点登录、 访问控制等方面建设)和安全态势感知建设方案(包括但不限于数据采集、数据中心、模型中心、威胁中心、情报中心等方面建设)。 详见第四章,应用数据安全管控建设方案、安全态势感知建设方案小节 总体技术方案 技术要求:对项目思路、建设原则、建设目标、建设任务、建设架构进行总体阐述,并编制标准规范建设、数据安全建设、信息基础设施建设、 5G+智慧园区建设、5G+工业物联网建设、5G+智慧城管建设、5G+智慧公园建设、5G+智慧交通建设、5G+智慧物流建设、5G+服务机器人建设、5G+智慧消防建设、5G+智慧医疗建设、5G+智慧旅游建设、5G+智慧教育建设、5G+智慧环保建设等应用版块建设方案。 工程概述 重庆开州浦里新区是2003年成立的市级特色工业园区,处在长江经济带、三峡库区连接点上,链接三大城市群,两小时交通圈,也是作为本次开州区经济发展的主战场。通过聚焦打造特色应用、完善新型基础设施建设、实现智慧赋能园区发展、拓展开放发展空间、健全公共服务体系、完善综合承载功能和坚持绿色安全发展等目标,推动开州智慧园区打造成为先进制造集聚区、创新驱动引领区、开放发展先行区、产城景融合示范区。 项目思路 园区是区域经济发展、产业调整和升级的重要空间聚集形式,担 负着聚集创新资源、培育新兴产业、推动城市化建设等一系列的重要使命。智慧园区是城市执行产业职能的重要空间形态,其体系结构与发展模式是智慧城市在区域范围内的缩影。通过建设万达开5G智慧园区项目,意在通过“5G新基建”赋能于开州整体融合建设,全面打造智慧型园区。以优化营商环境助推经济高质量发展、提升园区综合治理水平为主线,基于5G、AI、云计算、大数据、人工智能、区块链等新一代信息技术,结合物联网、智能柔性生产线技术、机器人工艺、RFID实时信息采集系统、智能立体仓库技术、能源管理系统、质量大数据分析等支撑手段,提升区域投资环境、加快引进外资、促进产业结构调整,助推开州产业经济发展,从而提升万达开地区区域经济发展。 因此本项目将紧紧围绕“新基建”作为园区经济供给侧改革发展的新着力点,牢牢把握政策机遇,顺应行业数字化转型趋势,重点关注园区产业经济发展、政务精细化管理和民生治理改善。 一是覆盖群体多元化。将浦里智慧园区视为开州智慧城市中的一个缩影,应将城市的各方主体引入到园区中,包括个人、企业、商家、学校、政府等,充分考虑各方职能和需求,有利于各方相互配合、共同参与园区的建设发展,在园区内构建良好的小型生态圈。实现园区产业结构、人口结构、消费结构、就业结构相互匹配。 二是功能复合型园区。随着赵家镇和浦里工业园区的发展,赵家以及浦里园区承载的功能日益多元化,大量城市要素和生产活动在赵家浦里园区内并存聚集,从而推动了赵家镇和浦里园区的城市化进程,园区从单一工业生产型的园区,逐渐规划发展成为集生产与生活于一体的新型城市。因此不是单纯的工业加工、科技产品制造区,还应包括配套服务的各种商业服务、金融信息服务、管理服务、医疗服务、 教育服务等综合功能。 三着力构建协同发展的产业体系。浦里智慧园区的建设必须从产能驱动到产业协同,通过产城融合来构建新型经济引擎,形成智慧经济。能有效的扭转产能驱动的粗放思维,注重技术和项目的发展。同时通过产业链相关的企业引进,有助于发挥协同效应和聚集效应,促进产业的创新发展。 四是促进“资源节约型、环境友好型”。环境是资源的载体,是人类赖以生存与发展的物质基础,发展必须依靠一定的资源基础和环境容量来支撑。开州区政府高度重视园区绿色低碳发展路线,通过智慧园区建设应该打造绿色、环保节能的产业融合型新园区。 综上,“5G+”的多个园区产业融合场景应用场景应运而生,政府侧通过打造5G+智慧园区、智慧消防、智慧物流、智慧环保、智慧交通、工业互联网等板块的建设可以有效提升浦里工业园区的综合治理能力,为产业的均衡发展提供支持,促进GDP的高质量增长,此外也为园区管理方在降低投资风险、提升投入产出比,实现资产保值增值方面提供信息化的管理抓手,逐步推动智慧园区建设向生态化、服务化、智慧化演进,从粗放管控时代走向精细化服务时代,从冰冷的地产租赁模式向有温度的产业运营模式转变。面向民生方面,打造一批智慧旅游、智慧教育、智慧医疗典型应用,为融合园区内的单位、企业、学校等社会主体,提供产业生态链共生发展和智慧化服务,实现生态链互利共赢,促进业务高效运转和业务增值。 此外,汉丰湖生态旅游和刘帅红色文化是开州城市的特色名片,也是开州智慧城市应用示范的落脚点,本项目更应将建立智慧城市打造与城市特色相结合的原则,建设融合智慧交通、智慧旅游、智慧环卫等为一体的智慧汉丰湖场景与红色智慧文教一体的刘帅精神文化 宣传标杆。 开州已经具备良好的数字经济探索经验和基础,适合采取高标准、高要求弯道超车,通过全区统筹、集约建设,突出重点,循序推进。本项目将聚焦5G赋能于城市运行管理、政务民生服务和产业经济发展三大方面,以提升城市(园区)精细化管理水平、提升政府服务水平和办公效率、提升老百姓获得感、提升产业发展推动力为导向,推进“平台+5G”“平台+AI”“平台+工业视觉”“平台+机器人”等“平台+新技术”融合应用。以数字产业化和产业数字化协同推进数字经济产业园区建设,实现园区政务智慧化、企业智慧化、园区运营智慧化,为“政府、企业、社会、公众”全面提供“政务、业务、服务、事务”智慧全覆盖的新型智慧化环境,共同开创“数智开州”发展新局面。 建设原则 第一,全局统筹,集约协同 。 着眼本项目建设涉及面广、复杂度高的要求,以“集约、共享、融合”的理念和方式推动,实现建设模式由分散建设向统建共用转变,推进园区5G融合应用的集约化建设管理和协同应用,统筹衔接已建、在建以及待建的各个平台和应用系统,降低建设成本,提高建设效益。 第二,数据集成,促进创新 。 突出数据要素的战略意义和驱动作用,加强政府数据资源的汇聚、整合与共享,促进数据资源的社会化开发利用,激活数据要素潜在价值。发挥产业集聚和科技研发资源集聚优势,推动信息技术应用创新,促进5G、大数据、人工智能等技术与全区经济社会深度融合发展,以功能区为载体推进区域性、领域性创新示范应用,激发创新活力。 第三,分步实施,突出重点。 制定分阶段建设计划,落实任务与责任,分阶段、分层次推进数字城市建设,原则上优先建设基础性、通用性工程和示范性、带动性项目,以服务产业、服务公众、提升政府工作效能为突破,实现共性平台和领域应用的良性互动。 第四,融合发展,业务协同。 5G项目表面上是智慧园区建设,实质是全区的智慧城市建设,也是“智造重镇+智慧名城”的相互融合、相互促进、相互关联;以5G 项目为契机,把将智慧园区与智慧城市建设两者真正融合起来;从而带动数据资源的汇聚、整合与共享,发挥产业集聚和科技研发资源集聚优势,促进 5G、大数据、人工智能等技术与开州数字经济产业深度融合发展,推进区域性、领域性创新示范应用,激发创新活力。 第五,政府引领,社会参与。 突出政策和资金的引导、鼓励和扶持效用,激发社会参与智慧开州建设的积极性,鼓励社会力量参与智慧开州投资建设、运营和管理, 实现可持续发展。 建设目标 智慧园区是开州数字经济创新应用平台,将覆盖浦里新区,将逐步推进传统产业优化升级,让大数据智能化应用更加广泛深入,成为开州大数据智能化产业发展先行区。预计建设完成时间在2022年底。 目标一,提升园区企业数字化转型。 在电子信息、装备制造、生物医药、智能家居、轻纺、食品等特色产业为主导的产业聚集区等领域形成浦里新区领先的优势产业集群。鼓励企业以大数据智能化为引领,加大技术改造力度,深入推进“机器换人”工作,积极推广离散型智能制造、流程型智能制造、网络协同制造、大规模个性化定制、远程运维服务等智能制造新模式。 目标二,提升园区企业降本增效速度。 通过智慧园区建设,努力实现企业信息化硬件投入费用降低,研发成本降低,企业碎片化交易综合成本降低,提升企业获取服务效率。引导企业接入园区智慧服务平台,接入率达到80%以上。让园区企业产品研发周期缩短,生产工艺逐年提高,推动企业富余设备和在线检测设施等生产要素高度整合、实现共享,库存周转率提高,减少积压。 目标三,提升园区综合服务保障。 对园区企业生产经营活动的数据定期汇总分析,以此为依据配置公共服务资源,高效经济管理园区物业。对企业生产经营环节数据进行数字化建模分析,提出最优解决方案,帮助企业实现最经济生产。加快园区内线上线下智慧生活、智慧交通、智慧租房等生活需求智慧化建设与应用服务,逐步解决园区内出行难、购物难、租房难等问题。 建设任务 开州智慧园区5G融合创新运用项目具体以智慧园区为核心,智慧开州大数据运营中心、工业互联网为抓手,以十大5G应用为延展,部署23552个5G行业终端。5G行业终端数量以最终详细设计及实际建设为准,并满足国家考核的产出指标要求(5G行业终端数不少于22785个)。 序号 建设内容 建设规模 单位 备注 1 5G+智慧园区应用 1600 个   2 5G+工业互联网应用 1700 个   3 5G+智慧城管应用 7586 个   4 5G+智慧公园应用 347 个   5 5G+智慧交通应用 1986 个   6 5G+智慧物流应用 1375 个   7 5G+服务机器人应用 1988 个   8 5G+智慧消防应用 1493 个   9 5G+智慧医疗应用 2590 个   10 5G+智慧旅游应用 1367 个   11 5G+智慧教育应用 960 个   12 5G+智慧环保应用 560 个   合计 23552 个   总体建设架构 总体框架 本项目在重庆市新型智慧城市建设“135”总体架构下进行建设,统筹规划、分期分批推进感知层、云资源层、智能中枢层、应用层的建设,总体架构内容见图 下图 。基于资金体量和指标要求的特点,本项目重点部署感知层5G终端和5G行业化创新应用;项目外,由区大数据局牵头,同步推进开州区城市级智能中枢建设。总体架构具体如下 图所示 : 图 : 总体架构图 (1)感知层:本次项目在充分利旧的原则下,新建视频摄像头、感知识别 、 5G 机器人、 5G 无人车、手持 PDA 、 VR 终端等前端物联感知设备,增强城市的整体感知采集能力; (2)云资源层:本项目数据的传输,涉及政务外网、互联网、行业专网等多张网络;租用政务云资源,用于支撑上层 5G 创新应用搭建; (3)智能中枢层:本项目外,由区大数据局牵头,同步推进智能中枢建设。 搭建开州区城市级大数据资源中心,具备感知数据和政务数据的汇聚、 治理、应用能力,基于感知数据资源池和已建政务业务数据资源,构建各类基础 库、主题库、专题库、检索库等内容,支撑上层各类融合应用; 搭建共性技术支撑平台,建设感知联网、智能调度、融合赋能、空间信息服务、统一运维等平台,为上层创新应用提供感知、计算、存储、智能、运维等服务能力,持续赋能全区智慧城市的建设。 (4)应用层:本项目重点以智慧园区为核心,智慧开州大数据运营中心、工业互联网为抓手,延展十大5G应用:5G+智慧城管、5G+智慧公 园、5G+智慧交通、5G+智慧物流、5G+智慧机器人、5G+智慧消防、5G+智慧医疗、5G+智慧旅游、5G+智慧教育、5G+智慧环保,提升城市各领域智能化水平。 (5)为保障整体平台安全、可靠、稳定的运转,建立信息安全体系、运行维护体系、标准规范体系,持续护航平台运行。 数据架构 图 : 数据架构图 各类5G应用采集设备负责对于现场环境数据的感知与收集,数据通过5G网络在本项目内各个独立业务系统内做数据汇聚与存储,形成面向各个智慧领域的行业数据库,行业数据库一是用于支撑本项目内上层应用建设提供数据支撑。二是通过开州区已建的数据共享交换平台与各个部门现有业务系统数据进行数据共享,后续共享交换平台与区级大数据资源中心(非本项目建设,暂未建设)进行数据汇聚形成开州智慧城市各类基础库、主题库、专题库等为智慧城市应用提供数据支撑,并为重庆市大数据资源中心提供数据支撑。 网络架构 图 : 开州智慧园区5G融合创新运用网络架构 整体项目的应用部署在开州区政务云上,采用租用的方式提供上云的服务资 源。应用部署在政务云电子政务外网中,其中5G 设备采集链路采用两种方式进 行数据汇聚传输,一是直接通过5G 公网将数据汇聚到电子政务外网的互联网区 域,并提供应用服务能力向互联网用户使用;二是在园区组团和景区无人接驳车 场景下采用5G公网下沉建设的模式,采用“5G虚拟专网+UPF+MEC”的方式 为场景特别是路测场景与视频采集场景提供 5G链路,在通过虚拟专网将数据汇总到电子政务外的互联网区域。 对于管理型应用,管理数据通过电子政务外网的互联网区域进入电子政务外网区域进行数据存储。 安全架构 信息系统安全要求是针对安全保护等级信息系统应该具有的安全保护能力提出的安全要求,根据实现方式的不同,系统安全要求分 为技术要求和管理要求两大类。技术类安全要求与信息系统提供的技术安全机制有关,主要通过在信息系统中部署软硬件并正确的配置其安全功能来实现;管理类安全要求与信息系统中各种角色参与的活动有关,主要通过控制各种角色的活动,从政策、制度、规范、流程以及记录等方面做出规定来实现。 技术要求从物理安全、网络安全、主机安全、应用安全和数据安全几个层面提出;管理要求从安全管理制度、安全管理机构、人员安全管理、系统建设管理和系统运维管理几个方面提出,技术要求和管理要求是确保信息系统安全不可分割的两个部分。本部分将就技术要求方面对信息系统安全建设进行说明。 根据信息系统安全等级3的技术要求规定,形成五级信息系统安全体系架构。包括物理安全、网络安全、主机安全、应用安全和数据安全及备份恢复等5个方面,五级信息系统安全体系架构如下图: 图 : 安全架构图 建设安全管理组织、安全管理制度规范、安全管理技术支撑体系,提升网络与信息安全管控能力,满足信息安全等级保护管理办法2.0的安全技术要求,以技术保障为基础、以管理运营为抓手、以监测预警为核心、以协同响应为目标的网络安全防御体系,开展安全建设工作。 安全合规及业务规范:网络与信息安全最终是为业务发展服务的,不能游离于业务之外或独立存在。在满足法律法规要求的前提下,安全能力建设须切合业务发展需要来开展。 组织建设:数据安全组织的架构建立、职责分配和沟通协作。组织可分为决策层、管理层和执行层等三层结构。明确安全职责,确定安全职责考核。 制度规范:安全具体管理制度体系的建设和执行,包括安全方针和总纲、安全管理规范、安全操作指南和作业指导等,以及相关模板和表单等。 人员能力:为实现以上组织、制度和技术工具的建设和执行其人员应具备的能力,根据不同数据安全能力建设维度匹配不同人员能力要求。 技术支撑:与制度流程相配套并保证有效执行的技术和工具,可以是独立的系统平台、工具、功能或算法技术等。 实施架构 智能基础设施层面,根据重庆市新型智慧城市和5G新基建建设要求,遵循 充分利旧、集约统筹、共建共享的原则,推进网络传输设施和感知识别设施的优 化完善,重点加强智能终端设施的建设部署,各类5G 终端要覆盖浦里园区和部 分城区,5G 消防、能耗、环保、安全生产、物流等园区要素要覆盖园区公共基 础设备部分和重点企业,允许 有条件的城区街道和企业区部署5G基站,开展关于远程医疗、在线教学等新兴便民应用。 数据资源层面,各个应用板块所形成的的各类应用的行业数据库以数据共享交换的枢纽,充分利用区级层面可共享的各类政务数据资源进行综合比对,建立本项目数据资源目录、园区专题数据库、园区管理服务知识库,园区要进行跨区域、跨层级的数据查询比对,需经过上级数据共享交换,实现结果反馈。 平台衔接层面,5G融合应用创新项目所建的设备后期要全面衔接全区已建的各类信息化行业系统、开州区智能中枢、第三方应用系统,确保数据融合、技术融合、业务融合,实现跨层级、跨地域、跨系统、跨部门、跨业务的协同管理和服务。5G融合应用创新平台按照“乡镇—园区—城区”三级部署,实行“一级一权限、一机一账号、一人一密码”管理,区级层面掌握全区各板块的数据资源和业务运行情况,而各街道、社区只掌握本级数据和业务情况。 智慧应用层面,项目建设要基于现有信息化基础,充分复用整合,对于区级层面统筹部署的领域不再重复建设,重点加强各类应用系统与5G融合平台的接入互通,同时依托顶层设计打造一批解决基层治理瓶颈问题和满足基层服务迫切需求的试点工程,重点加强社会化服务资源引入和应用推广,同时鼓励和支持投产的企业积极引入第三方运营资源,形成一体化统筹、差异化互补、良性化互动的发展格局。 支撑体系层面,以国家5G 新基建和国家、重庆市智慧园区标准规范体系为 基础,立足于重庆市、开州区已有标准和行业标准,同时结合自身发展特点,建 立开州区 5G智慧园区标准规范体系。基于重庆市新型智慧城市建设的总体要求和统筹指导,重点围绕社区信息基础设施、数据资源、系统平台等环节,开展网络安全体系建设。充分依托项目 建设的资金、技术、人才等资源、领导统筹机制和建设运维机制,营造5G+智慧园区产业生态圈,推动开州区5G 智慧园区建设 长效化运营。 标准规范建设 建设原则 标准规范是本项目建设的基本保障。在国家电子政务标准、规范建设正在逐步健全的情况下,结合重庆市政务信息化建设实际情况,在严格遵循国家有关规范标准的基础上,坚持因地制宜、紧密结合应用的原则,逐步建立起系统适用的、完整的信息化标准规范和保障体系。标准规范建设遵循以下原则: (1)因地制宜原则 要根据本项目建设的具体实施情况和应用水平,在国家没有相应的标准、规范参考时,因地制宜制定符合重庆市信息化建设的标准规范。 (2)统一兼容原则 在标准、规范制定中,国际上有标准的,要尽量参照国际标准,国家、重庆市已出台建设标准、规范的,要遵循国家、重庆市的标准。行业上已有标准的要尽量参照行业标准。 (3)紧密结合应用原则 以系统建设全生命周期为出发点和原动力,在系统标准规范制定过程中,要理论联系实际,使标准规范和系统应用紧密结合,提高整个平台的应用能力。 (4)长期规划 标准体系是一个由多个标准构成的整体,各个标准之间相对独立而又相互联系,因此标准化体系建设是一项长期的工作。首先应该进行长期规划,制订整个标准框架,同时,根据目前需要,优先制订和 完善部分急需标准,用于指导当前的系统建设。 (5)切实可行,准确实用 标准必须根据实际情况制订和修订,尽可能地利用已有的成果,标准的制订和修订力求准确实用,使执行者易于理解和执行。 (6)遵循国标,易于扩展 本项目的标准建设首先要符合国家相关标准,然后再根据总体设计和当前的具体情况来制订和完善。制订和完善的标准要满足易于扩展的需求,使之能适应行业的变化。 标准管理组织 标准化是一项有组织的活动过程,需要成立专门的组织或机构来负责进行本项目相关的各类信息标准的初审、征求意见、报批、标准注册及废止等工作。信息化标准管理机构需要由业务专家、标准化专家、IT技术专家共同组成,围绕标准的编制、审核、发布、变更维护等全过程,协同进行工作,确保在标准的全生命周期均有专人进行维护管理,确保标准体系能够与业务需求、业务需求的发展保持一致,能够在信息化建设过程中真正起到规范应用系统建设、实现信息共享和互联互通的目的。 标准制定方法 标准是标准化活动过程的成果,标准化作为一项工作,大致包含以下环节:制定标准、组织实施标准、对标准的实施进行监督、监督后相应的处理、又实施标准。如此反复循环,螺旋式上升。标准编制的一般是按照国家标准-行业标准-地方标准-内部标准的序列来采纳和编制标准。 标准制定计划 标准制定步骤如下表所列: 步骤 主要内容描述 编制准备 成立标准专项组、制定项目计划、编制标准草案或标准大纲、确立工作流程、确定技术内容、分析技术难点 标准编制 编制标准征求意见稿的初稿 标准审核 标准内部核对、审查;标准修改、补充、文档排版、校对 标准申报 标准申报 标准建设内容 标准规范的研究要和本项目建设同步进行,紧紧围绕着项目建设需求进行标准体系的设计和实施,在遵守国家、市、区的相关规范标准基础上,再加强实用性方面的考虑。通过标准规范的建设为项目软硬件建设提供指导原则,使得各软硬件在采购和开发时有章可循。 本项目主要建设以下11个标准规范: (1)《开州智慧园区5G融合创新运用 数据安全标准规范》 建立数据分类、分级标准,敏感数据保护机制以及公民、企业等敏感数据脱敏规则,保护数据在存储、使用、汇集、治理、加工、共享的安全。 (2)《开州智慧园区5G融合创新运用 数据质量标准规范》 对归集的数据进行标准化的规则整理和数据清洗,对数据质量进行检查和简单修正,形成一套可量化的数据质量评估模型,便于大足区各部门了解数据存在的问题并及时修。 (3)《开州智慧园区5G融合创新运用 核心元数据》 规定了数据资源元数据和服务元数据应当遵循的内容标准,信息资源名称、信息资源发布日期、资源提供单位等数据元,每个数据元使用中文名称、定义、英文名称、数据类型、值域、短名、注解等属 性进行描述。 (4)《开州智慧园区5G融合创新运用 数据分类规范》 规定了各数据资源的分类原则与方法,以及分类类目表。分类类别包括主题分类、部门分类、服务分
智慧园区5G融合创新运用项目技术方案620页.docx
下载提示

1.本文档仅提供部分内容试读;

2.支付并下载文件,享受无限制查看;

3.本网站所提供的标准文本仅供个人学习、研究之用,未经授权,严禁复制、发行、汇编、翻译或网络传播等,侵权必究;

4.左侧添加客服微信获取帮助;

5.本文为word版本,可以直接复制编辑使用。


这个人很懒,什么都没留下
个人认证 查看用户
该文档于 上传
×
精品标书制作
百人专家团队
擅长领域:
工程标 服务标 采购标
16852
已服务主
2892
中标量
1765
平台标师
扫码添加客服
客服二维码
咨询热线:192 3288 5147
公众号
微信客服
客服