文库 服务类投标方案 测绘服务

前郭县国土变更调查工作投标方案.docx

DOCX   592页   下载269   2025-09-05   浏览35   收藏35   点赞926   评分-   338814字   128.00

AI慧写标书

十分钟千页标书高效生成

温馨提示:当前文档最多只能预览 15 页,若文档总页数超出了 15 页,请下载原文档以浏览全部内容。
前郭县国土变更调查工作投标方案.docx 第1页
前郭县国土变更调查工作投标方案.docx 第2页
前郭县国土变更调查工作投标方案.docx 第3页
前郭县国土变更调查工作投标方案.docx 第4页
前郭县国土变更调查工作投标方案.docx 第5页
前郭县国土变更调查工作投标方案.docx 第6页
前郭县国土变更调查工作投标方案.docx 第7页
前郭县国土变更调查工作投标方案.docx 第8页
前郭县国土变更调查工作投标方案.docx 第9页
前郭县国土变更调查工作投标方案.docx 第10页
前郭县国土变更调查工作投标方案.docx 第11页
前郭县国土变更调查工作投标方案.docx 第12页
前郭县国土变更调查工作投标方案.docx 第13页
前郭县国土变更调查工作投标方案.docx 第14页
前郭县国土变更调查工作投标方案.docx 第15页
剩余577页未读, 下载浏览全部

开通会员, 优惠多多

6重权益等你来

首次半价下载
折扣特惠
上传高收益
特权文档
AI慧写优惠
专属客服
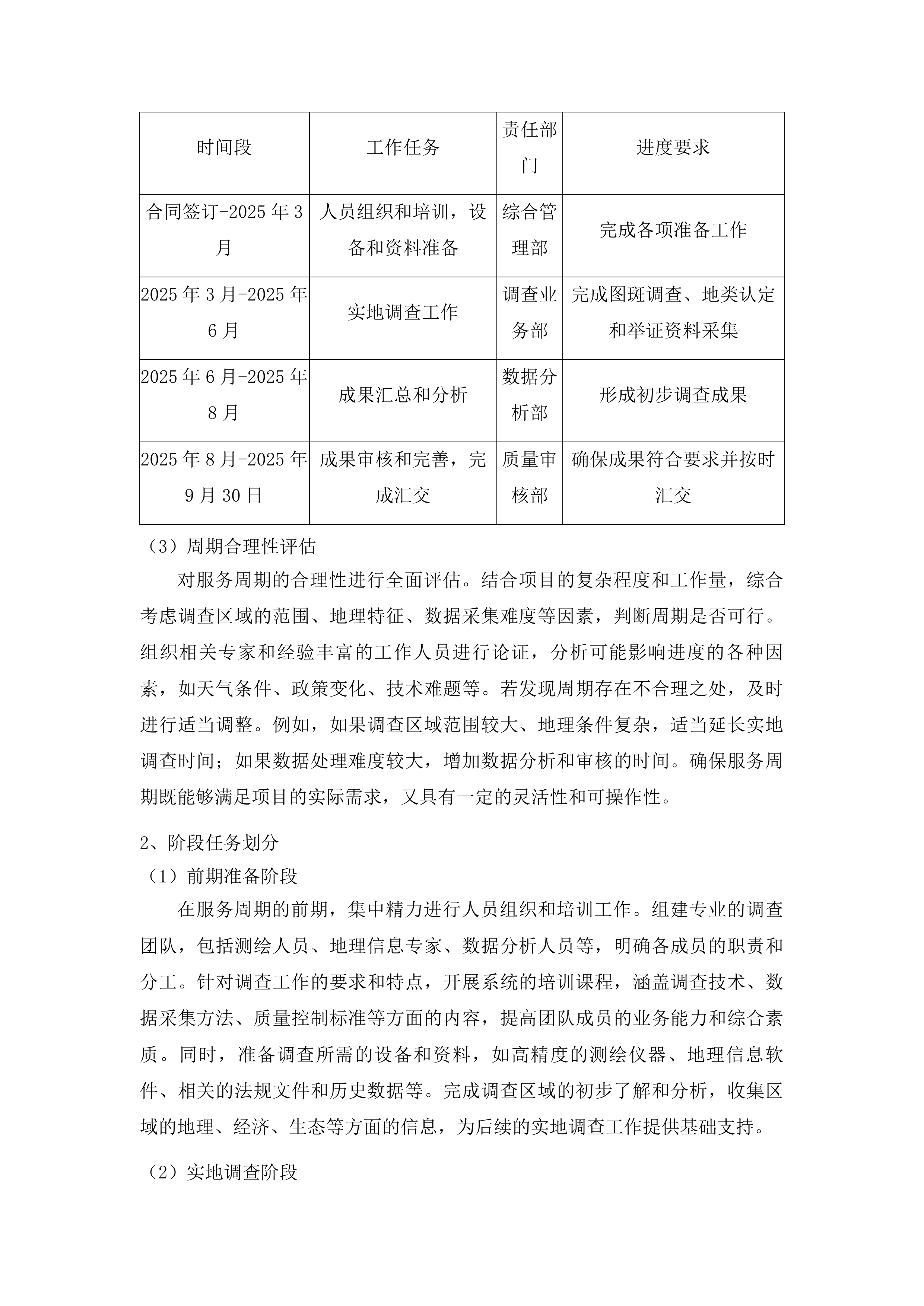
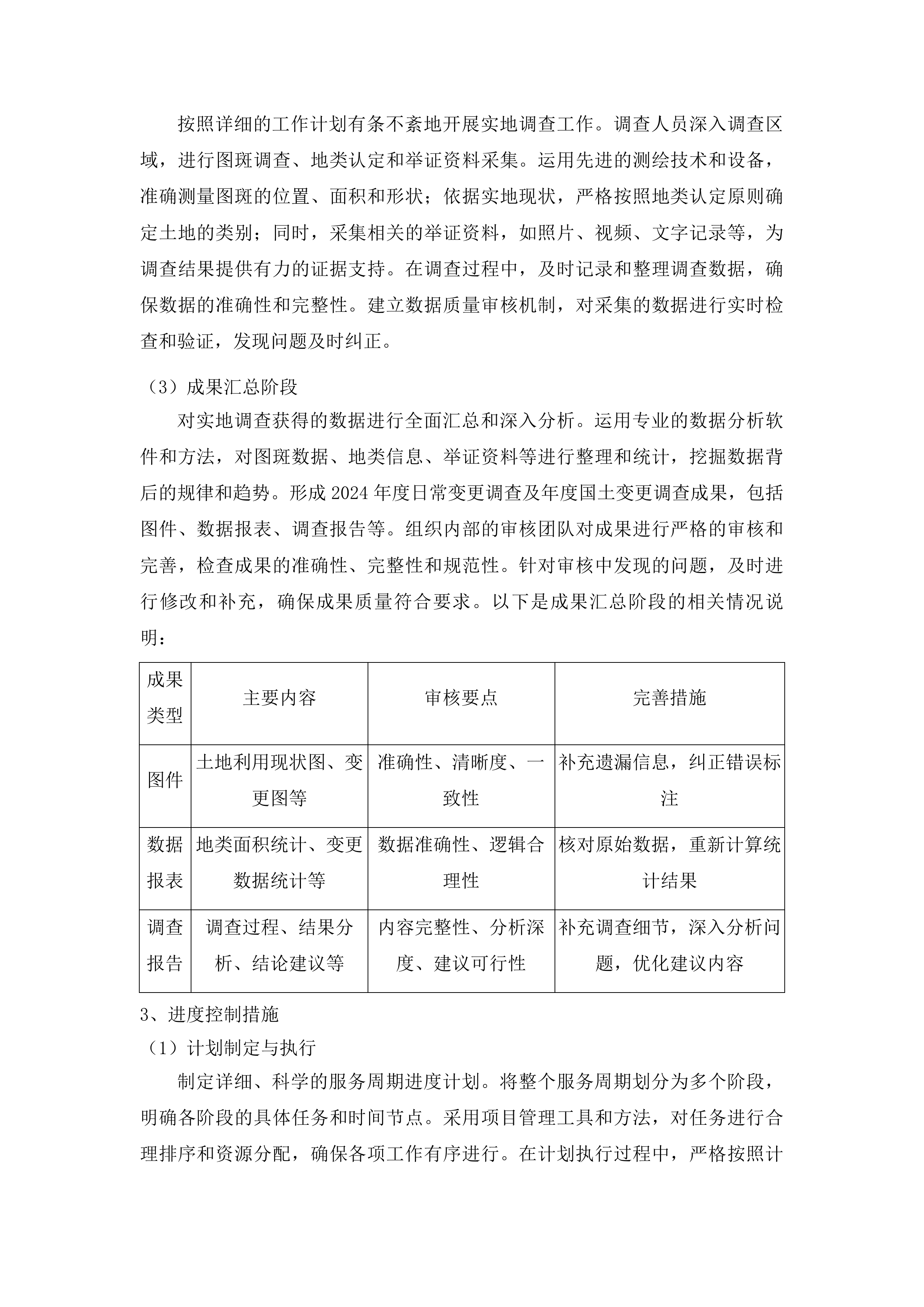
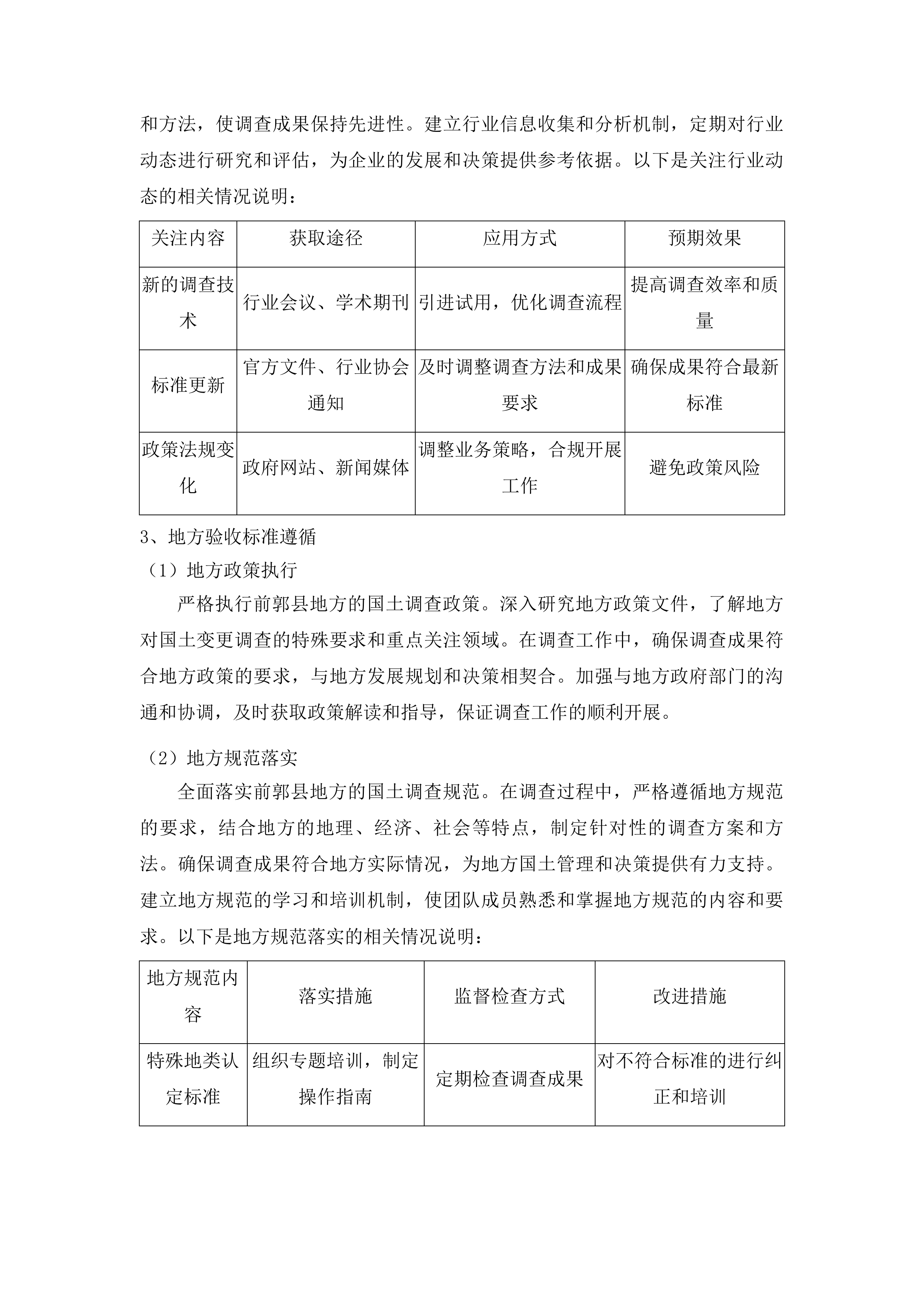
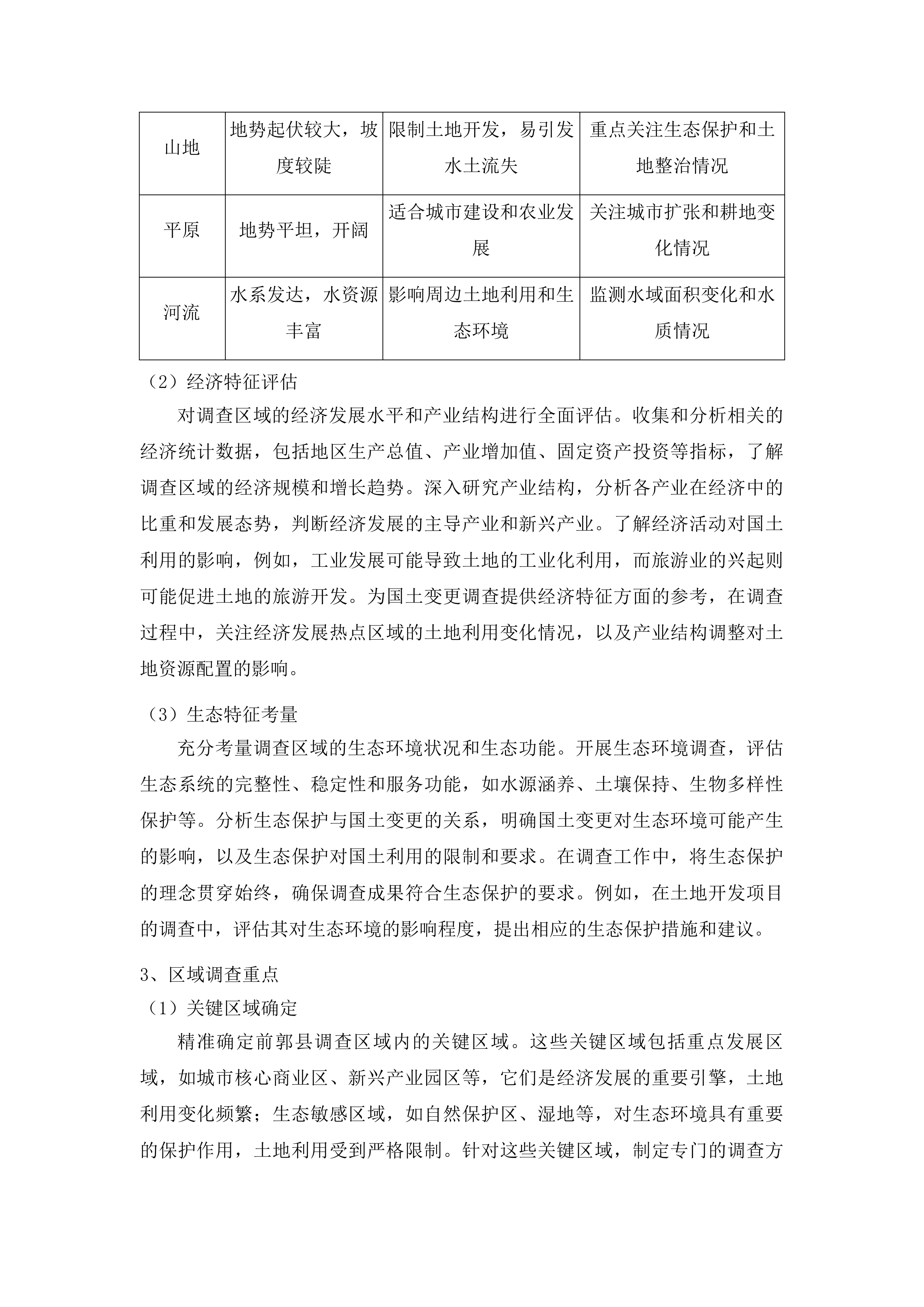
前郭县国土变更调查工作投标方案 第一章 服务方案 3 第一节 项目概况 4 一、 项目基本情况说明 4 二、 项目背景与目标定位 18 第二节 工作流程 39 一、 遥感监测成果处理 39 二、 变更图斑调查实施 57 三、 成果生产与汇交 74 第三节 主要成果 83 一、 日常变更调查成果 83 二、 年度国土变更成果 95 三、 检查通过成果资料 111 第四节 合理化建议 128 一、 技术方法优化建议 128 二、 质量管控改进措施 138 三、 成果应用拓展建议 146 第五节 保密措施 151 一、 数据存储保密管理 151 二、 信息传输安全保障 163 三、 人员保密责任落实 179 第二章 项目实施进度计划安排 184 第一节 总体进度计划 184 一、 全过程时间节点安排 184 二、 关键阶段任务起止规划 199 三、 阶段成果提交计划 206 第二节 各子项任务衔接 212 一、 任务模块顺序划分 212 二、 环节衔接机制建立 224 三、 资源调配安排 233 第三节 进度控制方案 245 一、 进度跟踪机制构建 245 二、 关键节点控制设置 264 三、 偏差预警纠偏措施 274 第四节 进度保证措施 283 一、 人员职责明确 283 二、 设备工具配置保障 296 三、 应急响应机制建立 312 四、 沟通协调机制构建 324 第三章 质量保证措施 336 第一节 质量目标 336 一、 国家验收标准达成 336 二、 技术规程执行目标 355 第二节 质量标准 376 一、 年度实施方案遵循 376 二、 地类认定标准 396 第三节 质量保证措施 403 一、 全过程质量控制 403 二、 成果逐级检查机制 418 第四节 质量保证承诺 422 一、 验收通过承诺 422 二、 返工责任承担 430 第四章 技术实施能力 438 第一节 软件著作权 438 一、 土地变更调查管理系统软件著作权证书 438 第二节 技术实施经验 443 一、 国土变更调查技术实施案例 443 第三节 技术团队能力 456 一、 国土调查专业人员配置 456 第四节 技术保障措施 471 一、 数据采集分析技术流程 471 第五章 机构设置和岗位职责 487 第一节 项目机构设置 487 一、 组织架构层级划分 487 二、 关键岗位设置方案 498 三、 组织架构图设计 506 第二节 职责方案 516 一、 项目负责人职责界定 516 二、 技术负责人职责规划 525 三、 数据处理专员职责 534 四、 外业调查人员职责 545 第三节 人员配备方案 552 一、 人员数量配置规划 552 二、 项目负责人资质要求 562 三、 技术负责人专业背景 572 四、 外业调查人员培训 580 服务方案 项目概况 项目基本情况说明 前郭县调查区域界定 区域范围明确 具体地理界限 依据详实的地理信息资料以及明确的行政区划文件,对前郭县调查区域的具体地理界限开展精准划定工作。在这一过程中,组建专业的测绘团队深入实地进行考察,同时结合高精度的地图数据,运用先进的地理信息技术进行分析和比对,确保界限界定的准确性和可操作性。针对界限内存在的特殊地理标识,如河流、山脉、标志性建筑等,以及具有特殊功能的区域,如自然保护区、工业园区等,进行详细的记录和标注,为后续的调查工作提供清晰的参考依据。 地理界限划定工作 测绘团队实地考察 实地调查工作 涵盖主要区域 调查区域全面涵盖前郭县的主要城镇、乡村和自然区域。在城镇区域,将繁华的商业区、居民区以及公共服务设施集中的区域纳入其中,以反映城镇的发展现状和趋势;在乡村区域,选取具有代表性的农业生产区、特色村落等,以了解农村经济和社会发展情况;在自然区域,包括森林、草原、湿地等生态系统,以掌握自然资源的分布和变化。同时,将具有代表性的经济发展区域,如新兴产业园区、物流中心等,以及生态保护区域,如自然保护区、水源涵养区等,纳入调查范围,保证对前郭县不同功能区域的全面覆盖,为国土变更调查提供全面、准确的数据支持。 乡村区域调查 自然区域调查 边界动态调整 根据实际情况和项目需求,对调查区域边界进行动态调整。建立健全边界调整的监测机制,定期对调查区域进行实地巡查和数据更新,及时发现边界可能出现的变化情况。一旦发现因城市建设、土地开发、生态保护等因素导致边界需要调整时,立即启动调整程序。在调整边界时,严格遵循相关规定和程序,组织专家进行论证和评估,确保调整后的边界既能满足调查工作的实际需求,又能保证调查结果的准确性和完整性。以下是边界动态调整的相关情况说明: 变化区域监测 调整原因 调整依据 调整流程 调整后影响 城市建设扩展 城市规划文件、土地出让合同 提出申请-专家论证-部门审批-边界调整 增加调查区域面积,需补充相关数据 土地开发项目 项目立项文件、土地使用许可证 同上 改变局部区域调查重点 生态保护需求 生态保护规划、环境评估报告 同上 可能缩小调查范围,突出生态监测 区域特征分析 地理特征识别 对前郭县调查区域的地形、地貌等地理特征进行系统识别。运用地理信息系统(GIS)、遥感技术(RS)等先进手段,获取调查区域的地形高程数据、地貌类型分布等信息。分析不同地理特征对国土变更的影响,例如,山地地形可能限制土地的开发利用,而平原地区则更适合大规模的城市建设和农业发展。为调查工作提供地理特征方面的依据,在制定调查方案、选择调查方法以及分析调查结果时,充分考虑地理特征的影响,确保调查工作的科学性和准确性。以下是地理特征识别的相关情况说明: 地理特征识别 地理特征类型 特征描述 对国土变更的影响 调查工作应对策略 山地 地势起伏较大,坡度较陡 限制土地开发,易引发水土流失 重点关注生态保护和土地整治情况 平原 地势平坦,开阔 适合城市建设和农业发展 关注城市扩张和耕地变化情况 河流 水系发达,水资源丰富 影响周边土地利用和生态环境 监测水域面积变化和水质情况 经济特征评估 对调查区域的经济发展水平和产业结构进行全面评估。收集和分析相关的经济统计数据,包括地区生产总值、产业增加值、固定资产投资等指标,了解调查区域的经济规模和增长趋势。深入研究产业结构,分析各产业在经济中的比重和发展态势,判断经济发展的主导产业和新兴产业。了解经济活动对国土利用的影响,例如,工业发展可能导致土地的工业化利用,而旅游业的兴起则可能促进土地的旅游开发。为国土变更调查提供经济特征方面的参考,在调查过程中,关注经济发展热点区域的土地利用变化情况,以及产业结构调整对土地资源配置的影响。 生态特征考量 充分考量调查区域的生态环境状况和生态功能。开展生态环境调查,评估生态系统的完整性、稳定性和服务功能,如水源涵养、土壤保持、生物多样性保护等。分析生态保护与国土变更的关系,明确国土变更对生态环境可能产生的影响,以及生态保护对国土利用的限制和要求。在调查工作中,将生态保护的理念贯穿始终,确保调查成果符合生态保护的要求。例如,在土地开发项目的调查中,评估其对生态环境的影响程度,提出相应的生态保护措施和建议。 区域调查重点 关键区域确定 精准确定前郭县调查区域内的关键区域。这些关键区域包括重点发展区域,如城市核心商业区、新兴产业园区等,它们是经济发展的重要引擎,土地利用变化频繁;生态敏感区域,如自然保护区、湿地等,对生态环境具有重要的保护作用,土地利用受到严格限制。针对这些关键区域,制定专门的调查方案,加大调查力度,进行重点调查和分析。详细了解关键区域的土地利用现状、发展规划以及存在的问题,为国土管理和决策提供科学依据。 关键区域调查 变化区域关注 密切关注调查区域内可能发生变化的区域。如新建项目区域,包括房地产开发项目、基础设施建设项目等,这些区域的土地利用性质和功能将发生显著改变;土地开发区域,如工业园区的扩建、农业用地的流转等,也会导致土地利用状况的变化。建立动态监测机制,及时掌握变化区域的情况,定期收集相关数据,分析变化趋势。对于正在建设的项目,跟踪其建设进度和土地利用情况的变化;对于规划中的项目,提前了解其对土地的需求和影响,为国土变更调查提供及时、准确的信息。 特殊区域研究 对调查区域内的特殊区域进行深入研究。特殊区域如历史文化保护区,承载着丰富的历史文化遗产,土地利用需要遵循严格的保护规定;军事管理区,具有特殊的安全保密要求,土地利用受到严格管控。在对这些特殊区域进行调查时,严格遵循相关规定,与相关管理部门进行充分沟通和协调,获取必要的调查权限和数据支持。详细了解特殊区域的历史文化价值、军事功能需求以及土地利用现状,确保调查工作既不影响特殊区域的正常功能,又能准确反映其土地利用情况。 服务周期规划安排 总体周期设定 合同签订起始 服务周期自签订合同后正式开始计算。在合同签订前,组织专业的法务团队对合同条款进行严格审核,确保合同内容明确、合理,双方的权利和义务清晰界定。明确合同签订的具体流程和时间节点,与相关方进行充分沟通和协调,确保各项手续顺利办理。在合同签订过程中,安排专人负责跟进,及时解决可能出现的问题,确保服务周期的起始时间准确无误,为后续工作的顺利开展奠定基础。 截止时间确定 服务周期截止至2025年9月30日。严格按照此时间节点制定详细的工作计划,将各项调查任务分解到具体的时间段,明确每个阶段的工作目标和任务要求。在执行过程中,加强对工作进度的监控和管理,及时发现并解决影响进度的问题。为确保按时完成任务,制定相应的应急预案,如遇到不可抗力因素导致进度延误,能够迅速采取有效的补救措施。以下是服务周期截止时间相关的计划安排说明: 时间段 工作任务 责任部门 进度要求 合同签订-2025年3月 人员组织和培训,设备和资料准备 综合管理部 完成各项准备工作 2025年3月-2025年6月 实地调查工作 调查业务部 完成图斑调查、地类认定和举证资料采集 2025年6月-2025年8月 成果汇总和分析 数据分析部 形成初步调查成果 2025年8月-2025年9月30日 成果审核和完善,完成汇交 质量审核部 确保成果符合要求并按时汇交 周期合理性评估 对服务周期的合理性进行全面评估。结合项目的复杂程度和工作量,综合考虑调查区域的范围、地理特征、数据采集难度等因素,判断周期是否可行。组织相关专家和经验丰富的工作人员进行论证,分析可能影响进度的各种因素,如天气条件、政策变化、技术难题等。若发现周期存在不合理之处,及时进行适当调整。例如,如果调查区域范围较大、地理条件复杂,适当延长实地调查时间;如果数据处理难度较大,增加数据分析和审核的时间。确保服务周期既能够满足项目的实际需求,又具有一定的灵活性和可操作性。 阶段任务划分 前期准备阶段 在服务周期的前期,集中精力进行人员组织和培训工作。组建专业的调查团队,包括测绘人员、地理信息专家、数据分析人员等,明确各成员的职责和分工。针对调查工作的要求和特点,开展系统的培训课程,涵盖调查技术、数据采集方法、质量控制标准等方面的内容,提高团队成员的业务能力和综合素质。同时,准备调查所需的设备和资料,如高精度的测绘仪器、地理信息软件、相关的法规文件和历史数据等。完成调查区域的初步了解和分析,收集区域的地理、经济、生态等方面的信息,为后续的实地调查工作提供基础支持。 实地调查阶段 按照详细的工作计划有条不紊地开展实地调查工作。调查人员深入调查区域,进行图斑调查、地类认定和举证资料采集。运用先进的测绘技术和设备,准确测量图斑的位置、面积和形状;依据实地现状,严格按照地类认定原则确定土地的类别;同时,采集相关的举证资料,如照片、视频、文字记录等,为调查结果提供有力的证据支持。在调查过程中,及时记录和整理调查数据,确保数据的准确性和完整性。建立数据质量审核机制,对采集的数据进行实时检查和验证,发现问题及时纠正。 成果汇总阶段 对实地调查获得的数据进行全面汇总和深入分析。运用专业的数据分析软件和方法,对图斑数据、地类信息、举证资料等进行整理和统计,挖掘数据背后的规律和趋势。形成2024年度日常变更调查及年度国土变更调查成果,包括图件、数据报表、调查报告等。组织内部的审核团队对成果进行严格的审核和完善,检查成果的准确性、完整性和规范性。针对审核中发现的问题,及时进行修改和补充,确保成果质量符合要求。以下是成果汇总阶段的相关情况说明: 成果类型 主要内容 审核要点 完善措施 图件 土地利用现状图、变更图等 准确性、清晰度、一致性 补充遗漏信息,纠正错误标注 数据报表 地类面积统计、变更数据统计等 数据准确性、逻辑合理性 核对原始数据,重新计算统计结果 调查报告 调查过程、结果分析、结论建议等 内容完整性、分析深度、建议可行性 补充调查细节,深入分析问题,优化建议内容 进度控制措施 计划制定与执行 制定详细、科学的服务周期进度计划。将整个服务周期划分为多个阶段,明确各阶段的具体任务和时间节点。采用项目管理工具和方法,对任务进行合理排序和资源分配,确保各项工作有序进行。在计划执行过程中,严格按照计划要求推进工作,建立有效的监督机制,定期检查工作进度,及时发现并解决出现的问题。加强团队成员之间的沟通和协作,确保信息传递及时准确,提高工作效率。如果发现实际进度与计划存在偏差,及时分析原因,采取相应的调整措施,保证进度不延误。 进度监控与调整 定期对服务进度进行全面监控和客观评估。建立进度监控指标体系,如任务完成比例、时间进度偏差等,运用数据分析工具对监控数据进行深入分析。及时发现进度偏差,分析偏差产生的原因,如人员不足、技术难题、外部因素干扰等。针对不同的原因,采取相应的调整措施,如增加人员投入、优化技术方案、协调外部资源等。持续跟踪调整措施的实施效果,根据实际情况及时进行二次调整,确保项目能够按时完成。 沟通协调机制 建立有效的沟通协调机制,加强与相关部门和人员的沟通与协作。与前郭县当地政府部门、国土管理机构、项目业主等保持密切联系,及时了解政策法规的变化和项目的最新要求。定期组织召开沟通协调会议,汇报工作进展情况,听取各方意见和建议,解决影响进度的问题。在沟通协调过程中,注重信息的共享和交流,形成工作合力。对于涉及多部门协作的任务,明确各部门的职责和分工,建立协同工作机制,确保工作顺利推进。 质量验收标准依据 国家验收标准遵循 变更调查标准执行 严格执行《2024年度全国国土变更调查实施方案》的标准。在调查工作的各个环节,包括数据采集、处理和分析,都按照方案的要求进行操作。确保调查成果符合国家对国土变更调查的要求,准确反映土地利用现状和变化情况。组建专业的质量控制团队,对调查过程进行全程监督和检查,保证每个步骤都符合标准。定期对调查成果进行内部审核,发现问题及时整改,确保调查工作的质量和可靠性。 技术规程标准落实 全面落实《国土变更调查技术规程》的标准。在调查过程中,严格遵循技术规程的要求,采用规范的技术方法和操作流程。保证调查工作的科学性和规范性,提高调查成果的质量和可信度。加强对技术人员的培训和指导,使其熟悉和掌握技术规程的内容和要求。建立技术咨询机制,及时解决技术难题,确保调查工作顺利进行。同时,对调查设备和软件进行定期维护和更新,保证其性能稳定和功能正常。 其他相关标准参照 参照国家其他相关的国土调查标准,如土地分类标准、数据质量标准等。在调查过程中,严格按照这些标准对土地进行分类和编码,确保数据的一致性和可比性。加强对数据质量的控制,采用多种质量检查方法,如逻辑检查、对比分析等,保证调查成果全面符合国家要求。关注国家相关标准的更新和变化,及时调整调查工作的方法和流程,确保调查成果始终保持先进性和准确性。 行业验收标准遵循 行业规范执行 严格执行国土调查行业的规范。规范调查工作的流程和方法,从项目策划、调查实施到成果提交,都遵循行业的最佳实践。保证调查成果的质量和可靠性,提高行业认可度。加强对团队成员的职业道德教育,培养严谨的工作态度和良好的职业素养。建立质量追溯机制,对调查工作的每个环节进行记录和跟踪,确保责任可追溯。 行业标准应用 积极应用行业认可的标准和方法。如数据处理标准、成果报告标准等,在数据处理过程中,采用先进的算法和软件,确保数据的准确性和完整性。按照规范的格式和要求编写成果报告,提高报告的可读性和专业性。加强与行业内其他企业和机构的交流与合作,学习借鉴先进的经验和技术,不断提升自身的业务水平。 行业动态关注 密切关注国土调查行业的动态和发展趋势。及时了解新的标准和方法的出台,积极参与行业标准的制定和修订工作。在调查工作中,及时采用新的标准和方法,使调查成果保持先进性。建立行业信息收集和分析机制,定期对行业动态进行研究和评估,为企业的发展和决策提供参考依据。以下是关注行业动态的相关情况说明: 关注内容 获取途径 应用方式 预期效果 新的调查技术 行业会议、学术期刊 引进试用,优化调查流程 提高调查效率和质量 标准更新 官方文件、行业协会通知 及时调整调查方法和成果要求 确保成果符合最新标准 政策法规变化 政府网站、新闻媒体 调整业务策略,合规开展工作 避免政策风险 地方验收标准遵循 地方政策执行 严格执行前郭县地方的国土调查政策。深入研究地方政策文件,了解地方对国土变更调查的特殊要求和重点关注领域。在调查工作中,确保调查成果符合地方政策的要求,与地方发展规划和决策相契合。加强与地方政府部门的沟通和协调,及时获取政策解读和指导,保证调查工作的顺利开展。 地方规范落实 全面落实前郭县地方的国土调查规范。在调查过程中,严格遵循地方规范的要求,结合地方的地理、经济、社会等特点,制定针对性的调查方案和方法。确保调查成果符合地方实际情况,为地方国土管理和决策提供有力支持。建立地方规范的学习和培训机制,使团队成员熟悉和掌握地方规范的内容和要求。以下是地方规范落实的相关情况说明: 地方规范内容 落实措施 监督检查方式 改进措施 特殊地类认定标准 组织专题培训,制定操作指南 定期检查调查成果 对不符合标准的进行纠正和培训 数据保密要求 建立保密制度,加强人员教育 不定期抽查保密措施执行情况 完善保密措施,追究违规责任 成果提交格式 明确格式要求,提供模板 审核成果格式 指导修改,确保符合要求 地方特色考虑 充分考虑前郭县的地方特色和实际需求。如地方产业发展对土地的需求,了解当地的主导产业和新兴产业的布局和发展趋势,在调查中关注相关土地的利用情况和变化趋势。针对地方特色农业、旅游业等产业,提供针对性的调查数据和分析报告,为产业发展提供支持。同时,关注地方文化、生态等方面的特色,使调查成果更具针对性和实用性,更好地服务于地方经济社会发展。 技术规程遵循要求 变更调查规程执行 监测成果分析要求 按照规程要求对2024年度遥感监测成果进行系统分析。运用专业的遥感图像处理软件和技术,对遥感影像进行解译和分析,准确识别变化图斑和相关信息。提取图斑的位置、面积、形状、地类等特征,建立变化图斑数据库。结合历史数据和实地调查情况,对变化图斑进行深入分析,判断变化的原因和趋势。为后续调查工作提供科学依据,指导实地调查的重点区域和方向,提高调查工作的效率和准确性。 图斑调查操作规范 严格遵循规程的操作规范进行跟踪图斑、成效图斑等调查。在调查过程中,调查人员按照规定的路线和方法进行实地勘查,确保图斑调查的准确性和完整性。详细记录图斑的详细信息,包括地类、面积、权属、利用状况等,同时采集相关的举证资料,如照片、视频、文字描述等。建立图斑调查质量控制体系,对调查结果进行审核和验证,发现问题及时进行补充和修正。 地类认定原则遵循 始终以实地现状认定地类为原则开展工作。调查人员深入实地,仔细观察土地的实际利用情况,结合相关的资料和标准,准确判断地类。保证地类认定的真实性和准确性,避免出现误判和漏判的情况。对于有争议的地类,组织专家进行科学判断,综合考虑土地的历史、现状和未来发展趋势,做出合理的认定。建立地类认定的审核机制,对认定结果进行严格把关,确保地类认定符合规定和要求。 数据库更新规程执行 数据更新要求 按照数据库更新技术要求更新国土调查数据库。及时将实地调查获取的最新数据录入数据库,确保数据的及时性和准确性。对更新的数据进行严格的审核和验证,检查数据的完整性、一致性和逻辑性。建立数据更新的质量控制体系,制定详细的数据更新流程和标准,确保更新工作的规范化和标准化。以下是数据库更新数据要求的相关情况说明: 更新内容 更新频率 审核要点 验证方法 图斑数据 实时更新 准确性、完整性 对比实地调查数据 地类信息 定期更新 一致性、逻辑性 逻辑检查和对比分析 权属数据 按需更新 合法性、准确性 查阅相关文件和资料 数据录入规范 严格遵循数据录入的规范进行操作。录入人员经过专业培训,熟悉数据录入的要求和流程。在录入过程中,仔细核对数据的准确性和一致性,确保录入的数据与原始资料相符。采用双人录入、数据校验等方法,防止数据录入错误。建立数据录入的质量检查机制,对录入的数据进行定期抽查和审核,发现错误及时纠正。同时,对录入的数据进行备份,防止数据丢失。 数据安全保障 采取一系列有效的措施保障数据库更新过程中的数据安全。建立完善的数据安全管理制度,明确数据访问权限和操作流程,防止数据被非法获取和篡改。采用先进的加密技术对数据进行加密处理,确保数据在传输和存储过程中的安全性。定期对数据进行备份,存储在不同的物理位置,防止因自然灾害、设备故障等原因导致数据丢失。同时,加强对网络安全的防护,安装防火墙、入侵检测系统等安全设备,抵御网络攻击。 成果汇交规程执行 成果整理要求 按照规程要求对调查成果进行全面整理。整理内容包括图件、数据、报告等,确保成果的完整性和规范性。对图件进行统一的格式转换和编辑,使其符合汇交标准;对数据进行分类汇总和统计,制作清晰的数据报表;对调查报告进行审核和完善,确保内容准确、逻辑清晰。建立成果整理的质量控制体系,对整理后的成果进行检查和验收,发现问题及时整改。 逐级检查流程 严格遵循市级、省级逐级检查的流程。在完成成果整理后,首先进行内部自查,发现问题及时解决。然后将成果提交至市级主管部门进行检查,积极配合检查工作,按照要求提供相关的资料和解释。对于市级检查中发现的问题,及时进行整改,并将整改情况反馈给市级部门。最后,将经过市级检查合格的成果提交至省级部门进行最终检查。以下是逐级检查流程的相关情况说明: 检查级别 检查内容 检查方式 整改要求 内部自查 数据准确性、成果完整性 全面检查 立即整改,重新审核 市级检查 符合标准程度、数据一致性 抽查和重点检查 限期整改,提交整改报告 省级检查 整体质量、成果规范性 全面检查和评估 严格整改,确保通过 成果汇交标准 按照规定的标准进行成果汇交。在汇交前,对成果进行再次审核和确认,确保汇交的成果符合要求。明确成果汇交的格式、内容和时间要求,按照要求准备相关的文件和资料。按时完成成果汇交任务,避免因延误导致的不良后果。建立成果汇交的跟踪机制,及时了解汇交进度和结果。以下是成果汇交标准的相关情况说明: 汇交内容 格式要求 内容要求 时间要求 图件 特定的图形格式 清晰、准确、完整 规定日期前 数据报表 标准的表格格式 数据准确、逻辑合理 同上 调查报告 规范的文档格式 内容全面、分析深入 同上 项目背景与目标定位 调查工作需求来源 上年度调查成果基础 数据承接利用 承接上年度调查形成的数据,确保数据的连贯性与延续性是本项目开展的重要基础。这些数据不仅是本年度分析对比的基石,更为发现土地利用变化提供了有力依据。我公司将参考上年度成果中的分类标准和调查方法,保证调查工作的一致性和规范性。同时,充分利用上年度的调查经验,对本年度的调查流程和方案进行优化,提高调查工作的效率和质量。通过数据的承接利用,能够有效避免重复劳动,使本年度的调查工作更加精准、高效。 此外,对上年度数据的深入挖掘和分析,还能为后续的土地管理决策提供有价值的参考。例如,通过对土地利用类型的变化趋势进行分析,可以预测未来土地需求的变化,为土地资源的合理配置提供科学依据。在调查过程中,严格按照上年度的分类标准进行地类认定,能够保证数据的可比性和准确性,为建立长期稳定的土地调查数据库奠定基础。 现状对比依据 通过与上年度成果对比,能够直观了解土地现状的变化情况。这一对比结果将作为线索,有针对性地开展实地调查和举证工作。在实地调查中,依据对比差异分析土地变化的趋势和原因,为后续的数据库更新和成果汇交提供有力的对比数据支持。例如,若发现某一区域的建设用地面积有所增加,通过实地调查可以确定是由于新的项目建设还是非法占地等原因导致的。 为了提高对比的准确性和效率,将利用先进的地理信息系统(GIS)技术对数据进行处理和分析。同时,结合其他数据来源,如遥感影像、土地登记信息等,对对比结果进行验证和补充。在调查过程中,建立详细的调查记录和档案,确保每一个变化都有迹可循。通过现状对比,还可以及时发现土地管理中存在的问题,为制定相应的政策和措施提供依据。 地类认定工作 工作衔接基础 上年度的调查工作为今年的调查奠定了良好的工作基础和衔接通道。保证了调查工作在时间和空间上的连续性,避免工作断层。在人员安排上,上年度参与调查的工作人员对调查区域和工作流程较为熟悉,能够快速投入到本年度的工作中。在与相关部门和单位进行沟通协调时,也能够更加顺畅,提高工作效率。 为了进一步加强工作衔接,将建立健全的沟通机制和协调机制。定期召开工作会议,及时解决工作中出现的问题。在上年度调查成果的基础上,制定详细的本年度调查工作计划和方案,明确工作任务和时间节点。通过工作衔接,能够形成一个有机的整体,使调查工作更加有序、高效地进行。 历史数据参考 上年度成果作为历史数据,可用于分析土地利用的长期变化规律。通过对多年数据的对比和分析,可以了解土地利用类型的演变过程、土地利用强度的变化趋势等。这些信息对于制定土地政策和规划具有重要的参考价值。例如,根据土地利用变化规律,可以合理调整土地利用结构,优化土地资源配置。 通过与历史数据对比,还可以评估土地利用的合理性和可持续性。如果某一区域的耕地面积持续减少,而建设用地面积不断增加,就需要分析这种变化是否符合当地的经济社会发展需求,是否会对生态环境造成影响。为预测未来土地变化趋势提供参考依据,能够提前做好应对措施,保障土地资源的可持续利用。在实际工作中,将建立完善的历史数据管理系统,方便对数据进行查询、分析和利用。 土地资源整合 遥感监测成果依据 变化信息提取 从遥感监测成果中提取土地变化的信息,如新增建设用地、耕地变化等。利用专业软件和技术手段,提高变化信息提取的准确性和效率。对提取的变化信息进行分类和整理,为后续调查提供清晰的目标。结合其他数据来源,验证和补充遥感监测提取的变化信息。例如,通过与土地登记信息进行对比,可以核实新增建设用地的合法性。 在提取变化信息时,采用多源遥感数据融合的方法,充分发挥不同类型遥感数据的优势。同时,建立变化信息提取的质量控制体系,对提取结果进行多次验证和修正。对提取的变化信息进行动态跟踪和监测,及时掌握土地变化的最新情况。通过准确提取变化信息,能够为实地调查和数据库更新提供有力支持。 土地面积测量 图斑识别参考 图斑特征 土地利用类型判断 实地调查重点 调查路线安排 形状规则、边界清晰 可能为建设用地或耕地 核实用地合法性、种植情况 优先调查 形状不规则、边界模糊 可能为林地或草地 确认植被类型、覆盖度 次优先调查 颜色较深、有明显纹理 可能为水域或湿地 测量水位、水质情况 根据实际情况安排 颜色较浅、无明显纹理 可能为未利用地 查明未利用原因、开发潜力 按需调查 以遥感监测成果中的图斑为参考,进行实地调查和举证。通过对比图斑与实地情况,确定图斑的真实性和准确性。根据图斑特征,判断土地利用类型和变化情况。利用图斑信息,合理安排调查路线和工作量。在实地调查中,携带高精度的测量设备和定位仪器,确保调查数据的准确性。 对于图斑与实地情况不符的情况,进行详细记录和分析。若发现图斑存在错误或遗漏,及时进行修正和补充。在调查过程中,与当地居民和相关部门进行沟通交流,获取更多的土地信息。通过图斑识别参考,能够提高实地调查的针对性和效率。 遥感监测成果分析 数据更新依据 依据遥感监测成果更新土地数据库中的相关数据。保证数据库中的数据与实际土地现状相符,提高数据的时效性。将更新后的数据用于土地管理和决策支持。建立数据更新机制,定期根据遥感监测成果进行数据库更新。在更新数据时,严格按照数据库更新技术要求进行操作,确保数据的准确性和完整性。 对更新的数据进行质量控制和审核,防止出现错误和遗漏。同时,备份更新前后的数据,以便在出现问题时能够及时恢复。通过数据更新,能够为土地管理部门提供最新、最准确的土地信息,为科学决策提供有力支持。在实际工作中,利用数据库管理系统对数据进行管理和维护,提高数据的安全性和可靠性。 变化趋势分析 时间段 建设用地变化趋势 耕地变化趋势 林地变化趋势 水域变化趋势 过去五年 逐年增加 略有减少 基本稳定 有增有减 未来五年预测 继续增加 可能进一步减少 保持稳定或略有增加 根据生态保护政策调整 通过对不同时期遥感监测成果的对比,分析土地变化的趋势。预测未来土地利用的变化方向,为土地规划和管理提供决策依据。研究土地变化的驱动因素,采取相应的措施进行调控。利用变化趋势分析结果,优化土地调查和管理工作。在分析过程中,结合社会经济发展数据和政策因素,综合考虑土地变化的影响。 针对不同的土地变化趋势,制定相应的应对策略。例如,对于建设用地的增加趋势,合理规划城市发展空间,提高土地利用效率;对于耕地减少的情况,加强耕地保护和土地整治。通过变化趋势分析,能够提前做好土地管理的准备工作,实现土地资源的可持续利用。 管理工作图斑信息 跟踪图斑关注 对跟踪图斑进行重点关注和调查,掌握其变化情况。分析跟踪图斑变化的原因和影响,为土地管理提供决策支持。建立跟踪图斑的动态监测机制,及时发现和处理问题。与相关部门和单位共享跟踪图斑信息,提高土地管理的协同性。在关注跟踪图斑时,制定详细的调查计划和时间表,确保调查工作的全面性和及时性。 对于跟踪图斑的变化情况,进行深入分析和研究。若发现图斑变化与土地管理政策不符,及时采取措施进行纠正。在调查过程中,与相关部门和单位保持密切沟通,共同解决问题。通过跟踪图斑关注,能够加强对土地利用变化的监管,保障土地资源的合理利用。 成效图斑评估 成效图斑类型 评估指标 成功经验总结 存在问题分析 改进措施建议 土地整治图斑 耕地增加面积、土壤质量改善情况 采用先进的整治技术、加强后期管护 资金投入不足、部分区域效果不明显 加大资金支持、优化整治方案 生态修复图斑 植被覆盖度增加、生物多样性恢复情况 选择适宜的植被品种、建立长效监测机制 修复周期较长、部分区域生态破坏严重 延长修复时间、加强生态保护宣传 节约集约用地图斑 土地利用率提高、建筑容积率增加 优化土地利用规划、加强用地监管 部分企业用地效率不高、土地闲置现象存在 加强企业用地审核、盘活闲置土地 对自然资源管理工作成效图斑进行评估,检验管理工作的效果。总结成效图斑的成功经验,为推广和改进管理工作提供参考。分析成效图斑存在的问题和不足,提出改进措施和建议。将成效图斑评估结果纳入土地管理绩效考核体系。在评估过程中,制定科学合理的评估指标和方法,确保评估结果的客观性和公正性。 对于成效图斑的成功经验,进行广泛宣传和推广。同时,针对存在的问题和不足,制定具体的改进方案和措施。通过成效图斑评估,能够不断提高土地管理工作的水平和质量。 自主变化图斑调查 对自主变化图斑进行详细调查,了解其变化的原因和背景。判断自主变化图斑是否符合土地管理规定和规划要求。对不符合要求的自主变化图斑,依法进行处理和整改。建立自主变化图斑的报告和审批制度,规范变化行为。在调查过程中,深入了解图斑变化的原因,如是否为企业自主建设、农民自发开垦等。 对于符合土地管理规定和规划要求的自主变化图斑,及时办理相关手续,纳入正常的土地管理范围。对于不符合要求的图斑,坚决依法进行处理,确保土地管理秩序的严肃性。通过自主变化图斑调查,能够加强对土地利用的监管,防止非法占地和违规建设行为的发生。 单独图层信息整合 单独图层类型 整合内容 整合方法 应用方向 土地利用现状图层 地类信息、面积信息、分布信息 数据融合、空间叠加 土地规划、资源管理 生态保护红线图层 红线范围、保护要求 与其他图层套合 生态保护、开发限制 基本农田保护区图层 农田位置、面积、质量等级 数据关联、对比分析 耕地保护、农业发展 建设用地审批图层 审批信息、用地范围 动态更新、实时监测 用地监管、项目建设 将相关单独图层信息进行整合,形成全面、准确的土地信息数据库。利用整合后的信息进行综合分析和决策支持。建立单独图层信息的更新和维护机制,保证信息的时效性和准确性。与其他部门和单位共享整合后的信息,提高土地管理的信息化水平。在整合过程中,采用先进的信息技术和数据处理方法,确保信息的一致性和兼容性。 对于整合后的土地信息数据库,进行定期更新和维护。同时,加强与其他部门和单位的信息共享和交流,实现数据的互联互通。通过单独图层信息整合,能够为土地管理提供更加全面、准确的信息支持,提高土地管理的科学性和效率。 年度变更调查目标 精准掌握土地现状 地类认定准确 以实地现状认定地类为原则,确保地类认定的准确性。采用科学的调查方法和技术手段,提高地类认定的精度。对有争议的地类进行现场核实和专家论证,保证认定结果的可靠性。建立地类认定的审核和复查机制,防止错误和遗漏。在认定过程中,严格按照《2024年度全国国土变更调查实施方案》和《国土变更调查技术规程》的要求进行操作。 对于一些难以确定的地类,邀请相关领域的专家进行现场指导和论证。同时,利用高分辨率的遥感影像和地理信息系统(GIS)技术,对调查区域进行全面分析和判断。通过建立审核和复查机制,对每一个地类认定结果进行严格把关,确保数据的准确性和可靠性。 土地调查工作现场 面积统计精确 土地类型 测量方法 测量精度要求 数据核对方式 耕地 全站仪测量、GPS测量 误差不超过±0.1% 与土地承包合同数据对比 建设用地 无人机测绘、实地丈量 误差不超过±0.2% 与规划审批数据对比 林地 样地调查法、遥感影像解译 误差不超过±0.3% 与林业部门数据对比 草地 地面调查、卫星影像分析 误差不超过±0.4% 与畜牧部门数据对比 精确统计各类土地的面积,为土地资源的合理利用提供数据支持。采用先进的测量技术和仪器,提高面积统计的准确性。对面积统计结果进行多次核对和验证,确保数据的可靠性。建立面积统计的动态监测机制,及时更新数据。在统计过程中,根据不同的土地类型选择合适的测量方法。 对于大面积的土地,可以采用遥感影像解译和卫星影像分析的方法;对于小面积的土地,则采用实地丈量和全站仪测量的方法。通过多次核对和验证,如与土地登记信息、规划审批数据等进行对比,确保面积统计结果的准确性。同时,建立动态监测机制,及时发现土地面积的变化情况,为土地资源的管理和决策提供及时的数据支持。 分布信息清晰 清晰掌握土地的分布信息,包括土地的位置、边界、相邻关系等。利用地理信息系统(GIS)技术,建立土地分布信息数据库。对土地分布信息进行可视化展示,方便管理和决策。定期更新土地分布信息,保证信息的时效性。在建立数据库时,收集和整理各类土地的相关信息,如土地利用现状图、地形图、地籍图等。 将这些信息进行数字化处理,并导入地理信息系统(GIS)中,建立起全面、准确的土地分布信息数据库。通过可视化展示,能够直观地了解土地的分布情况,为土地规划、资源管理等提供有力支持。同时,定期对数据库进行更新和维护,确保信息的时效性和准确性。 土地分布信息可视化 变化情况明晰 变化类型 监测方法 预警阈值 处理措施 建设用地增加 遥感监测、实地巡查 新增面积超过10%以上 核实用地合法性、调整规划 耕地减少 卫星影像分析、耕地保护巡查 减少面积超过5%以上 查明原因、落实占补平衡 林地破坏 森林资源监测、群众举报 破坏面积超过3%以上 依法查处、生态修复 水域污染 水质监测、环境巡查 水质恶化等级超过Ⅱ级 治理污染、加强监管 及时发现土地的变化情况,掌握变化的类型、规模和原因。建立土地变化的监测和预警机制,及时采取措施进行处理。对土地变化情况进行分析和评估,为土地政策的制定提供依据。将土地变化信息纳入土地管理档案,实现动态管理。在监测过程中,综合运用多种技术手段,如遥感监测、实地巡查、群众举报等。 对于发现的土地变化情况,及时进行调查和分析,确定变化的类型、规模和原因。根据预警阈值,及时发出预警信号,并采取相应的处理措施。通过对土地变化情况的分析和评估,能够为土地政策的制定提供科学依据,实现土地资源的可持续利用。同时,将土地变化信息纳入土地管理档案,方便对土地利用情况进行跟踪和管理。 遵循国家规范标准 方案执行到位 全面执行《2024年度全国国土变更调查实施方案》,确保调查工作的规范性和统一性。按照方案要求制定详细的工作计划和操作流程。对方案的执行情况进行监督和检查,及时发现和解决问题。根据实际情况对方案进行调整和完善,保证方案的可行性和有效性。在执行过程中,组织相关人员进行培训,使其熟悉方案的要求和操作流程。 建立监督和检查机制,定期对方案的执行情况进行检查和评估。对于发现的问题,及时采取措施进行整改。根据实际情况,如调查区域的特点、技术条件的变化等,对方案进行适当的调整和完善。通过方案的有效执行,能够保证调查工作的质量和效率。 规程落实严格 严格落实《国土变更调查技术规程》,保证调查工作的质量和精度。对调查人员进行技术规程培训,提高业务水平和操作能力。在调查过程中严格遵守技术规程的各项要求,确保数据的准确性和可靠性。建立技术规程的监督和考核机制,对违反规程的行为进行严肃处理。在培训过程中,邀请专家进行授课,详细讲解技术规程的内容和要求。 建立技术规程的监督和考核机制,定期对调查人员的操作情况进行检查和考核。对于违反规程的行为,进行严肃处理,如批评教育、经济处罚等。通过严格落实技术规程,能够保证调查工作的质量和精度,为土地管理提供可靠的数据支持。 数据库更新规范 按照数据库更新技术要求,规范进行土地数据库的更新工作。对更新的数据进行严格审核和质量控制,确保数据的完整性和一致性。建立数据库更新的备份和恢复机制,防止数据丢失和损坏。定期对数据库进行维护和优化,提高数据库的性能和可用性。在更新过程中,制定详细的更新计划和操作流程,明确更新的内容、时间和责任人。 对更新的数据进行严格审核和质量控制,如检查数据的准确性、完整性、一致性等。建立数据库更新的备份和恢复机制,定期对数据库进行备份,并在出现问题时能够及时恢复。通过定期对数据库进行维护和优化,如清理冗余数据、优化查询语句等,能够提高数据库的性能和可用性。 成果质量达标 保证调查成果符合现行国家、行业及地方验收标准以及相关专业验收规范的合格标准。建立成果质量控制体系,对成果的各个环节进行严格把关。对成果进行多次检查和审核,确保成果的准确性和可靠性。积极配合相关部门的验收工作,及时整改存在的问题。在质量控制体系中,明确各环节的质量要求和责任。 对成果进行多次检查和审核,如内部审核、外部审核等。对于发现的问题,及时进行整改,确保成果符合验收标准。积极配合相关部门的验收工作,提供必要的资料和数据,接受验收人员的检查和指导。通过保证成果质量达标,能够为土地管理提供可靠的依据。 推动土地有效管理 规划制定科学 规划类型 调查成果应用 规划目标确定 规划调整依据 土地利用总体规划 土地现状数据、变化趋势分析 合理配置土地资源、保障经济社会发展 土地需求变化、政策调整 城市总体规划 建设用地分布、潜力评估 优化城市空间布局、提高城市承载能力 城市发展战略、人口增长 农业发展规划 耕地质量、分布情况 保障粮食安全、促进农业现代化 农业产业结构调整、市场需求 生态保护规划 生态用地现状、生态功能评估 保护生态环境、维护生态平衡 生态环境变化、生态保护政策 为土地利用规划的制定提供准确的基础数据,保证规划的科学性和合理性。根据调查结果分析土地利用的现状和趋势,为规划的调整和完善提供参考。将调查成果纳入规划编制的全过程,提高规划的可操作性和实施效果。建立规划与调查的联动机制,实现动态规划和管理。在规划制定过程中,充分利用调查成果进行多方案比选和优化。 根据土地利用的现状和趋势,合理确定规划的目标和方向。将调查成果纳入规划编制的各个环节,如现状分析、目标确定、方案制定等,确保规划的科学性和合理性。通过建立规划与调查的联动机制,能够及时根据土地利用的变化情况对规划进行调整和完善,实现动态规划和管理。 政策实施精准 政策类型 调查成果应用 政策效果评估 政策调整依据 耕地保护政策 耕地数量、质量变化情况 耕地面积是否稳定、质量是否提高 耕地保护目标完成情况、土地利用变化 建设用地调控政策 建设用地规模、分布情况 用地需求是否满足、土地利用效率是否提高 经济发展需求、城市建设规划 生态保护政策 生态用地现状、生态功能变化 生态环境是否改善、生态系统是否稳定 生态保护目标完成情况、生态环境变化 土地整治政策 土地整治项目实施效果 耕地增加面积、土地质量改善情况 整治目标完成情况、整治效果评估 为土地政策的实施提供数据支持,保证政策的精准性和有效性。根据调查结果评估政策的实施效果,及时调整和完善政策。利用调查成果加强对土地违法行为的监管和查处,维护土地管理秩序。建立政策与调查的反馈机制,提高政策的针对性和适应性。在政策实施过程中,利用调查成果对政策的实施效果进行评估。 根据评估结果,及时调整和完善政策,确保政策的精准性和有效性。利用调查成果加强对土地违法行为的监管和查处,如非法占地、违规建设等。通过建立政策与调查的反馈机制,能够及时将政策实施过程中的问题和建议反馈给决策部门,提高政策的针对性和适应性。 资源配置优化 根据调查结果优化土地资源的配置,提高土地利用效率。合理调整土地用途,促进土地的节约集约利用。加强对闲置土地的清理和处置,盘活土地资源。建立土地资源配置的动态调整机制,适应经济社会发展的需求。在优化过程中,分析土地的适宜性和潜力,根据不同的用途需求进行合理配置。 对于闲置土地,采取多种方式进行清理和处置,如依法收回、鼓励流转等。通过建立动态调整机制,能够及时根据经济社会发展的需求对土地资源进行调整和优化。例如,随着城市的发展,将一些低效利用的工业用地调整为商业用地或居住用地,提高土地的利用价值。 管理效率提升 管理业务 信息化手段应用 流程优化措施 监管效果提升 土地登记 建立电子登记系统、实现网上办理 简化登记流程、减少审批环节 提高登记效率、保障登记准确性 用地审批 建设审批管理平台、实时跟踪进度 规范审批标准、缩短审批时间 加强用地监管、防止违规用地 土地执法 利用卫星遥感、无人机巡查 建立快速响应机制、提高执法效率 及时发现和查处违法行为、维护土地秩序 资源统计 开发统计分析软件、自动生成报表 整合数据资源、提高统计精度 为决策提供准确数据支持、促进科学管理 通过年度变更调查,提高土地管理的信息化水平和工作效率。建立土地管理信息系统,实现土地数据的共享和协同管理。利用信息化手段加强对土地管理业务的流程优化和监管。提高土地管理部门的决策能力和服务水平,为社会提供更好的土地管理服务。在信息化建设过程中,采用先进的信息技术和软件系统。 建立土地管理信息系统,实现土地数据的集中管理和共享。利用信息化手段对土地管理业务的流程进行优化,如简化审批环节、缩短办理时间等。通过加强对土地管理业务的监管,能够及时发现和解决问题,提高土地管理的效率和质量。同时,提高土地管理部门的决策能力和服务水平,为社会提供更加优质、高效的土地管理服务。 成果应用方向规划 服务土地规划决策 现状分析参考 利用调查成果对土地利用现状进行全面分析,了解土地的数量、质量、分布等情况。为土地规划的制定提供现状基础,明确规划的目标和方向。通过对比不同时期的调查成果,分析土地利用的变化趋势和规律。为土地规划的调整和完善提供参考依据,保证规划的科学性和合理性。在分析过程中,采用统计分析、空间分析等方法。 对土地利用现状进行深入研究,如地类结构、用地强度、空间布局等。通过对比不同时期的调查成果,能够清晰地了解土地利用的变化趋势,如建设用地的扩张、耕地的减少等。根据这些分析结果,为土地规划的制定和调整提供科学依据,确保规划能够适应土地利用的实际情况。 产业布局规划 潜力评估依据 根据调查成果对土地的开发利用潜力进行评估,确定可开发利用的土地资源。为土地规划中的土地储备和开发计划提供依据,合理安排土地开发的时序和规模。分析土地潜力的分布和影响因素,为制定针对性的开发策略提供支持。对土地潜力的评估结果进行动态监测和更新,保证评估的准确性和时效性。在评估过程中,综合考虑土地的自然条件、社会经济因素等。 分析土地的适宜性、承载能力、开发成本等,确定可开发利用的土地资源。根据评估结果,合理安排土地开发的时序和规模,避免盲目开发和资源浪费。通过对土地潜力的分布和影响因素进行分析,制定针对性的开发策略,如优化开发模式、加强基础设施建设等。同时,对土地潜力的评估结果进行动态监测和更新,及时调整开发策略,保证评估的准确性和时效性。 方案制定支持 在土地规划方案的制定过程中,充分利用调查成果进行多方案比选和优化。根据调查结果合理确定土地用途和布局,提高土地利用效率。结合调查成果考虑土地的生态环境和社会经济因素,制定可持续发展的土地规划方案。利用调查成果对土地规划方案进行模拟和评估,预测方案的实施效果和影响。在方案制定过程中,邀请相关领域的专家进行论证和咨询。 根据调查成果提出多个规划方案,并进行比选和优化。通过模拟和评估,预测每个方案的实施效果和影响,如土地利用效率、生态环境影响、社会经济效益等。结合土地的生态环境和社会经济因素,选择最优方案,确保方案的可持续性和可行性。 决策咨询服务 为政府部门和相关决策机构提供土地规划决策的咨询服务,利用调查成果提供专业建议。参与土地规划决策的论证和评审工作,为决策提供科学依据。根据调查成果对土地规划决策的风险和效益进行评估,为决策提供参考。及时向决策机构反馈土地规划实施过程中的问题和建议,促进决策的科学化和民主化。在咨询服务过程中,组织专业团队进行深入研究和分析。 根据调查成果为政府部门和相关决策机构提供全面、准确的信息和专业建议。参与土地规划决策的论证和评审工作,对决策方案进行科学评估和分析。根据评估结果,为决策提供参考,帮助决策机构做出更加科学、合理的决策。同时,及时向决策机构反馈土地规划实施过程中的问题和建议,促进决策的科学化和民主化。 助力资源合理利用 用途调整指导 根据调查成果对土地用途进行合理调整,优化土地利用结构。将闲置和低效利用的土地调整为更符合经济社会发展需求的用途。加强对耕地的保护和管理,确保耕地数量和质量的稳定。合理规划建设用地的布局和规模,提高土地的节约集约利用水平。在调整过程中,充分考虑土地的自然条件、社会经济因素和发展需求。 对于闲置和低效利用的土地,进行详细的调查和分析,确定其适宜的用途。例如,将废弃的工业用地调整为商业用地或居住用地,将闲置的农用地调整为生态用地或休闲用地。加强对耕地的保护和管理,严格控制耕地的占用和破坏,确保耕地数量和质量的稳定。合理规划建设用地的布局和规模,避免盲目扩张和浪费土地资源。 开发强度控制 利用调查成果控制土地的开发强度,避免过度开发和资源浪费。根据土地的承载能力和生态环境要求,确定合理的开发强度指标。对开发强度较大的区域进行重点监管和调控,促进土地的可持续利用。通过土地开发强度的控制,实现土地资源的优化配置和经济效益的最大化。在控制过程中,建立科学的评估体系和监管机制。 根据土地的承载能力和生态环境要求,确定不同区域的合理开发强度指标。对开发强度较大的区域,如城市中心区、工业园区等,进行重点监管和调控,采取限制开发规模、提高开发门槛等措施。对开发强度较小的区域,如生态保护区、农业发...
前郭县国土变更调查工作投标方案.docx
下载提示

1.本文档仅提供部分内容试读;

2.支付并下载文件,享受无限制查看;

3.本网站所提供的标准文本仅供个人学习、研究之用,未经授权,严禁复制、发行、汇编、翻译或网络传播等,侵权必究;

4.左侧添加客服微信获取帮助;

5.本文为word版本,可以直接复制编辑使用。


这个人很懒,什么都没留下
未认证用户 查看用户
该文档于 上传
推荐文档
×
精品标书制作
百人专家团队
擅长领域:
工程标 服务标 采购标
16852
已服务主
2892
中标量
1765
平台标师
扫码添加客服
客服二维码
咨询热线:192 3288 5147
公众号
微信客服
客服