文库 货物类投标方案 安检设备

福州大学旗山校区消防器材供应项目投标方案.docx

DOCX   1304页   下载618   2025-08-10   浏览152   收藏20   点赞387   评分-   712685字   228.00
温馨提示:当前文档最多只能预览 15 页,若文档总页数超出了 15 页,请下载原文档以浏览全部内容。
福州大学旗山校区消防器材供应项目投标方案.docx 第1页
福州大学旗山校区消防器材供应项目投标方案.docx 第2页
福州大学旗山校区消防器材供应项目投标方案.docx 第3页
福州大学旗山校区消防器材供应项目投标方案.docx 第4页
福州大学旗山校区消防器材供应项目投标方案.docx 第5页
福州大学旗山校区消防器材供应项目投标方案.docx 第6页
福州大学旗山校区消防器材供应项目投标方案.docx 第7页
福州大学旗山校区消防器材供应项目投标方案.docx 第8页
福州大学旗山校区消防器材供应项目投标方案.docx 第9页
福州大学旗山校区消防器材供应项目投标方案.docx 第10页
福州大学旗山校区消防器材供应项目投标方案.docx 第11页
福州大学旗山校区消防器材供应项目投标方案.docx 第12页
福州大学旗山校区消防器材供应项目投标方案.docx 第13页
福州大学旗山校区消防器材供应项目投标方案.docx 第14页
福州大学旗山校区消防器材供应项目投标方案.docx 第15页
剩余1289页未读, 下载浏览全部
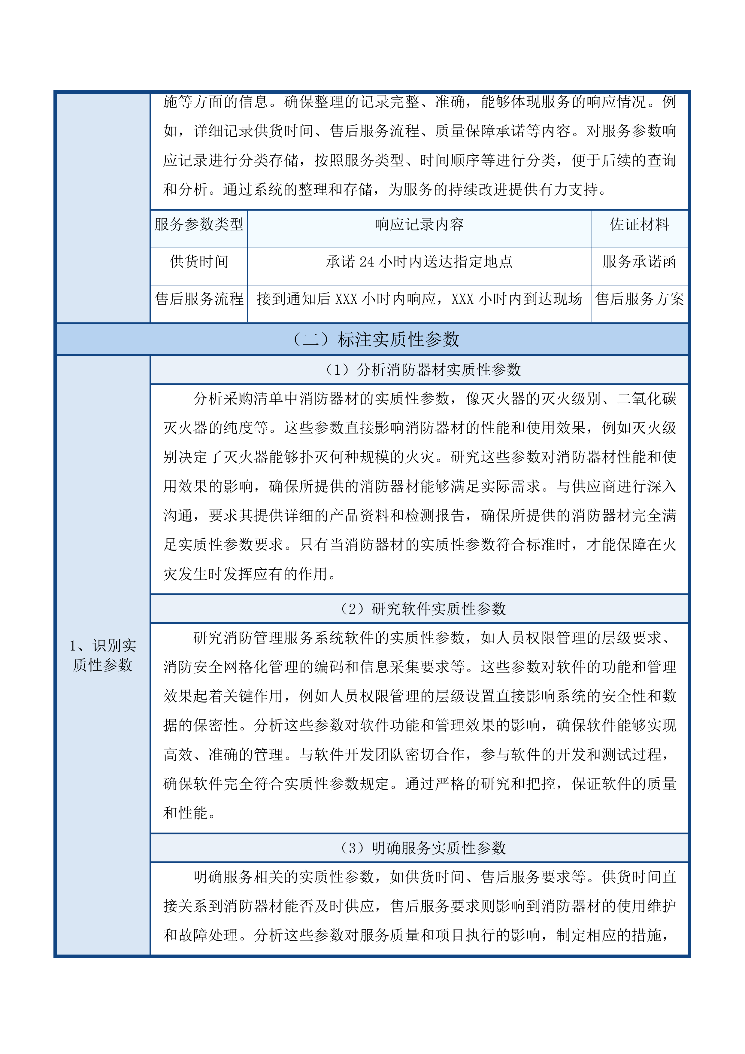
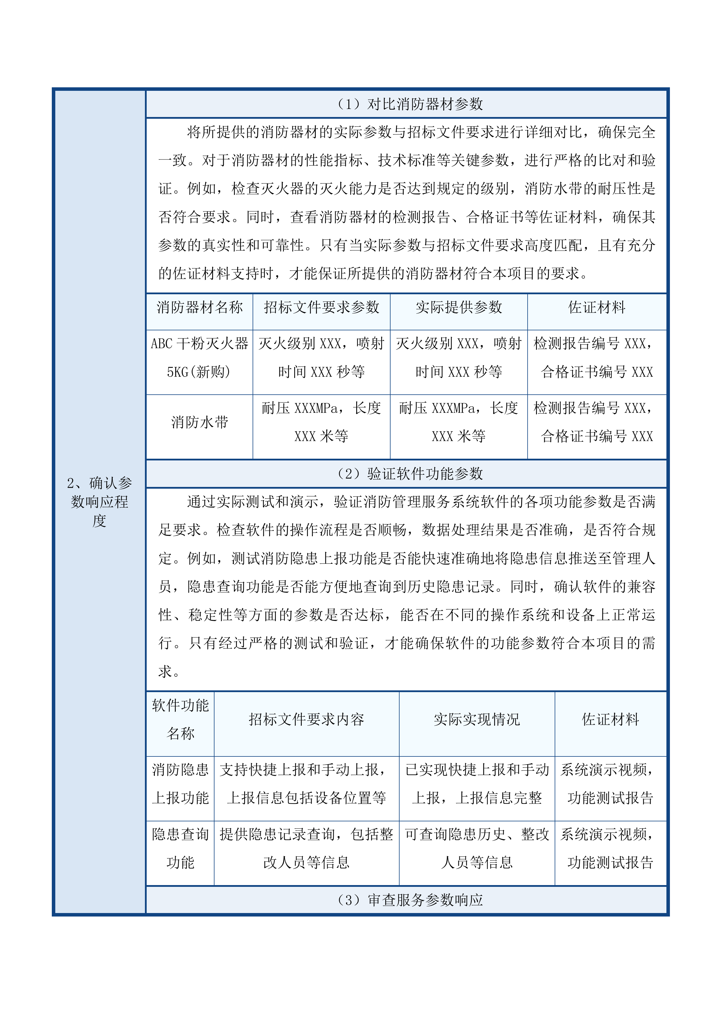
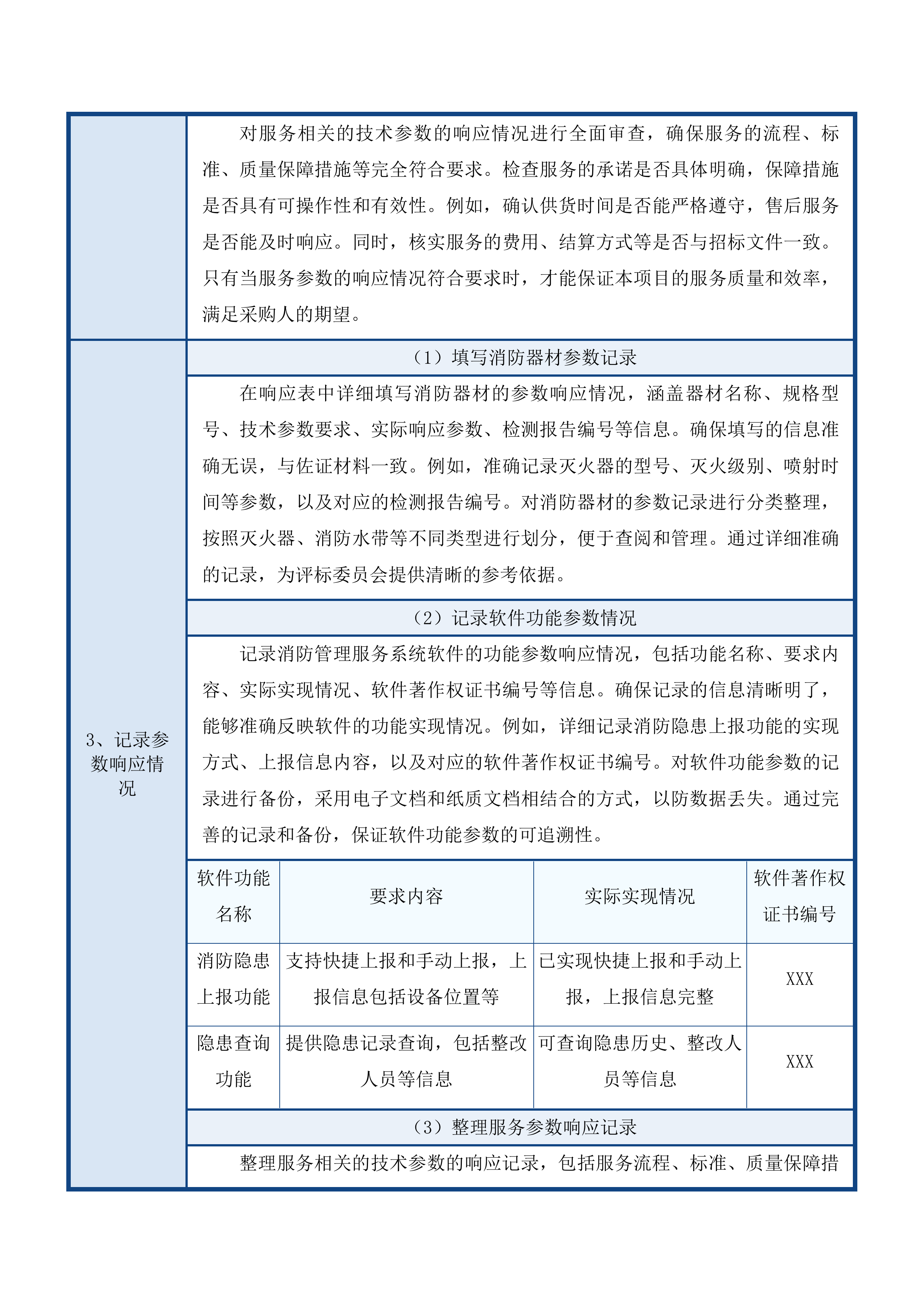
福州大学旗山校区消防器材供应项目投标方案 第一章 技术参数响应情况 9 第一节 逐项响应承诺 9 一、 编制技术服务响应表 9 二、 满足实质性参数条款 21 第二节 非实质性参数响应 31 一、 响应非实质性参数 31 二、 应对特殊偏差情况 44 第三节 佐证材料提供 68 一、 按要求准备材料 68 二、 提交真实完整材料 77 第四节 消防器材技术参数响应 81 一、 ABC干粉灭火器响应 81 二、 二氧化碳灭火器响应 91 三、 水基灭火器响应 111 四、 消防水带响应 122 五、 灭火器箱响应 128 六、 消防栓卷盘响应 135 七、 灭火毯响应 158 八、 消防呼吸器响应 173 九、 消防战斗服响应 184 第五节 软件功能参数响应 216 一、 消防器材管理功能响应 217 二、 工单自动派送功能响应 225 三、 隐患上报功能响应 238 四、 技术资料管理功能响应 244 五、 自然语言处理引擎响应 251 六、 线上培训与演练功能响应 258 第二章 质量保障方案 278 第一节 产品检测方案 278 一、 消防器材入厂检测流程 278 二、 出厂前检测清单 293 三、 检测报告模板及归档机制 309 四、 保修期内定期抽检机制 333 五、 报废器材检测流程 340 第二节 质量管控措施 349 一、 质量管控体系建立 349 二、 入库前质量抽检机制 357 三、 运输安装质量保护措施 364 四、 维修更换质量追溯机制 381 五、 质量异常反馈机制 396 第三节 供货保障机制 407 一、 紧急供货响应机制 407 二、 库存备品备件清单 425 三、 特殊时段供货保障方案 446 四、 送货上门及时间安排 458 五、 突发应急供货预案 470 第四节 人员保障与培训 484 一、 现场维护人员资质证明 484 二、 入校人员日常管理机制 500 三、 人员更换预案 513 四、 人员服务质量监督机制 525 第三章 消防演练方案 537 第一节 演练方式 537 一、 实地模拟火灾场景演练 537 二、 器材使用演练 546 三、 人员疏散演练 554 四、 应急响应演练 568 五、 线上线下结合演练 579 第二节 演练范围 588 一、 福州大学旗山校区建筑楼宇 588 二、 重点区域全覆盖演练 599 三、 消防器材使用演练 606 四、 人员疏散引导演练 615 五、 差异化演练内容 624 第三节 演练组织与人员配合 635 一、 演练小组组建 635 二、 演练前培训 644 三、 演练物资准备 651 四、 演练后总结 662 五、 随叫随到保障 668 第四节 演练创新与优化措施 678 一、 多部门联动演练 679 二、 数字化管理提升 689 三、 演练内容优化 697 四、 改进建议形成 703 五、 创新演练模式 711 第四章 急修理方案 723 第一节 急修服务保障 723 一、 全年无休急修机制 723 二、 急修响应时间保障 744 第二节 急修设备保障 758 一、 维修配件材料配备 758 二、 急修配件自行准备 778 第三节 人员配合机制 788 一、 技术人员选派要求 788 二、 投诉处理与沟通 803 第五章 培训计划方案 818 第一节 消防安全培训编排 818 一、 年度培训计划制定 818 二、 消防法规知识培训 826 三、 火灾隐患识别培训 832 四、 初期火灾扑救培训 842 五、 火场逃生自救培训 855 第二节 消防设备使用培训方式 864 一、 灭火器使用培训 864 二、 消防水带使用培训 873 三、 报警设备使用培训 880 四、 理论讲解与实操结合 889 五、 资料辅助学习培训 898 第三节 培训人员组织与管理 906 一、 专业培训团队组建 907 二、 人员派遣时间安排 913 三、 培训协调人员安排 920 四、 培训团队管理措施 929 五、 人员服务意识培训 937 第四节 培训效果评估与反馈 945 一、 现场测试评估方式 945 二、 问卷调查反馈收集 952 三、 培训总结报告撰写 960 四、 定期培训情况汇报 969 五、 持续改进培训方案 977 第六章 消防服务检测情况 984 第一节 年度检测频次承诺 984 一、 消防器材一年检测一次 984 二、 消防器材一年检测两次 997 三、 消防器材一年检测三次及以上 1019 第七章 消防管理服务系统软件现场演示 1033 第一节 工单派送演示 1033 一、 工单自动生成展示 1033 二、 工单自动派送展示 1040 三、 工单接收与执行演示 1051 四、 工单反馈流程演示 1064 第二节 工单处理结果演示 1071 一、 处理结果上传演示 1071 二、 管理人员查看演示 1080 三、 处理结果报表导出 1095 第八章 消防管理服务系统软件现场演示2 1103 第一节 快捷上报功能演示 1103 一、 扫码上报功能展示 1103 二、 手动上报功能演示 1111 第二节 实时信息推送演示 1118 一、 平台首页通知展示 1118 二、 短信通知提示演示 1125 第三节 技术资料管理演示 1133 一、 多格式文件上传演示 1133 二、 文件分类管理展示 1142 三、 快捷检索功能验证 1153 第九章 消防管理服务系统软件现场演示 1162 第一节 线上培训教育功能演示 1162 一、 培训课程上传功能 1162 二、 培训计划编排功能 1165 三、 学员学习进度跟踪 1168 四、 培训资料分类管理 1170 五、 培训记录调阅功能 1173 第二节 消防演练方案生成演示 1175 一、 演练时间安排模块 1175 二、 参与人员配置模块 1178 三、 演练流程设计模块 1181 四、 演练物资清单生成 1187 五、 方案编辑导出存档 1189 第三节 演练物资材料清单演示 1192 一、 物资名称信息展示 1192 二、 物资数量统计功能 1195 三、 物资使用时间记录 1198 四、 物资负责人信息 1205 五、 清单导出修改功能 1206 第四节 演练材料使用记录保存演示 1210 一、 物资实际使用情况 1210 二、 物资损耗统计功能 1212 三、 费用结算记录功能 1215 四、 数据追溯查询功能 1217 五、 数据导出审计支持 1220 第五节 功能演示形式说明 1223 一、 实物软件操作演示 1223 二、 录屏视频演示方式 1225 三、 主流系统格式兼容 1227 四、 演示内容完整覆盖 1230 第十章 消防管理服务系统软件现场演示 1234 第一节 NLP引擎集成演示 1234 一、 NLP引擎先进性能展示 1234 二、 NLP处理模块功能演示 1241 第二节 信息检索功能演示 1248 一、 自然语言检索操作演示 1249 二、 检索功能性能展示 1254 第三节 自然语言查询测试 1264 一、 不同类型查询样例测试 1264 二、 系统解析与检索效果展示 1270 第四节 演示材料准备说明 1274 一、 软件环境准备情况 1274 二、 测试数据准备说明 1282 三、 查询样例准备内容 1290 四、 操作流程文档准备 1299 技术参数响应情况 逐项响应承诺 编制技术服务响应表 明确参数满足情况 梳理全部技术参数 核对消防器材参数 针对采购清单里的每一款消防器材,会仔细核对其规格、型号、性能等技术参数,与招标文件要求逐一比对。检查消防器材的质量标准是否符合规定,像灭火器的灭火级别、二氧化碳灭火器的纯度等是否达标;确认其使用年限是否满足要求,以保证在有效期内正常发挥作用;查看适用范围是否与实际需求相符。同时,对消防器材的生产工艺和材质进行审查,确保其满足技术要求,例如生产工艺是否先进、材质是否具备良好的防火性能等。通过这些细致的核对工作,保证所提供的消防器材完全符合本项目的技术标准。 审查软件功能参数 对消防管理服务系统软件的各项功能参数进行全面审查。首先,检查人员权限管理、消防安全网格化管理、消防器材管理模块等核心功能是否完善。查看软件的操作界面是否友好,数据处理能力是否强大,能否快速准确地处理大量数据;兼容性方面,确认是否支持多种国产操作系统,以及是否能在电脑端和手机端流畅运行。同时,关注软件的安全性能和数据保护措施,确保所收集的用户数据和业务数据得到妥善保管,未经学校书面批准,不会泄露给第三方。通过严格审查,保证软件的各项功能参数符合本项目的要求。 核实其他服务参数 除了消防器材和软件参数外,对其他服务相关的技术参数进行认真核实。供货时间方面,确认是否能在24小时内将货物送达采购人指定地点,并明确送货方式,如工作日送货、全年无休、节假日正常配送等。售后服务要求上,检查服务的流程是否清晰,标准是否明确,质量保障措施是否有效。同时,核实服务的费用和结算方式是否合理,是否与招标文件一致。通过对这些服务参数的核实,确保本项目的服务质量和效率,满足采购人的需求。 确认参数响应程度 对比消防器材参数 将所提供的消防器材的实际参数与招标文件要求进行详细对比,确保完全一致。对于消防器材的性能指标、技术标准等关键参数,进行严格的比对和验证。例如,检查灭火器的灭火能力是否达到规定的级别,消防水带的耐压性是否符合要求。同时,查看消防器材的检测报告、合格证书等佐证材料,确保其参数的真实性和可靠性。只有当实际参数与招标文件要求高度匹配,且有充分的佐证材料支持时,才能保证所提供的消防器材符合本项目的要求。 消防器材名称 招标文件要求参数 实际提供参数 佐证材料 ABC干粉灭火器5KG(新购) 灭火级别XXX,喷射时间XXX秒等 灭火级别XXX,喷射时间XXX秒等 检测报告编号XXX,合格证书编号XXX 消防水带 耐压XXXMPa,长度XXX米等 耐压XXXMPa,长度XXX米等 检测报告编号XXX,合格证书编号XXX 验证软件功能参数 通过实际测试和演示,验证消防管理服务系统软件的各项功能参数是否满足要求。检查软件的操作流程是否顺畅,数据处理结果是否准确,是否符合规定。例如,测试消防隐患上报功能是否能快速准确地将隐患信息推送至管理人员,隐患查询功能是否能方便地查询到历史隐患记录。同时,确认软件的兼容性、稳定性等方面的参数是否达标,能否在不同的操作系统和设备上正常运行。只有经过严格的测试和验证,才能确保软件的功能参数符合本项目的需求。 软件功能名称 招标文件要求内容 实际实现情况 佐证材料 消防隐患上报功能 支持快捷上报和手动上报,上报信息包括设备位置等 已实现快捷上报和手动上报,上报信息完整 系统演示视频,功能测试报告 隐患查询功能 提供隐患记录查询,包括整改人员等信息 可查询隐患历史、整改人员等信息 系统演示视频,功能测试报告 审查服务参数响应 对服务相关的技术参数的响应情况进行全面审查,确保服务的流程、标准、质量保障措施等完全符合要求。检查服务的承诺是否具体明确,保障措施是否具有可操作性和有效性。例如,确认供货时间是否能严格遵守,售后服务是否能及时响应。同时,核实服务的费用、结算方式等是否与招标文件一致。只有当服务参数的响应情况符合要求时,才能保证本项目的服务质量和效率,满足采购人的期望。 记录参数响应情况 填写消防器材参数记录 在响应表中详细填写消防器材的参数响应情况,涵盖器材名称、规格型号、技术参数要求、实际响应参数、检测报告编号等信息。确保填写的信息准确无误,与佐证材料一致。例如,准确记录灭火器的型号、灭火级别、喷射时间等参数,以及对应的检测报告编号。对消防器材的参数记录进行分类整理,按照灭火器、消防水带等不同类型进行划分,便于查阅和管理。通过详细准确的记录,为评标委员会提供清晰的参考依据。 记录软件功能参数情况 记录消防管理服务系统软件的功能参数响应情况,包括功能名称、要求内容、实际实现情况、软件著作权证书编号等信息。确保记录的信息清晰明了,能够准确反映软件的功能实现情况。例如,详细记录消防隐患上报功能的实现方式、上报信息内容,以及对应的软件著作权证书编号。对软件功能参数的记录进行备份,采用电子文档和纸质文档相结合的方式,以防数据丢失。通过完善的记录和备份,保证软件功能参数的可追溯性。 软件功能名称 要求内容 实际实现情况 软件著作权证书编号 消防隐患上报功能 支持快捷上报和手动上报,上报信息包括设备位置等 已实现快捷上报和手动上报,上报信息完整 XXX 隐患查询功能 提供隐患记录查询,包括整改人员等信息 可查询隐患历史、整改人员等信息 XXX 整理服务参数响应记录 整理服务相关的技术参数的响应记录,包括服务流程、标准、质量保障措施等方面的信息。确保整理的记录完整、准确,能够体现服务的响应情况。例如,详细记录供货时间、售后服务流程、质量保障承诺等内容。对服务参数响应记录进行分类存储,按照服务类型、时间顺序等进行分类,便于后续的查询和分析。通过系统的整理和存储,为服务的持续改进提供有力支持。 服务参数类型 响应记录内容 佐证材料 供货时间 承诺24小时内送达指定地点 服务承诺函 售后服务流程 接到通知后XXX小时内响应,XXX小时内到达现场 售后服务方案 标注实质性参数 识别实质性参数 分析消防器材实质性参数 分析采购清单中消防器材的实质性参数,像灭火器的灭火级别、二氧化碳灭火器的纯度等。这些参数直接影响消防器材的性能和使用效果,例如灭火级别决定了灭火器能够扑灭何种规模的火灾。研究这些参数对消防器材性能和使用效果的影响,确保所提供的消防器材能够满足实际需求。与供应商进行深入沟通,要求其提供详细的产品资料和检测报告,确保所提供的消防器材完全满足实质性参数要求。只有当消防器材的实质性参数符合标准时,才能保障在火灾发生时发挥应有的作用。 研究软件实质性参数 研究消防管理服务系统软件的实质性参数,如人员权限管理的层级要求、消防安全网格化管理的编码和信息采集要求等。这些参数对软件的功能和管理效果起着关键作用,例如人员权限管理的层级设置直接影响系统的安全性和数据的保密性。分析这些参数对软件功能和管理效果的影响,确保软件能够实现高效、准确的管理。与软件开发团队密切合作,参与软件的开发和测试过程,确保软件完全符合实质性参数规定。通过严格的研究和把控,保证软件的质量和性能。 明确服务实质性参数 明确服务相关的实质性参数,如供货时间、售后服务要求等。供货时间直接关系到消防器材能否及时供应,售后服务要求则影响到消防器材的使用维护和故障处理。分析这些参数对服务质量和项目执行的影响,制定相应的措施,确保服务完全满足实质性参数要求。例如,建立完善的物流配送体系,确保24小时内将货物送达指定地点;制定详细的售后服务流程和应急预案,提高服务的响应速度和质量。通过明确和落实服务实质性参数,保障本项目的顺利实施。 突出标注实质性参数 标注消防器材实质性参数 在响应表中对消防器材的实质性参数进行突出标注,如在参数名称前添加特殊符号,引起评标委员会的注意。详细说明消防器材对实质性参数的响应情况,附上相关的检测报告和合格证书,增强说服力。例如,对于灭火器的灭火级别,标注其具体数值,并附上对应的检测报告编号。确保标注和说明清晰明了,便于评标委员会查阅和审核。通过突出标注和详细说明,展示所提供消防器材的质量和可靠性。 标记软件实质性参数 对消防管理服务系统软件的实质性参数进行明显标记,如使用不同颜色的字体,使其在众多参数中脱颖而出。说明软件对实质性参数的实现情况,提供软件著作权证书、系统演示视频等佐证材料,证明软件的合规性。例如,对于人员权限管理的层级要求,说明软件实际实现的层级设置,并附上系统演示视频。确保标记和说明准确无误,能够体现软件的功能和性能符合要求。通过明显标记和充分证明,赢得评标委员会的认可。 标明服务实质性参数 在响应表中标明服务相关的实质性参数,如用加粗字体显示,使其更加醒目。详细阐述服务对实质性参数的响应措施和保障方案,提供相关的承诺函和证明材料,展示服务的可靠性。例如,对于供货时间和售后服务要求,详细说明具体的响应措施和保障方案,并附上服务承诺函。确保标明和阐述清晰易懂,能够让评标委员会充分了解服务的优势和保障。通过明确标明和详细阐述,增强服务的竞争力。 确保实质性参数满足 保障消防器材实质性参数达标 严格筛选消防器材供应商,选择具有良好信誉和生产能力的供应商,确保所采购的消防器材完全符合实质性参数要求。对消防器材进行质量检测和性能测试,采用专业的检测设备和方法,对灭火器的灭火能力、消防水带的耐压性等进行检测。建立质量追溯体系,对消防器材的生产、运输、安装等环节进行全程监控,记录每一个环节的信息,保证实质性参数的满足。一旦发现问题,能够及时追溯到源头,采取相应的措施进行处理。通过严格的筛选、检测和监控,保障消防器材的质量和性能。 保证软件实质性参数实现 加强对软件开发团队的管理和监督,制定明确的开发计划和质量标准,确保软件完全实现实质性参数规定的功能。进行软件的功能测试和性能优化,邀请专业的测试人员对软件进行全面测试,发现并解决潜在的问题。建立软件维护和更新机制,定期对软件进行维护和更新,及时解决软件在使用过程中出现的问题,保证实质性参数的持续满足。例如,根据用户反馈和实际需求,对软件的功能进行优化和扩展。通过严格的管理、测试和维护,确保软件的稳定性和可靠性。 落实服务实质性参数要求 制定详细的服务计划和流程,明确服务的各个环节和责任分工,确保服务完全按照实质性参数要求执行。加强对服务人员的培训和管理,提高服务人员的专业素质和服务意识,使其能够熟练掌握服务流程和技能。建立服务反馈机制,通过问卷调查、电话回访等方式,及时了解客户的需求和意见,不断改进服务,保证实质性参数的落实。例如,根据客户反馈,优化服务流程,提高服务的响应速度和质量。通过完善的计划、培训和反馈机制,提升服务的质量和效率。 避免负偏离情况 排查非实质性参数 检查消防器材非实质性参数 检查消防器材的非实质性参数,如外观、尺寸、颜色等方面的要求。分析这些参数对消防器材的使用和性能是否有影响,虽然非实质性参数不直接影响消防器材的核心功能,但也可能影响到使用体验和整体美观。确保所提供的消防器材在非实质性参数方面符合要求,不出现明显差异。例如,检查灭火器的外观是否有划痕、变形,尺寸是否符合规定范围。通过细致的检查,保证消防器材的整体质量和外观。 检查消防器材非实质性参数 消防器材名称 非实质性参数要求 实际情况 是否符合要求 ABC干粉灭火器5KG(新购) 外观无划痕、变形,颜色为红色 外观无划痕、变形,颜色为红色 是 消防水带 尺寸误差在±XXXmm以内 尺寸误差在±XXXmm以内 是 审查软件非实质性参数 审查消防管理服务系统软件的非实质性参数,如界面风格、操作提示等方面的要求。分析这些参数对软件的使用体验和管理效果是否有影响,良好的界面风格和清晰的操作提示能够提高用户的使用效率和满意度。确保软件在非实质性参数方面满足要求,不出现负偏离。例如,检查软件的界面是否简洁美观、操作提示是否准确清晰。通过严格的审查,提升软件的用户体验。 软件功能名称 非实质性参数要求 实际情况 是否符合要求 消防隐患上报功能 界面风格简洁,操作提示清晰 界面风格简洁,操作提示清晰 是 隐患查询功能 操作提示明确,查询结果显示清晰 操作提示明确,查询结果显示清晰 是 核查服务非实质性参数 核查服务相关的非实质性参数,如服务态度、沟通方式等方面的要求。分析这些参数对服务质量和客户满意度是否有影响,良好的服务态度和有效的沟通方式能够增强客户的信任感和满意度。确保服务在非实质性参数方面符合规定,不出现不良表现。例如,检查服务人员的服务态度是否热情周到、沟通方式是否礼貌高效。通过全面的核查,提高服务的质量和客户满意度。 服务参数类型 非实质性参数要求 实际情况 是否符合要求 供货服务 服务态度热情,沟通及时 服务人员态度热情,沟通及时 是 售后服务 沟通方式礼貌,解决问题高效 服务人员沟通方式礼貌,解决问题高效 是 处理参数偏差情况 应对消防器材参数偏差 对于消防器材非实质性参数的偏差,提供相关的技术说明和检测报告,证明偏差不会影响消防器材的性能和使用。例如,对于消防水带的尺寸偏差,提供尺寸公差标准和检测报告,说明该偏差在合理范围内。提出相应的改进措施,确保在后续的供货和服务中尽量减少偏差。与采购人共同探讨解决方案,争取达成一致意见。通过积极的应对和沟通,解决消防器材参数偏差问题。 解决软件参数偏差问题 针对消防管理服务系统软件非实质性参数的偏差,提供软件的开发文档和测试报告,说明偏差的原因和影响。例如,对于软件界面风格的偏差,解释是由于开发过程中的技术限制导致的,并说明该偏差不会影响软件的核心功能。制定改进计划,在规定的时间内对软件进行修改和完善,消除偏差。邀请采购人对软件的改进情况进行监督和检查,确保问题得到解决。通过全面的分析和改进,提升软件的质量和性能。 处理服务参数偏差情况 对于服务非实质性参数的偏差,提供详细的服务说明和质量保障措施,解释偏差产生的原因和改进方向。例如,对于服务态度不够热情的偏差,说明是由于培训不到位导致的,并提出加强培训的改进措施。加强对服务人员的培训和管理,提高服务质量和水平,减少偏差的再次出现。定期向采购人汇报服务改进情况,接受采购人的监督和评价。通过持续的改进和监督,提升服务的质量和稳定性。 提供充分佐证材料 准备消防器材佐证材料 准备消防器材非实质性参数偏差的佐证材料,如外观设计说明、尺寸公差标准等。确保佐证材料能够充分证明偏差的合理性和对消防器材性能的无影响性。例如,对于灭火器外观颜色的细微偏差,提供颜色标准和色差分析报告,说明该偏差不影响使用。对佐证材料进行编号和标注,方便评标委员会查阅。通过充分的佐证材料,增强消防器材参数偏差的说服力。 提供软件佐证材料 提供消防管理服务系统软件非实质性参数偏差的佐证材料,如软件开发日志、用户反馈记录等。确保佐证材料能够清晰地解释偏差的原因和改进措施。例如,对于软件操作提示不够清晰的偏差,提供开发日志说明问题产生的原因,并附上改进后的操作提示截图。将佐证材料进行整理和装订,形成完整的文档。通过完善的佐证材料,展示软件的改进过程和成果。 软件功能名称 偏差情况 佐证材料 改进措施 消防隐患上报功能 操作提示不够清晰 软件开发日志,用户反馈记录 修改操作提示内容,增加示例说明 隐患查询功能 界面布局不够合理 软件开发日志,用户反馈记录 调整界面布局,优化查询结果显示 整理服务佐证材料 整理服务非实质性参数偏差的佐证材料,如服务流程优化方案、服务质量评估报告等。确保佐证材料能够体现服务的改进和提升方向。例如,对于服务沟通方式不够高效的偏差,提供服务流程优化方案和沟通技巧培训记录。对服务佐证材料进行归档和存储,便于后续的查询和使用。通过系统的整理和存储,为服务的持续改进提供有力支持。 服务参数类型 偏差情况 佐证材料 改进措施 供货服务 沟通方式不够高效 服务流程优化方案,沟通技巧培训记录 优化沟通流程,加强培训 售后服务 服务态度不够热情 服务质量评估报告,培训计划 加强服务意识培训,建立考核机制 确保投标有效响应 审核响应表内容 检查消防器材响应内容 检查消防器材在响应表中的参数响应内容,包括器材名称、规格型号、技术参数要求、实际响应参数、佐证材料等信息。确保消防器材的响应内容准确完整,与采购清单和招标文件要求一致。例如,核对灭火器的型号、灭火级别等参数是否与采购清单相符,检测报告和合格证书是否齐全有效。对消防器材的响应内容进行反复核对,避免出现错误和偏差。通过严格的检查和核对,保证消防器材响应内容的真实性和准确性。 消防器材名称 器材名称 规格型号 技术参数要求 实际响应参数 佐证材料 ABC干粉灭火器5KG(新购) ABC干粉灭火器5KG(新购) XXX型 灭火级别XXX,喷射时间XXX秒等 灭火级别XXX,喷射时间XXX秒等 检测报告编号XXX,合格证书编号XXX 消防水带 消防水带 XXX规格 耐压XXXMPa,长度XXX米等 耐压XXXMPa,长度XXX米等 检测报告编号XXX,合格证书编号XXX 审查软件响应信息 审查消防管理服务系统软件在响应表中的响应信息,包括功能名称、要求内容、实际实现情况、软件著作权证书编号等信息。确保软件的响应信息清晰准确,能够体现软件的功能和性能符合要求。例如,检查消防隐患上报功能的实现方式是否与要求一致,软件著作权证书是否真实有效。对软件的响应信息进行详细审查,避免出现虚假或误导性内容。通过严谨的审查,保证软件响应信息的可靠性和可信度。 软件功能名称 要求内容 实际实现情况 软件著作权证书编号 消防隐患上报功能 支持快捷上报和手动上报,上报信息包括设备位置等 已实现快捷上报和手动上报,上报信息完整 XXX 隐患查询功能 提供隐患记录查询,包括整改人员等信息 可查询隐患历史、整改人员等信息 XXX 核实服务响应情况 核实服务在响应表中的响应情况,包括服务流程、标准、质量保障措施等方面的信息。确保服务的响应情况真实可靠,能够满足采购人的需求和期望。例如,确认供货时间是否能严格遵守,售后服务是否能及时响应。对服务的响应情况进行严格审核,避免出现承诺不兑现或服务质量不达标等问题。通过严格的审核,保证服务响应情况的有效性和可行性。 完善佐证材料提供 补充消防器材佐证材料 补充消防器材技术参数的佐证材料,如产品检测报告、合格证书、使用说明等。确保佐证材料能够充分证明消防器材的质量和性能符合要求。例如,提供灭火器的灭火性能检测报告、消防水带的耐压检测报告等。对消防器材的佐证材料进行分类整理,按照器材类型和参数项目进行划分,便于评标委员会查阅和对比。通过完善的佐证材料,增强消防器材的可信度和竞争力。 消防器材名称 佐证材料类型 佐证材料编号 ABC干粉灭火器5KG(新购) 产品检测报告 XXX ABC干粉灭火器5KG(新购) 合格证书 XXX 消防水带 耐压检测报告 XXX 完善软件佐证材料 完善消防管理服务系统软件技术参数的佐证材料,如软件著作权证书、系统演示视频、功能截图、用户手册等。确保佐证材料能够清晰地展示软件的功能和操作流程。例如,提供软件的功能演示视频,展示消防隐患上报、查询等功能的操作过程。对软件的佐证材料进行编辑和优化,提高其可读性和可视性。通过完善优化的佐证材料,更好地展示软件的优势和特点。 整理服务佐证材料 整理服务相关技术参数的佐证材料,如服务承诺函、质量保障方案、培训计划等。确保佐证材料能够体现服务的质量和可靠性。例如,提供供货服务的物流配送方案、售后服务的维修保养计划等。对服务的佐证材料进行装订和封装,使其更加专业和规范。通过整理封装的佐证材料,提升服务的形象和可信度。 服务参数类型 佐证材料类型 佐证材料内容 供货服务 服务承诺函 承诺24小时内送达指定地点 供货服务 物流配送方案 采用XXX物流公司,配送路线XXX 售后服务 质量保障方案 接到通知后XXX小时内响应,XXX小时内到达现场 进行最终响应确认 确认消防器材响应情况 确认消防器材在技术服务响应表中的响应情况是否准确,佐证材料是否齐全。检查消防器材的供货时间、安装调试等服务承诺是否能够兑现。例如,核实灭火器的供货时间是否能保证在24小时内,安装调试人员是否具备相应的资质。对消防器材的响应情况进行最终核实,确保符合招标文件要求。通过最终的确认和核实,保证消防器材的供应和服务质量。 核实软件响应准确性 核实消防管理服务系统软件的响应内容是否准确,功能演示是否能够正常进行。检查软件的操作视频和录像是否清晰、准确地展示各项功能。例如,查看消防隐患上报功能的操作视频,确认上报信息是否完整准确。对软件的响应准确性进行最终确认,确保满足评标委员会的要求。通过严格的核实和确认,保证软件的功能和性能符合预期。 检查服务响应完整性 检查服务在响应表中的响应内容是否完整,服务承诺是否具有可操作性。确认服务的检测次数是否明确,承诺函是否符合要求。例如,查看供货服务的检测次数和标准,售后服务的承诺函是否包含详细的服务内容和责任。对服务的响应完整性进行最终检查,确保服务能够有效实施。通过全面的检查和确认,保障服务的顺利开展。 满足实质性参数条款 确保完全满足要求 明确实质性参数 我公司将对招标文件中第五章技术和服务要求里标注“★”的6项实质性参数条款进行全面梳理。组织专业的技术团队深入研究这些条款,确保对每一项要求都有清晰准确的理解。将实质性参数条款分解到具体的产品和服务环节,明确各环节的责任人和工作要求。建立实质性参数条款清单,对每一项参数的落实情况进行跟踪和监控。例如,对于消防管理服务系统软件的相关参数,明确软件的生态环境适应能力、人员权限管理、消防安全网格化管理等方面的具体要求,并落实到软件开发和实施的各个环节。同时,对消防器材的维修和更换技术要求,也将明确各步骤的责任人,确保每一项要求都能得到有效执行。 消防器材的维修和更换 在梳理过程中,我们将仔细核对每一项参数的细节,确保不遗漏任何重要信息。对于模糊或不确定的参数,我们将及时与采购人沟通,以获得明确的解释。此外,我们还将对参数的合理性进行评估,结合自身的技术实力和经验,提出合理的建议和改进方案。通过这些措施,我们将确保对实质性参数条款有深入的理解和准确的把握,为后续的响应工作奠定坚实的基础。 我们还将建立完善的文档管理系统,对实质性参数条款的梳理结果进行详细记录。这些文档将包括参数的具体要求、责任人、执行时间等信息,以便于后续的跟踪和管理。同时,我们将定期对这些文档进行更新和维护,确保其与实际情况保持一致。通过这种方式,我们将能够及时发现和解决参数落实过程中出现的问题,确保项目的顺利进行。 为了确保对实质性参数条款的理解和执行符合要求,我们将组织相关人员进行培训和学习。培训内容将包括参数的具体要求、执行标准、注意事项等方面。通过培训,提高相关人员的专业素质和业务能力,确保他们能够准确理解和执行各项要求。同时,我们还将建立考核机制,对培训效果进行评估,确保相关人员能够熟练掌握和运用所学知识。 实质性参数条款培训学习 制定响应措施 针对每一项实质性参数条款,我公司将制定详细的响应措施和方案。对于涉及产品技术参数的要求,我们将选择符合标准的产品,并提供产品的详细技术资料和检测报告。例如,在消防器材的选择上,我们将严格按照国家和地方的相关法规和规范要求,选择质量可靠、性能稳定的产品。同时,我们将提供产品的质量认证文件、检测报告等资料,证明产品符合要求。对于服务要求,我们将制定相应的服务流程和标准,确保服务质量和效率。例如,在消防器材的维修和更换服务中,我们将制定详细的服务流程,包括接到通知后的响应时间、到达现场的时间、维修和更换的时间等,并严格按照流程执行。 我们将定期对响应措施的执行情况进行检查和评估,及时调整和改进。建立检查和评估机制,对响应措施的执行情况进行定期检查和评估。检查内容包括产品的质量、服务的质量和效率等方面。对于发现的问题,我们将及时分析原因,并采取相应的措施进行调整和改进。同时,我们将对改进措施的效果进行跟踪和评估,确保问题得到彻底解决。 在制定响应措施的过程中,我们将充分考虑各种可能的情况,并制定相应的应急预案。例如,对于可能出现的不可抗力因素,如自然灾害、人为破坏等,我们将制定相应的应对措施,确保能够及时恢复服务和保障项目的顺利进行。同时,我们还将与供应商和合作伙伴建立紧密的合作关系,确保原材料和零部件的供应稳定,以应对可能出现的供应中断等问题。 我们将建立有效的沟通机制,及时与采购人沟通响应措施的执行情况。定期向采购人汇报响应措施的执行情况,听取采购人的意见和建议。对于采购人提出的问题和要求,我们将及时进行回复和处理,确保采购人能够及时了解项目的进展情况,并对项目进行有效的监督和管理。 严格质量把控 在产品采购和服务提供过程中,我公司将严格按照实质性参数条款的要求进行质量把控。建立质量检验机制,对采购的产品和提供的服务进行严格检验,确保符合标准。例如,在消防器材的采购过程中,我们将对每一批次的产品进行严格的检验,包括产品的外观、性能、质量等方面。对于不符合要求的产品,我们将及时进行退货或换货处理。在服务提供过程中,我们将对服务的质量和效率进行严格监督和管理,确保服务符合要求。 消防器材质量检验 加强对生产和服务过程的监督和管理,及时发现和解决质量问题。建立生产和服务过程的监督机制,对生产和服务的各个环节进行严格监督和管理。对于发现的质量问题,我们将及时分析原因,并采取相应的措施进行解决。同时,我们将对解决措施的效果进行跟踪和评估,确保问题得到彻底解决。 对不符合要求的产品和服务,我们将及时进行整改或更换,确保完全满足实质性参数条款的要求。建立整改和更换机制,对不符合要求的产品和服务进行及时整改或更换。对于整改或更换后的产品和服务,我们将进行再次检验,确保符合要求。同时,我们将对整改和更换的情况进行记录和跟踪,以便于后续的管理和评估。 为了确保质量把控的有效性,我们将建立完善的质量管理制度和流程。明确质量把控的责任人和工作流程,确保每一个环节都有专人负责。同时,我们将加强对质量管理人员的培训和考核,提高他们的专业素质和业务能力。通过这些措施,我们将能够有效地保证产品和服务的质量,满足实质性参数条款的要求。 质量把控环节 具体措施 责任人 时间要求 产品采购 严格筛选供应商,对采购的产品进行严格检验 采购部门负责人 采购前 服务提供 制定服务流程和标准,对服务质量进行严格监督和管理 服务部门负责人 服务过程中 生产过程 加强对生产过程的监督和管理,及时发现和解决质量问题 生产部门负责人 生产过程中 整改和更换 对不符合要求的产品和服务进行及时整改或更换 质量部门负责人 发现问题后及时处理 无负偏离情况 全面审查参数 我公司将对未标注“★”的30项非实质性技术参数进行全面审查,确保全部响应并满足要求。组织专业人员对非实质性技术参数进行逐一分析,判断是否存在潜在的负偏离风险。将非实质性技术参数与公司的产品和服务进行匹配,确保能够完全满足要求。建立非实质性技术参数审查清单,对每一项参数的审查情况进行记录和跟踪。例如,对于消防管理服务系统软件的一些非关键功能参数,如界面设计、操作便捷性等,我们将进行详细审查,确保符合用户的使用习惯和需求。同时,对于消防器材的一些非核心技术参数,如外观尺寸、颜色等,也将进行核对,确保与公司提供的产品一致。 投标文件内部审核 消防器材采购供应商筛选 消防管理服务系统软件功能参数 在审查过程中,我们将采用多种方法进行分析和评估。一方面,我们将对参数的技术要求进行深入研究,结合自身的技术实力和经验,判断是否能够满足要求。另一方面,我们将对市场上的同类产品和服务进行调研,了解行业的标准和趋势,确保我们的响应具有竞争力。通过这些方法,我们将能够全面、准确地评估非实质性技术参数的风险,为后续的预防和应对工作提供依据。 我们还将建立反馈机制,鼓励专业人员提出意见和建议。对于发现的潜在负偏离风险,我们将及时进行讨论和分析,制定相应的解决方案。同时,我们将对审查结果进行总结和归纳,形成报告,为公司的决策提供参考。通过这种方式,我们将能够不断优化和改进我们的响应措施,确保完全满足非实质性技术参数的要求。 为了确保审查工作的准确性和有效性,我们将制定详细的审查计划和流程。明确审查的范围、方法、标准和责任人,确保每一个环节都有专人负责。同时,我们将加强对审查人员的培训和考核,提高他们的专业素质和业务能力。通过这些措施,我们将能够有效地保证审查工作的质量,为项目的顺利实施提供保障。 非实质性技术参数 审查情况 潜在负偏离风险 应对措施 消防管理服务系统软件界面设计 符合用户使用习惯和需求 无 无 消防器材外观尺寸 与公司提供的产品一致 无 无 消防器材颜色 符合要求 无 无 其他非实质性技术参数 正在审查中 待评估 待确定 提前预防偏差 针对可能出现的特殊情况,我公司将提前制定应对措施,避免出现负偏离。对非实质性技术参数进行风险评估,识别可能导致负偏离的因素,并采取相应的预防措施。加强与供应商和合作伙伴的沟通和协调,确保原材料和零部件的质量和性能符合要求。定期对非实质性技术参数的执行情况进行检查和评估,及时发现和解决潜在的问题。例如,对于可能出现的原材料供应中断、生产工艺变更等情况,我们将制定应急预案,确保能够及时调整生产计划,保证产品和服务的质量不受影响。 在风险评估过程中,我们将采用科学的方法和工具,对各种可能的风险因素进行分析和评估。考虑到市场变化、技术发展、政策法规等因素的影响,识别出可能导致负偏离的风险点。对于每一个风险点,我们将制定相应的预防措施,降低风险发生的概率和影响程度。同时,我们将建立风险监测机制,实时跟踪风险的变化情况,及时调整预防措施。 加强与供应商和合作伙伴的沟通和协调是预防偏差的重要措施之一。我们将与供应商和合作伙伴建立长期稳定的合作关系,定期进行沟通和交流,了解他们的生产情况和供应能力。对于可能出现的问题,我们将及时协商解决,确保原材料和零部件的质量和性能符合要求。同时,我们将与供应商和合作伙伴共同制定应急预案,应对可能出现的突发情况。 定期对非实质性技术参数的执行情况进行检查和评估,能够及时发现和解决潜在的问题。建立检查和评估机制,对非实质性技术参数的执行情况进行定期检查和评估。检查内容包括产品的质量、服务的质量和效率等方面。对于发现的问题,我们将及时分析原因,并采取相应的措施进行解决。同时,我们将对解决措施的效果进行跟踪和评估,确保问题得到彻底解决。 提供佐证材料 若因特殊情况出现偏差,我公司将提前提供充分的说明及佐证材料,避免被认定为负偏离。对出现偏差的原因进行详细分析,提供合理的解释和说明。收集和整理相关的佐证材料,如技术报告、检测数据、案例分析等,证明偏差不会影响产品和服务的质量和性能。将说明和佐证材料及时提交给采购人,确保其能够及时了解情况。例如,如果在消防管理服务系统软件的开发过程中,由于技术难题导致某个功能的实现时间延迟,我们将及时向采购人说明情况,并提供相关的技术报告和解决方案,证明延迟不会影响系统的整体性能和使用效果。 在分析偏差原因时,我们将采用科学的方法和工具,对各种可能的因素进行分析和评估。考虑到技术难度、资源限制、外部环境等因素的影响,找出导致偏差的根本原因。对于每一个原因,我们将提供详细的解释和说明,并提出相应的解决方案。同时,我们将对解决方案的可行性和有效性进行评估,确保能够解决问题。 收集和整理佐证材料是证明偏差合理性的关键。我们将组织专业人员对相关的技术报告、检测数据、案例分析等进行收集和整理。对这些材料进行审核和验证,确保其真实性和可靠性。同时,我们将对材料进行分类和归档,方便采购人查阅和理解。通过这些措施,我们将能够提供充分的佐证材料,证明偏差不会影响产品和服务的质量和性能。 及时提交说明和佐证材料是避免被认定为负偏离的重要措施之一。我们将建立完善的沟通机制,及时与采购人沟通偏差的情况和解决方案。将说明和佐证材料以书面形式提交给采购人,并确保其能够及时收到。同时,我们将定期向采购人汇报解决方案的执行情况,让采购人了解问题的解决进度。通过这种方式,我们将能够有效地避免被认定为负偏离,确保项目的顺利进行。 偏差情况 原因分析 佐证材料 解决方案 消防管理服务系统软件某个功能实现时间延迟 技术难题 技术报告、解决方案 增加技术资源,优化开发流程 其他可能出现的偏差情况 待分析 待收集 待确定 避免投标无效 加强内部审核 我公司将建立严格的内部审核机制,对投标文件进行全面审核,确保实质性参数条款无负偏离。组织专业人员对投标文件进行审核,重点检查实质性参数条款的响应情况。对审核过程中发现的问题及时进行整改,确保投标文件符合要求。建立审核记录和档案,对审核情况进行跟踪和管理。例如,在审核消防管理服务系统软件的相关内容时,我们将检查软件的功能是否满足要求、人员权限管理是否符合标准、消防安全网格化管理是否完善等方面。对于发现的问题,我们将及时与相关人员沟通,进行修改和完善。 在审核过程中,我们将采用多种方法进行检查和评估。一方面,我们将对投标文件的内容进行详细审查,确保其符合招标文件的要求。另一方面,我们将对投标文件的格式、排版、签字盖章等方面进行检查,确保其符合规范。同时,我们将对审核结果进行记录和统计,分析问题的类型和原因,为后续的改进提供参考。 我们还将建立审核反馈机制,鼓励专业人员提出意见和建议。对于发现的问题,我们将及时进行讨论和分析,制定相应的解决方案。同时,我们将对审核结果进行总结和归纳,形成报告,为公司的决策提供参考。通过这种方式,我们将能够不断优化和改进我们的审核机制,提高审核的准确性和有效性。 为了确保审核工作的质量和效率,我们将制定详细的审核计划和流程。明确审核的范围、方法、标准和责任人,确保每一个环节都有专人负责。同时,我们将加强对审核人员的培训和考核,提高他们的专业素质和业务能力。通过这些措施,我们将能够有效地保证审核工作的质量,为项目的顺利实施提供保障。 完善佐证材料 对于招标文件中要求提供佐证材料的技术参数,我公司将严格按要求准备并提交,确保材料真实、完整、准确。对佐证材料进行分类整理,确保材料与响应内容一致。加强对佐证材料的审核和验证,确保其真实性和可靠性。及时更新和补充佐证材料,确保其符合最新的要求和标准。例如,对于消防器材的质量认证文件、检测报告等佐证材料,我们将仔细核对其真实性和有效性,确保其能够证明产品符合要求。同时,我们将对佐证材料进行分类整理,建立档案,方便查阅和管理。 在准备佐证材料的过程中,我们将与相关供应商和合作伙伴进行沟通和协调,确保能够及时获取所需的材料。对于一些需要现场检测或评估的材料,我们将组织专业人员进行检测和评估,确保材料的准确性和可靠性。同时,我们将对佐证材料进行审核和验证,确保其符合招标文件的要求。 我们还将建立佐证材料管理系统,对佐证材料的收集、整理、审核、验证等环节进行全面管理。通过这个系统,我们可以实时跟踪佐证材料的状态,及时发现和解决问题。同时,我们将对佐证材料进行备份和存储,确保其安全性和完整性。 为了确保佐证材料的质量和有效性,我们将定期对其进行检查和评估。对于发现的问题,我们将及时进行整改和完善。同时,我们将根据最新的要求和标准,及时更新和补充佐证材料,确保其符合项目的实际需要。 技术参数 佐证材料 审核情况 更新和补充情况 消防器材质量认证 质量认证文件、检测报告 真实、完整、准确 无 其他技术参数 待准备 待审核 待确定 规范投标行为 我公司将严格遵守招标文件的各项规定和要求,规范投标行为,避免因违规行为导致投标无效。仔细阅读招标文件,了解投标的流程和要求,确保按照规定的时间和方式提交投标文件。对投标文件进行仔细检查,确保文件的格式、内容和签字盖章等符合要求。加强对投标过程的管理和监督,确保投标行为合法合规。例如,在投标文件的编制过程中,我们将严格按照招标文件的格式和内容要求进行编写,确保文件的规范性和完整性。同时,我们将对投标文件进行多次审核和校对,确保文件的准确性和一致性。 在投标过程中,我们将建立严格的时间管理机制,确保按照规定的时间提交投标文件。制定详细的时间表,明确各个环节的时间节点和责任人,确保每一个环节都能按时完成。同时,我们将对时间管理情况进行跟踪和监控,及时发现和解决问题,确保投标文件能够按时提交。 我们还将加强对投标文件的保密管理,确保投标信息的安全性。建立保密制度,明确保密责任和措施,对投标文件进行加密存储和传输。同时,我们将对参与投标的人员进行保密教育,提高他们的保密意识。通过这些措施,我们将能够有效地保护投标信息的安全,避免因信息泄露导致投标无效。 为了确保投标行为的合法合规,我们将建立监督机制,对投标过程进行全程监督。设立专门的监督小组,对投标文件的编制、提交、开标等环节进行监督和检查。对于发现的违规行为,我们将及时进行纠正和处理,确保投标行为符合法律法规和招标文件的要求。 非实质性参数响应 响应非实质性参数 确保全部满足要求 严格遵循技术参数 参数全面分析 对非实质性技术参数进行逐字逐句的研读,明确各项参数的具体含义和要求。本项目中,涉及消防器材的类型、规格、性能等参数,以及消防管理服务系统软件的功能、权限、数据管理等方面的要求。结合项目实际情况,对参数进行分类和整理,确定重点关注的参数。例如,对于消防器材的参数,重点关注其质量、性能和适用性;对于软件系统的参数,重点关注其功能完整性和稳定性。与技术团队进行深入沟通,确保对参数的理解准确无误。技术团队具有丰富的专业知识和实践经验,能够对参数进行深入分析和解读,为后续的技术方案制定提供有力支持。 消防管理服务系统软件参数分析 消防器材技术方案 方案详细制定 根据参数要求,制定具体的技术方案,包括产品选型、工艺流程、质量控制等方面。在产品选型上,充分考虑消防器材的性能、质量和价格,选择符合技术参数要求的产品。在工艺流程方面,明确消防器材的采购、安装、调试等环节的具体操作流程,确保施工质量和进度。同时,建立完善的质量控制体系,对产品和服务进行全程监控,确保方案的可行性和有效性。将技术方案与招标文件进行比对,确保方案完全符合参数要求。对方案进行多次审核和优化,确保方案的细节和整体都能满足项目需求。 消防器材选型 产品合理选型 在市场上进行广泛的调研,选择符合技术参数要求的产品和设备。对市场上的消防器材和软件系统进行全面了解,比较不同品牌和型号的产品特点和价格。对产品的质量、性能、价格等方面进行综合评估,选择性价比最高的产品。考虑产品的质量保证、售后服务和技术支持等因素,确保产品的长期稳定运行。与产品供应商进行沟通,确保产品的供应稳定性和售后服务质量。与供应商建立长期合作关系,共同应对可能出现的问题,保障项目的顺利实施。 开展内部审核工作 人员专业审核 挑选具有丰富经验和专业知识的技术人员组成审核小组。这些人员熟悉消防器材和软件系统的技术要求和行业标准,能够对技术方案和产品选型进行专业评估。对审核人员进行培训,使其熟悉招标文件和技术参数要求。培训内容包括项目背景、技术要求、审核标准等方面,确保审核人员能够准确把握审核要点。要求审核人员严格按照审核标准进行审核,确保审核结果的可靠性。审核过程中,对每一个细节都进行认真检查,确保技术方案和产品选型符合要求。 消防技术审核小组 机制严格监督 建立审核流程和标准,明确审核人员的职责和权限。审核流程包括初审、复审和终审等环节,每个环节都有明确的审核标准和要求。对审核过程进行全程监督,确保审核工作的规范性和公正性。监督人员对审核人员的工作进行实时监控,确保审核过程不受人为因素干扰。对审核结果进行公示,接受各方的监督和质疑。公示内容包括审核结果、审核意见和整改要求等,确保审核工作的透明度和公信力。 问题及时整改 对审核中发现的问题进行详细记录,并及时反馈给相关部门和人员。记录内容包括问题的描述、发现时间、责任部门等信息,确保问题能够得到及时处理。要求相关部门和人员制定整改措施,明确整改期限。整改措施要具有针对性和可操作性,确保问题能够得到彻底解决。对整改情况进行跟踪和检查,确保问题得到彻底解决。定期对整改情况进行检查和评估,确保整改工作按时完成。 加强与供应商协作 沟通确保符合要求 与供应商建立定期沟通机制,及时了解产品的生产进度和质量情况。定期召开供应商会议,听取供应商的工作汇报,了解产品的生产进展和质量状况。向供应商明确非实质性技术参数要求,要求供应商按照要求进行生产和供应。在合同中明确技术参数要求和质量标准,确保供应商能够严格按照要求进行生产。对供应商提供的产品和服务进行定期检查和评估,确保符合要求。定期对产品进行抽检和测试,对服务进行评估和反馈,确保供应商的产品和服务质量。 资料报告严格审查 要求供应商提供产品的详细技术资料和检测报告,对资料和报告进行严格审查。技术资料包括产品的规格、性能、使用说明等内容,检测报告包括产品的质量检测、性能测试等结果。对产品进行抽样检验和...
福州大学旗山校区消防器材供应项目投标方案.docx
下载提示

1.本文档仅提供部分内容试读;

2.支付并下载文件,享受无限制查看;

3.本网站所提供的标准文本仅供个人学习、研究之用,未经授权,严禁复制、发行、汇编、翻译或网络传播等,侵权必究;

4.左侧添加客服微信获取帮助;

5.本文为word版本,可以直接复制编辑使用。


这个人很懒,什么都没留下
未认证用户 查看用户
该文档于 上传
推荐文档
×
精品标书制作
百人专家团队
擅长领域:
工程标 服务标 采购标
16852
已服务主
2892
中标量
1765
平台标师
扫码添加客服
客服二维码
咨询热线:192 3288 5147
公众号
微信客服
客服