文库 货物类投标方案 安检设备

更换居民区公共区域过期灭火器投标方案.docx

DOCX   70页   下载385   2026-01-12   浏览0   收藏43   点赞392   评分-   30603字   10.00
温馨提示:当前文档最多只能预览 15 页,若文档总页数超出了 15 页,请下载原文档以浏览全部内容。
更换居民区公共区域过期灭火器投标方案.docx 第1页
更换居民区公共区域过期灭火器投标方案.docx 第2页
更换居民区公共区域过期灭火器投标方案.docx 第3页
更换居民区公共区域过期灭火器投标方案.docx 第4页
更换居民区公共区域过期灭火器投标方案.docx 第5页
更换居民区公共区域过期灭火器投标方案.docx 第6页
更换居民区公共区域过期灭火器投标方案.docx 第7页
更换居民区公共区域过期灭火器投标方案.docx 第8页
更换居民区公共区域过期灭火器投标方案.docx 第9页
更换居民区公共区域过期灭火器投标方案.docx 第10页
更换居民区公共区域过期灭火器投标方案.docx 第11页
更换居民区公共区域过期灭火器投标方案.docx 第12页
更换居民区公共区域过期灭火器投标方案.docx 第13页
更换居民区公共区域过期灭火器投标方案.docx 第14页
更换居民区公共区域过期灭火器投标方案.docx 第15页
剩余55页未读, 下载浏览全部
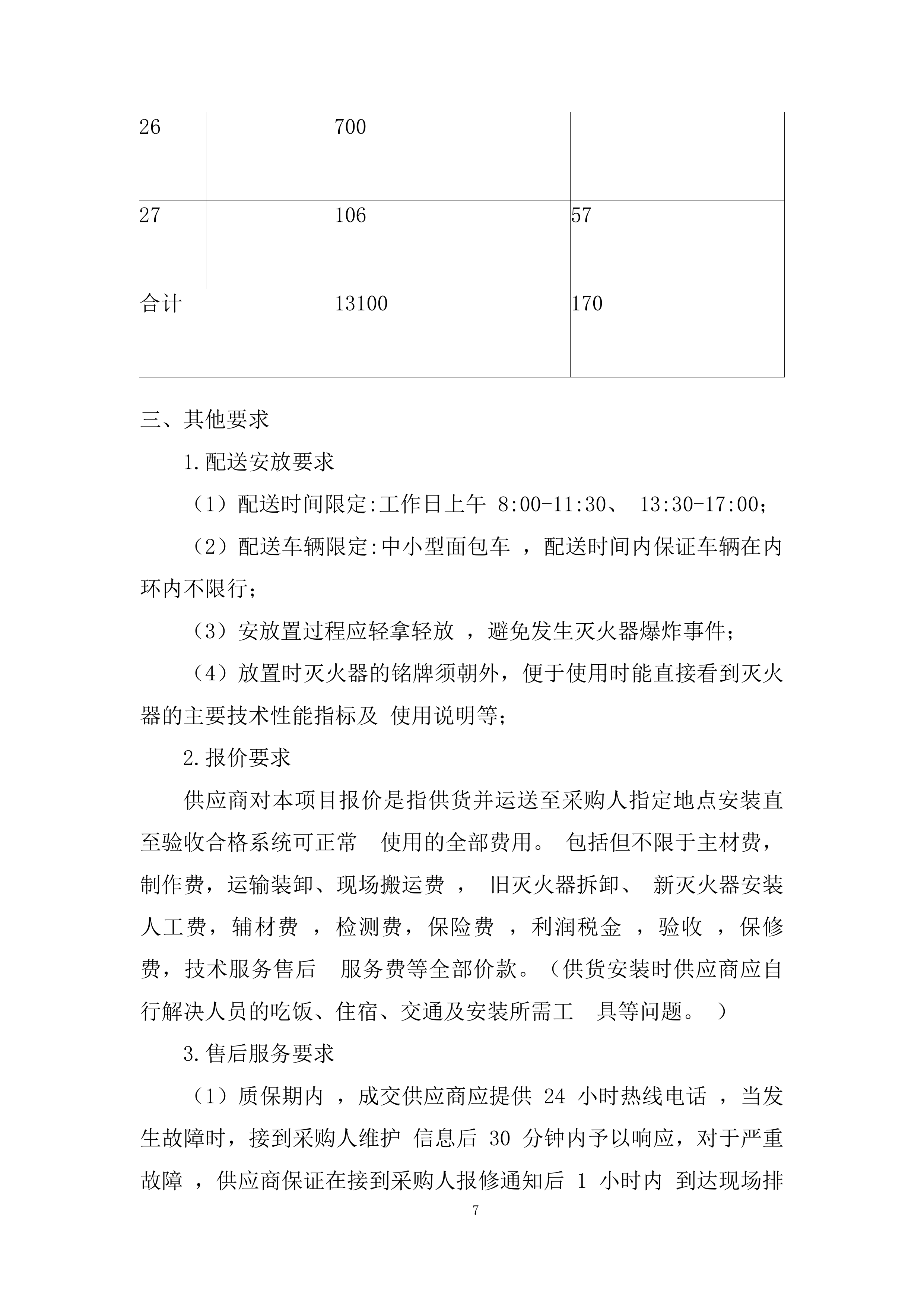
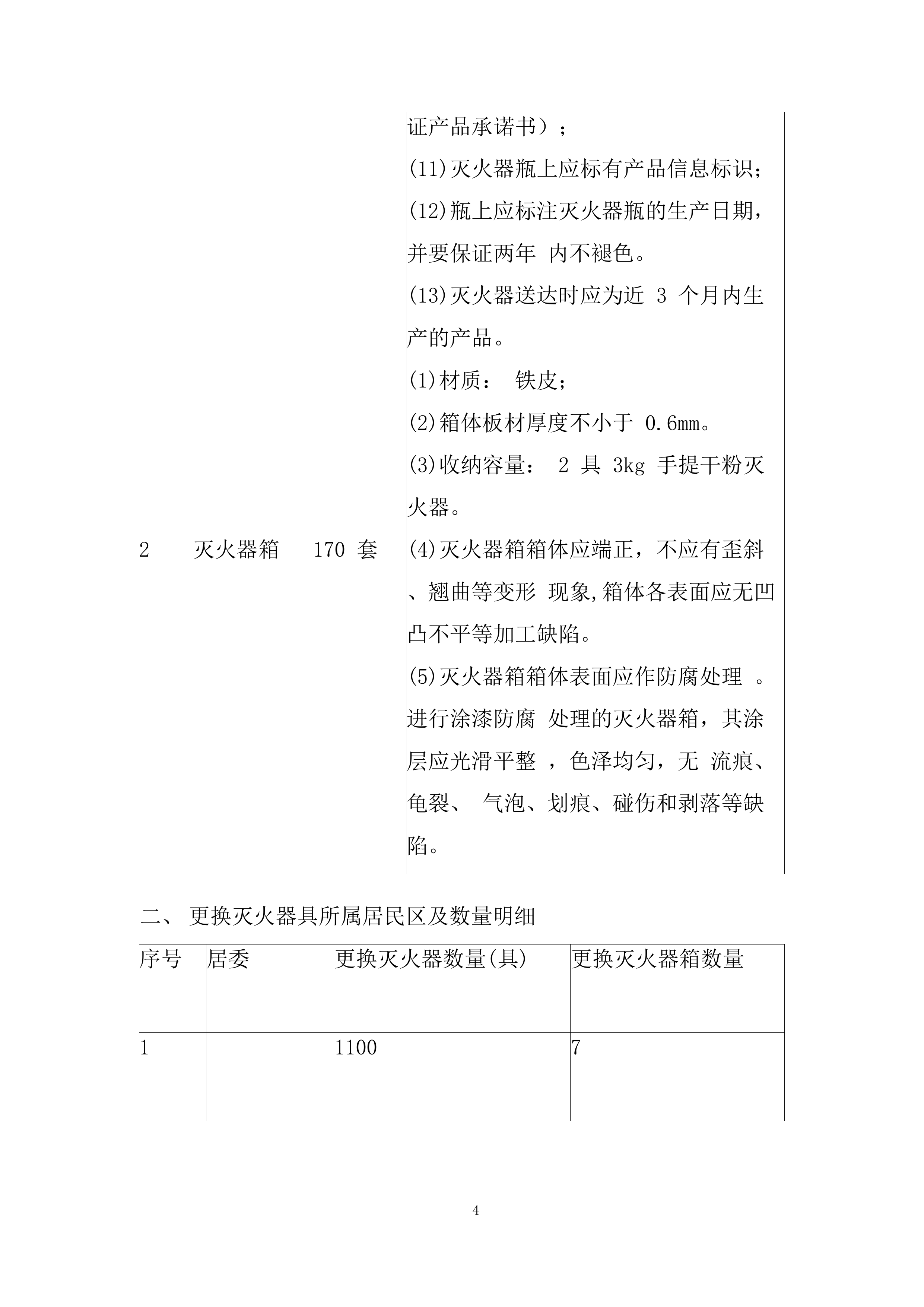
更换居民区公共区域过期灭火器 投标方案 目 录 第一章 技术标文件 3 第一节 项目供货方案 3 一、 项目概况 3 二、 更换灭火器具所属居民区及数量明细 4 三、 其他要求 7 四、 验收 8 五、 交付地点及时间 9 六、 其他要求 9 七、 1.2时间进度方案 9 八、 人员组织方案 13 九、 文档管理方案 18 十、 灭火器及灭火器箱运输储存方案 22 十一、 应急预案措施 26 十二、 灭火器验收方案 39 十三、 针对配送安装灭火器的同时摸排楼道其余灭火器的质保情况排查方案 43 十四、 旧灭火器回收处理方案 47 第二节 项目实施的质量保证、时间要求及相关服务承诺、应急预案措施等 53 一、 相关服务承诺 53 二、 项目实施质量保证方案 56 三、 定期巡检服务方案 59 第三节 安装、培训方案、验收标准 64 一、 安装方案 64 二、 培训方案 65 三、 培训后续服务 68 四、 验收标准 68 五、 质量验收 68 第一章 技术标文件 第一节 项目供货方案 一、 项目概况 采购货物一览表 经排查统计,部分居民区公共部位的灭火器已经达到使用期限,为提升居民区消防防范 能力,确保应急使用,xx新村街道办事处现拟采购一批新的灭火器和灭火器箱,灭火器数 量为 13100 具,灭火器箱数量为 170 套。 质保期: 完成所有安装工作之日起 2 年。 序号 货物名称 数量/单位 技术规格及要求 1 3kg 手提式干 粉灭火器 13100 具 (1)灭火剂:ABC 干粉; (2)灭火级别: 2A、 34B、C、E; (3)适用温度: -20℃~+60℃; (4)有效喷射距离: ≥3m; (5)有效喷射时间: ≥13s; (6)喷射滞后时间: ≤5s; (7)喷射剩余率: ≤10%; (8)水压试验压力: ≥2MPa; (9)年泄漏率不应大于其额定充装量的 5%; (10)提供的产品须通过 3C 认证并符合地方消防部门 的要求 (★提供强制认证产品承诺书); (11)灭火器瓶上应标有产品信息标识; (12)瓶上应标注灭火器瓶的生产日期,并要保证两年 内不褪色。 (13)灭火器送达时应为近 3 个月内生产的产品。 2 灭火器箱 170 套 (1)材质: 铁皮; (2)箱体板材厚度不小于 0.6mm。 (3)收纳容量: 2 具 3kg 手提干粉灭火器。 (4)灭火器箱箱体应端正,不应有歪斜、翘曲等变形 现象,箱体各表面应无凹凸不平等加工缺陷。 (5)灭火器箱箱体表面应作防腐处理 。进行涂漆防腐 处理的灭火器箱,其涂层应光滑平整 ,色泽均匀,无 流痕、 龟裂、 气泡、划痕、碰伤和剥落等缺陷。 二、 更换灭火器具所属居民区及数量明细 序号 居委 更换灭火器数量(具) 更换灭火器箱数量 1 1100 7 2 1100 3 0 4 975 5 470 6 1034 7 0 8 0 9 735 10 370 11 0 12 0 13 460 40 14 530 15 288 16 550 16 17 312 18 1030 19 500 20 410 50 21 450 22 450 23 330 24 300 25 900 26 700 27 106 57 合计 13100 170 三、 其他要求 1.配送安放要求 (1)配送时间限定:工作日上午 8:00-11:30、 13:30-17:00; (2)配送车辆限定:中小型面包车 ,配送时间内保证车辆在内环内不限行; (3)安放置过程应轻拿轻放 ,避免发生灭火器爆炸事件; (4)放置时灭火器的铭牌须朝外,便于使用时能直接看到灭火器的主要技术性能指标及 使用说明等; 2.报价要求 供应商对本项目报价是指供货并运送至采购人指定地点安装直至验收合格系统可正常 使用的全部费用。 包括但不限于主材费,制作费,运输装卸、现场搬运费 , 旧灭火器拆卸、 新灭火器安装人工费,辅材费 ,检测费,保险费 ,利润税金 ,验收 ,保修费,技术服务售后 服务费等全部价款。(供货安装时供应商应自行解决人员的吃饭、住宿、交通及安装所需工 具等问题。 ) 3.售后服务要求 (1)质保期内 ,成交供应商应提供 24 小时热线电话 ,当发生故障时,接到采购人维护 信息后 30 分钟内予以响应,对于严重故障 ,供应商保证在接到采购人报修通知后 1 小时内 到达现场排除故障。对于不影响产品正常使用且不会对造成损害的一般故障,供应商应确保 在 2 小时内到达现场进行故障处理。 (2)质保期内,如产品发生故障,成交供应商须调查故障原因并修复直至满足项目验 收时的指标和性能要求 ,或者更换整个或部分有缺陷的材料。 以上各项都应免费。 (3) 定期巡检 ,巡检周期不超过 12 个月。 (4)在采购人有重大活动时(如小区内消防应急演练、 安全教育培训等) ,投标人应 采购人要求派员到现场配合保障。 (5) 免费为采购人操作人员提供居委人员培训等方面的相关技术咨询与培训,确保其 能正常操作及使用相关设备。 4.其他服务要求 (1)合理安排时间以确保进度。 (2)合理配置人员、 明确职责分工。 (3) 负责文档管理 ,建立质量档案、 维护保养记录。 (4)提供本项目货物运输储存方案 ,包括运输前准备、装卸规范、运输过程控制、储 存环境要求、摆放要求等。 (5)做好应急预案 ,包括压力异常处理方法、 发现泄露处理方法等。 (6)配送安装灭火器的同时摸排楼道其余灭火器的质保情况 ,做好登记 ,形成文档, 并汇报至街道相关管理部门。 (7)更替下来的旧灭火器,集中摆放至各居民区(物业)指定暂存处,配合街道相关管理部门作统一回收处理。 四、 验收 1.安装后,供应商应进行自检。 设备的各种技术参数应满足采购文件要求。 2.投标人提供灭火器验收方案 ,能够包括喷射试验,检查保险销完好无破损,验证压力 表指标正常等。 3.验收由采购人组织,供应商和采购人代表参加验收。供应商应对采购人的验收提供必 要的协助,并提供需要的专用仪器。验收测试所需要的材料,设备和测试样品等均由供应商 负责提供。 4.采购人将对产品进行清点,并对产品性能进行逐项考核,考核结束后,供应商应提供 采购人上述检验结果的证明报告。如果有部分材料或部件不能通过检验,供应商应修正或替 换这些材料和部件,重新进行测试和检验。验收合格后,双方签署验收证书。 以上验收费用 由供应商承担。 五、 交付地点及时间 1.交付地点: 采购人所指定的每一处灭火器安置地点。 2.交付时间: 每次收到采购人通知后 5 天内将设备送至采购人指定地点并安装完毕。 六、 其他要求 ★若在本项目履行合同前或期间内,灭火器新国标开始施行,中标单位采购安置的灭火 器具将执行新的国家标准。(投标人应在投标时合理考虑报价并提供承诺书) 七、 1.2时间进度方案 为确保xx新村街道办事处灭火器及灭火器箱采购项目顺利实施,按时、高质量完成供货与安装任务,特制定以下供货时间进度安排: 项目启动阶段 合同签订之后立即执行 生产与备货阶段 采购人清单需求确认后,第1天 配送安装 采购人清单需求确认后,第3-4天 自检与验收阶段 采购人清单需求确认后,第5天 项目启动阶段 合同签订:中标单位与xx新村街道办事处完成合同签订工作,明确双方权利义务及项目各项要求。 组建项目团队:中标单位组建专门的项目团队,包括采购、物流、安装、售后等人员,明确各成员职责,并开展内部培训,确保团队成员熟悉项目内容、技术规格及服务要求。 生产计划制定:根据采购数量及技术规格要求,制定详细的生产计划,安排生产排期,确保灭火器及灭火器箱按时生产。 生产与备货阶段 原材料采购:按照生产计划,采购符合质量标准的原材料,确保原材料供应及时、充足。 产品生产:严格按照技术规格及要求进行灭火器及灭火器箱的生产,加强生产过程中的质量监控,确保产品质量符合标准。 质量检测:在生产过程中及完成后,对产品进行严格的质量检测,包括灭火剂性能、灭火级别、适用温度、有效喷射距离、有效喷射时间、喷射剩余率、水压试验压力等各项指标的检测,确保产品 100%合格。 产品包装与标识:对检测合格的产品进行妥善包装,防止在运输过程中损坏。同时,按照要求在灭火器瓶上标明产品信息标识、生产日期,并确保生产日期在两年内不褪色。 配送与安装准备阶段 配送计划制定:根据更换灭火器具所属居民区及数量明细,制定详细的配送计划,合理安排配送路线、车辆及人员,确保在规定时间内完成配送任务。 安装工具与材料准备:准备好安装所需的工具、辅材等,确保安装工作顺利进行。 人员培训与动员:对安装人员进行技术培训和安全培训,使其熟悉安装流程、技术要求及安全注意事项。同时,进行项目动员,明确工作目标和任务,提高安装人员的工作积极性和责任心。 配送与安装阶段 配送执行:按照配送计划,在工作日上午 8:00 - 11:30、13:30 - 17:00 期间,使用中小型面包车将灭火器及灭火器箱配送至各居民区指定地点。在配送过程中,注意保护产品,避免损坏。 旧灭火器拆卸:到达各居民区后,安装人员首先对需要更换的旧灭火器进行拆卸,并将旧灭火器集中摆放至各居民区(物业)指定暂存处,由街道相关管理部门作统一回收处理。 新灭火器安装:按照要求将新灭火器安装至灭火器箱内,确保安装牢固、稳定。安装过程中,轻拿轻放,避免发生灭火器爆炸事件。同时,保证灭火器的铭牌朝外,便于使用时能直接看到灭火器的主要技术性能指标及使用说明等。 现场摸排与登记:在配送安装灭火器的同时,对楼道其余灭火器的质保情况进行摸排,做好详细登记,形成文档,并及时汇报至街道相关管理部门。 自检与验收准备阶段 自检工作:安装完成后,供应商对所有安装的灭火器及灭火器箱进行全面自检,检查设备的各种技术参数是否满足采购文件要求,确保产品性能符合标准。 验收资料准备:整理项目相关的验收资料,包括产品合格证书、检测报告、安装记录、旧灭火器处理记录、楼道其余灭火器质保情况登记文档等,为验收工作做好准备。 验收阶段 验收申请:供应商在自检合格后,向采购人提出验收申请。 验收组织与实施:采购人组织供应商和采购人代表参加验收工作。供应商提供必要的协助,并提供需要的专用仪器。验收测试所需要的材料、设备和测试样品等均由供应商负责提供。采购人对产品进行清点,并对产品性能进行逐项考核。 问题整改与复验:如果在验收过程中发现有部分材料或部件不能通过检验,供应商应在规定时间内修正或替换这些材料和部件,并重新进行测试和检验,直至验收合格。 验收证书签署:验收合格后,双方签署验收证书,验收费用由供应商承担。 售后服务阶段(质保期内) 质保期服务:质保期内,成交供应商提供 24 小时热线电话,当发生故障时,接到采购人维护信息后 30 分钟内予以响应,并在 1 小时内到达现场排除故障。如产品发生故障,成交供应商须调查故障原因并修复直至满足项目验收时的指标和性能要求,或者更换整个或部分有缺陷的材料,以上各项均免费。 定期回访:定期对采购人进行回访,了解产品使用情况,收集反馈意见,及时解决采购人遇到的问题,提高客户满意度。 项目收尾阶段(质保期结束) 质保期总结:质保期结束后,对项目进行全面总结,分析项目实施过程中的经验教训,为今后类似项目提供参考。 项目资料归档:将项目相关的所有资料进行整理归档,妥善保存,以备后续查询和使用。 中标单位将严格按照以上供货时间进度安排执行项目,确保项目按时、高质量完成,为xx新村街道办事处的消防安全工作提供有力保障。 八、 人员组织方案 项目背景 经排查,部分居民区公共部位的灭火器达到使用期限,xx新村街道办事处拟采购一批新的灭火器和灭火器箱以提升消防防范能力。为确保项目顺利实施,特制定本人员组织方案。 组织目标 高效、有序地完成灭火器和灭火器箱的采购、配送、安装及售后服务工作,满足项目质量、时间和成本要求,保障居民区消防安全。 组织架构及人员职责 (一)项目管理组 组长:由公司高层领导担任。 职责:全面负责项目的统筹规划、决策和协调工作,解决项目实施过程中的重大问题,确保项目目标实现。 副组长:由项目部门负责人担任。 职责:协助组长开展工作,负责项目的日常管理,制定项目计划和进度安排,监督项目执行情况,及时向组长汇报项目进展。 (二)采购组 采购主管:负责制定采购计划,组织采购招标工作,与供应商进行谈判,签订采购合同,跟踪采购订单执行情况,确保货物按时、按质、按量供应。 采购专员:协助采购主管开展采购工作,收集供应商信息,进行市场调研,办理采购手续,跟进货物生产和发货进度,处理采购过程中的一般性问题。 (三)物流配送组 配送主管:制定配送计划,合理安排配送车辆和人员,确保货物在规定时间内安全送达指定地点。监督配送过程,协调解决配送中出现的问题。 配送司机:按照配送计划,安全、准时地将灭火器和灭火器箱运输至各居民区指定安置地点。在配送过程中,负责货物的装卸和保管,确保货物完好无损。 搬运工人:协助配送司机进行货物的装卸工作,在搬运过程中轻拿轻放,避免货物损坏。按照要求将货物搬运至指定位置。 (四)安装施工组 安装主管:负责安装施工的组织和管理工作,制定安装方案和进度计划,安排安装人员的工作任务,监督安装质量,确保安装工作符合技术规格和安全要求。 安装工人:按照安装方案和操作规程,进行灭火器和灭火器箱的安装工作。在安装过程中,注意安全,保证安装质量,确保灭火器的铭牌朝外,便于使用。同时,配合做好旧灭火器的拆卸和集中存放工作。 (五)质量检验组 质检主管:制定质量检验计划,组织质检人员对采购的货物、安装过程和安装结果进行质量检验。对检验中发现的质量问题提出整改意见,并跟踪整改情况,确保产品质量和安装质量符合要求。 质检专员:按照质量检验计划,对货物进行抽检和全检,检查货物的技术参数、外观质量等是否符合标准。在安装过程中,进行巡检,及时发现和纠正安装质量问题。安装完成后,进行最终验收检验,出具检验报告。 (六)售后服务组 售后主管:建立售后服务体系,制定售后服务计划,处理客户的售后咨询和投诉,组织售后人员进行故障维修和保养工作,确保客户满意度。 售后技术员:提供 24 小时热线电话服务,接到客户维护信息后,及时响应并在规定时间内到达现场排除故障。调查故障原因,进行维修或更换有缺陷的材料,确保产品正常运行。定期对客户进行回访,了解产品使用情况。 (七)增值服务组 增值服务主管:负责组织和实施增值服务工作,包括安排人员配送安装灭火器时摸排楼道其余灭火器的质保情况,做好登记并汇报至街道相关管理部门,以及监督旧灭火器的集中摆放和回收处理工作。 服务专员:在配送安装过程中,对楼道其余灭火器的质保情况进行详细摸排和登记,形成规范的文档。协助将更替下来的旧灭火器集中摆放至各居民区(物业)指定暂存处,并与街道相关管理部门做好沟通协调工作。 人员培训 培训内容 项目整体情况培训:向项目参与人员介绍项目的背景、目标、任务和要求,使大家对项目有全面的了解。 技术培训:针对灭火器和灭火器箱的技术规格、安装方法、质量标准等进行培训,确保安装人员和质检人员掌握相关技术要求。 安全培训:开展安全教育培训,包括配送过程中的交通安全、安装过程中的操作安全等,提高人员的安全意识,防止安全事故发生。 服务培训:对售后服务人员和增值服务人员进行服务意识和沟通技巧培训,提升服务水平。 培训方式:采用内部培训、外部专家授课、现场实操演练等多种方式进行培训。 培训时间:在项目启动前集中进行培训,在项目实施过程中根据需要适时开展针对性培训。 人员考核 制定考核指标:根据各岗位的工作职责和目标,制定具体的考核指标,如采购人员的采购及时率、采购质量合格率;安装人员的安装进度、安装质量合格率;售后服务人员的响应时间、故障排除率等。 定期考核:建立定期考核机制,每月或每季度对项目人员进行考核,及时发现问题并进行整改。 考核结果应用:将考核结果与人员的绩效工资、奖金、晋升等挂钩,激励人员积极工作,提高工作质量和效率。 沟通协调机制 定期会议:项目管理组每周组织召开一次项目进度会议,各小组汇报工作进展情况、存在的问题及解决方案。每月召开一次项目总结会议,对项目整体情况进行总结和分析。 即时沟通:建立项目微信群或使用即时通讯工具,方便项目人员之间及时沟通信息,解决问题。对于重要事项和紧急情况,要求相关人员及时汇报。 与采购人沟通:安排专人负责与xx新村街道办事处的沟通协调工作,定期向采购人汇报项目进展情况,听取采购人的意见和建议,及时调整项目计划和工作安排。 应急预案 人员突发情况应急:制定人员突发疾病、意外受伤等应急预案,确保在出现人员突发情况时能够及时进行救治和处理,保证项目工作不受太大影响。 货物供应应急:与多家供应商建立合作关系,制定货物供应应急预案。当主要供应商出现供货问题时,能够及时从其他供应商处调配货物,确保项目进度。 质量问题应急:如发现货物存在质量问题或安装质量不合格,质量检验组应立即发出整改通知,安装施工组和采购组应及 时采取措施进行整改或更换货物,确保项目质量。 九、 文档管理方案 方案目标 为确保灭火器项目从安装验收、交付使用到后续维护保养等全流程的文档资料完整、准确、可追溯,建立科学、规范、系统的文档管理体系,为项目的质量管控、设备维护及合规管理提供有力支持。 适用范围 本方案适用于本项目中灭火器从安装验收阶段开始,至交付使用及后续维护保养过程中所涉及的所有文档资料的管理。 文档分类与内容 (一)安装验收阶段文档 供应商自检报告 供应商在安装后进行自检,形成自检报告,详细记录设备各种技术参数与采购文件要求的符合情况。 灭火器验收方案 投标人提供的灭火器验收方案,明确验收项目(如喷射试验、保险销检查、压力表指标验证等)、验收方法、验收标准等内容。 验收记录文档 由采购人组织验收,供应商和采购人代表共同参与,记录验收过程及结果。包括验收时间、地点、参与人员、验收项目及结果等详细信息。 检验结果证明报告 供应商在采购人对产品进行清点及性能考核结束后,提供的检验结果证明报告,证明产品各项性能指标符合要求。 修正或替换记录 若部分材料或部件不能通过检验,记录供应商对这些材料或部件的修正或替换情况,以及重新测试和检验的结果。 验收证书 验收合格后,双方签署的验收证书,作为项目交付的重要依据。 (二)交付阶段文档 交付确认单 记录每次设备交付的时间、地点、设备数量及型号等信息,由采购人及供应商代表签字确认。 (三)维护保养阶段文档 维护保养计划 根据灭火器的使用要求和相关标准,制定详细的维护保养计划,明确维护保养周期、项目、方法等内容。 维护保养记录 每次维护保养作业完成后,由维护人员填写维护保养记录,详细记录维护保养时间、地点、维护保养人员、维护保养项目、更换的零部件(如有)、设备运行状态等信息。 故障维修记录 若灭火器在使用过程中出现故障,记录故障发生时间、地点、故障现象、维修人员、维修方法、更换的零部件及维修后设备运行情况等信息。 新国标执行记录(如有) 若在本项目履行合同前或期间内,灭火器新国标开始施行,记录中标单位采购安置的灭火器具执行新国家标准的相关情况,包括新国标执行时间、对灭火器具进行的调整或改进措施等。 文档建立与管理流程 (一)文档建立 责任分工 供应商负责安装验收阶段、交付阶段相关文档的建立,以及维护保养阶段部分文档(如维护保养计划、维护保养记录、故障维修记录等)的建立。 采购人负责验收记录文档的参与及部分内容的审核,以及验收证书的签署。 文档格式与内容要求 文档应采用统一的格式,明确文档标题、编号、日期、编制人、审核人等基本信息。 文档内容应真实、准确、完整,数据记录清晰,描述详细,能够准确反映项目的实际情况。 (二)文档收集与整理 定期收集 供应商应按照项目进度和文档管理要求,定期将建立好的文档收集整理,确保文档的及时性和完整性。 分类归档 按照文档分类,将收集到的文档进行分类归档,建立文档目录,便于查询和管理。 (三)文档审核与批准 内部审核 供应商在完成文档建立后,应进行内部审核,确保文档内容符合要求。审核人员应对文档的准确性、完整性、合规性进行严格把关。 采购人审核 部分重要文档(如验收记录文档、验收证书等)需提交采购人进行审核,采购人应在规定时间内完成审核并提出意见。供应商应根据采购人意见进行修改完善,直至审核通过。 (四)文档存储与保管 存储介质 文档可采用纸质文档和电子文档两种形式进行存储。纸质文档应存放在干燥、通风、防火、防潮、防虫蛀的档案室中;电子文档应存储在安全的服务器或存储设备中,并进行定期备份。 保管期限 根据相关法律法规和项目要求,确定文档的保管期限。一般情况下,项目文档应至少保存至项目验收合格后[X]年。 (五)文档查询与借阅 查询 建立文档查询系统,方便相关人员根据文档编号、名称、日期等信息快速查询所需文档。 借阅 如需借阅文档,应办理借阅手续,明确借阅人、借阅时间、归还时间等信息。借阅人应妥善保管文档,不得损坏、丢失或擅自复制。 文档管理责任 供应商责任 负责按照本方案要求建立、收集、整理、审核、提交相关文档,并确保文档的真实性、准确性和完整性。 对维护保养阶段文档的及时记录和更新负责,保证设备维护保养工作的可追溯性。 承担因文档管理不善导致的项目质量追溯困难、设备维护不及时等问题的责任。 采购人责任 参与验收阶段相关文档的审核和签署工作,对验收文档的真实性和合规性负责。 协助供应商进行文档管理工作,提供必要的支持和配合。 培训与监督 培训 在项目启动初期,组织供应商和采购人相关人员进行文档管理培训,使其熟悉文档管理方案的要求和流程,掌握文档建立、整理、存储、查询等技能。 监督 建立文档管理监督机制,定期对文档管理工作进行检查和评估。对发现的问题及时提出整改意见,并跟踪整改情况,确保文档管理工作符合要求。 方案修订 根据项目实施过程中的实际情况和相关法律法规、标准的变化,适时对本方案进行修订和完善,确保方案的有效性和适用性。方案修订应经过相关人员的审核和批准,并及时通知供应商和采购人相关人员。 十、 灭火器及灭火器箱运输储存方案 方案目的 为确保xx新村街道办事处采购的 13100 具 3kg 手提式干粉灭火器和 170 套灭火器箱在运输和储存过程中的质量与安全,避免货物损坏、变质等情况发生,特制定本运输储存方案。 适用范围 本方案适用于灭火器和灭火器箱从供应商生产地至xx新村街道办事处指定交付地点的运输过程,以及货物到达交付地点后至安装使用前的储存过程。 运输方案 (一)运输前准备 车辆选择:根据货物数量和尺寸,选择合适的中小型面包车进行运输。车辆应具备良好的性能和安全性,确保运输过程中不会出现故障。同时,车辆内部应保持清洁、干燥,无尖锐物体,防止刮伤货物。 包装检查:在装货前,对灭火器和灭火器箱的包装进行仔细检查。确保包装完好无损,无破损、变形、受潮等情况。灭火器应采用防震、防潮、防锈的包装材料进行包装,灭火器箱应固定牢固,防止在运输过程中晃动。 装货计划:制定合理的装货计划,根据货物的形状、重量和体积,合理安排装货顺序和摆放位置。灭火器和灭火器箱应分类摆放,便于清点和卸货。同时,要注意货物的重心平衡,避免车辆在行驶过程中出现倾斜或侧翻。 (二)装货作业 轻拿轻放:装货人员应轻拿轻放货物,避免野蛮装卸导致货物损坏。在搬运灭火器时,应握住灭火器的提把,不得提拉灭火器的阀门或喷嘴等部位。 固定货物:使用绳索、绷带等工具将货物固定在车辆上,防止货物在运输过程中移动或碰撞。对于灭火器箱,应确保其摆放整齐,箱与箱之间应紧密贴合,避免晃动。 做好防护:在货物与车辆之间、货物与货物之间应放置防震、防摩擦的垫料,如泡沫板、橡胶垫等,减少运输过程中的震动和摩擦对货物造成的损坏。 (三)运输过程管理 运输路线规划:提前规划好运输路线,选择路况良好、交通顺畅的道路,避免经过坑洼、颠簸或交通拥堵的路段。同时,要考虑运输时间,尽量避开高峰时段,确保货物能够按时送达。 运输速度控制:严格控制运输速度,避免急刹车、急转弯等剧烈驾驶行为。在行驶过程中,应保持...
更换居民区公共区域过期灭火器投标方案.docx
下载提示

1.本文档仅提供部分内容试读;

2.支付并下载文件,享受无限制查看;

3.本网站所提供的标准文本仅供个人学习、研究之用,未经授权,严禁复制、发行、汇编、翻译或网络传播等,侵权必究;

4.左侧添加客服微信获取帮助;

5.本文为word版本,可以直接复制编辑使用。


这个人很懒,什么都没留下
未认证用户 查看用户
该文档于 上传
推荐文档
×
精品标书制作
百人专家团队
擅长领域:
工程标 服务标 采购标
16852
已服务主
2892
中标量
1765
平台标师
扫码添加客服
客服二维码
咨询热线:192 3288 5147
公众号
微信客服
客服