文库 工程类投标方案 建筑工程

哈尔滨市香坊区某单位U型库房整修改造建设.docx

建设 改造 DOCX   315页   下载424   2025-02-23   浏览299   收藏20   点赞915   评分-   124918字   79.00

AI慧写标书

十分钟千页标书高效生成

温馨提示:当前文档最多只能预览 15 页,若文档总页数超出了 15 页,请下载原文档以浏览全部内容。
哈尔滨市香坊区某单位U型库房整修改造建设.docx 第1页
哈尔滨市香坊区某单位U型库房整修改造建设.docx 第2页
哈尔滨市香坊区某单位U型库房整修改造建设.docx 第3页
哈尔滨市香坊区某单位U型库房整修改造建设.docx 第4页
哈尔滨市香坊区某单位U型库房整修改造建设.docx 第5页
哈尔滨市香坊区某单位U型库房整修改造建设.docx 第6页
哈尔滨市香坊区某单位U型库房整修改造建设.docx 第7页
哈尔滨市香坊区某单位U型库房整修改造建设.docx 第8页
哈尔滨市香坊区某单位U型库房整修改造建设.docx 第9页
哈尔滨市香坊区某单位U型库房整修改造建设.docx 第10页
哈尔滨市香坊区某单位U型库房整修改造建设.docx 第11页
哈尔滨市香坊区某单位U型库房整修改造建设.docx 第12页
哈尔滨市香坊区某单位U型库房整修改造建设.docx 第13页
哈尔滨市香坊区某单位U型库房整修改造建设.docx 第14页
哈尔滨市香坊区某单位U型库房整修改造建设.docx 第15页
剩余300页未读, 下载浏览全部

开通会员, 优惠多多

6重权益等你来

首次半价下载
折扣特惠
上传高收益
特权文档
AI慧写优惠
专属客服
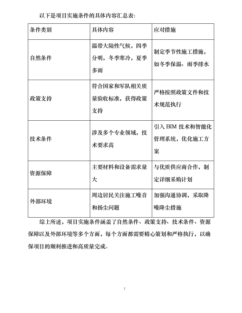
哈尔滨市香坊区某单位U型库房整修改造建设 目录 第一章 项目概述 1 第一节 项目背景 1 第一条 项目名称与编号 1 第二条 项目地点与范围 2 第三条 项目目标与意义 3 第四条 项目实施条件 5 第五条 项目主要特点 7 第六条 项目预期成果 8 第二节 项目组织结构 10 第一条 项目管理团队 10 第二条 项目参与单位 13 第三条 项目协调机制 15 第四条 项目沟通渠道 17 第五条 项目决策流程 20 第六条 项目监督与评估 22 第二章 施工准备工作计划 24 第一节 施工前期准备 24 第一条 现场勘察与测量 24 第二条 设计图纸审核 26 第三条 施工许可证办理 28 第四条 材料采购与进场 30 第五条 施工设备检查 32 第六条 临时设施搭建 34 第二节 施工队伍组建 36 第一条 劳动力配置计划 36 第二条 技术人员培训 38 第三条 安全教育培训 41 第四条 专项技能培训 43 第五条 人员调配方案 46 第六条 人员考核与激励 49 第三章 施工方案 51 第一节 施工程序与顺序 51 第一条 施工起点与流向 51 第二条 主要分部分项工程划分 53 第三条 施工工序安排 55 第四条 关键节点控制 58 第五条 交叉作业协调 62 第六条 施工进度调整 64 第二节 主要施工方法 66 第一条 土方工程施工方法 66 第二条 结构工程施工方法 69 第三条 装饰装修施工方法 71 第四条 安装工程施工方法 74 第五条 特殊施工技术应用 77 第六条 新技术新工艺采用 81 第四章 施工进度计划 84 第一节 总体进度计划 84 第一条 进度计划编制依据 84 第二条 关键线路与里程碑 85 第三条 各阶段工期安排 87 第四条 工序衔接与调整 90 第五条 季节性施工措施 93 第六条 节假日施工安排 95 第二节 进度保证措施 97 第一条 技术保证措施 97 第二条 材料供应措施 99 第三条 劳动力保证措施 100 第四条 资金保证措施 102 第五条 施工机具保证措施 104 第六条 现场管理保证措施 106 第五章 施工总平面图 108 第一节 总平面布置 108 第一条 布置原则与要求 108 第二条 临时设施布置 110 第三条 施工道路规划 112 第四条 水电供应布局 114 第五条 材料堆放区域 116 第六条 机械停放位置 118 第二节 动态管理与调整 121 第一条 平面布置动态调整 121 第二条 临时设施管理 123 第三条 道路畅通保障 126 第四条 水电供应保障 129 第五条 材料运输管理 131 第六条 机械设备调度 133 第六章 劳动力、机械设备及材料供应计划 136 第一节 劳动力配置计划 136 第一条 劳动力需求分析 136 第二条 劳动力配置表 138 第三条 劳动力进场计划 140 第四条 劳动力调配方案 141 第五条 劳动力培训计划 143 第六条 劳动力考核与激励 145 第二节 机械设备配置计划 147 第一条 机械设备需求分析 147 第二条 机械设备配置表 149 第三条 机械设备进场计划 152 第四条 机械设备使用维护 153 第五条 机械设备租赁方案 156 第六条 机械设备更新换代 158 第七章 质量管理体系与措施 161 第一节 质量责任制度 161 第一条 质量责任分配 161 第二条 质量责任落实 163 第三条 质量责任追究 165 第四条 质量奖惩措施 168 第五条 质量信息反馈 169 第六条 质量改进机制 171 第二节 检验检测制度 174 第一条 检验检测标准 174 第二条 检验检测流程 176 第三条 检验检测记录 179 第四条 检验检测报告 181 第五条 检验检测设备 183 第六条 检验检测人员 185 第八章 安全管理体系与措施 187 第一节 安全生产责任制度 187 第一条 安全生产责任制 187 第二条 安全生产目标 189 第三条 安全生产职责 192 第四条 安全生产考核 194 第五条 安全生产奖惩 196 第六条 安全生产培训 198 第二节 安全生产规章制度 200 第一条 安全操作规程 200 第二条 安全管理制度 203 第三条 安全应急预案 206 第四条 安全检查制度 208 第五条 安全事故处理 211 第六条 安全保密措施 213 第九章 环境保护管理体系与措施 216 第一节 环境保护管理机制 216 第一条 环境保护目标 216 第二条 环境保护责任分工 219 第三条 环境保护措施 221 第四条 环境监测与评价 223 第五条 环境保护宣传教育 225 第六条 环境保护奖惩措施 227 第二节 环境污染预防措施 230 第一条 大气污染防治 230 第二条 水污染防治 231 第三条 噪声污染防治 233 第四条 固体废弃物处置 235 第五条 环境保护应急预案 237 第六条 环境保护效果评估 240 第十章 成品保护及现场管理措施 242 第一节 成品保护措施 242 第一条 成品保护目标 242 第二条 材料运输保护 243 第三条 材料存放保护 245 第四条 材料安装保护 247 第五条 施工后保护 249 第六条 成品保护责任 251 第二节 现场管理措施 254 第一条 现场文明施工 254 第二条 现场安全管理 255 第三条 现场环境保护 258 第四条 现场卫生管理 261 第五条 现场交通管理 263 第六条 现场应急处理 265 项目概述 项目背景 项目名称与编号 本项目名称为哈尔滨市香坊区某单位U型库房整修改造建设,项目编号为2024-JKJXFC-G1046(01)。该项目旨在对现有的U型库房进行整体改造和升级,以满足当前存储需求及现代化管理要求。此项目的实施将显著提升库房的使用效率、安全性和耐用性,确保其符合国家与军队相关质量验收标准。 项目名称“哈尔滨市香坊区某单位U型库房整修改造建设”明确指出了项目的地理位置、所属单位以及工程性质。其中,“哈尔滨市香坊区”明确了项目的具体地点;“某单位”代表了项目的服务对象;“U型库房整修改造建设”则清晰地描述了工程的主要内容,即针对U型结构的库房进行全面的整修和升级改造。 项目编号2024-JKJXFC-G1046(01)是本项目唯一的身份标识,便于在招标、合同签订以及后续施工管理等环节中进行准确引用和区分。该编号由年份、项目类别代码以及序列号组成,其中“2024”表示项目计划实施的年度,“JKJXFC”为项目类型的编码,“G1046(01)”则是具体的项目序列号,用于与其他类似项目区分。 项目名称与编号作为项目的基本信息,在整个项目周期中具有重要意义。它们不仅为项目提供了明确的身份标识,还为后续工作的开展奠定了基础。通过这一基本信息,各方能够快速了解项目的性质、范围和目标,从而更好地协调资源、制定计划并推动项目顺利实施。 此外,项目名称与编号也为档案管理提供了便利条件。在整个项目生命周期内,所有相关的文件、记录和资料均需标注此名称与编号,以确保信息的一致性和可追溯性。这有助于提高项目管理的规范化水平,减少因信息混乱而导致的潜在风险。 综上所述,项目名称“哈尔滨市香坊区某单位U型库房整修改造建设”及其编号2024-JKJXFC-G1046(01)是本项目不可或缺的核心要素。它们不仅是项目启动阶段的基础信息,也是贯穿整个项目周期的重要标识,对于确保项目的顺利推进具有关键作用。 项目地点与范围 项目地点与范围是哈尔滨市香坊区某单位U型库房整修改造建设的核心内容之一。本项目位于哈尔滨市香坊区,具体位置为某单位内部的U型库房区域,该区域占地面积约为5000平方米,包括库房主体结构、周边附属设施及道路连接部分。 项目范围主要涵盖施工图纸及工程量清单所包含的所有内容。根据第七章“技术标准和要求”的详细说明,本次改造建设将对U型库房进行全面升级,涉及土建工程、装饰装修、机电安装等多个专业领域。其中,土建工程包括基础加固、墙体修复、屋面翻新等;装饰装修部分则重点提升库房内部环境,如墙面粉刷、地面硬化、门窗更换等;机电安装方面主要涉及给排水系统、电气系统、通风系统的更新改造。 此外,项目范围还包括库房周边配套设施的同步完善,例如消防通道优化、照明系统升级、监控设备增设等。这些配套措施旨在确保库房在改造完成后能够满足现代化仓储管理需求,并符合国家及军队相关质量验收标准。 项目实施过程中,需严格遵守以下边界条件:一是施工区域仅限于U型库房及其周边明确划定的范围;二是不得对非施工区域的现有设施造成任何破坏或影响;三是所有新增或改建内容均需与现有建筑风格保持协调统一。同时,施工期间应充分考虑季节性气候因素,合理安排工期,确保在合同签订后60天内完成全部施工任务。 为了进一步明确项目范围,以下是各分项工程的具体描述: 序号 分项工程名称 主要内容 备注 1 土建工程 基础加固、墙体修复、屋面翻新 按设计图纸执行 2 装饰装修 墙面粉刷、地面硬化、门窗更换 符合环保标准 3 机电安装 给排水系统、电气系统、通风系统 满足使用功能 4 消防工程 消防通道优化、灭火器配置 符合消防规范 5 监控工程 摄像头布设、监控室建设 保障安全需求 6 附属设施 照明系统升级、标识牌设置 提升整体形象 通过以上对项目地点与范围的详细介绍,可以清晰地了解本次U型库房整修改造建设的具体实施区域及涵盖内容。这为后续施工准备工作计划、施工方案制定以及各项资源配置提供了重要依据。 项目目标与意义 本项目旨在对哈尔滨市香坊区某单位U型库房进行整修改造建设,以提升库房的功能性和使用效率。通过此次改造,不仅能够满足当前仓储需求,还能为未来可能增加的存储量提供保障,确保库房在现代化仓储管理中发挥更大的作用。 项目目标主要体现在以下几个方面:首先,优化库房结构设计,改善内部空间布局,提高存储容量和利用率;其次,完善库房配套设施,包括消防、通风、照明等系统,确保库房的安全性和舒适性;再次,引入先进的仓储管理技术,如智能化仓储管理系统,提升库房的信息化水平和管理效率;最后,按照国家和军队相关质量验收标准,打造一个符合要求的合格工程,确保库房在长期使用中的稳定性和可靠性。 项目的实施具有深远的意义。从功能层面来看,通过对库房的整体改造,可以显著提升其存储能力和使用效率,更好地服务于单位的日常运营和战略储备需求。从经济层面来看,合理的改造方案有助于降低后期维护成本,延长库房使用寿命,实现经济效益的最大化。从安全层面来看,完善的消防、通风等配套设施将极大提高库房的安全性能,减少潜在的安全隐患。此外,项目还将推动智能化仓储技术的应用,促进仓储管理向数字化、智能化方向发展,为单位的现代化建设提供有力支持。 同时,该项目还具有重要的示范意义。作为一项典型的整修改造工程,其成功实施将为类似项目的开展提供宝贵的经验借鉴,推动行业内施工技术和管理水平的整体提升。通过科学规划、精心组织和严格管理,项目有望成为同类工程中的标杆,为其他单位的库房改造提供参考范例。 综上所述,本项目的实施不仅是对现有库房设施的一次全面升级,更是提升单位整体仓储能力和服务水平的重要举措。项目的完成将为单位带来显著的功能性改善和经济效益,并在安全性和智能化方面取得突破性进展,为单位的长远发展奠定坚实基础。 项目实施条件 项目实施条件是确保哈尔滨市香坊区某单位U型库房整修改造建设能够顺利推进的关键因素。本项目实施条件从自然条件、政策支持、技术条件、资源保障以及外部环境等方面进行详细分析,为项目的成功实施奠定基础。 首先,在自然条件方面,项目地点位于哈尔滨市香坊区,属于温带大陆性气候,四季分明,冬季寒冷漫长,夏季温暖湿润。因此,施工过程中需要充分考虑季节性气候变化对工程的影响。例如,冬季低温可能影响混凝土浇筑和养护效果,需采取保温措施;雨季则需做好排水和防洪工作,避免因积水导致地基不稳或材料受损。此外,施工期间还需密切关注天气预报,合理安排工期,以降低不利天气对施工进度的影响。 其次,政策支持方面,本项目符合国家和军队相关质量验收标准,得到了地方政府和军队相关部门的大力支持。在政策层面,国家近年来出台了一系列关于基础设施建设和绿色建筑的指导文件,为项目的合规性和可持续性提供了明确依据。同时,军队对于库房改造建设也有具体的技术规范和要求,这些政策文件为项目的顺利实施提供了强有力的支撑。 在技术条件方面,本项目涉及土方工程、结构工程、装饰装修工程、安装工程等多个专业领域,技术要求较高。施工单位需具备丰富的类似工程施工经验,拥有先进的施工技术和设备,并配备专业的技术团队。针对U型库房改造的特点,项目将采用BIM(建筑信息模型)技术进行三维建模和模拟,优化施工方案,提高施工效率和精度。此外,还将引入智能化管理系统,实现对施工现场的实时监控和管理,确保工程质量可控。 资源保障方面,项目所需的主要材料包括钢筋、水泥、砂石、木材等,均需按照设计要求严格筛选和采购。为了保证材料的质量和供应及时性,施工单位应与信誉良好的供应商建立长期合作关系,并制定详细的材料采购计划。同时,施工设备的配置也是项目顺利实施的重要保障。根据工程量和施工工序安排,需提前准备好挖掘机、塔吊、搅拌机等机械设备,并定期进行维护保养,确保其正常运转。 外部环境方面,项目实施过程中可能面临周边居民对施工噪音、扬尘等问题的关注。为此,施工单位需加强与当地社区的沟通协调,采取有效措施减少施工对周边环境的影响。例如,通过设置隔音屏障、洒水降尘等方式降低噪音和扬尘污染;合理安排施工时间,避免夜间施工扰民;妥善处理施工废弃物,保持现场整洁。 以下是项目实施条件的具体内容汇总表: 条件类别 具体内容 应对措施 自然条件 温带大陆性气候,四季分明,冬季寒冷,夏季多雨 制定季节性施工措施,如冬季保温、雨季排水 政策支持 符合国家和军队相关质量验收标准,获得政策支持 严格按照政策文件和技术规范执行 技术条件 涉及多个专业领域,技术要求高 引入BIM技术和智能化管理系统,优化施工方案 资源保障 主要材料和设备需求量大 与优质供应商合作,制定详细采购计划 外部环境 周边居民关注施工噪音和扬尘问题 加强沟通协调,采取降噪降尘措施 综上所述,项目实施条件涵盖了自然条件、政策支持、技术条件、资源保障以及外部环境等多个方面,每个方面都需要精心策划和严格执行,以确保项目的顺利推进和高质量完成。 项目主要特点 本项目作为哈尔滨市香坊区某单位U型库房整修改造建设,具有多个显著特点,这些特点对项目的实施和管理提出了具体要求。首先,项目地点位于哈尔滨市香坊区,冬季气候寒冷且降雪量较大,这对施工周期安排、材料运输以及施工工艺选择带来了挑战。其次,该项目属于军队相关设施改造工程,因此在质量标准、安全管理以及保密措施方面有更高的要求,需严格遵循国家及军队相关规范。 从项目范围来看,施工图纸及工程量清单涵盖的内容广泛,涉及土方工程、结构工程、装饰装修工程以及安装工程等多个分部分项工程。这表明项目综合性强,需要多专业协同作业,同时对交叉作业的协调能力提出了较高要求。此外,项目工期为合同签订后60天内完成,时间较为紧张,要求施工单位具备高效的进度管理能力和灵活的资源配置方案。 项目的主要特点还包括以下几方面:一是工程质量要求高,必须达到国家、军队相关质量验收标准的合格工程;二是施工过程中需充分考虑季节性因素影响,制定科学合理的季节性施工措施;三是项目涉及新材料、新技术的应用,需提前做好技术储备和人员培训工作;四是项目实施期间需建立完善的沟通协调机制,确保各方信息畅通,及时解决施工中出现的问题。 在施工组织方面,本项目需要合理规划施工总平面布置,包括临时设施搭建、施工道路规划、水电供应布局等,以满足施工需求并保障现场安全文明施工。同时,由于项目涉及大量机械设备和材料的使用,需制定详细的机械设备配置计划和材料供应计划,确保资源按时到位并得到有效利用。 安全管理是本项目的重要特点之一。作为军队设施改造工程,项目实施过程中需严格执行安全生产责任制度,落实各项安全操作规程和管理制度,制定完善的安全应急预案,确保施工过程中的人员安全和设备安全。此外,环境保护也是项目实施过程中不可忽视的关键环节,需采取有效措施防治大气污染、水污染、噪声污染以及固体废弃物处置等问题,实现绿色施工目标。 项目还强调成品保护和现场管理的重要性。通过制定详细的成品保护措施和现场管理措施,确保施工过程中材料运输、存放、安装以及施工后的各个环节均得到妥善保护,避免因人为或环境因素导致的损坏。同时,加强现场文明施工、安全管理、环境保护、卫生管理和交通管理等方面的工作,提升整体施工管理水平。 综上所述,本项目具有综合性强、质量要求高、工期紧、季节性影响大等特点,需要施工单位在施工准备、组织管理、技术应用、安全环保等方面进行全面统筹和精细化管理,以确保项目顺利实施并达到预期目标。 项目预期成果 项目预期成果是指通过哈尔滨市香坊区某单位U型库房整修改造建设项目的实施,所期望达成的具体目标和成果。这些成果将涵盖工程完成后的实际效果、质量标准以及对相关方的贡献等方面。 首先,在工程项目层面,预期成果包括对U型库房的整体改造升级。这涉及结构加固、功能分区优化、装饰装修以及安装工程等多个方面。改造完成后,库房应满足国家及军队相关的质量验收标准,并达到合格工程的要求。具体而言,结构安全性和耐久性将得到显著提升,确保库房能够长期稳定运行;内部布局更加合理,以提高存储效率和操作便利性;同时,外部装饰与周边环境协调统一,体现现代化仓储设施的形象。 其次,在功能实现方面,改造后的U型库房需具备更高的使用性能。例如,通过引入智能化管理系统,实现物资存储、调拨和管理的信息化和自动化;优化通风、排水等辅助设施,确保库内环境适宜各类物资存放;增设消防安全设备,保障库房在紧急情况下的安全性。此外,针对特殊用途的需求,还需配备相应的专业设备和技术支持,以满足特定任务的要求。 从经济效益角度看,该项目预期成果还包括降低运营成本和提高资源利用率。通过对现有设施的升级改造,减少因老化或设计缺陷导致的维护费用;同时,通过科学规划和高效管理,提升库房的空间利用率和作业效率,从而为单位创造更大的经济价值。此外,合理的施工方案和严格的成本控制措施也有助于确保项目预算的合理使用,避免不必要的浪费。 在社会效益层面,项目的成功实施将为当地带来多重积极影响。一方面,改造后的库房可以更好地服务于军队及相关单位,为其提供高质量的仓储服务;另一方面,项目建设过程中也将带动地方经济发展,增加就业机会,并促进技术进步和产业升级。此外,通过严格执行环境保护措施,最大限度地减少施工对周边环境的影响,展现负责任的企业形象和社会担当。 最后,项目预期成果还体现在文档资料的完整性和规范性上。在整个建设周期中,所有关键环节均需形成详细记录并归档保存,包括但不限于设计方案、施工日志、检验检测报告、验收证明等。这些资料不仅为后续运维提供重要参考依据,也为类似项目的开展积累了宝贵经验。 综上所述,哈尔滨市香坊区某单位U型库房整修改造建设项目预期成果涵盖了工程实体质量、功能性能提升、经济效益实现以及社会效益贡献等多个维度。这些成果的达成将充分验证项目的价值所在,并为相关方带来切实利益。 项目组织结构 项目管理团队 项目管理团队是确保哈尔滨市香坊区某单位U型库房整修改造建设项目顺利实施的核心力量。本团队由项目经理、技术负责人、施工负责人、质量控制专员、安全管理员、材料设备管理员、环保专员以及财务管理人员等多方面专业人员组成,各成员分工明确、职责清晰,共同协作以达成项目的预期目标。 项目经理作为整个项目的核心领导者,全面负责项目的规划、组织、协调与监督工作。具体职责包括:制定项目总体计划并组织实施;定期召开项目会议,及时解决项目推进中的各类问题;对项目进度、质量、成本进行全方位管控;与甲方保持密切沟通,确保项目需求得到准确理解与落实;同时协调内部资源分配,保障项目顺利开展。 技术负责人主要负责项目的技术管理工作。其职责涵盖:审核施工图纸和技术文件,确保设计方案符合规范要求;指导施工过程中遇到的技术难题,提供技术支持;参与新技术、新工艺的应用研究,推动项目技术创新;组织技术人员培训,提升团队整体技术水平;定期检查施工质量,确保技术标准得到有效执行。 施工负责人专注于施工现场的管理与调度。其主要任务为:根据项目计划合理安排施工队伍和机械设备;监督现场施工进度,及时调整资源配置以应对突发情况;确保施工过程严格按照设计图纸和技术规范进行;协调各工种之间的交叉作业,减少施工干扰;对施工安全进行全面把控,预防事故发生。 质量控制专员的主要职责是对项目质量进行全过程监督。具体工作包括:制定质量管理制度和实施细则;组织开展原材料、半成品及最终产品的质量检测;对关键工序进行重点监控,确保施工质量达标;收集整理质量数据,形成分析报告;参与质量问题的调查处理,提出改进措施。 安全管理员负责项目的安全生产管理工作。其职责包括:建立健全安全生产规章制度;组织安全教育培训,提高全员安全意识;定期开展安全检查,排查隐患并督促整改;制定应急预案,提高应急处置能力;参与安全事故调查处理,总结经验教训。 材料设备管理员负责项目所需材料和设备的采购、验收、保管与发放工作。具体任务为:编制材料设备需求计划;选择合格供应商并签订采购合同;对进场材料设备进行严格验收,确保质量符合要求;建立材料设备台账,实现全程可追溯;合理安排材料堆放和设备停放,保证现场整洁有序。 环保专员负责项目的环境保护工作。其主要职责为:制定环境保护方案并组织实施;监督施工过程中的环保措施落实情况;定期监测环境指标,评估污染防控效果;开展环保宣传教育,增强全员环保意识;协助处理环境污染事件,降低环境风险。 财务管理人员负责项目的资金管理和成本控制工作。其职责包括:编制项目预算,合理分配资金;审核各项费用支出,确保合规性;定期进行成本分析,发现并解决成本超支问题;配合审计工作,确保财务资料真实完整;协助制定资金使用计划,保障项目资金需求。 为了确保项目管理团队高效运作,团队内部建立了完善的沟通机制。通过每日例会、周报制度以及专项协调会等形式,及时传递信息、解决问题。同时,团队成员之间保持紧密协作,充分发挥各自的专业优势,共同推动项目高质量完成。 此外,项目管理团队还注重人才培养和梯队建设。通过定期组织学习交流活动、技能竞赛等方式,不断提升团队整体素质。同时,建立科学的考核激励机制,激发员工的积极性和创造性,为项目的成功实施提供坚实的人才保障。 项目参与单位 项目参与单位是哈尔滨市香坊区某单位U型库房整修改造建设的重要组成部分,各参与单位在项目中承担着不同的职责和任务,共同确保项目的顺利实施。以下是关于项目参与单位的具体内容。 本项目的主要参与单位包括建设单位、施工单位、设计单位、监理单位以及材料供应商等。其中,建设单位为哈尔滨市香坊区某单位,负责项目的整体规划与决策,并对工程质量、进度和成本进行监督与管理。施工单位是通过公开招标选定的专业建筑公司,负责按照施工图纸和工程量清单完成施工任务,确保工程质量符合国家、军队相关质量验收标准。设计单位由具备资质的设计院担任,提供符合项目需求的施工图纸和技术方案。监理单位则受建设单位委托,对施工过程进行全程监督,确保施工质量和安全符合要求。材料供应商负责提供符合设计要求和国家标准的建筑材料,保障施工顺利进行。 建设单位作为项目的主导方,主要职责包括制定项目计划、审批设计方案、协调各方关系、监督施工进展、组织竣工验收等工作。建设单位还负责提供必要的资金支持,确保项目按计划推进。同时,建设单位需定期召开协调会议,及时解决项目实施过程中遇到的问题,确保项目目标的实现。 施工单位是项目实施的核心力量,其职责包括编制详细的施工方案、组织施工队伍、采购材料设备、搭建临时设施、开展现场施工等。施工单位需严格按照施工图纸和规范操作,确保工程质量达到合格标准。此外,施工单位还需建立完善的安全管理体系,落实安全生产责任制,确保施工过程中不发生安全事故。为保证施工进度,施工单位应制定科学合理的施工计划,并根据实际情况进行动态调整。 设计单位在项目中扮演重要技术支撑角色,负责提供符合项目需求的施工图纸和技术方案。设计单位需充分了解项目建设背景、功能需求和技术要求,结合实地勘察结果,提出合理的设计方案。设计图纸应详细标注各分部分项工程的技术参数、施工工艺和验收标准,为施工单位提供明确的指导依据。设计单位还需在施工过程中提供技术支持,及时解决施工中遇到的技术问题。 监理单位作为独立第三方,承担着监督和管理的重要职责。监理单位需严格按照国家法律法规、行业标准和合同约定,对施工过程进行全程监督。具体工作包括审查施工方案、检查施工质量、监督安全措施、审核工程进度、控制工程造价等。监理单位应及时发现并纠正施工中存在的问题,确保工程质量符合要求。同时,监理单位还需协助建设单位处理施工中的争议事项,维护各方合法权益。 材料供应商负责提供符合设计要求和国家标准
哈尔滨市香坊区某单位U型库房整修改造建设.docx
下载提示

1.本文档仅提供部分内容试读;

2.支付并下载文件,享受无限制查看;

3.本网站所提供的标准文本仅供个人学习、研究之用,未经授权,严禁复制、发行、汇编、翻译或网络传播等,侵权必究;

4.左侧添加客服微信获取帮助;

5.本文为word版本,可以直接复制编辑使用。


这个人很懒,什么都没留下
未认证用户 查看用户
该文档于 上传
×
精品标书制作
百人专家团队
擅长领域:
工程标 服务标 采购标
16852
已服务主
2892
中标量
1765
平台标师
扫码添加客服
客服二维码
咨询热线:192 3288 5147
公众号
微信客服
客服