文库 服务类投标方案 测绘服务

西南林业大学土木工程学院测绘工程专业认证需求采购-测绘设备采购投标方案.docx

DOCX   1337页   下载564   2025-07-31   浏览87   收藏61   点赞865   评分-   759917字   228.00

AI慧写标书

十分钟千页标书高效生成

温馨提示:当前文档最多只能预览 15 页,若文档总页数超出了 15 页,请下载原文档以浏览全部内容。
西南林业大学土木工程学院测绘工程专业认证需求采购-测绘设备采购投标方案.docx 第1页
西南林业大学土木工程学院测绘工程专业认证需求采购-测绘设备采购投标方案.docx 第2页
西南林业大学土木工程学院测绘工程专业认证需求采购-测绘设备采购投标方案.docx 第3页
西南林业大学土木工程学院测绘工程专业认证需求采购-测绘设备采购投标方案.docx 第4页
西南林业大学土木工程学院测绘工程专业认证需求采购-测绘设备采购投标方案.docx 第5页
西南林业大学土木工程学院测绘工程专业认证需求采购-测绘设备采购投标方案.docx 第6页
西南林业大学土木工程学院测绘工程专业认证需求采购-测绘设备采购投标方案.docx 第7页
西南林业大学土木工程学院测绘工程专业认证需求采购-测绘设备采购投标方案.docx 第8页
西南林业大学土木工程学院测绘工程专业认证需求采购-测绘设备采购投标方案.docx 第9页
西南林业大学土木工程学院测绘工程专业认证需求采购-测绘设备采购投标方案.docx 第10页
西南林业大学土木工程学院测绘工程专业认证需求采购-测绘设备采购投标方案.docx 第11页
西南林业大学土木工程学院测绘工程专业认证需求采购-测绘设备采购投标方案.docx 第12页
西南林业大学土木工程学院测绘工程专业认证需求采购-测绘设备采购投标方案.docx 第13页
西南林业大学土木工程学院测绘工程专业认证需求采购-测绘设备采购投标方案.docx 第14页
西南林业大学土木工程学院测绘工程专业认证需求采购-测绘设备采购投标方案.docx 第15页
剩余1322页未读, 下载浏览全部

开通会员, 优惠多多

6重权益等你来

首次半价下载
折扣特惠
上传高收益
特权文档
AI慧写优惠
专属客服
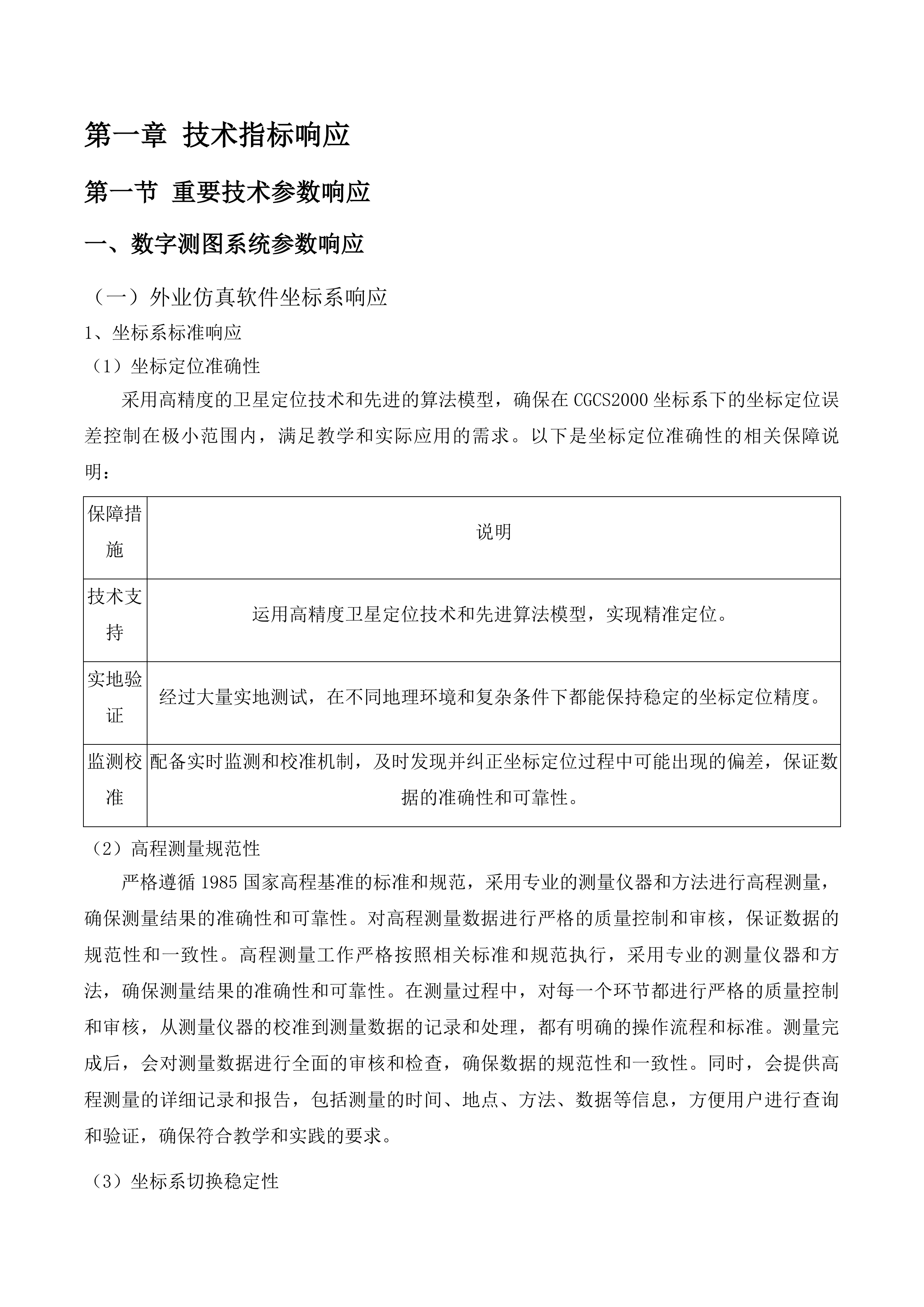
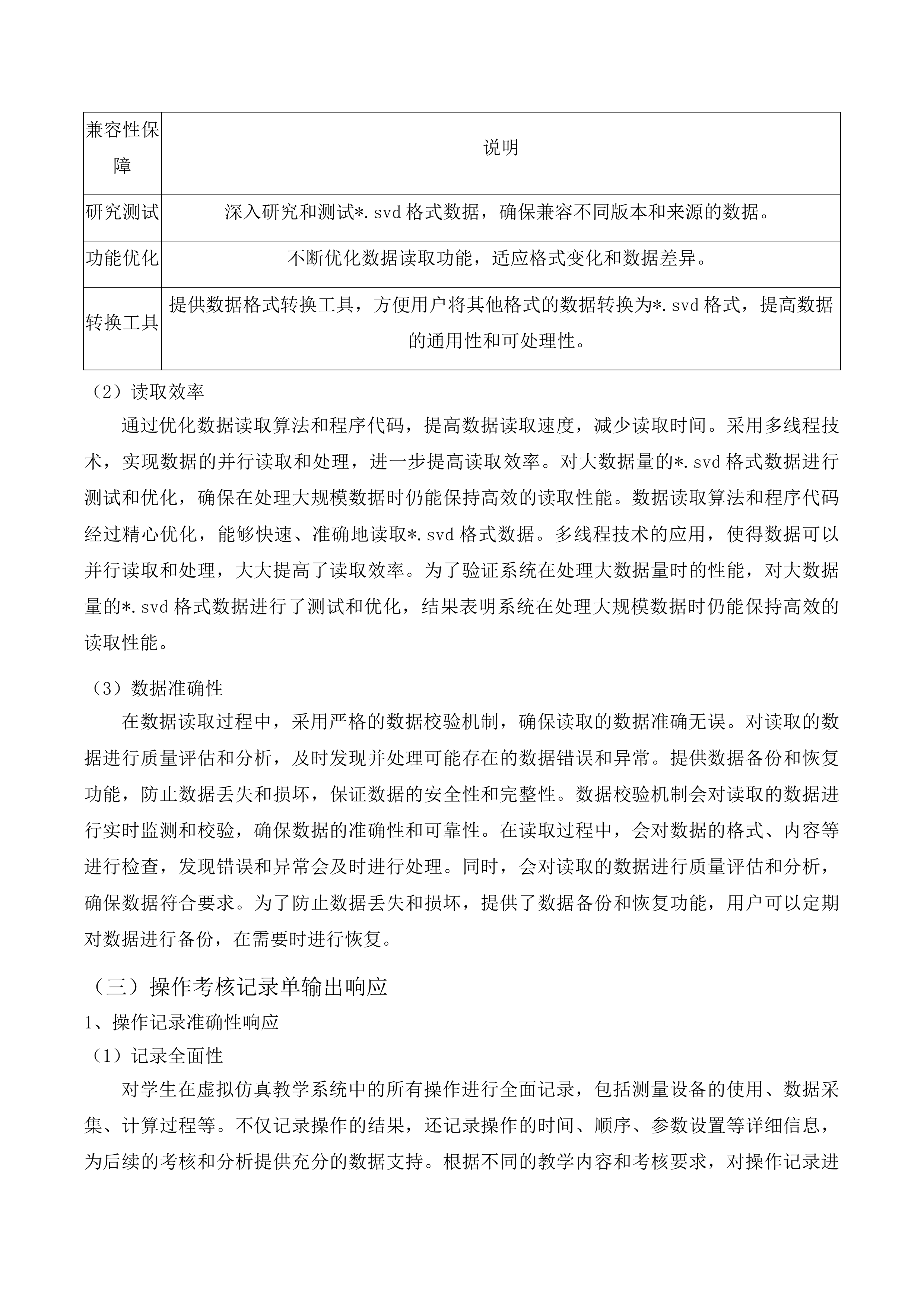
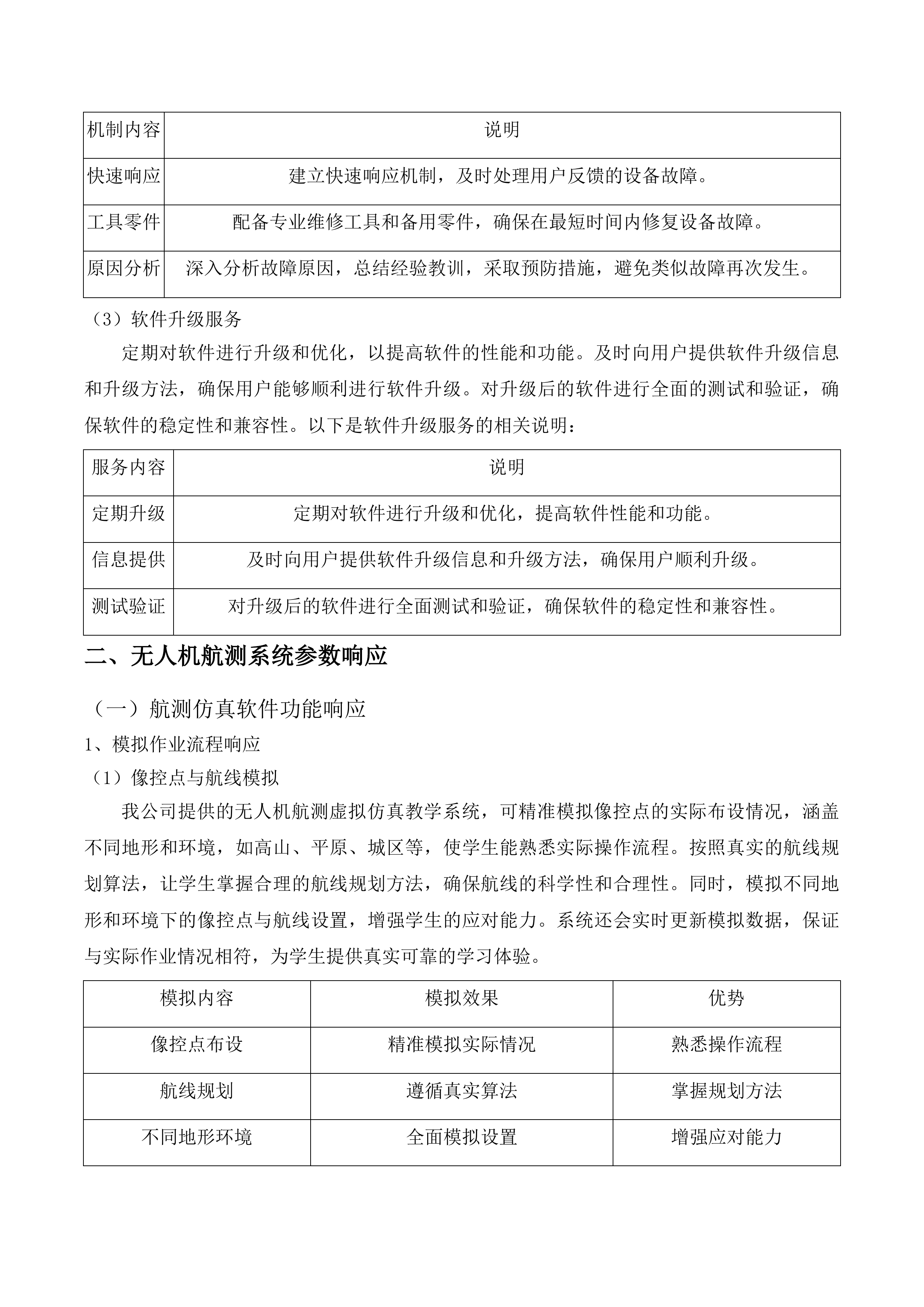
西南林业大学土木工程学院测绘工程专业认证需求采购-测绘设备采购投标方案 第一章 技术指标响应 10 第一节 重要技术参数响应 10 一、 数字测图系统参数响应 10 二、 无人机航测系统参数响应 15 三、 机载激光雷达系统参数响应 30 四、 二等水准测量软件参数响应 39 五、 测绘地理信息成图软件参数响应 51 六、 全站仪实训系统参数响应 67 七、 无人机实训系统参数响应 80 第二节 一般技术参数响应 96 一、 数字测图系统一般参数响应 96 二、 无人机航测系统一般参数响应 106 三、 机载激光雷达系统一般参数响应 114 四、 二等水准测量软件一般参数响应 122 五、 测绘地理信息成图软件一般参数响应 131 六、 全站仪实训系统一般参数响应 149 七、 无人机实训系统一般参数响应 165 第三节 技术支持资料编制 178 一、 数字测图系统资料编制 179 二、 无人机航测系统资料编制 193 三、 机载激光雷达系统资料编制 201 四、 二等水准测量软件资料编制 213 五、 测绘地理信息成图软件资料编制 222 六、 全站仪实训系统资料编制 238 七、 无人机实训系统资料编制 251 第四节 技术条款偏离表编制 270 一、 数字测图系统偏离表编制 270 二、 无人机航测系统偏离表编制 288 三、 机载激光雷达系统偏离表编制 300 四、 二等水准测量软件偏离表编制 314 五、 测绘地理信息成图软件偏离表编制 320 六、 全站仪实训系统偏离表编制 329 七、 无人机实训系统偏离表编制 341 第二章 现场演示 358 第一节 模拟项目实施演示 358 一、 项目分析演示 358 二、 测区熟悉演示 367 三、 踏勘选点演示 374 四、 仪器检校演示 385 五、 点放样全流程演示 393 第二节 无人机航测系统演示 400 一、 像控点布设演示 400 二、 航线规划演示 407 三、 影像数据采集演示 416 四、 数据导出演示 422 五、 功能演示 429 六、 操作演示 438 第三节 机载激光雷达系统演示 444 一、 外业操作演示 444 二、 数据采集演示 451 三、 航线飞行演示 460 四、 内业处理演示 468 五、 成果生成演示 480 第四节 全站仪考核功能演示 487 一、 检验与校正考核演示 487 二、 数字测图数据采集考核演示 495 三、 自动评分与记录功能演示 503 四、 多场景实训演示 511 第五节 无人机虚实结合系统演示 523 一、 姿态飞行演示 523 二、 数据传输演示 531 三、 内业操作演示 539 第六节 RTK虚实结合系统演示 546 一、 数字测图作业演示 546 二、 数据传导功能演示 553 三、 数据处理操作演示 557 第七节 数字孪生三维实景系统演示 563 一、 校园案例操作演示 564 二、 功能演示 573 第三章 技术方案 582 第一节 产品技术架构说明 582 一、 软件系统模块划分 582 二、 硬件设备功能组成 591 三、 数据流与控制流设计 605 四、 接口与兼容性说明 617 第二节 详细产品说明 624 一、 数字测图虚拟仿真教学系统 624 二、 无人机航测虚拟仿真教学系统 637 三、 机载激光雷达虚拟仿真教学系统 649 四、 二等水准测量虚拟仿真实训软件 663 五、 测绘地理信息成图软件 674 六、 全站仪虚实结合实训系统 684 七、 无人机虚实结合实训系统 701 第三节 保密与知识产权方案 711 一、 软件著作权说明 711 二、 数据保密措施 721 三、 知识产权保护 737 第四节 项目理解与重难点分析 746 一、 项目教学目标与需求 746 二、 项目重点分析 762 三、 项目难点识别 769 四、 针对性解决方案 785 第四章 项目实施方案 805 第一节 项目进度安排 805 一、 明确总工期目标 805 二、 拆分实施阶段 815 三、 制定进度控制措施 824 第二节 项目人员安排 830 一、 明确岗位职责 830 二、 列出团队成员信息 841 三、 制定人员进场计划 861 四、 明确项目管理机制 876 第三节 供货方案 888 一、 明确供货清单 888 二、 制定供货计划 900 三、 明确交货方式 912 四、 制定开箱验收流程 925 第四节 安装调试与验收方案 951 一、 制定安装调试流程 951 二、 明确安装调试标准 968 三、 制定验收计划 990 四、 提供试运行技术支持 1000 第五章 质量与检测标准 1013 第一节 质量标准符合性 1013 一、 数字测图虚拟仿真教学系统 1013 二、 无人机航测虚拟仿真教学系统 1018 三、 机载激光雷达虚拟仿真教学系统 1023 四、 二等水准测量虚拟仿真实训软件 1031 五、 测绘地理信息成图软件 1040 六、 全站仪虚实结合实训系统 1046 七、 无人机虚实结合实训系统 1056 第二节 设备检测方法 1064 一、 数字测图虚拟仿真教学系统 1064 二、 无人机航测虚拟仿真教学系统 1071 三、 机载激光雷达虚拟仿真教学系统 1078 四、 二等水准测量虚拟仿真实训软件 1085 五、 测绘地理信息成图软件 1092 六、 全站仪虚实结合实训系统 1099 七、 无人机虚实结合实训系统 1108 第三节 验收标准 1118 一、 遵循国家地方行业标准 1118 第四节 质量保证措施 1126 一、 质保期承诺 1126 二、 生产厂家承诺函 1133 三、 售后服务响应机制 1147 第六章 安装调试方案 1154 第一节 安装调试流程 1154 一、 系统安装前环境检查 1154 二、 标准化安装调试步骤 1157 三、 安装关键节点数据记录 1162 四、 安装后系统功能测试 1167 五、 安装调试记录资料提供 1168 第二节 系统对接与集成 1173 一、 仿真教学系统软硬件对接 1173 二、 虚实结合实训系统通信调试 1177 三、 教学系统数据接口配置 1179 四、 图形工作站性能优化 1181 五、 全系统整体联调测试 1184 第三节 调试测试方案 1187 一、 分项调试计划制定 1187 二、 测试用例与报告模板 1193 三、 硬件设备模拟教学测试 1197 四、 虚拟仿真系统全流程测试 1201 五、 调试测试结果报告整理 1204 第四节 安装调试人员安排 1208 一、 专业安装调试团队组建 1208 二、 团队成员岗位职责明确 1211 三、 与采购方沟通协调安排 1215 四、 人员相关证明材料提供 1217 五、 安装调试日报制度执行 1219 第五节 安装调试进度控制 1221 一、 详细进度计划制定 1221 二、 各系统安装调试时间规划 1223 三、 备品备件提前准备 1228 四、 每日进度汇报与调整 1230 五、 安装调试预验收与通知 1232 第六节 安装调试质量控制 1234 一、 质量管理体系建立 1234 二、 安装过程规范执行 1237 三、 系统调试功能验证 1243 四、 质量验收文档整理 1247 五、 安装调试质量承诺函提供 1249 第七章 售后服务承诺 1252 第一节 质保期承诺 1252 一、 设备三年质保服务 1252 二、 软件终生使用保障 1260 第二节 电话咨询响应 1266 一、 7×24小时热线服务 1266 二、 技术问题快速解答 1270 第三节 现场服务响应 1274 一、 4小时响应机制 1274 二、 12小时现场支持 1281 第四节 故障响应时间 1286 一、 2小时响应通知 1286 二、 24小时现场处理 1291 三、 关键设备远程预警 1295 第五节 软件升级与维护 1298 一、 3年免费软件升级 1298 二、 长期售后维护服务 1304 第六节 服务保障体系建设 1313 一、 完善服务流程规划 1313 二、 合理人员配置安排 1317 三、 备件库高效管理 1321 四、 应急响应机制建立 1326 五、 服务承诺文件提供 1331 技术指标响应 重要技术参数响应 数字测图系统参数响应 外业仿真软件坐标系响应 坐标系标准响应 坐标定位准确性 采用高精度的卫星定位技术和先进的算法模型,确保在CGCS2000坐标系下的坐标定位误差控制在极小范围内,满足教学和实际应用的需求。以下是坐标定位准确性的相关保障说明: 保障措施 说明 技术支持 运用高精度卫星定位技术和先进算法模型,实现精准定位。 实地验证 经过大量实地测试,在不同地理环境和复杂条件下都能保持稳定的坐标定位精度。 监测校准 配备实时监测和校准机制,及时发现并纠正坐标定位过程中可能出现的偏差,保证数据的准确性和可靠性。 高程测量规范性 严格遵循1985国家高程基准的标准和规范,采用专业的测量仪器和方法进行高程测量,确保测量结果的准确性和可靠性。对高程测量数据进行严格的质量控制和审核,保证数据的规范性和一致性。高程测量工作严格按照相关标准和规范执行,采用专业的测量仪器和方法,确保测量结果的准确性和可靠性。在测量过程中,对每一个环节都进行严格的质量控制和审核,从测量仪器的校准到测量数据的记录和处理,都有明确的操作流程和标准。测量完成后,会对测量数据进行全面的审核和检查,确保数据的规范性和一致性。同时,会提供高程测量的详细记录和报告,包括测量的时间、地点、方法、数据等信息,方便用户进行查询和验证,确保符合教学和实践的要求。 坐标系切换稳定性 开发高效稳定的坐标系切换算法,确保系统在不同坐标系之间能够快速、准确地切换,且不影响数据的完整性和准确性。经过多次的模拟测试和实际应用验证,系统在坐标系切换过程中能够保持稳定的性能,不会出现数据丢失或错误的情况。系统的坐标系切换算法经过精心设计和优化,能够快速、准确地完成坐标系的切换,同时保证数据的完整性和准确性。在切换过程中,系统会对数据进行实时监测和校验,确保切换后的坐标数据与原数据一致。为了验证系统的稳定性,进行了多次的模拟测试和实际应用验证,结果表明系统在各种情况下都能保持稳定的性能。此外,还提供详细的操作说明和技术支持,帮助用户顺利进行坐标系切换和使用。操作说明会详细介绍坐标系切换的步骤和方法,技术支持团队会随时为用户提供帮助和解决方案。 坐标系切换算法 内业成图软件格式支持响应 数据读取格式响应 格式兼容性 对*.svd格式数据进行深入研究和测试,确保软件能够兼容不同版本和来源的*.svd格式数据。不断优化数据读取功能,以适应可能出现的格式变化和数据差异,保证数据读取的稳定性和准确性。以下是格式兼容性的相关说明: 兼容性保障 说明 研究测试 深入研究和测试*.svd格式数据,确保兼容不同版本和来源的数据。 功能优化 不断优化数据读取功能,适应格式变化和数据差异。 转换工具 提供数据格式转换工具,方便用户将其他格式的数据转换为*.svd格式,提高数据的通用性和可处理性。 读取效率 通过优化数据读取算法和程序代码,提高数据读取速度,减少读取时间。采用多线程技术,实现数据的并行读取和处理,进一步提高读取效率。对大数据量的*.svd格式数据进行测试和优化,确保在处理大规模数据时仍能保持高效的读取性能。数据读取算法和程序代码经过精心优化,能够快速、准确地读取*.svd格式数据。多线程技术的应用,使得数据可以并行读取和处理,大大提高了读取效率。为了验证系统在处理大数据量时的性能,对大数据量的*.svd格式数据进行了测试和优化,结果表明系统在处理大规模数据时仍能保持高效的读取性能。 数据准确性 在数据读取过程中,采用严格的数据校验机制,确保读取的数据准确无误。对读取的数据进行质量评估和分析,及时发现并处理可能存在的数据错误和异常。提供数据备份和恢复功能,防止数据丢失和损坏,保证数据的安全性和完整性。数据校验机制会对读取的数据进行实时监测和校验,确保数据的准确性和可靠性。在读取过程中,会对数据的格式、内容等进行检查,发现错误和异常会及时进行处理。同时,会对读取的数据进行质量评估和分析,确保数据符合要求。为了防止数据丢失和损坏,提供了数据备份和恢复功能,用户可以定期对数据进行备份,在需要时进行恢复。 操作考核记录单输出响应 操作记录准确性响应 记录全面性 对学生在虚拟仿真教学系统中的所有操作进行全面记录,包括测量设备的使用、数据采集、计算过程等。不仅记录操作的结果,还记录操作的时间、顺序、参数设置等详细信息,为后续的考核和分析提供充分的数据支持。根据不同的教学内容和考核要求,对操作记录进行分类和整理,方便进行统计和分析。在虚拟仿真教学系统中,学生的每一个操作都会被详细记录下来,包括测量设备的使用、数据采集、计算过程等。记录不仅包括操作的结果,还包括操作的时间、顺序、参数设置等详细信息,这些信息为后续的考核和分析提供了充分的数据支持。根据不同的教学内容和考核要求,会对操作记录进行分类和整理,例如按照测量项目、学生姓名等进行分类,方便进行统计和分析。 准确性验证 在记录操作过程中,采用多重验证机制,确保记录的准确性和可靠性。对记录的数据进行实时比对和校验,及时发现并纠正可能出现的记录错误和偏差。定期对操作记录进行审计和检查,保证记录的质量和完整性。多重验证机制会对记录的数据进行多次验证,确保数据的准确性和可靠性。在记录过程中,会对数据进行实时比对和校验,发现错误和偏差会及时进行纠正。定期会对操作记录进行审计和检查,例如检查记录的完整性、准确性等,保证记录的质量和完整性。 记录可追溯性 为每一条操作记录分配唯一的标识和时间戳,方便进行追溯和查询。建立操作记录的关联关系,能够根据记录的标识和时间戳快速定位相关的操作和数据。提供操作记录的历史版本管理功能,方便查看和比较不同时间的操作记录。每一条操作记录都会被分配一个唯一的标识和时间戳,通过这些标识和时间戳,可以方便地对操作记录进行追溯和查询。建立了操作记录的关联关系,例如将同一个学生的操作记录关联在一起,将同一个测量项目的操作记录关联在一起,这样可以根据记录的标识和时间戳快速定位相关的操作和数据。还提供了操作记录的历史版本管理功能,用户可以查看和比较不同时间的操作记录,了解操作的变化和发展。 售后维保服务承诺响应 维保服务内容响应 定期维护计划 制定详细的设备定期维护计划,根据设备的使用情况和性能特点,确定维护的周期和内容。对设备进行全面的检查、清洁、校准等维护工作,确保设备的正常运行。记录设备的维护情况和相关数据,为后续的维护和管理提供参考。会根据设备的使用情况和性能特点,制定详细的定期维护计划。维护周期会根据设备的类型和使用频率进行合理安排,维护内容包括全面的检查、清洁、校准等工作。在维护过程中,会对设备的各个部件进行仔细检查,确保设备的正常运行。同时,会对设备的维护情况和相关数据进行记录,例如维护时间、维护内容、更换的部件等,这些记录为后续的维护和管理提供了重要的参考。 故障排除机制 建立快速响应的故障排除机制,当设备出现故障时,能够及时接到用户的反馈,并迅速采取措施进行处理。配备专业的维修工具和备用零件,确保能够在最短的时间内修复设备故障。对故障原因进行深入分析和总结,采取有效的预防措施,避免类似故障的再次发生。以下是故障排除机制的相关说明: 机制内容 说明 快速响应 建立快速响应机制,及时处理用户反馈的设备故障。 工具零件 配备专业维修工具和备用零件,确保在最短时间内修复设备故障。 原因分析 深入分析故障原因,总结经验教训,采取预防措施,避免类似故障再次发生。 软件升级服务 定期对软件进行升级和优化,以提高软件的性能和功能。及时向用户提供软件升级信息和升级方法,确保用户能够顺利进行软件升级。对升级后的软件进行全面的测试和验证,确保软件的稳定性和兼容性。以下是软件升级服务的相关说明: 服务内容 说明 定期升级 定期对软件进行升级和优化,提高软件性能和功能。 信息提供 及时向用户提供软件升级信息和升级方法,确保用户顺利升级。 测试验证 对升级后的软件进行全面测试和验证,确保软件的稳定性和兼容性。 无人机航测系统参数响应 航测仿真软件功能响应 模拟作业流程响应 像控点与航线模拟 我公司提供的无人机航测虚拟仿真教学系统,可精准模拟像控点的实际布设情况,涵盖不同地形和环境,如高山、平原、城区等,使学生能熟悉实际操作流程。按照真实的航线规划算法,让学生掌握合理的航线规划方法,确保航线的科学性和合理性。同时,模拟不同地形和环境下的像控点与航线设置,增强学生的应对能力。系统还会实时更新模拟数据,保证与实际作业情况相符,为学生提供真实可靠的学习体验。 模拟内容 模拟效果 优势 像控点布设 精准模拟实际情况 熟悉操作流程 航线规划 遵循真实算法 掌握规划方法 不同地形环境 全面模拟设置 增强应对能力 数据更新 实时与实际相符 提供真实体验 影像采集与导出 我公司的无人机航测虚拟仿真教学系统,确保五镜头相机采集的高清相片质量符合要求,真实还原实际场景。支持多种格式的相片导出,如JPEG、PNG等,方便后续数据处理。相片属性可详细查看,包括拍摄时间、相机参数等,为数据分析提供依据。同时,优化影像采集与导出的流程,提高操作效率,减少学生的等待时间。系统还会对采集的影像进行实时预览和质量评估,确保影像的清晰度和完整性。 影像采集与导出 此外,系统提供了便捷的相片管理功能,学生可以对相片进行分类、标注和检索,方便后续的使用和分析。同时,系统还支持将相片导入到其他软件中进行进一步的处理和分析,如Photoshop、ArcGIS等。 外业作业考核 我公司的无人机航测虚拟仿真教学系统,严格按照考核标准对学生的外业作业进行评估,确保公平公正。自动记录学生的作业成绩,并及时上传至后台,方便教师查看。提供详细的考核报告,指出学生的优点和不足,包括操作技能、数据处理能力等方面。根据考核结果,为学生提供针对性的学习建议,如加强某方面的练习、参加培训课程等。 系统还支持教师自定义考核内容和标准,根据教学需求和学生的实际情况进行灵活调整。同时,系统会对学生的作业过程进行全程记录,包括操作步骤、时间、数据等,为教师提供全面的评估依据。 模式切换与场景 我公司的无人机航测虚拟仿真教学系统,提供练习模式和竞赛模式,练习模式可让学生熟悉操作流程,竞赛模式能激发学生的竞争意识。提供多样化的场景切换,如山区、平原、城区等,使学生适应不同的作业环境。场景的真实性和可操作性强,采用高端游戏制作方法,对场景的光照、纹理、材质等进行精细处理,提高场景的质量,为学生提供逼真的学习体验。定期更新场景内容,保持学生的学习兴趣。 系统还支持多人同时在线竞赛,增加学生的互动性和趣味性。同时,系统会对学生在竞赛中的表现进行实时排名和统计,为学生提供反馈和激励。 设备配合操作响应 无人机与遥控器配合 我公司的无人机航测虚拟仿真教学系统,确保无人机与遥控器之间的通讯稳定,操作响应及时。真实还原遥控器的操作手感,让学生熟悉实际设备的使用。支持多种型号的遥控器,满足不同教学需求。对无人机与遥控器的配合操作进行优化,提高操作的准确性,减少误差。 无人机与遥控器配合 配合内容 配合效果 优势 通讯稳定 确保操作响应及时 提高操作效率 操作手感 真实还原实际情况 熟悉设备使用 多种型号支持 满足不同教学需求 增强系统适用性 操作优化 提高操作准确性 保证作业质量 气象条件模拟 我公司的无人机航测虚拟仿真教学系统,精确模拟0-10级风的变化,包括风速、风向等参数。让学生在不同气象条件下进行操作训练,提高应对能力。气象条件的模拟效果真实,使学生能更好地理解实际作业情况。可根据教学需要调整气象条件,增强教学的灵活性。 气象条件模拟 系统还会对气象条件的变化进行实时监测和预警,提醒学生注意安全。同时,系统会根据气象条件的变化,自动调整无人机的飞行参数,确保飞行的安全和稳定。 倾斜采集与数据处理 我公司的无人机航测虚拟仿真教学系统,可顺利完成倾斜的采集操作,确保采集数据的准确性和完整性。支持照片与POS数据在内业软件中的处理,提高数据处理效率。提供详细的数据处理流程和方法,方便学生学习。对倾斜采集与数据处理的过程进行监控和记录,便于后续分析。 倾斜采集与数据处理 处理内容 处理效果 优势 倾斜采集 确保数据准确完整 保证作业质量 数据处理 支持内业软件处理 提高处理效率 流程方法 提供详细指导 方便学生学习 过程监控 便于后续分析 优化教学效果 成果展示与工具支持 我公司的无人机航测虚拟仿真教学系统,实现多元成果数据的叠加展示,如三维模型、正射影像等,使学生能直观地观察数据。提供三维测量分析、坐标转换等工具,方便学生进行数据分析。工具的操作简单易懂,提高学生的使用效率。不断更新和完善成果展示与工具支持的功能,满足教学需求。 成果展示与工具支持 系统还支持将成果数据导出为常见格式,如DWG、PDF等,方便学生进行进一步的处理和应用。同时,系统会对成果数据进行备份和管理,确保数据的安全性和可靠性。 数据处理与输出响应 空三计算与精度报告 我公司的无人机航测虚拟仿真教学系统,可快速准确地完成一键自由网空三计算,提高计算效率。支持刺点操作,方便学生进行数据处理。生成详细的精度报告,为数据质量评估提供依据。对空三计算和精度报告的结果进行验证和审核,确保准确性。 计算内容 计算效果 优势 空三计算 快速准确完成 提高计算效率 刺点操作 方便数据处理 简化操作流程 精度报告 详细提供依据 评估数据质量 结果验证 确保准确性 保证作业质量 建模范围与模型输出 我公司的无人机航测虚拟仿真教学系统,可灵活导入范围线圈定建模范围,满足不同的教学需求。输出的OSGB格式模型质量高,可用于后续的教学和研究。对建模范围和模型输出的过程进行优化,提高工作效率。提供模型输出的相关技术支持,确保学生能够正确使用模型。 系统还支持对模型进行编辑和修改,如添加标注、纹理等,增强模型的可视化效果。同时,系统会对模型进行优化处理,减少模型的大小,提高模型的加载速度。 考试评分与成果上传 我公司的无人机航测虚拟仿真教学系统,自动对虚拟仿真考试进行评分,确保评分的公平公正。准确记录学生的考试成绩和成果,并上传到后台。提供考试评分和成果上传的详细记录,方便教师查看和管理。对考试评分和成果上传的功能进行优化,提高系统的稳定性。 系统还支持教师对学生的考试成绩进行统计和分析,了解学生的学习情况和掌握程度。同时,系统会对学生的考试成果进行备份和管理,确保数据的安全性和可靠性。 地形数据漫游浏览 我公司的无人机航测虚拟仿真教学系统,可实现≥300km²1:2000地形数据的平滑漫游和浏览。地形数据的显示清晰、准确,为学生提供良好的学习体验。支持多种浏览方式,如缩放、平移等,方便学生查看地形数据。对地形数据漫游浏览的性能进行优化,提高系统的响应速度。 地形数据漫游浏览 系统还支持对地形数据进行分析和处理,如坡度分析、高程分析等,为学生提供更多的学习资源。同时,系统会对地形数据进行更新和维护,确保数据的时效性和准确性。 地面控制软件场景响应 场景创建功能响应 控制点与路线创建 我公司的地面控制测量仿真软件,教师可根据教学需要灵活创建控制点和指定路线。控制点的设置准确、合理,为学生的实训提供基础。路线的指定具有多样性,满足不同的教学任务。对控制点与路线创建的过程进行记录和管理,方便教师查看和修改。 控制点与路线创建 场景类型多样性 系统还支持教师对控制点和路线进行批量创建和编辑,提高工作效率。同时,系统会对控制点和路线进行实时监测和预警,确保学生的安全。 三维仿真场景呈现 我公司的地面控制测量仿真软件,呈现高逼真、沉浸式的三维仿真场景,给学生带来真实的体验。外业场景的高清真三维效果,使学生仿佛置身于实际作业环境中。对三维仿真场景的渲染和优化,提高场景的质量和性能。不断更新和完善三维仿真场景的内容,保持学生的学习兴趣。 场景内容 场景效果 优势 三维仿真场景 高逼真、沉浸式 提供真实体验 外业场景 高清真三维效果 仿佛置身实际环境 渲染优化 提高场景质量和性能 增强学习体验 内容更新 保持学生学习兴趣 促进知识掌握 场景类型多样性 我公司的地面控制测量仿真软件,场景中包含基础定位点、高山、平原、城区等多种类型的场景。不同类型的场景可满足不同的教学需求,培养学生的综合能力。对场景类型进行分类和管理,方便教师选择和使用。根据实际教学情况,不断增加新的场景类型。 场景类型 场景作用 优势 基础定位点 提供定位基础 满足基本教学需求 高山、平原、城区 模拟不同环境 培养综合能力 分类管理 方便教师选择使用 提高教学效率 新类型增加 适应教学发展 保持系统先进性 地物地貌元素丰富 我公司的地面控制测量仿真软件,丰富的地物、地貌元素使场景更加真实,增强学生的学习效果。地物、地貌元素的细节处理精细,提高场景的逼真度。对不同地物、地貌元素的属性和特征进行标注,方便学生识别和学习。定期更新和维护地物、地貌元素,确保其准确性和完整性。 系统还支持教师对场景中的地物和地貌元素进行添加、删除和修改,满足不同的教学需求。同时,系统会对场景中的地物和地貌元素进行实时监测和更新,确保场景的真实性和准确性。 仪器操作功能响应 仿真仪器抓取操作 我公司的地面控制测量仿真软件,学生可方便地抓取和操作仿真仪器,提高操作的熟练度。仿真仪器的操作手感和真实仪器相似,增强学生的实际体验。对仿真仪器的操作过程进行记录和分析,为学生提供反馈。不断优化仿真仪器的抓取和操作功能,提高系统的稳定性。 系统还支持教师对学生的操作过程进行实时监控和指导,及时纠正学生的错误操作。同时,系统会对学生的操作数据进行统计和分析,为教师提供教学参考。 内业数据记录表格 我公司的地面控制测量仿真软件,软件自带的表格可方便地进行内业数据记录,提高工作效率。表格的格式和内容可根据教学需要进行调整,满足个性化需求。对内业数据记录表格的操作进行简化和优化,使学生更容易上手。定期对表格中的数据进行备份和管理,确保数据的安全性。 表格功能 表格优势 效果 数据记录 方便快捷 提高工作效率 格式调整 满足个性化需求 增强适用性 操作简化 学生容易上手 促进学习 数据备份 确保数据安全 保障教学质量 实训考评评分功能 我公司的地面控制测量仿真软件,准确地对学生的实训操作进行评分,确保评分的公平公正。输出详细的学生执行实训考评记录单,为教师提供全面的评估依据。对评分标准和流程进行明确和规范,提高评分的准确性。根据考评结果,为学生提供针对性的学习建议和改进措施。 评分内容 评分效果 优势 实训操作评分 准确公平公正 提供评估依据 考评记录单 详细全面 便于教师查看 标准流程规范 提高评分准确性 保证评估质量 学习建议措施 针对性提供 促进学生进步 操作符合规范要求 我公司的地面控制测量仿真软件,学生的操作严格按照测量流程规范和课程内容进行,培养良好的操作习惯。对操作过程进行监控和指导,确保学生的操作符合规范。提供操作规范的相关培训和学习资料,帮助学生掌握正确的操作方法。定期对学生的操作进行考核和评估,及时发现和纠正问题。 系统还支持教师对学生的操作规范进行自定义设置,满足不同的教学需求。同时,系统会对学生的操作规范进行实时监测和提醒,确保学生的操作符合要求。 场景真实性响应 高端游戏制作方法 我公司的地面控制测量仿真软件,采用高端游戏制作方法,使场景具有高逼真度和良好的用户体验。对场景的光照、纹理、材质等进行精细处理,提高场景的质量。利用先进的游戏引擎技术,确保场景的性能稳定。不断学习和借鉴游戏制作的先进经验,提升场景的制作水平。 系统还支持教师对场景的光照、纹理、材质等进行自定义设置,满足不同的教学需求。同时,系统会对场景的性能进行实时监测和优化,确保场景的流畅运行。 第一人称漫游体验 我公司的地面控制测量仿真软件,支持第一人称漫游,让学生身临其境地感受外业场景。外业场景在虚拟空间的高清真三维效果,增强学生的沉浸感。对第一人称漫游的操作进行优化,提高漫游的流畅性。提供多种漫游视角和操作方式,满足不同学生的需求。 系统还支持教师对第一人称漫游的速度、视角等进行自定义设置,满足不同的教学需求。同时,系统会对第一人称漫游的操作进行实时监测和指导,确保学生的安全。 坐标与高程基准 我公司的地面控制测量仿真软件,采用CGCS2000坐标系和1985国家高程基准,保证数据的准确性和规范性。对坐标和高程数据进行严格的校准和验证,确保数据的可靠性。提供坐标和高程转换的工具和方法,方便学生进行数据处理。定期更新坐标和高程基准数据,保持与实际情况一致。 系统还支持教师对坐标和高程基准进行自定义设置,满足不同的教学需求。同时,系统会对坐标和高程数据进行实时监测和更新,确保数据的准确性和可靠性。 场景与实际相符 我公司的地面控制测量仿真软件,场景与实际地理环境相符,使学生能够将所学知识应用到实际中。对场景的地理位置和地形地貌进行精确还原,提高场景的真实性。根据实际地理环境的变化,及时更新和调整场景内容。与实际地理信息系统进行数据对接,获取最新的地理数据。 系统还支持教师对场景的地理位置和地形地貌进行自定义设置,满足不同的教学需求。同时,系统会对场景的真实性进行实时监测和评估,确保场景的准确性和可靠性。 售后维保服务承诺响应 售后维保服务内容响应 全面售后维保服务 我公司提供全面的售后维保服务,涵盖设备和系统的各个方面。对设备的硬件和软件进行定期检查和维护,确保其性能稳定。为学生和教师提供技术支持和培训,提高他们的操作和使用能力。建立完善的售后维保服务档案,记录设备和系统的维护情况。 系统还支持教师对售后维保服务进行自定义设置,满足不同的教学需求。同时,系统会对售后维保服务的质量进行实时监测和评估,确保服务的有效性和可靠性。 生产厂家承诺函 我公司附生产厂家承诺函并加盖公章,为售后维保服务提供保障。承诺函中明确生产厂家的责任和义务,确保服务的质量和效率。对生产厂家的信誉和实力进行评估,选择可靠的合作伙伴。定期与生产厂家进行沟通和协调,解决售后维保服务中出现的问题。 系统还支持教师对生产厂家的承诺函进行查看和管理,确保承诺函的有效性和可靠性。同时,系统会对生产厂家的服务质量进行实时监测和评估,确保服务的质量和效率。 定期检查维护 我公司按照规定的时间间隔对设备和系统进行定期检查和维护。检查设备的运行状况,及时发现和解决潜在的问题。对系统的软件进行更新和升级,提高系统的性能和安全性。建立定期检查维护的计划和流程,确保工作的有序进行。 检查维护内容 检查维护效果 优势 设备运行状况 及时发现解决问题 保证设备正常运行 软件更新升级 提高系统性能安全 增强系统稳定性 计划流程建立 确保工作有序进行 提高工作效率 及时故障修复 我公司接到设备和系统出现故障的通知后,及时响应并进行修复。配备专业的维修人员和充足的维修配件,确保能够快速解决问题。对故障的原因进行分析和总结,采取措施预防类似故障的再次发生。记录故障修复的过程和结果,为后续的维护和管理提供参考。 系统还支持教师对故障修复的过程和结果进行查看和管理,确保故障修复的有效性和可靠性。同时,系统会对故障修复的质量进行实时监测和评估,确保服务的质量和效率。 售后技术支持响应 技术援助电话 我公司设立专门的技术援助电话,方便用户咨询和反馈问题。安排专业的技术人员接听电话,确保能够准确解答用户的问题。对技术援助电话的服务时间和质量进行监控和管理,提高服务水平。定期对技术人员进行培训和考核,提升他们的专业能力。 系统还支持教师对技术援助电话的服务时间、质量等进行自定义设置,满足不同的教学需求。同时,系统会对技术援助电话的服务情况进行实时监测和评估,确保服务的有效性和可靠性。 解决问题建议 我公司根据用户反馈的问题,及时提供有效的解决问题的建议。对问题进行深入分析,找出问题的根源和解决方法。与用户保持沟通,确保建议能够得到有效实施。对解决问题的效果进行跟踪和评估,不断改进服务质量。 系统还支持教师对解决问题的建议进行查看和管理,确保建议的有效性和可靠性。同时,系统会对解决问题的效果进行实时监测和评估,确保服务的质量和效率。 远程技术支持 我公司利用远程技术支持手段,快速解决部分故障,减少用户的等待时间。确保远程技术支持的稳定性和安全性,保护用户的数据和隐私。对远程技术支持的过程进行记录和监控,为后续的维护和管理提供依据。不断提升远程技术支持的能力和水平,满足用户的需求。 系统还支持教师对远程技术支持的过程和结果进行查看和管理,确保远程技术支持的有效性和可靠性。同时,系统会对远程技术支持的质量进行实时监测和评估,确保服务的质量和效率。 用户回访服务 我公司定期对用户进行回访,了解设备和系统的使用情况和需求。收集用户的意见和建议,为产品的改进和升级提供参考。对用户的满意度进行调查和分析,及时发现和解决问题。根据用户的需求和反馈,调整售后技术支持的策略和内容。 系统还支持教师对用户回访的结果进行查看和管理,确保用户回访的有效性和可靠性。同时,系统会对用户回访的质量进行实时监测和评估,确保服务的质量和效率。 故障响应时间承诺响应 2小时内响应 我公司严格遵守2小时内作出响应的承诺,确保用户能够及时得到反馈。建立快速响应的流程和机制,确保信息的及时传递和处理。对响应的内容和方式进行规范,提高响应的质量和效果。定期对响应时间进行统计和分析,不断优化响应流程。 响应内容 响应效果 优势 2小时内响应 及时反馈用户 提高用户满意度 流程机制建立 确保信息传递处理 提高响应效率 内容方式规范 提高响应质量效果 保证服务水平 时间统计分析 优化响应流程 持续改进服务 24小时到达现场 我公司在24小时内到达现场进行处理,最大限度地减少设备和系统的停机时间。合理安排维修人员和交通工具,确保能够及时到达现场。对现场处理的过程和结果进行记录和报告,为后续的维护和管理提供依据。不断提升现场处理的能力和水平,提高故障解决的效率。 系统还支持教师对现场处理的过程和结果进行查看和管理,确保现场处理的有效性和可靠性。同时,系统会对现场处理的质量进行实时监测和评估,确保服务的质量和效率。 快速响应机制 我公司建立完善的快速响应机制,确保在出现故障时能够迅速采取行动。明确各部门和人员的职责和分工,提高协同作战的能力。对快速响应机制进行定期演练和优化,确保其有效性和可靠性。利用信息化手段,实现故障信息的实时传递和处理。 机制内容 机制效果 优势 快速响应机制 迅速采取行动 减少故障影响 职责分工明确 提高协同作战能力 增强团队效率 演练优化定期 确保机制有效可靠 保障服务质量 信息化手段利用 实现实时传递处理 提升响应速度 响应时间监控考核 我公司对故障响应时间进行严格的监控和考核,确保承诺的兑现。建立响应时间的考核指标和评价体系,对相关人员进行奖惩。定期对响应时间的监控和考核结果进行分析和总结,提出改进措施。将响应时间的监控和考核纳入绩效考核体系,提高员工的积极性和责任感。 监控考核内容 监控考核效果 优势 故障响应时间 确保承诺兑现 提高服务信誉 考核指标体系 奖惩相关人员 激励员工积极性 结果分析总结 提出改进措施 持续提升服务 纳入绩效考核 提高责任感 增强团队凝聚力 机载激光雷达系统参数响应 仿真软件作业流程响应 雷达作业流程模拟 视角漫游操作 提供不同视角自由漫游操作,方便使用者全方位观察作业情况。该操作具备流畅性,无卡顿现象,能保证良好的使用体验。在操作过程中,视角切换灵活,可快速定位到所需观察的区域,无论是宏观的作业全貌,还是微观的细节之处,都能清晰呈现。这有助于使用者及时发现作业中的问题,做出准确的决策。此外,漫游操作的稳定性高,即使在复杂的场景下,也能持续保持流畅,为使用者提供可靠的观察手段。 无人机挂载支持 无人机支持挂载激光雷达与单镜头,实现多设备协同作业。这种挂载方式稳定可靠,不会影响无人机的飞行性能,确保在飞行过程中设备的正常运行。同时,可根据作业需求灵活切换挂载设备,以适应不同的作业场景。例如,在需要高精度地形测绘时,可挂载激光雷达;在进行影像采集时,则可挂载单镜头。挂载设备的切换操作简便快捷,能有效提高作业效率,减少因设备更换而带来的时间浪费。 无人机挂载 相片导出查看 功能特点 详细描述 高清相片导出 单镜头具备高清相片导出功能,方便数据保存和分析。导出的相片质量高,能清晰呈现作业区域的细节。 属性查看支持 导出的相片可查看详细属性,如拍摄时间、地点、分辨率等,为后续处理提供支持。 快速导出保障 相片导出速度快,不影响作业效率,能在短时间内完成大量相片的导出。 数据采集作业支持 测区踏勘模拟 支持给定测区进行踏勘模拟,提前了解测区情况。模拟过程真实,能高度还原测区的地形、地貌和环境特征,可发现潜在问题并提前解决。通过模拟,还可根据测区的实际情况调整作业方案,优化作业流程,提高作业效率。例如,发现测区内存在障碍物或信号干扰区域时,可提前规划避开路线,确保作业的顺利进行。 数据导出功能 数据导出操作简便,支持多种格式导出,如常见的文本格式、图形格式等,方便数据的共享和使用。导出的数据完整、准确,无数据丢失现象,能保证数据的可靠性。在导出过程中,采用了优化的算法,确保导出速度快,不影响作业进度,可在短时间内完成大量数据的导出。 考核成绩上传 功能优势 具体表现 自动考核上传 可完成考核任务,自动上传成绩至后台,方便教师管理。 准确及时保障 成绩上传及时、准确,无数据延迟或错误,确保教师能及时获取学生的考核成绩。 多用户支持 支持多用户同时上传成绩,满足教学需求,提高教学管理的效率。 作业环境自定义 禁飞区域设置 可自定义禁飞区域,避免无人机进入危险区域。禁飞区域设置灵活,可根据实际情况进行调整,如根据测区的地形、建筑物分布等因素确定禁飞范围。设置后可实时生效,确保作业安全。在作业过程中,一旦无人机接近禁飞区域,系统会立即发出警报,提醒操作人员采取措施,防止无人机进入危险区域。 全流程操作考核 作业范围定义 可自定义作业范围,满足不同作业需求。作业范围设置准确,可避免数据采集误差,确保采集到的数据能准确反映作业区域的实际情况。同时,可根据作业进度实时调整作业范围,提高作业的灵活性和适应性。例如,在作业过程中发现某个区域的数据已经采集完成,可及时缩小作业范围,提高作业效率。 天气情况模拟 可自定义作业时的天气情况,模拟不同环境下的作业。天气情况模拟真实,能模拟出多种天气类型,如晴天、阴天、雨天等,可提高作业人员的应对能力。支持多种天气类型选择,增加模拟的多样性,使作业人员能在不同的天气条件下进行训练和作业,积累丰富的经验。 内业软件坐标转换响应 坐标转换方式支持 四参数转换 支持四参数坐标转换,满足不同场景的需求。转换过程稳定,无数据丢失或错误,能保证转换结果的准确性。可根据实际情况调整转换参数,提高转换精度。在实际作业中,通过调整参数,可使转换后的坐标更符合实际地理情况,为后续的数据分析和处理提供可靠的基础。 高程拟合转换 提供高程拟合坐标转换方式,解决高程数据的转换问题。拟合精度高,可有效提高高程数据的准确性。支持多种拟合模型选择,适应不同地形条件,如在山区可选择更适合地形起伏的拟合模型,在平原地区则可选择较为简单的拟合模型。通过选择合适的拟合模型,能使高程数据的转换更加准确,满足不同作业的需求。 七参数转换 转换优势 具体说明 高精度需求满足 支持七参数坐标转换,满足高精度坐标转换需求。 快速准确保障 转换过程快速、准确,提高工作效率。 参数调整灵活 可根据实际情况调整转换参数,确保转换结果的可靠性。 点云数据配准功能 影像与点云配准 配准优势 详细描述 数据融合提升 支持影像数据与点云数据配准,提高数据的融合度。 自动化程度保障 配准过程自动化程度高,减少人工干预。 精度调整灵活 可根据实际情况调整配准参数,提高配准精度。 彩色点云生成 可无需正射影像一键生成彩色点云,方便快捷。生成的彩色点云色彩鲜艳、真实,效果好。支持多种输出格式,满足不同需求,如常见的点云格式、图像格式等,可方便地与其他软件进行数据交互和共享。 点云数据配准功能 配准精度保障 精度保障措施 具体效果 高精度算法支持 配准精度高,确保生成的彩色点云数据准确。 可靠性提升手段 采用先进的配准算法,提高配准的可靠性。 结果评估调整机制 可对配准结果进行评估和调整,保证配准质量。 数据格式导出支持 多种格式导出 支持las、ply、pcd、e57、xyz等格式点云导出,方便数据共享和使用。导出格式符合行业标准,可与其他软件兼容。可根据实际需求选择合适的导出格式,如在进行数据存储时,可选择占用空间较小的格式;在进行数据处理时,可选择便于操作的格式。 导出速度保障 速度保障措施 具体效果 快速稳定导出支持 导出过程快速、稳定,提高工作效率。 算法优化手段 采用优化的导出算法,减少导出时间。 批量处理能力提升 可同时导出多个文件,提高批量处理能力。 数据完整性保证 导出的数据完整、准确,无数据丢失或错误。在导出过程中进行数据校验,确保数据的可靠性。可对导出的数据进行备份,防止数据丢失,为数据的安全提供双重保障。 数据采集考核功能响应 考核模式与功能 练习与竞赛模式 软件具有练习模式与竞赛模式,可根据教学需求进行切换。练习模式可帮助学生熟悉操作流程,提高技能水平,通过反复练习,学生能熟练掌握各项操作技能。竞赛模式可激发学生的竞争意识,提高学习积极性,促使学生不断挑战自我,提升自己的操作能力。 自动评分功能 具备自动评分功能,可快速、准确地评估学生的操作成绩。评分标准明确,可保证评分的公正性和客观性。自动评分结果可实时显示,方便学生了解自己的学习情况,及时发现自己的不足之处,进行针对性的学习和改进。 成绩上传管理 管理优势 具体表现 自动上传便利 自动上传成绩至后台,方便教师进行管理和统计。 多方式评分支持 支持将评分和成果上传到后台进行人工评分和成绩管理。 准确及时保障 成绩上传及时、准确,无数据延迟或错误。 设备配合操作考核 无人机与遥控器配合 软件支持无人机与遥控器之间的配合操作,模拟真实作业场景。配合操作流畅,无延迟或卡顿现象,能让学生感受到真实的作业环境。可根据实际情况调整操作参数,增加考核的难度和多样性,使考核更具挑战性,提高学生的应变能力。 操作考核内容 考核内容涵盖无人机的起飞、降落、飞行姿态控制等方面。考核标准明确,可准确评估学生的操作水平。通过考核可发现学生的不足之处,及时进行针对性训练,帮助学生提高操作技能,更好地适应实际工作需求。 操作能力提升 提升效果 具体说明 操作技能增强 通过考核可提高学生的设备操作能力,增强实践经验。 团队协作培养 可培养学生的团队协作精神和应急处理能力。 工作适应能力提升 操作能力的提升有助于学生更好地适应实际工作需求。 全流程操作考核 外业操作考核范围 可完成全流程的机载激光雷达外业操作考核,覆盖各个环节。考核内容全面、具体,可准确评估学生的操作能力。通过考核可确保学生掌握全流程的操作技能,提高实践能力,为今后的工作打下坚实的基础。 考核环节设置 考核内容包括现场踏勘、RTK的使用、检查点采集等环节。每个环节都有明确的考核标准和要求。可根据实际情况调整考核环节和难度,满足不同教学需求,使考核更具针对性和有效性。 操作技能掌握 通过考核确保学生掌握全流程的操作技能,提高实践能力。可培养学生的独立思考能力和解决问题的能力。操作技能的掌握有助于学生更好地应对实际工作中的挑战,在工作中能够迅速准确地完成各项任务。 售后维保服务承诺响应 售后维保服务提供 服务内容涵盖 提供售后维保服务,包括设备的定期检查、维修、保养等。定期检查可及时发现设备的潜在问题,预防故障发生。维修服务可快速解决设备出现的故障,恢复设备的正常运行。保养服务则可延长设备的使用寿命,提高设备的性能和可靠性。 响应时间保障 及时响应客户的维修需求,缩短维修时间。设立专门的售后服务热线,确保客户的问题得到及时解决。在接到客户维修通知后,尽快安排维修人员到达现场,以最快的速度恢复设备的正常使用。 服务质量保证 保证售后维保服务的质量,提高客户满意度。维修人员具备专业的技能和丰富的经验,确保维修效果。使用优质的维修配件,保证设备的性能和可靠性,让客户无后顾之忧。 生产厂家承诺函 承诺函提供 承诺函优势 具体说明 法律保障支持 附生产厂家承诺函并加盖公章,为售后维保服务提供保障。 法律效力体现 承诺函具有法律效力,确保厂家履行承诺。 内容明确优势 承诺函内容详细、明确,让客户清楚了解厂家的服务内容和标准。 责任义务明确 责任义务内容 保障效果 维修更换责任承担 承诺函中明确厂家的责任和义务,保障客户的权益。 正常使用保障措施 厂家承担设备维修、更换等责任,确保客户的正常使用。 服务稳定规定机制 在承诺函中规定服务的期限和质量标准,保证服务的稳定性。 厂家信誉保障 信誉保障体现 具体说明 良好口碑证明 厂家具有良好的信誉和口碑,值得客户信赖。 行业知名度优势 在行业内有较高的知名度和美誉度,证明其服务质量可靠。 客户反馈支撑 客户的良好反馈和评价是对厂家信誉的有力证明。 质保期与升级服务 质保期承诺 质保期优势 具体说明 长期质保提供 提供不少于三年的质保期,在质保期内免费提供维修和更换服务。 质量信心体现 质保期的延长体现了对产品质量的信心和对客户的负责。 客户放心保障 让客户在使用过程中更加放心,不用担心设备的质量问题。 免费升级服务 提供不低于3年免费升级服务期,及时更新软件的功能和性能。免费升级可使软件保持先进性,满足客户不断变化的需求。升级过程简单、快捷,不影响客户的正常使用,让客户能够轻松享受到软件的最新功能。 长期维护服务 长期售后维护服务确保设备和系统的持续稳定运行。定期对设备进行维护和保养,预防故障发生。及时响应客户的问题和需求,提供技术支持和解决方案,让客户在使用过程中遇到的问题能够得到及时解决。 二等水准测量软件参数响应 测区时间自定义响应 施测路线自定义响应 灵活调整起点 可根据教师的教学安排,自由设定施测路线的起点位置,以适应不同的教学场景。在基础的自由设定功能上,教师能依据教学侧重点,如不同地形、测量难度等方面的考量,选择合适的起点。支持在地图上直接点击选择起点,操作简便快捷,只需轻点地图,即可快速确定起点。同时,提供起点位置的精确输入功能,教师可通过输入经纬度等精确坐标信息,确保起点位置的准确性。当起点位置发生变化时,系统能够自动更新施测路线的相关信息,如路线长度、途经区域等,无需教师手动干预。 自由设置终点 允许教师根据教学需求,自由确定施测路线的终点位置,满足多样化的教学要求。教师可从教学目标出发,比如针对不同的测量技能训练,灵活设置终点。支持在地图上手动绘制终点,直观方便,教师能以可视化的方式确定终点位置。提供终点位置的坐标输入功能,教师可精确输入终点坐标,确保终点位置的精确性。系统会根据起点和终点的位置,自动规划最佳的施测路线,综合考虑地形、距离、测量便利性等因素,为教师提供最优的路线方案。 自主添加控制点 教师可根据实际情况,自主在施测路线上添加控制点,以满足不同的测量需求。在教学中,教师可根据测量的重点和难点,合理添加控制点。支持在地图上快速添加控制点,操作简单高效,教师能迅速在地图上标记控制点。提供控制点的属性设置功能,如控制点的名称、编号、高程等,方便教师对控制点进行管理和识别。系统能够对添加的控制点进行管理和维护,确保控制点信息的准确性和完整性,定期检查和更新控制点信息,避免数据错误。 施测路线控制点添加 路线属性编辑 支持对施测路线的属性进行编辑,如路线名称、编号、长度等,方便教师进行管理和识别。教师可根据教学内容为路线命名,如“复杂地形测量路线”等。提供直观的属性编辑界面,教师可以轻松修改路线的相关属性,界面简洁易懂,操作方便。系统会自动保存路线属性的修改信息,确保数据的一致性,避免数据丢失或错误。支持对路线属性进行批量编辑,提高工作...
西南林业大学土木工程学院测绘工程专业认证需求采购-测绘设备采购投标方案.docx
下载提示

1.本文档仅提供部分内容试读;

2.支付并下载文件,享受无限制查看;

3.本网站所提供的标准文本仅供个人学习、研究之用,未经授权,严禁复制、发行、汇编、翻译或网络传播等,侵权必究;

4.左侧添加客服微信获取帮助;

5.本文为word版本,可以直接复制编辑使用。


这个人很懒,什么都没留下
未认证用户 查看用户
该文档于 上传
推荐文档
×
精品标书制作
百人专家团队
擅长领域:
工程标 服务标 采购标
16852
已服务主
2892
中标量
1765
平台标师
扫码添加客服
客服二维码
咨询热线:192 3288 5147
公众号
微信客服
客服