文库 服务类投标方案 软件开发

数字法庭项目投标方案.docx

DOCX   888页   下载136   2025-08-14   浏览120   收藏71   点赞295   评分-   566013字   198.00
温馨提示:当前文档最多只能预览 15 页,若文档总页数超出了 15 页,请下载原文档以浏览全部内容。
数字法庭项目投标方案.docx 第1页
数字法庭项目投标方案.docx 第2页
数字法庭项目投标方案.docx 第3页
数字法庭项目投标方案.docx 第4页
数字法庭项目投标方案.docx 第5页
数字法庭项目投标方案.docx 第6页
数字法庭项目投标方案.docx 第7页
数字法庭项目投标方案.docx 第8页
数字法庭项目投标方案.docx 第9页
数字法庭项目投标方案.docx 第10页
数字法庭项目投标方案.docx 第11页
数字法庭项目投标方案.docx 第12页
数字法庭项目投标方案.docx 第13页
数字法庭项目投标方案.docx 第14页
数字法庭项目投标方案.docx 第15页
剩余873页未读, 下载浏览全部
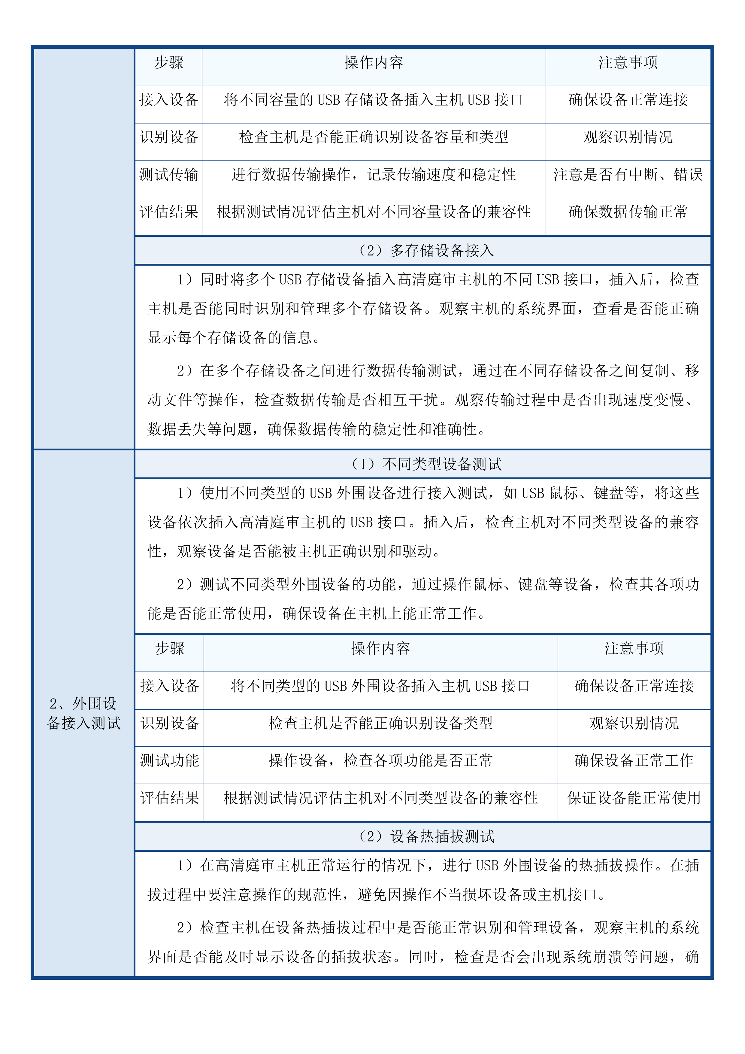
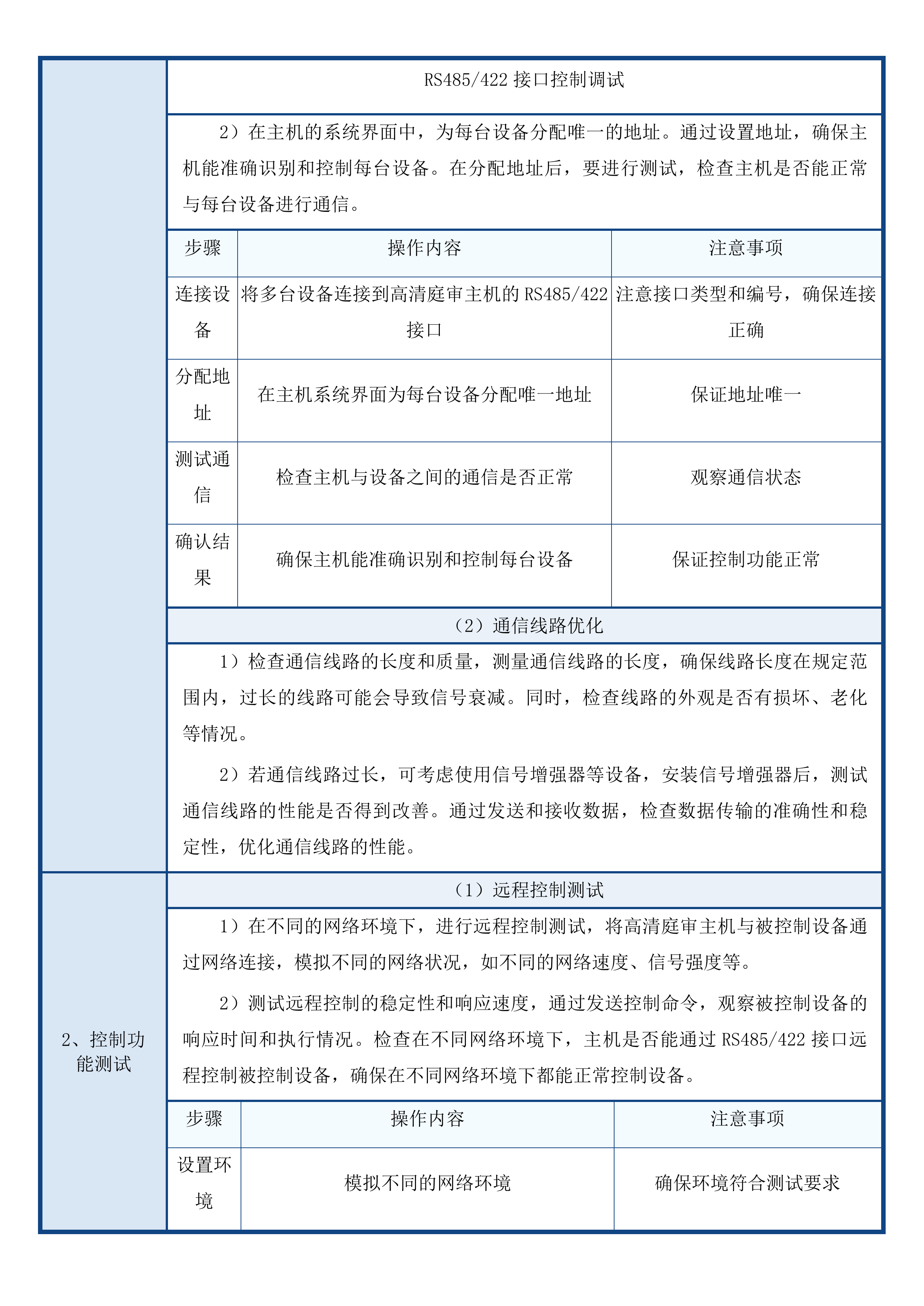
数字法庭项目投标方案 第一章 项目实施方案 7 第一节 设备安装调试方案 7 一、 高清庭审主机安装调试 7 二、 存储主机安装调试 19 三、 融合法庭设备安装调试 26 四、 庭审中控平板安装调试 36 五、 强电控制器安装调试 45 六、 庭外公告一体机安装调试 50 七、 高清一体化网络摄像机安装调试 59 八、 鹅颈麦克风安装调试 71 九、 实物展台安装调试 77 十、 电子签名板安装调试 84 十一、 法官书记员应用电脑安装调试 91 十二、 庭审显示终端及大屏设备安装调试 101 十三、 庭审音响及功放安装调试 107 十四、 网络交换机安装调试 119 十五、 综合机柜安装调试 121 第二节 施工进度计划安排 129 一、 设备运输阶段安排 129 二、 现场安装阶段计划 137 三、 系统调试阶段进度 145 四、 验收交付阶段安排 153 第三节 施工应急预案制定 161 一、 设备运输延误应对 161 二、 现场安装故障处理 172 三、 系统调试异常解决 180 第四节 方案可行性分析 191 一、 技术可行性评估 192 二、 施工可行性考量 199 三、 进度可行性研究 207 第五节 方案合理性说明 220 一、 设备安装顺序合理性 220 二、 施工流程合理性分析 226 三、 人员配置合理性阐述 232 四、 进度安排合理性解释 240 第六节 方案细致全面阐述 248 一、 设备安装详细方案 248 二、 系统调试细致规划 256 三、 功能测试全面方案 265 四、 培训安排具体内容 274 五、 验收流程详细规划 283 第七节 方案风险控制措施 293 一、 设备运输风险控制 293 二、 现场施工风险防范 299 三、 系统运行风险应对 307 第二章 质量保障措施 320 第一节 技术保障措施规划 320 一、 高清庭审主机性能保障 320 二、 庭审设备音视频同步 334 三、 设备技术合规性证明 352 四、 关键部件冗余与模块化 357 第二节 人员保障措施安排 374 一、 专业技术人员配备 374 二、 人员持证与专项培训 383 三、 项目质量管理小组 389 四、 专职质量检查实施 394 第三节 材料保障措施实施 401 一、 设备材料正规采购 401 二、 材料进场严格检验 420 三、 材料运输安全保障 426 四、 材料存放管理措施 444 第四节 组织保障措施建立 459 一、 项目组织管理体系 459 二、 施工流程与质量控制 471 三、 项目例会与质量分析 475 四、 接受监督与验收配合 479 第五节 资金保障措施落实 491 一、 项目专项账户设立 491 二、 资金使用计划编制 502 三、 项目成本控制机制 520 四、 关键设备质保金条款 525 第三章 售后服务方案 538 第一节 服务体系建设方案 538 一、 设备全生命周期服务覆盖 538 二、 服务流程制定 549 三、 服务标准明确 553 四、 问题分类处理机制 557 五、 客户反馈机制建立 561 第二节 服务人员配置规划 566 一、 技术支持工程师配备 566 二、 现场服务工程师安排 570 三、 客服专员配置 577 第三节 服务方式提供说明 581 一、 电话支持服务 581 二、 远程协助服务 585 三、 现场服务 590 四、 在线服务门户 595 第四节 服务响应时间标准 600 一、 电话响应时间 600 二、 远程支持时间 604 三、 现场服务到达时间 611 四、 复杂问题闭环处理时间 617 第五节 培训进度安排计划 622 一、 交付前培训 623 二、 安装调试后培训 628 三、 系统上线后强化培训 635 第六节 培训方式选择说明 642 一、 现场授课培训 642 二、 远程视频会议培训 646 三、 操作演示培训 651 四、 系统操作手册培训 658 五、 视频教程培训 664 第七节 培训内容详细设置 672 一、 系统功能操作培训 672 二、 设备使用规范培训 679 三、 常见问题处理培训 688 四、 系统维护与升级培训 694 五、 数据备份与恢复培训 700 六、 应急处理流程培训 706 第八节 培训讲师团队安排 711 一、 技术专家讲师 711 二、 培训讲师团队 722 第九节 培训课程安排计划 728 一、 基础操作课程 728 二、 高级管理课程 735 三、 故障处理课程 738 四、 系统维护课程 743 第四章 数字法庭项目关键技术指标 749 第一节 音频功放输出指标 749 一、 高清庭审主机音频功放 749 第二节 信创适配认证说明 766 一、 高清庭审主机信创适配 766 第三节 话筒独立音频编码 781 一、 话筒独立PCM编码 781 第四节 多路音频编解码能力 788 一、 高清庭审主机音频编解码 788 第五节 流媒体协议支持情况 800 一、 高清庭审主流媒体协议 800 第六节 软件著作权认证情况 807 一、 高清庭审主机软件著作权 807 第七节 双路RTMP推流功能 815 一、 高清庭审双路推流能力 815 第八节 远程管理与测试能力 825 一、 高清庭审远程管理测试 825 第九节 电源输出接口指标 836 一、 高清庭审主机电源接口 836 第十节 无书记员庭审模式功能 848 一、 无书记员庭审功能实现 848 第十一节 庭审信息查看与上传功能 861 一、 庭审信息查看上传能力 861 第十二节 双屏画面比例调整功能 872 一、 庭审双屏画面比例调整 872 第十三节 分屏内容互换显示功能 877 一、 庭审分屏内容互换显示 877 项目实施方案 设备安装调试方案 高清庭审主机安装调试 HDMI接口对接方法 输入接口对接 4K信号对接 1)若外部视频源设备支持4K输出,需将其输出分辨率精准设置为4K。在设置完成后,仔细检查设置参数是否准确无误,以确保输出的是标准的4K信号。 HDMI接口对接方法 4K信号对接 2)检查高清庭审主机是否支持4K输入,若支持,将主机的输入分辨率设置为4K。设置完成后,可通过播放4K测试视频来验证4K视频信号是否能正常传输,确保画面清晰、无卡顿或花屏现象。 多接口对接 1)若有多路外部视频源设备需要接入,按照上述步骤依次连接至高清庭审主机的不同HDMI输入接口。连接时要注意接口的编号顺序,避免混淆。 多接口对接 2)在主机的设置界面中,对不同的输入接口进行识别和配置。通过逐一选择每个输入接口,查看对应的视频信号是否正常显示,确保每路视频信号都能在主机上准确呈现。 步骤 操作内容 注意事项 连接设备 将外部视频源设备连接到高清庭审主机的HDMI输入接口 注意接口编号顺序,避免混淆 识别接口 在主机设置界面选择输入接口 确保准确选择对应接口 配置参数 根据设备情况设置接口参数 保证参数设置正确 检查显示 查看视频信号是否正常显示 确保画面清晰、无异常 输出接口对接 分辨率适配 1)根据显示设备的最佳分辨率,调整高清庭审主机的HDMI输出分辨率,确保显示效果清晰。在调整时,可参考显示设备的说明书来确定最佳分辨率。 分辨率适配 多输出对接 2)若显示设备出现画面异常,如模糊、花屏等,首先检查分辨率设置是否正确,可重新调整分辨率进行尝试。若问题依旧存在,可更换HDMI线缆进行测试,以排除线缆故障的可能性。 多输出对接 1)若需要同时连接多个显示设备,按照上述步骤依次连接至高清庭审主机的不同HDMI输出接口。连接过程中要注意接口的使用情况,合理分配接口资源。 2)在主机的设置界面中,对不同的输出接口进行配置。通过设置每个输出接口的分辨率、显示模式等参数,确保每个显示设备都能正常显示所需的视频内容。 接口兼容性测试 不同品牌设备测试 1)使用不同品牌和型号的外部视频源设备和显示设备进行HDMI接口对接测试。在测试过程中,要记录每个设备的品牌、型号以及对接过程中出现的问题。 2)检查在不同品牌设备组合下,高清庭审主机的HDMI接口是否能正常工作。通过观察视频信号的传输情况、画面质量等方面,确保系统的兼容性和稳定性。 长时间运行测试 1)让高清庭审主机和显示设备保持长时间运行,持续观察HDMI接口的工作状态。在运行过程中,要定期检查接口的连接是否松动、是否有发热等异常情况。 2)检查是否出现视频信号中断、画面闪烁等问题。若出现问题,要及时记录问题出现的时间、频率等信息,以便后续分析解决,确保接口在长时间使用过程中的稳定性。 音频输入输出调试 输入音频调试 多路音频输入 1)若有多路音频输入设备需要接入,按照上述步骤依次连接至高清庭审主机的不同音频输入接口。连接时要注意音频接口的类型和编号,避免接错。 多路音频输入 2)在主机的音频设置界面中,对不同的音频输入通道进行配置。通过调整每个通道的增益、音量等参数,使每路音频信号的强度和质量达到最佳状态,确保每路音频信号都能正常输入。 步骤 操作内容 注意事项 连接设备 将音频输入设备连接到高清庭审主机的音频输入接口 注意接口类型和编号,避免接错 选择通道 在主机音频设置界面选择对应输入通道 确保准确选择通道 配置参数 调整通道的增益、音量等参数 保证参数设置合理 测试音频 播放音频信号,检查输入是否正常 确保声音清晰、无杂音 音频质量调整 1)根据实际需求,在主机的音频设置界面中,对音频输入进行质量调整。开启自动混音、反馈抑制、噪声消除等功能,以提高音频的清晰度和纯净度。 2)测试音频输入的效果,通过播放不同类型的音频信号,检查音频是否清晰、无杂音、无回声等问题。若发现问题,可进一步调整相关参数,直到达到满意的音频质量。 输出音频调试 多声道输出 1)若音频输出设备支持多声道输出,在高清庭审主机的音频设置界面中,配置多声道输出模式。根据输出设备的声道数量和布局,选择合适的输出模式。 分组混音调试 2)测试多声道音频输出的效果,通过播放多声道音频测试文件,检查每个声道的声音是否能正常播放,且声音平衡。若某个声道声音异常,可调整相应的参数进行优化。 音量平衡调整 1)在不同的音量设置下,测试音频输出的效果。逐渐调整音量大小,检查音频在不同音量下是否都能保持清晰、无失真。 2)调整音频输出的音量平衡,避免出现某个声道声音过大或过小的情况。通过精细调整每个声道的音量,使各个声道的声音达到和谐统一的效果。 音频混音调试 语音激励功能调试 1)开启音频混音矩阵的语音激励功能,设置合适的阈值。阈值的设置要根据实际环境和需求进行调整,以确保在有音频输入时能准确触发该功能。 2)测试语音激励功能的效果,当有音频输入时,检查混音矩阵是否能自动调整音频输出,突出语音信号。通过监听音频输出,观察语音信号是否更加清晰、突出,若效果不理想,可进一步调整阈值等参数。 步骤 操作内容 注意事项 开启功能 在音频混音矩阵中开启语音激励功能 确保功能正常开启 设置阈值 根据实际情况设置合适的阈值 保证阈值设置合理 测试效果 输入音频信号,检查输出调整情况 观察语音信号是否突出 优化参数 若效果不理想,调整阈值等参数 直到达到满意效果 分组混音调试 1)在主机的音频设置界面中,设置分组混音功能,将不同的音频输入通道分组。根据音频的来源、用途等因素进行合理分组,以满足不同的混音需求。 2)调整每个分组的混音参数,通过调整增益、音量、均衡等参数,使每个分组的音频信号在混音后能达到最佳效果,确保每个分组的音频信号在混音后能满足不同的需求。 步骤 操作内容 注意事项 设置分组 在主机音频设置界面将音频输入通道分组 根据音频特点合理分组 选择分组 选择要调整的分组 确保准确选择分组 调整参数 调整分组的混音参数 保证参数设置合适 测试效果 播放音频,检查混音效果 确保满足需求 USB接口功能测试 存储设备接入测试 不同容量存储测试 1)使用不同容量的USB存储设备进行接入测试,将不同容量的USB存储设备依次插入高清庭审主机的USB接口。插入后,检查主机是否能正确识别存储设备的容量和类型,检查主机对不同容量存储设备的兼容性。 USB接口功能测试 2)测试在不同容量存储设备上的数据传输速度和稳定性。通过复制大文件等方式,观察数据传输的时间和过程中是否出现中断、错误等问题,确保数据传输正常。 步骤 操作内容 注意事项 接入设备 将不同容量的USB存储设备插入主机USB接口 确保设备正常连接 识别设备 检查主机是否能正确识别设备容量和类型 观察识别情况 测试传输 进行数据传输操作,记录传输速度和稳定性 注意是否有中断、错误 评估结果 根据测试情况评估主机对不同容量设备的兼容性 确保数据传输正常 多存储设备接入 1)同时将多个USB存储设备插入高清庭审主机的不同USB接口,插入后,检查主机是否能同时识别和管理多个存储设备。观察主机的系统界面,查看是否能正确显示每个存储设备的信息。 2)在多个存储设备之间进行数据传输测试,通过在不同存储设备之间复制、移动文件等操作,检查数据传输是否相互干扰。观察传输过程中是否出现速度变慢、数据丢失等问题,确保数据传输的稳定性和准确性。 外围设备接入测试 不同类型设备测试 1)使用不同类型的USB外围设备进行接入测试,如USB鼠标、键盘等,将这些设备依次插入高清庭审主机的USB接口。插入后,检查主机对不同类型设备的兼容性,观察设备是否能被主机正确识别和驱动。 2)测试不同类型外围设备的功能,通过操作鼠标、键盘等设备,检查其各项功能是否能正常使用,确保设备在主机上能正常工作。 步骤 操作内容 注意事项 接入设备 将不同类型的USB外围设备插入主机USB接口 确保设备正常连接 识别设备 检查主机是否能正确识别设备类型 观察识别情况 测试功能 操作设备,检查各项功能是否正常 确保设备正常工作 评估结果 根据测试情况评估主机对不同类型设备的兼容性 保证设备能正常使用 设备热插拔测试 1)在高清庭审主机正常运行的情况下,进行USB外围设备的热插拔操作。在插拔过程中要注意操作的规范性,避免因操作不当损坏设备或主机接口。 2)检查主机在设备热插拔过程中是否能正常识别和管理设备,观察主机的系统界面是否能及时显示设备的插拔状态。同时,检查是否会出现系统崩溃等问题,确保主机在设备热插拔过程中的稳定性。 接口稳定性测试 高温环境测试 1)在高温环境下,将USB存储设备或外围设备连接至高清庭审主机的USB接口。在连接前,要确保高温环境的温度在测试要求的范围内,连接后,测试接口的稳定性。 2)检查在高温环境下,接口是否能正常工作,通过观察设备的连接状态、数据传输情况等,检查数据传输是否正常。若出现连接不稳定、数据传输错误等问题,要及时记录并分析原因。 振动环境测试 1)在模拟振动环境下,将USB存储设备或外围设备连接至高清庭审主机的USB接口。模拟振动环境要尽量接近实际可能遇到的振动情况,连接后,测试接口的稳定性。 2)检查在振动环境下,接口是否能保持连接稳定,观察设备是否会因振动而松动或断开连接。同时,检查数据传输是否正常,通过传输数据并检查传输结果,确保在振动环境下接口能正常工作。 RS485/422接口控制调试 设备连接调试 多设备连接 1)若有多台需要通过RS485/422接口控制的设备,按照上述步骤依次连接至高清庭审主机的RS485/422接口。连接时要注意设备的接口类型和编号,确保连接正确。 RS485/422接口控制调试 2)在主机的系统界面中,为每台设备分配唯一的地址。通过设置地址,确保主机能准确识别和控制每台设备。在分配地址后,要进行测试,检查主机是否能正常与每台设备进行通信。 步骤 操作内容 注意事项 连接设备 将多台设备连接到高清庭审主机的RS485/422接口 注意接口类型和编号,确保连接正确 分配地址 在主机系统界面为每台设备分配唯一地址 保证地址唯一 测试通信 检查主机与设备之间的通信是否正常 观察通信状态 确认结果 确保主机能准确识别和控制每台设备 保证控制功能正常 通信线路优化 1)检查通信线路的长度和质量,测量通信线路的长度,确保线路长度在规定范围内,过长的线路可能会导致信号衰减。同时,检查线路的外观是否有损坏、老化等情况。 2)若通信线路过长,可考虑使用信号增强器等设备,安装信号增强器后,测试通信线路的性能是否得到改善。通过发送和接收数据,检查数据传输的准确性和稳定性,优化通信线路的性能。 控制功能测试 远程控制测试 1)在不同的网络环境下,进行远程控制测试,将高清庭审主机与被控制设备通过网络连接,模拟不同的网络状况,如不同的网络速度、信号强度等。 2)测试远程控制的稳定性和响应速度,通过发送控制命令,观察被控制设备的响应时间和执行情况。检查在不同网络环境下,主机是否能通过RS485/422接口远程控制被控制设备,确保在不同网络环境下都能正常控制设备。 步骤 操作内容 注意事项 设置环境 模拟不同的网络环境 确保环境符合测试要求 连接设备 将主机与被控制设备通过网络连接 保证连接正常 发送命令 发送远程控制命令 观察响应时间和执行情况 评估结果 根据测试情况评估远程控制的稳定性和响应速度 确保不同网络环境下都能正常控制 批量控制测试 1)在高清庭审主机的系统界面中,设置批量控制命令,根据需要控制的设备和操作要求,编写批量控制命令。设置完成后,同时控制多台被控制设备。 2)测试批量控制的效果,观察多台设备是否能同时响应命令,检查设备的执行情况是否一致。若发现有设备未响应或执行异常,要及时排查原因,确保批量控制功能正常。 通信稳定性测试 高温环境通信 1)在高温环境下,测试RS485/422接口的通信稳定性。将主机和被控制设备置于高温环境中,确保温度在测试要求的范围内,连接好通信线路后,进行通信测试。 2)检查在高温环境下,通信是否能正常进行,通过发送和接收数据,检查数据传输的准确性和完整性。观察通信过程中是否出现丢包、错误等问题,确保数据传输准确。 潮湿环境通信 1)在潮湿环境下,测试RS485/422接口的通信稳定性。将主机和被控制设备放置在潮湿环境中,模拟实际可能遇到的潮湿情况,连接好通信线路后,进行通信测试。 2)检查在潮湿环境下,通信线路和设备是否会受到影响,观察线路是否有短路、设备是否有受潮损坏等情况。同时,检查数据传输是否正常,通过传输数据并检查结果,确保在潮湿环境下通信正常。 系统功能全面测试 视频功能测试 4K视频测试 1)输入4K分辨率的视频信号,将支持4K输出的视频源设备与高清庭审主机连接,设置好输出分辨率为4K,检查高清庭审主机是否能正常编码和处理4K视频。 2)测试在4K视频下的画面质量和流畅度,播放4K视频文件,观察画面是否清晰、无卡顿、无花屏等现象。通过调整播放进度、切换不同的4K视频内容,确保视频显示清晰、流畅。 视频兼容性测试 1)使用不同格式和分辨率的视频文件进行测试,准备多种常见格式和不同分辨率的视频文件,依次将这些文件输入到高清庭审主机中,检查主机对不同视频格式和分辨率的兼容性。 2)测试与第三方视频设备的互联互通,将高清庭审主机与支持标准H.323视频通话协议的第三方视频设备连接,进行视频通话测试。确保支持标准H.323视频通话协议,与第三方设备能正常进行视频通话。 步骤 操作内容 注意事项 准备文件 准备不同格式和分辨率的视频文件 确保文件常见且格式多样 输入文件 将视频文件输入到高清庭审主机 观察主机对文件的处理情况 连接设备 将主机与第三方视频设备连接 保证连接正常 进行通话 进行视频通话测试 检查互联互通情况 评估结果 根据测试情况评估主机的视频兼容性 确保支持相关协议和正常通话 音频功能测试 复杂音频环境测试 1)在复杂的音频环境下,如多人同时说话、有背景噪音等,模拟这样的环境,将相关音频输入到高清庭审主机中,测试音频处理功能的效果。 2)检查语音识别功能在复杂音频环境下的准确率,开启语音识别功能,播放复杂音频内容,检查识别结果的准确性。通过多次测试和对比,确保语音识别能正常工作。 步骤 操作内容 注意事项 设置环境 模拟复杂音频环境 确保环境符合测试要求 输入音频 将复杂音频输入到主机 观察音频处理效果 开启功能 开启语音识别功能 保证功能正常开启 测试识别 播放音频,检查识别结果的准确性 多次测试,确保识别准确 评估结果 根据测试情况评估语音识别功能在复杂环境下的准确率 确保语音识别能正常工作 音频兼容性测试 1)使用不同格式和编码标准的音频文件进行测试,准备多种常见格式和不同编码标准的音频文件,将这些文件依次输入到高清庭审主机中,检查主机对不同音频格式和编码标准的兼容性。 2)测试与第三方音频设备的互联互通,将高清庭审主机与第三方音频设备连接,进行音频信号的传输和处理测试。确保音频信号能正常传输和处理。 存储与调用功能测试 大容量存储测试 1)持续进行庭审录音录像,开启高清庭审主机的录音录像功能,让其持续工作,直到硬盘存储接近满容量。在这个过程中,检查主机在大容量存储情况下的稳定性和性能。 2)测试在大容量存储情况下,存储文件的读取和播放速度,选择存储的录音录像文件进行读取和播放操作,记录读取和播放的时间,检查是否出现卡顿、延迟等问题。确保数据能正常访问。 步骤 操作内容 注意事项 开启录制 开启主机的录音录像功能 保证功能正常开启 持续录制 让主机持续工作,直到硬盘接近满容量 观察主机稳定性和性能 读取文件 选择存储的文件进行读取和播放操作 记录读取和播放时间 检查效果 检查是否出现卡顿、延迟等问题 确保数据能正常访问 评估结果 根据测试情况评估大容量存储下的性能 保证存储和访问正常 资源调用稳定性测试 1)多次调用吉林高院庭审资源能力中心的功能,在高清庭审主机的系统界面中,按照操作流程多次调用吉林高院庭审资源能力中心的各项功能,检查调用的稳定性和响应速度。 2)测试在不同网络环境下,资源调用功能是否能正常工作,模拟不同的网络状况,如不同的网络速度、信号强度等,在每种网络环境下进行资源调用测试。通过多次测试,确保在不同网络环境下资源调用功能都能正常工作。 步骤 操作内容 注意事项 设置环境 模拟不同的网络环境 确保环境符合测试要求 调用功能 多次调用吉林高院庭审资源能力中心的功能 观察调用稳定性和响应速度 评估结果 根据测试情况评估资源调用在不同网络环境下的稳定性 确保功能正常工作 存储主机安装调试 录像存储功能测试 RTSP视频流接入测试 视频流识别检查 检查存储主机的监控界面,确认是否显示正确的视频画面,不仅要查看画面是否完整,还要检查画面的比例是否正常。对比视频画面的清晰度和色彩还原度,确保与实际情况相符,可通过与现场实际场景进行对比,查看是否存在模糊、偏色等问题。测试不同时间段的视频流接入,验证存储主机的持续接收能力,从白天到夜晚,不同光照条件下的视频流都要进行测试,以确保存储主机在各种情况下都能稳定接收。 传输稳定性观察 在接入视频流后的一段时间内,持续观察画面是否有卡顿现象,包括轻微的卡顿和长时间的停滞。使用专业工具检测视频流的传输带宽,确保满足存储要求,可根据存储主机的规格和实际需求,确定合适的带宽标准。模拟网络波动情况,测试存储主机的抗干扰能力,通过调整网络参数,如降低带宽、增加延迟等,来模拟网络波动,观察存储主机的表现。 参数一致性验证 查看存储主机的配置信息,确认视频流的分辨率、帧率等参数,要仔细核对每个参数的数值是否正确。与庭审主机的输出参数进行对比,确保两者一致,若不一致,需及时调整存储主机的参数。对不同分辨率和帧率的视频流进行测试,验证存储主机的兼容性,从低分辨率到高分辨率,不同帧率的视频流都要进行测试,以确保存储主机能够适应各种情况。 录像存储功能验证 录像参数设置 根据项目需求,设置录像文件的格式为MP4,这是一种常见且兼容性较好的视频格式。选择合适的存储路径,确保有足够的存储空间,可根据存储主机的硬盘容量和实际需求,合理分配存储空间。设置录像的时间段和触发条件,如定时录像、事件触发录像等,可根据庭审的实际情况,设置不同的录像时间段和触发条件,以满足不同的需求。 录像文件保存检查 在录制结束后,查看存储路径下是否生成了相应的录像文件,要检查文件的名称和格式是否正确。检查录像文件的大小和时长是否符合预期,可根据视频流的分辨率、帧率等参数,计算出理论上的文件大小和时长,与实际情况进行对比。对多个录像文件进行检查,确保每个文件都能正常保存,可随机抽取多个录像文件进行检查,以确保存储主机的稳定性。 录像文件完整性验证 使用播放器打开录像文件,检查是否能正常播放,包括画面和声音是否正常。观察播放过程中是否有画面缺失、声音中断等问题,若有问题,需及时排查原因。对录像文件进行解码分析,确保文件的完整性,可使用专业的视频解码工具,对录像文件进行分析,检查文件是否存在损坏或丢失的情况。 验证项目 验证方法 验证结果 播放情况 使用播放器打开录像文件 正常/异常 画面质量 观察画面是否有缺失、模糊等问题 正常/异常 声音质量 检查声音是否有中断、杂音等问题 正常/异常 文件结构 使用专业工具分析文件结构 完整/不完整 存储容量测试 文件写入测试 使用自动化工具向存储主机中快速写入大量录像文件,可根据存储主机的性能和实际需求,设置合适的写入速度和文件数量。记录写入过程中的时间和速度,评估存储主机的写入性能,通过对比不同时间段的写入速度,分析存储主机的性能变化。在写入过程中,观察存储主机的系统资源使用情况,包括CPU、内存、硬盘等,确保系统资源不会出现瓶颈。 存储容量测试 性能表现观察 当存储主机接近容量上限时,检查录像文件的写入速度是否下降,若下降,需及时清理存储空间或更换硬盘。观察存储主机的系统响应时间,确保操作正常,包括打开文件、查看文件信息等操作,若响应时间过长,需及时优化系统性能。测试存储主机在容量满时的处理方式,如是否自动覆盖旧文件,可根据实际需求,设置合适的处理方式。 容量报警验证 当存储主机达到容量上限时,检查是否触发了容量报警功能,可通过设置不同的容量阈值,测试报警功能的准确性。验证报警信息的准确性和及时性,确保管理员能够及时收到报警信息。测试不同报警方式的有效性,如声光报警、邮件报警等,可根据实际需求,选择合适的报警方式。 文件上传下载调试 上传功能调试 文件类型测试 选择视频、文档、图片等不同类型的文件进行上传,以全面测试存储主机对不同文件类型的支持能力。检查存储主机是否支持所有指定类型的文件上传,若不支持,需及时更新存储主机的软件或配置。测试不同文件类型的上传速度和成功率,可根据文件的大小、格式等因素,分析上传速度和成功率的差异。 进度显示检查 在上传过程中,观察上传进度条的显示是否准确,包括进度条的百分比和剩余时间的显示。验证进度条的更新频率是否合理,若更新频率过快或过慢,都会影响用户体验。检查在上传中断后,进度条是否能正确恢复,可通过模拟网络中断等情况,测试进度条的恢复能力。 文件完整性验证 上传完成后,对比上传前后文件的大小和哈希值,确保文件在上传过程中没有丢失或损坏。使用专业工具检查文件的内部结构是否完整,可根据文件的类型和格式,选择合适的工具进行检查。对上传的文件进行打开和编辑操作,确保文件可正常使用,若文件无法打开或编辑,需及时排查原因。 下载功能调试 文件选择测试 文件类型 文件大小 下载情况 视频 小 正常/异常 视频 大 正常/异常 文档 小 正常/异常 文档 大 正常/异常 图片 小 正常/异常 图片 大 正常/异常 选择不同大小和类型的文件进行下载,以测试存储主机对不同文件的下载支持能力。检查存储主机是否能正确提供文件下载列表,若列表显示错误或不完整,需及时更新存储主机的软件或配置。测试在多文件下载时的系统性能,可通过同时下载多个文件,观察系统的响应时间和资源使用情况。 下载速度检查 使用下载工具记录下载过程中的速度,可根据下载工具的统计数据,分析下载速度的变化情况。对比不同文件的下载速度,分析影响因素,如文件大小、网络带宽等。测试在不同网络环境下的下载速度,可通过切换网络环境,如WiFi、4G等,测试下载速度的差异。 文件一致性验证 下载完成后,对比下载文件和原始文件的大小、哈希值,确保文件在下载过程中没有丢失或损坏。使用专业工具检查文件的内容是否一致,可根据文件的类型和格式,选择合适的工具进行检查。对下载的文件进行打开和编辑操作,确保文件可正常使用,若文件无法打开或编辑,需及时排查原因。 上传下载并发测试 并发操作执行 使用自动化工具同时启动多个文件的上传和下载任务,可根据存储主机的性能和实际需求,设置合适的并发数量。设置不同的并发数量,测试存储主机的最大并发处理能力,通过对比不同并发数量下的系统性能,确定存储主机的最大并发处理能力。观察在并发操作过程中,系统的响应时间和操作流畅性,若响应时间过长或操作卡顿,需及时优化系统性能。 资源使用观察 在并发操作过程中,监控存储主机的CPU、内存、网络带宽等资源使用情况,可使用系统监控工具实时查看资源使用情况。分析资源使用的峰值和波动情况,评估系统的稳定性,若资源使用峰值过高或波动过大,可能会影响系统的稳定性。检查系统在资源紧张时是否会出现崩溃或异常情况,若出现崩溃或异常情况,需及时排查原因并解决。 稳定性验证 检查并发操作过程中,上传和下载任务是否能正常完成,若任务失败,需及时排查原因并解决。验证文件的完整性和一致性,确保没有数据丢失或损坏,可通过对比文件的大小、哈希值等信息进行验证。测试在长时间并发操作后,存储主机的性能是否下降,可通过对比长时间并发操作前后的系统性能,评估存储主机的稳定性。 与庭审主机对接调试 接口连接检查 物理连接检查 检查项目 检查方法 检查结果 网络线缆连接 检查线缆是否插好,有无松动或损坏 正常/异常 接口指示灯状态 查看指示灯是否正常亮起 正常/异常 接口清洁情况 检查接口是否有灰尘或杂物 清洁/不清洁 检查网络线缆是否插好,有无松动或损坏,若线缆松动或损坏,需及时重新插拔或更换线缆。查看接口处的指示灯状态,判断连接是否正常,若指示灯不亮或闪烁异常,需及时排查原因。对连接的接口进行清洁,确保接触良好,可使用专业的清洁工具进行清洁。 参数设置验证 检查存储主机和庭审主机的网络接口参数,如IP地址、子网掩码、网关等,确保两个设备的参数设置一致,符合网络规划。若参数设置不一致,需及时调整存储主机或庭审主机的参数。测试不同参数设置下的接口连接情况,可通过修改参数设置,观察接口连接的稳定性和可靠性。 通信稳定性测试 使用网络测试工具,如ping命令,测试两个设备之间的通信延迟和丢包率,可根据测试结果评估通信的稳定性。在一段时间内持续进行测试,观察通信的稳定性,若通信延迟或丢包率过高,需及时排查原因。模拟网络干扰情况,测试接口的抗干扰能力,可通过调整网络参数或使用干扰设备,模拟网络干扰情况,观察接口的表现。 数据传输测试 数据类型测试 选择视频、音频、文本等不同类型的数据进行传输,以测试存储主机对不同数据类型的接收和处理能力。检查存储主机是否能正确接收和处理所有类型的数据,若不能,需及时更新存储主机的软件或配置。测试不同数据类型的传输速度和成功率,可根据数据的大小、格式等因素,分析传输速度和成功率的差异。 传输速度检查 数据类型 传输速度 影响因素 视频 XXXMbps 文件大小、网络带宽等 音频 XXXMbps 文件大小、网络带宽等 文本 XXXMbps 文件大小、网络带宽等 使用数据传输工具记录传输过程中的速度,可根据传输工具的统计数据,分析传输速度的变化情况。对比不同数据类型的传输速度,分析影响因素,如文件大小、网络带宽等。测试在不同网络带宽下的传输速度,可通过调整网络带宽,测试传输速度的差异。 数据完整性验证 传输完成后,对比传输前后的数据大小和哈希值,确保数据在传输过程中没有丢失或损坏。使用专业工具检查数据的内部结构是否完整,可根据数据的类型和格式,选择合适的工具进行检查。对传输的数据进行使用和分析,确保数据可正常使用,若数据无法使用或分析结果异常,需及时排查原因。 协同工作验证 庭审场景模拟 设置不同的庭审场景,如远程开庭、本地庭审等,以模拟实际庭审情况。在模拟场景下,同时启动存储主机和庭审主机的相关功能,观察两个设备在不同场景下的响应时间和操作流程,若响应时间过长或操作流程不顺畅,需及时优化系统性能。 协同工作验证 功能检查 检查存储主机的录像存储、文件管理等功能是否正常,若功能异常,需及时排查原因并解决。验证庭审主机的视频流输出、语音识别等功能是否正常,若功能异常,需及时更新庭审主机的软件或配置。测试两个设备之间的数据交互和协同操作是否顺畅,若数据交互或协同操作出现问题,需及时排查原因。 稳定性和可靠性验证 在长时间的模拟庭审过程中,观察两个设备的运行状态,检查是否有出现故障或异常情况,如系统崩溃、数据丢失等。若出现故障或异常情况,需及时排查原因并解决。测试在多次模拟庭审后,协同工作的性能是否下降,可通过对比多次模拟庭审前后的系统性能,评估协同工作的稳定性和可靠性。 融合法庭设备安装调试 法官应用模块功能调试 客户端联动调试 与书记员客户端联动 对法官应用模块与书记员客户端的联动功能进行测试,确保当书记员系统进入庭审后,法官系统能准确提示是否登录到庭审系统中。在测试过程中,会多次模拟书记员系统进入庭审的情况,检查法官系统的提示功能是否正常。同时,严格检查联动的响应时间和准确性,避免出现延迟或误提示的情况。将记录每次测试的结果,包括响应时间、提示准确性等信息,形成如下表格: 测试次数 响应时间(秒) 提示准确性 测试结果 1 1 准确 通过 2 1.2 准确 通过 3 1.1 准确 通过 4 1.3 准确 通过 5 1 准确 通过 庭审状态通知接收 验证法官应用模块接收书记员客户端发送的庭审状态通知的功能,确保信息传递的及时性和完整性。会模拟不同的庭审状态变化,如庭审开始、暂停、结束等,检查法官系统的提示信息是否准确无误。记录每次模拟测试的详细情况,包括庭审状态变化类型、法官系统提示信息内容、信息接收时间等,形成如下表格: 模拟庭审状态变化 法官系统提示信息 信息接收时间(秒) 提示信息准确性 测试结果 庭审开始 已进入庭审 1 准确 通过 庭审暂停 庭审已暂停 1.1 准确 通过 庭审结束 庭审已结束 1 准确 通过 庭审开始 已进入庭审 1.2 准确 通过 庭审暂停 庭审已暂停 1.1 准确 通过 案件功能调试 案件查询与排期管理 对法官应用模块的案件查询功能进行多维度测试,确保能通过案件编号、当事人姓名、案件类型等多种信息准确查询案件信息和待审排期信息。会使用不同的查询条件组合进行多次测试,记录查询的准确性和响应时间。同时,验证新建案件和新建排期的功能是否正常,检查排期的准确性和合理性,包括排期时间是否符合法庭工作安排、案件信息是否完整录入等。在测试新建案件和排期功能时,会模拟不同的案件情况和排期需求,确保系统能满足各种实际场景的要求。 案件修改与删除操作 全面检查法官应用模块选择案号后进行修改排期、笔录预设、删除排期等操作的功能是否正常。在测试过程中,会严格按照实际业务流程进行操作,确保操作的结果能正确保存和更新,避免出现数据丢失或错误的情况。会对每一次操作的结果进行详细记录,包括操作类型、操作前后的数据变化、操作是否成功等信息。如果发现操作失败或数据异常的情况,会及时进行排查和修复,确保系统的稳定性和数据的准确性。 书记员应用模块操作测试 显示与播报功能调试 显示模式切换 对法官应用模块的双屏及单屏全屏显示功能进行测试,确保支持自行切换,且显示效果清晰、无卡顿。会多次进行显示模式的切换操作,检查切换过程中画面的完整性和稳定性,避免出现画面闪烁或变形的情况。记录每次切换的结果,包括切换时间、画面显示效果等信息,形成如下表格: 证据与画面切换 切换次数 切换时间(秒) 画面完整性 画面稳定性 测试结果 1 0.8 完整 稳定 通过 2 0.9 完整 稳定 通过 3 0.8 完整 稳定 通过 4 0.9 完整 稳定 通过 5 0.8 完整 稳定 通过 语音播报准确性 验证法官应用模块的语音播报功能,确保语音内容准确、清晰,无杂音或错误。会使用不同的文本内容进行语音播报测试,检查语音播报的音量和语速是否合适,可根据需要进行调整。记录每次测试的详细情况,包括文本内容、语音播放效果、音量和语速等信息,形成如下表格: 测试次数 文本内容 语音清晰度 音量 语速 测试结果 1 案件已开庭 清晰 适中 适中 通过 2 庭审已暂停 清晰 适中 适中 通过 3 案件已结束 清晰 适中 适中 通过 4 请当事人入场 清晰 适中 适中 通过 5 庭审继续进行 清晰 适中 适中 通过 书记员应用模块操作测试 客户端联动测试 当事人客户端联动 对书记员应用模块与法官、当事人客户端的联动功能进行测试,确保当书记员系统进入庭审后,法官、当事人系统有相应的状态变化。在测试过程中,会多次模拟书记员系统进入庭审的情况,检查法官和当事人系统的状态变化是否准确。同时,严格检查联动的响应时间和准确性,保证信息传递的及时性和完整性。记录每次测试的结果,包括响应时间、状态变化准确性等信息,形成如下表格: 测试次数 法官系统响应时间(秒) 法官系统状态变化准确性 当事人系统响应时间(秒) 当事人系统状态变化准确性 测试结果 1 1 准确 1.1 准确 通过 2 1.1 准确 1.2 准确 通过 3 1 准确 1.1 准确 通过 4 1.2 准确 1.3 准确 通过 5 1.1 准确 1.2 准确 通过 庭审状态通知发送 验证书记员应用模块能否正常向法官、当事人客户端发送庭审状态通知,确保通知信息准确无误。会模拟不同的庭审状态变化,如庭审开始、暂停、结束等,检查发送的通知是否能被正确接收和显示。记录每次模拟测试的详细情况,包括庭审状态变化类型、通知发送时间、法官和当事人系统的接收情况等,形成如下表格: 模拟庭审状态变化 通知发送时间(秒) 法官系统接收情况 当事人系统接收情况 通知准确性 测试结果 庭审开始 1 正常接收 正常接收 准确 通过 庭审暂停 1.1 正常接收 正常接收 准确 通过 庭审结束 1 正常接收 正常接收 准确 通过 庭审开始 1.2 正常接收 正常接收 准确 通过 庭审暂停 1.1 正常接收 正常接收 准确 通过 笔录编辑与控制功能测试 笔录编辑与同步 对书记员应用模块的笔录编辑功能进行测试,确保书记员可以正常编辑笔录,并将笔录内容同步到法官及当事人客户端。在测试过程中,会模拟不同的笔录编辑场景,如添加内容、修改内容、删除内容等,检查同步的及时性和准确性,避免出现数据不一致的情况。会记录每次编辑和同步操作的结果,包括操作时间、同步时间、数据一致性等信息,确保系统能满足实际庭审笔录记录和共享的需求。 设备控制与状态显示 验证书记员应用模块的设备控制功能,确保支持庭审画面切换、设备状态显示等功能。会对各种设备控制操作进行测试,如切换不同的庭审画面、查看设备的开关状态等,检查设备控制的准确性和稳定性,避免出现操作失误或设备状态显示错误的情况。在测试过程中,会详细记录每次操作的结果,包括操作类型、操作结果、设备状态显示情况等信息,确保系统能对法庭设备进行有效的控制和管理。 多种开庭场景支持 远程提讯与开庭控制测试 远程连接与管理 对书记员应用模块的远程提讯和远程开庭控制功能进行测试,确保能正常连接讯问室或远端法庭,并进行有效的管理。会模拟不同的远程连接场景,如连接不同地区的讯问室、远端法庭等,检查连接的稳定性和可靠性,避免出现连接中断或管理混乱的情况。在测试过程中,会记录每次连接的详细信息,包括连接时间、连接成功率、管理操作的执行情况等,确保系统能满足远程庭审的需求。 远程连接与管理 多种开庭场景支持 验证书记员应用模块是否支持多种开庭场景,确保在不同场景下都能正常使用。会模拟不同的开庭场景,如普通庭审、远程庭审、合并审理等,检查系统的适应性和稳定性。在模拟测试过程中,会关注系统在各种场景下的功能表现,如庭审流程的执行情况、设备的控制效果、数据的同步情况等,确保系统能灵活应对各种开庭需求。 当事人应用模块联动调试 与书记员客户端联动调试 自动登录与状态通知接收 测试当事人应用模块与书记员客户端的联动功能,确保当书记员系统进入庭审后,当事人系统能自动登录到庭审系统中,并接收庭审状态通知。在测试过程中,会多次模拟书记员系统进入庭审的情况,检查当事人系统的自动登录功能是否准确及时,以及庭审状态通知的接收情况。会记录每次测试的结果,包括自动登录时间、通知接收时间、通知内容的准确性等信息,确保当事人系统能与书记员系统实现良好的联动。 庭审信息显示 验证当事人应用模块在庭审过程中显示案号、开庭状态等信息的准确性和及时性。会在不同的庭审阶段检查当事人系统显示的信息是否清晰、完整,无错误或遗漏。在测试过程中,会与实际的庭审信息进行比对,确保显示的信息与实际情况一致。同时,会关注信息显示的更新速度,确保当事人能及时获取最新的庭审信息。 显示功能调试 显示模式切换 对当事人应用模块的双屏及单屏全屏显示功能进行测试,确保支持自行切换,且显示效果清晰、无卡顿。会多次进行显示模式的切换操作,检查切换过程中画面的完整性和稳定性,避免出现画面闪烁或变形的情况。在测试过程中,会记录每次切换的时间、画面显示效果等信息,确保系统的显示功能能满足当事人在庭审过程中的需求。 共享内容显示 验证当事人应用模块能否正常显示书记员系统共享的电脑桌面内容及示证文件。会检查显示的内容是否清晰、完整,无错误或遗漏。在测试过程中,会模拟不同的共享内容,如文档、图片、视频等,检查当事人系统的显示效果。同时,会关注显示的速度和稳定性,确保当事人能及时、清晰地查看共享内容。 交互功能调试 画面拖拽调整 测试当事人应用模块在双屏模式下左右两侧分屏画面的拖拽调整功能,确保操作灵活、无卡顿。会多次进行画面拖拽调整操作,检查调整后的画面显示效果,避免出现画面变形或显示不全的情况。在测试过程中,会记录每次操作的结果,包括操作的流畅性、画面显示效果等信息,确保系统的交互功能能为当事人提供良好的使用体验。 庭审视频图像显示 验证当事人应用模块显示庭审视频图像的功能,确保图像清晰、流畅,无卡顿或延迟。会检查视频图像的分辨率和色彩还原度,保证观看效果良好。在测试过程中,会使用不同的视频源进行测试,关注视频的播放效果、分辨率、色彩等指标,确保当事人能清晰地观看庭审视频。 庭审中控平板功能测试 设备控制功能测试 电源开关控制 测试庭审中控平板对法庭设备电源开关的控制功能,确保能准确、及时地控制设备的电源开关。在测试过程中,会多次操作中控平板对不同的法庭设备进行电源开关控制,检查控制的稳定性和可靠性,避免出现控制失败或误操作的情况。会记录每次操作的结果,包括操作时间、设备响应情况等信息,形成如下表格: 测试次数 操作设备 操作时间(秒) 设备响应情况 控制准确性 测试结果 1 庭审主机 1 正常响应 准确 通过 2 摄像机 1.1 正常响应 准确 通过 3 音响 1 正常响应 准确 通过 4 实物展台 1.2 正常响应 准确 通过 5 电子签名板 1.1 正常响应 准确 通过 证据与画面切换 验证庭审中控平板对证据切换和画面切换的控制功能,确保切换过程流畅、无卡顿。会多次进行证据和画面的切换操作,检查切换的准确性和稳定性,保证显示的内容符合预期。记录每次切换操作的详细情况,包括切换时间、切换准确性、显示效果等信息,形成如下表格: 测试次数 切换类型 切换时间(秒) 切换准确性 显示效果 测试结果 1 证据切换 1 准确 清晰 通过 2 画面切换 1.1 准确 清晰 通过 3 证据切换 1 准确 清晰 通过 4 画面切换 1.2 准确 清晰 通过 5 证据切换 1.1 准确 清晰 通过 显示与触控功能测试 显示效果检查 检查庭审中控平板的显示效果,确保显示屏清晰、无坏点,色彩还原度高。会使用专业的检测工具对显示屏进行全面检测,验证显示的分辨率和亮度是否符合要求,可根据实际环境进行调整。记录检测的结果,包括分辨率、亮度、色彩还原度等信息,形成如下表格: 检测项目 检测结果 是否符合要求 分辨率 1280x800 是 亮度 适中 是 色彩还原度 高 是 坏点情况 无 是 清晰度 清晰 是 触控操作灵敏度 测试庭审中控平板的触控功能,确保操作灵敏、响应及时,无延迟或误操作。会进行各种触控操作,如点击、滑动、缩放等,检查触控的准确性和稳定性,保证各项操作能准确执行。记录每次触控操作的结果,包括操作类型、操作响应时间、操作准确性等信息,确保中控平板的触控功能能满足实际使用需求。 触控操作灵敏度 网络连接功能测试 有线网络连接稳定性 测试庭审中控平板的有线网络连接功能,确保能稳定连接到网络,无丢包或中断的情况。会在不同的网络环境下进行测试,检查网络连接的速度和稳定性,保证各项功能能正常使用。在测试过程中,会使用专业的网络检测工具记录网络连接的各项指标,如网络速度、丢包率、连接稳定性等信息,确保中控平板在有线网络环境下能可靠运行。 网络接口兼容性 验证庭审中控平板的网络接口是否兼容不同的网络设备和协议,确保能正常通信。会连接不同类型的网络设备,如路由器、交换机等,检查网络接口的稳定性和可靠性,避免出现连接失败或通信异常的情况。在测试过程中,会记录每次连接的情况,包括连接设备类型、连接成功率、通信效果等信息,确保中控平板的网络接口能适应各种网络环境。 庭审中控平板安装调试 电源开关控制调试 电源连接检查 适配器参数核对 检查项目 检查内容 检查标准 输出电压、电流 对比电源适配器的输出电压、电流与庭审中控平板的额定电压、电流 两者一致 品牌、型号 查看适配器的品牌、型号 为设备制造商推荐的产品,保证兼容性 生产日期和使用期限 检查适配器的生产日期和使用期限 避免使用老化的电源适配器 认证标识 确认适配器的认证标识 如3C认证等,确保产品质量符合标准 线缆外观检查 检查项目 检查内容 检查标准 外皮磨损、划痕 仔细查看电源线缆的外皮是否有明显的磨损、划痕 无明显磨损、划痕,如有则需及时更换 接口牢固度 检查线缆的接口处是否牢固,有无松动或脱焊的迹象 接口牢固,无松动或脱焊迹象 线缆长度 查看线缆的长度是否合适 长度合适,避免过长或过短影响使用 线缆材质 确认线缆的材质是否符合要求 具有良好的绝缘性能 插头插座检查 检查电源插头的引脚是否有弯曲、变形等情况,若有则需进行修复或更换。查看插座的插孔是否有松动、烧焦等现象,确保插座能够正常供电。使用万用表等工具检测插座的电压是否稳定,需符合设备的使用要求。确认插座的接地是否良好,以此保障设备和人员的安全。在检查过程中,要仔细观察插头引脚的状态,对于有问题的插头及时处理。对于插座,不仅要查看外观,还要通过专业工具检测其电气性能。同时,良好的接地是保障设备稳定运行和人员安全的重要因素,必须严格检查。 适配器参数核对 线缆外观检查 插头插座检查 设备接口检查 若发现插头引脚弯曲,可能会导致接触不良,影响设备的正常供电,甚至引发安全隐患。插座插孔松动或烧焦,可能是因为长期使用或过载,需要及时更换以避免安全事故。电压不稳定可能会对设备造成损害,因此要确保插座输出的电压在设备额定电压范围内。接地不良则可能使设备在运行过程中产生静电或漏电,对人员和设备都有潜在危险。 设备接口检查 使用手电筒等工具查看庭审中控平板的电源接口内部是否有灰尘、杂物等,如有则需清理干净。检查接口的金属触点是否有氧化、生锈等情况,如有则需进行处理。轻轻插拔电源插头,感受接口的松紧度是否合适,避免过松或过紧。确认接口的类型是否与电源适配器匹配,避免错误连接导致设备损坏。在检查接口内部时,要仔细观察每个角落,确保没有灰尘或杂物堆积。对于金属触点的氧化和生锈情况,要及时采取相应的处理措施,以保证良好的电气连接。 接口过松可能会导致接触不良,使设备在使用过程中出现断电等问题;过紧则可能会损坏接口或插头。接口类型不匹配可能会造成设备无法正常工作,甚至损坏设备内部...
数字法庭项目投标方案.docx
下载提示

1.本文档仅提供部分内容试读;

2.支付并下载文件,享受无限制查看;

3.本网站所提供的标准文本仅供个人学习、研究之用,未经授权,严禁复制、发行、汇编、翻译或网络传播等,侵权必究;

4.左侧添加客服微信获取帮助;

5.本文为word版本,可以直接复制编辑使用。


这个人很懒,什么都没留下
未认证用户 查看用户
该文档于 上传
推荐文档
×
精品标书制作
百人专家团队
擅长领域:
工程标 服务标 采购标
16852
已服务主
2892
中标量
1765
平台标师
扫码添加客服
客服二维码
咨询热线:192 3288 5147
公众号
微信客服
客服