文库 货物类投标方案 电梯采购

电动伸缩门采购投标方案(394页)(2024年修订版).docx

DOCX   394页   下载370   2024-07-12   浏览371   收藏0   点赞0   评分-   158795字   89.00
温馨提示:当前文档最多只能预览 15 页,若文档总页数超出了 15 页,请下载原文档以浏览全部内容。
电动伸缩门采购投标方案(394页)(2024年修订版).docx 第1页
电动伸缩门采购投标方案(394页)(2024年修订版).docx 第2页
电动伸缩门采购投标方案(394页)(2024年修订版).docx 第3页
电动伸缩门采购投标方案(394页)(2024年修订版).docx 第4页
电动伸缩门采购投标方案(394页)(2024年修订版).docx 第5页
电动伸缩门采购投标方案(394页)(2024年修订版).docx 第6页
电动伸缩门采购投标方案(394页)(2024年修订版).docx 第7页
电动伸缩门采购投标方案(394页)(2024年修订版).docx 第8页
电动伸缩门采购投标方案(394页)(2024年修订版).docx 第9页
电动伸缩门采购投标方案(394页)(2024年修订版).docx 第10页
电动伸缩门采购投标方案(394页)(2024年修订版).docx 第11页
电动伸缩门采购投标方案(394页)(2024年修订版).docx 第12页
电动伸缩门采购投标方案(394页)(2024年修订版).docx 第13页
剩余379页未读, 下载浏览全部
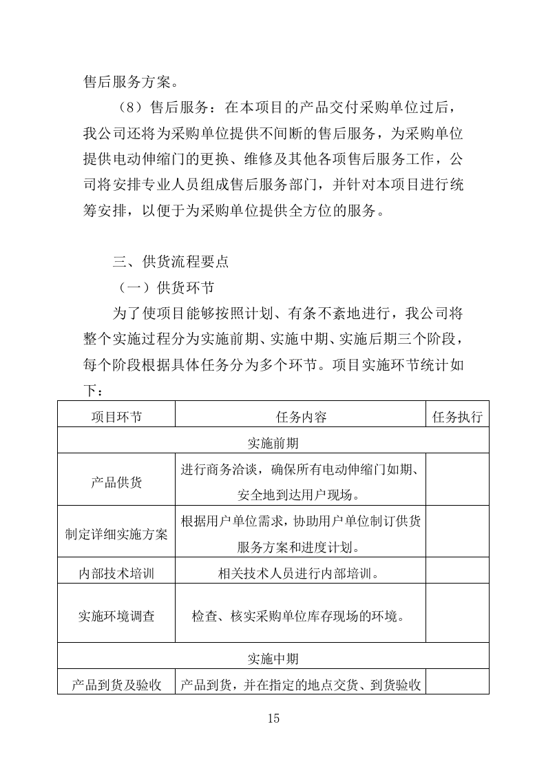
电动伸缩门采购 投标方案 目录 第一章 项目整体服务设想 10 第一节 电动伸缩门采购理念 10 一、服务理念 10 二、质量理念 10 三、管理理念 11 四 、安全理念 11 第 二 节 电动伸缩门 供货计划 12 一、供货服务说明 12 二、供货组织程序 13 三、供货流程要点 15 四 、配送服务计划 18 第 三 节 项目保障方案 23 一、信息保障 24 二、仓储保障 24 三、运输保障 24 四、经济保障 25 五、应急保障 25 六、人员保障 25 七、沟通保障 25 第 四 节 电动伸缩门采购 服务承诺 26 一、项目管理承诺 26 二、 项目进度承诺 26 三、 项目人员承诺 27 四、 质量保证承诺 31 五、 货物运输承诺 33 第二章 项目组织架构和人员配备 36 第一节 项目组织管理 36 一、项目管理概念 36 二、项目管理机制 46 第二节 项目组织架构 50 一、建立项目组织机构的步骤 50 二、建立项目组织机构的要求 51 三、项目组织架构 53 四、项目部门职责 54 第三节 项目人员配备 65 一、人员配备计划 65 二、人员表格汇总 72 三、项目人员职责 75 四、人员配备优化 94 第四节 人员管理方案 95 一、人员招聘流程 95 二、人员的管理机制 98 三、人员管理制度 99 第三章 人员培训方案 122 第一节 人员培训概述 122 一、培训目标 122 二、培训形式 126 三、培训内容设计依据 128 四、培训管理 128 五、培训资源 130 六、培训协议与服务期约定 131 第二节 培训内容及安排 132 一、概述 132 二、培训地点及任课教师 133 三 、培训时间及要求 133 四 、签到记录表 133 第三节 具体培训内容 134 一、电动伸缩门介绍 134 二、养护与维修 138 三、简易故障排除 139 四、电动伸缩门开门电机知识培训 139 五、现场应急急救知识培训 148 第四章 电动伸缩门采购整体实施方案 162 第一节 电动伸缩门采购方案 162 一、 电动伸缩门 采购原则 162 二、 电动伸缩门 采购 计划 163 三、 电动伸缩门 采购 标准 164 四 、 电动伸缩门 采购流程 166 五、电动伸缩门采购管理 167 六、电动伸缩门采购控制程序 171 七、电动伸缩门入库管理 189 八、电动伸缩门不合格品管理 190 第二节 电动伸缩门 供货实施方案 193 一、电动伸缩门供货组织程序安排 193 二、 电动伸缩门 供货计划安排 195 三 、 电动伸缩门 供货质量标准 197 四、 电动伸缩门 供货流程 197 五、 电动伸缩门 供货响应程度 201 六、电动伸缩门供货保障 204 七、供货承诺 212 第三节 电动伸缩门装卸方案 214 一、装卸人员安排 214 二、装卸工具说明 215 三、装货方案 220 四、卸货方案 223 五、装卸操作规范 225 六 、装卸管理制度 226 第四节 电动伸缩门安装调试方案 230 一、电动伸缩门安装方法 230 二、 安装电动伸缩门主要技术要求 238 三、电动伸缩门施工组织方案 241 四、电动伸缩门调试工作 246 第五节 电动伸缩门验收方案 247 一、电动伸缩门验收方法 247 二、电动伸缩门验收标准 248 三、电动伸缩门验收依据 248 四、电动伸缩门验收流程 249 五、电动伸缩门验收方式 251 第五章 电动伸缩门配送运输方案 254 第一节 电动伸缩门运输组织方案 254 一、运输组织设计 254 二、运输作业总体安排 257 三、运输方案设计依据 258 四、运输作业目标 258 五 、运输风险控制 259 六 、运输保障措施 260 七 、 设备 运输承诺 266 第二节 电动伸缩门配送运输方案 268 一、配送作业主要流程 268 二、配送前期的准备工作 270 三、配送货物的发货 270 四、配送货物的运输 271 五、配送货物的交接 271 六、配送作业操作规范 271 第三节 电动伸缩门运输管理 273 一、运输组织管理 273 二、运输车辆管理 273 三、运输驾驶员管理 284 第四节 电动伸缩门运输过程中的保障方案 288 一、货品运输自身服务质量完善方案 288 二、运输风险控制及安全保障方案 288 三、车辆在途控制及信息反馈 289 第 六 章 项目实施承诺及质量保障方案 290 第一节 项目实施承诺 290 一、项目完成承诺 290 二、项目实施进度承诺 291 三、项目人员承诺 292 四、技术支持承诺 297 五、售后服务承诺 298 六、质量保证承诺 301 第二节 质量保障方案 302 一、质量方针和管理目标及内容 302 二、质量体系审核 303 三、各级质量责任制 305 四、质量保障措施 315 第 七 章 项目管理制度 325 第一节 管理原则 325 一、规范性原则 325 二、层次性原则 325 三、适应性原则 326 四、有效性原则 326 五、创新性原则 326 第二节 供应商管理制度 327 一 、供应商管理流程 328 二 、供应商管理原则 328 三 、供应商开发程序 329 四 、供应商调查规定 331 五 、供应商档案管理 335 六 、供应商评价制度 336 第三节 仓储管理制度 341 一、 电动伸缩门 验收制度 341 二、 电动伸缩门 保管制度 342 三、 电动伸缩门 出库管理 342 四、 电动伸缩门 盘点制度 344 五、仓库安全管理 346 六、仓库卫生管理 349 第四节 采购质量管理制度 350 一、采购质量控制制度 350 二、采购质量检验制度 353 三、 采购 质量追溯制度 355 第五节 其他管理制度 356 一、项目保密制度 356 二、售后服务制度 357 第八章 项目档案管理 359 第一节 档案管理计划 359 一、档案管理部门职责 359 二、档案管理人员职责 359 第二节 档案管理流程 361 一、立卷归档 361 二、借阅管理 361 三、收集整理 361 四、鉴定销毁 362 第三节 档案管理要点 363 一、管理目的 363 二、适用范围 363 三、管理方案 363 四、管理细则 365 五、管理重点 370 第九章 售后服务方案 372 第一节 售后服务计划 372 一、 售后服务人员 372 二、售后服务宗旨 373 三、售后工作程序 374 第二节 售后维护内容 376 一 、 质保期内服务 376 二 、质保期外服务 377 三 、本地化售后服务 378 第十章 项目应急预案 380 第一节 应急总预案 380 一、应急组织 380 二、应急原则 381 三、应急响应 382 四、应急保障 384 第二节 仓库火灾应急预案 385 一、编制目的 385 二、应急措施 385 第 三 节 货物质量问题应急预案 388 一、编制目的 388 二、工作原则 389 三、适用范围 389 四、应急措施 389 第 四 节 项目运输突发意外应急预案 391 一 、运输过程自然灾害应急措施 391 二 、运输过程其他事件应急措施 392 第一章 项目整体服务设想 第一节 电动伸缩门采购 理念 一、服务理念 我公司自成立以来,一直秉承“以合理的价格,完善的服务,为客户提供优质的货物”的经营理念,通过不断创新,来满足我们所服务的客户的潜在需求,通过不断努力,使公司逐步走向规范化、流程化、科学化。 1.我们的宗旨:热情服务、细致周到、持之以恒、精益求精。 2.我们的方针:一切为客户着想,努力为客户分忧。 3.我们的追求:用我们的诚心、专心,换取客户的放心。 4.我们的责任:贴心服务,让客户无后顾之忧。 二、质量理念 公司始终坚持“质量第一,客户第一,信誉第一”的原则,以质量求生存,以信誉求发展,在生产经营中一贯坚持按国家标准来认真要求自己,以保证产品质量及客户的利益。在此我们郑重声明: 1.本公司产品及其包装和运输完全符合国家行业标准及客户所要求的本厂标准。 2.按照合同约定执行货物包装运输,一般情况24小时内到货,特殊情况12小时或双方商议,由我公司负责在规定的期限内送到采购方指定地点,以保证及时充足的供应。 3.本公司保证所供应的产品为完全符合国家行业标准及客户所要求的本厂标准,并且是全新的,对质量完全负责,否则买方有权终止合同。 三、管理理念 1.积极倡导“管理和项目质量息息相关”的理念。因此,必须要对公司的基本状况、组织结构、经营理念、运作模式都有比较全面透彻地了解和认识,使公司全体员工的政策理论水平和管理技能都要有稳定而明显的提升。在不断提高全体工作人员素质的同时,创造条件、灵活运用、采取多种方式,在公司内部形成爱学习、敬岗位、讲团结、比成效的良好氛围。 2.尤其是在本次 电动伸缩门 采购 项目中,其必须依照有关法律、法规、政策及服务合同赋予的权力和责任行使职权和承担责任,实施对秩序的管理。没有管理,项目质量就无法得以保障,项目人员的一举一动,一言一行,每时每刻无不代表着公司的形象,影响着公司的声誉。因此,我们必须明确,管理是手段,工作质量才是目的,通过有效的管理,保证本次工作的圆满完成。 四 、安全理念 生命无价,安全为天,生命对于每个人只有一次,我们应该尊重生命、珍爱生命。安全第一,预防为主,安全是生产经营的本质需要和必然要求,只有在职工的生命安全得到切实保证、设备设施正常运行得以保障的情况下,企业才能持续健康和谐地发展。 第 二 节 电动伸缩门 供货计划 一、供货服务说明 “高效快速、机动灵活,诚实守信,卓越服务”是我公司对客户恪守的承诺和经营宗旨,针对本次的 电动伸缩门 采购 项目,如我公司中标,公司将成立项目实施领导小组,全面协调各项工作的开展和问题处理,结合本公司日常流程,制定项目供货实施的总体方案。如我公司中标并签订合同后,我公司将安排备货。项目经理按照招标文件的要求安排人员负责对原材料及相关产品的采购备货,跟踪备货进度并及时与采购单位代表沟通,通报项目进展情况。 一旦中标,本公司将成立专门的项目部工作人员主要由我公司经验丰富的人员组成,并设有专人负责资源组织和计划管理、货物运输调度和服务专员、售后服务和质量跟踪等工作,所有人保证24小时通讯畅通。同时,本公司根据现代物流管理学,在传统的运输概念基础上建立了自己的一套物流配送体系。由运输部门专职将采购来的产品根据不同需要、所处地点、供货量、供货时间、包装形式等制定不同的配送方案。以利用规模优势取得较低的送货成本和较高送货效率。在观念上明确“采购单位第一,质量第一”的原则。由于我们项目的特点,因此配送货的需要制定合理高效的配送方案。一般掌握的原则是:集中批次、制定合理送货路线、统筹各项目供货时间、合理利用运输工具的空间、选择经济适用安全的运输方式,及时高效地与采购人员沟通服务。 二、供货组织程序 1. 组织安排 : 为做好本项目的服务工作, 我公司 专门抽调公司骨干人员组成项目实施小组,由 我公司 负责人负责本项目实施过程中全部供货进度和商务事宜。 2. 工序组织 : 中标后,我单位将按照协议条款,组织货源,为采购方按时、保质、保量配送采购清单范围内的产品。 3. 工序安排 : 供货实施计划的主要阶段并非严格地按照一成不变的程序依次进行,而往往是在充分考虑时间进度的基础上交叉安排计划或同时从事各种活动。针对本项目的供货实施预估划分为以下几个阶段。 (1) 成立项目部 : 为确保供货的顺利实施,通常需要成立一个项目实施小组。其目的是保证按供货实施计划开展相应工作,以便在供货的实际实施过程中发生与计划不一致情况时,能及时制定适宜的对策。实施小组成员的产生既可以由公司自行安排内部人员参加,也可以邀请第三方专家作为代表参加。针对本项目,一旦中标,本公司将成立专门的项目部。项目部由公司副总经理担任项目经理,公司各部门抽调XX名经验丰富的员工担任小组成员,全面负责本项目的各项工作。 (2) 前期准备 : 在项目部成立后,一旦已知全部的技术和服务需求,本公司将根据需求情况对项目前期的准备工作进行详细的安排,且应与供货实施计划中的各项需求相一致。在前期准备阶段,应对所有投入的设备、成本进行全面的规划合格准备工作。这样, 才能更好地 为本次项目服务。 (3) 人员管理和组织 : 根据项目供货的实际需要,组建项目管理和组织机构,安排项目服务人员,并负责对相关人员进行项目管理与培训。 ( 4) 详细的供货计划 : 在实施阶段要精心安排 电动伸缩门 的采购、包装、运输 、安装 和验收使用以及售后服务的整个计划 , 在评估时要预测所需要的时间和工作费用。 (5) 供货进度安 排 : 在供应 电动伸缩门 时,交货时间应按采购单位需求及不同阶段的要求来安排,以确保 电动伸缩门 到达采购单位的先后是在满足采购单位需求的前提条件下根据 各 方面考虑的最优顺序。 (6) 产品运输 : 在供货实施期间,要对 电动伸缩门 的运输供应作出安排,合理各项情况,保证 电动伸缩门 的质量和数量及配套服务,以满足采购人的需要。 (7) 验收交付 : 验收交付是供货实施阶段最关键的环节。我公司将严格按照采购人的标准,配合采购人完成验收交付工作,并保证每只 电动伸缩门 必须有 印记 ( 生产型号、厂家名称、合格编号 ),确保本公司的产品符合质量标准和满足采购单位的需求。完成验收交付后,应对 电动伸缩门 使用 的后续情况予以关注,一旦采购单位反映问题,立即启动售后服务方案。 (8) 售后服务 : 在本项目的产品交付采购单位过后,我公司还将为采购单位提供不间断的售后服务,为采购单位提供 电动伸缩门 的更换 、维修 及其他各项售后服务工作,公司将安排专业人员组成售后服务部门,并针对本项目进行统筹安排,以便于为采购单位提供全方位的服务。 三、供货流程要点 (一)供货环节 为了使项目能够按照计划、有条不紊地进行, 我公司 将整个实施过程分为实施前期、实施中期、实施后期三个阶段,每个阶段根据具体任务分为多个环节。项目实施环节统计如下: 项目环节 任务内容 任务执行 实施前期 产品供货 进行商务洽谈,确保所有 电动伸缩门 如期、安全地到达用户现场。 制定详细实施方案 根据用户单位需求,协助用户单位制订供货服务方案和进度计划。 内部技术培训 相关技术人员进行内部培训。 实施环境调查 检查、核实采购单位库存现场的环境。 实施中期 产品到货及验收 产品到货,并在指定的地点交货、到货验收 现场卸货 运输小组及随车人员进行现场产品卸货、并陪同采购单位验收人员进行产品初验 安装 初检没有问题后,进行安装。 验收 根据验收方案对产品进行验收。 实施后期 售后服务 提供给用户及时准确的帮助,包括使用方面的热线咨询、产品的更换、投诉等问题。 注:具体针对每个项目的实施计划,以中标后,与用户沟通结果为准。 (二)工作安排 1.项目供货 :我公司 与 采购方 签订合同后,将立即完成备货的工作。在供货期间, 我公司 将密切跟踪货物生产、运输情况 , 到货情况跟踪表格式如下: 名称 到货情况 问题 原因 报告时间 报告人 在供货阶段,公司遵循以下原则: (1)在所有产品的运输过 程中,公司将严格按标准 加以保护措施,以 符合远距离运输、防潮、防震、防锈和防野蛮装卸等要求,能确保货物安全无损地运抵目的地。 (2) 我公司 负责国内运输和支付运费、保险费,确保按照合同规定的交货期交货。 (3)货物收据签收日期视为实际交货日期。 (4)项目现场以合同条款资料表中规定为准。 2.制定详细 运输 方案 : 由 项目经理 、 运输部门 和项目单位技术人员共同对 运输 方案的 运输方式、运输路线等内容 进行分析、探讨和引证,并确认 运输 方案。 运输部门 制订一份具体的《项目 运输 计划》,计划应包含 运输的方式、运输路线、批次 及进度控制。 运输 实施小组根据 运 输 计划要求准备 运输设备及装卸工具、人员 (如: 运输车辆、装卸叉车 等 ),确保以最快的速度完成 产品的运输工作。 3. 产品 到货验收 : 运输小组及随车人员 在抵达客户现场后,与客户一同组织 产品 验收,包括确认货物是否符合合同规格要求 及 开箱 检验 是否有质量问题的过程,如发现货物的质量、规格或数量与合同不符,则报项目经理处理。如果检测与验收合格,则请客户在相应 产品 验收表单上签字验收。 产品 的清点是指对开箱后的 产品 情况,数量进行检查和清点,确保货物没有遗失。主要针对所到的产品性能、指标及规格是否符合产品性能要求。其中运输包装检查和 产品 清点两个环节由 采购方 执行,如果 采购方 通知我 公 司,而 我公司 有指派相应人员到场,则由双方共同进行。 4.验收工作 : 到货后,通知 采购方 相关人员到现场进行验收 , 验收合格后,把所有的货物交 采购方 保管和使用。 四 、配送服务计划 (一)配送作业服务标准 配送作业是按照采购单位的要求,把货物分拣出来,按时按量发送到指定地点的过程。从总体上讲,配送是由备货、理货和送货三个基本环节组成的。其中每个环节又包含若干项具体的、枝节性的活动 ,本项目的配送服务计划,具体说明如下: 1.备货 : 备货指准备货物的系列活动,它是配送的基础环节。严格来说,备货包括两项具体活动:筹集货物和存储货物。 2.理货 : 理货是配送的一项重要内容,也是配送区别于一般送货的重要标志 。 理货包括货物分拣、配货和包装等经济活动,其中分拣是指采用适当的方式和手段,从储存的货物中选出采购单位所需货物的活动。分拣货物一般采取两种方式来操作:其一是摘取式;其二是播种式。 3.送货 : 送货是配送活动的核心,也是备货和理货工序的延伸。在物流活动中,送货实际上就是货物的运输。在送货过程中 , 常常进行三种选择:运输方式、运输路线和运输工具。 (二)配送作业一般流程 配送作业是配送企业或部门运作的核心内容,因而配送作业流程的合理性、以及配送作业效率的高低都会直接影响整个物流系统的正常运行。 当收到采购单位订单后,首先将订单按其性质进行“订单处理”,之后根据处理后的订单信息,进行从仓库中取出采购单位所需货品的“拣货”作业。拣货完成,一旦发现拣货区所剩余的存货量过低时,则必须由储存区进行“补货”作业。如果储存区的存货量低于规定标准时, 便立即制定生产计划,以保证货物供应。 从仓库拣选出的货品经过整理之后即可准备“发货”,等到一切发货准备就绪,司机便可将货品装在配送车上,向采购单位进行“送货”作业。另外,在所有作业进行中,可发现只要 涉及 物的流动作业,其间的过程就一定有“搬运”作业。配送作业的流程涉及很多作业环节,重点 包括 进货作业、订单处理、拣货作业、补货作业、配货作业、送货作业、退调作业以及信息处理等 流程。 (三)配送作业重点环节 1.拣货作业 : 拣货作业是配送作业的中心环节。所谓拣货,是依据顾客的订货要求或配送中心的作业计划,尽可能迅速、准确地将不同类型的产品从其储位 或其他 区域拣取出来的作业过程。拣货作业系统的重要组成元素包括拣货单位、拣货方式、拣货策略、拣货信息、拣货设备等。 (1)拣货作业流程 : 拣货作业在配送作业环节中不仅工作量大,工艺复杂,而且要求作业时间短,准确度高,服务质量好 , 拣货作业流程如下:制作拣货→作业单据→安排拣货路径→分派拣货人员→拣货 , 整个拣货作业所消耗的时间主要包括以下四大部分: ① 订单或送货单经过信息处理,形成拣货指示的时间 。 ② 行走或搬运货物的时间 。 ③ 准确找到货物的储位并确认所拣货物及数量的时间 。 ④ 拣取完毕,将货物分类集中的时间。 (2)拣货方式 : 拣货作业最简单的划分方式,是将其分为按订单拣取、批量拣取与复合拣取三种方式。按订单拣取是分别按每份订单拣货;批量拣取是多张订单累积成一批,汇总后形成拣货单,然后根据拣货单的指示一次拣取产品,再根据订单进行分类;复合拣取是将以上两种方式组合起来的拣货方式,即根据订单的品种、数量及出库频率,确定哪些订单适合按订单拣取,哪些适合批量拣取,然后分别采取不同的拣货方式。 2.补货作业 : 补货作业是将货物从仓库保管区域搬运到拣货区的工作,其目的是确保产品能保质保量按时送到指定的拣货区。 (1)补货方式 : ① 整箱补货 。 ② 托盘补货 。 ③ 货架上层——货架下层的补货方式。 (2)补货时机 : ① 批组补货 : 每天由计算机计算所需货物的总拣取量和查询动管区存货量后得出补货数量,从而在拣货之前一次性补足,以满足全天拣货量。这种一次补足的补货原则,较适合一日内作业量变化不大、紧急插单不多或是每批次拣取量大的情况。 ② 定时补货 : 把每天划分为几个时点,补货人员在时段内检查动管拣货区货架上的货品存量,若不足则 立刻 及时补货 , 这种方式适合分批拣货时间固定且紧急处理较多的配送中心。 ③ 指定专门的补货人员,随时巡视动管拣货区的货品存量,发现不足则随时补货。这种方式 比较 适合每批次拣取量不大、紧急插单多以至于一日内作业量不易事先掌握的情况。 3. 配货作业 : 配货作业是指把拣取分类完成的货品经过配货检查过程后,装入容器和做好标示,再运到配货准备区,待装车后发送。配货作业既可采用人工作业方式,也可采用人机作业方式,还可采用自动化作业方式,但组织方式有一定区别 。 4. 送货作业 : 送货作业是利用配送车辆把采购单位订购的物品从制造工厂、生产基地或储存仓库,送到采购单位手中的过程。送货通常是一种短距离、小批量、高频率的运输形式,它以服务为目标,以尽可能满足客户需求为宗旨 。 5. 退调作业 : 退调作业 涉及 退货产品的接收和退货产品的处理。而退货产品的处理,还包含着退货产品的分类、整理(部分产品可重新入库)、退原料供货商或报废销毁以及账务处理。 (1)制定目的 : 为了规范退货管理流程,明确退货责任和损失金额,确保每批退货产品均能得到及时、妥善的处置。 (2)适用范围 : 客户退回的所有成品,包括呆滞、不良、报废、计划更改的成品。 (3)职责分工 : ① 售后服务部门明确退货型号、数量、退货原因、分类标识、数据的登记、传递、产品的交接等的统计。客户退货的质量评审、责任认定、统计汇总,以及负责对批量性的或有争议的退货,到客户现场确认,回复整改报告,负责本流程的监督实施。 ② 各责任部门负责参加客户退货现场评审和责任认定,对留用或可 返厂重铸 。 ③ 技术部协助售后服务部门制定退货产品的返工、 反铸 方案及费用明细。 (4)责任原因区分 ① 生产原因: 生产过程中 造成产品外观、外形结构、尺寸、性能和混装等不合格导致的退货 。 ② 品质原因:由检验员错检、漏检造成批量产品不合格导致的退货 。 ③ 技术原因:图纸设计分解或变更错误、变更不及时,工装模具、工艺技术不成熟,包装防护设计不合理等造成的退货 。 ④ 采购原因:原材料质量问题造成产品外观、外形结构、性能等不良导致的退货 。 (5)流程说明 : 无论是何种原因的退货,技术部门需对退货原因进行确认,对于批量性的或有争议的退货,售后服务部门需前往客户处确认、商谈。经确认需退货的产品在退货前,需确认退货产品分类标识,不合格原因,数量等。 2.信息处理 : 在产品的供货配送服务中,信息系统起着中枢神经的作用,其对外与采购方及其他客户等联网,对内向各子系统传递信息,把收货、储存、拣选、流通加工、分拣、配送等物流活动整合起来,协调一致,指挥、控制各种物流设备和设施高效率运转。在配送中心的运营中包含着三种“流”,即物流、资金流和信息流。物流信息系统的具体功能包括: (1)掌握现状 。 (2)接受订货 。 (3)指示发货 。 (4)配送工作组织 。 (5)费用结算 。 (6)日常业务管理 。 (7)库存补充 。 (8)与外部沟通。 第 三 节 项目保障方案 XX公司 自成立以来,社会各界人士的鼎力支持,秉持以服务求生存,以质量求发展,为采购方创造价值,始于客户需求,终于客户满意的经营理念和诚实正直、敬业进取、团队精神的核心价值观,全力满足采购方需求,我公司本着一切追来高质量,客户满意为宗的精神,以“最优惠的价格。最周到的服务、最可靠的产品质量”保证按时完成供货,保证按时按质按量完成供货,现将公司供货能力作如下说明。 一、信息保障 在 供货 过程中,不断地收集实际进度的有关资料进行整理统计,与计划进度比较,定期提供比较报告。在其控制下编制周 供货 计划,并做好进度记录,填好进度统计表,协调各方面关系,及时、灵活、准确、果断地采取措施,排除各种矛盾,加强各薄弱环节,实现动态平衡,保证完成交货期目标。 二、仓储保障 我公司 在 交货地点 附近 设立 有 专门的仓储部门、专职的仓储库管人员以及库存管理系统 ,保证 具备按期交货及应急供货能力。 三、运输保障 我 公司位于XX区,交通十分便利,配备 运输车辆 XX辆,且与当地运输公司达成 了 合作模式,在运输方面上 能够 做到随时到货,同时,公司 具 有与 大型公司合作的经验 , 我公司配备有陆运汽车等多种运输工具,在运输方面上可以做到安全、快速运抵项目指定收货现场。 四、经济保障 为保证按期交货,必须有资金保证,我公司为本项目准备了一定资金,并实行专款专用制,以确保我公司对建设单位资金垫付的承诺的实现,不影响供货进度,从而保证供货进度不受资金的影响。 五、应急保障 公司集中人力、物力、财力全面保障招标方项目的实施,备有一定库存量的产品,为了不影响招标方货物供应,如遇特殊产品需求的情况下提前一至二天通知我公司,我公司可为采购人提前调拨货物并按指定地点送达,公司为招标方按时按质按量交付货物。 六、人员保障 我公司将抽调经验丰富的工作人员,制定详细的人员管理制度,直接参与本次 电动伸缩门 采购的工作,公司将保证项目部各成员都经过严格的挑选,保证这些人员具有良好的职业道德素质、优秀的团队协作作风,各部门正式工作开始前,项目部对参加项目的人员的资格进行审查,并填写相关记录。 七、沟通保障 本公司 在 加强与招标方沟通 , 加强内部沟通,并指定专人及时与招
电动伸缩门采购投标方案(394页)(2024年修订版).docx
下载提示

1.本文档仅提供部分内容试读;

2.支付并下载文件,享受无限制查看;

3.本网站所提供的标准文本仅供个人学习、研究之用,未经授权,严禁复制、发行、汇编、翻译或网络传播等,侵权必究;

4.左侧添加客服微信获取帮助;

5.本文为word版本,可以直接复制编辑使用。


这个人很懒,什么都没留下
未认证用户 查看用户
该文档于 上传
推荐文档
×
精品标书制作
百人专家团队
擅长领域:
工程标 服务标 采购标
16852
已服务主
2892
中标量
1765
平台标师
扫码添加客服
客服二维码
咨询热线:192 3288 5147
公众号
微信客服
客服