文库 服务类投标方案 医疗服务

江苏省人民医院2025年研究者发起的临床研究项目配备合同研究组织等服务项目投标方案.docx

DOCX   1295页   下载834   2025-09-03   浏览74   收藏75   点赞129   评分-   763105字   228.00

AI慧写标书

十分钟千页标书高效生成

温馨提示:当前文档最多只能预览 15 页,若文档总页数超出了 15 页,请下载原文档以浏览全部内容。
江苏省人民医院2025年研究者发起的临床研究项目配备合同研究组织等服务项目投标方案.docx 第1页
江苏省人民医院2025年研究者发起的临床研究项目配备合同研究组织等服务项目投标方案.docx 第2页
江苏省人民医院2025年研究者发起的临床研究项目配备合同研究组织等服务项目投标方案.docx 第3页
江苏省人民医院2025年研究者发起的临床研究项目配备合同研究组织等服务项目投标方案.docx 第4页
江苏省人民医院2025年研究者发起的临床研究项目配备合同研究组织等服务项目投标方案.docx 第5页
江苏省人民医院2025年研究者发起的临床研究项目配备合同研究组织等服务项目投标方案.docx 第6页
江苏省人民医院2025年研究者发起的临床研究项目配备合同研究组织等服务项目投标方案.docx 第7页
江苏省人民医院2025年研究者发起的临床研究项目配备合同研究组织等服务项目投标方案.docx 第8页
江苏省人民医院2025年研究者发起的临床研究项目配备合同研究组织等服务项目投标方案.docx 第9页
江苏省人民医院2025年研究者发起的临床研究项目配备合同研究组织等服务项目投标方案.docx 第10页
江苏省人民医院2025年研究者发起的临床研究项目配备合同研究组织等服务项目投标方案.docx 第11页
江苏省人民医院2025年研究者发起的临床研究项目配备合同研究组织等服务项目投标方案.docx 第12页
江苏省人民医院2025年研究者发起的临床研究项目配备合同研究组织等服务项目投标方案.docx 第13页
江苏省人民医院2025年研究者发起的临床研究项目配备合同研究组织等服务项目投标方案.docx 第14页
江苏省人民医院2025年研究者发起的临床研究项目配备合同研究组织等服务项目投标方案.docx 第15页
剩余1280页未读, 下载浏览全部

开通会员, 优惠多多

6重权益等你来

首次半价下载
折扣特惠
上传高收益
特权文档
AI慧写优惠
专属客服
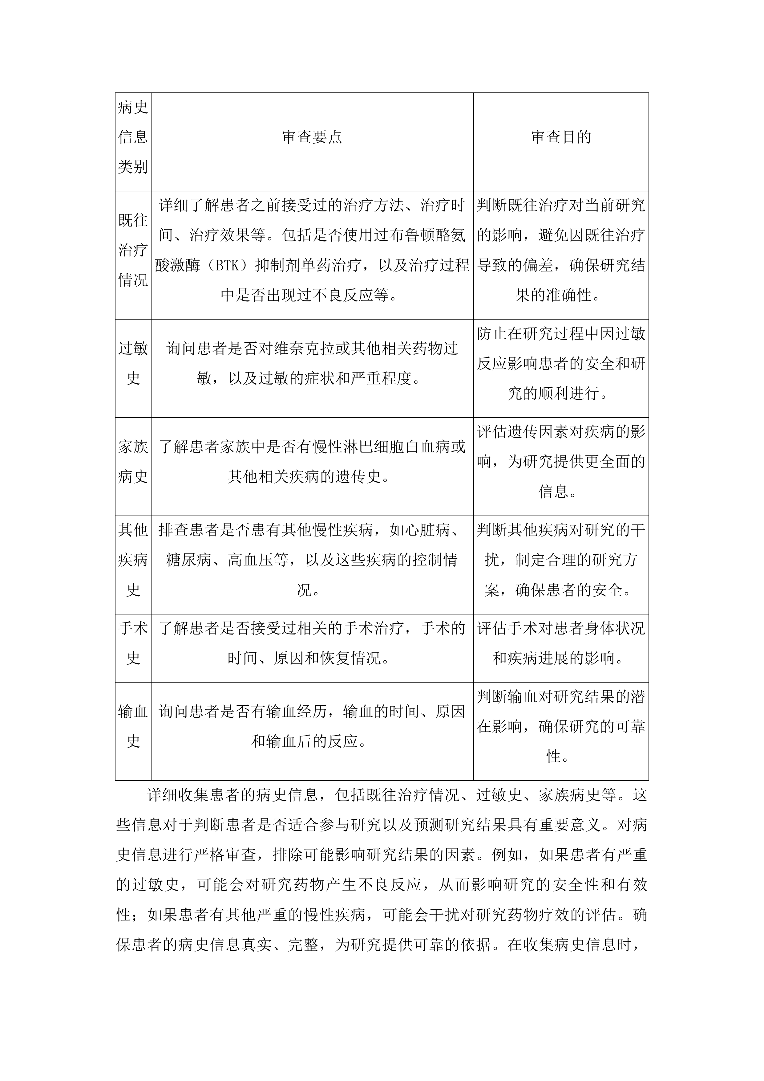
江苏省人民医院2025年研究者发起的临床研究项目配备合同研究组织等服务项目投标方案 第一章 包1服务方案 8 第一节 需求分析 8 一、 慢性淋巴细胞白血病治疗方案研究目标 8 二、 小淋巴细胞淋巴瘤治疗需求梳理 35 第二节 研究内容及周期概括 42 一、 临床研究全流程工作内容 42 二、 项目执行周期规划 58 第三节 人员团队配置 71 一、 项目服务团队组建方案 71 二、 行政后勤人员配置标准 93 第四节 申报计划安排 102 一、 研究文件制定流程 102 二、 中心立项与伦理申报安排 112 第五节 突发情况应急处理预案 125 一、 受试者不良事件处理机制 125 二、 研究执行异常应对策略 139 第六节 工作方法与协调措施 168 一、 质量控制实施方式 168 二、 数据管理与团队协作机制 185 第二章 包1项目组织管理与实施进度计划 209 第一节 项目整体规划 209 一、 研究周期规划 209 二、 实施计划制定 221 第二节 阶段任务安排 237 一、 中心立项与伦理审批阶段 237 二、 协议签署与项目启动阶段 252 三、 受试者筛选与入组阶段 265 四、 数据采集与管理阶段 275 五、 质量控制阶段 286 六、 年度审核阶段 296 七、 结题阶段 307 第三节 人员与资源配置 317 一、 项目团队组建 317 二、 人员培训计划 327 三、 设备资源配置 335 四、 沟通机制建立 349 第四节 进度监控与调整机制 357 一、 进度跟踪机制 357 二、 关键节点监控 371 三、 进度偏差应对 381 第五节 风险管理与应急措施 400 一、 潜在风险识别 401 二、 应急预案制定 416 三、 风险保障措施 426 第三章 包1企业管理方案 443 第一节 质量控制体系 443 一、 远程质量管理执行计划 443 二、 AE与SAE处置机制 463 第二节 生物信息安全 470 一、 数据全流程安全措施 470 二、 EDC平台安全维护 487 第三节 公司体系架构 493 一、 项目服务团队配置 493 二、 部门协作机制设计 506 第四节 管理模式 526 一、 标准化SOP文件体系 526 二、 信息化项目管理平台 540 第五节 可操作性与协调措施 555 一、 中心沟通协调方案 555 二、 突发情况应对预案 572 第四章 包1供应商拟投入项目团队服务人员评价 579 第一节 人员配置情况 579 一、 项目服务团队组建方案 579 二、 团队人员分工安排 598 第二节 项目经理资质要求 611 一、 项目经理任职资格 611 二、 项目经理支持能力 623 第三节 其他人员资质要求 628 一、 岗位人员任职条件 628 二、 人员持续服务保障 641 第四节 职责分工与组织架构 654 一、 项目组织架构设计 654 二、 岗位职责与协作机制 672 第五节 人员配备的可行性与稳定性 692 一、 团队人员稳定性保障 692 二、 项目执行保障措施 704 第五章 包2服务方案 721 第一节 项目需求分析 721 一、 研究目标明确 721 二、 研究设计规划 728 三、 服务内容界定 737 四、 法规遵循要点 748 第二节 研究内容及周期概括 759 一、 研究文件制定 759 二、 中心立项实施 768 三、 伦理相关工作 777 四、 协议签署与启动 790 五、 临床监查执行 800 六、 数据管理服务 809 七、 结题工作处理 821 八、 EDC平台服务 833 第三节 人员团队配置 843 一、 团队组成结构 843 二、 人员职责分工 857 三、 人员资质证明 871 四、 团队能力保障 882 第四节 申报计划安排 893 一、 项目团队组建 893 二、 实施计划制定 905 三、 进展报告提交 914 四、 时间节点管理 926 五、 计划调整机制 936 第五节 突发情况应急处理预案 940 一、 AE/SAE应对机制 940 二、 数据异常处理 951 三、 中心审批延迟应对 959 四、 监查质量问题纠正 972 五、 中心退出应对预案 981 第六章 包2项目组织管理与实施进度计划 994 第一节 项目整体规划 994 一、 多中心研究设计执行方案 994 二、 研究团队分工安排 1008 第二节 实验实施时间安排 1014 一、 项目启动阶段时间规划 1014 二、 临床监查时间计划 1028 第三节 阶段性验收安排 1039 一、 研究执行阶段验收标准 1039 二、 项目结题验收节点 1052 第四节 项目调整机制 1058 一、 进度动态调整方案 1058 二、 多中心沟通协调机制 1069 第七章 包2企业管理方案 1081 第一节 项目质量控制 1081 一、 临床监查执行规范 1081 二、 监查计划制定 1098 第二节 生物信息安全 1121 一、 数据安全管理制度构建 1121 二、 隐私保护实施策略 1135 第三节 公司体系架构 1143 一、 核心部门设置 1143 二、 协作机制建立 1152 第四节 管理模式 1173 一、 项目经理负责制实施 1173 二、 项目例会制度 1184 第八章 包2供应商拟投入项目团队服务人员评价 1192 第一节 人员配置与分工 1192 一、 团队人员数量构成 1192 二、 项目全流程职责划分 1200 三、 岗位协作机制建立 1208 第二节 项目经理资历要求 1214 一、 项目管理经验年限 1214 二、 专业资质证书持有 1221 三、 项目管控能力证明 1227 第三节 其他人员资历要求 1236 一、 临床监查员资质条件 1236 二、 数据管理员专业背景 1243 三、 团队成员协作经历 1249 第四节 在职证明材料准备 1256 一、 劳动合同关键页复印 1256 二、 社保证明文件提供 1261 三、 材料真实性保障措施 1267 第五节 团队对项目的契合度说明 1271 一、 临床研究经验匹配 1271 二、 专业技能与项目适配 1281 三、 团队配置针对性说明 1289 包1服务方案 需求分析 慢性淋巴细胞白血病治疗方案研究目标 单臂试验设计要点分析 样本选择精准把控 年龄范围界定 根据研究目的和疾病特点,合理确定患者的年龄范围,以保证研究结果的可靠性。不同年龄段患者的生理机能和对疾病的反应存在显著差异,充分考虑这些差异,能够避免因年龄因素导致的偏差,使研究结果更具代表性。参考相关临床研究和指南,结合实际情况,制定科学的年龄筛选标准。对于慢性淋巴细胞白血病的研究,年龄范围的界定需综合考虑疾病的高发年龄段、患者的身体耐受性等因素。例如,年轻患者可能具有较好的身体机能,但疾病的表现和进展可能与老年患者有所不同;而老年患者可能存在更多的合并症,对治疗的耐受性也相对较差。因此,在确定年龄范围时,要权衡各种因素,确保研究对象的同质性和可比性,从而提高研究结果的可靠性和有效性。 在实际操作中,还需对年龄筛选标准进行严格执行和审核。在患者入组前,仔细核对其年龄信息,确保符合研究要求。对于接近年龄边界的患者,要进行全面的评估,包括身体状况、疾病进展等,以决定是否纳入研究。同时,要建立完善的记录和管理系统,对患者的年龄信息进行准确记录和跟踪,以便在研究过程中进行分析和比较。此外,随着研究的进行,还需对年龄范围的合理性进行评估和调整,根据实际情况及时做出优化,以保证研究的顺利进行和结果的准确性。 年龄范围的界定是单臂试验样本选择的重要环节,直接关系到研究结果的可靠性和有效性。通过合理确定年龄范围、严格执行筛选标准和动态评估调整,能够确保研究对象的同质性和可比性,为研究的成功奠定坚实基础。 病情程度评估 采用专业的评估工具和方法,准确判断患者的病情严重程度。对于慢性淋巴细胞白血病患者,病情的评估需要综合考虑多个方面的因素。疾病的分期是评估病情的重要指标之一,不同分期的患者疾病的严重程度和预后情况存在明显差异。症状表现也是评估病情的关键因素,如患者是否出现乏力、消瘦、发热等症状,以及症状的严重程度和持续时间。实验室检查结果,如血常规、骨髓穿刺等,能够提供关于白血病细胞数量、比例和形态等重要信息,对于准确评估病情具有重要意义。综合考虑这些因素,能够确保病情评估的准确性,为后续的研究和治疗提供可靠的依据。 在实际操作中,要严格按照专业的评估标准和流程进行病情评估。使用标准化的评估工具,确保评估结果的一致性和可比性。对于病情评估结果,要进行多维度的分析和解读。不仅要关注疾病的当前状态,还要考虑疾病的发展趋势和潜在风险。对于病情较重的患者,要进一步评估其身体的耐受性和对治疗的反应,以制定个性化的治疗方案。同时,要建立完善的病情评估档案,对患者的病情变化进行跟踪和记录,以便及时调整治疗策略和评估研究效果。 病情程度评估是单臂试验中样本选择的关键环节,直接影响到研究的有效性和治疗方案的制定。通过采用专业的评估工具和方法,综合考虑多个因素,严格执行评估标准和流程,能够准确判断患者的病情严重程度,为研究和治疗提供可靠的依据。 病情程度评估 病史信息审查 病史信息类别 审查要点 审查目的 既往治疗情况 详细了解患者之前接受过的治疗方法、治疗时间、治疗效果等。包括是否使用过布鲁顿酪氨酸激酶(BTK)抑制剂单药治疗,以及治疗过程中是否出现过不良反应等。 判断既往治疗对当前研究的影响,避免因既往治疗导致的偏差,确保研究结果的准确性。 过敏史 询问患者是否对维奈克拉或其他相关药物过敏,以及过敏的症状和严重程度。 防止在研究过程中因过敏反应影响患者的安全和研究的顺利进行。 家族病史 了解患者家族中是否有慢性淋巴细胞白血病或其他相关疾病的遗传史。 评估遗传因素对疾病的影响,为研究提供更全面的信息。 其他疾病史 排查患者是否患有其他慢性疾病,如心脏病、糖尿病、高血压等,以及这些疾病的控制情况。 判断其他疾病对研究的干扰,制定合理的研究方案,确保患者的安全。 手术史 了解患者是否接受过相关的手术治疗,手术的时间、原因和恢复情况。 评估手术对患者身体状况和疾病进展的影响。 输血史 询问患者是否有输血经历,输血的时间、原因和输血后的反应。 判断输血对研究结果的潜在影响,确保研究的可靠性。 详细收集患者的病史信息,包括既往治疗情况、过敏史、家族病史等。这些信息对于判断患者是否适合参与研究以及预测研究结果具有重要意义。对病史信息进行严格审查,排除可能影响研究结果的因素。例如,如果患者有严重的过敏史,可能会对研究药物产生不良反应,从而影响研究的安全性和有效性;如果患者有其他严重的慢性疾病,可能会干扰对研究药物疗效的评估。确保患者的病史信息真实、完整,为研究提供可靠的依据。在收集病史信息时,要采用规范的方法和流程,确保信息的准确性和一致性。同时,要对收集到的信息进行审核和验证,避免虚假信息的干扰。 病史信息审查是单臂试验样本选择的重要环节,通过详细收集和严格审查患者的病史信息,能够排除可能影响研究结果的因素,确保研究的科学性和可靠性。 治疗方案规范制定 剂量精准设定 患者病情分类 身体状况评估 维奈克拉初始剂量 剂量调整依据 最大耐受剂量 轻度病情 身体机能较好,无明显并发症 根据相关临床研究和指南,设定较低的初始剂量,如XXXmg/天 根据患者的反应和耐受性,如血常规指标、不良反应等进行调整 不超过XXXmg/天 中度病情 身体机能一般,有轻微并发症 适当提高初始剂量,如XXXmg/天 密切关注患者的反应,根据病情变化和不良反应情况进行调整 不超过XXXmg/天 重度病情 身体机能较差,有严重并发症 谨慎设定初始剂量,如XXXmg/天 根据患者的耐受性和治疗效果,缓慢调整剂量 不超过XXXmg/天 根据患者的病情和身体状况,精确计算维奈克拉的使用剂量,避免剂量过高或过低。剂量过高可能会导致严重的不良反应,影响患者的身体健康;剂量过低则可能无法达到预期的治疗效果,延误病情。参考相关临床研究和指南,结合实际经验,确定合理的剂量范围。不同病情和身体状况的患者,其维奈克拉的使用剂量可能会有所不同。在治疗过程中,密切关注患者的反应,根据需要及时调整剂量。通过定期检查患者的血常规、肝肾功能等指标,以及观察患者的症状和不良反应,判断剂量是否合适。如果患者出现不良反应或治疗效果不佳,要及时调整剂量,以确保治疗的安全性和有效性。 剂量精准设定是治疗方案规范制定的关键环节,通过综合考虑患者的病情、身体状况和治疗反应,精确计算和及时调整维奈克拉的使用剂量,能够提高治疗的安全性和有效性,为患者带来更好的治疗效果。 疗程科学规划 根据疾病的特点和治疗目标,科学规划维奈克拉的治疗疗程。慢性淋巴细胞白血病是一种慢性疾病,治疗需要长期坚持。因此,治疗疗程的规划要充分考虑疾病的进展和患者的身体状况。对于病情较轻的患者,可能可以采用较短的疗程;而对于病情较重的患者,则可能需要较长的疗程。考虑患者的治疗反应和耐受性,合理调整疗程长度,确保治疗效果。在治疗过程中,密切观察患者的病情变化和不良反应,根据患者的实际情况及时调整疗程。如果患者对治疗反应良好,且耐受性较强,可以适当缩短疗程;反之,如果患者治疗反应不佳或出现严重的不良反应,则可能需要延长疗程或调整治疗方案。 制定明确的疗程结束标准,避免过度治疗或治疗不足。疗程结束标准应根据疾病的治疗目标和患者的具体情况制定,包括疾病的缓解程度、血常规指标的改善情况、不良反应的控制情况等。当患者达到疗程结束标准时,及时停止治疗,避免不必要的药物暴露和费用支出。同时,要对患者进行定期随访,观察疾病的复发情况,及时采取相应的治疗措施。 疗程科学规划是治疗方案规范制定的重要内容,通过综合考虑疾病特点、治疗反应和耐受性,科学合理地规划治疗疗程,能够提高治疗的有效性和安全性,为患者提供更优质的医疗服务。 给药方式优化 选择合适的给药方式,如口服、静脉注射等,提高药物的生物利用度。不同的给药方式对药物的吸收和分布有不同的影响,选择合适的给药方式能够确保药物在体内达到有效的治疗浓度。对于维奈克拉,口服给药是一种常见的方式,具有方便、患者依从性高的优点。但在某些情况下,如患者不能口服或需要快速达到治疗浓度时,静脉注射可能是更好的选择。考虑患者的依从性和便利性,优化给药方式,确保患者按时、按量服药。在选择给药方式时,要充分考虑患者的实际情况,如年龄、身体状况、生活习惯等。对于老年患者或行动不便的患者,选择口服给药可能更为合适;而对于需要住院治疗的患者,静脉注射可能更便于药物的管理和监测。 在给药过程中,密切观察患者的反应,及时处理可能出现的不良反应。不同的给药方式可能会导致不同的不良反应,如口服给药可能会引起胃肠道不适,静脉注射可能会引起局部疼痛或静脉炎等。因此,在给药过程中,要密切观察患者的症状和体征,及时发现并处理不良反应。同时,要向患者和家属详细介绍给药方式和注意事项,提高他们的认知和配合度。 给药方式优化是治疗方案规范制定的重要环节,通过选择合适的给药方式、考虑患者的依从性和便利性以及密切观察不良反应,能够提高药物的治疗效果和患者的生活质量。 数据收集系统构建 信息内容确定 明确需要收集的患者信息内容,包括基本信息、病史、症状、检查结果等。基本信息如患者的姓名、年龄、性别、联系方式等,能够帮助研究人员对患者进行准确的识别和管理。病史信息如既往治疗情况、过敏史、家族病史等,对于判断患者是否适合参与研究以及预测研究结果具有重要意义。症状信息如乏力、消瘦、发热等,能够反映患者的病情变化。检查结果如血常规、骨髓穿刺、影像学检查等,能够提供关于疾病的客观数据。确保信息内容的全面性和准确性,为研究提供丰富的数据支持。全面的信息内容能够帮助研究人员更深入地了解疾病的发生发展机制,准确评估治疗效果。在收集信息时,要采用规范的方法和流程,确保信息的准确性和一致性。 根据研究目的和需求,合理调整信息收集的内容和范围。不同的研究目的和需求可能需要收集不同的信息内容。如果研究重点是评估维奈克拉的疗效,可能需要重点收集患者的治疗反应和疾病缓解情况等信息;如果研究重点是关注药物的安全性,可能需要重点收集患者的不良反应和实验室指标变化等信息。同时,要根据研究的进展和实际情况,及时调整信息收集的内容和范围,确保信息的有效性和实用性。 信息内容确定是数据收集系统构建的基础,通过明确需要收集的信息内容、确保信息的全面性和准确性以及根据研究需求合理调整信息范围,能够为研究提供丰富、可靠的数据支持,推动研究的顺利进行。 收集方法选择 选择合适的数据收集方法,如问卷调查、实验室检查、影像学检查等。问卷调查能够收集患者的主观信息,如症状、生活质量等;实验室检查能够提供客观的生理指标,如血常规、肝肾功能等;影像学检查能够观察疾病的形态和结构变化,如淋巴结大小、脾脏形态等。考虑数据收集的可行性和准确性,优化收集方法,提高数据质量。在选择数据收集方法时,要充分考虑实际情况,如患者的配合程度、设备的可用性、成本等因素。对于一些难以直接测量的指标,可以采用间接的方法进行收集。同时,要对收集方法进行标准化和规范化,确保数据的准确性和可比性。 在数据收集过程中,严格按照操作规程进行,确保数据的可靠性。操作规程包括数据收集的时间、地点、方法、人员等方面的要求。严格按照操作规程进行数据收集,能够避免人为因素的干扰,保证数据的真实性和可靠性。同时,要对数据收集人员进行培训和管理,提高他们的专业水平和责任心。 收集方法选择是数据收集系统构建的关键环节,通过选择合适的收集方法、考虑可行性和准确性以及严格按照操作规程进行,能够提高数据质量,为研究提供可靠的依据。 淋巴结大小测量 质量审核管理 建立数据质量审核机制,对收集到的数据进行严格审核,确保数据的准确性和完整性。审核机制包括数据的录入审核、逻辑审核、一致性审核等。录入审核主要检查数据的录入是否准确无误;逻辑审核主要检查数据之间的逻辑关系是否合理;一致性审核主要检查不同来源的数据是否一致。制定数据质量控制标准,对不符合标准的数据进行修正或补充。数据质量控制标准包括数据的格式、范围、精度等方面的要求。对于不符合标准的数据,要及时进行修正或补充,确保数据的质量。 定期对数据进行备份和存档,防止数据丢失和损坏。数据备份和存档是数据管理的重要环节,能够保证数据的安全性和可追溯性。定期对数据进行备份,将备份数据存储在不同的介质和地点,以防止因自然灾害、设备故障等原因导致的数据丢失。同时,要建立完善的存档管理制度,对数据进行分类、编号、存储,便于后续的查询和分析。 质量审核管理是数据收集系统构建的重要保障,通过建立审核机制、制定控制标准和定期备份存档,能够确保数据的质量和安全性,为研究提供可靠的数据支持。 维奈克拉联合治疗疗效评估指标 血液学指标变化监测 白细胞计数分析 观察白细胞计数的动态变化,判断治疗是否有效降低了白血病细胞的数量。在慢性淋巴细胞白血病的治疗中,白细胞计数的变化是评估治疗效果的重要指标之一。治疗前,患者的白细胞计数通常会明显升高,随着治疗的进行,白细胞计数应该逐渐下降。分析白细胞分类情况,了解不同类型白细胞的比例变化,评估治疗的针对性。除了关注白细胞的总数,还要分析白细胞的分类,如淋巴细胞、中性粒细胞、单核细胞等的比例变化。淋巴细胞是慢性淋巴细胞白血病的主要病变细胞,治疗后淋巴细胞的比例应该逐渐降低。与治疗前的白细胞计数进行对比,评估治疗的疗效和进展。通过对比治疗前后的白细胞计数和分类情况,可以直观地了解治疗的效果。如果白细胞计数明显下降,淋巴细胞比例降低,说明治疗有效;反之,如果白细胞计数没有明显变化或反而升高,可能需要调整治疗方案。 在分析白细胞计数时,要考虑到多种因素的影响。白细胞计数可能会受到感染、应激等因素的影响而出现波动。因此,在评估治疗效果时,要结合患者的临床症状和其他检查结果进行综合判断。同时,要定期进行白细胞计数的检测,以便及时发现治疗过程中的变化。 白细胞计数分析是维奈克拉联合治疗疗效评估的重要手段,通过观察白细胞计数的动态变化、分析白细胞分类情况以及与治疗前进行对比,能够准确评估治疗的疗效和进展,为治疗方案的调整提供依据。 脾脏形态观察 血红蛋白水平评估 监测血红蛋白水平的变化,判断患者的贫血症状是否得到改善。慢性淋巴细胞白血病患者常常伴有贫血症状,表现为乏力、头晕、心慌等。血红蛋白是红细胞内运输氧的特殊蛋白质,是使血液呈红色的蛋白,其水平的高低直接反映了患者的贫血程度。分析血红蛋白水平与治疗时间的关系,评估治疗的有效性和持久性。随着治疗的进行,血红蛋白水平应该逐渐升高,说明治疗对改善贫血症状有效。如果血红蛋白水平在治疗一段时间后没有明显变化或反而下降,可能需要进一步评估治疗方案的合理性。根据血红蛋白水平的变化,调整治疗方案或给予相应的支持治疗。如果血红蛋白水平过低,可能需要给予输血治疗或使用促红细胞生成素等药物来提高血红蛋白水平。同时,要注意观察患者的症状改善情况,综合评估治疗效果。 在评估血红蛋白水平时,要考虑到患者的基础疾病和其他因素的影响。患者可能同时患有其他疾病,如缺铁性贫血、巨幼细胞贫血等,这些疾病也可能导致血红蛋白水平下降。因此,在治疗过程中,要对患者进行全面的评估,排除其他因素的干扰。 血红蛋白水平评估是维奈克拉联合治疗疗效评估的重要内容,通过监测血红蛋白水平的变化、分析与治疗时间的关系以及根据变化调整治疗方案,能够有效改善患者的贫血症状,提高患者的生活质量。 淋巴细胞比例监测 关注淋巴细胞计数和比例的变化,判断治疗是否有效抑制了白血病淋巴细胞的增殖。在慢性淋巴细胞白血病中,白血病淋巴细胞的异常增殖是导致疾病发生发展的主要原因。治疗后,淋巴细胞计数和比例应该逐渐降低,说明治疗对抑制白血病淋巴细胞的增殖有效。分析淋巴细胞亚群的比例变化,了解治疗对免疫系统的影响。淋巴细胞亚群包括T淋巴细胞、B淋巴细胞、NK淋巴细胞等,不同亚群的淋巴细胞在免疫系统中发挥着不同的作用。治疗后,淋巴细胞亚群的比例可能会发生变化,通过分析这些变化,可以了解治疗对免疫系统的影响。与正常参考值进行对比,评估患者的免疫功能状态。正常情况下,淋巴细胞亚群的比例和功能处于相对稳定的状态。通过与正常参考值进行对比,可以判断患者的免疫功能是否受到损害,以及治疗是否对免疫功能产生了积极的影响。 在监测淋巴细胞比例时,要注意检测方法的准确性和可靠性。不同的检测方法可能会导致结果有所差异,因此要选择合适的检测方法,并严格按照操作规程进行检测。同时,要定期进行淋巴细胞比例的检测,以便及时发现治疗过程中的变化。 淋巴细胞比例监测是维奈克拉联合治疗疗效评估的重要指标,通过关注淋巴细胞计数和比例的变化、分析淋巴细胞亚群的比例变化以及与正常参考值进行对比,能够准确评估治疗对白血病淋巴细胞增殖的抑制作用和对免疫系统的影响,为治疗方案的调整提供依据。 影像学检查结果评估 淋巴结大小测量 通过影像学检查测量淋巴结的大小,判断治疗是否有效缩小了肿大的淋巴结。在慢性淋巴细胞白血病中,淋巴结肿大是常见的症状之一。治疗前,患者的淋巴结通常会明显肿大,随着治疗的进行,淋巴结的大小应该逐渐缩小。分析淋巴结大小的变化趋势,评估治疗的疗效和预后。除了关注淋巴结的大小变化,还要分析其变化趋势。如果淋巴结在治疗后持续缩小,说明治疗效果良好;如果淋巴结大小没有明显变化或反而增大,可能提示治疗效果不佳或疾病进展。与治疗前的淋巴结大小进行对比,判断治疗的有效性和进展。通过对比治疗前后的淋巴结大小,可以直观地了解治疗的效果。如果淋巴结明显缩小,说明治疗有效;反之,如果淋巴结大小没有明显变化或反而增大,可能需要调整治疗方案。 在进行淋巴结大小测量时,要选择合适的影像学检查方法。常用的影像学检查方法包括超声、CT、MRI等,不同的检查方法具有不同的优缺点。超声检查具有操作简便、价格低廉、可重复性强等优点,适用于初步筛查和随访;CT和MRI检查具有较高的分辨率,能够更准确地显示淋巴结的大小、形态和结构,适用于对淋巴结进行详细评估。 淋巴结大小测量是维奈克拉联合治疗疗效评估的重要手段,通过测量淋巴结的大小、分析其变化趋势以及与治疗前进行对比,能够准确评估治疗的疗效和预后,为治疗方案的调整提供依据。 脾脏形态观察 观察脾脏的形态和大小变化,判断治疗是否对脾脏肿大有改善作用。慢性淋巴细胞白血病患者常常伴有脾脏肿大的症状,脾脏肿大可能会导致腹部不适、消化不良等症状。治疗后,脾脏的形态和大小应该逐渐恢复正常。分析脾脏内部结构的变化,了解治疗对脾脏功能的影响。除了观察脾脏的大小变化,还要分析脾脏的内部结构,如脾脏的实质回声、血流情况等。治疗后,脾脏的内部结构应该逐渐恢复正常,说明治疗对脾脏功能有改善作用。与正常脾脏形态进行对比,评估患者的脾脏健康状况。通过与正常脾脏形态进行对比,可以判断患者的脾脏是否存在异常,以及治疗是否有效改善了脾脏的健康状况。 在观察脾脏形态时,要选择合适的影像学检查方法。常用的影像学检查方法包括超声、CT、MRI等,不同的检查方法具有不同的优缺点。超声检查具有操作简便、价格低廉、可重复性强等优点,适用于初步筛查和随访;CT和MRI检查具有较高的分辨率,能够更准确地显示脾脏的形态和结构,适用于对脾脏进行详细评估。 脾脏形态观察是维奈克拉联合治疗疗效评估的重要内容,通过观察脾脏的形态和大小变化、分析脾脏内部结构的变化以及与正常脾脏形态进行对比,能够准确评估治疗对脾脏肿大的改善作用和对脾脏功能的影响,为治疗方案的调整提供依据。 肿瘤转移判断 影像学检查方法 转移灶特征 治疗效果评估 治疗方案调整 超声检查 观察转移灶的大小、形态、边界等特征,判断转移灶的性质。 如果转移灶缩小或消失,说明治疗有效;如果转移灶增大或出现新的转移灶,说明治疗效果不佳。 根据治疗效果评估结果,调整治疗方案,如增加药物剂量、更换治疗药物等。 CT检查 更清晰地显示转移灶的位置、数量、大小等信息,评估转移的范围。 通过对比治疗前后的CT图像,判断转移灶的变化情况,评估治疗的疗效。 如果治疗效果不佳,考虑联合其他治疗方法,如放疗、化疗等。 MRI检查 对软组织的分辨能力较强,能够更准确地判断转移灶的性质和周围组织的关系。 结合其他检查结果,综合评估治疗效果,为治疗方案的调整提供依据。 根据患者的具体情况,制定个性化的治疗方案。 通过影像学检查发现肿瘤的转移情况,判断治疗是否有效控制了肿瘤的扩散。在慢性淋巴细胞白血病的治疗中,肿瘤转移是影响患者预后的重要因素之一。治疗前,要通过影像学检查全面评估患者的肿瘤转移情况,包括转移灶的位置、数量、大小等。治疗后,要定期进行影像学检查,观察转移灶的变化情况。分析转移灶的大小、数量和位置变化,评估治疗的疗效和预后。如果转移灶缩小或消失,说明治疗有效;如果转移灶增大或出现新的转移灶,说明治疗效果不佳,可能需要调整治疗方案。根据肿瘤转移情况,调整治疗方案或采取相应的治疗措施。如果肿瘤转移情况较轻,可以继续原治疗方案;如果肿瘤转移情况较重,可能需要增加药物剂量、更换治疗药物或联合其他治疗方法。 在进行肿瘤转移判断时,要选择合适的影像学检查方法。不同的影像学检查方法对肿瘤转移的检测能力不同,要根据患者的具体情况选择合适的检查方法。同时,要结合患者的临床症状和其他检查结果进行综合判断,提高判断的准确性。 肿瘤转移判断是维奈克拉联合治疗疗效评估的重要环节,通过影像学检查发现肿瘤的转移情况、分析转移灶的变化以及根据转移情况调整治疗方案,能够有效控制肿瘤的扩散,提高患者的预后。 患者生活质量改善评价 身体功能评估 通过问卷调查了解患者的身体活动能力、自理能力等方面的变化,评估治疗对身体功能的改善作用。身体活动能力如患者的行走、上下楼梯、搬运物品等能力,自理能力如患者的穿衣、洗漱、进食等能力。治疗前,患者的身体功能可能会受到疾病的影响而下降,随着治疗的进行,身体功能应该逐渐恢复。分析患者的运动耐力、肌肉力量等指标的变化,了解治疗对身体机能的影响。运动耐力如患者的步行距离、运动时间等,肌肉力量如患者的握力、肢体力量等。治疗后,患者的运动耐力和肌肉力量应该逐渐增强。与治疗前的身体功能进行对比,判断治疗的有效性和进展。通过对比治疗前后的身体功能指标,可以直观地了解治疗的效果。如果身体功能明显改善,说明治疗有效;反之,如果身体功能没有明显变化或反而下降,可能需要调整治疗方案。 在进行身体功能评估时,要注意评估方法的科学性和准确性。问卷调查要设计合理,能够准确反映患者的身体功能情况。同时,要对评估结果进行客观的分析和解读,避免主观因素的影响。 身体功能评估是维奈克拉联合治疗疗效评估的重要内容,通过问卷调查了解患者的身体活动能力和自理能力变化、分析运动耐力和肌肉力量等指标的变化以及与治疗前进行对比,能够准确评估治疗对身体功能的改善作用,为治疗方案的调整提供依据。 心理状态调查 采用专业的心理评估工具,了解患者的焦虑、抑郁等心理状态的变化。慢性淋巴细胞白血病是一种慢性疾病,患者常常会面临疾病的困扰和心理压力,容易出现焦虑、抑郁等心理问题。治疗前,要对患者的心理状态进行评估,了解患者的心理需求。分析心理状态与治疗时间的关系,评估治疗对患者心理的影响。随着治疗的进行,患者的心理状态应该逐渐改善。如果患者的焦虑、抑郁等情绪在治疗一段时间后没有明显缓解或反而加重,可能需要给予相应的心理支持和干预。根据心理状态的变化,提供相应的心理支持和干预措施。对于存在心理问题的患者,可以通过心理咨询、心理治疗、药物治疗等方式进行干预。同时,要鼓励患者积极参与社交活动,保持良好的心态。 在进行心理状态调查时,要选择合适的心理评估工具。常用的心理评估工具包括焦虑自评量表、抑郁自评量表等,不同的评估工具具有不同的特点和适用范围。要根据患者的具体情况选择合适的评估工具,并严格按照操作规程进行评估。 心理状态调查是维奈克拉联合治疗疗效评估的重要组成部分,通过采用专业的心理评估工具了解患者的心理状态变化、分析心理状态与治疗时间的关系以及根据变化提供相应的心理支持和干预措施,能够有效改善患者的心理状态,提高患者的生活质量。 治疗满意度评价 通过问卷调查了解患者对治疗的满意度,包括治疗效果、治疗过程中的体验等方面。治疗效果如疾病的缓解程度、症状的改善情况等,治疗过程中的体验如医护人员的服务态度、治疗的便利性等。分析治疗满意度与治疗疗效的关系,评估治疗方案的合理性和可行性。如果患者对治疗效果满意,说明治疗方案可能是合理可行的;如果患者对治疗效果不满意,可能需要进一步评估治疗方案的合理性。根据患者的反馈,及时调整治疗方案或提供更好的服务。如果患者对治疗过程中的体验不满意,要及时改进服务质量,提高患者的满意度。 在进行治疗满意度评价时,要设计合理的问卷调查表。问卷调查表要涵盖治疗的各个方面,能够准确反映患者的意见和建议。同时,要对调查结果进行认真的分析和总结,找出存在的问题和不足之处,并及时采取措施加以改进。 治疗满意度评价是维奈克拉联合治疗疗效评估的重要环节,通过问卷调查了解患者的治疗满意度、分析治疗满意度与治疗疗效的关系以及根据患者的反馈及时调整治疗方案或提供更好的服务,能够提高患者的治疗依从性和生活质量。 患者安全性监测需求确认 药物不良反应监测 常见反应观察 常见不良反应 观察要点 处理措施 对生活质量的影响 恶心、呕吐 观察恶心、呕吐的频率、程度和持续时间,注意呕吐物的性状。 给予止吐药物治疗,调整饮食,避免食用刺激性食物。 影响患者的食欲和营养摄入,导致身体虚弱。 腹泻 观察腹泻的次数、大便的性状和颜色,注意有无脱水症状。 给予止泻药物治疗,补充水分和电解质,调整饮食。 导致患者身体不适,影响生活质量。 乏力 观察患者的乏力程度、活动耐力和精神状态。 适当休息,增加营养摄入,必要时给予支持治疗。 限制患者的活动能力,影响日常生活。 发热 观察发热的程度、热型和持续时间,注意有无伴随症状。 给予退热药物治疗,查找发热原因,进行针对性治疗。 引起患者身体不适,影响睡眠和休息。 重点观察恶心、呕吐、腹泻等常见不良反应的发生情况,及时发现并处理。这些常见不良反应可能会影响患者的生活质量和治疗依从性。分析不良反应的发生频率和严重程度,评估药物的安全性和耐受性。如果不良反应发生频率较高或严重程度较重,可能需要调整药物剂量或更换治疗药物。与患者进行沟通,了解不良反应对其生活质量的影响。患者的主观感受对于评估不良反应的影响至关重要。通过与患者的沟通,可以了解不良反应对患者的饮食、睡眠、活动等方面的影响,为采取相应的处理措施提供依据。 在观察常见反应时,要建立完善的监测记录制度。详细记录不良反应的发生时间、症状表现、处理措施和转归情况,以便对不良反应进行全面的评估和分析。同时,要及时向医生报告不良反应的情况,以便医生及时调整治疗方案。 常见反应观察是药物不良反应监测的重要内容,通过重点观察常见不良反应的发生情况、分析其频率和严重程度以及与患者进行沟通,能够及时发现并处理不良反应,保障患者的安全和提高治疗的依从性。 严重反应评估 对于严重的不良反应,如过敏反应、严重感染等,及时进行评估和处理。过敏反应可能表现为皮疹、瘙痒、呼吸困难等,严重感染可能表现为高热、寒战、咳嗽等。这些严重不良反应可能会危及患者的生命安全,必须及时进行评估和处理。制定应急预案,确保在出现严重不良反应时能够迅速采取有效的措施。应急预案要明确各部门和人员的职责,规定处理流程和方法。在出现严重不良反应时,要立即启动应急预案,进行紧急处理。与相关专家进行会诊,共同制定治疗方案,保障患者的生命安全。严重不良反应的处理需要多学科的协作,相关专家如皮肤科医生、感染科医生等的参与能够提高治疗的效果。通过会诊,制定个性化的治疗方案,确保患者得到及时、有效的治疗。 在进行严重反应评估时,要对患者的病情进行全面的评估。包括患者的生命体征、症状表现、实验室检查结果等。根据评估结果,判断严重不良反应的类型和严重程度,制定相应的治疗方案。同时,要密切观察患者的病情变化,及时调整治疗方案。 严重反应评估是药物不良反应监测的关键环节,通过及时评估和处理严重不良反应、制定应急预案以及与相关专家进行会诊,能够保障患者的生命安全,提高治疗的成功率。 反应处理措施 不良反应类型 处理措施 观察要点 治疗效果评估 恶心、呕吐 给予止吐药物治疗,如甲氧氯普胺、昂丹司琼等;调整饮食,避免食用刺激性食物。 观察恶心、呕吐的频率和程度是否减轻,患者的食欲是否改善。 如果恶心、呕吐症状缓解,食欲增加,说明处理措施有效。 腹泻 给予止泻药物治疗,如蒙脱石散、洛哌丁胺等;补充水分和电解质,调整饮食。 观察腹泻的次数和大便的性状是否改善,患者的脱水症状是否缓解。 如果腹泻次数减少,大便性状恢复正常,脱水症状缓解,说明处理措施有效。 过敏反应 立即停止使用可疑药物,给予抗过敏药物治疗,如肾上腺素、地塞米松等;密切观察患者的生命体征。 观察过敏症状是否缓解,生命体征是否稳定。 如果过敏症状减轻,生命体征稳定,说明处理措施有效。 严重感染 根据感染的病原体选择合适的抗生素进行治疗;加强支持治疗,如补充营养、维持水电解质平衡等。 观察患者的体温是否下降,感染症状是否减轻,实验室检查指标是否改善。 如果体温恢复正常,感染症状缓解,实验室检查指标改善,说明处理措施有效。 根据不良反应的类型和严重程度,采取相应的处理措施,如调整药物剂量、给予对症治疗等。对于轻度的不良反应,可以通过调整药物剂量或给予对症治疗来缓解症状;对于严重的不良反应,可能需要立即停止使用药物,并采取紧急治疗措施。密切观察处理后的效果,及时调整治疗方案。在采取处理措施后,要密切观察患者的症状和体征变化,评估处理措施的效果。如果处理效果不佳,要及时调整治疗方案。记录不良反应的处理过程和结果,为后续的治疗提供参考。详细记录不良反应的发生时间、症状表现、处理措施和转归情况,能够为后续的治疗提供重要的参考依据。通过对处理过程和结果的分析,可以总结经验教训,优化治疗方案。 在处理不良反应时,要遵循个体化的原则。不同患者对不良反应的耐受性和反应可能不同,因此要根据患者的具体情况制定个性化的处理方案。同时,要加强与患者的沟通和解释,让患者了解不良反应的原因和处理方法,提高患者的依从性。 反应处理措施是药物不良反应监测的重要环节,通过根据不良反应的类型和严重程度采取相应的处理措施、密切观察处理效果以及记录处理过程和结果,能够有效缓解不良反应,保障患者的安全和提高治疗的效果。 感染风险预防措施 个人卫生指导 向患者和家属宣传个人卫生的重要性,指导患者正确洗手、保持口腔清洁等。正确洗手是预防感染的重要措施之一,要指导患者使用流动水和肥皂或洗手液,按照六步洗手法进行洗手。保持口腔清洁能够预防口腔感染,要指导患者每天早晚刷牙,饭后漱口。提供必要的卫生用品,如洗手液、口腔清洁剂等。为患者提供充足的卫生用品,确保患者能够方便地进行个人卫生护理。定期检查患者的个人卫生情况,确保措施落实到位。定期检查患者的洗手情况、口腔卫生情况等,及时发现问题并进行纠正。 在进行个人卫生指导时,要采用通俗易懂的语言和方式。可以通过发放宣传资料、播放视频等方式向患者和家属宣传个人卫生知识。同时,要对患者和家属进行示范和指导,确保他们掌握正确的个人卫生方法。 个人卫生指导是感染风险预防措施的基础,通过向患者和家属宣传个人卫生的重要性、提供必要的卫生用品以及定期检查个人卫生情况,能够有效降低患者的感染风险。 隔离措施实施 隔离措施类型 适用情况 具体要求 注意事项 单人病房隔离 患者感染风险较高,如白细胞计数极低、有严重的基础疾病等。 病房要保持清洁、通风良好,定期进行消毒;限制探视人员,探视人员要佩戴口罩、手套等防护用品。 要关注患者的心理状态,给予必要的心理支持;确保隔离病房的物资供应充足。 限制探视 患者处于感染高发期或有传染性疾病。 严格控制探视人员的数量和时间,探视人员要进行体温检测和健康询问;探视人员要遵守病房的规章制度。 要向探视人员宣传感染预防知识,提高他们的防护意识;及时处理探视人员的疑问和需求。 飞沫隔离 患者有咳嗽、打喷嚏等症状,可能传播飞沫传播性疾病。 患者要佩戴口罩,避免与他人近距离接触;病房要加强通风换气。 要及时清理患者的分泌物,防止飞沫传播;指导患者正确佩戴口罩。 接触隔离 患者有皮肤感染或其他接触传播性疾病。 医护人员接触患者时要佩戴手套、穿隔离衣;患者的物品要专人专用,避免交叉感染。 要定期更换患者的床单、被罩等物品,保持患者的皮肤清洁;加强对医护人员的培训,提高他们的防护意识。 根据患者的病情和感染风险,采取相应的隔离措施,如单人病房、限制探视等。单人病房能够有效减少患者与外界的接触,降低感染的风险;限制探视能够减少探视人员带来的感染源。确保隔离病房的清洁和通风,减少感染的传播。定期对隔离病房进行清洁和消毒,保持病房的空气流通。加强对隔离患者的护理和关怀,提高患者的舒适度。隔离患者可能会感到孤独和焦虑,要加强对他们的护理和关怀,如定期与患者沟通、提供娱乐活动等。 在实施隔离措施时,要注意保护患者的隐私和尊严。要向患者和家属解释隔离措施的目的和意义,取得他们的理解和配合。同时,要关注隔离患者的心理状态,及时给予心理支持和干预。 隔离措施实施是感染风险预防的重要手段,通过根据患者的病情和感染风险采取相应的隔离措施、确保隔离病房的清洁和通风以及加强对隔离患者的护理和关怀,能够有效降低患者的感染风险。 感染迹象监测 定期监测患者的体温、血常规等指标,及时发现感染的迹象。体温是反映患者是否感染的重要指标之一,发热可能提示患者存在感染。血常规中的白细胞计数、中性粒细胞比例等指标也能够反映患者的感染情况。分析监测结果,判断患者是否存在感染的风险。如果体温升高、白细胞计数和中性粒细胞比例增加,可能提示患者存在感染。要结合患者的临床症状和其他检查结果进行综合判断。一旦发现感染迹象,及时采取相应的治疗措施,控制感染的发展。如果确诊患者感染,要立即给予抗感染治疗,选择合适的抗生素进行治疗。同时,要加强对患者的护理,提高患者的免疫力。 在进行感染迹象监测时,要建立完善的监测制度。定期对患者进行体温测量和血常规检查,记录监测结果。同时,要对监测结果进行动态分析,及时发现异常情况。 感染迹象监测是感染风险预防的重要环节,通过定期监测患者的体温和血常规等指标、分析监测结果以及及时采取治疗措施,能够及时发现感染迹象,控制感染的发展,保障患者的安全。 实验室指标异常处理 指标变化监测 定期检测患者的肝肾功能、血常规等实验室指标,及时发现指标的变化。肝肾功能指标如谷丙转氨酶、谷草转氨酶、肌酐、尿素氮等,能够反映患者的肝脏和肾脏功能。血常规指标如白细胞计数、红细胞计数、血红蛋白、血小板计数等,能够反映患者的血液系统情况。分析指标变化的趋势和幅度,判断是否存在异常情况。如果指标在短时间内出现较大幅度的变化,或者指标持续偏离正常范围,可能提示存在异常情况。与正常参考值进行对比,评估患者的健康状况。正常参考值是判断指标是否正常的重要依据,通过与正常参考值进行对比,可以了解患者的健康状况。 在进行指标变化监测时,要注意检测方法的准确性和可靠性。选择正规的实验室进行检测,确保检测结果的准确性。同时,要定期对检测设备进行校准和维护,保证检测结果的可靠性。 指标变化监测是实验室指标异常处理的基础,通过定期检测患者的实验室指标、分析指标变化的趋势和幅度以及与正常参考值进行对比,能够及时发现指标的异常变化,为后续的处理提供依据。 异常情况评估 当实验室指标出现异常时,及时进行分析和评估,确定异常的原因和严重程度。异常的原因可能包括药物不良反应、疾病进展、合并其他疾病等。要结合患者的临床表现和治疗情况,综合判断异常情况的影响。如果患者同时出现发热、咳嗽等症状,可能提示存在感染;如果患者正在使用可能影响肝肾功能的药物,可能是药物不良反应导致的指标异常。与相关专家进行会诊,共同制定处理方案。相关专家如肝病专家、肾病专家等的参与能够提高处理方案的科学性和有效性。通过会诊,制定个性化的处理方案,确保患者得到及时、有效的治疗。 在进行异常情况评估时,要对患者的病情进行全面的了解。包括患者的病史、治疗情况、家族史等。同时,要对实验室指标的异常情况进行详细的分析,找出可能的原因。 异常情况评估是实验室指标异常处理的关键环节,通过及时分析和评估异常情况、结合患者的临床表现和治疗情况进行综合判断以及与相关专家进行会诊,能够准确确定异常的原因和严重程度,制定合理的处理方案。 治疗方案调整 实验室指标异常情况 治疗方案调整措施 观察要点 治疗效果评估 肝肾功能指标异常 调整药物剂量或更换药物,给予保肝、保肾药物治疗;加强营养支持。 观察肝肾功能指标是否改善,患者的症状是否缓解。 如果肝肾功能指标恢复正常,症状缓解,说明治疗方案调整有效。 血常规指标异常 根据具体情况给予相应的治疗,如补血、升白细胞、升血小板等治疗;调整治疗方案。 观察血常规指标是否恢复正常,患者的贫血、感染等症状是否改善。 如果血常规指标恢复正常,症状改善,说明治疗方案调整有效。 其他实验室指标异常 针对异常指标的具体情况进行分析,制定相应的治疗方案;密切观察患者的病情变化。 观察异常指标是否改善,患者的病情是否稳定。 如果异常指标恢复正常,病情稳定,说明治疗方案调整有效。 根据实验室指标异常的情况,调整治疗方案或给予相应的治疗措施。如果肝肾功能指标异常,可能需要调整药物剂量或更换药物,给予保肝、保肾药物治疗;如果血常规指标异常,可能需要给予补血、升白细胞、升血小板等治疗。密切观察调整后的效果,及时评估治疗方案的合理性。在调整治疗方案后,要密切观察患者的症状和体征变化,以及实验室指标的改善情况。如果治疗效果不佳,要及时调整治疗方案。记录实验室指标异常的处理过程和结果,为后续的治疗提供参考。详细记录实验室指标异常的发生时间、处理措施和转归情况,能够为后续的治疗提供重要的参考依据。通过对处理过程和结果的分析,可以总结经验教训,优化治疗方案。 在调整治疗方案时,要充分考虑患者的个体差异。不同患者对治疗的反应可能不同,因此要根据患者的具体情况制定个性化的治疗方案。同时,要加强与患者的沟通和解释,让患者了解治疗方案调整的原因和目的,提高患者的依从性。 治疗方案调整是实验室指标异常处理的重要环节,通过根据实验室指标异常情况调整治疗方案、密切观察调整效果以及记录处理过程和结果,能够有效改善患者的实验室指标异常情况,保障患者的安全和提高治疗的效果。 临床研究法规符合性要求 遵循药物临床试验规范 研究设计合规 研究设计严格遵循《药物临床试验质量管理规范》,确保科学性与合理性。明确界定研究目的、方法及样本选择等关键要素,保证研究具备高度可操作性。研究目的精准聚焦于评估维奈克拉固定疗程方案在已接受BTK抑制剂单药治疗的CLL或SLL患者中的疗效与安全性。研究方法采用单臂试验,符合相关规定与疾病研究特点。样本选择依据科学标准,综合考虑年龄、病情程度、病史等因素,确保研究对象的同质性与代表性。经过伦理委员会严格审查与批准,充分保障研究符合伦理要求,切实维护受试者的合法权益。 在研究设计过程中,深入研读相关法规与指南,结合本项目实际需求,精心制定每一个环节。对于样本选择,不仅参考了大量临床研究成果,还充分考虑了疾病的流行病学特征与患者的实际情况。在确定年龄范围时,综合分析了不同年龄段患者的生理特点、疾病进展及对治疗的耐受性,制定出科学合理的筛选标准。对于病情程度评估,采用了专业且全面的评估工具与方法,确保能够准确判断患者的病情,为研究提供可靠依据。同时,详细制定研究流程与操作规范,明确各阶段的任务与要求,保证研究的顺利开展。 严格的研究设计合规是本项目成功的基础。通过遵循法规要求、科学设计研究方案以及经过伦理审查批准,能够确保研究结果的可靠性与有效性,为慢性淋巴细胞白血病的治疗提供有价值的参考。 实施过程规范 在研究实施过程中,严格依照规范要求进行操作,全力确保研究数据的真实性与可靠性。加强对研究人员的培训与管理,提升其合规意识与操作水平。组织专业培训课程,涵盖研究流程、操作规范、数据采集与管理等方面的内容,使研究人员深入理解并严格执行相关要求。定期对研究过程进行检查与评估,及时发现并解决问题。建立完善的监督机制,安排专人对研究现场进行定期巡查,对数据采集、样本处理等关键环节进行严格监督,确保操作符合规范。 在数据采集过程中,要求研究人员严格按照标准流程进行操作,确保数据的准确性与完整性。对于每一个数据点,都进行详细记录与审核,避免出现数据错误或遗漏。在样本处理方面,遵循严格的操作规程,确保样本的质量与安全性。同时,加强对研究人员的职业道德教育,强调数据真实性的重要性,杜绝任何造假行为。一旦发现问题,立即进行整改,并对相关责任人进行严肃处理。 规范的实施过程是研究质量的保障。通过严格操作、加强培训与管理以及定期检查评估,能够有效避免人为因素对研究结果的影响,确保研究数据真实可靠,为研究结论提供坚实支撑。 数据管理严格 建立完善的数据管理系统,全方位确保研究数据的安全与保密。对数据进行严格审核与管理,防止数据篡改与丢失。制定详细的数据审核标准与流程,对每一笔数据进行多轮审核,确保数据的准确性与一致性。在数据录入阶段,采用双人录入核对的方式,避免录入错误。同时,对数据进行加密存储,设置严格的访问权限,只有授权人员才能访问相关数据。按照规范要求进行数据备份与存档,便于后续查询与分析。定期对数据进行备份,将备份数据存储在多个不同的物理位置,防止因意外事件导致数据丢失。 数据管理系统具备强大的功能与良好的稳定性,能够满足本项目大规模数据管理的需求。系统支持数据的实时监控与分析,能够及时发现数据异常情况并进行处理。同时,建立数据追溯机制,对数据的来源、修改历史等信息进行详细记录,确保数据的可追溯性。在数据存档方面,采用标准化的存档格式与方法,对数据进行分类存储,便于后续的查询与利用。 严格的数据管理是研究的重要保障。通过建立完善的系统、严格审核管理以及规范备份存档,能够确保研究数据的安全可靠,为研究的长期...
江苏省人民医院2025年研究者发起的临床研究项目配备合同研究组织等服务项目投标方案.docx
下载提示

1.本文档仅提供部分内容试读;

2.支付并下载文件,享受无限制查看;

3.本网站所提供的标准文本仅供个人学习、研究之用,未经授权,严禁复制、发行、汇编、翻译或网络传播等,侵权必究;

4.左侧添加客服微信获取帮助;

5.本文为word版本,可以直接复制编辑使用。


这个人很懒,什么都没留下
未认证用户 查看用户
该文档于 上传
推荐文档
×
精品标书制作
百人专家团队
擅长领域:
工程标 服务标 采购标
16852
已服务主
2892
中标量
1765
平台标师
扫码添加客服
客服二维码
咨询热线:192 3288 5147
公众号
微信客服
客服