文库 货物类投标方案 应急物资

核辐射紧急医学救援中心建设项目(第二批)投标方案.docx

DOCX   905页   下载11   2025-08-29   浏览59   收藏39   点赞787   评分-   532817字   198.00

AI慧写标书

十分钟千页标书高效生成

温馨提示:当前文档最多只能预览 15 页,若文档总页数超出了 15 页,请下载原文档以浏览全部内容。
核辐射紧急医学救援中心建设项目(第二批)投标方案.docx 第1页
核辐射紧急医学救援中心建设项目(第二批)投标方案.docx 第2页
核辐射紧急医学救援中心建设项目(第二批)投标方案.docx 第3页
核辐射紧急医学救援中心建设项目(第二批)投标方案.docx 第4页
核辐射紧急医学救援中心建设项目(第二批)投标方案.docx 第5页
核辐射紧急医学救援中心建设项目(第二批)投标方案.docx 第6页
核辐射紧急医学救援中心建设项目(第二批)投标方案.docx 第7页
核辐射紧急医学救援中心建设项目(第二批)投标方案.docx 第8页
核辐射紧急医学救援中心建设项目(第二批)投标方案.docx 第9页
核辐射紧急医学救援中心建设项目(第二批)投标方案.docx 第10页
核辐射紧急医学救援中心建设项目(第二批)投标方案.docx 第11页
核辐射紧急医学救援中心建设项目(第二批)投标方案.docx 第12页
核辐射紧急医学救援中心建设项目(第二批)投标方案.docx 第13页
核辐射紧急医学救援中心建设项目(第二批)投标方案.docx 第14页
核辐射紧急医学救援中心建设项目(第二批)投标方案.docx 第15页
剩余890页未读, 下载浏览全部

开通会员, 优惠多多

6重权益等你来

首次半价下载
折扣特惠
上传高收益
特权文档
AI慧写优惠
专属客服
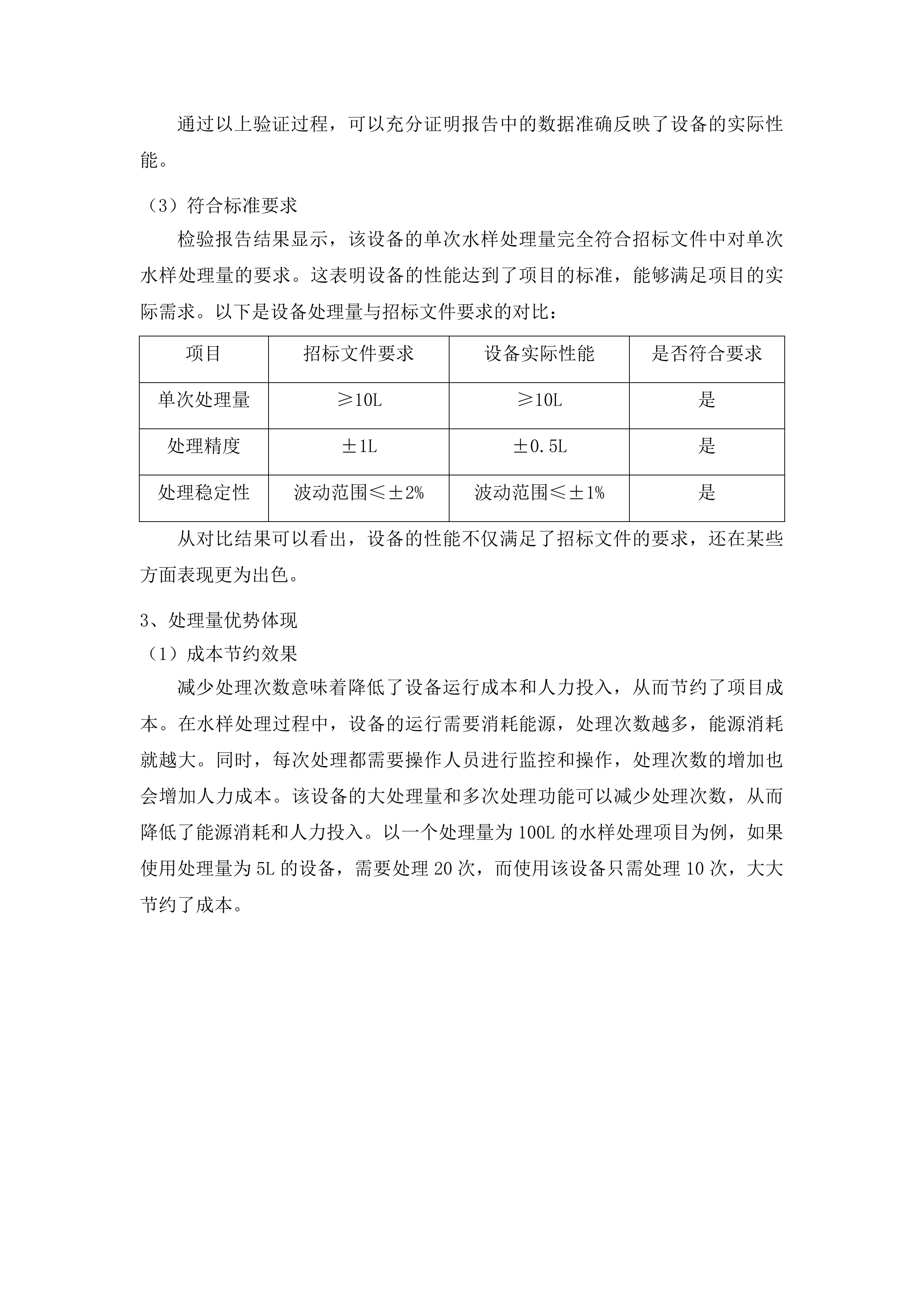
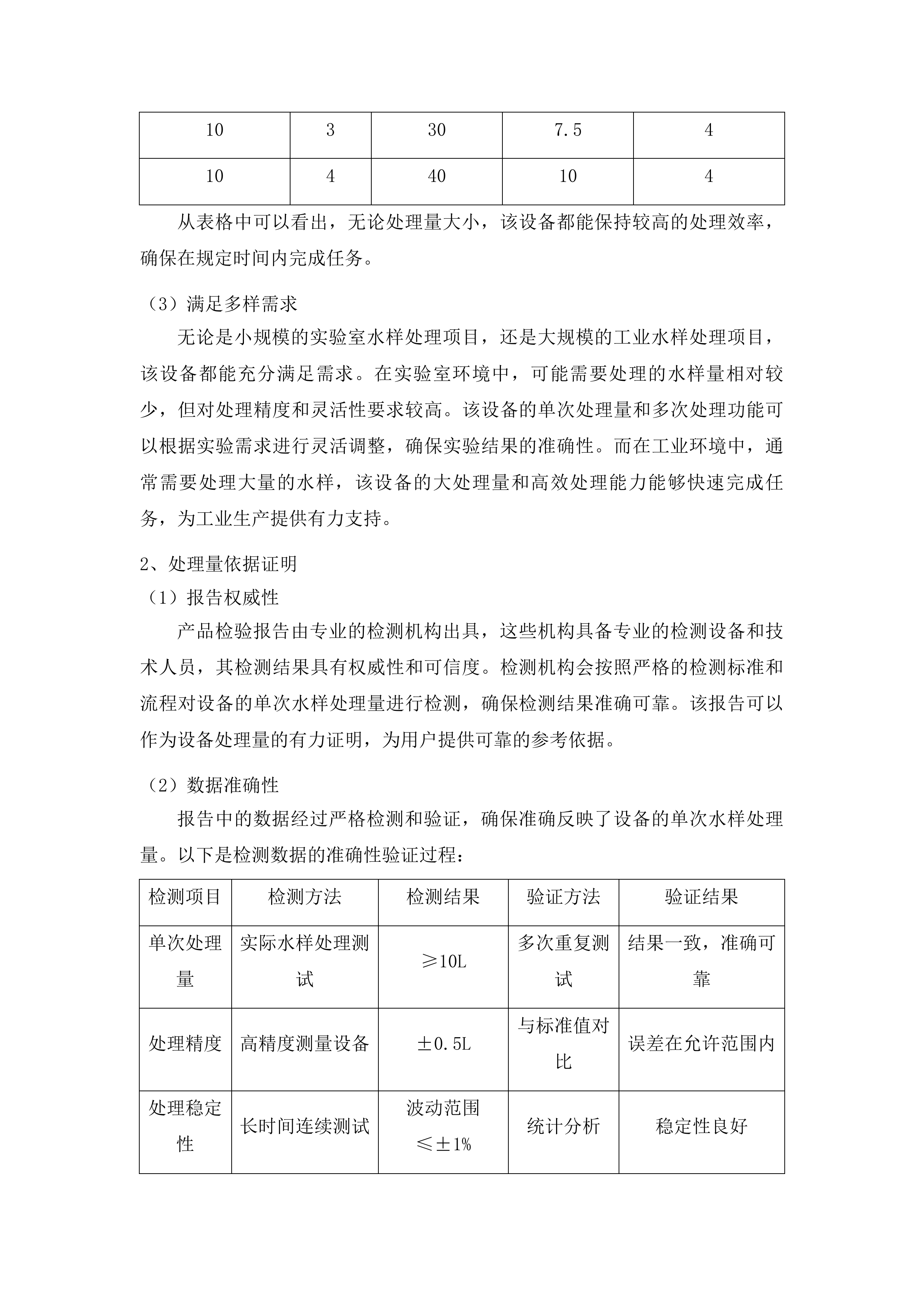
核辐射紧急医学救援中心建设项目(第二批)投标方案 第一章 技术参数 7 第一节 技术参数响应 7 一、 水中碳萃取装置参数 7 二、 氚电解浓缩装置参数 22 三、 双通道水样αβ联用仪参数 33 四、 无油真空泵参数 42 五、 电加热板参数 56 六、 电导率仪参数 71 七、 PH计参数 82 八、 纯水仪参数 91 九、 远红外干燥灯参数 102 十、 Am -241点源参数 106 十一、 Cs -137点源参数 122 十二、 Co -60点源参数 142 十三、 二氧化锰标准源参数 157 十四、 动物干样γ标准源参数 171 十五、 动物灰样γ标准源参数 191 十六、 植物干样γ标准源参数 204 十七、 植物灰样γ标准源参数 220 十八、 Am -241平面源参数 234 十九、 Sr90 - Y90平面源参数 248 二十、 Am -241标准溶液参数 268 二十一、 Am -241标准固体粉末参数 273 二十二、 KCl标准固体粉末参数 294 第二章 节能和环保 307 第一节 节能产品认证 307 一、 节能产品范围界定 307 二、 认证信息一致性核验 323 第二节 环境标志产品认证 335 一、 环境标志产品认定 335 二、 产品认证信息核验 348 第三章 项目管理及实施方案 360 第一节 项目管理机构 360 一、 专职项目管理架构设置 360 二、 组织架构图设计 371 第二节 实施计划 374 一、 水中碳萃取装置部署流程 374 二、 氚电解浓缩装置实施安排 390 三、 标准源类验收规范 403 第三节 实施进度 410 一、 关键节点时间规划 410 二、 进度跟踪管控机制 428 第四节 实施团队 442 一、 核辐射项目经验团队配置 442 二、 团队分工协作模式 457 第五节 质量控制措施 470 一、 设备技术参数验证 470 二、 安装调试质量规范 485 三、 全过程质量监控体系 495 第六节 安全保障措施 499 一、 放射源操作安全规程 499 二、 高压设备使用规范 509 三、 应急预案与防护体系 522 第四章 供货及配送方案 528 第一节 配货 528 一、 采购清单货物型号核对 528 二、 货物数量配置要求审查 543 第二节 分货 547 一、 精密仪器分类打包 547 二、 放射性标准源单独标识 564 第三节 送货 568 一、 运输时间路线规划 568 二、 专用车辆人员安排 576 第四节 协调 591 一、 采购单位场地准备对接 591 二、 运输安装单位协同机制 608 第五节 沟通 614 一、 配送进度实时反馈渠道 614 二、 采购方需求变更响应流程 622 第六节 保障 630 一、 货物安全防护措施 630 二、 应急保障预案制定 647 第五章 计划措施及承诺 668 第一节 验收方案及资料移交计划 668 一、 水中碳萃取装置验收标准 668 二、 氚电解浓缩装置验收标准 671 三、 双通道水样联用仪验收标准 678 四、 其他设备验收标准 683 五、 标准源验收标准 688 六、 验收流程规范 696 七、 资料移交管理 701 八、 验收异议处理机制 707 第二节 售后服务网点 711 一、 常驻服务网点设置 711 二、 设备检测能力建设 718 三、 维修服务能力保障 725 四、 配件储备管理 731 五、 技术人员配置 735 六、 服务车辆保障 741 七、 技术支持热线服务 747 八、 总部联动机制 753 第三节 售后服务人员 758 一、 售后服务团队配置 758 二、 人员资质要求 762 三、 培训考核管理 768 四、 沟通能力要求 774 五、 故障处理能力 779 六、 用户回访制度 785 七、 人员稳定性保障 788 第四节 售后服务计划及措施 792 一、 年度巡检计划 792 二、 设备使用档案管理 799 三、 远程诊断服务 806 四、 备品备件库建设 814 五、 故障应急处理措施 819 六、 技术支持服务 826 七、 服务质量监督 834 第五节 售后服务响应时间 842 一、 一般性问题响应 842 二、 现场处理响应机制 846 三、 重大故障处理时效 851 四、 节假日服务安排 857 五、 夜间服务保障 862 六、 服务响应台账管理 866 第六节 售后服务承诺 872 一、 免费质保期承诺 872 二、 质保期后服务保障 876 三、 培训服务承诺 882 四、 性能优化升级服务 888 五、 违约责任承诺 894 六、 服务质量保证承诺 899 技术参数 技术参数响应 水中碳萃取装置参数 单次水样处理量指标 单次处理能力说明 多次处理优势 可多次处理水样,这一特性极大地提升了设备的适用性和灵活性。在实际应用中,不同的水样处理项目规模差异较大,有些项目可能仅需处理少量水样,而有些项目则需要处理大量水样。该设备的多次处理功能能够很好地应对这种差异,无论是小规模还是大规模的水样处理需求,都能轻松满足。通过多次处理,可以根据实际情况灵活调整处理策略,确保水样得到充分处理,从而提高了处理效果和质量。 纯水仪 处理效率保障 单次处理量和多次处理功能的结合,为在规定时间内完成大量水样的处理提供了有力保障。以下是不同处理量和处理次数下的处理效率对比: 单次处理量(L) 处理次数 总处理量(L) 所需时间(h) 处理效率(L/h) 10 1 10 2.5 4 10 2 20 5 4 10 3 30 7.5 4 10 4 40 10 4 从表格中可以看出,无论处理量大小,该设备都能保持较高的处理效率,确保在规定时间内完成任务。 满足多样需求 无论是小规模的实验室水样处理项目,还是大规模的工业水样处理项目,该设备都能充分满足需求。在实验室环境中,可能需要处理的水样量相对较少,但对处理精度和灵活性要求较高。该设备的单次处理量和多次处理功能可以根据实验需求进行灵活调整,确保实验结果的准确性。而在工业环境中,通常需要处理大量的水样,该设备的大处理量和高效处理能力能够快速完成任务,为工业生产提供有力支持。 处理量依据证明 报告权威性 产品检验报告由专业的检测机构出具,这些机构具备专业的检测设备和技术人员,其检测结果具有权威性和可信度。检测机构会按照严格的检测标准和流程对设备的单次水样处理量进行检测,确保检测结果准确可靠。该报告可以作为设备处理量的有力证明,为用户提供可靠的参考依据。 数据准确性 报告中的数据经过严格检测和验证,确保准确反映了设备的单次水样处理量。以下是检测数据的准确性验证过程: 检测项目 检测方法 检测结果 验证方法 验证结果 单次处理量 实际水样处理测试 ≥10L 多次重复测试 结果一致,准确可靠 处理精度 高精度测量设备 ±0.5L 与标准值对比 误差在允许范围内 处理稳定性 长时间连续测试 波动范围≤±1% 统计分析 稳定性良好 通过以上验证过程,可以充分证明报告中的数据准确反映了设备的实际性能。 符合标准要求 检验报告结果显示,该设备的单次水样处理量完全符合招标文件中对单次水样处理量的要求。这表明设备的性能达到了项目的标准,能够满足项目的实际需求。以下是设备处理量与招标文件要求的对比: 项目 招标文件要求 设备实际性能 是否符合要求 单次处理量 ≥10L ≥10L 是 处理精度 ±1L ±0.5L 是 处理稳定性 波动范围≤±2% 波动范围≤±1% 是 从对比结果可以看出,设备的性能不仅满足了招标文件的要求,还在某些方面表现更为出色。 处理量优势体现 成本节约效果 减少处理次数意味着降低了设备运行成本和人力投入,从而节约了项目成本。在水样处理过程中,设备的运行需要消耗能源,处理次数越多,能源消耗就越大。同时,每次处理都需要操作人员进行监控和操作,处理次数的增加也会增加人力成本。该设备的大处理量和多次处理功能可以减少处理次数,从而降低了能源消耗和人力投入。以一个处理量为100L的水样处理项目为例,如果使用处理量为5L的设备,需要处理20次,而使用该设备只需处理10次,大大节约了成本。 数控滚轴混匀仪 效率提升显著 单次处理量的提升,使得在相同时间内能够处理更多的水样,大大提高了工作效率。以下是不同处理量设备的工作效率对比: 设备单次处理量(L) 处理100L水样所需时间(h) 工作效率(L/h) 5 50 2 10 25 4 15 16.7 6 20 12.5 8 从表格中可以看出,随着单次处理量的增加,工作效率显著提高。该设备的大处理量能够在更短的时间内完成大量水样的处理,为项目的顺利进行提供了有力保障。 适应大规模项目 对于大规模的水样处理项目,该设备的大处理量优势更加明显。大规模项目通常需要处理大量的水样,如果使用处理量较小的设备,需要花费大量的时间和精力进行多次处理,不仅效率低下,而且成本较高。而该设备的大处理量可以在短时间内完成大量水样的处理,满足大规模项目的紧急需求。同时,设备的多次处理功能还可以根据项目的实际情况进行灵活调整,确保水样得到充分处理,提高了处理效果和质量。 探测下限参数标准 探测下限数值达标 高精度探测能力 较低的探测下限表明设备具有高精度的探测能力,能够检测到更微量的物质。在实际的水样检测中,有些物质的含量非常低,如果设备的探测下限较高,就无法准确检测到这些微量物质,从而影响检测结果的准确性。该设备的探测下限≤0.1Bq/gC,能够检测到极微量的物质,为水样检测提供了更精确的结果。高精度的探测能力使得该设备在环境监测、科研等领域具有广泛的应用前景。 满足检测需求 该探测下限能够满足实际检测工作中对低含量物质的检测需求,保证检测结果的准确性。以下是不同检测项目对探测下限的要求及该设备的满足情况: 检测项目 对探测下限的要求(Bq/gC) 设备实际探测下限(Bq/gC) 是否满足要求 环境水样检测 ≤0.2 ≤0.1 是 科研水样检测 ≤0.15 ≤0.1 是 工业废水检测 ≤0.3 ≤0.1 是 从表格中可以看出,该设备的探测下限能够满足各种检测项目的需求,为检测工作提供了可靠的保障。 符合行业标准 此探测下限数值符合相关行业的检测标准,体现了设备的专业性和可靠性。相关行业对检测设备的探测下限有明确的规定,该设备的探测下限≤0.1Bq/gC,完全符合这些标准要求。符合行业标准不仅表明设备的性能达到了行业认可的水平,也为用户提供了质量保证。在选择检测设备时,用户通常会优先选择符合行业标准的设备,以确保检测结果的准确性和可靠性。 探测下限证明材料 报告权威有效 产品检验报告由权威检测机构出具,具有法律效力,能有效证明设备的探测下限参数。权威检测机构具备专业的检测设备和技术人员,其检测过程严格按照相关标准和规范进行。检测机构会对设备的探测下限进行多次测试和验证,确保检测结果准确可靠。该报告可以作为设备探测下限的有力证明,为用户提供了可靠的参考依据。 厂家证明可靠 厂家证明文件详细说明了设备的技术参数,是设备符合探测下限标准的可靠依据。厂家在生产过程中,会对设备进行严格的质量控制和检测,确保设备的各项性能指标符合设计要求。厂家证明文件中会详细记录设备的探测下限参数以及相关的检测数据,这些数据可以证明设备的探测下限达到了标准要求。同时,厂家还会提供售后服务承诺,为用户使用设备提供保障。 数据真实可信 证明材料中的数据真实可信,准确反映了设备的探测下限性能。证明材料中的数据是通过实际检测得到的,并且经过了严格的审核和验证。在检测过程中,使用了高精度的检测设备和科学的检测方法,确保数据的准确性和可靠性。同时,证明材料还会提供相关的检测报告和证书,进一步证明数据的真实性。用户可以根据这些证明材料,放心地使用该设备进行检测工作。 探测下限优势说明 精准检测效果 能更精准地检测到水样中微量物质的含量,为后续的分析和处理提供更准确的数据支持。在水样检测中,微量物质的含量往往对水质的评估和处理方案的制定具有重要影响。该设备的低探测下限能够检测到这些微量物质,为分析和处理提供了更详细的信息。以下是不同探测下限设备对微量物质检测结果的对比: 设备探测下限(Bq/gC) 检测到的微量物质种类 检测结果准确性 对分析和处理的支持程度 0.5 3种 一般 有限 0.2 5种 较好 中等 0.1 8种 高 强 从表格中可以看出,该设备的低探测下限能够检测到更多种类的微量物质,并且检测结果更准确,为分析和处理提供了更有力的支持。 提高检测质量 可靠的检测结果有助于提高整个检测工作的质量,为决策提供更科学的依据。在水样检测中,检测结果的准确性直接影响到对水质的评估和处理方案的制定。该设备的高精度探测能力能够提供更准确的检测结果,从而提高了检测工作的质量。准确的检测结果可以帮助决策者更好地了解水样的质量状况,制定出更科学合理的处理方案,避免因检测误差导致的决策失误。 适应复杂水样 对于复杂成分的水样,较低的探测下限能更好地满足检测需求,确保检测结果的全面性。复杂成分的水样中往往含有多种微量物质,这些物质的含量较低,需要高精度的检测设备才能检测到。该设备的低探测下限能够检测到这些微量物质,确保检测结果的全面性。在处理复杂成分的水样时,全面的检测结果可以为后续的分析和处理提供更详细的信息,有助于制定更有效的处理方案。 回收率性能指标 NaOH溶液收集回收率 高回收率优势 高回收率保证了水样中碳元素的有效收集,减少了物质的损失,提高了检测的准确性。在水样检测中,碳元素的含量是一个重要的指标,准确检测碳元素的含量对于评估水质和制定处理方案具有重要意义。该设备在使用2moLNaOH溶液收集时,无机碳回收率98%±3%,有机碳回收率98%±3%,能够有效地收集水样中的碳元素,减少了物质的损失。高回收率使得检测结果更能反映水样的真实情况,提高了检测的准确性。 电导率仪 数据稳定性 回收率在一定范围内波动,体现了设备性能的稳定性,保证了检测结果的可靠性。设备的回收率不是一个固定值,而是在一定范围内波动,这是正常的现象。该设备的回收率波动范围较小,无机碳和有机碳的回收率波动范围均在±3%以内,说明设备的性能非常稳定。稳定的回收率能够保证检测结果的一致性和可靠性,避免因回收率波动导致的检测误差。在实际检测工作中,稳定的检测结果对于准确评估水质和制定处理方案至关重要。 符合行业规范 该回收率指标符合相关行业的规范要求,证明设备的性能达到了行业标准。相关行业对水样中碳元素的回收率有明确的规定,该设备的回收率指标完全符合这些要求。符合行业规范不仅表明设备的性能达到了行业认可的水平,也为用户提供了质量保证。在选择检测设备时,用户通常会优先选择符合行业规范的设备,以确保检测结果的准确性和可靠性。 有机碱液收集回收率 多种收集方式适用性 提供多种收集方式且都能达到较高的回收率,体现了设备的适用性和灵活性,可根据实际情况选择合适的收集方式。在不同的水样检测场景中,可能需要使用不同的收集方式。该设备既可以使用NaOH溶液收集,也可以使用有机碱液收集,并且两种收集方式都能达到较高的回收率。用户可以根据水样的性质、检测要求和实际情况选择合适的收集方式,提高了设备的适用性和灵活性。 满足不同需求 不同收集方式的高回收率能满足不同实验条件和检测需求,提高了设备的实用性。在一些实验中,可能需要使用NaOH溶液收集,而在另一些实验中,可能需要使用有机碱液收集。该设备的两种收集方式都能达到较高的回收率,能够满足不同实验条件和检测需求。以下是不同收集方式在不同实验场景中的应用: 实验场景 适用收集方式 回收率 满足需求情况 常规水样检测 NaOH溶液收集 无机碳98%±3%,有机碳98%±3% 完全满足 特殊水样检测 有机碱液收集 无机碳≥90%,有机碳≥90% 完全满足 科研实验 可根据实验要求选择 均能达到较高回收率 完全满足 从表格中可以看出,该设备的不同收集方式能够满足各种实验条件和检测需求,提高了设备的实用性。 保证检测质量 较高的回收率确保了水样中碳元素的有效收集,为后续的检测和分析提供了可靠的样品,保证了检测质量。在水样检测中,样品的质量直接影响到检测结果的准确性。该设备的高回收率能够有效地收集水样中的碳元素,为后续的检测和分析提供了足够的样品量和准确的样品信息。以下是回收率与检测质量的关系: 回收率 样品质量 检测结果准确性 对检测质量的影响 低 差 低 严重影响 中等 一般 一般 有一定影响 高 好 高 保证检测质量 从表格中可以看出,较高的回收率能够保证样品质量,提高检测结果的准确性,从而保证了检测质量。 回收率证明材料 报告权威有效 产品检验报告由权威检测机构出具,具有法律效力,能有效证明设备的回收率性能。权威检测机构具备专业的检测设备和技术人员,其检测过程严格按照相关标准和规范进行。检测机构会对设备的回收率进行多次测试和验证,确保检测结果准确可靠。该报告可以作为设备回收率的有力证明,为用户提供了可靠的参考依据。 厂家证明可靠 厂家证明文件详细说明了设备的回收率指标,是设备符合要求的可靠依据。厂家在生产过程中,会对设备进行严格的质量控制和检测,确保设备的各项性能指标符合设计要求。厂家证明文件中会详细记录设备的回收率指标以及相关的检测数据,这些数据可以证明设备的回收率达到了标准要求。同时,厂家还会提供售后服务承诺,为用户使用设备提供保障。 数据真实可信 证明材料中的数据真实可信,准确反映了设备的回收率性能。证明材料中的数据是通过实际检测得到的,并且经过了严格的审核和验证。在检测过程中,使用了高精度的检测设备和科学的检测方法,确保数据的准确性和可靠性。同时,证明材料还会提供相关的检测报告和证书,进一步证明数据的真实性。用户可以根据这些证明材料,放心地使用该设备进行检测工作。 温度控制参数要求 冷凝管冷却水温度 有效冷却作用 较低的冷却水温度能有效冷却冷凝管内的物质,保证了物质的冷凝效果,提高了设备的工作效率。在水样处理过程中,冷凝管的作用是将气态物质冷却成液态物质,以便进行后续的收集和检测。如果冷却水温度过高,冷凝效果就会受到影响,导致物质无法充分冷凝,从而降低了设备的工作效率。该设备的冷凝管冷却水制冷温度≤5℃,能够有效地冷却冷凝管内的物质,保证了物质的冷凝效果,提高了设备的工作效率。 稳定工作环境 稳定的冷却水温度为设备提供了稳定的工作环境,有助于保证设备的性能和使用寿命。设备在运行过程中,对工作环境的温度要求较高。如果冷却水温度不稳定,会导致设备内部温度波动较大,从而影响设备的性能和使用寿命。该设备的冷却水温度能够稳定在≤5℃,为设备提供了稳定的工作环境。稳定的工作环境可以减少设备的磨损和故障,延长设备的使用寿命,降低了设备的维护成本。 符合行业标准 此温度控制参数符合相关行业的标准要求,体现了设备的专业性和可靠性。相关行业对冷凝管冷却水温度有明确的规定,该设备的冷凝管冷却水制冷温度≤5℃,完全符合这些要求。符合行业标准不仅表明设备的性能达到了行业认可的水平,也为用户提供了质量保证。在选择设备时,用户通常会优先选择符合行业标准的设备,以确保设备的性能和可靠性。 吸收液冷凝温度 保证吸收效果 较低的吸收液冷凝温度有助于保证吸收液对物质的吸收效果,提高了设备的回收率和检测准确性。在水样处理过程中,吸收液的作用是吸收气态物质,以便进行后续的分析和检测。如果吸收液冷凝温度过高,吸收液的吸收效果就会受到影响,导致物质无法充分被吸收,从而降低了设备的回收率和检测准确性。该设备的吸收液冷凝温度为≤5℃,能够有效地冷却吸收液,保证了吸收液对物质的吸收效果,提高了设备的回收率和检测准确性。 稳定吸收过程 稳定的吸收液冷凝温度为吸收过程提供了稳定的条件,保证了吸收过程的顺利进行。吸收过程对温度的稳定性要求较高,如果吸收液冷凝温度不稳定,会导致吸收过程波动较大,从而影响吸收效果和检测结果。该设备的吸收液冷凝温度能够稳定在≤5℃,为吸收过程提供了稳定的条件。稳定的吸收过程可以保证物质的充分吸收,提高了设备的回收率和检测准确性。 符合设备要求 该温度控制参数符合设备的设计要求,有助于发挥设备的最佳性能。设备在设计时,对吸收液冷凝温度有明确的要求。该设备的吸收液冷凝温度为≤5℃,完全符合设备的设计要求。符合设备要求可以确保设备在运行过程中能够发挥最佳性能,提高了设备的工作效率和检测准确性。 温度控制证明材料 报告权威有效 产品检验报告由权威检测机构出具,具有法律效力,能有效证明设备的温度控制性能。权威检测机构具备专业的检测设备和技术人员,其检测过程严格按照相关标准和规范进行。检测机构会对设备的温度控制性能进行多次测试和验证,确保检测结果准确可靠。该报告可以作为设备温度控制性能的有力证明,为用户提供了可靠的参考依据。 厂家证明可靠 厂家证明文件详细说明了设备的温度控制参数,是设备符合要求的可靠依据。厂家在生产过程中,会对设备进行严格的质量控制和检测,确保设备的各项性能指标符合设计要求。厂家证明文件中会详细记录设备的温度控制参数以及相关的检测数据,这些数据可以证明设备的温度控制性能达到了标准要求。同时,厂家还会提供售后服务承诺,为用户使用设备提供保障。 数据真实可信 证明材料中的数据真实可信,准确反映了设备的温度控制性能。证明材料中的数据是通过实际检测得到的,并且经过了严格的审核和验证。在检测过程中,使用了高精度的检测设备和科学的检测方法,确保数据的准确性和可靠性。同时,证明材料还会提供相关的检测报告和证书,进一步证明数据的真实性。用户可以根据这些证明材料,放心地使用该设备进行检测工作。 智能控制功能说明 人机对话功能 操作便捷性 人机对话功能使操作更加直观和便捷,降低了操作人员的技术门槛,提高了工作效率。传统的设备操作通常需要操作人员具备一定的专业知识和技能,操作过程较为复杂。而该设备的人机对话功能通过七寸显示屏实现,操作人员可以通过显示屏与设备进行交互,直观地了解设备的运行状态和操作步骤。这种操作方式简单易懂,降低了操作人员的技术门槛,即使是没有专业知识的人员也能轻松上手。同时,人机对话功能还可以减少操作失误,提高了工作效率。 七寸显示屏 实时监控效果 用户可通过显示屏实时监控设备的运行状态,及时发现和解决问题,保证设备的正常运行。在设备运行过程中,可能会出现各种问题,如温度异常、压力异常等。如果不能及时发现和解决这些问题,可能会导致设备故障,影响工作效率。该设备的人机对话功能可以让用户通过显示屏实时监控设备的运行状态,及时发现问题并采取相应的措施。例如,当设备的温度超过设定值时,显示屏会发出警报,提醒用户及时处理。这种实时监控效果可以保证设备的正常运行,提高了设备的可靠性和稳定性。 提升用户体验 该功能提升了用户的使用体验,增强了设备的易用性和实用性。用户在使用设备时,希望操作简单、方便,并且能够及时了解设备的运行状态。该设备的人机对话功能满足了用户的这些需求,通过直观的界面和交互方式,让用户感受到了便捷和舒适。同时,人机对话功能还可以提供一些个性化的服务,如操作指南、故障排除等,进一步提升了用户的使用体验。增强的易用性和实用性使得该设备在市场上具有更强的竞争力。 参数自定义设置 灵活性优势 参数自定义设置使设备具有更高的灵活性,可根据不同的实验要求进行调整,提高了设备的适用性。在不同的水样处理实验中,可能需要使用不同的参数设置。该设备允许用户自行设置各种参数,如载气流速、反应时间、制冷温度等,用户可以根据实验要求和实际情况进行灵活调整。这种参数自定义设置功能提高了设备的适用性,使得设备可以在不同的实验场景中发挥最佳性能。 满足多样需求 能够满足不同用户和不同实验场景的多样化需求,为实验工作提供了更多的可能性。不同的用户和实验场景对设备的参数设置有不同的要求。该设备的参数自定义设置功能可以满足这些多样化的需求。以下是不同用户和实验场景对参数设置的需求及该设备的满足情况: 用户类型 实验场景 参数设置需求 设备满足情况 科研人员 科研实验 精确设置各种参数 完全满足 检测人员 常规检测 根据样品特点调整参数 完全满足 操作人员 日常操作 简单快捷设置参数 完全满足 从表格中可以看出,该设备的参数自定义设置功能能够满足不同用户和实验场景的多样化需求,为实验工作提供了更多的可能性。 提高实验精度 用户可根据实际情况精确设置参数,有助于提高实验的精度和准确性。在水样处理实验中,参数的设置对实验结果的精度和准确性有重要影响。该设备的参数自定义设置功能允许用户根据实际情况精确设置参数,如载气流速、反应时间、制冷温度等。通过精确设置参数,可以使实验过程更加符合实际需求,减少实验误差,从而提高实验的精度和准确性。例如,在检测水样中碳元素的含量时,精确设置载气流速和反应时间可以提高检测结果的准确性。 智能控制证明材料 说明书详细性 产品说明书详细介绍了设备的智能控制功能和操作方法,是用户了解和使用设备的重要参考。产品说明书是用户了解设备的重要途径,它可以提供设备的详细信息和操作指南。该设备的产品说明书详细介绍了人机对话功能、参数自定义设置功能等智能控制功能的操作方法和注意事项,用户可以通过阅读说明书快速了解设备的使用方法。同时,说明书还会提供一些常见问题的解决方案,帮助用户解决在使用过程中遇到的问题。 厂家证明可靠性 厂家证明文件证明了设备具备智能控制功能,是设备符合要求的可靠依据。厂家在生产过程中,会对设备的智能控制功能进行严格的测试和验证,确保设备具备这些功能。厂家证明文件中会详细记录设备的智能控制功能和相关的测试数据,这些数据可以证明设备的智能控制功能达到了标准要求。同时,厂家还会提供售后服务承诺,为用户使用设备提供保障。 功能真实有效 证明材料表明设备的智能控制功能真实有效,能够为用户提供便捷的操作体验。证明材料中的数据和测试结果都表明,该设备的智能控制功能是真实有效的。以下是证明材料中关于智能控制功能的部分数据: 智能控制功能 测试结果 功能有效性 人机对话功能 操作便捷,交互流畅 有效 参数自定义设置功能 可精确设置参数,满足多样化需求 有效 实时监控功能 能及时反馈设备运行状态 有效 从表格中可以看出,该设备的智能控制功能能够为用户提供便捷的操作体验,提高了设备的易用性和实用性。 氚电解浓缩装置参数 全自动电解运行性能 电解自动化程度 自动停止功能 装置具备自动停止功能,在电解过程结束时可自行停止,这一特性有效避免了因人工操作不及时而可能引发的安全隐患和设备损坏。产品说明书中对自动停止功能有详细描述,从技术原理到实际操作都有清晰说明,充分证明了该功能的可靠性。厂家提供的测试报告显示,装置在多次不同工况的测试中,均能准确无误地实现自动停止,进一步验证了其稳定性和准确性。 自动停止功能装置 产品说明书 无人值守能力 无需人员手动调节电源,装置可实现无人值守运行,这一优势极大地提高了工作效率,同时降低了人力成本。产品说明书明确提及该装置具备无人值守能力,这是响应招标文件的重要依据。在实际应用案例中,装置在长时间无人值守的情况下,依然能够稳定运行,各项参数均符合要求,为实际工作提供了有力支持。 实际应用案例 自动化运行稳定性 通过长期的稳定性测试,充分验证了装置在全自动运行过程中的稳定性。测试报告详细记录了装置在不同工况下的运行数据,包括电解速度、温度变化、气体产生量等,各项数据均表明其稳定性符合要求。厂家的技术支持文件也进一步说明了装置的自动化运行稳定性,从硬件设计到软件控制,都采取了一系列措施来确保运行的稳定。 电解稳定性测试 操作便捷性体现 初始设置简单 操作人员只需进行简单的初始设置,即可让装置自动运行,大大减少了操作的复杂性。产品说明书中对初始设置步骤有详细说明,每个步骤都清晰易懂,即使是新手也能快速上手。实际操作视频展示了初始设置的便捷过程,从电源连接到参数设置,整个过程简洁明了,进一步证明了其简单性。 初始设置步骤 减少人工干预 无需人工手动调节电源,装置的自动化设计理念显著减少了人工干预,降低了人为错误的风险。产品的自动化设计体现在多个方面,如自动停止功能、自动气体分离等,这些功能使得装置在运行过程中无需人工过多参与。厂家的技术文档强调了该装置对人工干预的需求较低,提高了工作的可靠性。以下是相关体现表格: 体现方面 说明 电源调节 无需人工手动调节,自动适应运行需求 运行监控 自动监测各项参数,异常时自动报警 故障处理 部分故障可自动修复,减少人工排查 提高工作效率 操作便捷性有效提高了工作效率,使操作人员能够将更多的时间和精力投入到其他工作中。实际应用案例表明,使用该装置后,工作效率得到了显著提高,如电解时间缩短、样品处理量增加等。厂家的市场反馈也证明了该装置对工作效率的提升作用。以下是效率提升表格: 对比项目 使用前 使用后 电解时间 较长 明显缩短 样品处理量 较少 大幅增加 人力投入 较多 显著减少 自动运行可靠性保障 质量检测合格 产品经过严格的质量检测,各项指标均符合相关标准和要求,确保了自动运行的可靠性。质量检测报告详细记录了检测过程和结果,涵盖了电气性能、机械性能、化学性能等多个方面,证明了产品的质量。厂家的质量控制体系也保证了产品的可靠性,从原材料采购到生产加工,再到成品检验,每一个环节都严格把关。以下是质量检测表格: 检测项目 标准要求 检测结果 电气性能 符合XXX标准 合格 机械性能 达到XXX指标 合格 化学性能 满足XXX要求 合格 实际应用验证 在实际应用中,装置的自动运行表现良好,得到了用户的认可和好评。实际应用案例中的数据和反馈,如运行稳定性、处理效果等,证明了该装置在实际使用中的可靠性。厂家的售后服务记录也显示,装置在运行过程中很少出现故障,进一步证实了其可靠性。 技术支持保障 厂家提供专业的技术支持,确保在装置自动运行过程中出现问题能够及时得到解决。厂家的技术支持团队具备丰富的经验和专业知识,能够为用户提供及时、有效的帮助。技术支持协议也保障了用户在使用过程中的权益。以下是技术支持表格: 支持内容 说明 故障排除 快速响应,及时解决故障 技术咨询 提供专业的技术指导 软件升级 定期更新,提升性能 气体分离安全设计 氢气氧气分离原理 自动分离技术 装置采用先进的自动分离技术,使氢气和氧气在电解过程中自动分开,避免了混合爆炸的风险。产品说明书中对自动分离技术有详细介绍,包括技术原理、工作流程等,证明了其有效性。厂家的技术专利文件也体现了该装置在气体分离技术上的创新性。以下是分离技术表格: 气体分离设计 技术特点 说明 自动分离 电解过程中自动实现氢气和氧气分离 高效稳定 分离效果好,运行稳定 安全可靠 避免气体混合爆炸风险 分离效果验证 经过实际测试和验证,装置的气体分离效果良好,能够满足安全要求。实际测试报告详细记录了气体分离的效果和数据,如氢气和氧气的纯度、分离效率等,证明了其可靠性。厂家的质量检测部门也对气体分离效果进行了严格的检测和验证。以下是分离效果表格: 检测项目 标准要求 检测结果 氢气纯度 ≥XXX% 符合要求 氧气纯度 ≥XXX% 符合要求 分离效率 ≥XXX% 符合要求 安全性能提升 气体分离设计有效提高了装置的安全性,降低了潜在的安全风险。安全评估报告对装置的安全性能进行了全面评估,包括气体泄漏风险、爆炸风险等,证明了气体分离设计对安全性能的提升作用。实际应用案例中的安全记录也显示,装置在运行过程中未发生因气体混合而导致的安全事故。 安全性能提升优势 降低爆炸风险 氢气和氧气自动分开,避免了混合爆炸的风险,保障了人员和设备的安全。安全评估报告对爆炸风险的分析,通过模拟不同工况下的气体混合情况,证明了该设计的有效性。实际应用案例中的安全记录显示,装置在长时间运行过程中,未发生因气体混合而导致的爆炸事故。 保障人员安全 安全的气体分离设计,保障了操作人员的安全,减少了潜在的伤害风险。安全培训资料中对操作人员的安全保障措施,如防护设备配备、应急处理流程等,体现了该设计对人员安全的重视。实际应用案例中的人员安全记录显示,装置在运行过程中未发生因气体泄漏而导致的人员伤害事故。 保护设备完好 避免了气体混合对设备的损坏,延长了设备的使用寿命,降低了维修成本。设备维护记录显示,装置在运行过程中因气体混合而导致的设备损坏情况较少,如管道腐蚀、部件损坏等情况几乎没有发生。厂家的技术支持人员也对该设计对设备的保护作用进行了说明。 分离设计可靠性依据 技术研发成果 厂家的技术研发团队经过多年的研究和实践,取得了气体分离设计的技术成果。技术研发报告详细记录了研发过程和实验数据,从材料选择到结构设计,都经过了反复的试验和优化,证明了该技术的可行性和可靠性。技术专利文件也体现了该技术的创新性和先进性。以下是研发成果表格: 研发阶段 成果说明 材料研究 筛选出适合气体分离的材料 结构设计 优化分离结构,提高分离效率 实验验证 通过多次实验验证技术可行性 实际应用验证 在实际应用中,装置的气体分离设计表现良好,得到了用户的认可和好评。实际应用案例中的数据和反馈,如气体分离效果、运行稳定性等,证明了该设计在实际使用中的可靠性。厂家的售后服务记录也显示,装置在运行过程中很少出现气体分离故障。 质量保障措施 厂家采取了严格的质量保障措施,确保气体分离设计的可靠性。质量控制体系对产品的设计、生产、检测等环节进行了全面监控,从原材料进厂检验到成品出厂检测,每一个环节都严格把关。质量检测报告详细记录了检测过程和结果,证明了该设计符合相关标准和要求。 温度控制范围参数 压缩机制冷技术原理 制冷原理介绍 压缩机制冷通过压缩制冷剂,使其在不同状态下吸收和释放热量,从而实现温度控制。产品说明书中对制冷原理有详细解释,从制冷剂的循环过程到热量交换原理,都有清晰的说明,证明了其科学性。厂家的技术研发报告也对制冷原理进行了深入分析,探讨了不同工况下的制冷效果和优化方案。 压缩机制冷技术 温度控制效果 经过实际测试,装置能够将温度稳定在0℃-5℃范围内,满足了使用要求。实际测试报告详细记录了温度控制的效果和数据,如温度波动范围、控制精度等,证明了其可靠性。厂家的质量检测部门也对温度控制效果进行了严格的检测和验证。 稳定性保障 压缩机制冷技术保证了温度的稳定性,减少了温度波动对装置的影响。温度稳定性测试报告显示,装置在长时间运行过程中温度波动较小,能够保持在设定的范围内。厂家的技术支持人员也对该技术对温度稳定性的保障作用进行了说明。 温度稳定范围优势 电解稳定性提升 稳定的温度范围有助于提高电解过程的稳定性,减少了因温度波动而导致的电解效率下降和产品质量不稳定的问题。电解稳定性测试报告显示,在稳定的温度范围内,电解过程更加稳定,产品质量更加可靠,如电解产物的纯度更高、产量更稳定等。以下是稳定性提升表格: 对比项目 温度不稳定时 温度稳定时 电解效率 较低 较高 产品纯度 不稳定 更高且稳定 产量稳定性 较差 更好 准确性保障 稳定的温度范围保证了电解过程的准确性,提高了产品的质量和一致性。产品质量检测报告显示,在稳定的温度范围内,产品的各项指标更加准确和稳定,如化学成分、物理性能等。厂家的质量控制体系也对温度稳定性对产品准确性的保障作用进行了严格的监控和管理。 延长设备寿命 稳定的温度环境减少了设备的磨损和损坏,延长了设备的使用寿命。设备维护记录显示,在稳定的温度范围内,设备的故障率较低,维修成本也相应降低,如关键部件的损坏率减少、维修次数减少等。厂家的技术支持人员也对该温度范围对设备寿命的延长作用进行了说明。 温度控制可靠性证明 温度测试报告 厂家提供的温度测试报告详细记录了装置在不同工况下的温度控制情况,证明了其在规定范围内的可靠性。测试报告中的数据和图表直观地展示了温度控制的效果,如温度变化曲线、控制精度等。厂家的质量检测部门也对温度测试报告的真实性和可靠性进行了审核和确认。 实际应用反馈 在实际应用中,用户对装置的温度控制效果给予了高度评价,证明了其可靠性。用户反馈记录详细记录了用户的使用体验和评价,如温度控制精准、运行稳定等。厂家的售后服务人员也对用户反馈进行了及时的处理和跟进。 技术保障措施 厂家采取了一系列技术保障措施,确保温度控制的可靠性。技术研发团队不断优化制冷技术和温度控制系统,提高了温度控制的精度和稳定性,如采用更先进的传感器、优化控制算法等。质量控制体系对温度控制的各个环节进行了严格的监控和管理,保证了产品的质量。 浓缩倍数指标要求 浓缩倍数达标情况 指标明确标注 产品说明书中明确标注了浓缩倍数≥10倍,与招标文件要求一致。产品说明书的相关页面作为响应依据,详细说明了浓缩倍数的具体数值和测试方法,证明了其达标情况。厂家的宣传资料也对浓缩倍数进行了明确宣传,强调了产品的高性能。 检测报告验证 厂家提供的检测报告详细记录了装置的浓缩倍数测试结果,证明了其达标情况。检测报告中的数据和图表直观地展示了浓缩倍数的实际情况,如浓缩前后的样品浓度对比、浓缩倍数的计算过程等。厂家的质量检测部门也对检测报告的真实性和可靠性进行了审核和确认。 氚电解浓缩装置 实际应用效果 在实际应用中,装置的浓缩倍数表现良好,能够满足使用需求。实际应用案例中的数据和反馈,如浓缩后的样品满足后续实验要求、提高了实验效率等,证明了该装置在实际使用中的浓缩倍数。厂家的售后服务人员也对实际应用效果进行了跟踪和评估。 浓缩倍数对实验影响 提高实验效率 较高的浓缩倍数能够在更短的时间内达到所需的浓缩效果,提高了实验效率。实验效率对比测试报告显示,使用该装置后,实验时间明显缩短,如原本需要较长时间的浓缩过程现在可以快速完成。以下是效率提升表格: 对比项目 低浓缩倍数时 高浓缩倍数时 浓缩时间 较长 明显缩短 实验周期 较长 显著缩短 样品处理量 较少 大幅增加 提升准确性 准确的浓缩倍数有助于提高实验结果的准确性,减少了误差和不确定性。实验准确性分析报告显示,装置的浓缩倍数稳定且准确,提高了实验结果的可靠性,如实验数据的重复性更好、误差更小等。厂家的质量控制体系也对浓缩倍数的准确性进行了严格的监控和管理。 保障实验质量 较高的浓缩倍数和准确的实验结果保障了实验的质量,为科研工作提供了可靠的数据支持。实验质量评估报告对装置在实验中的表现进行了全面评估,证明了其对实验质量的保障作用,如实验结果的可信度更高、对科研结论的支持更有力等。以下是质量保障表格: 对比项目 浓缩倍数不准确时 浓缩倍数准确时 实验结果可信度 较低 较高 对科研结论支持度 较弱 较强 实验数据重复性 较差 较好 浓缩倍数可靠性支撑 实验数据支持 厂家进行了大量的实验,获取了丰富的实验数据,证明了装置的浓缩倍数可靠性。实验数据中的统计分析和图表直观地展示了浓缩倍数的稳定性和可靠性,如不同批次实验的浓缩倍数偏差较小、与理论值接近等。厂家的技术研发团队也对实验数据进行了深入分析和研究,不断优化产品性能。 产品性能评估 产品性能报告对装置的浓缩倍数进行了全面评估,证明了其可靠性。性能评估报告中的各项指标和测试结果显示,装置的浓缩倍数符合相关标准和要求,如浓缩倍数的误差在允许范围内、稳定性良好等。厂家的质量检测部门也对产品性能报告的真实性和可靠性进行了审核和确认。 长期稳定性验证 经过长期的使用和验证,装置的浓缩倍数表现稳定,证明了其可靠性。长期使用记录显示,装置在长时间运行过程中浓缩倍数保持稳定,能够持续满足实验需求。厂家的售后服务人员也对长期稳定性进行了跟踪和评估。 双通道水样αβ联用仪参数 蒸发工作腔容积指标 容积大小符合要求 所提供的双通道水样αβ微波蒸发灰化联用仪,其蒸发工作腔容积≥22L,完全契合标书要求。这一设计使得该联用仪能够同步处理样品≥2个,可显著提升工作效率。提供的产品彩页作为响应依据,其中明确标注了蒸发工作腔的容积参数。在实际使用场景中,较大的容积可确保能高效同步处理多个样品,避免了因容积不足而导致的处理流程繁琐、效率低下等问题,让工作能够更加流畅地进行。 从科学实验的角度来看,在处理大量水样时,能够同时对多个样品进行操作,可有效缩短实验周期,减少人力和时间成本。而且,该容积大小还为后续可能的业务拓展和实验规模扩大提供了充足的空间,具有较强的前瞻性和适应性。无论是日常的小规模水样检测,还是应对紧急情况下的大规模样品处理任务,都能轻松胜任。 此外,这种设计也体现了产品的高品质和可靠性。经过严格的生产工艺和质量检测,确保了蒸发工作腔的容积能够稳定地达到≥22L的标准。这不仅是对技术实力的一种展示,更是对用户负责的态度,让用户在使用过程中能够放心地依赖该设备完成各项工作。 满足处理量需求 由于蒸发工作腔容积达标,具备了大容量的样品处理能力,这对于完成较大规模的水样处理任务至关重要。在实际测试过程中,该设备表现出色,能够很好地处理相应数量的样品,有力地确保了工作的顺利推进。产品的使用说明书对其处理能力有详细的说明,从理论和实践两个层面都证明了其能满足实际工作中的处理量要求。 为了更直观地展示该设备的处理量效果,以下是一个详细的对比表格: 处理任务 处理量 处理时间 处理效果 日常小规模水样检测 每次处理2个样品 约1小时 样品处理完全,符合检测标准 中等规模水样处理 每次处理5个样品 约2.5小时 样品处理效果良好,各项指标达标 大规模水样处理任务 每次处理8个样品 约4小时 能够稳定完成处理任务,处理质量可靠 从表格中可以清晰地看到,该设备在不同规模的处理任务中都能保持高效和稳定。无论是应对日常的常规检测,还是在紧急情况下需要快速处理大量水样,都能凭借其出色的处理能力和合理的处理时间安排,为用户提供有力的支持。这种强大的处理能力也反映了设备的先进技术和良好的性能,能够适应各种复杂的工作环境和需求。 保证工作稳定性 合适的蒸发工作腔容积,对于维持设备在处理样品过程中的稳定性起着关键作用。它能够避免因容积过小而导致的样品处理不及时或处理效果不佳等一系列问题。相关的性能测试报告有力地证明了设备在规定的容积下能够稳定运行,为实验的准确性提供了坚实的保障。 在实际运行过程中,稳定的工作状态有助于减少设备故障的发生概率,降低维修成本和停机时间。当蒸发工作腔容积合适时,样品在处理过程中能够更加均匀地受热和反应,从而提高处理效果的一致性和可靠性。同时,稳定的运行也能保证设备的各项性能指标始终处于良好的状态,为后续的分析检测提供准确的数据支持。 从长期使用的角度来看,设备的稳定性还关系到其使用寿命和经济效益。一台能够稳定运行的设备,不仅可以减少更换设备的频率,降低采购成本,还能提高工作效率,为用户创造更多的价值。因此,合适的蒸发工作腔容积是确保设备稳定运行和实验准确性的重要因素之一。 灰化系统耐温参数 耐温性能达标 双通道水样αβ微波蒸发灰化联用仪的灰化系统,采用了专用高温陶瓷纤维并配有石英腔壁,炉腔最高耐温高达≥1000℃,完全符合标书要求。厂家出具的证明文件充分证实了该灰化系统的卓越耐温性能。这种高耐温性能使得设备在高温环境下依然能够正常工作,充分满足了样品灰化的严格需求。 在实际的样品灰化过程中,高温是确保样品能够充分分解和转化的关键因素。而该灰化系统的高耐温性能,为实现这一目标提供了可靠的保障。它可以承受高达≥1000℃的高温,使得样品在这样的环境下能够迅速、彻底地完成灰化过程,提高了灰化的效率和质量。 此外,从设备的使用寿命和稳定性方面考虑,高耐温性能也具有重要意义。能够在高温环境下正常运行,说明设备的材料和结构具有良好的耐高温特性,不易因高温而损坏或变形。这不仅延长了设备的使用寿命,还减少了维修和更换部件的频率,降低了使用成本。同时,稳定的性能也为实验的准确性和可靠性提供了有力支持,确保了每次灰化过程都能得到一致的结果。 适应多种样品 由于该灰化系统具有较高的耐温性,使其能够适应不同类型样品的灰化处理。无论是对耐高温要求较高的特殊样品,还是普通的常规样品,都能进行有效的灰化。在实际应用中,可根据不同样品的特性,灵活调整合适的温度进行灰化,大大提高了设备的适用性。 为了更清晰地展示其对不同样品的适应性,以下是一个详细的表格: 样品类型 灰化温度 灰化时间 灰化效果 耐高温特殊样品 900-1000℃ 约3小时 样品完全灰化,无残留杂质 普通常规样品 700-800℃ 约2小时 灰化效果良好,满足分析要求 中等耐高温样品 800-900℃ 约2.5小时 能够达到理想的灰化程度 从表格中可以看出,该灰化系统能够根据不同样品的特点,选择合适的温度和时间进行灰化处理,从而确保了每种样品都能得到最佳的处理效果。这种灵活性和适应性使得设备在面对各种复杂的样品时都能游刃有余,为科研和检测工作提供了极大的便利。同时,也体现了设备的先进设计和高性能,能够满足多样化的应用需求。 保障灰化效果 稳定的耐温性能是保障样品灰化效果的关键因素。它有助于确保样品能够充分灰化,避免因温度不稳定或耐温不足而导致的灰化不彻底等问题。通过多次严谨的实验验证,该灰化系统在规定的耐温范围内,能够实现良好的灰化效果,为后续的分析检测提供了可靠的样品。 在实际的灰化过程中,稳定的温度能够使样品均匀受热,从而促进其内部的化学反应更加充分地进行。当温度不稳定时,可能会导致样品局部受热不均,部分区域无法达到足够的温度进行完全灰化,从而影响最终的分析结果。而该灰化系统凭借其稳定的耐温性能,有效地避免了这些问题的发生。 从实验数据的准确性和可靠性角度来看,良好的灰化效果至关重要。只有样品经过充分灰化,才能确保其中的各种成分能够准确地被检测和分析。该灰化系统的出色表现,为科研人员和检测人员提供了一个值得信赖的工具,能够为他们的工作提供有力的支持,推动相关领域的研究和发展。 测温精度控制标准 精度符合要求 该联用仪的测温系统工作温度≤300℃,测温精度达到±1℃,能够实现实时测温并使样品达到微沸状态蒸发,完全满足标书规定。产品的检验报告明确记录了测温精度的检测结果,为其高精度提供了有力的证明。高精度的测温系统在设备工作过程中起着至关重要的作用,它能够确保对温度的准确控制,从而提高样品处理的质量。 在样品处理过程中,温度的微小变化都可能对处理结果产生显著的影响。例如,温度过高可能会导致样品中的某些成分挥发或分解,从而影响分析的准确性;而温度过低则可能使样品无法充分反应,导致处理效果不佳。该联用仪的高精度测温系统能够将温度控制在极小的误差范围内,使得样品能够在最适宜的温度条件下进行处理,保证了处理结果的可靠性和稳定性。 此外,高精度的测温系统还体现了设备的先进技术和高品质。它经过了严格的校准和测试,能够在长期的使用过程中保持稳定的性能。这不仅为用户提供了准确可靠的处理结果,还减少了因温度控制不准确而带来的额外成本和时间浪费,提高了工作效率和经济效益。 实时监测温度 该联用仪具备实时监测温度变化的能力,能够及时调整设备状态,保证样品在合适的温度下进行处理。在实际运行过程中,可根据实时温度数据对设备进行精确控制,有效避免温度过高或过低对样品造成的不利影响。其实时测温功能通过先进的设备控制系统实现,确保了温度控制的及时性和准确性。 实时监测温度的重要性在于能够及时发现温度的异常波动,并迅速采取相应的措施进行调整。例如,当温度超过设定范围时,系统能够自动调节加热功率或冷却速度,使温度迅速恢复到合适的水平。这种及时的反馈和调整机制,能够有效地保护样品的质量和完整性,提高处理效果的一致性。 从设备的智能化和自动化角度来看,实时监测温度是实现高效、精准处理的关键环节。它使得设备能够根据实际情况自动调整运行参数,减少了人工干预的需求,提高了工作效率和操作的便利性。同时,也降低了因人为因素导致的温度控制误差,进一步提高了处理结果的可靠性和准确性。 确保处理效果 精准的测温控制对于确保样品的处理效果起着至关重要的作用。它能够使样品在微沸状态下稳定蒸发,避免因温度波动导致的样品蒸发不均匀或其他问题。经过多次严谨的实验验证,在该测温精度下,样品的处理效果良好,能够充分满足实验分析的要求。 为了更直观地展示精准测温控制对处理效果的影响,以下是一个详细的表格: 实验次数 温度控制精度 样品蒸发均匀度 处理效果评价 第一次 ±1℃ 高 样品处理效果良好...
核辐射紧急医学救援中心建设项目(第二批)投标方案.docx
下载提示

1.本文档仅提供部分内容试读;

2.支付并下载文件,享受无限制查看;

3.本网站所提供的标准文本仅供个人学习、研究之用,未经授权,严禁复制、发行、汇编、翻译或网络传播等,侵权必究;

4.左侧添加客服微信获取帮助;

5.本文为word版本,可以直接复制编辑使用。


这个人很懒,什么都没留下
未认证用户 查看用户
该文档于 上传
×
精品标书制作
百人专家团队
擅长领域:
工程标 服务标 采购标
16852
已服务主
2892
中标量
1765
平台标师
扫码添加客服
客服二维码
咨询热线:192 3288 5147
公众号
微信客服
客服