文库 货物类投标方案 应急物资

2025防汛物资采购项目投标方案.docx

DOCX   1312页   下载913   2025-09-05   浏览41   收藏82   点赞12   评分-   745871字   228.00

AI慧写标书

十分钟千页标书高效生成

温馨提示:当前文档最多只能预览 15 页,若文档总页数超出了 15 页,请下载原文档以浏览全部内容。
2025防汛物资采购项目投标方案.docx 第1页
2025防汛物资采购项目投标方案.docx 第2页
2025防汛物资采购项目投标方案.docx 第3页
2025防汛物资采购项目投标方案.docx 第4页
2025防汛物资采购项目投标方案.docx 第5页
2025防汛物资采购项目投标方案.docx 第6页
2025防汛物资采购项目投标方案.docx 第7页
2025防汛物资采购项目投标方案.docx 第8页
2025防汛物资采购项目投标方案.docx 第9页
2025防汛物资采购项目投标方案.docx 第10页
2025防汛物资采购项目投标方案.docx 第11页
2025防汛物资采购项目投标方案.docx 第12页
2025防汛物资采购项目投标方案.docx 第13页
2025防汛物资采购项目投标方案.docx 第14页
2025防汛物资采购项目投标方案.docx 第15页
剩余1297页未读, 下载浏览全部

开通会员, 优惠多多

6重权益等你来

首次半价下载
折扣特惠
上传高收益
特权文档
AI慧写优惠
专属客服
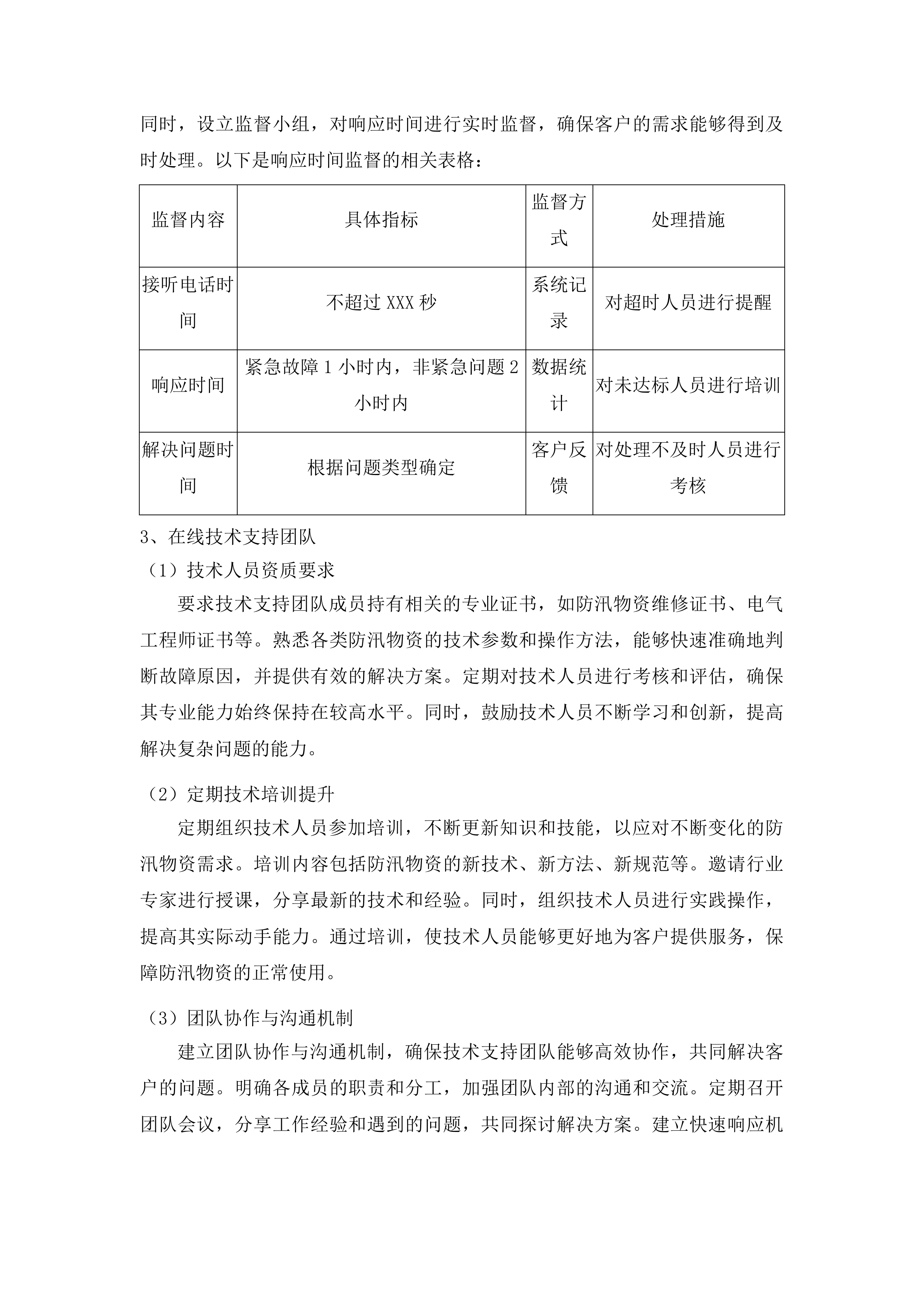
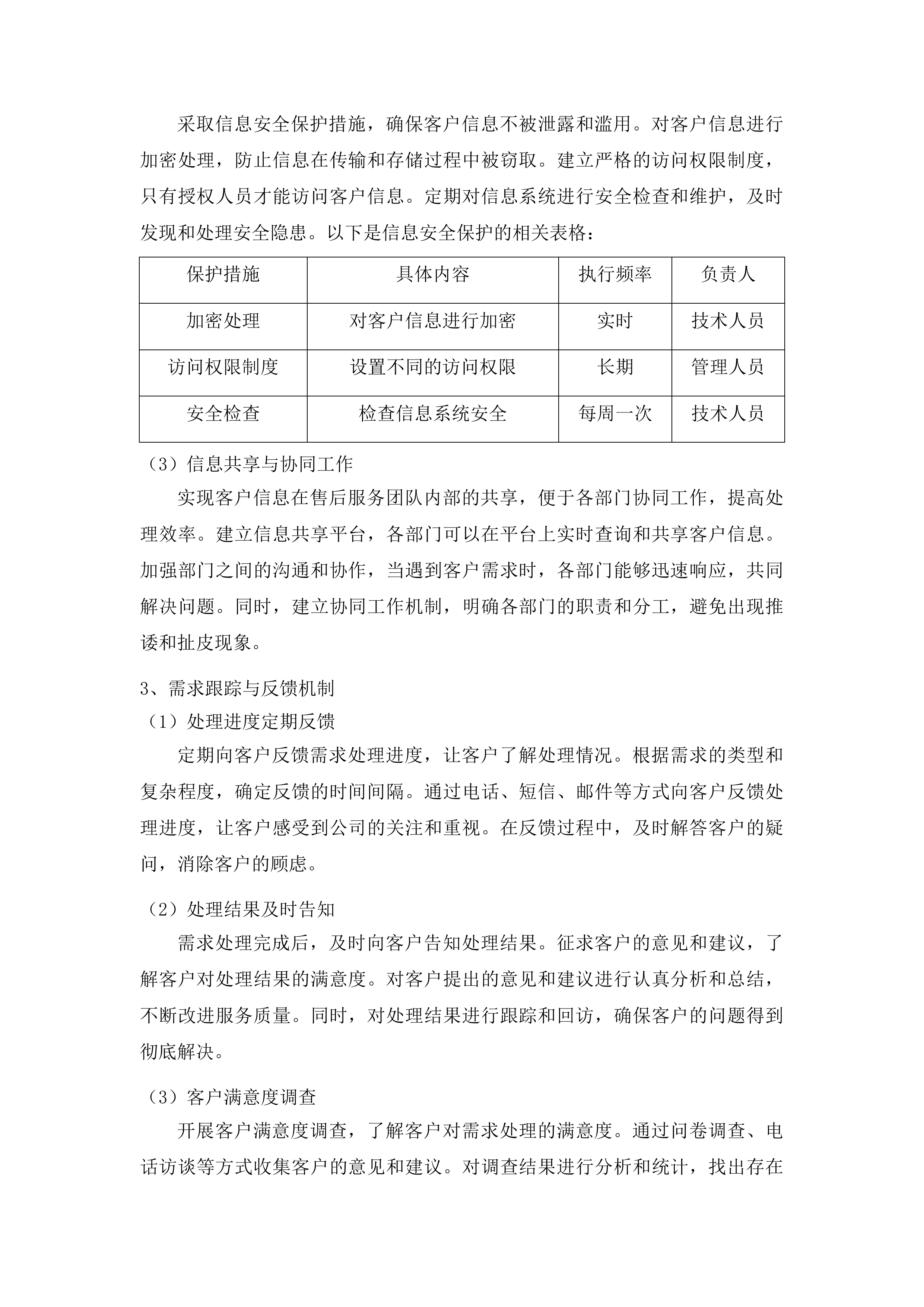
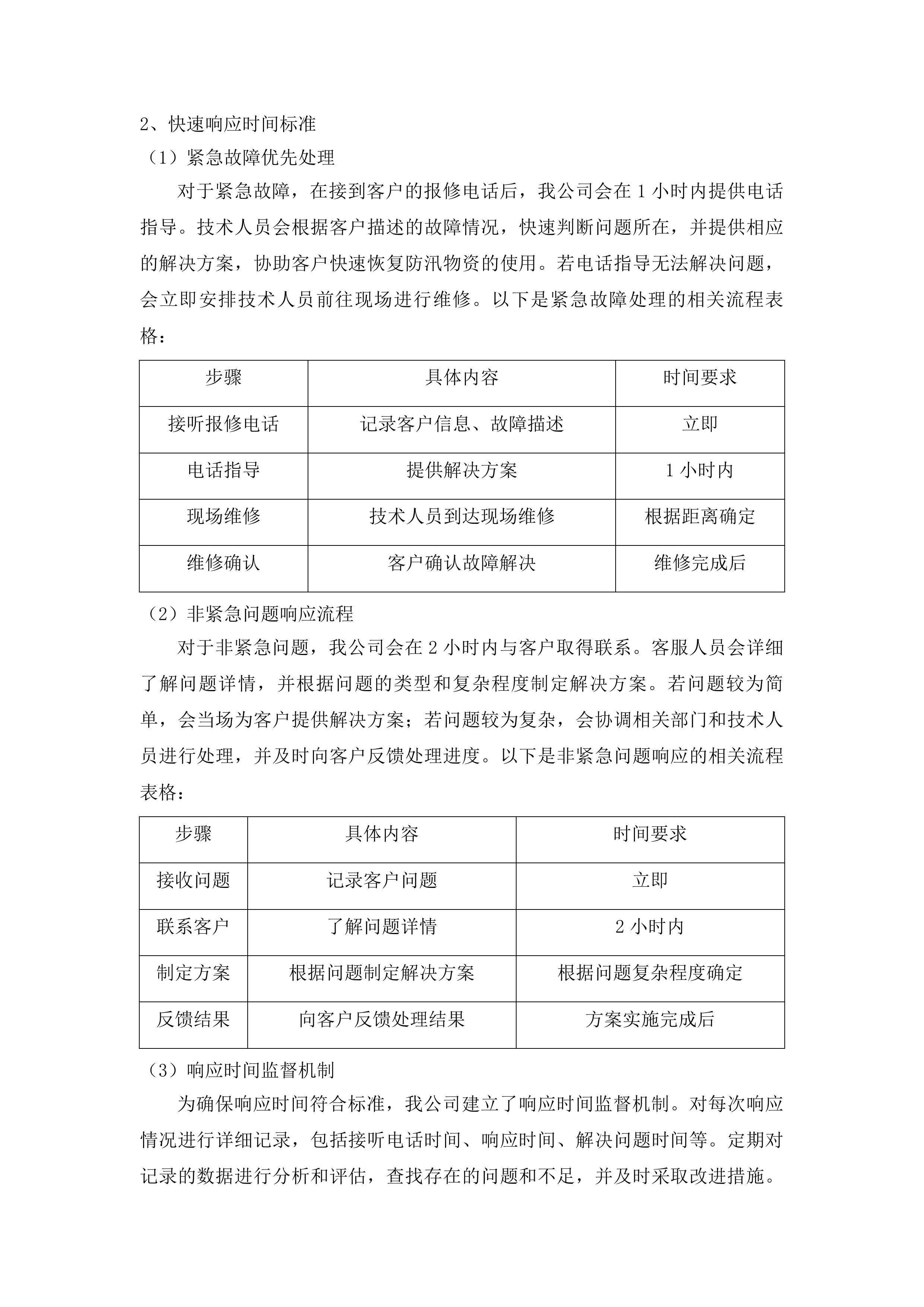
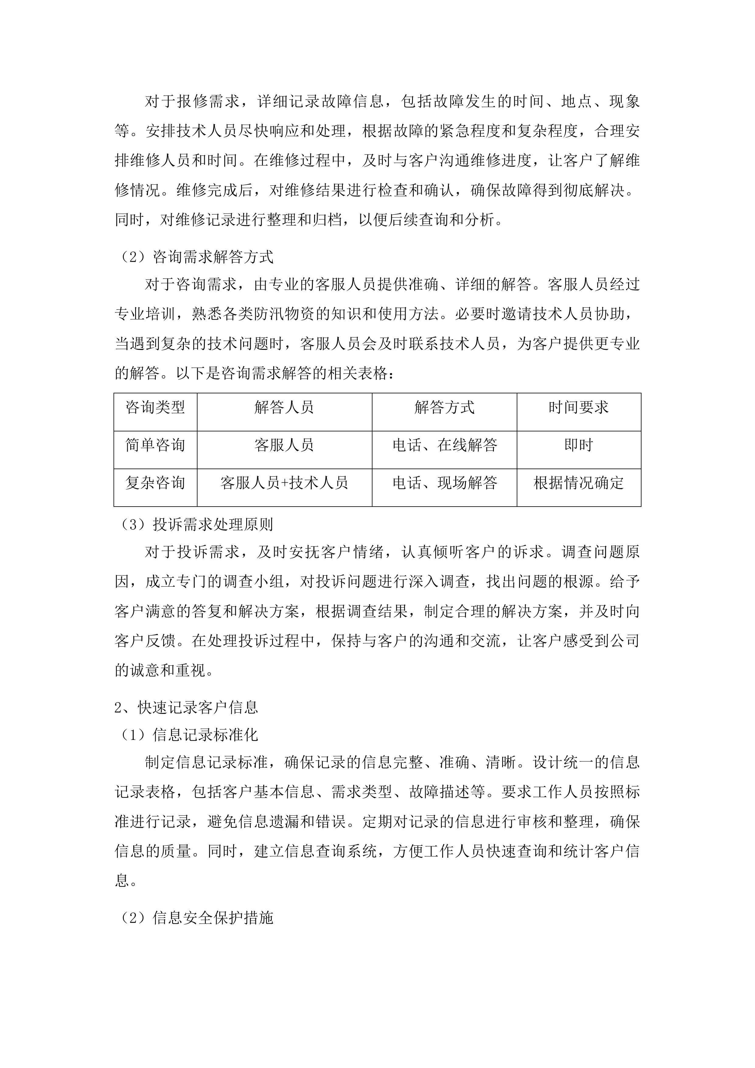
2025防汛物资采购项目投标方案 第一章 售后服务保障 6 第一节 售后响应时间 6 一、 全天候服务热线保障 6 二、 现场响应时效承诺 17 三、 紧急故障处理流程 29 第二节 定期维护与巡检 44 一、 年度维护计划制定 44 二、 季度巡检实施规范 67 三、 重点物资专项检查 89 四、 物资保养技术支持 96 第三节 售后人员配备 111 一、 专业服务团队配置 111 二、 人员资质管理规范 131 三、 全天候值班保障机制 142 四、 服务对接渠道建设 156 第二章 质量保证体系、质量保证措施及安全保证措施 173 第一节 质量保证体系 173 一、 组织架构与职责分工 173 二、 全流程质量管控 191 三、 质量体系认证文件 205 第二节 质量保证措施 219 一、 编织袋质量保障 219 二、 塑料布质量控制 237 三、 电缆线质量措施 243 四、 水带质量保障方案 264 五、 无纺布质量管控 287 六、 救生衣质量保障 301 七、 质量检测报告提供 311 八、 质量异议处理机制 315 第三节 安全保证措施 321 一、 运输安全管理 321 二、 装卸作业安全规范 340 三、 仓储安全管理 357 四、 安全交接流程 364 第三章 安装调试情况 381 第一节 上门安装安排 381 一、 安装时间承诺 381 二、 安装服务内容 398 三、 安装人员资质 409 第二节 调试方案制定 422 一、 电缆线调试服务 422 二、 水带压力测试 437 三、 塑料布覆盖测试 443 四、 调试记录管理 456 第三节 现场协调机制 461 一、 协调负责人设置 461 二、 进度报告制度 473 三、 物资验收配合 488 第四节 服务保障措施 508 一、 工期保障承诺 508 二、 产品问题处理 521 三、 使用培训服务 533 第四章 产品选型配置 545 第一节 产品选型说明 545 一、 编织袋选型依据 545 二、 塑料布选型依据 554 三、 电缆线选型依据 571 四、 6寸水带选型依据 589 五、 8寸水带选型依据 599 六、 400g无纺布选型依据 620 七、 200g无纺布选型依据 628 八、 救生衣选型依据 640 第二节 配置合理性分析 656 一、 编织袋配置合理性 657 二、 塑料布配置合理性 665 三、 电缆线配置合理性 685 四、 水带配置合理性 691 五、 无纺布配置合理性 703 六、 救生衣配置合理性 716 第三节 产品稳定性说明 724 一、 编织袋稳定性 724 二、 塑料布稳定性 736 三、 电缆线稳定性 745 四、 水带稳定性 769 五、 无纺布稳定性 778 六、 救生衣稳定性 791 第四节 操作便捷性说明 809 一、 编织袋操作便捷性 809 二、 塑料布操作便捷性 816 三、 电缆线操作便捷性 825 四、 水带操作便捷性 833 五、 无纺布操作便捷性 843 六、 救生衣操作便捷性 861 第五节 产品质量标准响应 877 一、 编织袋质量标准响应 877 二、 塑料布质量标准响应 891 三、 电缆线质量标准响应 898 四、 水带质量标准响应 910 五、 无纺布质量标准响应 921 六、 救生衣质量标准响应 934 第五章 供货实施方案 945 第一节 供货计划安排 945 一、 合同履约时间规划 945 二、 防汛物资供货明细 957 第二节 运输配送方案 974 一、 物资运输路径规划 974 二、 货物安全保障措施 984 第三节 现场交货管理 1001 一、 指定地点交付流程 1001 二、 交货现场协调机制 1023 第四节 仓储与备货保障 1029 一、 供货前仓储管理 1029 二、 大宗物资出库计划 1043 第五节 供货质量控制 1055 一、 质量标准执行体系 1055 二、 质量证明文件管理 1072 第六节 文档编制与提交 1079 一、 供货方案文档体系 1079 二、 支持性文件清单 1094 第六章 应急预案 1107 第一节 应急组织架构 1107 一、 应急指挥中心设置 1107 二、 专项工作组配置 1126 第二节 应急物资储备 1137 一、 储备库规划建设 1137 二、 防汛物资储备标准 1145 三、 库存监控机制 1156 第三节 应急响应机制 1165 一、 应急响应级别划分 1165 二、 应急处置流程设计 1179 三、 响应时效保障措施 1190 第四节 应急运输保障 1204 一、 运输资源配置 1204 二、 运输路线规划 1218 三、 运输协作机制 1227 第五节 应急技术支持 1238 一、 技术团队配置 1238 二、 应急处置技术方案 1251 三、 保障设备配置 1266 第六节 应急演练与培训 1276 一、 年度演练计划 1276 二、 专项培训课程设置 1292 三、 演练培训记录管理 1302 售后服务保障 售后响应时间 全天候服务热线保障 7×24小时在线响应服务 全年无休服务承诺 特殊时期响应保障 在防汛关键时期,防汛物资的正常使用至关重要,容不得丝毫差错。为确保在紧急情况下能够迅速响应客户需求,我公司会进一步加强热线值班力量。安排经验丰富、专业能力强的人员值守热线,保证热线随时有人接听。并且,建立快速响应小组,一旦接到客户的紧急需求,能够在最短的时间内做出反应,为客户提供及时有效的解决方案,保障防汛工作的顺利进行。 恶劣天气响应预案 针对暴雨、洪水等恶劣天气,恶劣天气可能会对热线服务的设备和人员造成影响,提前做好人员调配和设备维护尤为重要。对热线设备进行全面检查和维护,确保设备在恶劣天气下能够正常运行。同时,制定详细的人员调配计划,根据天气情况和业务量的变化,合理安排人员值班,保障热线服务不受影响。即使在极端天气条件下,客户也能顺利拨通热线,获得所需的帮助。 重大事件响应机制 在发生重大自然灾害或突发事件时,防汛物资的供应和使用可能会出现各种问题。为了优先处理与防汛物资相关的咨询和报修,我公司会启动应急响应机制。迅速成立应急指挥小组,协调各方资源,确保在第一时间对客户的需求做出响应。同时,与相关部门保持密切联系,及时了解灾情和需求,为客户提供准确的信息和解决方案。 快速响应时间标准 紧急故障优先处理 对于紧急故障,在接到客户的报修电话后,我公司会在1小时内提供电话指导。技术人员会根据客户描述的故障情况,快速判断问题所在,并提供相应的解决方案,协助客户快速恢复防汛物资的使用。若电话指导无法解决问题,会立即安排技术人员前往现场进行维修。以下是紧急故障处理的相关流程表格: 步骤 具体内容 时间要求 接听报修电话 记录客户信息、故障描述 立即 电话指导 提供解决方案 1小时内 现场维修 技术人员到达现场维修 根据距离确定 维修确认 客户确认故障解决 维修完成后 非紧急问题响应流程 对于非紧急问题,我公司会在2小时内与客户取得联系。客服人员会详细了解问题详情,并根据问题的类型和复杂程度制定解决方案。若问题较为简单,会当场为客户提供解决方案;若问题较为复杂,会协调相关部门和技术人员进行处理,并及时向客户反馈处理进度。以下是非紧急问题响应的相关流程表格: 步骤 具体内容 时间要求 接收问题 记录客户问题 立即 联系客户 了解问题详情 2小时内 制定方案 根据问题制定解决方案 根据问题复杂程度确定 反馈结果 向客户反馈处理结果 方案实施完成后 响应时间监督机制 为确保响应时间符合标准,我公司建立了响应时间监督机制。对每次响应情况进行详细记录,包括接听电话时间、响应时间、解决问题时间等。定期对记录的数据进行分析和评估,查找存在的问题和不足,并及时采取改进措施。同时,设立监督小组,对响应时间进行实时监督,确保客户的需求能够得到及时处理。以下是响应时间监督的相关表格: 监督内容 具体指标 监督方式 处理措施 接听电话时间 不超过XXX秒 系统记录 对超时人员进行提醒 响应时间 紧急故障1小时内,非紧急问题2小时内 数据统计 对未达标人员进行培训 解决问题时间 根据问题类型确定 客户反馈 对处理不及时人员进行考核 在线技术支持团队 技术人员资质要求 要求技术支持团队成员持有相关的专业证书,如防汛物资维修证书、电气工程师证书等。熟悉各类防汛物资的技术参数和操作方法,能够快速准确地判断故障原因,并提供有效的解决方案。定期对技术人员进行考核和评估,确保其专业能力始终保持在较高水平。同时,鼓励技术人员不断学习和创新,提高解决复杂问题的能力。 定期技术培训提升 定期组织技术人员参加培训,不断更新知识和技能,以应对不断变化的防汛物资需求。培训内容包括防汛物资的新技术、新方法、新规范等。邀请行业专家进行授课,分享最新的技术和经验。同时,组织技术人员进行实践操作,提高其实际动手能力。通过培训,使技术人员能够更好地为客户提供服务,保障防汛物资的正常使用。 团队协作与沟通机制 建立团队协作与沟通机制,确保技术支持团队能够高效协作,共同解决客户的问题。明确各成员的职责和分工,加强团队内部的沟通和交流。定期召开团队会议,分享工作经验和遇到的问题,共同探讨解决方案。建立快速响应机制,当遇到复杂问题时,能够迅速组织相关人员进行会诊,制定最佳解决方案。以下是团队协作与沟通的相关表格: 技术支持团队协作沟通机制 沟通方式 适用场景 频率 负责人 团队会议 分享经验、讨论问题 每周一次 团队负责人 即时通讯工具 日常沟通、问题反馈 随时 各成员 技术会诊 复杂问题解决 按需 技术专家 客户需求即时受理机制 需求分类受理流程 报修需求处理流程 对于报修需求,详细记录故障信息,包括故障发生的时间、地点、现象等。安排技术人员尽快响应和处理,根据故障的紧急程度和复杂程度,合理安排维修人员和时间。在维修过程中,及时与客户沟通维修进度,让客户了解维修情况。维修完成后,对维修结果进行检查和确认,确保故障得到彻底解决。同时,对维修记录进行整理和归档,以便后续查询和分析。 咨询需求解答方式 对于咨询需求,由专业的客服人员提供准确、详细的解答。客服人员经过专业培训,熟悉各类防汛物资的知识和使用方法。必要时邀请技术人员协助,当遇到复杂的技术问题时,客服人员会及时联系技术人员,为客户提供更专业的解答。以下是咨询需求解答的相关表格: 咨询类型 解答人员 解答方式 时间要求 简单咨询 客服人员 电话、在线解答 即时 复杂咨询 客服人员+技术人员 电话、现场解答 根据情况确定 投诉需求处理原则 对于投诉需求,及时安抚客户情绪,认真倾听客户的诉求。调查问题原因,成立专门的调查小组,对投诉问题进行深入调查,找出问题的根源。给予客户满意的答复和解决方案,根据调查结果,制定合理的解决方案,并及时向客户反馈。在处理投诉过程中,保持与客户的沟通和交流,让客户感受到公司的诚意和重视。 快速记录客户信息 信息记录标准化 制定信息记录标准,确保记录的信息完整、准确、清晰。设计统一的信息记录表格,包括客户基本信息、需求类型、故障描述等。要求工作人员按照标准进行记录,避免信息遗漏和错误。定期对记录的信息进行审核和整理,确保信息的质量。同时,建立信息查询系统,方便工作人员快速查询和统计客户信息。 信息安全保护措施 采取信息安全保护措施,确保客户信息不被泄露和滥用。对客户信息进行加密处理,防止信息在传输和存储过程中被窃取。建立严格的访问权限制度,只有授权人员才能访问客户信息。定期对信息系统进行安全检查和维护,及时发现和处理安全隐患。以下是信息安全保护的相关表格: 保护措施 具体内容 执行频率 负责人 加密处理 对客户信息进行加密 实时 技术人员 访问权限制度 设置不同的访问权限 长期 管理人员 安全检查 检查信息系统安全 每周一次 技术人员 信息共享与协同工作 实现客户信息在售后服务团队内部的共享,便于各部门协同工作,提高处理效率。建立信息共享平台,各部门可以在平台上实时查询和共享客户信息。加强部门之间的沟通和协作,当遇到客户需求时,各部门能够迅速响应,共同解决问题。同时,建立协同工作机制,明确各部门的职责和分工,避免出现推诿和扯皮现象。 需求跟踪与反馈机制 处理进度定期反馈 定期向客户反馈需求处理进度,让客户了解处理情况。根据需求的类型和复杂程度,确定反馈的时间间隔。通过电话、短信、邮件等方式向客户反馈处理进度,让客户感受到公司的关注和重视。在反馈过程中,及时解答客户的疑问,消除客户的顾虑。 处理结果及时告知 需求处理完成后,及时向客户告知处理结果。征求客户的意见和建议,了解客户对处理结果的满意度。对客户提出的意见和建议进行认真分析和总结,不断改进服务质量。同时,对处理结果进行跟踪和回访,确保客户的问题得到彻底解决。 客户满意度调查 开展客户满意度调查,了解客户对需求处理的满意度。通过问卷调查、电话访谈等方式收集客户的意见和建议。对调查结果进行分析和统计,找出存在的问题和不足。根据调查结果,制定改进措施,不断提高服务质量和客户满意度。 热线坐席专业配置方案 坐席人员专业培训 防汛物资知识培训 培训坐席人员熟悉各类防汛物资的规格、性能、使用方法和维护要点。通过理论培训和实践操作相结合的方式,让坐席人员深入了解防汛物资的特点和使用注意事项。邀请专业技术人员进行授课,分享实际案例和经验。定期对坐席人员进行考核和评估,确保其掌握防汛物资的知识和技能。 坐席人员防汛物资知识培训 沟通技巧与服务礼仪培训 通过培训提高坐席人员的沟通技巧和服务礼仪。教授坐席人员如何与客户进行有效的沟通,包括倾听客户需求、表达清晰准确、解决客户问题等。注重服务礼仪的培养,让坐席人员在与客户沟通时保持热情、耐心、专业的态度。以下是沟通技巧与服务礼仪培训的相关表格: 坐席人员沟通技巧与服务礼仪培训 培训内容 培训方式 培训时间 考核方式 沟通技巧 理论授课、案例分析 XXX天 笔试、实际操作 服务礼仪 视频教学、模拟演练 XXX天 观察评估 应急处理能力培训 对坐席人员进行应急处理能力培训,使其能够在面对突发情况时保持冷静,妥善处理问题。通过模拟演练和案例分析的方式,让坐席人员熟悉应急处理的流程和方法。提高坐席人员的应变能力和决策能力,在遇到紧急情况时能够迅速做出反应,保障客户的利益。 坐席人员应急处理能力培训 坐席数量合理规划 业务量分析与预测 对历史业务量进行分析和预测,了解业务量的变化规律。通过统计和分析历史数据,找出业务量的高峰和低谷期。结合市场趋势和客户需求,预测未来的业务量变化。为坐席数量规划提供依据,根据业务量的预测结果,合理安排坐席人员的数量。 坐席数量动态调整 根据实际业务量的变化,动态调整坐席数量。当业务量增加时,及时增加坐席人员,确保客户的需求能够得到及时响应。当业务量减少时,合理减少坐席人员,降低运营成本。以下是坐席数量动态调整的相关表格: 业务量情况 调整方式 调整时间 负责人 业务量增加 增加坐席人员 根据情况确定 管理人员 业务量减少 减少坐席人员 根据情况确定 管理人员 备用坐席应急保障 设置备用坐席,以应对突发业务高峰或坐席人员请假等情况。备用坐席人员经过专门培训,能够快速投入工作。在遇到突发情况时,备用坐席人员能够及时补充到工作岗位上,确保热线服务的连续性。以下是备用坐席应急保障的相关表格: 应急情况 启用备用坐席数量 启用时间 恢复时间 业务高峰 XXX个 根据情况确定 业务量下降后 坐席人员请假 XXX个 请假时 请假人员返回后 坐席设备与系统支持 电话系统稳定性保障 确保电话系统的稳定性,避免出现通话中断、杂音等问题。对电话系统进行定期维护和检查,及时更换老化的设备和部件。建立备用电话系统,当主系统出现故障时,能够迅速切换到备用系统,保障热线服务的正常进行。为坐席人员提供良好的沟通环境,让坐席人员能够与客户进行清晰、顺畅的沟通。 客户关系管理系统应用 利用客户关系管理系统,实现客户信息的快速查询和记录。坐席人员可以在系统中快速查询客户的历史信息、需求记录等,为客户提供更加个性化的服务。同时,系统可以自动记录坐席人员与客户的沟通内容,方便后续的分析和总结。提高服务的针对性和效率,让客户感受到更好的服务体验。 系统数据安全保护 加强系统数据的安全保护,防止数据泄露和丢失。对系统数据进行备份和存储,定期进行数据恢复测试,确保数据的安全性和完整性。采用先进的加密技术,对敏感数据进行加密处理,防止数据在传输和存储过程中被窃取。保障客户信息的安全,让客户放心地与公司进行沟通和合作。 多渠道报修受理途径 电话报修便捷服务 电话报修流程指引 在电话中向客户清晰指引报修流程,确保客户提供准确的故障信息。坐席人员会详细询问故障发生的时间、地点、现象等,帮助客户准确描述故障情况。同时,告知客户报修后的处理流程和时间安排,让客户了解维修进度。以下是电话报修流程指引的相关表格: 步骤 坐席人员操作 客户操作 时间要求 接听电话 问候客户,询问报修需求 说明故障情况 立即 故障描述 详细询问故障信息 准确描述故障 XXX分钟内 流程告知 告知报修流程和时间安排 了解流程和时间 XXX分钟内 记录信息 记录客户信息和故障信息 确认信息准确 XXX分钟内 电话录音与质量监控 对电话报修过程进行录音,以便后续进行质量监控和问题追溯。通过对录音的分析,可以检查坐席人员的服务态度、沟通技巧和问题处理能力。发现问题及时进行纠正和改进,提高服务质量。同时,录音也可以作为处理客户投诉和纠纷的依据,保障双方的合法权益。 电话报修数据分析 对电话报修数据进行分析,了解故障类型和分布情况。通过统计和分析报修数据,可以找出常见的故障类型和高发区域。为售后服务提供决策支持,如优化维修资源配置、加强对重点区域的维护等。同时,也可以根据数据分析结果,对防汛物资进行改进和优化,提高其可靠性和稳定性。 网络报修快速响应 网络报修界面设计 设计简洁、易用的网络报修界面,方便客户填写报修信息。界面布局合理,操作流程简单明了。提供必要的提示和引导,帮助客户准确填写故障信息。同时,支持上传故障图片和视频,让维修人员更直观地了解故障情况。提高客户的报修体验,让客户能够轻松快捷地完成报修操作。 网络报修信息审核 对网络报修信息进行及时审核,确保信息的真实性和完整性。审核人员会仔细检查客户填写的信息,如有疑问会及时与客户联系进行核实。对于信息不完整或不准确的报修,会要求客户补充和修改。保证报修信息的质量,为后续的维修工作提供准确的依据。 网络报修进度查询 为客户提供网络报修进度查询功能,让客户随时了解报修处理情况。客户可以通过输入报修单号或手机号码等信息,在网站或手机APP上查询报修进度。系统会实时更新报修状态,包括维修人员分配、维修进度、维修完成等信息。提高客户的满意度,让客户感受到公司的透明化服务。 现场报修灵活处理 现场报修登记与处理 现场工作人员及时登记报修信息,并根据情况安排技术人员进行处理。工作人员会详细记录故障发生现场的情况,包括设备状况、周边环境等。根据故障的紧急程度和复杂程度,合理安排维修人员和时间。以下是现场报修登记与处理的相关表格: 步骤 工作人员操作 时间要求 登记信息 记录故障信息和现场情况 立即 评估故障 判断故障的紧急程度和复杂程度 XXX分钟内 安排维修 安排合适的维修人员和时间 根据情况确定 现场报修沟通与协调 加强现场工作人员与售后服务团队的沟通与协调,确保问题得到及时解决。现场工作人员会及时向售后服务团队反馈故障情况和处理进度,售后服务团队会根据反馈信息提供必要的支持和指导。建立有效的沟通机制,通过电话、即时通讯工具等方式保持密切联系。提高工作效率,减少维修时间,保障防汛物资的正常使用。 现场报修案例总结与改进 对现场报修案例进行总结和分析,不断改进现场报修服务流程。定期对现场报修案例进行回顾和总结,找出存在的问题和不足之处。针对问题制定改进措施,优化服务流程和操作规范。通过持续改进,提高现场报修服务的质量和效率,为客户提供更好的服务。 现场响应时效承诺 两小时内故障响应服务 热线随时畅通保障 热线设备维护 定期检查和维护热线设备,确保其正常运行,避免因设备故障影响对客户的及时响应。同时,配备备用热线设备,当主设备出现故障时,可迅速切换,保证热线始终畅通。此外,对热线设备进行技术升级,提升其性能和稳定性,以满足大量客户的咨询与反馈需求。 人员值班安排 制定详细的热线接听人员值班表,确保每个时间段都有专人负责接听热线。严格管理值班人员考勤,保证按时到岗,杜绝脱岗、漏岗情况。为值班人员提供必要培训和支持,使其熟练掌握热线接听流程和故障处理方法。 人员值班安排 故障信息记录规范 制定统一的故障信息记录模板,要求热线接听人员准确记录客户故障信息。对故障信息进行分类管理,便于后续统计和分析。定期检查和评估故障信息记录情况,确保记录准确完整。 记录项目 具体内容 客户基本信息 姓名、联系方式等 故障描述 故障发生时间、现象、频率等 处理进度 已采取的措施、结果等 备注 其他相关信息 故障信息及时传达 多渠道信息传达 建立多种信息传达渠道,如短信平台、邮件系统、即时通讯群组等,确保故障信息能及时、准确传达给技术人员。定期测试和维护各渠道,保证其正常运行。根据技术人员工作习惯和需求,选择合适的传达渠道,提高信息传达效率。 信息传达确认机制 要求技术人员收到故障信息后及时确认反馈,确保信息传达准确及时。建立信息传达记录台账,详细记录故障信息的传达时间、接收人员、确认情况等。及时处理和纠正信息传达不及时或不准确的情况,避免影响故障处理进度。 紧急故障特殊传达方式 对于紧急故障,除常规信息传达渠道外,采用电话直接沟通,确保技术人员第一时间了解情况。制定紧急故障信息传达预案,明确不同情况下的传达方式和流程。实时监控和跟踪紧急故障信息传达情况,及时采取应对措施。 与客户沟通 故障类型 传达方式 流程步骤 影响防汛功能 电话+短信 1.热线人员通知技术负责人;2.技术负责人通知技术人员 可能导致安全事故 电话+邮件 1.热线人员通知售后服务主管;2.售后服务主管通知技术人员 技术人员快速准备 工具设备配备 为技术人员配备齐全的工具和设备,包括常用维修工具、检测仪器、备用零部件等。定期检查和维护工具设备,确保其性能良好、状态正常。根据不同故障类型和设备特点,配备相应专用工具和设备。 工具设备配备 资料准备工作 要求技术人员前往现场前,准备好相关设备资料、维修手册、故障处理案例等,以便现场快速查阅参考。建立资料数据库,对设备资料和维修记录进行电子化管理,方便技术人员随时获取使用。定期更新和完善资料,确保其准确性和及时性。 资料准备工作 与客户沟通要点 技术人员与客户沟通时,保持礼貌、耐心和专业,详细了解故障发生时间、现象、频率等信息。向客户解释故障处理大致流程和时间安排,让客户清晰了解处理过程。及时解答客户疑问和担忧,增强客户信任和满意度。 四小时现场到达保障 路程时间精准预估 地理位置信息收集 要求热线接听人员记录客户故障信息时,准确获取客户所在地详细地理位置信息,包括地址、经纬度等。对客户地理位置信息进行分类管理,建立数据库,方便后续查询使用。定期更新和维护地理位置信息,确保其准确及时。 信息类别 收集内容 更新频率 地址 详细地址 每月 经纬度 精确经纬度坐标 每季度 交通信息实时监测 安排专人实时监测交通路况信息,利用交通信息平台、监控摄像头等手段,及时掌握道路通行情况。建立交通信息预警机制,出现交通拥堵、事故等情况时,及时通知技术人员调整出行路线。与交通管理部门建立沟通协调机制,获取最新交通管制信息,确保技术人员避开管制区域。 时间预估误差控制 记录和分析每次到达现场的实际时间,总结时间预估经验教训,提高预估准确性。设定时间预估误差范围,实际到达时间与预估时间偏差超过范围时,进行原因分析和整改。定期评估和考核时间预估情况,奖励表现优秀人员,培训指导存在问题人员。 误差范围 处理措施 考核周期 ±10分钟 分析原因,调整预估方法 每月 ±20分钟 深入分析,制定改进方案 每季度 出行路线合理规划 路线规划原则 规划出行路线时,综合考虑路程距离、交通状况、道路等级等因素,选择最优路线。优先选择高速公路、城市快速路等主干道,减少红绿灯和路口等待时间。避开交通管制区域和施工路段,避免行程延误。 备选路线制定 根据不同交通情况和可能出现的突发状况,为技术人员制定至少两条备选路线。详细分析和评估备选路线,包括路程时间、路况信息、可能遇到的问题等。提前告知技术人员备选路线信息,使其出行时可根据实际情况灵活选择。 备选路线 路程时间 路况信息 可能问题 路线一 XXX分钟 车流量小 有部分路段施工 路线二 XXX分钟 道路较窄 可能存在拥堵 路线实时调整 技术人员出行过程中,实时关注交通路况信息,主路线出现拥堵或其他问题时,及时切换到备选路线。与交通信息监测人员保持密切沟通,根据最新交通信息调整出行路线。利用导航软件实时路况功能,自动规划最佳路线,提高出行效率。 车辆状态提前检查 车辆常规检查项目 检查车辆轮胎气压是否正常,轮胎花纹是否磨损严重,如有问题及时更换轮胎。检查车辆刹车系统是否灵敏,刹车油是否充足,如有异常及时维修保养。检查车辆机油、冷却液、刹车油等液位是否在正常范围内,不足时及时添加。 车辆安全性能检测 对车辆灯光、喇叭、雨刮器等安全设备进行检查,确保设备正常工作。检查车辆安全带是否完好,安全气囊是否能正常弹出,确保乘车人员安全。对车辆底盘进行检查,查看是否有松动、变形等情况,如有问题及时修复。 车载设备调试 对车辆导航设备进行调试,确保导航路线准确无误,能实时更新路况信息。检查车辆通讯工具是否正常,确保技术人员与客户和公司保持良好沟通。对车辆应急设备进行检查,如灭火器、急救包等,确保设备齐全、完好。 紧急情况优先处理机制 紧急故障快速识别 紧急故障标准制定 根据防汛物资特点和使用要求,制定详细的紧急故障识别标准,如影响防汛功能、可能导致安全事故等情况属于紧急故障。定期评估和修订紧急故障标准,确保其科学性和合理性。将紧急故障标准告知所有相关人员,使其准确识别紧急故障。 故障类型 判定标准 修订周期 影响防汛功能 物资无法正常使用,影响防汛工作开展 每半年 可能导致安全事故 存在安全隐患,可能危及人员生命安全 每半年 热线人员培训内容 对热线接听人员进行故障判断和分类培训,使其根据客户描述的故障现象,准确判断故障紧急程度。培训热线接听人员与客户沟通技巧,获取更多故障信息,为准确判断提供依据。定期考核和评估热线接听人员的故障判断能力,提高其业务水平。 培训内容 培训方式 考核周期 故障判断和分类 理论授课+案例分析 每月 沟通技巧 模拟演练+现场指导 每月 紧急故障上报流程 热线接听人员判断故障为紧急故障后,立即将故障信息上报给相关技术负责人和售后服务主管。通过短信、邮件、即时通讯工具等多种方式上报,确保信息及时传达。建立紧急故障上报记录台账,详细记录上报时间、接收人员、处理情况等。 优先调配技术资源 技术人员应急召集方式 建立技术人员应急联系名单,包括手机号码、家庭地址等信息,确保紧急情况下能迅速联系到技术人员。制定技术人员应急召集预案,明确不同情况下的召集方式和流程。定期更新和完善应急联系名单和预案,确保信息准确有效。 维修设备储备管理 根据防汛物资特点和常见故障类型,合理储备维修设备和备用零部件。建立维修设备和备用零部件库存管理系统,实时监控和管理库存数量、出入库情况等。定期检查和维护维修设备和备用零部件,确保其性能良好、状态正常。 资源调配协调机制 建立资源调配协调小组,负责紧急情况下协调技术人员、维修设备和备用零部件的调配工作。制定资源调配流程和规则,明确各部门和人员的职责和权限,确保调配工作高效、有序进行。加强各部门之间的沟通和协作,及时解决资源调配过程中出现的问题。 与客户及时沟通反馈 沟通反馈频率 根据故障处理的复杂程度和时间进度,合理确定与客户沟通反馈的频率。故障处理初期,每隔一段时间向客户反馈处理进展情况,让客户了解处理工作正在进行。故障处理接近尾声时,增加沟通反馈频率,及时告知客户处理结果和后续注意事项。 沟通反馈内容要点 与客户沟通反馈时,向客户详细说明故障原因、处理方法、预计完成时间等信息。对故障处理过程中可能给客户带来的不便表示歉意,争取客户理解和支持。询问客户对故障处理的意见和建议,及时记录并反馈给相关人员。 客户意见处理机制 认真分析和研究客户提出的意见和建议,合理的意见和建议及时采纳并落实到处理方案中。建立客户意见反馈记录台账,详细记录客户意见和处理情况。定期评估和总结客户意见处理情况,不断改进服务质量。 交通资源快速调度方案 车辆资源合理储备 车辆数量确定依据 根据服务区域的大小、客户分布情况、故障发生频率等因素,合理确定车辆的储备数量。考虑到可能出现的突发情况,预留一定数量的备用车辆,以应对紧急需求。定期统计和分析车辆使用情况,根据实际需求调整车辆数量。 车辆类型选择原则 根据服务区域的路况特点和交通状况,选择适合的车辆类型,如轿车、SUV、面包车等。优先选择油耗低、动力强、舒适性好的车辆,提高技术人员的出行体验。考虑到防汛物资的运输需求,选择具有一定载货能力的车辆。 车辆维护保养计划 制定详细的车辆维护保养计划,定期对车辆进行保养和维修,确保车辆的性能和安全。按照车辆的使用说明书和保养手册的要求,按时进行保养和更换零部件。建立车辆维护保养记录台账,详细记录车辆的保养时间、维修内容、更换零部件等信息。 调度指令快速传达 调度指挥系统建设 建立一套完善的调度指挥系统,包括调度中心、通讯设备、信息平台等,实现对车辆和人员的实时调度和管理。定期维护和升级调度指挥系统,确保其稳定性和可靠性。加强对调度人员的培训和管理,提高其业务水平和应急处理能力。 指令传达方式选择 根据不同情况和需求,选择合适的指令传达方式,如电话、短信、即时通讯工具等。对于紧急调度指令,优先采用电话直接沟通的方式,确保指令及时传达。建立指令传达记录台账,详细记录指令的传达时间、接收人员、执行情况等。 指令类型 传达方式 记录内容 常规指令 短信+即时通讯工具 传达时间、接收人员、执行情况 紧急指令 电话 传达时间、接收人员、确认情况 指令执行跟踪机制 建立指令执行跟踪机制,实时监控和跟踪车辆和人员的执行情况。要求车辆和人员接到调度指令后,及时反馈执行情况,如已出发、到达现场、处理进度等。及时分析和评估执行情况,发现问题及时解决,确保调度指令有效执行。 特殊路况应对策略 交通拥堵应对措施 实时关注交通路况信息,发现前方道路拥堵时,及时通知车辆驾驶员调整出行路线。利用地图软件和交通信息平台,为驾驶员推荐车流量小、通行速度快的路线。与交通管理部门保持密切沟通,获取最新交通管制信息,避免车辆进入管制区域。 恶劣天气安全保障 遇到恶劣天气,如暴雨、大雪、浓雾等,提醒车辆驾驶员注意行车安全,降低车速,保持安全车距。检查和调试车辆的安全设备,确保车辆的灯光、刹车、雨刮器等设备正常工作。根据天气情况和路况条件,合理调整出行时间和路线,避免在恶劣天气下行驶。 道路施工绕行方案 及时获取道路施工信息,车辆行驶路线上有施工路段时,提前制定绕行方案。详细分析和评估绕行路线,包括路程时间、路况信息、可能遇到的问题等。提前告知车辆驾驶员绕行方案,使其做好准备,确保按时到达现场。 响应超时应急补救措施 超时情况及时识别 监控机制建立要点 利用信息系统和通讯工具,对技术人员的响应时间和到达现场的时间进行实时监控和记录。设置响应时间预警阈值,当响应时间接近或超过阈值时,系统自动发出预警信号。定期分析和评估监控数据,及时发现问题并采取措施改进。 超时标记与记录规范 发现响应时间超时后,及时对该故障进行标记,以便后续跟踪和处理。建立超时情况记录台账,详细记录超时时间、故障类型、客户信息、处理情况等。对记录信息进行分类管理,方便后续统计和分析。 超时原因初步分析 对超时情况进行初步分析,查找超时原因,如交通拥堵、车辆故障、人员安排不合理等。与技术人员和相关人员沟通,了解具体情况,为深入分析提供依据。对超时原因进行分类统计和分析,找出常见问题和薄弱环节。 补救方案迅速启动 补救方案制定原则 应急补救方案要具有针对性和可操作性,根据不同的超时原因和故障情况采取相应措施。方案以减少对客户的影响为首要目标,尽快解决客户问题,恢复设备正常运行。方案考虑资源的合理调配和利用,确保在最短时间内取得最佳效果。 技术人员调配策略 出现响应超时情况时,优先调配距离客户较近、技术能力较强的技术人员前往现场。调整技术人员的工作安排,确保及时抽调人员参与应急处理。建立技术人员应急支援机制,本地技术人员不足时,及时从其他地区调配人员。 与客户沟通要点 与客户沟通时,诚恳地向客户道歉,解释超时原因,并承诺尽快解决问题。向客户说明补救方案和预计解决时间,让客户清晰了解处理过程。及时听取客户意见和建议,安抚和化解客户的不满和担忧。 事后原因分析改进 原因分析方法与流程 采用科学方法对响应超时事件进行原因分析,如鱼骨图法、5Why分析法等。组织相关人员对事件进行讨论和分析,从人员、设备、流程、环境等方面查找问题原因。总结和归纳分析结果,找出问题的主要原因和关键因素。 分析方法 分析步骤 参与人员 鱼骨图法 1.确定问题;2.分析原因;3.找出主要原因 技术人员、管理人员 5Why分析法 1.提出问题;2.连续追问为什么;3.找出根本原因 技术人员、管理人员 改进措施制定与实施 根据原因分析结果,制定针对性的改进措施,如优化调度流程、加强人员培训、增加车辆储备等。明确改进措施的责任人和时间节点,确保措施按时实施。跟踪和检查改进措施的实施情况,及时发现问题并调整。 改进效果评估与持续优化 定期评估改进措施的实施效果,通过对比改进前后的响应时间和客户满意度等指标,判断改进措施是否有效。根据评估结果,调整和优化改进措施,不断提高售后服务的响应速度和质量。建立持续改进机制,将改进工作纳入日常管理,形成长效机制。 评估指标 评估周期 优化措施 响应时间 每月 调整调度策略,增加人员储备 客户满意度 每季度 加强人员培训,提高服务质量 紧急故障处理流程 一小时电话技术支持 故障信息收集 故障现象询问 详细询问故障发生时的具体表现,如是否有异响、异味、冒烟等情况。了解故障是突然发生还是逐渐出现的,这有助于判断故障的严重程度和可能的原因。询问故障发生时物资的运行状态,比如是否处于工作中、是否正在进行某项操作等,以此确定故障与操作之间的关联。同时,询问是否有相关的错误提示信息,错误提示往往能直接指向故障的关键所在。通过对这些方面的详细询问,能够全面了解故障的具体情况,为后续的故障诊断和处理提供有力依据。 进一步地,对于异响要明确其声音的特征,是尖锐的、沉闷的还是其他类型;对于异味要判断其气味的性质,是烧焦味、化学药品味等。对于冒烟的情况,要了解烟的颜色、浓度等。对于故障发生的时间节点,要精确到具体的操作步骤或者时间段,以便更准确地定位问题。对于错误提示信息,要记录下提示的具体内容和出现的频率等。这些详细的信息将有助于技术人员更精准地分析故障原因,提高故障处理的效率。 使用情况了解 询问物资的使用频率和时长,频繁使用或者长时间连续使用可能会导致物资出现疲劳性故障。了解近期是否有新的人员使用该物资,新人员可能不熟悉操作流程,从而引发故障。询问是否有对物资进行过任何改动或调整,改动可能会破坏物资原有的稳定性和性能。了解物资周围的环境情况,如温度、湿度等,恶劣的环境条件可能会影响物资的正常运行。通过对这些使用情况的了解,可以从多个角度排查故障的潜在原因。 具体而言,对于使用频率和时长,要了解是日常使用、间歇性使用还是偶尔使用,以及每次使用的时长和累计使用时长。对于新人员使用情况,要了解其是否接受过相关的培训。对于物资的改动或调整,要明确改动的内容和调整的幅度。对于环境情况,要获取具体的温度和湿度数值,以及是否存在其他特殊的环境因素,如是否靠近水源、是否有腐蚀性气体等。这些详细信息有助于更全面地分析故障原因,制定更有效的解决方案。 联系方式记录 操作内容 具体要求 备注 准确记录使用人员的电话号码 确保号码完整、无误,避免因号码错误导致无法联系 可重复确认号码 确认电话号码的有效性和畅通性 拨打号码进行测试,确保能够正常接通 若无法接通,及时与使用人员沟通更换号码 记录备用联系方式 如其他手机号码、固定电话号码等 以防主联系方式无法接通 告知使用人员会保持联系,及时反馈处理情况 让使用人员了解处理进度,增强其信任度 在后续处理过程中,按照承诺及时沟通 信息反馈团队 将收集到的故障信息及时整理成文档,确保信息的完整性和准确性。通过内部沟通渠道将文档发送给技术支持团队,保证技术支持团队能够及时获取到准确的故障信息。与技术支持团队确认信息是否收到,避免因信息传递失误导致处理延误。在整理文档时,要对故障信息进行分类和总结,突出关键信息,以便技术支持团队能够快速了解故障的核心情况。 同时,在发送文档后,要及时跟进技术支持团队的接收情况,若出现信息未收到或者接收不完整的情况,要及时重新发送并确认。在与技术支持团队沟通时,要保持良好的沟通氛围,确保信息传递的顺畅。技术支持团队在收到信息后,要及时对故障信息进行初步分析,为后续的故障处理做好准备。 技术人员指导 故障原因分析 技术人员根据收集到的故障信息,结合物资的特点和常见故障类型进行分析。考虑物资的使用年限、使用频率等因素,判断可能的故障原因。运用专业知识和经验,对故障进行初步诊断。与其他技术人员进行交流和讨论,确保故障原因分析的准确性。对于使用年限较长的物资,可能存在部件老化的问题;使用频率高的物资,可能会出现磨损过度的情况。通过综合考虑这些因素,能够更全面地分析故障原因。 在分析过程中,技术人员要对故障信息进行深入研究,不放过任何一个细节。对于一些复杂的故障,要进行多方面的推理和验证。与其他技术人员的交流讨论可以拓宽思路,避免因个人经验的局限性而导致误判。同时,要参考以往类似故障的处理经验,从中吸取教训,提高故障分析的效率和准确性。 技术人员指导 排查操作指导 排查操作指导 指导使用人员检查物资的外观是否有损坏、变形等情况,外观的异常可能是故障的直观表现。告知使用人员如何检查物资的连接部位是否松动、脱落等,连接部位的问题可能会影响物资的正常运行。指导使用人员进行简单的功能测试,如开关的开启和关闭等,通过功能测试可以初步判断物资的基本性能是否正常。提供一些常见故障的排查方法和技巧,帮助使用人员更有效地进行排查。 在指导检查外观时,要详细说明检查的重点部位和方法,如查看编织袋是否有破损、塑料布是否有撕裂等。在检查连接部位时,要告知使用人员如何判断连接是否牢固,如电缆线的接头是否拧紧、水带的接口是否密封等。在进行功能测试时,要指导使用人员正确操作,避免因操作不当导致误判。同时,要根据不同物资的特点,提供针对性的排查方法和技巧。 修复操作指导 如果故障可以通过简单的操作修复,技术人员详细指导使用人员进行修复。说明所需的工具和材料,并告知如何正确使用。强调操作过程中的安全注意事项,避免发生意外。在使用人员操作过程中,保持密切沟通,及时给予指导和纠正。对于一些小故障,如编织袋的简单修补、水带接口的重新连接等,通过详细的指导可以让使用人员自行完成修复。 在说明所需工具和材料时,要明确工具的类型和规格,材料的质量和用量等。在强调安全注意事项时,要针对具体的操作进行说明,如使用工具时的防护措施、操作过程中的防火、防触电等。在使用人员操作过程中,要及时了解操作的进展情况,发现问题及时给予纠正,确保修复操作的顺利进行。 问题解答服务 对于使用人员在操作过程中提出的疑问,技术人员及时给予准确的解答。用通俗易懂的语言解释专业知识,确保使用人员能够理解。针对使用人员的具体情况,提供个性化的解决方案。鼓励使用人员积极反馈操作情况,以便及时调整指导策略。在解答疑问时,要根据使用人员的知识水平和操作能力,采用合适的方式进行解释。 对于一些专业术语,要进行简单易懂的说明,避免使用过于复杂的语言。针对使用人员的具体情况,如操作经验、物资使用环境等,提供符合实际的解决方案。鼓励使用人员反馈操作情况可以让技术人员及时了解操作过程中出现的问题,从而调整指导策略,提高故障处理的效果。 效果评估跟进 故障解决询问 询问使用人员物资是否恢复正常运行,这是判断故障是否解决的直接依据。了解使用人员在操作过程中是否遇到新的问题,新问题的出现可能意味着故障没有完全解决或者出现了新的故障。确认使用人员对故障处理结果是否满意,满意度可以反映出服务的质量和效果。记录使用人员的反馈信息,以便后续分析和改进。在询问时,要详细了解物资的运行状态,如编织袋的承载能力是否恢复、水带的出水情况是否正常等。 对于使用人员遇到的新问题,要及时进行分析和处理。确认满意度时,要关注使用人员的具体意见和建议,以便在今后的故障处理中加以改进。记录反馈信息时,要对信息进行分类和整理,为后续的分析提供便利。 效果评估跟进 原因再次分析 如果故障未解决,重新梳理故障信息,分析可能存在的遗漏或错误。考虑是否有其他因素影响了故障的处理,如环境因素、操作不当等。与技术团队成员再次讨论,制定新的解决方案。及时调整电话指导的策略和方法。在重新梳理故障信息时,要对之前的询问和分析过程进行回顾,检查是否有重要信息被忽略。 考虑其他因素时,要结合物资的使用环境和操作情况进行综合分析。与技术团队成员讨论时,要充分交流各自的观点和想法,集思广益,制定出更有效的解决方案。及时调整电话指导策略可以提高指导的针对性和有效性,更好地解决故障问题。 操作效果评估 评估使用人员按照指导操作的准确性和规范性,操作的准确性和规范性直接影响故障处理的效果。分析操作过程中是否存在不恰当的地方,导致故障未能解决。总结经验教训,为后续的故障处理提供参考。对使用人员的操作能力进行评估,提供针对性的培训建议。在评估操作准确性和规范性时,要根据指导的具体内容进行检查,如工具的使用方法、操作步骤的执行情况等。 分析不恰当的操作时,要找出问题的根源,是指导不清晰还是使用人员理解有误。总结经验教训时,要对故障处理的整个过程进行反思,找出可以改进的地方。对使用人员操作能力的评估可以为今后的培训提供依据,提高使用人员的操作水平。 持续跟进处理 与使用人员保持密切联系,及时了解故障处理的进展情况。根据使用人员的反馈,及时调整处理方案。如果需要,安排技术人员前往现场进行处理。确保故障问题得到彻底解决,恢复物资的正常使用。在保持联系时,要定期询问使用人员物资的运行情况,了解是否还有异常现象。 根据反馈调整处理方案时,要结合故障的实际情况进行分析和决策。安排技术人员前往现场时,要做好充分的准备工作,确保技术人员能够快速有效地解决问题。通过持续跟进处理,能够确保故障得到彻底解决,保障物资的正常使用。 人员工具安排 远程故障诊断服务 远程连接建立 条件确认环节 询问使用人员物资的网络连接情况,是否支持远程诊断功能。了解物资的操作系统和软件版本,判断是否符合远程诊断要求。确认使用人员是否具备开启远程连接的权限和能力。检查物资周围的网络环境是否稳定,有无信号干扰等问题。在询问网络连接情况时,要了解网络的类型、带宽等信息,判断是否能够满足远程诊断的需求。 对于操作系统和软件版本,要明确其具体信息,以便与远程诊断系统进行匹配。确认使用人员的权限和能力时,要了解其对物资操作的熟悉程度。检查网络环境时,要关注信号强度、是否有其他设备干扰等因素。通过对这些条件的确认,可以确保远程连接的顺利建立。 故障再次确认 备用物资调配 连接开启指导 详细指导使用人员在物资设备上找到并开启远程连接功能。提供操作步骤和截图,方便使用人员对照操作。告知使用人员在开启过程中可能遇到的问题及解决方法。确保使用人员正确完成远程连接的开启操作。在指导时,要根据物资设备的具体型号和系统,提供准确的操作步骤。 截图要清晰明了,能够准确反映操作的关键步骤。对于可能遇到的问题,要提前进行预判,并提供详细的解决方法。在使用人员操作过程中,要及时给予指导和帮助,确保远程连接能够顺利开启。 远程连接操作 使用专业的远程诊断工具,输入正确的连接信息。按照规定的流程进行远程连接,确保连接安全可靠。在连接过程中,实时监测连接状态,及时处理异常情况。与使用人员保持沟通,告知连接进展情况。在使用远程诊断工具时,要确保工具的有效性和安全性。 输入连接信息时,要仔细核对,避免因信息错误导致连接失败。按照规定流程操作可以保证连接的规范性和稳定性。实时监测连接状态能够及时发现并处理异常情况,保障远程诊断的顺利进行。与使用人员的沟通可以让其了解连接进展,增强其对处理过程的信任。 连接验证工作 连接成功后,验证是否能够正常获取物资设备的相关数据。检查数据传输的准确性和完整性,确保诊断信息可靠。测试远程控制功能是否正常,能否对物资设备进行有效操作。对连接的稳定性进行测试,避免在诊断过程中出现中断。在验证数据获取时,要检查获取的数据是否符合物资的实际运行情况。 检查数据传输准确性和完整性时,要对数据进行比对和分析。测试远程控制功能时,要进行一些简单的操作,如开关的控制等。对连接稳定性的测试要持续一段时间,观察是否会出现中断或数据丢失的情况。通过这些验证工作,可以确保远程诊断的有效性和可靠性。 数据采集分析 数据采集方式 利用远程诊断工具自动采集物资设备的各项运行数据。设置合理的采集频率,确保数据的及时性和准确性。采集的数据包括设备的工作状态、性能参数、故障代码等。对采集到的数据进行初步的筛选和过滤,去除无效数据。在设置采集频率时,要根据物资的运行特点和诊断需求进行合理调整。 采集数据时,要确保涵盖物资的关键运行信息,如编织袋的承载压力、水带的流量等。对采集到的数据进行筛选和过滤可以提高数据的质量,为后续的分析提供更可靠的依据。 数据整理分类 将采集到的数据按照不同的类型进行分类,如电气参数、机械参数等。建立数据档案,方便后续查询和分析。对数据进行标注,注明采集时间、设备状态等信息。检查数据的完整性和准确性,确保数据质量。在分类时,要根据物资的特点和分析需求进行合理划分。 建立数据档案可以提高数据管理的效率,方便后续的查询和对比分析。标注信息可以让数据更加清晰明了,便于理解和分析。检查数据质量可以保证分析结果的可靠性。 数据分析方法 分析方法 具体操作 作用 统计学方法 分析数据的分布规律和变化趋势 了解数据的整体特征和发展方向 对比分析方法 将当前数据与历史数据、标准数据进行对比 找出数据的差异,判断设备运行状态 机器学习算法 对数据进行建模和预测,找出潜在的故障隐患 提前发现故障风险,采取预防措施 综合判断 结合专业知识和经验,对数据分析结果进行综合判断 得出准确的故障诊断结论 故障判断依据 根据数据分析结果,结合物资的技术参数和性能指标,判断故障的类型。参考历史故障记录和相似案例,确定故障的可能原因。考虑物资的使用环境和工作条件,分析故障产生的外部因素。对故障的严重程度进行评估,为后续的处理提供依据。在判断故障类型时,要准确把握数据分析结果与技术参数之间的关系。 参考历史故障记录和相似案例可以借鉴以往的处理经验,提高故障诊断的准确性。考虑外部因素可以更全面地分析故障原因。对故障严重程度的评估可以帮助确定处理的优先级和方式。 解决方案制定 方案初步制定 根据故障类型和原因,提出多种可能的解决方案。考虑解决方案的成本、时间和技术难度等因素。对每个解决方案进行详细的描述,包括操作步骤和预期效果。与技术团队成员进行讨论,筛选出最优的解决方案。在提出解决方案时,要充分考虑物资的实际情况和使用需求。 考虑成本、时间和技术难度可以确保解决方案的可行性和经济性。详细描述操作步骤和预期效果可以让团队成员更好地理解方案。与技术团队成员的讨论可以集思广益,选出最优方案。 方案可行性评估 评估方面 具体内容 评估目的 技术可行性 分析解决方案在技术上是否可行,是否符合物资设备的要求...
2025防汛物资采购项目投标方案.docx
下载提示

1.本文档仅提供部分内容试读;

2.支付并下载文件,享受无限制查看;

3.本网站所提供的标准文本仅供个人学习、研究之用,未经授权,严禁复制、发行、汇编、翻译或网络传播等,侵权必究;

4.左侧添加客服微信获取帮助;

5.本文为word版本,可以直接复制编辑使用。


这个人很懒,什么都没留下
未认证用户 查看用户
该文档于 上传
×
精品标书制作
百人专家团队
擅长领域:
工程标 服务标 采购标
16852
已服务主
2892
中标量
1765
平台标师
扫码添加客服
客服二维码
咨询热线:192 3288 5147
公众号
微信客服
客服