文库 服务类投标方案 物流运输

充电站设备运输投标方案.docx

DOCX   131页   下载326   2026-01-14   浏览0   收藏64   点赞788   评分-   54026字   15.00
温馨提示:当前文档最多只能预览 15 页,若文档总页数超出了 15 页,请下载原文档以浏览全部内容。
充电站设备运输投标方案.docx 第1页
充电站设备运输投标方案.docx 第2页
充电站设备运输投标方案.docx 第3页
充电站设备运输投标方案.docx 第4页
充电站设备运输投标方案.docx 第5页
充电站设备运输投标方案.docx 第6页
充电站设备运输投标方案.docx 第7页
充电站设备运输投标方案.docx 第8页
充电站设备运输投标方案.docx 第9页
充电站设备运输投标方案.docx 第10页
充电站设备运输投标方案.docx 第11页
充电站设备运输投标方案.docx 第12页
充电站设备运输投标方案.docx 第13页
充电站设备运输投标方案.docx 第14页
充电站设备运输投标方案.docx 第15页
剩余116页未读, 下载浏览全部
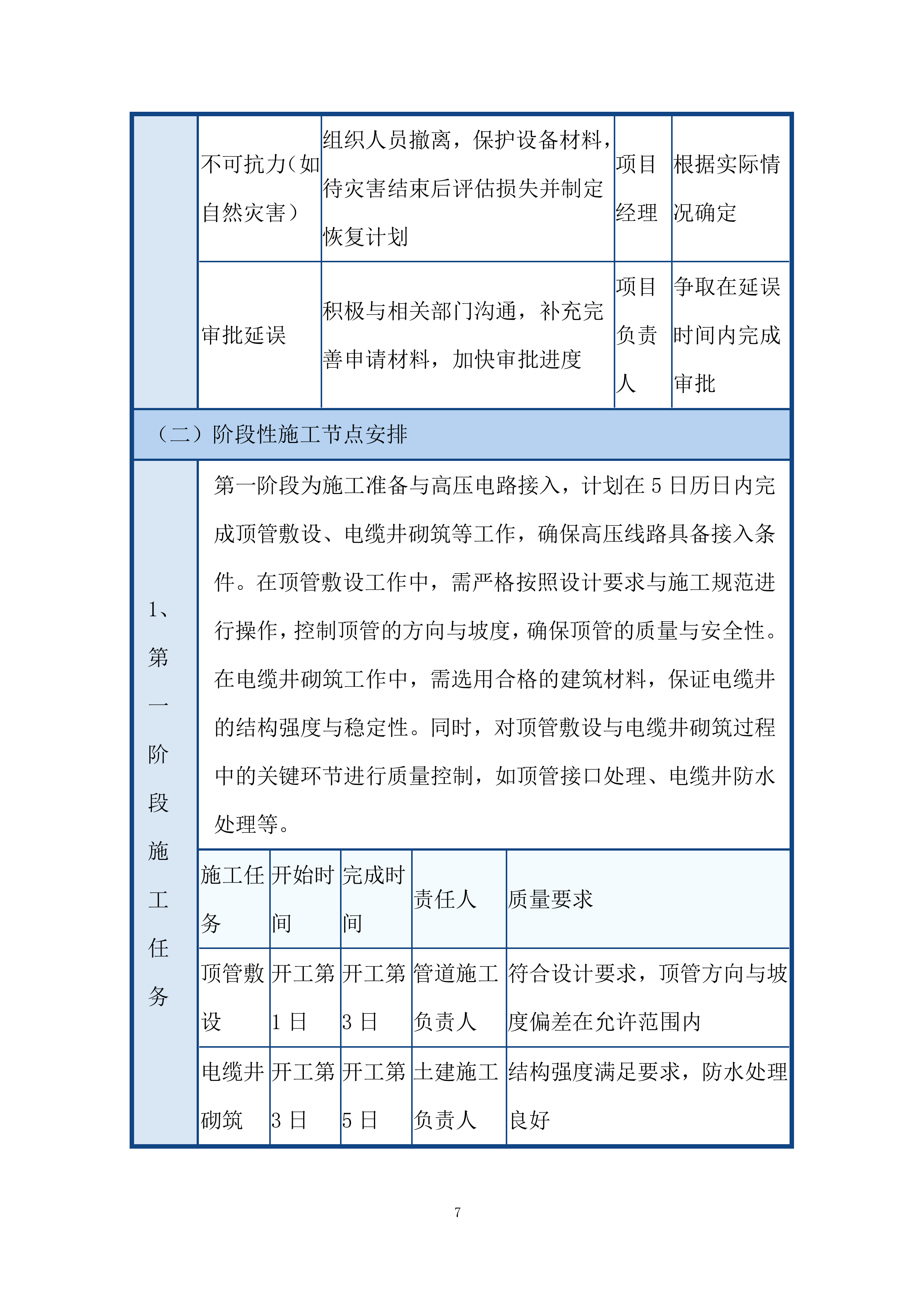
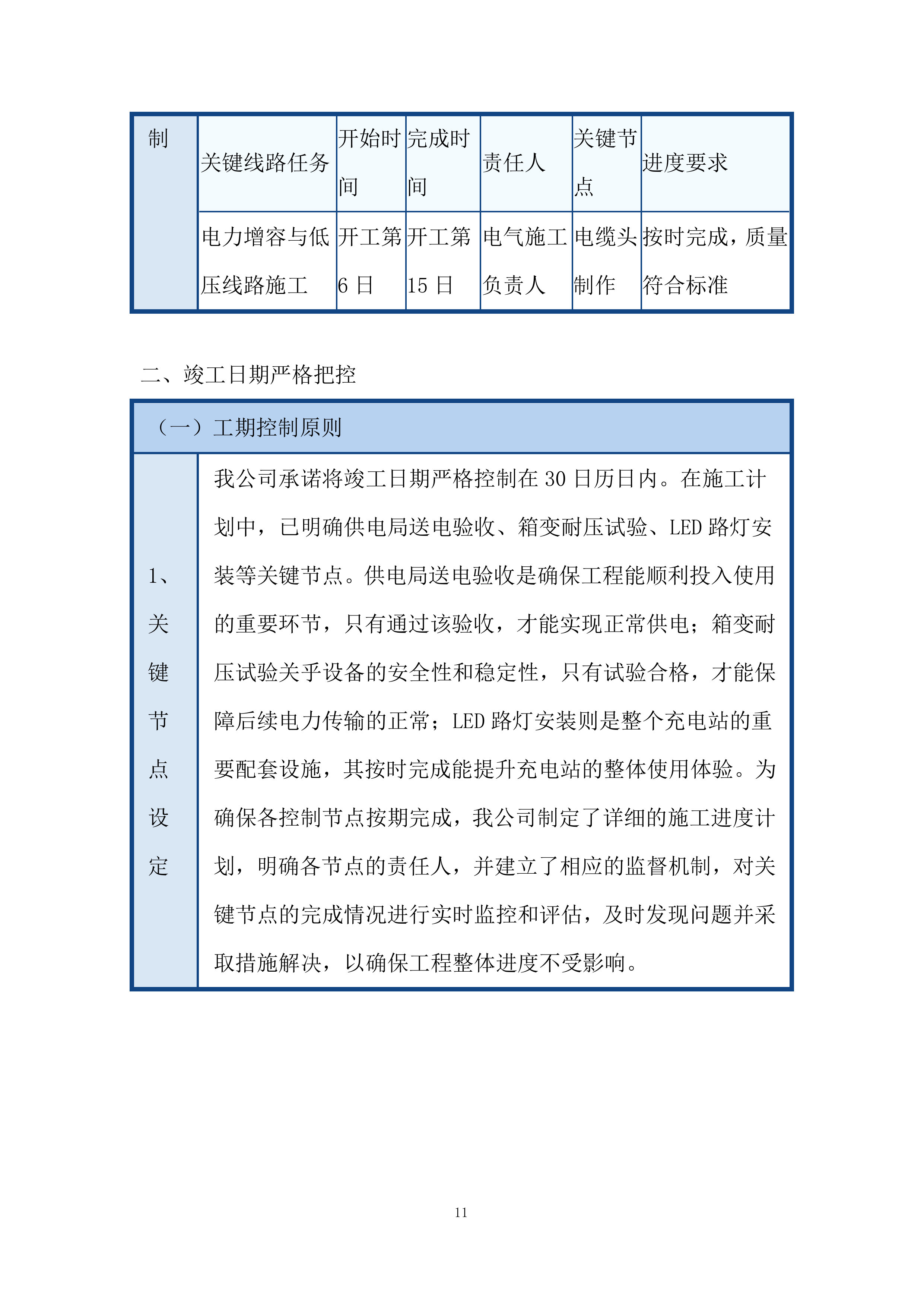
充电站 设备运输 投标方案 目 录 第 一 章 进度计划 及方案 3 第一节 施工进度计划严格按投标工期安排 3 一、计划开工日期设定 3 二、竣工日期严格把控 12 三、主要工程完工时间 20 第二节 工序搭配逻辑 关系和关 键线路 26 一、第一阶段施工安排 26 二、第二阶段施工任务 32 三、第三阶段施工内容 37 四、第四阶段施工要点 45 五、高压试验与验收 52 第三节 进度计划说明 64 一、进度横道图绘制 64 二、网络图控制节点标注 71 三、总工期严格控制 73 第四节 进度管理机制 79 一、项目经理每日跟踪 79 二、周计划重点监控 85 三、滞后应急措施启动 93 第五节 工期风险应对 103 一、高压手续延误应对 103 二、设备到货滞后处理 112 三、天气影响应对策略 118 四、人员不足应急方案 124 第 一 章 进度计划 及方案 第一节 施工进度计划严格按投标工期安排 一、计划开工日期设定 (一)开工日期安排依据 1、合同签订后的准备周期 开工日期设定为合同签订后第3日,此安排充分考虑了施工准备工作的复杂性与必要性。预留施工准备时间用于设备进场、材料检验、施工图纸交底及现场布置。在设备进场方面,需确保各类施工设备按时运输至施工现场,并进行初步调试与检查,保证其性能良好、运行正常。材料检验工作需严格按照相关标准与规范进行,对每一批次的材料进行质量检测,杜绝不合格材料进入施工现场。施工图纸交底则需组织施工团队与设计单位进行深入沟通,确保施工人员充分理解设计意图,明确施工重点与难点。现场布置工作需合理规划施工区域、材料堆放区、临时设施等,确保施工现场秩序井然。通过以上准备工作,确保在开工日期到来时,施工现场具备实质性开工条件。 准备工作内容 完成时间 责任人 设备进场 合同签订后第1日 设备管理员 材料检验 合同签订后第2日 质量检验员 施工图纸交底 合同签订后第2日 技术负责人 现场布置 合同签订后第2日 现场管理员 2、施工资源调配计划 开工前完成施工队伍、机械设备、主要材料的进场安排,是确保项目顺利推进的关键。施工队伍方面,提前与各施工班组签订劳务合同,明确工作内容、工期要求、质量标准等,确保施工人员按时到岗。同时,对施工人员进行安全培训与技术交底,提高其安全意识与施工技能。机械设备方面,根据施工进度计划,合理安排各类机械设备的进场时间,确保其满足施工需求。对进场的机械设备进行全面检查与维护,保证其性能良好、运行正常。主要材料方面,与供应商签订供货合同,确保材料的质量与供应稳定性。提前安排材料的运输与储存,避免材料在运输与储存过程中出现损坏或变质。通过以上施工资源调配计划,确保在开工日期后立即投入实质性施工活动。 1)施工队伍:组织经验丰富、技术熟练的施工人员组成施工队伍,提前进行培训与技术交底,确保施工人员熟悉施工流程与质量标准。 2)机械设备:配备齐全、性能良好的机械设备,如挖掘机、装载机、起重机等,提前进行调试与检查,确保其正常运行。 3)主要材料:根据施工进度计划,提前采购主要材料,如钢材、水泥、电缆等,确保材料的质量与供应稳定性。 3、现场勘查与技术交底 开工前组织现场勘查与施工图纸交底,是确保施工方案与现场实际相符的重要环节。现场勘查工作需对施工现场的地形、地貌、地质条件、周边环境等进行详细调查与分析,为施工方案的制定提供准确依据。在勘查过程中,需重点关注施工现场的障碍物、地下管线等情况,制定相应的处理措施。施工图纸交底工作需组织施工团队与设计单位进行深入沟通,确保施工人员充分理解设计意图,明确施工重点与难点。在交底过程中,需对施工图纸中的关键部位、技术要求、施工工艺等进行详细讲解,解答施工人员的疑问。通过现场勘查与技术交底,确保施工方案的科学性、合理性与可行性,为项目的顺利实施奠定坚实基础。 在现场勘查方面,需安排专业的技术人员进行实地考察,采用先进的测量仪器与技术,获取准确的现场数据。对施工现场的地形地貌进行详细测绘,分析地质条件,为基础施工提供依据。同时,对周边环境进行调查,了解周边建筑物、道路、管线等情况,避免施工过程中对其造成影响。在施工图纸交底方面,设计单位需向施工团队详细介绍设计理念、设计意图,对施工图纸中的关键部位进行重点讲解。施工团队需认真听取设计单位的讲解,对不理解的地方及时提出疑问,确保施工人员对施工图纸的理解准确无误。 4、施工许可手续办理 同步推进施工许可、高压供电手续等行政审批事项,是确保项目合法合规开展的重要前提。在施工许可手续办理方面,需按照当地政府相关部门的要求,准备齐全各类申请材料,如施工许可证申请表、营业执照、资质证书、施工图纸等。及时提交申请,并积极与相关部门沟通协调,跟踪审批进度,确保在开工日期前取得施工许可证。在高压供电手续办理方面,需与供电局进行沟通,了解办理流程与要求。完成高压供电方案设计、电力试验等工作,满足供电局送电标准要求。积极配合供电局进行验收工作,确保通过电力部门电力试验及供电验收正常送电。 行政审批事项 办理时间 责任人 所需材料 施工许可手续 合同签订后第1日开始办理,争取在开工前完成 项目负责人 施工许可证申请表、营业执照、资质证书、施工图纸等 高压供电手续 合同签订后第1日开始办理,与施工进度同步推进 电气负责人 高压供电方案设计、电力试验报告等 5、施工条件确认机制 建立开工条件确认机制,由项目经理组织技术、安全、物资等部门进行联合检查,是确保施工安全与质量的重要措施。在检查过程中,技术部门需对施工图纸、施工方案进行审核,确保其符合设计要求与相关规范标准。安全部门需对施工现场的安全设施、安全管理制度进行检查,确保施工人员的生命安全与身体健康。物资部门需对施工材料、设备进行检查,确保其质量合格、数量充足。只有在各项检查均符合要求后,方可正式开工。 1)技术部门:审核施工图纸的完整性与准确性,检查施工方案的可行性与合理性,确保施工技术措施能够满足施工要求。 2)安全部门:检查施工现场的安全防护设施是否齐全、有效,安全管理制度是否健全、落实,对施工人员进行安全教育与培训,提高其安全意识。 3)物资部门:检查施工材料的质量是否符合标准,设备的性能是否良好,物资的供应是否能够满足施工进度要求。 6、开工延期应对措施 如遇不可抗力或审批延误,启动应急响应机制,及时调整施工计划,确保总体工期不受影响。在不可抗力方面,如遇到自然灾害、恶劣天气等情况,需及时组织施工人员撤离施工现场,采取相应的防护措施,确保人员安全。同时,对施工现场的设备、材料进行保护,减少损失。在审批延误方面,需积极与相关部门沟通协调,了解审批进度与存在的问题,及时补充完善申请材料,争取尽快取得审批手续。 延期原因 应对措施 责任人 预期恢复时间 不可抗力(如自然灾害) 组织人员撤离,保护设备材料,待灾害结束后评估损失并制定恢复计划 项目经理 根据实际情况确定 审批延误 积极与相关部门沟通,补充完善申请材料,加快审批进度 项目负责人 争取在延误时间内完成审批 (二)阶段性施工节点安排 1、第一阶段施工任务 第一阶段为施工准备与高压电路接入,计划在5日历日内完成顶管敷设、电缆井砌筑等工作,确保高压线路具备接入条件。在顶管敷设工作中,需严格按照设计要求与施工规范进行操作,控制顶管的方向与坡度,确保顶管的质量与安全性。在电缆井砌筑工作中,需选用合格的建筑材料,保证电缆井的结构强度与稳定性。同时,对顶管敷设与电缆井砌筑过程中的关键环节进行质量控制,如顶管接口处理、电缆井防水处理等。 施工任务 开始时间 完成时间 责任人 质量要求 顶管敷设 开工第1日 开工第3日 管道施工负责人 符合设计要求,顶管方向与坡度偏差在允许范围内 电缆井砌筑 开工第3日 开工第5日 土建施工负责人 结构强度满足要求,防水处理良好 2、第二阶段施工任务 第二阶段为电力增容与低压线路施工,计划在10日历日内完成箱变基础浇筑、配电箱改造等关键工序。在箱变基础浇筑工作中,需对基础的尺寸、标高进行严格控制,确保其符合设计要求。同时,对混凝土的配合比、浇筑工艺进行严格管理,保证基础的强度与耐久性。在配电箱改造工作中,需对配电箱的内部结构、电气元件进行检查与调试,确保其性能良好、运行正常。 施工任务 开始时间 完成时间 责任人 质量要求 箱变基础浇筑 开工第6日 开工第8日 土建施工负责人 基础尺寸、标高符合设计要求,混凝土强度满足标准 配电箱改造 开工第8日 开工第15日 电气施工负责人 电气元件性能良好,运行正常 3、第三阶段施工任务 第三阶段为视频监控系统安装调试,计划在5日历日内完成镀锌钢管敷设及相关设备调试工作。在镀锌钢管敷设工作中,需按照设计要求进行管道的安装与固定,确保管道的排列整齐、连接牢固。在相关设备调试工作中,需对视频监控摄像头、录像机等设备进行安装与调试,确保其图像清晰、运行稳定。 1)镀锌钢管敷设:按照设计图纸进行管道的定位与安装,保证管道的坡度与垂直度符合要求,管道连接紧密,无渗漏现象。 2)设备安装:将视频监控摄像头、录像机等设备安装在指定位置,确保设备的安装牢固、位置准确。 3)系统调试:对视频监控系统进行全面调试,检查设备的运行情况、图像质量等,确保系统正常运行。 4、第四阶段施工任务 第四阶段为管沟恢复与场地硬化,计划在8日历日内完成防撞柱安装、标线施划等工作,确保现场恢复符合规范要求。在管沟恢复工作中,需对管沟进行回填与夯实,保证管沟的回填质量与稳定性。在场地硬化工作中,需对场地进行平整与压实,然后进行混凝土浇筑或沥青铺设,确保场地的平整度与强度符合要求。同时,在防撞柱安装与标线施划工作中,需按照设计要求进行操作,保证防撞柱的安装位置准确、标线的施划清晰。 在管沟恢复过程中,需分层回填土料,并进行夯实处理,每层回填土的厚度不宜超过300mm。回填土料应选用符合设计要求的土料,不得含有杂质与有机物。在场地硬化过程中,混凝土浇筑前需对场地进行湿润处理,确保混凝土与基层的粘结性。混凝土浇筑后需进行养护,养护时间不少于7天。在防撞柱安装方面,需使用膨胀螺栓将防撞柱固定在地面上,确保其安装牢固。在标线施划方面,需使用专业的标线施划设备,保证标线的宽度、间距符合设计要求。 5、竣工验收及试验安排 预留2日历日进行高压试验及竣工验收,确保通过电力部门的送电验收并实现正常供电。在高压试验方面,需按照相关标准与规范对高压设备进行试验,如变压器、开关柜等,检查设备的绝缘性能、电气性能等是否符合要求。在竣工验收方面,需组织相关部门与人员对整个工程进行全面检查,包括工程质量、施工资料等方面。对发现的问题及时进行整改,确保工程符合设计要求与相关规范标准。 高压试验工作需由专业的试验人员进行操作,使用合格的试验设备与仪器。在试验过程中,需严格按照试验规程进行操作,记录试验数据与结果。竣工验收工作需邀请建设单位、设计单位、监理单位等相关部门与人员参加,对工程的各个方面进行检查与评估。对工程质量进行严格把关,对施工资料进行审核,确保资料的完整性与准确性。只有在高压试验与竣工验收均合格后,方可通过电力部门的送电验收并实现正常供电。 6、关键线路进度控制 采用Project软件绘制进度横道图,明确电力增容与低压线路施工为关键线路,重点控制电缆头制作等关键节点。通过进度横道图,可以直观地展示各施工任务的开始时间、完成时间与持续时间,便于对施工进度进行监控与调整。在电力增容与低压线路施工过程中,需合理安排施工顺序与资源分配,确保关键线路上的施工任务按时完成。对电缆头制作等关键节点,需加强质量控制与进度管理,保证其质量与进度符合要求。 关键线路任务 开始时间 完成时间 责任人 关键节点 进度要求 电力增容与低压线路施工 开工第6日 开工第15日 电气施工负责人 电缆头制作 按时完成,质量符合标准 二、竣工日期严格把控 (一)工期控制原则 1、关键节点设定 我公司承诺将竣工日期严格控制在30日历日内。在施工计划中,已明确供电局送电验收、箱变耐压试验、LED路灯安装等关键节点。供电局送电验收是确保工程能顺利投入使用的重要环节,只有通过该验收,才能实现正常供电;箱变耐压试验关乎设备的安全性和稳定性,只有试验合格,才能保障后续电力传输的正常;LED路灯安装则是整个充电站的重要配套设施,其按时完成能提升充电站的整体使用体验。为确保各控制节点按期完成,我公司制定了详细的施工进度计划,明确各节点的责任人,并建立了相应的监督机制,对关键节点的完成情况进行实时监控和评估,及时发现问题并采取措施解决,以确保工程整体进度不受影响。 箱变耐压试验 供电局送电验收 同时,我公司还对每个关键节点制定了应急预案,以应对可能出现的突发情况。例如,若遇到恶劣天气等不可抗力因素影响施工进度,我们将及时调整施工计划,增加人力和设备投入,确保关键节点能按时完成。此外,我们还与各供应商建立了紧密的合作关系,确保施工所需的材料和设备能按时供应,避免因材料短缺而影响施工进度。通过以上措施,我公司有信心确保各控制节点按期完成,从而保证整个工程能在30日历日内顺利竣工。 在施工过程中,我公司将严格按照施工进度计划执行,定期对各关键节点的完成情况进行检查和评估。若发现某个节点出现延误,将立即分析原因,并采取相应的措施进行调整。同时,我们还将加强与各参建单位的沟通和协调,及时解决施工中出现的问题,确保工程顺利进行。通过对关键节点的严格把控,我公司将确保整个工程能按时、高质量地完成,为客户交上一份满意的答卷。 2、进度跟踪机制 项目经理每日跟踪施工进度,重点监控镀锌钢管敷设、接地极安装等关键工序。镀锌钢管敷设是电力线路的重要保护措施,其质量和进度直接影响到后续的电力传输;接地极安装则是保障设备和人员安全的关键环节,必须严格按照标准进行施工。为确保这些关键工序不滞后于计划节点,项目经理将每日对施工进度进行详细记录和分析,及时发现问题并采取措施解决。 镀锌钢管敷设 以下是进度跟踪机制的具体内容: 工序名称 计划开始时间 计划完成时间 实际开始时间 实际完成时间 偏差情况 处理措施 镀锌钢管敷设 具体日期1 具体日期2 根据实际填写 根据实际填写 根据实际填写 根据偏差情况制定 接地极安装 具体日期3 具体日期4 根据实际填写 根据实际填写 根据实际填写 根据偏差情况制定 通过这种表格形式的跟踪机制,能清晰地反映出各关键工序的进度情况。若发现实际进度与计划进度存在偏差,项目经理将及时组织相关人员进行分析,找出原因,并采取相应的措施进行调整。例如,若因人员不足导致进度滞后,将及时增加施工人员;若因设备故障导致进度滞后,将及时维修或更换设备。通过及时有效的处理措施,确保各关键工序能按时完成,从而保证整个工程的进度。 此外,项目经理还将定期组织召开施工进度协调会,与各施工班组和供应商进行沟通和协调,及时解决施工中出现的问题。同时,将施工进度情况及时反馈给公司管理层,以便公司能及时提供必要的支持和资源,确保工程顺利进行。通过建立完善的进度跟踪机制,我公司将确保施工进度始终处于可控状态,为工程的按时竣工提供有力保障。 3、进度调整措施 如施工进度滞后超过2日,我公司将立即启动应急响应机制。这一机制包括增加施工班组、延长作业时间等方式,以确保总工期不突破30日历日。增加施工班组可以直接增加施工力量,加快施工进度;延长作业时间则可以充分利用时间资源,提高施工效率。 以下是进度调整措施的具体内容: 滞后情况 增加施工班组数量 延长作业时间(小时) 责任人 预计完成时间 滞后2-3日 根据实际情况确定 根据实际情况确定 项目经理 根据调整情况确定 滞后3-5日 根据实际情况确定 根据实际情况确定 项目经理 根据调整情况确定 滞后5日以上 根据实际情况确定 根据实际情况确定 项目经理 根据调整情况确定 当施工进度滞后超过2日时,项目经理将根据实际情况确定增加施工班组的数量和延长作业时间的时长。同时,明确责任人,确保各项调整措施能得到有效执行。在增加施工班组时,将对新加入的施工人员进行培训和技术交底,确保其能熟练掌握施工工艺和质量要求。在延长作业时间时,将合理安排人员轮班,确保施工人员的安全和工作效率。 此外,在启动应急响应机制的同时,我公司还将对施工进度滞后的原因进行深入分析,找出问题的根源,并采取相应的措施进行解决,以避免类似问题再次出现。例如,若因施工工艺不合理导致进度滞后,将及时调整施工工艺;若因人员操作不熟练导致进度滞后,将加强对施工人员的培训。通过以上措施,我公司有信心确保总工期不突破30日历日,为客户提供优质、高效的工程服务。 在实施进度调整措施的过程中,我公司将密切关注施工进度的变化情况,定期对调整措施的效果进行评估。若发现调整措施效果不佳,将及时调整方案,确保施工进度能尽快恢复正常。同时,将施工进度调整情况及时反馈给客户,让客户了解工程的最新进展情况,增强客户对工程的信心。 (二)施工阶段安排 1、第一阶段任务 施工准备与高压电路接入阶段(5日历日),我公司已完成顶管敷设、电缆井砌筑等工作,为后续施工奠定基础。顶管敷设是高压电路接入的重要前期工作,其质量直接影响到后续电缆的敷设和电力传输的安全;电缆井砌筑则是为电缆提供保护和维护的重要设施,其按时完成能确保电缆的正常运行。在施工过程中,我公司严格按照设计要求和相关规范进行施工,确保顶管敷设的精度和电缆井砌筑的质量。 为确保该阶段任务按时完成,我公司在施工前进行了充分的准备工作,包括施工场地的平整、施工材料和设备的采购和运输等。同时,组织施工人员进行技术交底,明确施工工艺和质量要求。在施工过程中,加强对施工进度和质量的监控,及时发现问题并采取措施解决。例如,若遇到地下障碍物等问题,及时调整施工方案,确保顶管敷设和电缆井砌筑能顺利进行。 此外,我公司还与供电局等相关部门保持密切沟通,及时办理高压供电手续,确保高压电路接入能满足供电局送电标准要求。通过以上措施,我公司确保了施工准备与高压电路接入阶段的各项任务能在5日历日内顺利完成,为后续施工创造了良好的条件。 在第一阶段任务完成后,我公司将对该阶段的工作进行总结和评估,分析存在的问题和不足之处,并采取相应的措施进行改进。同时,为下一阶段的施工做好充分的准备,确保整个工程能按照计划顺利进行。 2、第二阶段任务 电力增容与低压线路施工阶段(10日历日)包括箱变基础浇筑、配电箱改造等关键内容,确保电力系统具备送电条件。箱变基础浇筑是保障箱变安全稳定运行的重要基础,其质量直接关系到箱变的使用寿命和安全性;配电箱改造则是为了满足充电站的用电需求,提高电力分配的合理性和安全性。在施工过程中,我公司严格按照设计文件要求,选用优质的施工材料,确保箱变基础浇筑的强度和配电箱改造的质量。 为确保该阶段任务按时完成,我公司制定了详细的施工进度计划,明确各关键工序的开始时间和完成时间,并建立了相应的监督机制,对施工进度进行实时监控。同时,加强对施工人员的管理和培训,提高施工人员的技术水平和质量意识,确保施工质量符合要求。例如,在箱变基础浇筑过程中,严格控制混凝土的配合比和浇筑工艺,确保基础的强度和稳定性;在配电箱改造过程中,严格按照电气安装规范进行操作,确保配电箱的安全性和可靠性。 此外,我公司还积极与供电局等相关部门沟通协调,完成高压供电手续办理,满足供电局送电标准要求。在施工过程中,及时解决施工中出现的问题,确保施工进度不受影响。通过以上措施,我公司有信心确保电力增容与低压线路施工阶段的各项任务能在10日历日内顺利完成,使电力系统具备送电条件。 在第二阶段任务完成后,我公司将对该阶段的施工质量进行全面检查和评估,确保各项工作符合相关标准和要求。同时,为下一阶段的施工做好准备,确保整个工程能顺利推进。 3、第三阶段任务 视频监控安装调试阶段(5日历日)包含镀锌钢管敷设及监控设备调试,确保安防系统运行正常。镀锌钢管敷设是为了保护监控线路,防止线路受到损坏和干扰;监控设备调试则是为了确保监控设备能正常运行,提供清晰、准确的监控画面。在施工过程中,我公司严格按照设计要求和相关规范进行施工,确保镀锌钢管敷设的质量和监控设备调试的准确性。 为确保该阶段任务按时完成,我公司在施工前进行了充分的准备工作,包括施工材料和设备的采购和运输、施工人员的技术培训等。在施工过程中,加强对施工进度和质量的监控,及时发现问题并采取措施解决。例如,若遇到镀锌钢管敷设不顺畅等问题,及时调整施工方案,确保敷设质量;若发现监控设备调试不达标,及时查找原因并进行调整,确保设备能正常运行。 此外,我公司还对监控系统进行了全面的测试和优化,确保其在各种环境下都能稳定运行。在调试过程中,对监控画面的清晰度、角度、覆盖范围等进行了精细调整,以满足充电站的实际监控需求。通过以上措施,我公司确保了视频监控安装调试阶段的各项任务能在5日历日内顺利完成,使安防系统能正常运行,为充电站的安全提供有力保障。 在第三阶段任务完成后,我公司将对整个视频监控系统进行全面的验收和评估,确保其符合相关标准和要求。同时,为客户提供相关的使用培训和技术支持,确保客户能正确使用和维护监控系统。 三、主要工程完工时间 (一)高压电路接入工程 1、电缆敷设施工 (1)电缆敷设工艺控制 在电缆敷设进程中,采用机械牵引搭配人工辅助的方式,以此保障电缆弯曲半径不小于15倍电缆外径。敷设工作完成后,即刻开展绝缘测试工作,只有测试达标之后,才会进入后续工序。这是因为电缆的弯曲半径和绝缘性能直接关系到整个高压电路接入工程的安全性和稳定性。如果弯曲半径过小,会导致电缆内部的绝缘层受损,增加电阻,进而引发安全隐患;而绝缘性能不达标,则可能会出现漏电现象,危及人员和设备的安全。所以,严格把控电缆敷设工艺控制环节,是确保工程质量的关键一步。 (2)电缆井施工安排 电缆井砌筑工作安排在电缆敷设之前完成,总共设置2座电缆井。每座井体尺寸需满足电缆弯曲及接头操作要求,以方便后续的电缆维护和检修工作。井体结构采用砖砌体,并进行防水处理,这是为了防止地下水渗入井内,对电缆造成损害。通过防水处理,可以延长电缆的使用寿命,确保电缆在长期使用过程中的安全性和稳定性。同时,合理的施工安排能够保证电缆敷设工作的顺利进行,避免因电缆井问题导致的施工延误。 2、顶管施工安排 (1)顶管设备配置 为确保顶管施工的精准性和安全性,配备1台导向钻机,并安排专业操作人员。在施工前,会进行详细的地质勘察工作,根据勘察结果制定细致的钻进路径图。地质勘察能够帮助了解地下地质情况,如土壤类型、岩石分布等,从而为钻进路径的规划提供科学依据。专业的导向钻机和操作人员能够按照钻进路径图进行精确施工,避免出现偏差,减少对周围环境的影响。同时,合理的设备配置和施工前的准备工作,能够提高施工效率,确保顶管施工按时完成。 导向钻机 (2)顶管施工质量控制 在顶管施工过程中,运用导向仪实时监控钻头位置,保证钻进轨迹与设计一致。顶管完成后,会进行通管检查,确保管道畅通无阻。实时监控钻头位置可以及时发现钻进过程中的偏差,并采取相应的纠正措施,保证顶管施工的质量。通管检查则是对顶管施工成果的最终检验,只有管道畅通无阻,才能保证高压电路接入工程的顺利进行。严格的施工质量控制能够避免因顶管问题导致的工程返工和安全事故。 3、高压供电手续办理 (1)手续办理进度控制 制定高压供电手续办理进度表,明确各阶段责任人及时间节点。每周会对进度进行检查,以确保在施工关键节点前完成相关手续。清晰的进度表和责任人安排能够提高手续办理的效率,避免出现推诿和延误的情况。每周的进度检查可以及时发现手续办理过程中存在的问题,并及时解决,保证施工进度不受影响。只有按时完成高压供电手续办理,才能顺利进行后续的施工工作。 (2)手续办理资料准备 提前准备齐全的手续办理资料,其中包括施工图纸、设备清单、施工方案等。确保这些资料符合供电局要求,避免因资料不全导致审批延误。齐全且符合要求的资料是手续办理顺利进行的基础。施工图纸能够让供电局了解工程的具体情况,设备清单可以展示工程所需的设备信息,施工方案则体现了工程的施工计划和安全措施。提前准备好这些资料,并严格按...
充电站设备运输投标方案.docx
下载提示

1.本文档仅提供部分内容试读;

2.支付并下载文件,享受无限制查看;

3.本网站所提供的标准文本仅供个人学习、研究之用,未经授权,严禁复制、发行、汇编、翻译或网络传播等,侵权必究;

4.左侧添加客服微信获取帮助;

5.本文为word版本,可以直接复制编辑使用。


这个人很懒,什么都没留下
未认证用户 查看用户
该文档于 上传
推荐文档
×
精品标书制作
百人专家团队
擅长领域:
工程标 服务标 采购标
16852
已服务主
2892
中标量
1765
平台标师
扫码添加客服
客服二维码
咨询热线:192 3288 5147
公众号
微信客服
客服