文库 服务类投标方案 宣传服务

宣传片视频拍摄投标方案(3111页).docx

宣传片视频拍摄投标方案(3111页) DOCX   3111页   下载484   2025-11-29   浏览2801   收藏76   点赞528   评分-   1870802字   1000.00
温馨提示:当前文档最多只能预览 15 页,若文档总页数超出了 15 页,请下载原文档以浏览全部内容。
宣传片视频拍摄投标方案(3111页).docx 第1页
宣传片视频拍摄投标方案(3111页).docx 第2页
宣传片视频拍摄投标方案(3111页).docx 第3页
宣传片视频拍摄投标方案(3111页).docx 第4页
宣传片视频拍摄投标方案(3111页).docx 第5页
宣传片视频拍摄投标方案(3111页).docx 第6页
宣传片视频拍摄投标方案(3111页).docx 第7页
宣传片视频拍摄投标方案(3111页).docx 第8页
宣传片视频拍摄投标方案(3111页).docx 第9页
宣传片视频拍摄投标方案(3111页).docx 第10页
宣传片视频拍摄投标方案(3111页).docx 第11页
宣传片视频拍摄投标方案(3111页).docx 第12页
宣传片视频拍摄投标方案(3111页).docx 第13页
宣传片视频拍摄投标方案(3111页).docx 第14页
宣传片视频拍摄投标方案(3111页).docx 第15页
剩余3096页未读, 下载浏览全部
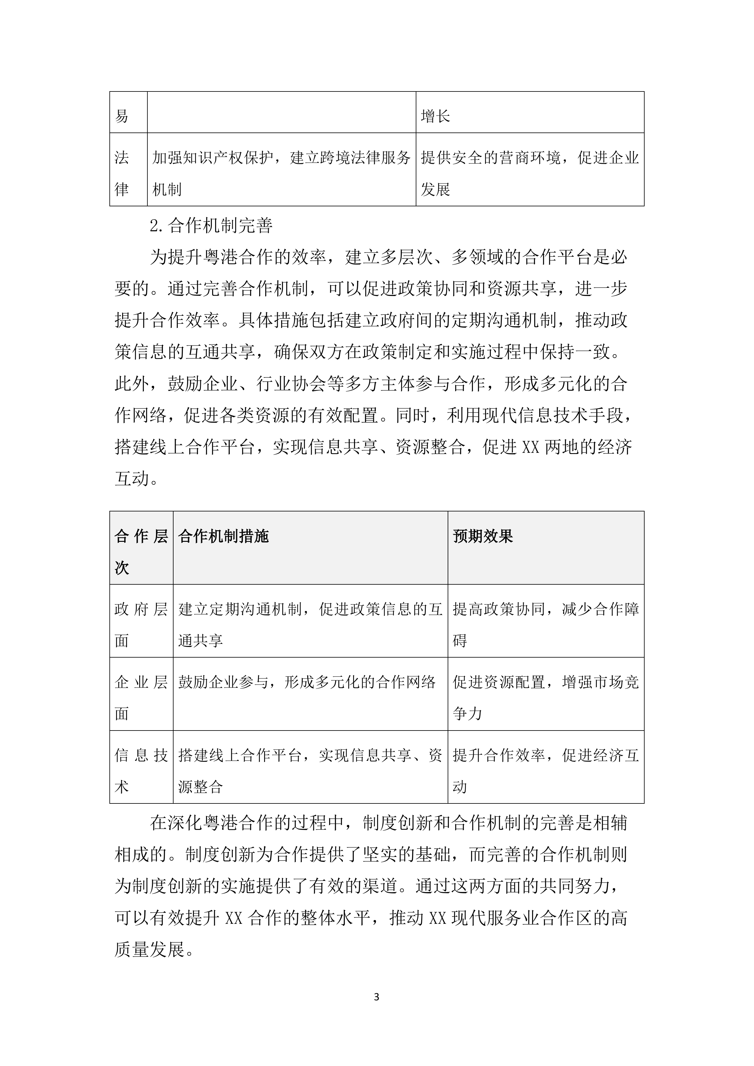
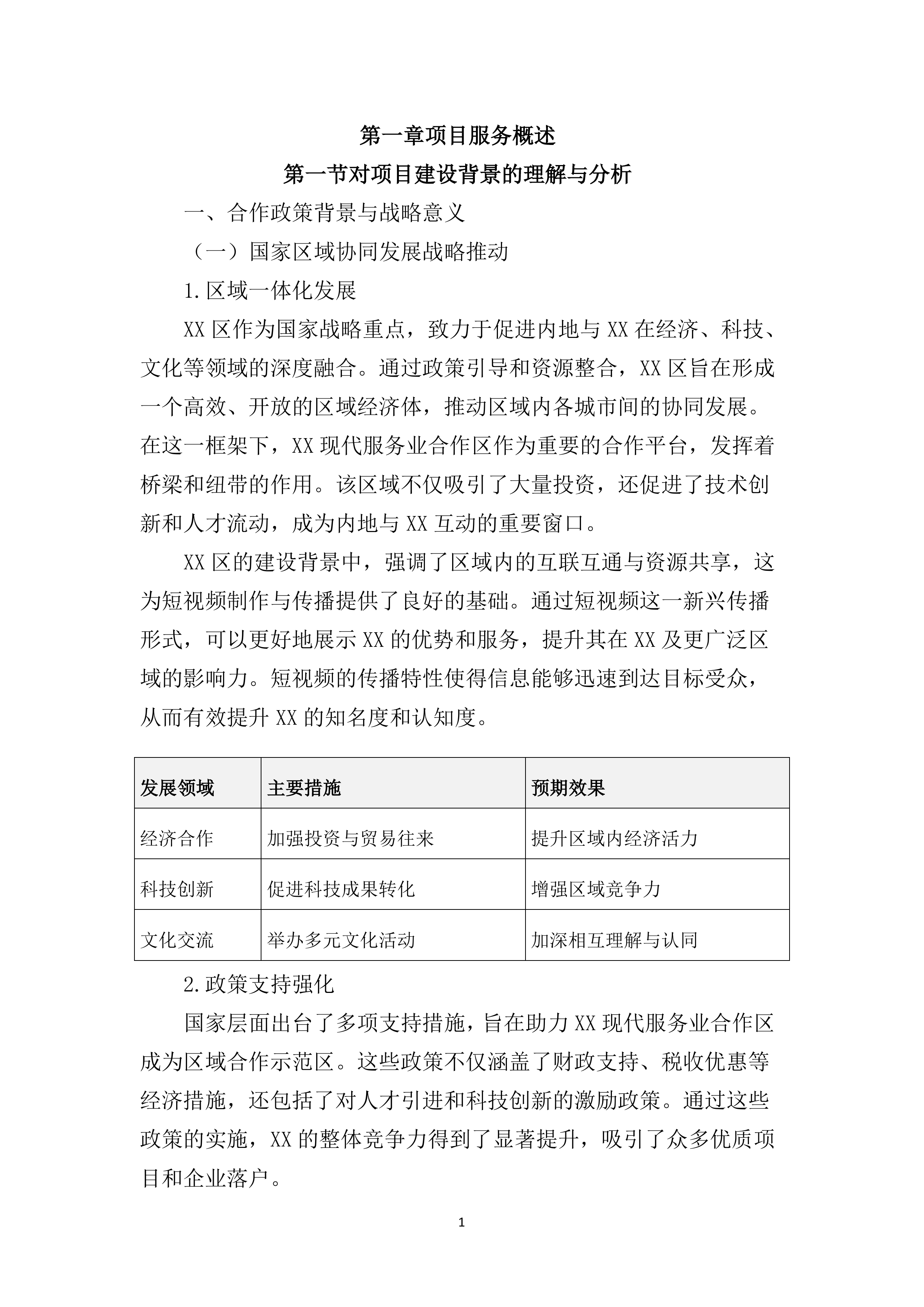
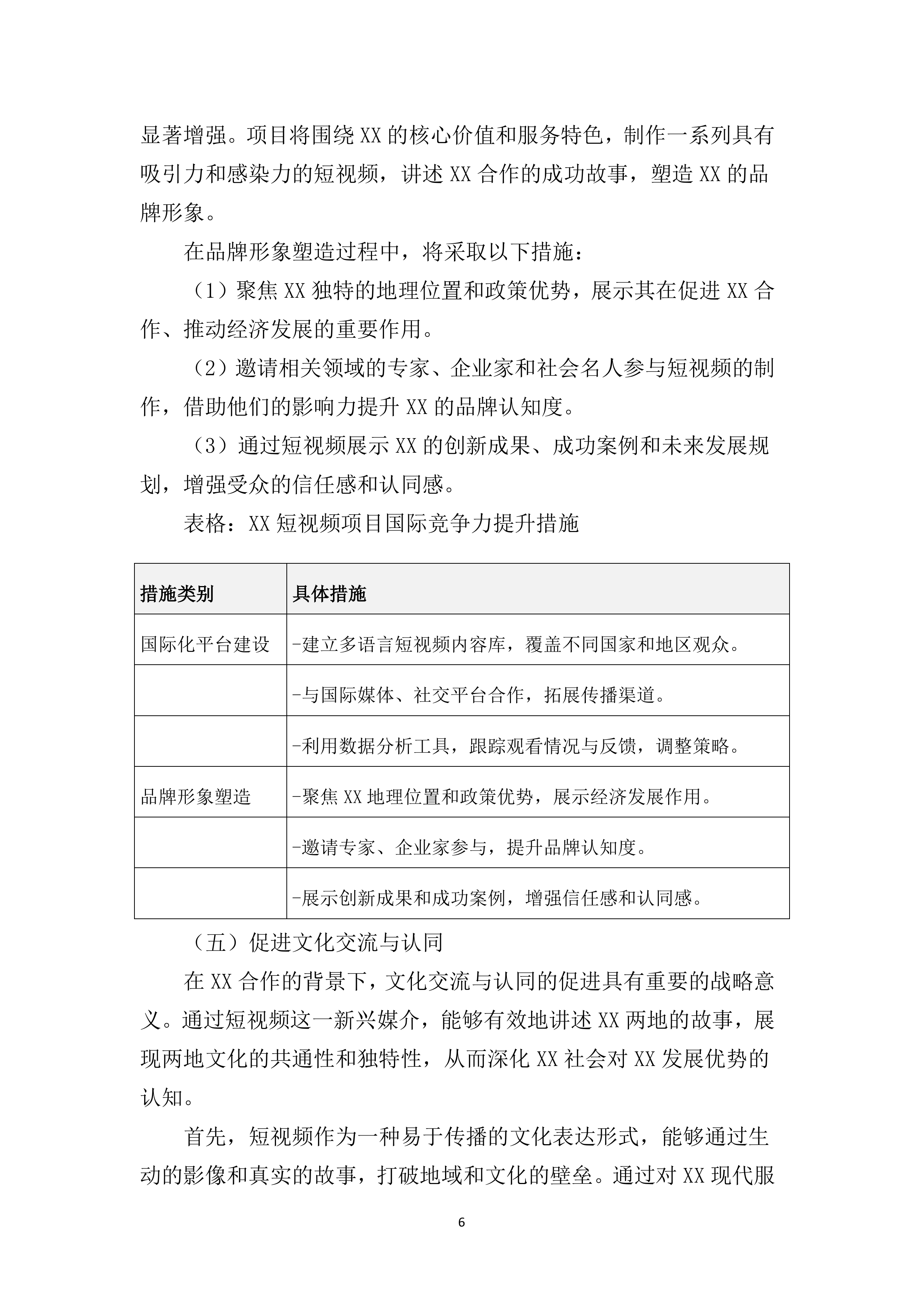
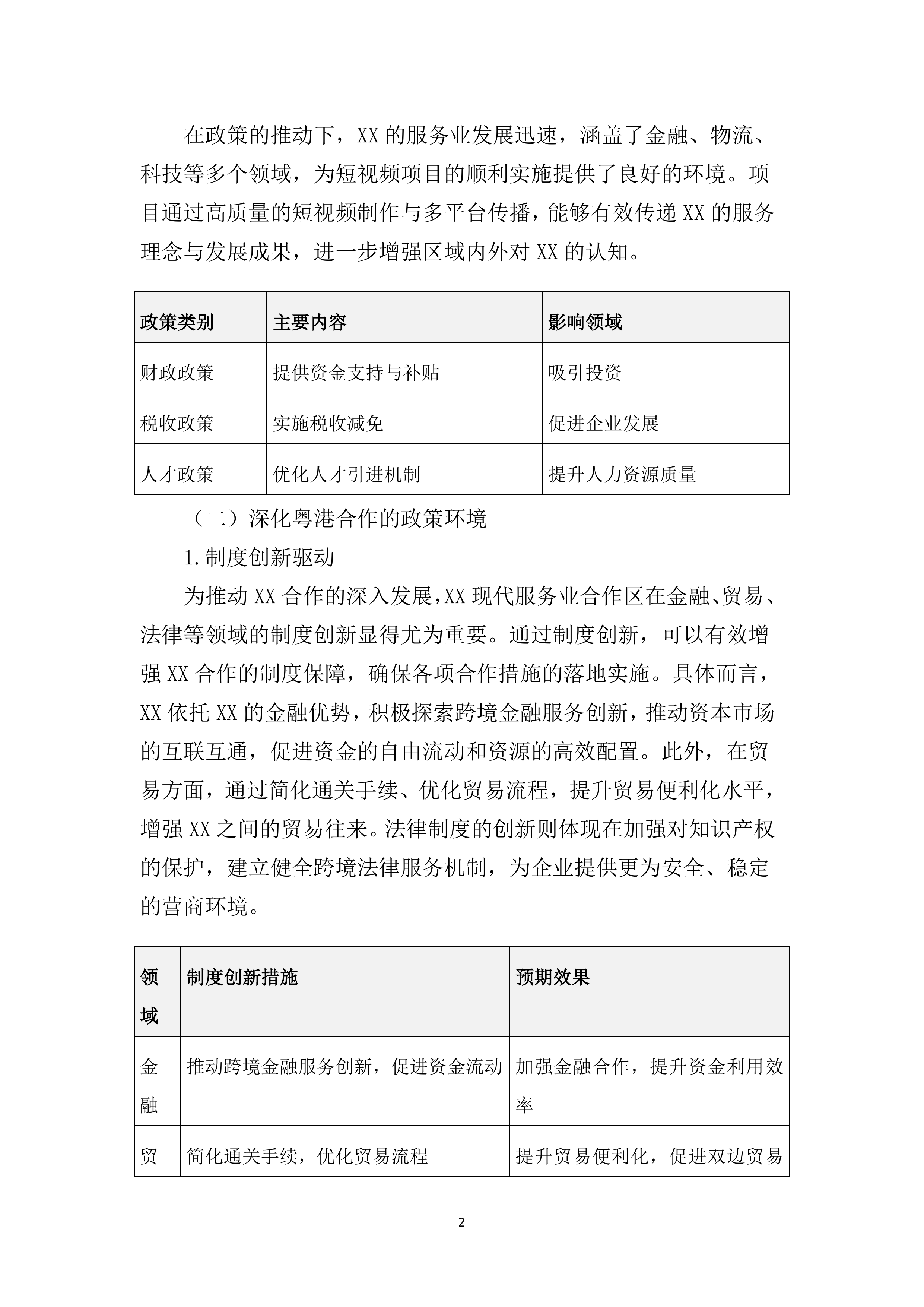
目录 第一章 项目服务概述 1 第一节 对项目建设背景的理解与分析 1 一、 合作政策背景与战略意义 1 二、 项目历史沿革与发展现状 13 三、 区域文化特色与资源优势 26 四、 市场需求与受众分析 38 五、 技术发展与创新趋势 52 第二节 对项目建设目标的理解与分析 64 一、 总体目标与战略定位 64 二、 具体目标与量化指标 78 三、 质量目标与验收标准 91 四、 创新目标与技术突破 104 五、 可持续发展目标 119 第三节 项目需求分析 132 一、 功能需求与技术规格 132 二、 内容需求与创意要求 146 三、 资源需求与配置方案 160 四、 时间需求与进度安排 175 五、 风险需求与应对措施 189 第四节 服务思路与策略 204 一、 整体服务理念与原则 204 二、 创意策划与内容策略 220 三、 技术实现与制作策略 234 四、 资源整合与管理策略 248 五、 质量保障与优化策略 263 第五节 宣传片的要求 278 一、 创意构思与主题表达 278 二、 内容结构与叙事方式 291 三、 视觉风格与艺术表现 304 四、 技术标准与制作规范 319 五、 效果评估与优化方案 334 第二章 设计理念 349 第一节 总体战略性设计理念 349 一、 XX 合作战略背景与价值分析 349 二、 项目核心定位与战略目标设定 361 三、 战略性创意理念框架构建 374 四、 品牌形象一体化设计思路 387 五、 战略传播路径总体规划 403 第二节 宣传片创意 415 一、 主题创意构思 415 二、 情感共鸣与价值传递设计 428 三、 创新叙事结构与表现手法 440 四、 视觉符号与艺术风格确立 452 五、 创意亮点与差异化设计 466 第三节 分镜头脚本的撰写 480 一、 脚本结构与叙事逻辑设计 480 二、 镜头语言与画面构图规划 492 三、 场景转换与节奏把控设计 506 四、 台词文案与声音元素整合 518 五、 技术实现与艺术表达协调 531 第三章 前期拍摄方案 545 第一节 拍摄前期准备 545 一、 项目需求分析与策划定位 545 二、 创意构思与脚本撰写流程 557 三、 拍摄团队组建与职责分工 572 四、 设备器材筹备与测试方案 586 第二节 拍摄计划 601 一、 整体拍摄进度与时间安排 601 二、 场景勘测与拍摄点位规划 614 三、 拍摄日工作计划与流程 626 四、 应急预案与风险防控措施 641 第三节 拍摄方式、要求 658 一、 多机位协同拍摄实施方案 658 二、 镜头语言与画面构图规范 669 三、 光影效果与色彩控制标准 684 四、 现场调度与演员配合要求 699 第四节 拍摄技术要点及技巧 712 一、 专业摄像机参数设置要点 712 二、 特殊场景拍摄技术解决方案 724 三、 现场收音与音频采集技巧 741 四、 画面稳定性控制专业方法 755 第五节 无人机航拍 767 一、 航拍场景规划与航线设计 767 二、 特殊天气航拍应对方案 780 三、 多角度航拍镜头实施计划 794 四、 航拍素材质量控制标准 806 第四章 后期制作方案 823 第一节 工作内容、流程及要点 823 一、 项目需求分析与创意策划 823 二、 拍摄方案制定与团队组建 836 三、 现场拍摄执行与流程管理 849 四、 素材管理与质量控制 862 五、 进度安排与里程碑节点 875 六、 风险评估与应对预案 887 第二节 后期剪辑方案 903 一、 剪辑风格定位与创意构思 903 二、 视频素材筛选与整理流程 916 三、 镜头组接与节奏把控 929 四、 色彩校正与画面优化 943 五、 多版本剪辑与审核机制 954 六、 成品输出与格式规范 968 第三节 特效的录入 980 一、 特效需求分析与设计定位 980 二、 二维特效与三维特效制作 994 三、 特效与实景融合技术 1006 四、 动态图形与动画设计 1017 五、 特效质量控制流程 1031 六、 特效渲染与输出管理 1044 第四节 字幕的处理 1056 一、 字幕内容审核与校对流程 1056 二、 字幕样式设计与风格统一 1068 三、 字幕时序与节奏匹配 1083 四、 多语言字幕处理方案 1094 五、 字幕安全区域与合规性 1105 六、 字幕输出与封装技术 1118 第五节 音频的处理 1132 一、 音频采集与现场收音管理 1132 二、 音效设计与背景音乐选择 1146 三、 音频降噪与质量优化 1159 四、 语音对白处理与混音技术 1173 五、 音频同步与电平控制 1185 六、 全景声与立体声制作 1198 第五章 新媒体运营与推广 1212 第一节 新媒体平台选择 1212 一、 主流社交媒体平台特性分析 1212 二、 目标受众匹配度评估 1227 三、 平台资源整合策略 1239 四、 多平台协同运营规划 1255 第二节 内容策划与编辑 1268 一、 文化主题内容规划 1268 二、 短视频创意脚本设计 1280 三、 视觉元素与风格规范 1292 四、 内容审核与优化流程 1306 第三节 互动营销与粉丝管理 1317 一、 用户互动活动策划 1317 二、 粉丝社群运营体系 1331 三、 口碑传播机制建设 1345 四、 危机公关应对预案 1357 第四节 数据分析与效果评估 1370 一、 核心数据指标设定 1370 二、 运营数据监测方案 1383 三、 传播效果分析报告 1395 四、 策略优化调整机制 1407 第五节 品牌形象维护 1421 一、 品牌视觉识别系统 1421 二、 品牌内容一致性管理 1434 三、 舆情监测与响应 1448 四、 品牌价值提升策略 1462 第六章 项目重点难点分析、应对措施及相关建议 1476 第一节 项目重点难点综合分析 1476 一、 文化差异与融合难点分析 1476 二、 短视频内容创意与传播重点分析 1488 三、 项目执行周期与资源协调难点分析 1501 四、 跨境团队协作与沟通重点分析 1515 第二节 重点难点应对措施方案 1527 一、 文化差异融合专项解决方案 1527 二、 创意内容质量保障实施措施 1538 三、 项目进度与资源优化管理措施 1552 四、 跨境团队高效协作机制建设 1569 第三节 项目优化与持续改进建议 1583 一、 合作模式创新建议 1583 二、 短视频传播效果提升建议 1596 三、 项目风险管理体系完善建议 1610 四、 长期合作机制建设建议 1624 第七章 项目管理制度 1640 第一节 人员管理制度 1640 一、 项目组织架构与职责分工 1640 二、 人员招聘与培训管理 1657 三、 岗位职责与绩效考核 1671 四、 团队协作与沟通机制 1684 五、 人员激励与保障措施 1695 六、 人力资源风险管控 1709 第二节 摄制组管理制度 1723 一、 摄制组组建标准流程 1723 二、 导演组工作规范要求 1737 三、 摄影组技术操作标准 1751 四、 灯光音响组配合流程 1767 五、 场务组现场管理细则 1779 六、 摄制组安全责任制度 1795 第三节 拍摄设备管理制度 1811 一、 设备采购与验收标准 1811 二、 设备使用登记流程 1827 三、 设备维护保养计划 1840 四、 设备存放管理规范 1855 五、 设备故障应急处理 1869 六、 设备更新换代机制 1881 第四节 车辆管理制度 1895 一、 车辆调度使用流程 1895 二、 驾驶员资质管理 1911 三、 车辆维护保养计划 1924 四、 行车安全管理制度 1936 五、 燃油消耗管控措施 1952 六、 交通事故应急预案 1968 第八章 项目进度计划及质量保障措施 1984 第一节 项目进度计划安排 1984 一、 项目总体进度规划与关键节点 1984 二、 各阶段任务分解与时间分配 1997 三、 资源投入与进度匹配方案 2009 四、 进度监控与动态调整机制 2022 五、 项目里程碑与交付物计划 2035 第二节 进度保障措施 2048 一、 进度管理组织架构与职责分工 2048 二、 进度计划执行与监督流程 2064 三、 资源保障与调配机制 2078 四、 风险预警与应急响应预案 2092 五、 进度考核与绩效评估办法 2106 第三节 服务质量保障措施 2118 一、 服务质量标准与指标体系 2118 二、 全过程质量控制流程 2132 三、 质量检查与验收标准 2145 四、 质量问题整改与预防措施 2160 五、 持续改进与服务优化机制 2174 第四节 安全保障措施 2187 一、 安全生产责任体系建立 2187 二、 现场作业安全防护方案 2201 三、 设备设施安全检查制度 2217 四、 应急预案与演练计划 2229 五、 安全事故报告处理程序 2243 第五节 文件保密措施与承诺 2254 一、 保密管理制度体系建设 2254 二、 涉密信息分类与管控 2265 三、 文件存储与传输安全保障 2279 四、 人员保密意识教育培训 2294 五、 保密责任追究与违约承诺 2308 第九章 设备投入 2321 第一节 拟投入设备清单 2321 一、 摄影摄像设备配置清单 2321 二、 灯光音响设备配置清单 2334 三、 后期制作设备配置清单 2349 四、 辅助器材设备配置清单 2363 五、 特种拍摄设备配置清单 2378 第二节 无人机管理方案 2393 一、 无人机设备选型标准 2393 二、 飞行安全管理规范 2409 三、 飞行操作流程管理 2424 四、 设备维护保养计划 2437 五、 应急处理预案制定 2451 第三节 摄影设备管理方案 2464 一、 摄影器材配置方案 2464 二、 设备使用管理制度 2479 三、 设备维护保养流程 2494 四、 设备存储管理规范 2506 五、 设备更新换代计划 2523 第四节 灯光器材管理方案 2536 一、 灯光设备配置标准 2536 二、 设备操作使用规范 2551 三、 设备维护保养制度 2565 四、 设备安全管理措施 2579 五、 器材运输存储方案 2594 第五节 后期制作设备管理方案 2608 一、 后期设备配置清单 2608 二、 设备性能参数要求 2624 三、 设备使用管理规范 2639 四、 设备维护保养计划 2654 五、 设备安全保障措施 2666 第十章 应急保障措施方案 2683 第一节 有需求时间紧、任务重的解决方案 2683 一、 快速响应机制与资源调配方案 2683 二、 任务分解与并行实施策略 2698 三、 时间节点控制与进度保障措施 2712 第二节 有突发需求的解决方案 2727 一、 突发需求识别与评估流程 2727 二、 应急预案启动与执行标准 2740 三、 资源快速重组与分配机制 2754 四、 突发需求响应效果评估 2769 第三节 应急服务应对方案 2780 一、 应急服务组织架构与职责 2780 二、 应急响应流程与操作规范 2792 三、 应急资源储备与调用方案 2804 四、 应急服务质量管理体系 2820 第四节 宣传策划应急服务方案 2832 一、 应急宣传策略与创意策划 2832 二、 快速内容制作与审核流程 2845 三、 多渠道宣传投放方案 2858 四、 宣传效果监测与反馈机制 2871 第五节 应急情况安全保障方案 2884 一、 安全保障体系构建原则 2884 二、 应急情况下风险识别与防控 2898 三、 安全保障措施执行标准 2912 四、 安全应急处置与后续改进 2929 第十一章 售后服务方案 2945 第一节 售后服务承诺 2945 一、 售后服务总体目标承诺 2945 二、 服务响应时效保障承诺 2959 三、 服务质量标准承诺 2971 四、 售后服务期限承诺 2983 五、 客户满意度保障承诺 2996 六、 售后服务增值承诺 3010 第二节 售后服务保障措施 3023 一、 售后服务团队组织架构 3023 二、 售后服务流程标准化 3038 三、 售后服务资源保障机制 3051 四、 售后服务培训体系 3066 五、 售后服务监督考核制度 3077 六、 售后服务持续改进方案 3091 第一章 项目服务概述 第一节 对项目建设背景的理解与分析 一、 合作政策背景与战略意义 (一)国家区域协同发展战略推动 1.区域一体化发展 XX区 作为国家战略重点,致力于促进内地与 XX 在经济、科技、文化等领域的深度融合。通过政策引导和资源整合, XX区 旨在形成一个高效、开放的区域经济体,推动区域内各城市间的协同发展。在这一框架下, XX 现代服务业合作区作为重要的合作平台,发挥着桥梁和纽带的作用。该区域不仅吸引了大量投资,还促进了技术创新和人才流动,成为内地与 XX 互动的重要窗口。 XX区 的建设背景中,强调了区域内的互联互通与资源共享,这为短视频制作与传播提供了良好的基础。通过短视频这一新兴传播形式,可以更好地展示 XX 的优势和服务,提升其在 XX 及更广泛区域的影响力。短视频的传播特性使得信息能够迅速到达目标受众,从而有效提升 XX 的知名度和认知度。 发展领域 主要措施 预期效果 经济合作 加强投资与贸易往来 提升区域内经济活力 科技创新 促进科技成果转化 增强区域竞争力 文化交流 举办多元文化活动 加深相互理解与认同 2.政策支持强化 国家层面出台了多项支持措施,旨在助力 XX 现代服务业合作区成为区域合作示范区。这些政策不仅涵盖了财政支持、税收优惠等经济措施,还包括了对人才引进和科技创新的激励政策。通过这些政策的实施, XX 的整体竞争力得到了显著提升,吸引了众多优质项目和企业落户。 在政策的推动下, XX 的服务业发展迅速,涵盖了金融、物流、科技等多个领域,为短视频项目的顺利实施提供了良好的环境。项目通过高质量的短视频制作与多平台传播,能够有效传递 XX 的服务理念与发展成果,进一步增强区域内外对 XX 的认知。 政策类别 主要内容 影响领域 财政政策 提供资金支持与补贴 吸引投资 税收政策 实施税收减免 促进企业发展 人才政策 优化人才引进机制 提升人力资源质量 (二)深化粤港合作的政策环境 1.制度创新驱动 为推动 XX 合作的深入发展, XX 现代服务业合作区在金融、贸易、法律等领域的制度创新显得尤为重要。通过制度创新,可以有效增强 XX 合作的制度保障,确保各项合作措施的落地实施。具体而言, XX 依托 XX 的金融优势,积极探索跨境金融服务创新,推动资本市场的互联互通,促进资金的自由流动和资源的高效配置。此外,在贸易方面,通过简化通关手续、优化贸易流程,提升贸易便利化水平,增强 XX 之间的贸易往来。法律制度的创新则体现在加强对知识产权的保护,建立健全跨境法律服务机制,为企业提供更为安全、稳定的营商环境。 领域 制度创新措施 预期效果 金融 推动跨境金融服务创新,促进资金流动 加强金融合作,提升资金利用效率 贸易 简化通关手续,优化贸易流程 提升贸易便利化,促进双边贸易增长 法律 加强知识产权保护,建立跨境法律服务机制 提供安全的营商环境,促进企业发展 2.合作机制完善 为提升粤港合作的效率,建立多层次、多领域的合作平台是必要的。通过完善合作机制,可以促进政策协同和资源共享,进一步提升合作效率。具体措施包括建立政府间的定期沟通机制,推动政策信息的互通共享,确保双方在政策制定和实施过程中保持一致。此外,鼓励企业、行业协会等多方主体参与合作,形成多元化的合作网络,促进各类资源的有效配置。同时,利用现代信息技术手段,搭建线上合作平台,实现信息共享、资源整合,促进 XX 两地的经济互动。 合作层次 合作机制措施 预期效果 政府层面 建立定期沟通机制,促进政策信息的互通共享 提高政策协同,减少合作障碍 企业层面 鼓励企业参与,形成多元化的合作网络 促进资源配置,增强市场竞争力 信息技术 搭建线上合作平台,实现信息共享、资源整合 提升合作效率,促进经济互动 在深化粤港合作的过程中,制度创新和合作机制的完善是相辅相成的。制度创新为合作提供了坚实的基础,而完善的合作机制则为制度创新的实施提供了有效的渠道。通过这两方面的共同努力,可以有效提升 XX 合作的整体水平,推动 XX 现代服务业合作区的高质量发展。 (三)推动“双城经济”建设 在推动“双城经济”建设的背景下, XX 两地的合作将进一步深化,以实现经济互补和产业协同发展。 XX 作为中国改革开放的前沿,具备强大的创新能力和产业基础,而 XX 则是国际金融中心,拥有丰富的资本和市场资源。通过 XX 两地的优势互补,可以有效促进现代服务业与高新技术产业的深度融合,形成具有国际竞争力的经济增长极。 首先,经济互补优势的发挥将是推动“双城经济”建设的核心。 XX 的创新活力与 XX 的国际金融服务相结合,有助于推动两地在科技、金融、文化等领域的协同发展。 XX 的科技企业可以借助 XX 的资本市场实现融资与扩展,而 XX 的金融机构则可以通过投资 XX 的高新技术企业,获取更高的投资回报。这种互补关系不仅能提升两地经济的整体竞争力,还能吸引更多国际投资者关注 XX 区域的发展潜力。 其次,产业链的融合是推动“双城经济”建设的重要环节。通过促进现代服务业与高新技术产业的深度融合, XX 地区将形成一条完整的产业链,从研发到生产再到市场销售,形成良性循环。 XX 的服务业可以为 XX 的高新技术企业提供必要的支持,如法律咨询、财务审计、市场营销等服务,而 XX 的高新技术企业则可以为 XX 的服务业注入创新活力和技术支持。这样的产业链融合,不仅提升了两地经济的整体效益,也为国际市场提供了更具竞争力的产品与服务。 在此过程中,政府的政策支持和引导至关重要。两地政府应加强政策协同,制定有利于 XX 合作的政策措施,鼓励企业在技术、资金、市场等方面的合作。同时,建立 XX 两地的合作机制,定期举行经济合作论坛和招商活动,促进两地企业之间的交流与合作,推动产业链的进一步整合。 为了实现“双城经济”的目标, XX 两地还需在人才培养、科技创新、市场开拓等方面加强合作。通过建立联合创新平台,吸引高层次人才和科研团队,共同开展技术研发和项目合作。同时,推动两地高校、科研机构和企业的合作,培养适应市场需求的高素质人才,为“双城经济”的发展提供人力支持。 最后,推动“双城经济”建设还需关注可持续发展。 XX 两地应共同探索绿色经济、数字经济等新兴领域的合作,推动经济转型升级。通过加强在环保、能源、交通等领域的合作,推动两地经济的可持续发展,实现经济效益与社会效益的双赢。 (四)提升区域国际竞争力 1.国际化平台建设 在全球化背景下, XX 合作短视频项目的实施将为 XX 现代服务业合作区的国际化平台建设提供重要支撑。通过整合资源、搭建开放型经济新高地, XX 将进一步提升国际竞争力。短视频作为一种新型传播媒介,具备快速传播、广泛覆盖的特点,能够有效地将 XX 的优势、服务和发展潜力传递给国际社会。 通过短视频的制作与传播, XX 将向全球展示其作为 XX区 重要组成部分的地位,吸引更多外资和国际人才。项目的实施将与《 XX区 发展规划纲要》相辅相成,推动 XX 在国际市场中的认知度和影响力不断提升。具体措施包括: (1)建立多语言短视频内容库,确保信息覆盖不同国家和地区的观众,提升 XX 的国际形象。 (2)通过与国际媒体、社交平台的合作,拓展短视频的传播渠道,增加全球观众的接触频率。 (3)利用数据分析工具,跟踪短视频的观看情况与反馈,及时调整传播策略,以提升国际受众的参与度。 2.品牌形象塑造 短视频不仅是信息传播的工具,更是品牌形象塑造的重要载体。通过高质量的短视频内容, XX 及 XX区 的国际知名度和影响力将得到显著增强。项目将围绕 XX 的核心价值和服务特色,制作一系列具有吸引力和感染力的短视频,讲述 XX 合作的成功故事,塑造 XX 的品牌形象。 在品牌形象塑造过程中,将采取以下措施: (1)聚焦 XX 独特的地理位置和政策优势,展示其在促进 XX 合作、推动经济发展的重要作用。 (2)邀请相关领域的专家、企业家和社会名人参与短视频的制作,借助他们的影响力提升 XX 的品牌认知度。 (3)通过短视频展示 XX 的创新成果、成功案例和未来发展规划,增强受众的信任感和认同感。 表格: XX 短视频项目国际竞争力提升措施 措施类别 具体措施 国际化平台建设 -建立多语言短视频内容库,覆盖不同国家和地区观众。 -与国际媒体、社交平台合作,拓展传播渠道。 -利用数据分析工具,跟踪观看情况与反馈,调整策略。 品牌形象塑造 -聚焦 XX 地理位置和政策优势,展示经济发展作用。 -邀请专家、企业家参与,提升品牌认知度。 -展示创新成果和成功案例,增强信任感和认同感。 (五)促进文化交流与认同 在 XX 合作的背景下,文化交流与认同的促进具有重要的战略意义。通过短视频这一新兴媒介,能够有效地讲述 XX 两地的故事,展现两地文化的共通性和独特性,从而深化 XX 社会对 XX 发展优势的认知。 首先,短视频作为一种易于传播的文化表达形式,能够通过生动的影像和真实的故事,打破地域和文化的壁垒。通过对 XX 现代服务业的精彩展示,能够让 XX 居民更直观地了解 XX 的经济发展、服务优势及其在 XX区 中的重要地位。这种多元化的文化传播方式,不仅能够吸引 XX 各界人士的关注,还能够激发他们对 XX 的认同感和归属感,使其在潜移默化中增强对 XX 合作的支持和参与。 其次,促进两地居民之间的文化交流是增强社会认同感的重要途径。通过短视频的制作与传播,能够让 XX 居民看到 XX 的文化特色、生活方式以及社会发展动态。这种文化的互相渗透,有助于打破两地之间的隔阂,增进相互理解,进而提升合作区的社会凝聚力。短视频中的故事不仅仅是对 XX 的宣传,更是对 XX 文化的传承与弘扬,能够在两地居民心中播下文化认同的种子。 此外,短视频项目的实施还可以通过互动性和参与性增强文化交流的效果。在短视频的传播过程中,可以通过社交媒体平台引导观众进行评论、分享和讨论,形成良好的互动氛围。这种互动不仅能够激发观众的参与热情,还能够促使他们对短视频内容进行更深层次的思考,从而在文化认同上形成共鸣。通过这种方式, XX 两地的居民能够在文化交流中找到共同点,进而增强对彼此的认同感。 最后,短视频的多平台传播特性也为文化交流提供了更广阔的空间。通过在不同的社交媒体和视频平台上发布短视频,可以覆盖更广泛的受众群体,使得 XX 的文化和故事能够在更大范围内传播。这样的传播方式,不仅提升了短视频的影响力,也为 XX 文化的交流创造了更多的可能性。 (六)推动数字媒体与新兴产业发展 数字媒体技术的快速发展为文化传播与产业创新提供了新的机遇。短视频作为一种新兴的媒体形式,具有传播速度快、信息量大、互动性强等特点,已成为现代信息传播的重要手段。通过短视频的制作与传播,不仅能够有效提升 XX 现代服务业合作区的形象,还能够为新兴产业的发展注入新的活力。 短视频的制作与传播能够创新宣传手段,提高信息的传播效果。一方面,短视频能够通过生动形象的画面和简洁明了的叙述,快速吸引观众的注意力,增强信息的传播效果。另一方面,短视频适应了现代人快节奏的生活方式,符合受众的观看习惯,能够在短时间内传达丰富的信息。利用这一特点,项目将通过高质量的短视频内容,讲述 XX 合作的故事,展示 XX 的优势与服务,进而提升 XX 社会各界对 XX 的认知度。 短视频的优势 描述 传播速度快 短视频能够迅速传播信息,吸引观众的注意力。 信息量大 通过视觉与听觉结合,短视频能够在短时间内传达大量信息。 互动性强 短视频支持评论、分享等互动功能,增强观众参与感。 此外,短视...
宣传片视频拍摄投标方案(3111页).docx
下载提示

1.本文档仅提供部分内容试读;

2.支付并下载文件,享受无限制查看;

3.本网站所提供的标准文本仅供个人学习、研究之用,未经授权,严禁复制、发行、汇编、翻译或网络传播等,侵权必究;

4.左侧添加客服微信获取帮助;

5.本文为word版本,可以直接复制编辑使用。


擅长各类型技术标制作,十年经验
个人认证 查看用户
该文档于 上传
推荐文档
×
精品标书制作
百人专家团队
擅长领域:
工程标 服务标 采购标
16852
已服务主
2892
中标量
1765
平台标师
扫码添加客服
客服二维码
咨询热线:192 3288 5147
公众号
微信客服
客服