文库 服务类投标方案 租赁服务

五邑大学公务用车租赁服务资格项目投标方案.docx

DOCX   803页   下载16   2025-08-08   浏览115   收藏80   点赞546   评分-   473960字   198.00
温馨提示:当前文档最多只能预览 15 页,若文档总页数超出了 15 页,请下载原文档以浏览全部内容。
五邑大学公务用车租赁服务资格项目投标方案.docx 第1页
五邑大学公务用车租赁服务资格项目投标方案.docx 第2页
五邑大学公务用车租赁服务资格项目投标方案.docx 第3页
五邑大学公务用车租赁服务资格项目投标方案.docx 第4页
五邑大学公务用车租赁服务资格项目投标方案.docx 第5页
五邑大学公务用车租赁服务资格项目投标方案.docx 第6页
五邑大学公务用车租赁服务资格项目投标方案.docx 第7页
五邑大学公务用车租赁服务资格项目投标方案.docx 第8页
五邑大学公务用车租赁服务资格项目投标方案.docx 第9页
五邑大学公务用车租赁服务资格项目投标方案.docx 第10页
五邑大学公务用车租赁服务资格项目投标方案.docx 第11页
五邑大学公务用车租赁服务资格项目投标方案.docx 第12页
五邑大学公务用车租赁服务资格项目投标方案.docx 第13页
五邑大学公务用车租赁服务资格项目投标方案.docx 第14页
五邑大学公务用车租赁服务资格项目投标方案.docx 第15页
剩余788页未读, 下载浏览全部
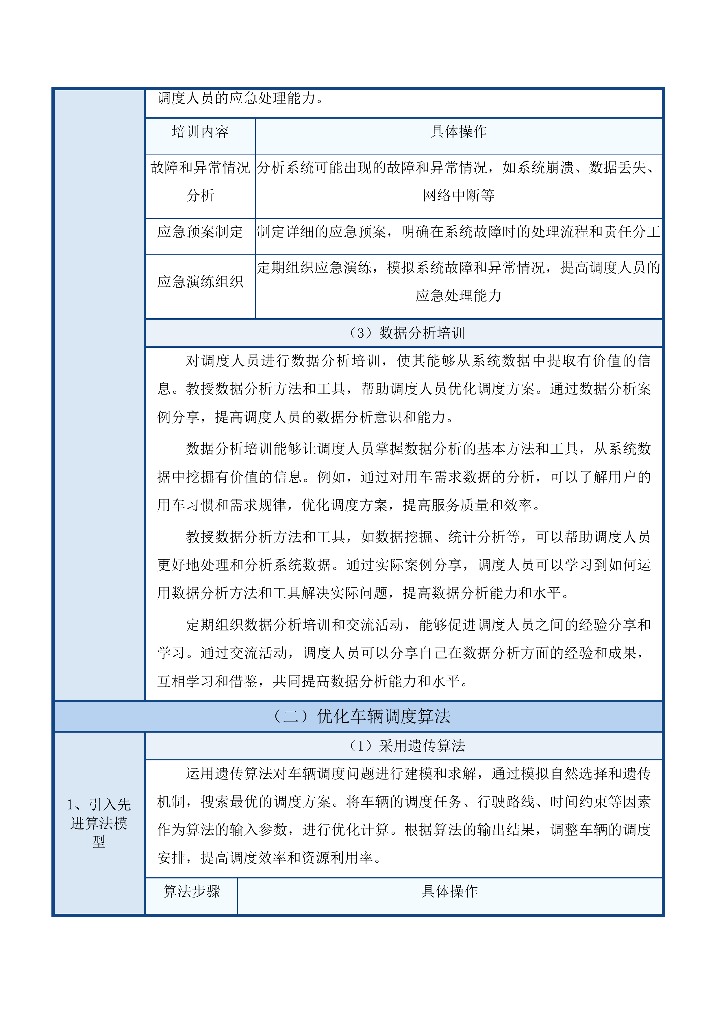
五邑大学公务用车租赁服务资格项目投标方案 第一章 整体服务方案 5 第一节 项目重难点分析 5 一、 车辆调度频繁难点 5 二、 应急响应要求高难点 22 三、 行驶路线覆盖广难点 41 第二节 整体服务目标 56 一、 保障公务出行用车需求 56 二、 确保车辆安全运行 69 三、 保证驾驶员服务优质 82 第三节 服务质量保障措施 94 一、 服务质量监督机制 94 二、 服务质量问题跟踪 107 三、 服务持续优化措施 120 第四节 项目运作流程 139 一、 车辆调度流程 139 二、 驾驶员排班机制 149 三、 应急用车响应流程 161 四、 车辆维修保养流程 174 五、 客户反馈处理流程 199 第五节 合理化建议 207 一、 引入新能源车辆 207 二、 开发用车预约平台 223 三、 定期组织安全培训 232 四、 优化服务电话与投诉机制 246 第二章 管理制度 267 第一节 专职管理人员安排 267 一、 明确安排管理人员 267 二、 组织驾驶员安全会议 279 第二节 驾驶员管理机制 291 一、 驾驶员资质要求 291 二、 驾驶员档案建立 310 三、 驾驶员培训考核 322 第三节 车辆管理原则 337 一、 车辆年限里程要求 337 二、 车辆设备保险配置 350 三、 车辆年审检测维护 369 四、 车辆便民设施配备 384 第四节 管理方法与流程 398 一、 建立车辆调度系统 398 二、 制定车辆使用制度 415 三、 建立维修保养计划 422 四、 设置服务投诉渠道 432 第三章 应急预案 442 第一节 交通事故处理 442 一、 应急响应机制建立 442 二、 现场处理工作安排 461 第二节 机械故障应对 479 一、 故障应急响应启动 479 二、 故障车辆后续处理 497 第三节 应急抽检响应 507 一、 应急调度专线设立 508 二、 抽检任务调度安排 518 第四节 突发状况处理 534 一、 备用方案制定 534 二、 突发状况应对 547 第五节 政策调控防护 564 一、 政策信息监测 564 二、 应对方案制定 580 第四章 拟投入车辆的配备情况 592 第一节 车辆数量配备 592 一、 5座轿车数量配备 592 二、 7座商务车数量配备 608 三、 9座中型普通客车数量配备 624 第二节 车辆车龄与行驶里程 638 一、 车龄1年以内车辆情况 638 二、 车龄3年以内车辆情况 650 三、 车龄7年以内车辆情况 665 第三节 车辆来源及证明材料 679 一、 自有车辆来源说明 679 二、 租赁车辆来源说明 688 三、 未到位车辆承诺函 698 第四节 车辆配置与合规性 717 一、 车辆上牌时间合规 717 二、 车辆系统设施配置 733 三、 车辆保险购买情况 754 第五节 车辆维护与管理 765 一、 车辆维修保养计划 766 二、 车辆档案管理措施 778 三、 车辆运行状态保障 789 整体服务方案 项目重难点分析 车辆调度频繁难点 建立智能调度系统 系统功能集成 整合车辆信息 将车辆的基本信息,如车型、车龄、行驶里程、保险情况等进行全面整合,录入智能调度系统,以便快速查询和匹配。关联车辆的实时状态,包括是否空闲、行驶位置、预计返回时间等,为调度决策提供准确依据。集成驾驶员信息,如驾驶证信息、驾龄、服务评价等,结合车辆信息进行综合调度。 信息类型 具体内容 车辆基本信息 车型、车龄、行驶里程、保险情况等 车辆实时状态 是否空闲、行驶位置、预计返回时间等 驾驶员信息 驾驶证信息、驾龄、服务评价等 对接用车需求 与五邑大学的用车申请系统进行对接,实时获取用车需求,包括用车时间、出发地、目的地、人数等信息。根据用车需求自动筛选符合条件的车辆和驾驶员,提高调度效率。支持多种方式接收用车需求,如线上平台、电话等,确保信息及时传递。本项目中,可通过与五邑大学的系统无缝对接,精准把握用车需求,同时多种接收方式保障信息无遗漏,为高效调度奠定基础。 通过对用车需求的详细分析,能够更合理地安排车辆和驾驶员。例如,根据出发地和目的地的距离、路况等因素,选择最合适的车辆和路线,以提高服务质量和效率。此外,实时获取用车需求也有助于及时调整调度方案,应对突发情况。 支持多种接收方式,如线上平台方便用户随时随地提交用车申请,电话则能够满足一些紧急情况下的沟通需求。这样可以确保信息的及时性和准确性,避免因信息传递不及时而导致的调度失误。 实现智能匹配 系统根据用车需求和车辆、驾驶员的实时状态,自动进行智能匹配,推荐最优的调度方案。考虑车辆的行驶路线、行驶时间、油耗等因素,优化调度方案,降低运营成本。支持人工干预调度,在特殊情况下可以手动调整调度方案。 在智能匹配过程中,系统会综合考虑多个因素。例如,根据用车时间和车辆的预计返回时间,确保车辆能够按时到达指定地点;根据行驶路线和车辆的性能,选择最适合的车辆,以提高行驶效率和降低油耗。 人工干预调度功能则为应对特殊情况提供了保障。当遇到紧急任务、车辆故障等情况时,调度人员可以手动调整调度方案,确保用车需求得到及时满足。同时,人工干预也可以对系统的智能匹配结果进行审核和优化,提高调度的准确性和可靠性。 系统数据更新 实时数据采集 通过车辆定位系统、传感器等设备,实时采集车辆的行驶位置、速度、油耗等数据。收集驾驶员的工作状态、服务评价等信息,及时更新到系统中。获取用车需求的变更信息,如用车时间调整、人数变化等,保证数据的准确性。 实时数据采集能够让调度人员随时掌握车辆的运行情况。例如,通过车辆定位系统可以实时了解车辆的位置和行驶轨迹,以便及时调整调度方案;通过传感器采集的油耗数据,可以对车辆的燃油消耗进行监控和分析,优化行驶路线和驾驶行为,降低运营成本。 收集驾驶员的工作状态和服务评价信息,有助于提高驾驶员的服务质量。通过对驾驶员的工作状态进行监控,可以及时发现疲劳驾驶等问题,保障行车安全;根据服务评价信息,可以对驾驶员进行绩效考核和培训,激励驾驶员提高服务水平。 获取用车需求的变更信息,能够及时调整调度方案,满足用户的需求。当用车时间调整或人数变化时,系统可以根据新的需求重新进行智能匹配,确保车辆和驾驶员的安排更加合理。 定期数据维护 定期对系统中的车辆信息、驾驶员信息进行更新和维护,确保数据的时效性。清理过期的用车记录和调度数据,优化系统性能。备份系统数据,防止数据丢失,保障系统的稳定性。 维护内容 具体操作 车辆信息更新 定期检查车辆的基本信息和实时状态,更新到系统中 驾驶员信息更新 收集驾驶员的最新信息,如驾驶证有效期、服务评价等,进行更新 数据清理 清理过期的用车记录和调度数据,释放系统存储空间 数据备份 定期对系统数据进行备份,存储在安全的地方 数据安全保障 采用加密技术对系统中的敏感数据进行加密处理,防止数据泄露。设置不同的用户权限,限制对系统数据的访问,确保数据安全。定期进行数据安全检查和漏洞修复,防范数据安全风险。 安全措施 具体操作 数据加密 对车辆信息、驾驶员信息、用车需求等敏感数据进行加密处理 用户权限设置 根据用户的角色和职责,设置不同的访问权限,限制对系统数据的访问 安全检查和漏洞修复 定期对系统进行安全检查,发现并修复潜在的安全漏洞 系统人员培训 操作技能培训 对调度人员进行系统操作技能培训,使其熟悉系统的各项功能和操作流程。通过实际案例演示和模拟操作,让调度人员掌握系统的使用技巧。提供系统操作手册和视频教程,方便调度人员随时学习和参考。 应急处理培训 系统操作技能培训是确保调度人员能够熟练使用智能调度系统的关键。通过实际案例演示和模拟操作,调度人员可以更加直观地了解系统的功能和操作方法,提高操作技能和效率。 提供系统操作手册和视频教程,为调度人员提供了便捷的学习途径。调度人员可以在工作中随时查阅操作手册和视频教程,解决遇到的问题,提高工作质量和效率。 定期组织系统操作技能培训和考核,能够不断提升调度人员的业务水平。通过考核,可以发现调度人员在操作技能方面存在的问题和不足,及时进行针对性的培训和指导,提高调度人员的整体素质。 应急处理培训 针对系统可能出现的故障和异常情况,对调度人员进行应急处理培训。制定应急预案,明确在系统故障时的处理流程和责任分工。组织应急演练,提高调度人员的应急处理能力。 培训内容 具体操作 故障和异常情况分析 分析系统可能出现的故障和异常情况,如系统崩溃、数据丢失、网络中断等 应急预案制定 制定详细的应急预案,明确在系统故障时的处理流程和责任分工 应急演练组织 定期组织应急演练,模拟系统故障和异常情况,提高调度人员的应急处理能力 数据分析培训 对调度人员进行数据分析培训,使其能够从系统数据中提取有价值的信息。教授数据分析方法和工具,帮助调度人员优化调度方案。通过数据分析案例分享,提高调度人员的数据分析意识和能力。 数据分析培训能够让调度人员掌握数据分析的基本方法和工具,从系统数据中挖掘有价值的信息。例如,通过对用车需求数据的分析,可以了解用户的用车习惯和需求规律,优化调度方案,提高服务质量和效率。 教授数据分析方法和工具,如数据挖掘、统计分析等,可以帮助调度人员更好地处理和分析系统数据。通过实际案例分享,调度人员可以学习到如何运用数据分析方法和工具解决实际问题,提高数据分析能力和水平。 定期组织数据分析培训和交流活动,能够促进调度人员之间的经验分享和学习。通过交流活动,调度人员可以分享自己在数据分析方面的经验和成果,互相学习和借鉴,共同提高数据分析能力和水平。 优化车辆调度算法 引入先进算法模型 采用遗传算法 运用遗传算法对车辆调度问题进行建模和求解,通过模拟自然选择和遗传机制,搜索最优的调度方案。将车辆的调度任务、行驶路线、时间约束等因素作为算法的输入参数,进行优化计算。根据算法的输出结果,调整车辆的调度安排,提高调度效率和资源利用率。 算法步骤 具体操作 建模 将车辆调度问题转化为数学模型,确定目标函数和约束条件 初始化种群 随机生成一组初始的调度方案作为种群 选择操作 根据适应度函数选择优良的调度方案进行繁殖 交叉操作 对选择的调度方案进行交叉,生成新的调度方案 变异操作 对新的调度方案进行变异,增加种群的多样性 终止条件判断 判断是否满足终止条件,如达到最大迭代次数或目标函数值收敛 应用蚁群算法 借鉴蚁群算法的原理,模拟蚂蚁寻找食物的行为,对车辆调度进行优化。通过信息素的更新和传递,引导算法搜索更优的调度路径。结合实际情况,对蚁群算法进行改进和优化,提高算法的性能和适应性。 蚁群算法通过模拟蚂蚁寻找食物的行为,在车辆调度问题中寻找最优的调度路径。蚂蚁在寻找食物的过程中,会在路径上留下信息素,其他蚂蚁会根据信息素的浓度选择路径。通过信息素的更新和传递,算法可以不断搜索更优的调度路径。 结合实际情况,对蚁群算法进行改进和优化。例如,考虑车辆的行驶时间、油耗、路况等因素,调整信息素的更新规则和蚂蚁的选择策略,提高算法的性能和适应性。 定期对蚁群算法进行评估和优化,能够不断提高算法的性能和效率。通过对算法的输出结果进行分析和比较,发现算法存在的问题和不足,及时进行改进和优化,提高算法的准确性和可靠性。 融合模拟退火算法 将模拟退火算法与车辆调度问题相结合,通过模拟固体退火过程,寻找全局最优解。在算法中引入温度参数,控制搜索过程的随机性和收敛速度。利用模拟退火算法的特性,避免算法陷入局部最优解,提高调度方案的质量。 模拟退火算法通过模拟固体退火过程,在车辆调度问题中寻找全局最优解。在固体退火过程中,固体的温度逐渐降低,原子的运动逐渐减缓,最终达到能量最低的状态。在算法中,通过引入温度参数,控制搜索过程的随机性和收敛速度,避免算法陷入局部最优解。 利用模拟退火算法的特性,对车辆调度方案进行优化。例如,在搜索过程中,允许算法接受一些较差的解,以扩大搜索范围,提高找到全局最优解的概率。 合理调整模拟退火算法的参数,能够提高算法的性能和效率。通过对温度参数、冷却速率等参数进行优化,控制搜索过程的随机性和收敛速度,使算法能够更快地找到全局最优解。 考虑多因素约束 时间约束 在调度算法中考虑用车时间的要求,确保车辆能够按时到达指定地点。合理安排车辆的行驶路线和出发时间,避免因交通拥堵等原因导致延误。设置时间缓冲值,应对突发情况,保证调度的可靠性。 约束内容 具体操作 用车时间要求考虑 根据用车时间的要求,合理安排车辆的调度任务 行驶路线和出发时间安排 根据交通拥堵情况和路况,选择最优的行驶路线和出发时间 时间缓冲值设置 设置一定的时间缓冲值,应对突发情况,如交通事故、道路施工等 车辆性能约束 根据车辆的车型、车龄、行驶里程等性能指标,合理分配车辆任务。避免让性能较差的车辆承担长途、重载等高强度任务,延长车辆使用寿命。考虑车辆的维护保养计划,合理安排车辆的调度,确保车辆的正常运行。 车辆的性能指标对车辆的调度任务分配有重要影响。例如,车龄较长、行驶里程较多的车辆,其性能可能相对较差,不适合承担长途、重载等高强度任务。因此,在调度任务分配时,应根据车辆的性能指标进行合理分配。 考虑车辆的维护保养计划,合理安排车辆的调度。例如,在车辆需要进行维护保养时,应提前安排好调度任务,避免影响车辆的正常使用。 定期对车辆的性能进行评估和检测,能够及时发现车辆存在的问题和隐患。根据评估和检测结果,对车辆进行维护保养和更新换代,确保车辆的性能和安全性。 驾驶员因素约束 考虑驾驶员的工作时间、疲劳程度等因素,合理安排驾驶员的任务。遵守驾驶员的休息规定,避免疲劳驾驶,保障行车安全。根据驾驶员的技能水平和服务评价,分配不同难度的任务,提高服务质量。 驾驶员的工作时间和疲劳程度对行车安全有重要影响。因此,在安排驾驶员的任务时,应考虑驾驶员的工作时间和疲劳程度,合理分配任务,避免疲劳驾驶。 遵守驾驶员的休息规定,保障驾驶员的身体健康和工作安全。例如,按照国家相关规定,安排驾驶员的休息时间和工作时间,避免驾驶员连续工作时间过长。 根据驾驶员的技能水平和服务评价,分配不同难度的任务。例如,对于技能水平较高、服务评价较好的驾驶员,可以分配一些难度较大、要求较高的任务,提高服务质量和效率。 持续优化算法参数 根据实际情况调整 根据五邑大学公务用车租赁服务的实际运行情况,定期对调度算法的参数进行调整。分析调度数据,评估算法的性能,找出存在的问题和不足之处。根据分析结果,对算法的参数进行优化,提高算法的准确性和适应性。 定期对调度算法的参数进行调整,能够使算法更好地适应实际运行情况。通过分析调度数据,了解算法的性能和存在的问题,及时调整算法的参数,提高算法的准确性和适应性。 根据分析结果,对算法的参数进行优化。例如,调整遗传算法的交叉概率、变异概率,蚁群算法的信息素挥发系数等,提高算法的性能和效率。 建立算法参数调整的反馈机制,能够不断优化算法的性能。通过对算法的输出结果进行评估和反馈,及时调整算法的参数,使算法能够更好地满足实际需求。 进行实验验证 设计实验方案,对不同参数组合下的调度算法进行实验验证。比较不同参数组合的调度效果,选择最优的参数设置。通过实验验证,不断改进和完善调度算法,提高调度效率和服务质量。 实验步骤 具体操作 实验方案设计 设计合理的实验方案,确定实验的参数组合和评价指标 实验数据收集 收集不同参数组合下的调度数据,如调度时间、车辆利用率、服务质量等 实验结果分析 分析实验数据,比较不同参数组合的调度效果 最优参数选择 根据实验结果,选择最优的参数设置 引入机器学习技术 利用机器学习技术对调度数据进行分析和挖掘,自动调整算法的参数。构建机器学习模型,根据历史调度数据预测未来的用车需求和调度情况。根据预测结果,实时调整算法的参数,实现动态优化调度。 机器学习技术能够对大量的调度数据进行分析和挖掘,发现数据中的规律和模式。通过构建机器学习模型,对历史调度数据进行学习和训练,预测未来的用车需求和调度情况。 根据预测结果,实时调整算法的参数,实现动态优化调度。例如,当预测到用车需求增加时,调整算法的参数,增加车辆的投入和调度频率,提高服务质量和效率。 不断更新和优化机器学习模型,能够提高预测的准确性和可靠性。通过收集新的调度数据,对机器学习模型进行更新和训练,使模型能够更好地适应实际情况,提高调度效率和服务质量。 实时监控车辆位置 安装定位设备 选用高精度定位系统 为所有租赁车辆安装高精度的GPS定位设备,确保能够实时准确地获取车辆的位置信息。选择性能稳定、可靠性高的定位设备,保证定位数据的准确性和及时性。对定位设备进行定期检查和维护,确保设备正常运行。 高精度的GPS定位设备能够实时准确地获取车辆的位置信息,为调度决策提供准确依据。选择性能稳定、可靠性高的定位设备,能够保证定位数据的准确性和及时性,避免因定位设备故障导致的调度失误。 定期对定位设备进行检查和维护,能够确保设备正常运行。例如,检查定位设备的电量、信号强度等,及时更换电池和修复故障,保证定位设备的可靠性和稳定性。 建立定位设备的管理档案,记录设备的安装时间、使用情况、维护记录等信息,便于对定位设备进行管理和维护。 实现数据实时传输 将定位设备与智能调度系统进行连接,实现车辆位置数据的实时传输。采用高速稳定的通信网络,确保数据传输的畅通无阻。设置数据传输的频率,保证调度人员能够及时掌握车辆的位置变化。 将定位设备与智能调度系统进行连接,能够实时获取车辆的位置信息。采用高速稳定的通信网络,能够确保数据传输的畅通无阻,避免因网络故障导致的数据传输中断。 设置数据传输的频率,保证调度人员能够及时掌握车辆的位置变化。例如,根据实际需求,设置数据传输的频率为每分钟一次或每五分钟一次,确保调度人员能够及时了解车辆的位置和行驶状态。 建立数据传输的监控机制,对数据传输的情况进行实时监控。当发现数据传输异常时,及时采取措施进行处理,确保数据传输的可靠性和稳定性。 保障数据安全 对车辆位置数据进行加密处理,防止数据泄露和被非法获取。设置访问权限,只有授权人员才能查看车辆的位置信息。定期对数据传输系统进行安全检查和漏洞修复,保障数据安全。 安全措施 具体操作 数据加密处理 采用先进的加密算法对车辆位置数据进行加密处理 访问权限设置 根据用户的角色和职责,设置不同的访问权限,限制对车辆位置信息的访问 安全检查和漏洞修复 定期对数据传输系统进行安全检查,发现并修复潜在的安全漏洞 建立监控平台 集中展示车辆位置 在监控平台上以地图的形式集中展示所有租赁车辆的实时位置,直观清晰地掌握车辆分布情况。标注车辆的行驶方向、速度等信息,方便调度人员进行调度决策。提供车辆位置的搜索和筛选功能,快速定位指定车辆。 功能描述 具体操作 车辆位置展示 在地图上以图标形式展示所有租赁车辆的实时位置 行驶方向和速度标注 标注车辆的行驶方向和速度,方便调度人员了解车辆的行驶状态 搜索和筛选功能 提供车辆位置的搜索和筛选功能,快速定位指定车辆 设置预警功能 在监控平台上设置车辆位置预警功能,当车辆超出规定的行驶范围或出现异常情况时,及时发出警报。根据不同的情况设置不同的预警级别,如轻度预警、中度预警、重度预警等。当发出预警时,及时通知调度人员和相关管理人员,采取相应的措施。 车辆位置预警功能能够及时发现车辆的异常情况,保障车辆的安全运行。根据不同的情况设置不同的预警级别,能够提高预警的准确性和针对性。 当发出预警时,及时通知调度人员和相关管理人员,采取相应的措施。例如,当车辆超出规定的行驶范围时,调度人员可以及时联系驾驶员,了解情况并进行调度调整;当车辆出现异常情况时,相关管理人员可以及时安排维修人员进行维修。 建立预警信息的管理机制,对预警信息进行记录和分析。通过对预警信息的分析,发现车辆运行中存在的问题和隐患,及时采取措施进行改进和预防。 支持历史轨迹查询 监控平台支持查询车辆的历史行驶轨迹,方便对车辆的使用情况进行统计和分析。可以按照时间、车辆等条件进行查询,查看车辆在不同时间段的行驶路线和停留地点。通过分析车辆的历史轨迹,优化车辆的调度安排和行驶路线。 查询功能 具体操作 历史轨迹查询 支持按照时间、车辆等条件查询车辆的历史行驶轨迹 行驶路线和停留地点查看 查看车辆在不同时间段的行驶路线和停留地点 调度安排和行驶路线优化 通过分析车辆的历史轨迹,优化车辆的调度安排和行驶路线 利用监控数据优化调度 实时调整调度方案 根据车辆的实时位置和行驶状态,实时调整车辆的调度方案。当车辆遇到交通拥堵、道路施工等情况时,及时重新规划行驶路线,确保车辆按时到达目的地。根据车辆的位置和剩余里程,合理分配新的用车任务,提高车辆的利用率。 根据车辆的实时位置和行驶状态,实时调整车辆的调度方案。例如,当车辆遇到交通拥堵时,及时重新规划行驶路线,避开拥堵路段,确保车辆按时到达目的地。 根据车辆的位置和剩余里程,合理分配新的用车任务。例如,当车辆距离目的地较近且剩余里程较多时,可以安排其承担新的用车任务,提高车辆的利用率。 建立调度方案的动态调整机制,能够及时应对各种突发情况。通过实时监控车辆的位置和行驶状态,及时调整调度方案,提高调度的灵活性和适应性。 分析行驶规律 对车辆的历史行驶轨迹数据进行分析,总结车辆的行驶规律和高峰时段。根据分析结果,提前做好车辆的调度安排,合理安排车辆的储备和调配。优化车辆的行驶路线,避开高峰时段和拥堵路段,提高行驶效率。 对车辆的历史行驶轨迹数据进行分析,能够总结车辆的行驶规律和高峰时段。例如,通过分析车辆的行驶时间、行驶路线等数据,发现车辆在某些时间段和路段的行驶频率较高,形成高峰时段和拥堵路段。 根据分析结果,提前做好车辆的调度安排。例如,在高峰时段增加车辆的投入,合理安排车辆的储备和调配,确保能够满足用户的用车需求。 优化车辆的行驶路线,避开高峰时段和拥堵路段。例如,根据实时交通信息,选择最优的行驶路线,减少车辆的行驶时间和油耗,提高行驶效率。 评估驾驶员行为 通过监控车辆的行驶速度、加速度、刹车等数据,评估驾驶员的驾驶行为。发现驾驶员存在超速、急加速、急刹车等不良驾驶行为时,及时进行提醒和纠正。根据驾驶员的驾驶行为评估结果,进行绩效考核和培训,提高驾驶员的服务质量。 通过监控车辆的行驶速度、加速度、刹车等数据,能够评估驾驶员的驾驶行为。例如,当驾驶员存在超速、急加速、急刹车等不良驾驶行为时,监控系统会及时发出警报,提醒驾驶员注意安全。 及时对驾驶员进行提醒和纠正,能够避免因不良驾驶行为导致的交通事故和车辆损坏。例如,当发现驾驶员存在超速行为时,及时联系驾驶员,提醒其减速行驶,确保行车安全。 根据驾驶员的驾驶行为评估结果,进行绩效考核和培训。例如,对驾驶行为良好的驾驶员进行奖励,对驾驶行为较差的驾驶员进行培训和指导,提高驾驶员的服务质量和安全意识。 合理分配车辆资源 根据用车需求分类 区分常规用车和应急用车 将五邑大学的用车需求分为常规用车和应急用车两类,分别进行管理和调度。对于常规用车,提前做好车辆的调度安排,确保车辆按时提供服务。对于应急用车,预留一定数量的车辆作为应急储备,保证在紧急情况下能够快速响应。 用车类型 管理和调度方式 常规用车 提前做好车辆的调度安排,确保车辆按时提供服务 应急用车 预留一定数量的车辆作为应急储备,保证在紧急情况下能够快速响应 考虑人数和车型需求 根据用车人数的多少,合理选择合适的车型进行调配。对于人数较少的用车需求,优先安排5座轿车;对于人数较多的用车需求,安排7座商务车或9座中型普通客车。考虑用车的特殊需求,如携带行李较多时,选择空间较大的车型。 根据用车人数的多少,合理选择合适的车型进行调配。例如,当用车人数为1-4人时,优先安排5座轿车;当用车人数为5-7人时,安排7座商务车;当用车人数为8-9人时,安排9座中型普通客车。 考虑用车的特殊需求,如携带行李较多时,选择空间较大的车型。例如,当用户需要携带大量行李时,优先安排7座商务车或9座中型普通客车,确保用户的行李能够得到妥善安置。 建立用车需求的分析机制,根据用车人数、行李数量、用车时间等因素,综合考虑选择合适的车型进行调配,提高车辆的利用率和服务质量。 结合行驶路线和距离 根据用车的行驶路线和距离,选择合适的车辆进行调度。对于长途行驶的用车需求,选择性能较好、续航能力强的车辆。对于短途行驶的用车需求,可以合理分配车辆,提高车辆的周转率。 根据用车的行驶路线和距离,选择合适的车辆进行调度。例如,当用车需求为长途行驶时,选择性能较好、续航能力强的车辆,确保车辆能够安全、高效地完成任务;当用车需求为短途行驶时,选择较为灵活、经济的车辆,提高车辆的周转率。 考虑行驶路线的路况和交通拥堵情况,选择最优的车辆和行驶路线。例如,当行驶路线存在交通拥堵时,选择能够避开拥堵路段的车辆和行驶路线,减少车辆的行驶时间和油耗。 建立行驶路线和距离的分析模型,根据历史数据和实时交通信息,预测行驶时间和油耗,为车辆调度提供科学依据。 平衡车辆使用强度 避免车辆过度使用 合理安排车辆的使用任务,避免某些车辆过度使用,导致车辆磨损加剧和故障率增加。根据车辆的行驶里程、使用时间等因素,制定车辆的使用计划,均衡车辆的使用强度。对使用频率较高的车辆,适时安排休息和维护保养,延长车辆的使用寿命。 措施内容 具体操作 合理安排使用任务 根据车辆的性能和状态,合理分配使用任务,避免过度使用 制定使用计划 根据车辆的行驶里程、使用时间等因素,制定车辆的使用计划 安排休息和维护保养 对使用频率较高的车辆,适时安排休息和维护保养 提高车辆闲置利用率 及时发现闲置的车辆资源,将其合理调配到有需求的地方,提高车辆的闲置利用率。通过智能调度系统,实时掌握车辆的闲置情况,快速响应新的用车需求。鼓励员工共享闲置车辆,提高车辆的使用效率。 措施内容 具体操作 发现闲置车辆资源 通过智能调度系统,实时掌握车辆的闲置情况 合理调配车辆 将闲置车辆合理调配到有需求的地方,提高车辆的闲置利用率 鼓励员工共享车辆 制定相关政策,鼓励员工共享闲置车辆,提高车辆的使用效率 动态调整车辆分配 根据用车需求的变化和车辆的实际使用情况,动态调整车辆的分配方案。在用车高峰期,增加车辆的投入;在用车低谷期,减少车辆的储备。根据车辆的维修保养计划,合理调整车辆的调度,确保车辆的正常运行。 根据用车需求的变化和车辆的实际使用情况,动态调整车辆的分配方案。例如,在用车高峰期,增加车辆的投入,满足用户的用车需求;在用车低谷期,减少车辆的储备,降低运营成本。 考虑车辆的维修保养计划,合理调整车辆的调度。例如,当车辆需要进行维修保养时,提前安排好调度任务,避免影响车辆的正常使用。 建立车辆分配的动态调整机制,能够及时应对用车需求的变化。通过实时监控用车需求和车辆的使用情况,及时调整车辆的分配方案,提高车辆的利用率和服务质量。 加强与驾驶员沟通 及时传达调度信息 通过智能调度系统或其他通信方式,及时将车辆的调度信息传达给驾驶员。明确驾驶员的任务内容、出发时间、行驶路线、目的地等信息,确保驾驶员清楚了解工作安排。提供必要的支持和指导,帮助驾驶员顺利完成任务。 通过智能调度系统或其他通信方式,及时将车辆的调度信息传达给驾驶员。例如,当有新的用车任务时,智能调度系统会自动发送调度信息给驾驶员,告知其任务内容、出发时间、行驶路线、目的地等信息。 明确驾驶员的任务内容和要求,确保驾驶员清楚了解工作安排。例如,在调度信息中明确驾驶员的任务是接送乘客还是运输货物,以及具体的出发时间和目的地。 提供必要的支持和指导,帮助驾驶员顺利完成任务。例如,为驾驶员提供实时交通信息和导航服务,帮助驾驶员选择最优的行驶路线,提高工作效率。 了解驾驶员反馈 定期与驾驶员进行沟通,了解他们在工作中遇到的问题和困难。听取驾驶员对车辆调度和服务的建议和意见,及时进行改进和优化。关注驾驶员的工作状态和情绪变化,给予关心和支持。 定期与驾驶员进行沟通,能够及时了解他们在工作中遇到的问题和困难。例如,通过问卷调查、面谈等方式,收集驾驶员的反馈信息,了解他们对车辆调度、车辆性能、服务质量等方面的意见和建议。 听取驾驶员的建议和意见,及时进行改进和优化。例如,根据驾驶员的反馈信息,调整车辆调度方案、优化车辆性能、提高服务质量等,提高驾驶员的工作满意度和服务质量。 关注驾驶员的工作状态和情绪变化,给予关心和支持。例如,当驾驶员工作压力较大或情绪低落时,及时与他们沟通,给予关心和鼓励,帮助他们缓解压力,保持良好的工作状态。 协调驾驶员工作安排 根据驾驶员的工作时间和休息需求,合理协调驾驶员的工作安排。避免驾驶员连续工作时间过长,保障驾驶员的身体健康和工作安全。根据驾驶员的技能水平和服务评价,合理分配不同难度的任务,提高驾驶员的工作积极性和服务质量。 协调内容 具体操作 工作时间和休息需求考虑 根据驾驶员的工作时间和休息需求,合理安排工作任务 避免连续工作时间过长 遵守国家相关规定,避免驾驶员连续工作时间过长 任务分配根据技能水平和服务评价 根据驾驶员的技能水平和服务评价,合理分配不同难度的任务 应急响应要求高难点 设定应急响应机制 明确应急响应流程 信息接收环节 ①应急指挥中心通过服务电话、投诉电话等渠道接收应急用车需求,确保信息来源的多样性和及时性。在接收信息时,工作人员会以专业、高效的态度详细询问用车的具体情况。 ②详细记录用车时间、地点、人数等信息,将这些信息准确无误地录入系统。同时,对录入的信息进行二次核对,避免因信息错误导致后续工作出现偏差。 ③对紧急程度进行全面评估,综合考虑用车的紧急性、重要性等因素,确定响应级别。这有助于合理调配资源,提高应急响应的效率。 ④确保信息准确无误地传达给相关部门和人员,采用书面通知与电话沟通相结合的方式,确保信息传达的准确性和及时性。同时,要求接收信息的人员进行反馈确认,确保信息被正确理解。 流程启动环节 ①在接收到需求后的第一时间,迅速启动应急响应流程。建立快速响应机制,确保在最短时间内做出反应,为后续工作争取宝贵时间。 ②通知车辆调度部门和驾驶员做好准备,以清晰、明确的指令告知他们任务的具体情况。同时,为驾驶员提供必要的支持和指导,确保他们能够顺利完成任务。 ③确认车辆和驾驶员的可用性,对车辆的性能、状况进行实时监控,对驾驶员的状态进行评估。确保车辆和驾驶员在最佳状态下投入工作,提高任务的完成质量。 ④制定合理的行驶路线和方案,综合考虑交通状况、道路条件等因素,选择最优路线。同时,制定应急预案,以应对可能出现的突发情况,确保车辆能够按时、安全到达目的地。 车辆跟进环节 工作内容 具体操作 实时跟进 安排专人通过车辆定位系统实时跟进车辆情况,确保能够及时掌握车辆的动态。工作人员会密切关注车辆的行驶轨迹、速度等信息,及时发现异常情况并采取相应措施。 了解状态 及时了解车辆行驶状态和位置信息,通过与驾驶员的沟通和车辆定位系统的反馈,全面掌握车辆的运行情况。同时,对车辆的油耗、轮胎气压等进行实时监测,确保车辆的性能处于良好状态。 处理突发 处理行驶过程中出现的突发情况,如交通事故、道路拥堵等。制定应急预案,针对不同的突发情况采取相应的处理措施,确保车辆和人员的安全。 密切沟通 与驾驶员保持密切沟通,通过电话、短信等方式及时传达信息和指令。关心驾驶员的工作状态和心理状况,为他们提供必要的支持和帮助,确保车辆安全行驶。 信息通报环节 ①按照规定的时间间隔向采购人通报车辆位置,确保采购人能够实时了解车辆的动态。同时,根据采购人的需求,提供详细的车辆行驶信息和预计到达时间。 ②及时反馈车辆行驶情况和预计到达时间,在通报信息时,确保信息的准确性和及时性。如果遇到突发情况导致车辆行驶时间发生变化,会及时向采购人说明情况,并提供新的预计到达时间。 ③确保采购人能够随时了解车辆动态,建立畅通的沟通渠道,让采购人能够通过多种方式获取车辆信息。同时,对采购人的咨询和反馈及时进行处理,提高服务质量。 ④根据采购人的要求进行信息调整和补充,以满足采购人的个性化需求。对于采购人提出的特殊要求,会尽力满足,确保采购人能够获得满意的服务。 制定应急处理预案 车辆故障预案 故障处理步骤 具体措施 前往现场 接到车辆故障报告后,立即安排维修人员携带必要的工具和设备前往现场。维修人员会以最快的速度赶到故障车辆所在地,进行初步检查和诊断。 评估故障 评估故障严重程度,判断能否在短时间内修复。维修人员会根据故障的表现和车辆的实际情况,进行全面的分析和评估,确定故障的原因和修复方案。 调派车辆 若不能及时修复,在30分钟内调派同等档次车辆。车辆调度部门会迅速从应急车辆储备中选择合适的车辆,并安排驾驶员前往故障车辆所在地,将乘客转移到新的车辆上。 承担费用 承担用车单位另行租车的费用,若未能在规定时间内调派车辆。建立费用赔偿机制,确保用车单位的权益得到保障。同时,对未能按时调派车辆的原因进行分析和总结,采取相应的改进措施。 交通事故预案 事故处理步骤 具体措施 启动预案 收到交通事故报告后,立即启动应急预案。应急指挥中心会迅速组织相关人员进行事故处理,确保救援工作的高效进行。 前往现场 安排专人前往事故现场,协助处理事故。工作人员会在第一时间到达事故现场,配合交警和相关部门进行救援和处理工作。同时,安抚驾驶员和乘客的情绪,确保他们的安全和健康。 通知保险 及时通知保险公司,进行理赔事宜。与保险公司建立快速理赔通道,确保理赔工作能够顺利进行。同时,提供必要的事故证明和资料,协助保险公司进行理赔调查。 确保安全 确保驾驶员和乘客的安全,妥善处理后续问题。在事故处理过程中,始终将人员的安全放在首位,采取必要的措施保护驾驶员和乘客的生命财产安全。同时,对事故的原因进行深入调查和分析,总结经验教训,避免类似事故的再次发生。 应急人员职责 ①应急指挥中心负责统筹协调应急处理工作,制定应急处理方案,调配资源,确保应急工作的高效进行。在应急处理过程中,应急指挥中心会密切关注事故的发展情况,及时调整处理方案,确保各项工作有序开展。 ②车辆调度部门负责调派车辆和驾驶员,根据应急任务的需求,合理安排车辆和驾驶员的工作。同时,对车辆的运行情况进行实时监控,确保车辆能够按时、安全到达目的地。 ③维修人员负责车辆故障的维修和处理,具备专业的维修技能和丰富的经验。在接到车辆故障报告后,能够迅速到达现场,进行维修和处理,确保车辆能够尽快恢复正常运行。 ④后勤保障部门负责提供必要的物资和支持,如燃油、维修工具、食品等。确保应急工作的顺利进行,为应急人员提供良好的工作条件和生活保障。 预案演练与评估 ①定期组织应急处理预案演练,模拟各种突发情况,检验应急人员的应急响应能力和预案的可行性。通过演练,发现问题并及时进行改进,提高应急处理的效率和质量。 ②对演练结果进行评估,邀请专业的评估人员对演练过程和结果进行全面评估。分析演练中存在的问题和不足之处,总结经验教训。 ③根据评估结果,及时调整和完善应急预案,针对评估中发现的问题,对应急预案进行修订和优化。确保应急预案的有效性和可操作性,提高应急处理的能力和水平。 ④确保应急预案的有效性和可操作性,不断对应急预案进行更新和完善。结合实际情况和新的需求,对应急预案进行调整和改进,确保在面对各种突发情况时能够迅速、有效地进行处理。 建立应急沟通渠道 与采购人沟通 ①定期向采购人汇报应急响应工作情况,以书面报告或会议的形式,将应急响应工作的进展、成果和存在的问题及时告知采购人。同时,听取采购人的意见和建议,不断改进工作。 ②及时听取采购人的意见和建议,对采购人提出的问题和需求进行认真记录和分析。根据采购人的意见和建议,制定相应的改进措施,提高服务质量。 ③在紧急情况下,保持与采购人的实时沟通,通过电话、短信、视频会议等方式,确保信息的及时传递和沟通的顺畅。在沟通中,保持冷静、专业的态度,为采购人提供准确、有效的信息和支持。 ④按照采购人的要求,提供相关的信息和支持,根据采购人的具体需求,提供详细的车辆信息、行驶路线、预计到达时间等。同时,积极配合采购人的工作,为采购人提供必要的帮助和支持。 与驾驶员沟通 ①通过车辆定位系统和通讯设备与驾驶员保持联系,确保能够随时了解驾驶员的工作状态和车辆的运行情况。在与驾驶员沟通时,使用规范、简洁的语言,确保信息的准确传达。 ②及时传达应急任务和要求,将应急任务的具体内容、时间、地点等信息准确无误地传达给驾驶员。同时,为驾驶员提供必要的指导和支持,确保驾驶员能够顺利完成任务。 ③关心驾驶员的工作和生活情况,定期与驾驶员进行沟通和交流,了解他们的工作压力和生活困难。为驾驶员提供必要的帮助和支持,如调整工作安排、提供心理辅导等,提高驾驶员的工作积极性和满意度。 ④鼓励驾驶员反馈行驶过程中的问题和建议,建立驾驶员反馈机制,让驾驶员能够及时反馈行驶过程中遇到的问题和发现的安全隐患。对驾驶员的反馈进行认真分析和处理,采取相应的改进措施,提高车辆的运行安全和服务质量。 与相关部门沟通 ①与交通管理部门保持联系,及时了解道路情况和交通信息。通过交通管理部门的官方网站、社交媒体等渠道,获取最新的道路通行状况和交通管制信息。根据这些信息,调整车辆行驶路线,提高车辆的通行效率。 ②与保险公司沟通,及时处理理赔事宜。建立与保险公司的快速沟通机制,确保在发生交通事故或其他意外情况时能够及时报案和处理理赔。同时,提供必要的事故证明和资料,协助保险公司进行理赔调查。 ③与维修厂家合作,确保车辆及时维修和保养。与专业的维修厂家建立长期合作关系,定期对车辆进行全面检查和维护。在车辆出现故障时,能够迅速获得维修厂家的支持和帮助,确保车辆能够尽快恢复正常运行。 ④加强与其他相关单位的协作,共同应对紧急情况。与公安、消防、医疗等部门建立应急协作机制,在遇到紧急情况时能够相互配合、协同作战。通过联合演练和培训,提高应急协作的能力和水平。 应急保障人员培训 沟通渠道维护 ①定期检查沟通渠道的畅通性,确保信息传递正常。建立沟通渠道检查机制,定期对服务电话、投诉电话、车辆定位系统等沟通渠道进行测试和检查。及时发现和解决沟通渠道中存在的问题,确保信息能够准确、及时地传递。 ②对沟通渠道进行优化和升级,提高沟通效率。随着科技的不断发展,及时引入新的沟通技术和工具,如视频会议、即时通讯软件等。同时,优化沟通流程,减少信息传递的环节和时间,提高沟通效率。 ③建立沟通记录档案,便于查询和追溯。对每次沟通的内容、时间、方式等进行详细记录,建立沟通记录档案。在需要时,能够快速查询和追溯沟通记录,为决策提供依据。 ④加强对沟通人员的培训,提高沟通能力和服务水平。定期组织沟通人员进行培训,提高他们的沟通技巧、服务意识和应急处理能力。通过培训,使沟通人员能够更好地与采购人、驾驶员和相关部门进行沟通和交流,提高服务质量。 组建应急保障团队 选拔专业人员 人员选拔标准 ①政治思想合格,无犯罪记录,确保团队成员具有良好的道德品质和职业操守。在选拔过程中,会对候选人进行严格的背景调查,确保其符合相关要求。 应急保障人员选拔 ②具备相关专业知识和技能,持有有效证件,如驾驶证、维修资格证等。要求候选人具有扎实的专业知识和丰富的实践经验,能够熟练掌握应急保障工作所需的技能。 ③有三年或以上相关工作经验,熟悉应急保障工作的流程和要求。通过工作经验的积累,候选人能够更好地应对各种突发情况,提高应急处理的能力和效率。 ④身体健康,能够适应应急工作的要求。应急保障工作可能需要在恶劣的环境和高强度的工作压力下进行,因此要求团队成员具有良好的身体素质和心理素质。 考核与培训 ①对选拔的人员进行理论和实践考核,全面评估候选人的专业知识和技能水平。理论考核包括应急处理知识、交通法规等方面的内容,实践考核则包括车辆驾驶、故障维修等方面的操作。 ②组织专业培训,提高团队成员的应急处理能力。根据应急保障工作的实际需求,制定详细的培训计划,邀请行业专家进行授课和指导。培训内容包括应急处理流程、车辆维修技术、沟通协调技巧等方面。 ③定期进行模拟演练,检验培训效果。通过模拟各种突发情况,让团队成员在实践中锻炼应急处理能力。在演练过程中,对团队成员的表现进行评估和总结,发现问题并及时进行改进。 ④根据考核和演练结果,对团队成员进行调整和优化。对于表现优秀的成员,给予奖励和晋升机会;对于表现不佳的成员,进行再培训或调整岗位。通过不断优化团队成员结构,提高团队的整体素质和应急处理能力。 团队人员构成 ①包括车辆维修人员、驾驶员、应急指挥人员等,不同岗位的人员相互协作,共同完成应急保障工作。车辆维修人员负责车辆的维修和保养,确保车辆的性能良好;驾驶员负责安全、准时地将乘客送达目的地;应急指挥人员负责统筹协调应急处理工作,制定应急处理方案。 ②明确各成员的职责和分工,制定详细的岗位职责说明书,让每个成员清楚自己的工作任务和要求。在应急处理过程中,各成员能够按照职责分工,高效地完成工作。 ③确保团队人员的数量和结构合理,根据应急保障工作的实际需求,确定团队人员的数量和岗位设置。同时,注重团队人员的年龄、性别、专业等方面的搭配,提高团队的整体效能。 ④建立团队成员的储备机制,以备不时之需。在团队成员出现请假、离职等情况时,能够及时从储备人员中补充,确保应急保障工作的正常进行。 应急保障团队组建 人员激励机制 激励方式 具体措施 薪酬激励 建立合理的薪酬体系,根据团队成员的工作表现和贡献给予相应的薪酬待遇。设立绩效奖金、年终奖金等,激励团队成员积极工作。 表彰奖励 对表现优秀的成员进行表彰和奖励,如颁发荣誉证书、给予物质奖励等。通过表彰和奖励,激发团队成员的工作积极性和荣誉感。 晋升机会 提供晋升机会,鼓励成员不断提升自己。根据团队成员的工作能力和业绩,为其提供晋升空间,让他们有更多的发展机会。 团队氛围 营造良好的团队氛围,增强团队凝聚力。组织团队活动、培训等,促进团队成员之间的沟通和交流,建立良好的人际关系。 开展专业培训 培训计划制定 ①根据应急保障工作的需求,制定详细的培训计划。对团队成员的技能水平和应急保障工作的实际需求进行全面分析,确定培训的目标、内容、方式和时间安排。 ②明确培训目标、内容、方式和时间安排,培训目标要具体、可衡量,培训内容要具有针对性和实用性,培训方式要多样化,培训时间要合理安排。 ③确保培训计划的针对性和实用性,根据团队成员的不同岗位和技能水平,制定个性化的培训方案。培训内容要紧密结合应急保障工作的实际需求,让团队成员能够在培训中学到有用的知识和技能。 ④与团队成员进行沟通,征求他们的意见和建议,在制定培训计划时,充分考虑团队成员的需求和意见。通过沟通,提高团队成员对培训的参与度和积极性。 培训内容设置 ①应急处理流程和预案的学习,让团队成员熟悉应急处理的流程和方法,掌握应急预案的内容和要求。通过培训,使团队成员在面对突发情况时能够迅速、有效地进行处理。 ②车辆维修技术和故障排除方法,提高团队成员的车辆维修技能和故障排除能力。培训内容包括车辆的结构、原理、维修工具的使用等方面,让团队成员能够独立完成车辆的维修和保养工作。 ③驾驶安全知识和应急驾驶技巧,确保驾驶员能够安全、规范地驾驶车辆。培训内容包括交通法规、驾驶技能、应急驾驶技巧等方面,提高驾驶员的安全意识和应急处理能力。 ④沟通协调和团队协作能力的培养,团队成员之间的沟通协调和团队协作能力对于应急保障工作的顺利进行至关重要。通过培训,提高团队成员的沟通技巧和团队协作能力,让他们能够在应急处理过程中相互配合、协同作战。 培训方式选择 培训方式 具体操作 集中授课 采用集中授课的方式,邀请行业专家进行系统的讲解和培训。在授课过程中,专家会结合实际案例,深入浅出地讲解相关知识和技能。 现场演示 进行现场演示,让团队成员直观地了解操作过程和方法。通过现场演示,团队成员能够更好地掌握操作技巧和要点。 模拟演练 组织模拟演练,让团队成员在实践中锻炼应急处理能力。在模拟演练过程中,团队成员需要按照应急预案的要求进行操作,提高应急处理的熟练度和准确性。 网络学习 利用网络平台提供在线学习资源,让团队成员可以随时随地进行学习。网络学习资源包括视频教程、在线测试等,方便团队成员进行自主学习和复习。 实践操作 组织学员到实际工作场景中进行实践操作,让团队成员在实际工作中积累经验。通过实践操作,团队成员能够更好地将所学知识和技能应用到实际工作中。 案例分析 邀请行业专家进行案例分析和经验分享,让团队成员了解实际工作中遇到的问题和解决方法。通过案例分析,团队成员能够从中吸取经验教训,提高应急处理的能力。 培训效果评估 评估方式 具体操作 定期考核 定期对团队成员进行考核和评估,了解他们对培训内容的掌握程度和应用能力。考核方式包括理论考试、实践操作等,全面评估团队成员的学习效果。 掌握程度 了解他们对培训内容的掌握程度和应用能力,通过观察团队成员在实际工作中的表现,评估他们对培训内容的应用能力。同时,收集团队成员的反馈意见,了解他们对培训的满意度和建议。 调整计划 根据评估结果,调整培训计划和内容。对于团队成员普遍掌握不好的内容,进行再次培训和强化;对于培训效果不理想的培训方式,进行调整和改进。 表彰奖励 对表现优秀的学员进行表彰和奖励,激励团队成员积极学习和提高。表彰和奖励方式包括颁发荣誉证书、给予物质奖励等,激发团队成员的学习动力。 建立值班制度 值班职责明确 ①负责接收和处理应急任务信息,确保信息的及时传递和处理。值班人员会以高度的责任心和专业的态度,认真记录应急任务的相关信息,并及时将信息传达给相关部门和人员。 ②及时调度车辆和人员,根据应急任务的需求,合理安排车辆和人员的工作。在调度过程中,会考虑车辆的位置、状态和人员的技能水平等因素,确保能够高效地完成应急任务。 ③与采购人、驾驶员和相关部门保持沟通,及时了解应急任务的进展情况和存在的问题。通过沟通,协调各方资源,共同解决问题,确保应急任务的顺利进行。 ④记录值班期间的工作情况和问题,对值班期间的工作进行详细记录,包括应急任务的处理过程、沟通情况、存在的问题等。这些记录可以为后续的工作提供参考和依据,也便于对值班工作进行总结和评估。 值班表制定 制定要点 具体操作 合理安排 根据团队人员数量和工作需求,制定合理的值班表。考虑团队人员的工作能力、休息时间和应急任务的分布情况,确保值班人员能够合理安排工作和生活。 均衡负荷 确保值班人员的休息时间和工作负荷均衡,避免值班人员过度劳累。在安排值班表时,会合理分配工作任务,让值班人员有足够的休息时间。 提前公布 提前公布值班表,让值班人员做好准备。值班人员可以根据值班表的安排,合理调整自己的工作和生活计划,确保能够按时、高质量地完成值班任务。 动态调整 对值班表进行动态调整,适应工作变化。根据应急任务的实际情况和团队人员的变动情况,及时对值班表进行调整,确保值班工作的顺利进行。 值班记录与报告 ①详细记录值班期间的应急任务处理情况,包括任务接收时间、处理过程、结果等信息。记录要准确、详细、清晰,便于后续的查询和分析。 ②定期向上级领导报告值班工作情况,将值班期间的工作情况和存在的问题及时向上级领导汇报。上级领导可以根据报告的内容,及时做出决策和指示,指导值班工作的开展。 ③对值班过程中出现的问题进行分析和总结,找出问题的原因和解决方法。通过分析和总结,不断改进值班工作的流程和方法,提高值班工作的效率和质量。 ④将值班记录和报告进行存档,以备后续查阅和参考。存档的值班记录和报告可以为应急保障工作的评估和改进提供重要依据。 值班监督与考核 ①加强对值班人员的监督,确保值班工作的正常进行。通过定期检查、不定期抽查等方式,对值班人员的工作情况进行监督。监督内容包括值班人员的在岗情况、工作态度、应急任务处理情况等。 ②对值班人员的工作表现进行考核,根据值班人员的工作表现和值班记录,对其进行客观、公正的考核。考核指标包括应急任务处理的及时性、准确性、沟通协调能力等。 ③对违反值班制度的人员进行批评和处理,对于违反值班制度的行为,要及时进行纠正和处理。批评和处理方式包括口头警告、书面警告、扣除绩效等,以维护值班制度的严肃性。 ④激励值班人员认真履行职责,通过建...
五邑大学公务用车租赁服务资格项目投标方案.docx
下载提示

1.本文档仅提供部分内容试读;

2.支付并下载文件,享受无限制查看;

3.本网站所提供的标准文本仅供个人学习、研究之用,未经授权,严禁复制、发行、汇编、翻译或网络传播等,侵权必究;

4.左侧添加客服微信获取帮助;

5.本文为word版本,可以直接复制编辑使用。


这个人很懒,什么都没留下
未认证用户 查看用户
该文档于 上传
×
精品标书制作
百人专家团队
擅长领域:
工程标 服务标 采购标
16852
已服务主
2892
中标量
1765
平台标师
扫码添加客服
客服二维码
咨询热线:192 3288 5147
公众号
微信客服
客服