文库 工程类投标方案 市政工程

春城街道2025年环境卫生综合整治项目投标方案.docx

DOCX   1337页   下载614   2025-09-08   浏览37   收藏82   点赞476   评分-   721626字   228.00

AI慧写标书

十分钟千页标书高效生成

温馨提示:当前文档最多只能预览 15 页,若文档总页数超出了 15 页,请下载原文档以浏览全部内容。
春城街道2025年环境卫生综合整治项目投标方案.docx 第1页
春城街道2025年环境卫生综合整治项目投标方案.docx 第2页
春城街道2025年环境卫生综合整治项目投标方案.docx 第3页
春城街道2025年环境卫生综合整治项目投标方案.docx 第4页
春城街道2025年环境卫生综合整治项目投标方案.docx 第5页
春城街道2025年环境卫生综合整治项目投标方案.docx 第6页
春城街道2025年环境卫生综合整治项目投标方案.docx 第7页
春城街道2025年环境卫生综合整治项目投标方案.docx 第8页
春城街道2025年环境卫生综合整治项目投标方案.docx 第9页
春城街道2025年环境卫生综合整治项目投标方案.docx 第10页
春城街道2025年环境卫生综合整治项目投标方案.docx 第11页
春城街道2025年环境卫生综合整治项目投标方案.docx 第12页
春城街道2025年环境卫生综合整治项目投标方案.docx 第13页
春城街道2025年环境卫生综合整治项目投标方案.docx 第14页
春城街道2025年环境卫生综合整治项目投标方案.docx 第15页
剩余1322页未读, 下载浏览全部

开通会员, 优惠多多

6重权益等你来

首次半价下载
折扣特惠
上传高收益
特权文档
AI慧写优惠
专属客服
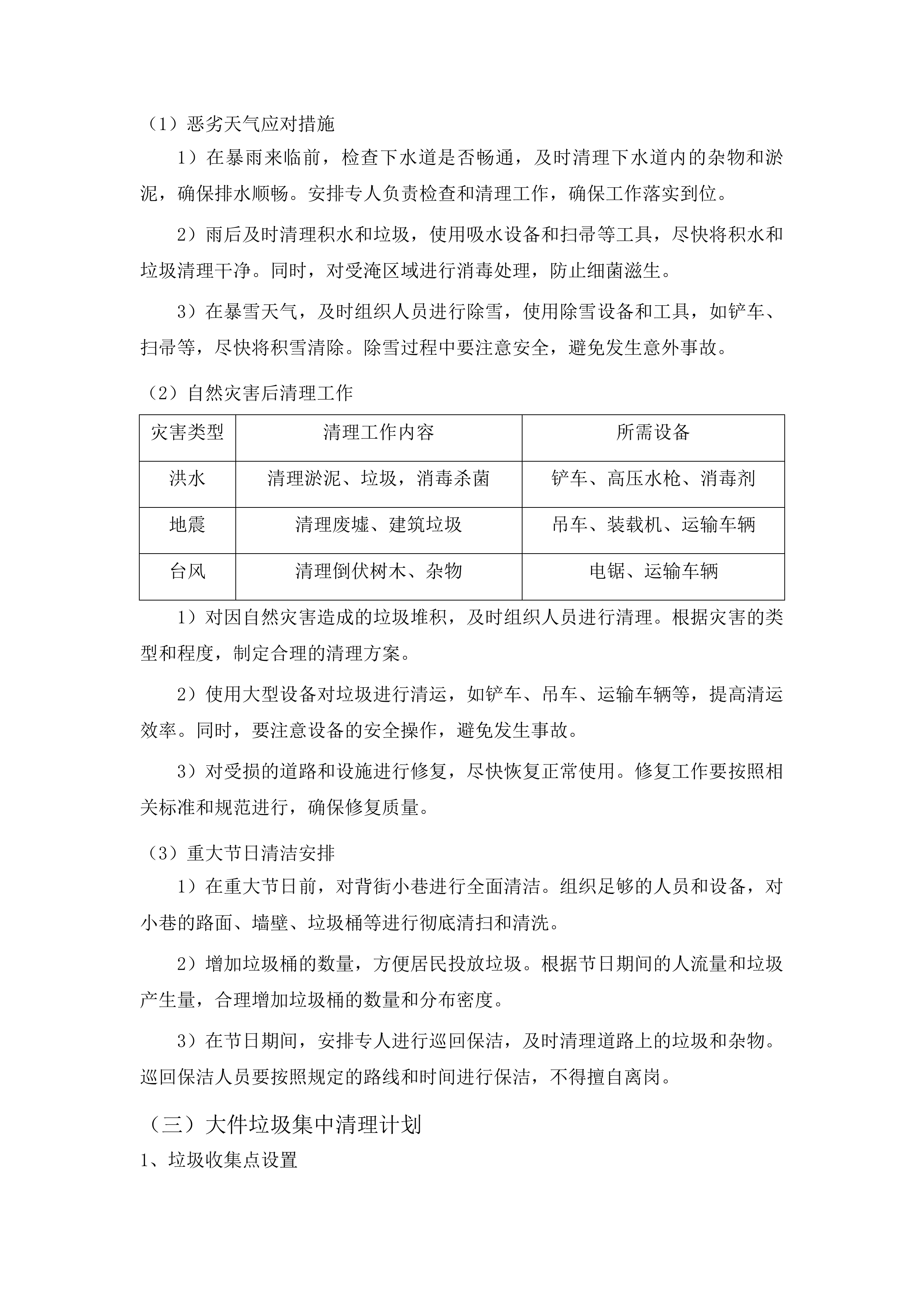
春城街道2025年环境卫生综合整治项目投标方案 第一章 环境卫生清理服务方案 6 第一节 清扫作业质量保障 6 一、 重点区域清扫频次规划 6 二、 作业人员配置方案 22 三、 作业设备使用管理 28 四、 垃圾类别分类处理 39 五、 清扫质量检查机制 45 第二节 巡回保洁效果提升 65 一、 巡回路线规划设计 65 二、 作业方式优化方案 74 三、 数字化平台联动机制 81 四、 保洁情况记录管理 94 第三节 清扫标准达标管理 97 一、 清扫标准制定依据 97 二、 区域清洁标准细则 114 三、 质量监督检查体系 128 四、 责任追究管理办法 145 第四节 环卫设施布局优化 166 一、 设施设置影响因素 166 二、 分类垃圾桶配置方案 171 三、 设施维护管理机制 186 四、 布局优化协作机制 202 第五节 作业流程完整性与可行性 218 一、 全流程环节设计 218 二、 岗位职责分工体系 228 三、 作业调度管理系统 245 四、 突发情况应对预案 253 五、 流程优化提升机制 269 第二章 垃圾收集与运输方案 294 第一节 垃圾分类收集执行 294 一、 垃圾分类标准制定 294 二、 分类垃圾桶布设方案 315 三、 垃圾分类宣传培训 324 四、 数字化平台反馈机制 337 第二节 垃圾运输及时性保障 342 一、 垃圾清运时间规划 342 二、 运输设备配置方案 355 三、 运输调度系统建设 372 四、 环境卫生整洁保障 382 第三节 垃圾运输车辆及设施维护 401 一、 运输车辆日常检查 401 二、 车辆集中保养计划 419 三、 收集设施清洁消毒 427 四、 维护台账管理体系 431 第三章 环卫设备管理方案 444 第一节 设备运行状况管理 444 一、 环卫设备运行监测机制 444 二、 设备故障响应处理 459 三、 设备运行数据分析制度 471 四、 专业设备操作人员配置 477 五、 适应性设备调度计划 490 第二节 设备日常维护保养 502 一、 设备保养计划制定 502 二、 专职维护人员配备 514 三、 设备保养档案管理 526 四、 备用设备库设置 542 五、 关键设备专业检测 554 六、 季节适应性保养调整 565 第四章 环卫人员管理 572 第一节 人员培训参与保障 572 一、 年度培训计划制定 572 二、 集中培训组织实施 583 三、 培训考核效果评估 598 四、 培训档案规范管理 607 五、 岗前专项培训开展 621 第二节 岗位职责履行管理 635 一、 岗位职责明确划分 635 二、 日常巡查机制建立 651 三、 绩效考核制度设计 662 四、 考核结果公示执行 676 五、 履职问题处理措施 690 第三节 群众投诉处理方案 703 一、 投诉渠道设立维护 703 二、 投诉登记台账管理 725 三、 投诉问题处理时效 729 四、 重点问题跟踪回访 740 五、 投诉数据统计分析 759 第五章 应急预案 773 第一节 车辆故障应急预案 773 一、 现场快速响应机制 773 二、 备用设备调度方案 791 第二节 恶劣天气应急预案 806 一、 暴雨天气应对措施 806 二、 暴雪天气应对策略 822 第三节 垃圾量激增应急预案 834 一、 临时增派资源方案 834 二、 垃圾转运保障措施 849 第六章 环境保护措施 866 第一节 环保措施全面性保障 866 一、 扬尘控制专项方案 866 二、 噪音污染治理办法 878 三、 废水处理实施细则 897 四、 垃圾分类处理规程 915 五、 生态资源保护策略 928 第二节 措施合理性与操作性 951 一、 春城街道环境特性分析 951 二、 标准化作业流程设计 963 三、 执行标准体系构建 976 四、 全流程监管机制建设 986 第三节 措施针对性实施 998 一、 正阳街以西区域方案 999 二、 正阳街以东区域方案 1014 三、 数字化平台件处理区域方案 1026 四、 特殊作业类型环保措施 1040 第七章 规章制度 1046 第一节 制度建设完善 1046 一、 环境卫生服务标准规范 1046 二、 环卫设备管理制度 1060 三、 岗位职责与人员管理 1085 四、 应急与投诉处理机制 1101 第二节 制度执行保障 1113 一、 人员培训考核体系 1113 二、 执行监督管理机制 1133 三、 信息化管理平台应用 1146 第三节 制度优化完善 1163 一、 定期评估修订机制 1163 二、 制度版本管理规范 1172 三、 执行效能提升措施 1193 第八章 安全保证措施 1209 第一节 安全管理体系建立 1209 一、 安全管理组织架构设计 1209 二、 安全生产管理制度制定 1215 三、 环卫作业安全检查机制 1221 四、 安全责任追究制度建立 1228 五、 区域性安全管理措施 1232 第二节 作业安全保障措施 1239 一、 作业车辆使用安全规范 1239 二、 高危作业专项安全流程 1246 三、 下水井作业安全措施 1253 四、 环卫工人作业环境保障 1260 第三节 人员安全培训实施 1265 一、 岗前安全培训制度 1265 二、 定期安全演练组织 1270 三、 特殊工种专项培训 1277 四、 安全培训档案管理 1284 第四节 防护装备配备管理 1290 一、 基础安全防护装备配备 1290 二、 专业安全防护装备配备 1295 三、 防护装备管理制度 1301 第五节 安全检查与监督实施 1308 一、 定期安全巡查制度 1308 二、 安全问题整改台账 1316 三、 专职安全员现场监督 1321 四、 重点区域专项安全检查 1330 环境卫生清理服务方案 清扫作业质量保障 重点区域清扫频次规划 主干道每日清扫安排 清晨全面清扫 垃圾收集处理 1)清扫过程中,将垃圾及时收集到指定的容器中,防止垃圾在道路上二次污染。同时,安排专人负责监督垃圾收集过程,确保收集工作高效有序进行。 2)按照垃圾分类要求,对不同类型的垃圾进行分类存放,如可回收物、有害垃圾、厨余垃圾和其他垃圾。分类存放有助于提高垃圾处理的效率和资源利用率。 3)定期将收集的垃圾运输至指定的处理地点,严格遵守运输过程中的环保要求,避免垃圾泄漏和异味散发。运输车辆要保持清洁,定期进行维护和检查。 垃圾收集处理 清扫质量检查 1)清扫完成后,安排专人对清扫质量进行检查,检查人员要具备专业的清扫知识和丰富的经验。检查过程要全面细致,不放过任何一个角落。 2)检查道路是否还有明显的垃圾和污渍,包括道路两侧的人行道、绿化带和排水口等。对于发现的问题,要及时记录并标注位置。 3)对不符合清扫标准的区域,及时安排人员进行返工。返工人员要在规定的时间内完成任务,并再次接受检查,确保清扫质量达到要求。 特殊情况处理 1)如遇到恶劣天气,及时调整清扫计划。在暴雨天气,优先清理排水口,防止积水;在大风天气,增加清扫频次,及时清理飘落的树叶和杂物。 2)对因交通事故等原因产生的大量垃圾,及时组织人员进行清理。清理过程中要注意安全,设置警示标志,避免发生二次事故。 3)在重大活动期间,增加清扫频次和力度。提前制定详细的清扫方案,合理安排人员和设备,确保活动期间主干道的整洁美观。 日间巡回保洁 保洁路线规划 1)根据主干道的实际情况,合理规划保洁人员的巡回路线。考虑道路的长度、车流量、人流量等因素,确保每个区域都能得到及时的保洁。 2)确保每个区域都能得到及时的保洁,设置明确的保洁责任区,责任到人。保洁人员要按照规定的路线和时间进行巡回保洁,不得擅自离岗。 3)避免出现保洁盲区,对一些容易被忽视的区域,如道路交叉口、公交站台等,要重点关注。定期对保洁路线进行评估和调整,提高保洁效率。 日间巡回保洁 垃圾清理频率 区域类型 垃圾产生量 清理频率 商业区 较大 每2小时一次 居民区 适中 每3小时一次 工业区 较小 每4小时一次 1)根据垃圾产生量的不同,确定不同区域的垃圾清理频率。对垃圾产生量较大的区域,增加清理次数,确保道路始终保持整洁。 2)对垃圾产生量较大的区域,如商业区、学校周边等,增加清理次数,安排专人负责该区域的垃圾清理工作。 3)确保道路始终保持整洁,保洁人员要及时清理道路上的垃圾和杂物,保持道路的干净卫生。同时,定期对垃圾桶进行检查和清理,避免垃圾外溢。 保洁工具配备 1)为保洁人员配备合适的保洁工具,如扫帚、垃圾袋、簸箕、拖把等。根据不同的清扫任务和区域,选择合适的工具,提高清扫效率。 2)定期对保洁工具进行检查和更换,确保工具的正常使用。对损坏的工具要及时维修或更换,避免影响保洁工作的质量。 3)确保保洁工具的正常使用,保洁人员要正确使用工具,定期对工具进行保养和维护。同时,要妥善保管工具,避免丢失和损坏。 保洁工具配备 夜间深度清洁 路面清洗流程 1)先对路面进行冲洗,使用高压水枪去除表面的灰尘和杂物。冲洗时要注意水压和角度,确保冲洗效果。 2)使用清洁剂对路面进行刷洗,选择环保、高效的清洁剂,按照规定的比例稀释后使用。刷洗过程中要全面覆盖路面,确保清洁效果。 3)最后用清水将路面冲洗干净,去除清洁剂残留。冲洗后要检查路面是否干净,如有污渍要及时进行再次清洗。 夜间深度清洁 路面清洗流程 定期深度清洁 交通设施擦拭 1)对交通标志、路灯杆等设施进行擦拭,保持其表面的清洁和光亮。使用干净的抹布和清洁剂进行擦拭,确保设施的清晰可见。 2)使用干净的抹布和清洁剂进行擦拭,按照从上到下、从左到右的顺序进行擦拭,避免遗漏。擦拭后要检查设施表面是否干净,如有污渍要及时进行再次擦拭。 3)确保交通设施的清晰可见,擦拭过程中要注意保护设施,避免损坏。同时,要检查设施的安装是否牢固,如有松动要及时进行加固。 交通设施擦拭 清洁质量验收 1)清洁完成后,组织人员对清洁质量进行验收,验收人员要具备专业的清洁知识和丰富的经验。验收过程要全面细致,不放过任何一个细节。 2)检查路面是否干净、交通设施是否整洁,包括路面是否有污渍、积水,交通标志是否清晰,路灯杆是否干净等。对于发现的问题,要及时记录并标注位置。 3)对不符合要求的区域,及时进行整改。整改人员要在规定的时间内完成任务,并再次接受验收,确保清洁质量达到要求。 清洁质量验收 背街小巷清洁周期 日常清扫安排 清扫工具选择 1)根据背街小巷的实际情况,选择合适的清扫工具。对于狭窄的小巷,使用小型扫帚和簸箕,方便操作。 2)对于狭窄的小巷,使用小型扫帚和簸箕,能够灵活地清扫角落和缝隙。同时,配备长柄扫帚,用于清扫高处的灰尘和杂物。 3)对于较大的垃圾,使用推车进行收集,提高收集效率。推车要具备一定的容量和稳定性,方便运输垃圾。 背街小巷日常清扫 垃圾收集方式 1)在小巷内合理设置垃圾桶,方便居民投放垃圾。垃圾桶的数量和位置要根据小巷的长度、居民数量等因素进行合理规划。 2)定期对垃圾桶进行清理和消毒,防止细菌滋生和异味散发。清理和消毒的频率要根据垃圾产生量和季节变化进行调整。 3)将收集的垃圾及时运输至指定的处理地点,严格遵守运输过程中的环保要求,避免垃圾泄漏和异味散发。运输车辆要保持清洁,定期进行维护和检查。 清扫质量监督 1)安排专人对背街小巷的清扫质量进行监督,监督人员要具备专业的清扫知识和丰富的经验。监督过程要全面细致,不放过任何一个角落。 2)检查道路是否干净、垃圾桶是否满溢,包括道路是否有垃圾、污渍,垃圾桶是否有垃圾外溢等。对于发现的问题,要及时记录并标注位置。 3)对不符合清扫标准的区域,及时要求清扫人员进行整改。整改人员要在规定的时间内完成任务,并再次接受检查,确保清扫质量达到要求。 定期深度清洁 路面清洗步骤 1)先对路面进行清扫,去除表面的灰尘和杂物。使用扫帚和簸箕将路面上的垃圾和杂物清扫干净,为后续的清洗工作做好准备。 2)使用清洁剂对路面进行喷洒和刷洗,选择环保、高效的清洁剂,按照规定的比例稀释后使用。刷洗过程中要全面覆盖路面,确保清洁效果。 3)最后用高压水枪将路面冲洗干净,去除清洁剂残留。冲洗时要注意水压和角度,确保冲洗效果。 下水道疏通方法 1)使用专业的疏通工具,对下水道进行疏通。如管道疏通器、高压水枪等,根据下水道堵塞的情况选择合适的工具。 2)清理下水道内的杂物和淤泥,避免下水道堵塞。清理过程中要注意安全,避免发生意外事故。 3)确保下水道的畅通,定期对下水道进行检查和维护,及时发现和处理堵塞问题。 下水道疏通方法 深度清洁效果评估 1)深度清洁完成后,对清洁效果进行评估。评估人员要具备专业的清洁知识和丰富的经验,从路面干净程度、下水道畅通情况等方面进行评估。 2)检查路面是否干净、下水道是否畅通,包括路面是否有污渍、积水,下水道是否有堵塞等。对于发现的问题,要及时记录并标注位置。 3)对不符合要求的区域,及时进行再次清洁。再次清洁人员要在规定的时间内完成任务,并再次接受评估,确保清洁效果达到要求。 特殊情况处理 恶劣天气应对措施 1)在暴雨来临前,检查下水道是否畅通,及时清理下水道内的杂物和淤泥,确保排水顺畅。安排专人负责检查和清理工作,确保工作落实到位。 2)雨后及时清理积水和垃圾,使用吸水设备和扫帚等工具,尽快将积水和垃圾清理干净。同时,对受淹区域进行消毒处理,防止细菌滋生。 3)在暴雪天气,及时组织人员进行除雪,使用除雪设备和工具,如铲车、扫帚等,尽快将积雪清除。除雪过程中要注意安全,避免发生意外事故。 自然灾害后清理工作 灾害类型 清理工作内容 所需设备 洪水 清理淤泥、垃圾,消毒杀菌 铲车、高压水枪、消毒剂 地震 清理废墟、建筑垃圾 吊车、装载机、运输车辆 台风 清理倒伏树木、杂物 电锯、运输车辆 1)对因自然灾害造成的垃圾堆积,及时组织人员进行清理。根据灾害的类型和程度,制定合理的清理方案。 2)使用大型设备对垃圾进行清运,如铲车、吊车、运输车辆等,提高清运效率。同时,要注意设备的安全操作,避免发生事故。 3)对受损的道路和设施进行修复,尽快恢复正常使用。修复工作要按照相关标准和规范进行,确保修复质量。 重大节日清洁安排 1)在重大节日前,对背街小巷进行全面清洁。组织足够的人员和设备,对小巷的路面、墙壁、垃圾桶等进行彻底清扫和清洗。 2)增加垃圾桶的数量,方便居民投放垃圾。根据节日期间的人流量和垃圾产生量,合理增加垃圾桶的数量和分布密度。 3)在节日期间,安排专人进行巡回保洁,及时清理道路上的垃圾和杂物。巡回保洁人员要按照规定的路线和时间进行保洁,不得擅自离岗。 大件垃圾集中清理计划 垃圾收集点设置 收集点标识设置 1)在收集点设置明显的标识,标明可投放的大件垃圾种类,如家具、电器、建材等。标识要使用清晰、醒目的文字和图标,方便居民识别。 2)使用清晰的文字和图标,方便居民识别。定期对标识进行检查和维护,确保其清晰可见。如发现标识损坏或褪色,及时进行更换。 3)定期对标识进行检查和维护,确保其清晰可见。安排专人负责标识的检查和维护工作,建立检查和维护记录。 大件垃圾清理 收集点容量规划 1)根据各区域的垃圾产生量,合理规划收集点的容量。对垃圾产生量较大的区域,增加收集点的数量或扩大容量。 2)对于垃圾产生量较大的区域,如商业区、居民区等,增加收集点的数量或扩大容量。同时,要考虑收集点的布局和交通便利性,方便垃圾的收集和运输。 3)定期对收集点的垃圾进行清理,避免溢出。安排专人负责收集点的垃圾清理工作,按照规定的时间和频率进行清理。 收集点周边环境维护 1)保持收集点周边环境的整洁,定期进行清扫。安排专人负责收集点周边的清扫工作,每天至少清扫一次。 2)对收集点周边的垃圾进行及时清理,避免堆积。如发现周边有垃圾堆积,要及时清理干净。同时,要加强对居民的宣传教育,引导居民正确投放垃圾。 3)防止垃圾散发异味,影响周边居民生活。定期对收集点进行消毒处理,使用除臭剂等措施,减少异味散发。 清理时间安排 日常清理流程 1)清理人员按照规定的时间到达收集点。提前做好准备工作,检查清理设备和工具是否齐全、完好。 2)使用6吨翻斗车、30型或50型铲车等设备将大件垃圾装载到运输车辆上。操作人员要严格按照操作规程进行操作,确保装载安全。 3)将垃圾运输至指定的处理地点,严格遵守交通规则,确保运输安全。同时,要做好运输过程中的防护措施,防止垃圾散落。 特殊情况处理 1)如遇到垃圾量较大的情况,及时增加清理车辆和人员。根据实际情况,合理调配资源,确保清理工作顺利进行。 2)对因特殊原因未能按时清理的垃圾,做好记录并尽快安排清理。建立特殊情况处理记录,明确责任人和处理时间。 3)在节假日期间,合理调整清理时间。根据节假日的特点和垃圾产生量的变化,制定合理的清理计划。 清理时间调整机制 季节 垃圾产生量情况 清理时间调整 夏季 较大 增加清理频次,提前清理时间 冬季 较小 减少清理频次,推迟清理时间 1)根据季节变化和垃圾产生量的波动,适时调整清理时间。建立清理时间调整档案,记录每次调整的原因和时间。 2)在夏季等垃圾产生量较大的季节,增加清理频次,确保垃圾及时清理。同时,要合理安排清理人员的工作时间,避免高温时段作业。 3)及时向居民公布清理时间的调整情况,通过社区公告、短信通知等方式,确保居民知晓。同时,要做好解释工作,争取居民的理解和支持。 运输与处理 运输车辆选择 1)根据大件垃圾的体积和重量,选择合适的运输车辆。优先选用具有封闭车厢的车辆,防止垃圾散落。如垃圾体积较大,可选择大型货车;如垃圾重量较重,可选择重型卡车。 2)优先选用具有封闭车厢的车辆,防止垃圾散落。封闭车厢可以有效防止垃圾在运输过程中飞扬、泄漏,减少对环境的污染。 3)定期对运输车辆进行检查和维护,确保其性能良好。建立车辆检查和维护档案,记录每次检查和维护的情况。 运输过程防护 1)对大件垃圾进行固定和捆绑,防止在运输过程中晃动和碰撞。使用绳索、链条等工具,将垃圾牢固地固定在车厢内。 2)在车厢内铺设防护垫,减少垃圾对车辆的损坏。防护垫可以选择橡胶垫、草垫等,根据垃圾的特点和运输要求进行选择。 3)遵守交通规则,确保运输安全。驾驶员要严格遵守交通法规,文明驾驶,避免发生交通事故。 垃圾处理方式 1)根据大件垃圾的种类和性质,选择合适的处理方式。对于可回收利用的垃圾,进行回收处理,如金属、木材、塑料等;对于不可回收的垃圾,按照环保要求进行填埋或焚烧处理。 2)对于可回收利用的垃圾,进行回收处理,提高资源利用率。建立回收处理渠道,与相关企业合作,将可回收垃圾进行再加工和利用。 3)对于不可回收的垃圾,按照环保要求进行填埋或焚烧处理。填埋场和焚烧厂要符合相关环保标准,确保垃圾处理过程中的环境安全。 特殊区域专项清洁方案 学校周边清洁 上学放学时段保洁 1)提前安排保洁人员到岗,做好清洁准备工作。保洁人员要在学生上学和放学前30分钟到达岗位,检查清洁工具和设备是否齐全、完好。 2)在学生上学和放学期间,及时清理地面上的垃圾和纸屑。增加保洁人员的巡回频次,确保地面始终保持干净整洁。 3)引导学生正确投放垃圾,养成良好的卫生习惯。在学校周边设置明显的垃圾投放标识,安排专人进行引导和监督。 特殊区域专项清洁 周边设施清洁 设施类型 清洁频率 清洁方法 公交站台 每天一次 擦拭、冲洗 宣传栏 每周一次 擦拭、除尘 路灯杆 每月一次 擦拭、除锈 1)对学校周边的公交站台、宣传栏等设施进行定期清洁。根据设施的使用频率和污染程度,确定合理的清洁频率。 2)擦拭设施表面的灰尘和污渍,保持其整洁美观。使用干净的抹布和清洁剂进行擦拭,确保设施表面干净无污渍。 3)检查设施的完好情况,及时报告损坏情况。建立设施检查和报告制度,发现设施损坏要及时报告相关部门进行维修。 垃圾处理与消毒 1)定期对学校周边的垃圾桶进行清理,防止垃圾堆积。安排专人负责垃圾桶的清理工作,每天至少清理一次。 2)使用消毒剂对垃圾桶进行消毒,杀灭细菌和病毒。选择合适的消毒剂,按照规定的比例稀释后使用。 3)对清理出的垃圾进行分类处理,确保环保安全。将可回收垃圾、有害垃圾和其他垃圾分别投放至相应的垃圾桶内,交由专业部门进行处理。 商业街清洁 营业时间保洁 时间段 巡回路线 重点清理区域 上午 商业街主街道 店铺门口、垃圾桶周边 中午 商业街次街道 餐饮店铺周边 下午 商业街广场 休闲区域、游乐设施周边 晚上 商业街全区域 所有垃圾和污渍 1)保洁人员按照规定的路线和时间进行巡回保洁。根据商业街的布局和人流量,制定合理的巡回路线和时间安排。 2)及时清理地面上的烟头、纸屑等垃圾。增加保洁人员的注意力,确保及时发现和清理垃圾。 3)对垃圾桶进行检查,当垃圾达到一定量时及时清理。建立垃圾桶检查制度,安排专人负责检查和清理工作。 油污清理措施 1)对于餐饮店铺周边的油污地面,使用专业的清洁剂进行清洗。选择具有强力去污能力的清洁剂,按照规定的比例稀释后使用。 2)定期对排水口进行疏通,防止油污堵塞下水道。安排专人负责排水口的疏通工作,每周至少疏通一次。 3)提醒商家做好门前卫生管理,减少油污产生。通过发放宣传资料、张贴标语等方式,提高商家的卫生意识。 公共厕所清洁 1)每天对公共厕所进行多次清洁,包括地面、墙面、便器等。安排足够的保洁人员,确保清洁工作的质量和效率。 2)使用消毒剂对厕所进行消毒,消除异味和细菌。选择具有杀菌除臭功能的消毒剂,按照规定的比例稀释后使用。 3)及时补充卫生纸、洗手液等用品,确保正常使用。建立用品补充制度,安排专人负责补充工作。 公园景区清洁 园区全面清扫 1)每天对公园景区进行全面清扫,包括道路、广场等区域。组织足够的人员和设备,确保清扫工作的全面性和彻底性。 2)清理落叶、树枝等杂物,保持园区整洁。使用扫帚、吹风机等工具,及时清理园区内的杂物。 3)对公园内的垃圾桶进行及时清理和更换。安排专人负责垃圾桶的清理和更换工作,确保垃圾桶始终保持不满溢。 景观区域清洁 景观区域类型 清洁频率 清洁方法 草坪 每周一次 修剪、清理垃圾 花丛 每天一次 清理枯枝、落叶 树林 每月一次 清理杂物、病虫害防治 1)安排专人对草坪、花丛等景观区域进行清理。根据景观区域的特点和需求,制定合理的清洁计划。 2)使用工具将垃圾从草丛中取出,避免破坏植被。选择合适的工具,如镊子、耙子等,小心地清理垃圾。 3)定期对景观区域进行修剪和维护,保持美观。建立景观区域修剪和维护制度,安排专人负责相关工作。 设施清洁与消毒 设施类型 清洁频率 消毒方法 游乐设施 每天一次 擦拭、喷洒消毒剂 休息长椅 每周一次 擦拭、消毒 指示牌 每月一次 擦拭、除尘 1)每周对游乐设施、休息长椅等进行全面清洁。组织专业的清洁人员,使用合适的清洁工具和清洁剂,确保清洁工作的质量。 2)使用消毒剂对设施表面进行擦拭,杀灭细菌和病毒。选择具有杀菌消毒功能的消毒剂,按照规定的比例稀释后使用。 3)检查设施的安全情况,及时报告损坏情况。建立设施安全检查制度,安排专人负责检查和报告工作。 作业人员配置方案 环境卫生清理工人数量 依据区域面积确定 1)根据长春市绿园区春城街道办事处辖区内各标段的区域面积大小,合理确定环境卫生清理工人数量。面积较大的标段,相应增加工人数量。面积较大的区域,垃圾分布范围广,清理难度大,需要更多的工人投入到日常清扫作业中,以确保每个角落都能得到及时清理。 2)对于正阳街以西区域(二标段)和正阳街以东区域(三标段),结合各自区域的实际面积,按一定比例配备工人。这两个区域的面积可能存在差异,通过科学的比例计算,可以使工人数量与区域面积相匹配,提高清扫效率。 3)数字化平台件涉及的辖区(一标段),考虑到其工作的特殊性和复杂性,在保证基本清理需求的基础上,适当增加一定数量的工人。数字化平台件的清理工作可能涉及到信息采集、问题处理等多个环节,需要更多的人力来保障工作的顺利进行。 4)确保每个区域都有足够的工人进行日常清扫作业,以达到良好的清扫效果。只有保证每个区域的工人数量充足,才能及时清理垃圾,保持环境卫生整洁,满足国家规定的相关质量要求。 垃圾清理作业 结合垃圾产生量 1)统计各标段内的垃圾产生量,根据垃圾产生量的多少来调整环境卫生清理工人数量。不同标段的垃圾产生量可能存在较大差异,通过准确统计垃圾产生量,可以为工人数量的调整提供科学依据。 2)垃圾产生量较大的区域,如商业街、居民区等,增加相应的工人数量,以保证垃圾能够及时清理。这些区域人口密集,活动频繁,垃圾产生量较大,如果工人数量不足,容易导致垃圾堆积,影响环境卫生。 3)对于垃圾产生量相对较少的区域,合理安排工人数量,避免人员浪费。在保证基本清扫需求的前提下,减少不必要的人力投入,提高资源利用效率。 4)定期对各标段的垃圾产生量进行评估,根据评估结果动态调整工人数量。随着时间的推移和区域发展的变化,垃圾产生量可能会发生变化,定期评估并调整工人数量,可以使人员配置始终保持合理状态。 考虑作业难度 1)分析各标段内的作业难度,如道路状况、地形地貌等因素,根据作业难度确定工人数量。道路狭窄、地形复杂的区域,清扫作业难度较大,需要更多的工人来完成工作。 2)对于道路狭窄、地形复杂的区域,增加工人数量,以提高清扫效率。在这些区域,大型清扫设备可能无法正常作业,需要人工进行细致的清理,增加工人数量可以加快清扫进度。 3)对于高空作业、下水井清掏等难度较大的工作,配备专业的工人,并根据工作需求合理安排数量。这些工作需要特定的技能和设备,只有专业的工人才能胜任,合理安排数量可以确保工作的质量和安全。 4)综合考虑作业难度和其他因素,确保工人数量能够满足各标段的清扫作业需求。在确定工人数量时,不能只考虑作业难度,还需要结合区域面积、垃圾产生量等因素进行综合分析,以达到最佳的人员配置效果。 道路清扫 高空作业 下水井清掏 岗位责任区域划分 按标段划分责任区 1)将长春市绿园区春城街道办事处辖区内的三个标段分别划分为不同的责任区域。明确各标段的责任范围,有助于提高工作效率和管理水平。 2)明确每个标段的环境卫生清理工人负责该标段内的全部清扫作业。每个工人都清楚自己的工作任务和责任范围,避免出现工作推诿的情况。 3)一标段负责辖区内数字化平台件涉及区域的清扫;二标段负责正阳街以西区域的清扫;三标段负责正阳街以东区域的清扫。这样的划分方式可以使清扫工作更加有针对性,提高清扫效果。 4)确保每个标段的责任区域明确,避免出现责任推诿的情况。通过明确责任区域,可以增强工人的责任感,提高工作质量和效率。 细分具体区域 1)在每个标段内,进一步细分具体的责任区域,如道路、绿化带、广场等。将大的标段划分为更小的区域,可以使清扫工作更加细致和全面。 2)将不同类型的区域分配给不同的工人或小组负责。根据区域的特点和清扫难度,合理分配人员,提高工作效率。 3)对于道路清扫,安排专人负责;对于绿化带和广场的清扫,可根据实际情况进行合理分配。不同类型的区域需要不同的清扫方法和工具,安排专人负责可以提高清扫质量。 4)明确每个具体区域的清扫标准和要求,确保清扫质量。制定明确的清扫标准和要求,可以使工人清楚自己的工作目标和质量要求,提高工作的规范性和一致性。 绿化带清扫 特殊区域重点划分 1)针对重点区域,如商业街、居民区、学校周边等,进行重点责任划分。这些区域人员密集,环境卫生要求高,需要重点关注和管理。 2)安排经验丰富、责任心强的工人负责这些重点区域的清扫。经验丰富的工人能够更好地应对各种清扫问题,责任心强的工人能够保证清扫工作的质量和效率。 3)明确重点区域的清扫频次和质量要求,确保这些区域的环境卫生始终保持良好状态。提高清扫频次和严格质量要求,可以及时清理垃圾,保持区域的整洁和美观。 4)对重点区域的清扫情况进行重点监督和检查,及时发现问题并解决。通过重点监督和检查,可以及时发现清扫工作中存在的问题,并采取相应的措施进行解决,确保重点区域的环境卫生质量。 重点区域 清扫频次 质量要求 监督检查方式 商业街 每天至少清扫2次,高峰时段增加清扫次数 地面无垃圾、杂物,店铺门前整洁 定期巡查与不定期抽查相结合 居民区 每天清扫1次,垃圾及时清运 楼道、小区道路干净整洁,垃圾桶周围无垃圾堆积 社区反馈与现场检查相结合 学校周边 上学、放学高峰时段前后各清扫1次 校园周边道路无垃圾,环境整洁 与学校沟通反馈与现场检查相结合 人员排班值守安排 日常排班计划 1)制定详细的日常排班计划,确保各标段在工作日和休息日都有足够的工人进行清扫作业。合理的排班计划可以保证清扫工作的连续性和稳定性。 2)采用轮班制的方式,让工人轮流上班,保证工作的连续性。轮班制可以使工人合理安排工作和休息时间,提高工作效率。 3)根据各标段的实际工作需求,合理安排工人的上班时间和班次。不同标段的工作需求可能不同,根据实际情况进行安排可以使人员配置更加合理。 4)确保每个班次都有明确的负责人,以便及时协调和处理工作中出现的问题。明确的负责人可以提高工作的组织性和协调性,及时解决工作中出现的问题。 高峰时段清扫 高峰时段安排 1)分析各标段内的高峰时段,如商业街的周末、居民区的早晚高峰等。了解高峰时段的特点和规律,可以为人员安排提供依据。 2)在高峰时段增加工人数量,确保垃圾能够及时清理,保持环境卫生。高峰时段垃圾产生量较大,增加工人数量可以保证垃圾的及时清理。 3)合理调整工人的排班,安排更多的工人在高峰时段上班。通过合理调整排班,可以使人员在高峰时段得到充分利用。 4)对高峰时段的清扫工作进行重点监督,确保工作质量。重点监督可以及时发现和解决高峰时段清扫工作中存在的问题,保证工作质量。 应急值守安排 1)制定应急值守计划,确保在突发情况下能够及时响应。应急值守计划可以提高应对突发事件的能力,保障环境卫生的稳定。 2)安排一定数量的工人作为应急值守人员,随时待命。应急值守人员可以在突发事件发生时迅速到达现场,进行清理和处理。 3)明确应急值守人员的职责和联系方式,确保在需要时能够迅速到达现场。明确的职责和联系方式可以保证应急值守工作的顺利进行。 4)对应急值守人员进行定期培训,提高他们的应急处理能力。定期培训可以使应急值守人员掌握必要的应急处理技能,提高应对突发事件的能力。 应急值守人员待命 作业设备使用管理 6吨翻斗车作业调度 任务分配调度 依据各标段垃圾产生量、分布状况和清理需求,对6吨翻斗车进行科学任务分配。充分考虑各标段垃圾的产生频率、规模以及清理的紧急程度,确保每一辆翻斗车都能明确自身的作业任务,保证各标段垃圾得到及时运输。同时,结合清扫作业进度和巡回保洁情况,对翻斗车的作业任务进行动态调整。当某一区域的清扫工作提前完成或者巡回保洁中发现垃圾堆积情况有变化时,迅速调整翻斗车的作业安排,提高车辆使用效率。此外,根据不同时间段垃圾产生的高峰低谷,合理规划翻斗车的作业时间。在垃圾产生高峰期,增加车辆的作业频次;在低谷期,减少车辆投入,避免车辆闲置或过度使用,实现资源的优化配置。 为了更精准地进行任务分配,会对各标段的垃圾数据进行长期监测和分析。了解不同季节、不同工作日和休息日垃圾产生的规律,以此为基础制定更合理的任务分配方案。并且,与一线的清扫人员和巡回保洁人员保持密切沟通,及时获取现场的实际情况,以便能够快速响应并调整翻斗车的作业任务。 在任务分配过程中,还会考虑车辆的性能和状态。对于性能较好、适合长距离运输的车辆,安排其承担距离较远、垃圾量较大的标段的运输任务;对于性能一般的车辆,则安排在较近的区域作业。同时,定期对车辆进行维护和保养,确保车辆始终处于良好的运行状态,为高效完成垃圾运输任务提供保障。 6吨翻斗车作业调度 路线规划调度 调度要点 具体操作 目的 综合考虑多因素规划路线 综合各标段地理位置、交通状况和垃圾收集点分布,运用专业的路线规划软件和实地考察相结合的方式,规划翻斗车的最优运输路线。充分考虑道路的拥堵情况、限行规定以及垃圾收集点的具体位置,确保运输路线能够最大程度地减少运输时间和成本。 减少运输时间和成本 实时调整运输路线 实时关注道路状况和交通信息,利用交通广播、地图导航软件等渠道获取最新的交通动态。当遇到拥堵、道路施工或交通事故等情况时,及时调整运输路线,确保垃圾能够按时运输到指定地点。 确保垃圾运输的及时性 制定备用运输路线 根据不同标段的实际情况和可能出现的突发状况,制定多条备用运输路线。考虑到不同时间段的交通流量变化以及可能出现的道路临时封闭等情况,确保在主要运输路线无法通行时,能够迅速切换到备用路线,保证垃圾运输工作的正常进行。 应对突发情况 定期评估和优化路线 定期对翻斗车的运输路线进行评估和分析,收集车辆行驶时间、油耗等数据。根据评估结果,对运输路线进行优化和调整,不断提高运输效率。 持续提高运输效率 与相关部门沟通协调 与交通管理部门、道路施工单位等保持密切沟通,及时了解道路的施工计划和交通管制信息。提前做好应对准备,避免因道路状况变化而影响垃圾运输。 保障运输顺畅 车辆协同调度 协调6吨翻斗车与其他环卫设备(如30型或50型铲车、80型钩机等)的作业,建立高效的协同作业机制。明确各设备的作业任务和时间节点,确保垃圾清理和运输工作能够顺畅衔接。在垃圾清理现场,根据垃圾的种类、规模和分布情况,合理安排各设备的作业顺序和作业区域,避免设备之间的相互干扰。 当多个翻斗车同时作业时,制定详细的作业计划,对车辆的行驶路线、停靠位置和作业时间进行统一规划。通过合理的调度,使车辆之间保持安全的距离和合适的作业节奏,提高整体作业效率。同时,建立车辆协同作业的沟通机制,利用对讲机、手机等通讯设备,确保各车辆之间能够及时传递信息。当出现作业冲突或问题时,能够迅速沟通解决,保证作业的顺利进行。 为了进一步提高协同作业的效果,会对相关操作人员进行培训,使其熟悉各设备的性能和作业特点,掌握协同作业的技巧和方法。定期组织协同作业演练,检验和优化调度方案,提高团队的协作能力和应急处理能力。 在协同作业过程中,还会对各设备的作业情况进行实时监控。通过安装在车辆和设备上的定位系统和监控设备,了解设备的运行状态和位置信息,及时发现并解决潜在的问题。同时,根据监控数据对调度方案进行调整和优化,不断提高协同作业的效率和质量。 车辆协同作业 大型垃圾清理 铲车操作过程 30型铲车操作规范 作业前检查 检查项目 检查内容 检查方法 处理措施 外观检查 检查30型铲车的外观是否有损坏、变形等情况,包括车身、车架、铲斗等部位。查看是否有明显的划痕、裂缝或凹陷,确保车辆整体结构安全。 目视检查 若发现损坏或变形,及时进行修复或更换受损部件 液位检查 检查发动机机油、冷却液、液压油等液位是否在正常范围内。查看油尺或液位计的刻度,确保各液体充足。 查看油尺或液位计 若液位不足,及时添加相应的液体 轮胎检查 检查轮胎气压是否正常,轮胎是否有磨损、裂纹等情况。使用胎压计测量轮胎气压,观察轮胎表面的磨损程度和是否有裂纹。 使用胎压计测量,目视检查 若气压不足,及时充气;若轮胎磨损严重或有裂纹,及时更换轮胎 制动系统检查 检查制动踏板的行程和制动效果,测试刹车是否灵敏可靠。轻踩制动踏板,感受踏板的行程和阻力,检查车辆的制动性能。 实际操作测试 若制动系统存在问题,及时进行维修和调整 灯光系统检查 检查车辆的灯光系统是否正常工作,包括前照灯、尾灯、转向灯等。开启各灯光开关,观察灯光的亮度和闪烁情况。 开启灯光开关检查 若灯光不亮或闪烁异常,及时更换灯泡或修复线路 操作系统检查 检查铲车的操作手柄、仪表盘等操作系统是否正常。操作各手柄,观察仪表盘上的指示是否准确。 实际操作检查 若操作系统存在问题,及时进行维修和调试 操作过程要求 操作30型铲车时,严格按照操作规程进行,操作人员需经过专业培训并取得相应的资格证书。在操作前,熟悉铲车的性能、操作方法和安全注意事项,避免违规操作导致设备损坏或安全事故。在垃圾清理作业中,根据垃圾的种类、堆积情况和场地条件,合理调整铲车的工作参数。对于松散的垃圾,可以适当加大铲斗的挖掘力度;对于坚硬的垃圾,则需要调整铲斗的角度和力度,提高作业效率。 作业过程中,注意观察周围环境,时刻保持警惕。注意与其他设备、人员或障碍物保持安全距离,避免发生碰撞。当在狭窄的场地作业时,要更加小心谨慎,确保铲车的行驶和作业安全。同时,按照规定的作业路线和顺序进行操作,避免重复作业或遗漏清理区域。 在操作过程中,要注意控制铲车的速度和稳定性。根据作业场地的路况和垃圾的重量,合理调整行驶速度,避免急刹车和急转弯,防止货物掉落或车辆侧翻。并且,定期对铲车的各项性能指标进行检查和监测,如发动机的转速、油温、水温等,确保设备处于良好的运行状态。 当遇到特殊情况或异常情况时,要立即停止作业,并采取相应的措施进行处理。如发现设备出现故障或安全隐患,及时报告并进行维修;如遇到突发的危险情况,要迅速采取避险措施,保障人员和设备的安全。 50型铲车使用范围 铲车作业前检查 设备定期检查 作业后维护 作业结束后,及时清理30型铲车上的垃圾、灰尘等杂物。使用高压水枪、扫帚等工具,对车身、铲斗、轮胎等部位进行全面清理,保持车辆整洁。清理过程中,注意清除死角和缝隙中的杂物,防止杂物积累对设备造成损坏。 对铲车进行全面检查,包括发动机、液压系统、制动系统等关键部位。检查发动机的机油、冷却液、燃油等是否正常,查看液压系统的油管、接头是否有泄漏,检查制动系统的刹车片、刹车油等是否符合要求。发现问题及时处理,确保设备的正常运行。 按照规定对铲车进行定期保养,如更换机油、滤清器等。根据设备的使用时间和工作强度,制定合理的保养计划。定期更换机油可以保证发动机的润滑效果,延长发动机的使用寿命;更换滤清器可以防止杂质进入设备内部,保护设备的正常运行。同时,对铲车的其他部件进行润滑和紧固,如链条、螺栓等,确保设备的稳定性和可靠性。 建立设备维护记录档案,详细记录每次维护的时间、内容和更换的零部件等信息。通过对维护记录的分析,了解设备的运行状况和故障规律,为设备的维修和保养提供依据。并且,定期对维护记录进行整理和归档,确保记录的完整性和准确性。 设备清洁保养 50型铲车使用范围 大型垃圾清理 对于体积较大、重量较重的建筑垃圾、大件生活垃圾等,50型铲车凭借其强大的动力和装载能力,成为清理和搬运的理想设备。在清理大型垃圾堆积物时,利用铲车的大铲斗和强劲的挖掘力,快速将垃圾装载到铲斗中。然后,配合6吨翻斗车,将清理后的大型垃圾及时运输至指定地点。在作业过程中,根据垃圾的具体情况,合理调整铲车的操作方式,确保垃圾的清理和搬运工作高效进行。 为了提高清理效率,会对大型垃圾进行分类和预处理。对于一些可以拆解的垃圾,先进行拆解,减少其体积和重量;对于一些散落的垃圾,进行集中堆放,便于铲车一次性装载。同时,在清理过程中,注意保护周围环境和设施,避免对其他物体造成损坏。 在大型垃圾清理工作中,会安排专业的操作人员驾驶50型铲车。操作人员经过严格的培训,熟悉铲车的性能和操作技巧,能够熟练应对各种复杂的垃圾清理情况。并且,会对作业现场进行安全管理,设置警示标志,确保操作人员和周围人员的安全。 定期对50型铲车进行维护和保养,保证其在大型垃圾清理工作中的可靠性和稳定性。及时更换磨损的零部件,检查设备的各项性能指标,确保铲车始终处于良好的运行状态,为大型垃圾清理工作提供有力保障。 场地平整作业 在垃圾清理后的场地或需要进行环境卫生整治的区域,使用50型铲车进行场地平整作业。通过铲车的推、平、填等操作,使场地达到平整、坚实的要求,为后续的建设或绿化工作提供基础。在场地平整过程中,根据实际情况调整铲车的作业方式和参数。对于高低不平的地面,先使用铲斗进行推平;对于低洼的地方,进行填土和压实。 为了确保场地平整度符合要求,会使用测量工具对场地进行实时监测。根据监测结果,及时调整铲车的作业方向和力度,保证场地的平整度误差在规定范围内。同时,在场地平整过程中,注意保持场地的排水坡度,避免积水影响后续工程的施工。 在进行场地平整作业时,会与其他施工设备和人员进行密切配合。与压路机等设备协同作业,提高场地的压实效果;与施工人员沟通协调,了解他们对场地的具体要求,确保场地平整工作能够满足后续工程的需要。 作业完成后,对场地进行再次检查和验收。检查场地的平整度、坡度等是否符合设计要求,如有不符合的地方,及时进行整改。同时,对50型铲车进行清理和保养,为下一次作业做好准备。 场地平整作业 配合其他作业 与80型钩机、吊车等设备配合,进行复杂的垃圾清理和搬运作业。在一些大型垃圾清理现场,50型铲车与80型钩机相互协作,钩机负责将深埋或固定的垃圾挖掘出来,铲车则负责将垃圾装载和运输。通过这种配合,能够高效地完成复杂的垃圾清理任务。 在进行下水井清掏、砌井等作业时,50型铲车提供辅助支持。如运输材料、清理现场等,为其他作业的顺利进行提供保障。在运输材料时,根据材料的种类和重量,合理调整铲车的装载方式和运输路线,确保材料安全、及时地送达作业现场。 根据不同的作业需求,灵活调整50型铲车的使用方式和作业范围。在一些狭窄的空间或特殊的作业环境中,对铲车的操作进行优化,使其能够更好地适应作业要求。同时,与其他设备的操作人员保持密切沟通,协调作业进度,提高整体作业效率。 为了提高配合作业的效果,会对相关操作人员进行联合培训。使他们熟悉彼此设备的性能和作业特点,掌握协同作业的技巧和方法。并且,制定详细的作业计划和应急预案,确保在作业过程中能够应对各种突发情况,保证作业的顺利进行。 设备日常维护计划 定期检查维护 制定详细的设备定期检查维护计划,明确检查项目、检查周期和维护内容。对于6吨翻斗车、30型或50型铲车、80型钩机等设备,按照不同的设备特点和使用频率,制定个性化的检查维护方案。按照计划对设备进行定期检查,包括外观检查、性能测试、部件磨损检查等。及时发现设备的潜在问题,如松动的螺栓、磨损的轮胎、泄漏的油管等。 对检查中发现的问题,及时进行维修和处理。对于一些小问题,如更换磨损的零部件、紧固松动的螺栓等,可以在现场及时解决;对于一些较大的问题,如发动机故障、液压系统故障等,及时安排专业的维修人员进行维修。并且,在维修过程中,严格按照维修规范和标准进行操作,确保维修质量。 建立设备检查维护记录档案,详细记录每次检查的时间、内容和发现的问题,以及维修的情况和更换的零部件等信息。通过对记录的分析,了解设备的运行状况和故障规律,为设备的维修和保养提供依据。同时,根据设备的实际运行情况,适时调整检查维护计划,提高维护的针对性和有效性。 定期对设备的检查维护工作进行总结和评估。分析维护工作中存在的问题和不足之处,提出改进措施和建议。不断完善设备的检查维护计划和工作流程,提高设备的可靠性和使用寿命。 设备日常维护计划 清洁保养工作 定期对环卫设备进行清洁保养,保持设备的外观整洁和内部清洁。使用专业的清洁工具和清洁剂,对设备的车身、铲斗、轮胎等部位进行清洗,去除污垢和灰尘。同时,对设备的内部进行清洁,如发动机舱、液压系统等,防止杂物积累影响设备的正常运行。 对设备的关键部位(如发动机、液压系统等)进行特殊保养。按照设备的使用说明书和保养要求,定期更换机油、滤清器、液压油等,保证关键部位的润滑和散热效果。同时,对关键部位的零部件进行检查和调整,确保其性能稳定。 在清洁保养过程中,检查设备的零部件是否有松动、磨损等情况。对松动的零部件进行紧固,对磨损严重的零部件及时进行更换。通过这种方式,及时发现和解决潜在的问题,避免设备出现故障。 建立设备清洁保养记录档案,记录每次清洁保养的时间、内容和发现的问题。通过对记录的分析,了解设备的清洁保养情况和零部件的磨损规律,为设备的维护和管理提供参考。并且,根据设备的实际使用情况,合理调整清洁保养的周期和内容,提高清洁保养的效果。 维护记录管理 建立设备维护记录档案,详细记录设备的维护情况,包括维护时间、维护内容、更换的零部件等。通过对维护记录的分析,了解设备的运行状况和故障规律。例如,发现某一设备在特定时间段内频繁出现同一类型的故障,就可以对该设备进行重点检查和维护,提前预防故障的发生。 利用维护记录档案,为设备的维修和保养提供依据。根据记录中的信息,合理安排维修计划和保养周期,确保设备始终处于良好的运行状态。同时,在采购零部件时,参考维护记录,选择质量可靠、适合设备的零部件,提高设备的维修质量。 定期对维护记录进行整理和归档。按照设备的类型、维护时间等进行分类,便于查询和管理。确保记录的完整性和准确性,为设备的全生命周期管理提供有力支持。 为了提高维护记录管理的效率,会采用信息化管理系统。将维护记录录入系统,实现数据的实时更新和共享。通过系统可以快速查询设备的维护历史、故障情况等信息,为设备的管理和决策提供更准确、更及时的依据。 应急设备调配机制 应急响应流程 建立应急响应机制,明确应急设备调配的流程和责任分工。当遇到车辆故障、恶劣天气、垃圾量激增等突发情况时,及时启动应急响应流程。首先,由现场工作人员及时向上级报告情况,说明问题的性质、严重程度和影响范围。 在应急响应过程中,确保信息的及时传递和沟通。利用电话、短信、对讲机等通讯工具,保持各部门之间的联系畅通。应急指挥中心根据报告的情况,迅速做出决策,调配相应的应急设备和人员。 在调配设备时,遵循快速、高效、合理的原则。根据突发情况的具体需求,选择最合适的设备进行调配。同时,安排专业的操作人员驾驶设备前往现场,确保设备能够及时投入使用。 在应急响应过程中,对整个过程进行实时监控和评估。及时了解设备的调配情况和现场的处理进度,根据实际情况调整调配方案。并且,做好相关记录,为后续的总结和改进提供依据。 备用设备储备 储备一定数量的备用环卫设备,如6吨翻斗车、30型或50型铲车等,以应对突发情况。根据各标段的实际情况和应急需求,合理确定备用设备的种类和数量。定期对备用设备进行检查和维护,确保设备处于良好的备用状态。 对备用设备进行全面的检查,包括外观、性能、零部件等方面。及时更换磨损的零部件,补充缺失的液体,保证设备随时可以投入使用。同时,对备用设备进行定期的试运行,检查其运行状况是否正常。 根据不同标段的实际情况和应急需求,合理分布备用设备的存放地点。将备用设备放置在交通便利、易于调配的位置,以便在突发情况发生时能够快速到达现场。并且,建立备用设备的管理制度,明确设备的保管责任和使用流程。 为了确保备用设备的有效性,会定期对应急设备储备情况进行评估。根据实际应急需求的变化,调整备用设备的种类和数量。同时,与设备供应商建立良好的合作关系,确保在需要时能够及时补充和更新备用设备。 调配协调工作 在应急设备调配过程中,协调各标段之间的设备资源。当某一标段出现设备短缺时,从其他标段调配多余的设备,实现设备的合理调配和共享。通过这种方式,提高设备的利用率,确保各标段在突发情况下都能得到及时的支持。 与相关部门(如交通、城管等)保持密切沟通。在应急设备调配过程中,了解道路的交通状况和管制信息,申请必要的通行许可,确保应急设备能够快速通行。同时,与城管部门协调,争取在作业现场提供必要的支持和保障。 对调配后的设备进行跟踪和管理。了解设备在应急作业中的运行情况,及时解决设备出现的问题。同时,对操作人员进行监督和指导,确保设备的正确使用和安全作业。 在调配协调工作中,建立完善的沟通机制和信息共享平台。各部门和各标段之间能够及时交流设备调配信息、现场作业情况等,提高调配协调工作的效率和准确性。 垃圾类别分类处理 建筑垃圾清运流程 垃圾初步分类 1)安排专业人员对建筑垃圾进行初步分类,凭借专业知识和经验,准确区分可回收利用和不可回收利用的建筑垃圾。可回收利用的建筑垃圾具有再次使用的价值,不可回收的则需进行其他处理。 2)将金属、木材等可回收材料仔细分离出来,这些可回收材料经过后续的回收处理,能够实现资源的再利用,降低成本和对环境的影响。 3)对砖块、混凝土等不可回收的建筑垃圾进行集中堆放,选择合适的场地进行堆放,便于后续的清运和处理。 4)对于含有有害物质的建筑垃圾,如石棉瓦等,进行单...
春城街道2025年环境卫生综合整治项目投标方案.docx
下载提示

1.本文档仅提供部分内容试读;

2.支付并下载文件,享受无限制查看;

3.本网站所提供的标准文本仅供个人学习、研究之用,未经授权,严禁复制、发行、汇编、翻译或网络传播等,侵权必究;

4.左侧添加客服微信获取帮助;

5.本文为word版本,可以直接复制编辑使用。


这个人很懒,什么都没留下
未认证用户 查看用户
该文档于 上传
推荐文档
×
精品标书制作
百人专家团队
擅长领域:
工程标 服务标 采购标
16852
已服务主
2892
中标量
1765
平台标师
扫码添加客服
客服二维码
咨询热线:192 3288 5147
公众号
微信客服
客服