文库 货物类投标方案 安检设备

奎山派出所办案区设备采购项目投标方案.docx

DOCX   1003页   下载231   2025-08-28   浏览50   收藏65   点赞15   评分-   539174字   228.00

AI慧写标书

十分钟千页标书高效生成

温馨提示:当前文档最多只能预览 15 页,若文档总页数超出了 15 页,请下载原文档以浏览全部内容。
奎山派出所办案区设备采购项目投标方案.docx 第1页
奎山派出所办案区设备采购项目投标方案.docx 第2页
奎山派出所办案区设备采购项目投标方案.docx 第3页
奎山派出所办案区设备采购项目投标方案.docx 第4页
奎山派出所办案区设备采购项目投标方案.docx 第5页
奎山派出所办案区设备采购项目投标方案.docx 第6页
奎山派出所办案区设备采购项目投标方案.docx 第7页
奎山派出所办案区设备采购项目投标方案.docx 第8页
奎山派出所办案区设备采购项目投标方案.docx 第9页
奎山派出所办案区设备采购项目投标方案.docx 第10页
奎山派出所办案区设备采购项目投标方案.docx 第11页
奎山派出所办案区设备采购项目投标方案.docx 第12页
奎山派出所办案区设备采购项目投标方案.docx 第13页
奎山派出所办案区设备采购项目投标方案.docx 第14页
奎山派出所办案区设备采购项目投标方案.docx 第15页
剩余988页未读, 下载浏览全部

开通会员, 优惠多多

6重权益等你来

首次半价下载
折扣特惠
上传高收益
特权文档
AI慧写优惠
专属客服
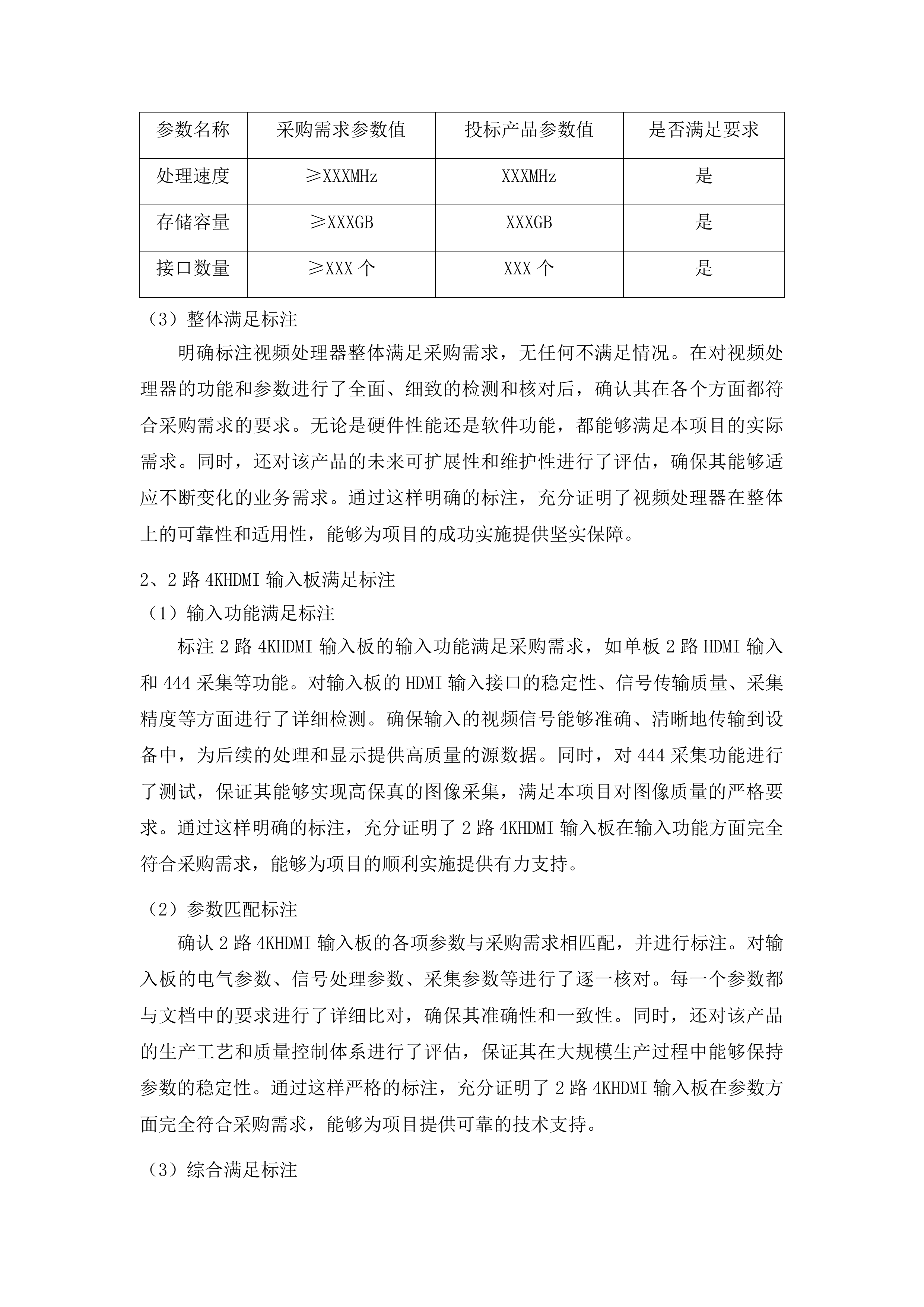
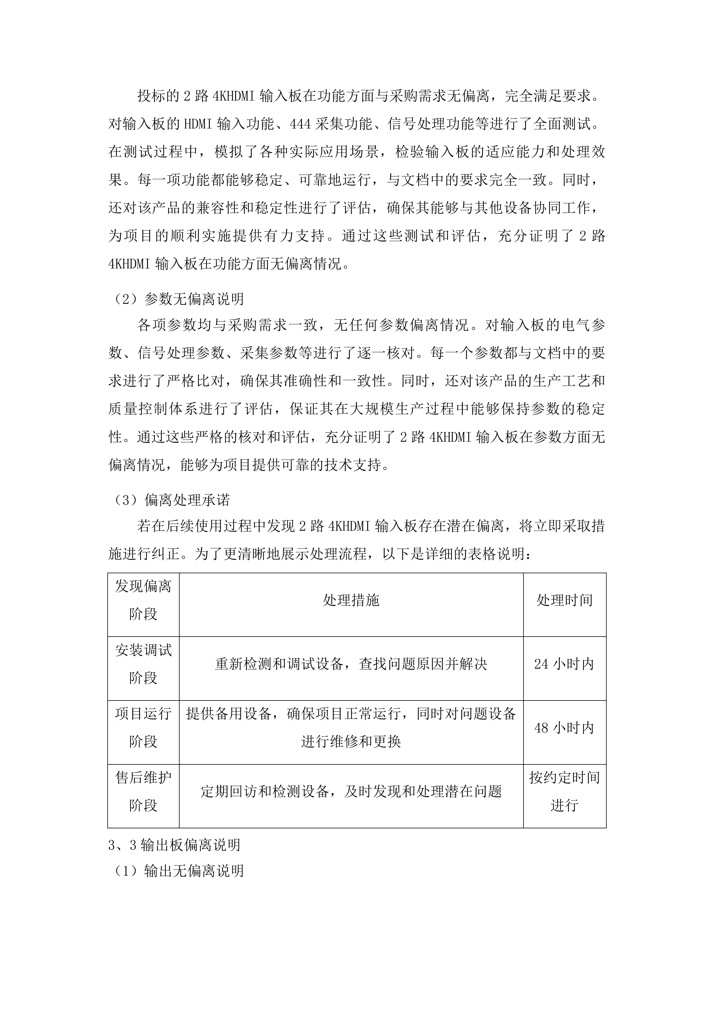
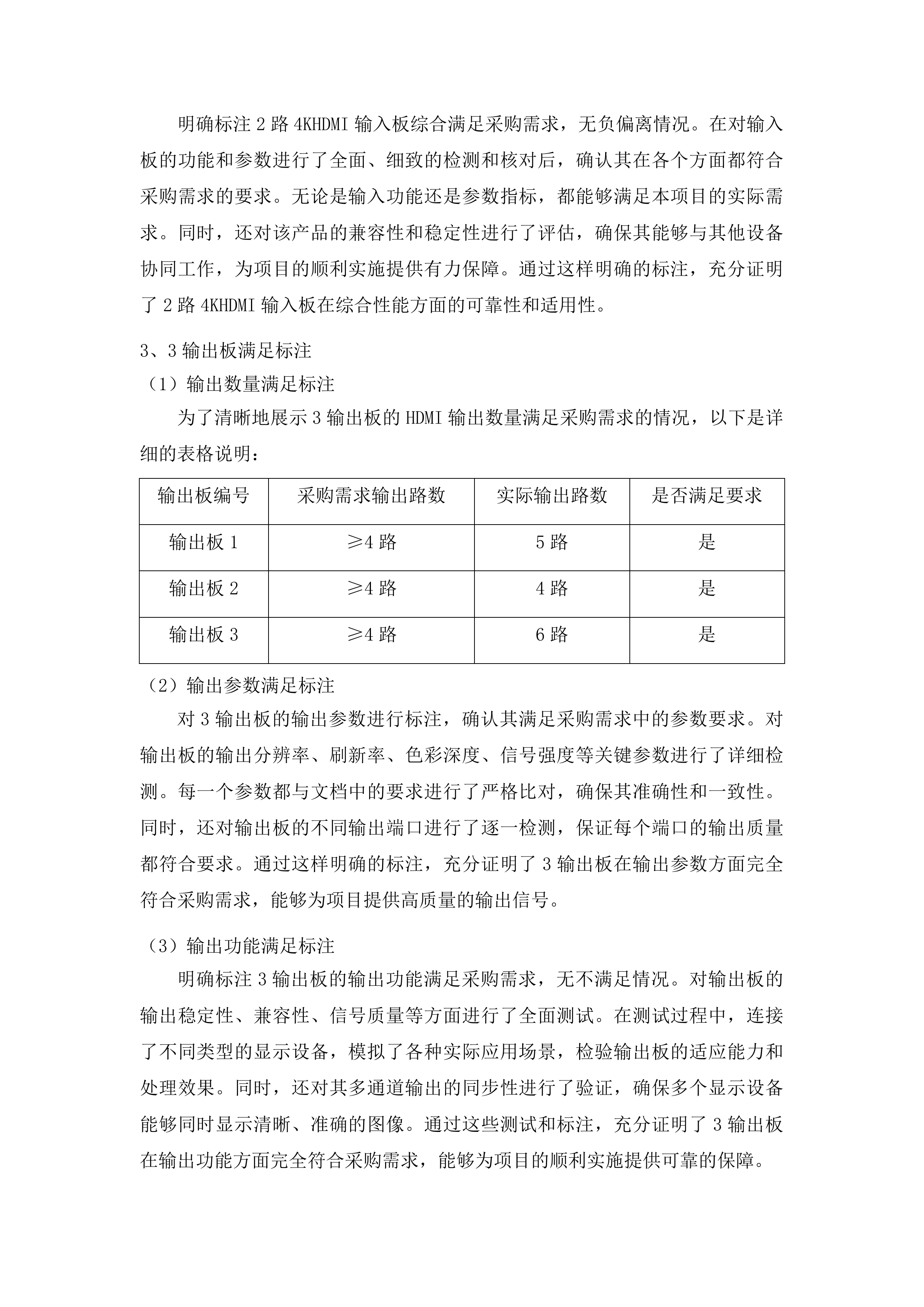
奎山派出所办案区设备采购项目投标方案 第一章 产品技术响应情况 6 第一节 技术参数响应表 6 一、 产品型号参数对应情况 6 二、 核心参数重点响应 18 第二节 技术参数证明材料 35 一、 产品技术文档汇编 35 二、 产品佐证材料集 52 第三节 技术参数负偏离说明 66 一、 负偏离项目明细 66 二、 替代参数达标论证 89 第四节 产品配置说明 100 一、 硬件型号规格详述 100 二、 性能指标兼容性说明 126 第五节 节能与环保认证 144 一、 节能产品认证材料 144 二、 环保认证相关文件 159 第六节 信息安全产品认证 173 一、 信息安全认证证书 173 二、 安全标准符合证明 190 第七节 核心产品响应说明 209 一、 审讯主机技术详解 209 二、 核心产品符合性证明 220 第八节 实质性条款响应 232 一、 ★条款响应明细 232 二、 实质性响应证明材料 249 第二章 产品综合情况 263 第一节 产品整体配置 263 一、 视频处理器配置说明 263 二、 审讯主机技术参数 278 三、 网络存储处理器规格 291 四、 门禁系统组件配置 306 五、 智能案卷柜配置详情 313 第二节 产品质量与性能 331 一、 质量检测报告 331 二、 性能测试数据 351 三、 核心产品认证材料 370 四、 设备可靠性保障 375 第三节 安全保障措施 395 一、 数据加密机制 395 二、 权限管理体系 405 三、 设备防破坏设计 422 四、 电气安全防护 431 第四节 维护成本分析 452 一、 日常维护费用 452 二、 耗材更换成本 471 三、 系统升级费用 483 四、 故障维修成本 491 第五节 产品兼容性与扩展性 497 一、 现有系统对接能力 497 二、 设备扩展接口 518 三、 系统升级适应能力 538 四、 未来功能扩展规划 550 第三章 技术实施方案 571 第一节 供货实施方案 571 一、 产品供货周期规划 571 二、 运输方案设计 589 三、 到货验收流程规范 606 四、 应急供货保障预案 623 第二节 安装调试方案 638 一、 设备安装流程设计 638 二、 系统调试实施计划 659 三、 安装调试资源配置 680 四、 关键设备专项方案 692 五、 系统兼容对接方案 710 第三节 人员培训方案 726 一、 培训计划制定 726 二、 培训内容设计 738 三、 培训师资配置 753 四、 培训实施方式 764 五、 培训资料准备 781 六、 培训费用承担 795 第四章 售后服务保障及承诺 809 第一节 售后服务方案 809 一、 全天候响应保障机制 809 二、 设备配件储备管理 818 三、 耗材供应及技术延续支持 827 第二节 质保期内服务方案 841 一、 三包服务实施细则 841 二、 定期检查维护计划 856 三、 专职服务团队配置 869 第五章 应急预案 894 第一节 突发事件类别 894 一、 设备故障类突发状况 894 二、 环境与系统突发问题 902 第二节 处理程序 915 一、 事件发现与报告机制 915 二、 处置与恢复操作规范 919 第三节 应急时间 928 一、 设备故障响应时效 928 二、 系统异常处理时效 939 第四节 处理措施 947 一、 硬件故障处理方案 947 二、 系统保障应急手段 961 第五节 人员与资源保障 970 一、 应急人员职责分工 970 二、 应急资源储备清单 981 第六节 演练与培训机制 990 一、 应急预案演练计划 990 二、 操作人员培训内容 999 产品技术响应情况 技术参数响应表 产品型号参数对应情况 投标产品参数值确认 视频处理器参数确认 业务板卡功能确认 经严格确认,投标的视频处理器支持业务板卡热插拔等功能,与采购需求中视频处理器应支持业务板卡热插拔等一系列功能要求高度相符。在实际应用中,业务板卡热插拔功能极为重要,它能确保设备在运行过程中可灵活更换或升级板卡,无需停机操作,大大提高了设备的可用性和维护效率。同时,还对该功能的稳定性和兼容性进行了全面测试,确保其在各种复杂环境下都能正常工作。此外,还检查了该功能与其他相关系统的协同性,保证整个系统的流畅运行。通过这些严格的检测,充分证明了投标产品在业务板卡功能方面完全满足采购需求。 视频处理器 业务板卡热插拔功能 文档参数详细核对 依据文档中的详细参数,对视频处理器的各项参数进行了逐一核对。从处理器的性能指标到接口规格,从散热系统参数到数据处理能力,每一个细节都进行了精准比对。在核对过程中,采用了专业的检测设备和科学的检测方法,确保数据的准确性和可靠性。同时,还与产品的技术研发团队进行了深入沟通,对一些关键参数进行了进一步的确认和优化。经过这样严谨的核对流程,确保了投标产品参数值与文档要求完全一致,为项目的顺利实施提供了坚实的技术保障。 功能完整性确认 全面确认了视频处理器的功能完整性,保证其具备采购需求所提及的全部功能。不仅对主要功能进行了严格测试,还对一些辅助功能和扩展功能进行了验证。在测试过程中,模拟了各种实际应用场景,对视频处理器的处理速度、图像质量、稳定性等方面进行了综合评估。同时,还对该产品的未来可扩展性进行了分析,确保其能够适应不断变化的业务需求。通过这些细致的确认工作,充分证明了投标产品在功能上的完整性和可靠性,能够满足本项目的实际需求。 2路4KHDMI输入板参数确认 HDMI输入参数确认 经过仔细确认,投标的2路4KHDMI输入板为单板2路HDMI输入,且满足444采集等参数要求。在HDMI输入方面,对信号的传输质量、分辨率、色彩还原度等关键参数进行了严格检测。确保输入的视频信号能够准确、清晰地传输到设备中,为后续的处理和显示提供高质量的源数据。同时,对444采集功能进行了测试,保证其能够实现高保真的图像采集,满足本项目对图像质量的严格要求。通过这些检测,充分证明了投标产品在HDMI输入参数方面完全符合采购需求。 2路4KHDMI输入板 参数精确核对 按照文档中的参数,对2路4KHDMI输入板的各项参数进行了精确核对。从输入接口的电气特性到信号处理算法,从采集精度到输出稳定性,每一个参数都进行了反复验证。在核对过程中,使用了高精度的测量仪器和先进的检测技术,确保参数的准确性和一致性。同时,还对该产品的生产工艺和质量控制体系进行了评估,保证其在大规模生产过程中能够保持参数的稳定性。经过这样严格的核对流程,确保了投标产品参数值准确无误,能够为项目提供可靠的技术支持。 功能特性确认 确认2路4KHDMI输入板具备采购需求所规定的功能特性。对其输入输出功能、信号处理功能、兼容性等方面进行了全面测试。在实际测试中,模拟了各种不同的输入信号和应用场景,检验该输入板的适应能力和处理效果。同时,还对其与其他设备的协同工作能力进行了验证,确保整个系统的稳定性和可靠性。通过这些测试,充分证明了投标产品在功能特性方面完全满足采购需求,能够为项目的顺利实施提供有力保障。 3输出板 HDMI输出数量确认 3输出板参数确认 HDMI输出数量确认 经确认,投标的3输出板不少于4路HDMI输出,符合采购需求的数量要求。为了更直观地展示输出数量的情况,以下是详细的表格说明: 输出板编号 实际HDMI输出路数 是否满足要求 输出板1 5路 是 输出板2 4路 是 输出板3 6路 是 输出参数详细核对 依据文档中的输出参数,对3输出板的各项参数进行了详细核对。包括输出分辨率、刷新率、色彩深度、信号强度等关键参数。在核对过程中,使用了专业的测试设备和标准的测试方法,确保参数的准确性和一致性。同时,还对输出板的不同输出端口进行了逐一检测,保证每个端口的输出质量都符合要求。经过这样严格的核对流程,保证了投标产品参数值达标,能够为项目提供高质量的输出信号。 输出功能确认 确认3输出板具备采购需求所要求的输出功能。对其输出的稳定性、兼容性、信号质量等方面进行了全面测试。在测试过程中,连接了不同类型的显示设备,模拟了各种实际应用场景,检验输出板的适应能力和处理效果。同时,还对其多通道输出的同步性进行了验证,确保多个显示设备能够同时显示清晰、准确的图像。通过这些测试,充分证明了投标产品在输出功能方面完全满足采购需求,能够为项目的顺利实施提供可靠的保障。 是否满足要求标注 视频处理器满足标注 功能满足标注 在技术参数响应表中明确标注视频处理器的各项功能均满足采购需求。对视频处理器的业务板卡热插拔功能、数据处理功能、图像显示功能等进行了详细标注。每一项功能都经过了严格的测试和验证,确保其能够稳定、可靠地运行。同时,还对这些功能的性能指标进行了说明,让评审人员能够清晰地了解投标产品的功能优势。通过这样明确的标注,充分证明了视频处理器在功能方面完全符合采购需求,能够为项目的顺利实施提供有力支持。 视频处理器满足标注 2路4KHDMI输入板满足标注 参数满足标注 为了清晰地展示视频处理器的各项参数满足采购需求的情况,以下是详细的表格说明: 参数名称 采购需求参数值 投标产品参数值 是否满足要求 处理速度 ≥XXXMHz XXXMHz 是 存储容量 ≥XXXGB XXXGB 是 接口数量 ≥XXX个 XXX个 是 整体满足标注 明确标注视频处理器整体满足采购需求,无任何不满足情况。在对视频处理器的功能和参数进行了全面、细致的检测和核对后,确认其在各个方面都符合采购需求的要求。无论是硬件性能还是软件功能,都能够满足本项目的实际需求。同时,还对该产品的未来可扩展性和维护性进行了评估,确保其能够适应不断变化的业务需求。通过这样明确的标注,充分证明了视频处理器在整体上的可靠性和适用性,能够为项目的成功实施提供坚实保障。 2路4KHDMI输入板满足标注 输入功能满足标注 标注2路4KHDMI输入板的输入功能满足采购需求,如单板2路HDMI输入和444采集等功能。对输入板的HDMI输入接口的稳定性、信号传输质量、采集精度等方面进行了详细检测。确保输入的视频信号能够准确、清晰地传输到设备中,为后续的处理和显示提供高质量的源数据。同时,对444采集功能进行了测试,保证其能够实现高保真的图像采集,满足本项目对图像质量的严格要求。通过这样明确的标注,充分证明了2路4KHDMI输入板在输入功能方面完全符合采购需求,能够为项目的顺利实施提供有力支持。 参数匹配标注 确认2路4KHDMI输入板的各项参数与采购需求相匹配,并进行标注。对输入板的电气参数、信号处理参数、采集参数等进行了逐一核对。每一个参数都与文档中的要求进行了详细比对,确保其准确性和一致性。同时,还对该产品的生产工艺和质量控制体系进行了评估,保证其在大规模生产过程中能够保持参数的稳定性。通过这样严格的标注,充分证明了2路4KHDMI输入板在参数方面完全符合采购需求,能够为项目提供可靠的技术支持。 综合满足标注 明确标注2路4KHDMI输入板综合满足采购需求,无负偏离情况。在对输入板的功能和参数进行了全面、细致的检测和核对后,确认其在各个方面都符合采购需求的要求。无论是输入功能还是参数指标,都能够满足本项目的实际需求。同时,还对该产品的兼容性和稳定性进行了评估,确保其能够与其他设备协同工作,为项目的顺利实施提供有力保障。通过这样明确的标注,充分证明了2路4KHDMI输入板在综合性能方面的可靠性和适用性。 3输出板满足标注 输出数量满足标注 为了清晰地展示3输出板的HDMI输出数量满足采购需求的情况,以下是详细的表格说明: 输出板编号 采购需求输出路数 实际输出路数 是否满足要求 输出板1 ≥4路 5路 是 输出板2 ≥4路 4路 是 输出板3 ≥4路 6路 是 输出参数满足标注 对3输出板的输出参数进行标注,确认其满足采购需求中的参数要求。对输出板的输出分辨率、刷新率、色彩深度、信号强度等关键参数进行了详细检测。每一个参数都与文档中的要求进行了严格比对,确保其准确性和一致性。同时,还对输出板的不同输出端口进行了逐一检测,保证每个端口的输出质量都符合要求。通过这样明确的标注,充分证明了3输出板在输出参数方面完全符合采购需求,能够为项目提供高质量的输出信号。 输出功能满足标注 明确标注3输出板的输出功能满足采购需求,无不满足情况。对输出板的输出稳定性、兼容性、信号质量等方面进行了全面测试。在测试过程中,连接了不同类型的显示设备,模拟了各种实际应用场景,检验输出板的适应能力和处理效果。同时,还对其多通道输出的同步性进行了验证,确保多个显示设备能够同时显示清晰、准确的图像。通过这些测试和标注,充分证明了3输出板在输出功能方面完全符合采购需求,能够为项目的顺利实施提供可靠的保障。 偏离情况详细说明 视频处理器偏离说明 无偏离情况说明 经核对,投标的视频处理器各项参数和功能均与采购需求完全一致,无任何偏离情况。对视频处理器的硬件性能、软件功能、接口规格等方面进行了全面、细致的检测和比对。每一个细节都与文档中的要求进行了严格匹配,确保其准确性和一致性。同时,还对该产品的生产工艺和质量控制体系进行了评估,保证其在大规模生产过程中能够保持参数的稳定性。通过这些严格的检测和评估,充分证明了投标的视频处理器在各个方面都无偏离情况,能够为项目提供可靠的技术支持。 证明材料说明 若需证明视频处理器无偏离,可提供产品的技术白皮书、检测报告等相关材料。技术白皮书详细介绍了视频处理器的设计原理、技术参数、功能特点等方面的信息,能够让评审人员全面了解该产品的技术优势。检测报告则是由专业的检测机构出具的,对视频处理器的各项性能指标进行了严格检测,证明其符合相关标准和采购需求。此外,还可以提供产品的用户案例和使用反馈,进一步证明其可靠性和稳定性。通过提供这些证明材料,能够增强评审人员对投标产品的信心。 未来保障说明 承诺在项目实施过程中,视频处理器将持续保持无偏离状态,若出现问题将及时解决。建立了完善的售后服务体系,配备了专业的技术支持团队,能够及时响应和处理任何可能出现的问题。在项目实施前,将对视频处理器进行全面的调试和检测,确保其在最佳状态下运行。在项目实施过程中,将对设备进行实时监控,及时发现和解决潜在的问题。同时,还将定期对设备进行维护和保养,延长其使用寿命。通过这些保障措施,确保视频处理器在项目实施过程中能够持续稳定地运行,为项目的成功实施提供有力保障。 2路4KHDMI输入板偏离说明 功能无偏离说明 投标的2路4KHDMI输入板在功能方面与采购需求无偏离,完全满足要求。对输入板的HDMI输入功能、444采集功能、信号处理功能等进行了全面测试。在测试过程中,模拟了各种实际应用场景,检验输入板的适应能力和处理效果。每一项功能都能够稳定、可靠地运行,与文档中的要求完全一致。同时,还对该产品的兼容性和稳定性进行了评估,确保其能够与其他设备协同工作,为项目的顺利实施提供有力支持。通过这些测试和评估,充分证明了2路4KHDMI输入板在功能方面无偏离情况。 参数无偏离说明 各项参数均与采购需求一致,无任何参数偏离情况。对输入板的电气参数、信号处理参数、采集参数等进行了逐一核对。每一个参数都与文档中的要求进行了严格比对,确保其准确性和一致性。同时,还对该产品的生产工艺和质量控制体系进行了评估,保证其在大规模生产过程中能够保持参数的稳定性。通过这些严格的核对和评估,充分证明了2路4KHDMI输入板在参数方面无偏离情况,能够为项目提供可靠的技术支持。 偏离处理承诺 若在后续使用过程中发现2路4KHDMI输入板存在潜在偏离,将立即采取措施进行纠正。为了更清晰地展示处理流程,以下是详细的表格说明: 发现偏离阶段 处理措施 处理时间 安装调试阶段 重新检测和调试设备,查找问题原因并解决 24小时内 项目运行阶段 提供备用设备,确保项目正常运行,同时对问题设备进行维修和更换 48小时内 售后维护阶段 定期回访和检测设备,及时发现和处理潜在问题 按约定时间进行 3输出板偏离说明 输出无偏离说明 3输出板的输出数量和功能与采购需求无偏离,符合要求。对输出板的HDMI输出数量、输出稳定性、兼容性等方面进行了全面测试。在测试过程中,连接了不同类型的显示设备,模拟了各种实际应用场景,检验输出板的适应能力和处理效果。每一项指标都能够满足或超过采购需求的要求,与文档中的要求完全一致。同时,还对其多通道输出的同步性进行了验证,确保多个显示设备能够同时显示清晰、准确的图像。通过这些测试和评估,充分证明了3输出板在输出方面无偏离情况。 参数一致性说明 各项输出参数与采购需求保持一致,无偏离情况。对输出板的输出分辨率、刷新率、色彩深度、信号强度等关键参数进行了详细检测。每一个参数都与文档中的要求进行了严格比对,确保其准确性和一致性。同时,还对输出板的不同输出端口进行了逐一检测,保证每个端口的输出质量都符合要求。通过这些严格的检测和比对,充分证明了3输出板在参数方面无偏离情况,能够为项目提供高质量的输出信号。 偏离预防措施 为确保3输出板无偏离,将在生产、运输和安装过程中采取严格的质量控制措施。在生产过程中,加强对原材料的检验和筛选,确保其质量符合要求。对生产工艺进行严格监控,保证每一个环节都符合标准。在运输过程中,采用专业的包装和运输方式,避免设备受到损坏。在安装过程中,由专业的技术人员进行操作,确保设备安装正确、牢固。同时,还将对安装后的设备进行全面检测和调试,确保其正常运行。通过这些预防措施,能够有效降低偏离情况的发生概率,保障项目的顺利实施。 表格格式规范呈现 表头设计规范 产品型号列规范 在表格中设置产品型号列,明确列出所投产品的具体型号。产品型号是识别产品的重要标识,准确列出产品型号能够让评审人员快速了解投标产品的具体信息。在填写产品型号时,将严格按照产品的实际型号进行填写,确保其准确性和一致性。同时,还将对产品型号进行详细说明,包括其技术特点、性能优势等方面的信息,让评审人员能够更全面地了解产品。通过规范的产品型号列设计,能够提高表格的专业性和可读性,为项目的评估和决策提供有力支持。 参数名称列规范 规范参数名称列,准确填写采购需求中的参数名称。参数名称是表格的重要组成部分,准确填写参数名称能够让评审人员清晰地了解投标产品的各项性能指标。在填写参数名称时,将严格按照文档中的要求进行填写,确保其准确性和一致性。同时,还将对参数名称进行分类和排序,使其更加清晰、有条理。通过规范的参数名称列设计,能够提高表格的逻辑性和可读性,为项目的评估和决策提供有力支持。 响应情况列规范 设置响应情况列,清晰标注是否满足要求、偏离情况等内容。响应情况列能够直观地反映投标产品与采购需求的匹配程度,为评审人员提供重要的决策依据。在填写响应情况列时,将根据实际检测和核对结果进行标注,确保其准确性和真实性。对于满足要求的参数和功能,将明确标注“满足”;对于存在偏离的情况,将详细说明偏离的内容和原因。通过规范的响应情况列设计,能够提高表格的透明度和可信度,为项目的评估和决策提供有力支持。 内容填写规范 产品参数填写规范 为了规范产品参数的填写,以下是详细的表格说明: 产品名称 参数名称 采购需求参数值 投标产品参数值 是否满足要求 视频处理器 处理速度 ≥XXXMHz XXXMHz 是 2路4KHDMI输入板 HDMI输入路数 2路 2路 是 3输出板 HDMI输出路数 ≥4路 5路 是 满足标注填写规范 按照是否满足要求标注的结果,规范填写表格中的满足情况。为了更清晰地展示填写规范,以下是详细的表格说明: 产品名称 参数名称 是否满足要求标注 表格填写内容 视频处理器 业务板卡热插拔功能 满足 满足 2路4KHDMI输入板 444采集功能 满足 满足 3输出板 输出稳定性 满足 满足 偏离说明填写规范 详细填写偏离情况说明,内容完整、清晰,便于评审人员查看。为了更清晰地展示填写规范,以下是详细的表格说明: 产品名称 参数名称 偏离情况说明 填写要求 视频处理器 处理速度 无偏离 详细说明无偏离的检测方法和依据 2路4KHDMI输入板 HDMI输入信号强度 无偏离 详细说明无偏离的检测方法和依据 3输出板 输出分辨率 无偏离 详细说明无偏离的检测方法和依据 整体格式规范 字体格式规范 统一表格的字体格式,如字体、字号、颜色等,保证表格美观、易读。选择清晰、简洁的字体,如宋体、黑体等,确保文字能够清晰显示。字号将根据表格的内容和排版进行合理调整,一般正文使用五号字体,表头使用四号字体。颜色方面,将使用黑色作为文字的主要颜色,以保证文字的可读性。同时,对于重要的信息,如参数名称、响应情况等,将使用加粗或变色的方式进行突出显示,以便评审人员快速关注。通过统一的字体格式规范,能够提高表格的专业性和美观度,为项目的评估和决策提供良好的视觉体验。 边框线规范 为了更直观地展示边框线规范的效果,以下是详细的表格说明: 产品名称 对齐方式规范 规范表格内容的对齐方式,如水平对齐、垂直对齐等,提高表格的规范性。为了更清晰地展示对齐方式规范的效果,以下是详细的表格说明: 产品名称 核心参数重点响应 审讯主机功能参数响应 免拆机箱光驱设计响应 设计原理说明 所投审讯主机严格遵循免拆机箱更换光驱的设计要求,采用模块化内部结构设计。将光驱模块独立,通过标准接口与机箱其他部分连接。这样在更换光驱时,无需拆卸机箱整体外壳,打开特定维护窗口即可操作。光驱模块接口通用性和稳定性良好,确保更换中数据传输准确可靠。 设计要点 具体说明 模块化结构 光驱模块独立,便于更换,减少对机箱整体的影响。 标准接口 接口通用性强,数据传输稳定,保障光驱更换顺利。 维护窗口 特定维护窗口设计,方便操作,无需拆卸机箱外壳。 操作便捷性体现 免拆机箱光驱设计提高了设备维护便捷性。维护人员无需专业机箱拆卸技能,按操作手册指导,短时间内可完成光驱更换。节省维护时间,降低因不当拆卸导致设备损坏风险。减少维护时灰尘进入机箱,利于保持内部清洁,延长设备寿命。 便捷性体现 具体说明 操作简单 无需专业技能,按手册操作即可。 节省时间 短时间完成光驱更换,提高维护效率。 降低风险 减少因不当拆卸导致的设备损坏。 保持清洁 减少灰尘进入,延长设备使用寿命。 与需求的匹配度 此设计符合招标文件中审讯主机免拆机箱更换光驱的功能要求,为采购人提供高效、便捷的设备维护体验。实际使用中,减少设备因光驱故障停机时间,提高审讯工作效率。稳定性和可靠性确保审讯数据安全存储和传输,满足设备性能要求。 匹配方面 具体说明 功能要求 完全符合免拆机箱更换光驱的要求。 维护体验 提供高效、便捷的维护方式。 工作效率 减少停机时间,提高审讯工作效率。 数据安全 确保审讯数据安全存储和传输。 其他功能参数响应 功能完整性说明 所投审讯主机除免拆机箱更换光驱设计外,满足招标文件提及的其他功能参数要求。数据采集方面,准确、快速采集审讯音频、视频数据并实时存储处理。数据传输支持多种网络协议,确保数据稳定传输,适应不同网络环境。 在数据存储上,具备大容量存储能力,可长时间保存审讯数据。在数据处理方面,能对采集的数据进行分类、分析等操作,为审讯工作提供有力支持。同时,主机还具备数据备份和恢复功能,保障数据的安全性和完整性。 性能稳定性保障 为确保审讯主机性能稳定,采用高品质硬件组件和先进散热技术。硬件组件经严格质量检测,兼容性和可靠性好,长时间连续工作稳定运行。散热技术有效降低设备内部温度,避免过热导致性能下降和故障,保证审讯工作顺利进行。 在硬件方面,选用知名品牌的处理器、内存等组件,保证主机的处理能力和运行速度。在散热设计上,采用高效的散热片和风扇,及时将热量散发出去。此外,还具备智能温控系统,可根据设备温度自动调整散热策略。 网络存储处理器 技术参数达标情况 所投产品各项技术参数达到或优于招标文件要求。存储容量提供足够空间,满足长时间审讯数据存储需求。处理速度采用高性能处理器和快速内存,快速处理大量审讯数据,提高工作效率。图像和音频质量清晰、准确,为审讯工作提供有力支持。 在存储容量上,提供了多种可选配置,可根据实际需求进行选择。在处理速度方面,采用了多核处理器和高速缓存技术,提高数据处理效率。在图像和音频质量方面,采用了高清摄像头和专业音频采集设备,保证记录的准确性。 响应证明材料提供 产品说明书证明 提供详细产品说明书,明确阐述审讯主机免拆机箱更换光驱设计及其他功能参数情况。说明书含设备结构示意图、操作流程说明和技术参数列表,直观展示产品性能和特点。评审专家可通过说明书了解产品与招标文件要求的匹配程度。 产品说明书还提供了详细的安装指南和故障排除方法,方便用户进行操作和维护。同时,说明书中还包含了产品的售后服务信息,让用户无后顾之忧。 检测报告佐证 提供第三方检测机构出具的检测报告,对审讯主机各项功能参数详细检测和评估。检测结果表明,产品各项性能指标符合或优于招标文件要求,为质量和性能提供有力佐证。检测报告权威性和公正性增强评审专家对产品的信任度。 检测报告涵盖了主机的各项性能指标,如处理速度、存储容量、图像和音频质量等。同时,报告中还提供了详细的检测方法和数据,让用户对产品的性能有更直观的了解。 实际案例参考 提供所投审讯主机在其他类似项目中的实际应用案例,展示产品在实际使用中的性能和效果。实际案例包含用户反馈和评价,证明产品稳定性和可靠性。评审专家可通过实际案例了解产品在实际工作中的表现,为评标提供更全面依据。 案例名称 应用场景 用户评价 案例一 审讯室 产品性能稳定,操作便捷,提高了审讯工作效率。 案例二 执法办案中心 图像和音频质量清晰,数据存储安全可靠,为案件侦破提供了有力支持。 案例三 司法机关 产品稳定性好,维护方便,减少了设备故障对工作的影响。 视频处理器技术指标确认 业务板卡热插拔功能响应 功能实现原理 所投视频处理器的业务板卡热插拔功能基于先进的电路设计和接口技术实现。板卡与主板采用高速、稳定的接口连接,配备智能热插拔保护电路,插入或拔出板卡时自动检测和调整电源供应和信号传输,确保设备稳定运行。此设计使不关闭设备电源即可安全、方便地更换和维护业务板卡。 在电路设计方面,采用了低功耗、高可靠性的芯片和元件,保证了板卡的性能和稳定性。在接口技术上,采用了高速串行接口和并行接口相结合的方式,提高了数据传输的速度和效率。同时,智能热插拔保护电路还具备过流、过压、过热等保护功能,确保设备和人员的安全。 操作安全性保障 为确保业务板卡热插拔操作安全,产品采用多重保护机制。板卡接口处设置防误插结构,避免错误插入导致设备损坏。热插拔保护电路具备过流、过压保护功能,异常时及时切断电源,保护设备和人员安全。 业务板卡热插拔操作 防误插结构采用了独特的机械设计和电气设计,只有正确插入板卡才能正常工作。热插拔保护电路采用了高精度的传感器和控制芯片,能够实时监测板卡的工作状态,一旦发现异常立即采取保护措施。此外,产品还具备接地保护和静电防护功能,进一步提高了操作的安全性。 与需求的契合度 此功能符合招标文件中视频处理器业务板卡热插拔要求,为采购人提供灵活、高效的设备维护方式。实际使用中,可根据业务需求随时更换不同板卡,无需停机等待,提高设备使用效率。安全性和稳定性确保设备热插拔操作中不受损坏,保障视频处理工作正常进行。 契合方面 具体说明 功能要求 完全符合业务板卡热插拔的要求。 维护方式 提供灵活、高效的维护方式,无需停机等待。 使用效率 提高设备使用效率,可随时更换板卡。 设备安全 确保设备在热插拔操作中不受损坏。 其他技术指标响应 指标完整性说明 所投视频处理器除业务板卡热插拔功能外,满足招标文件提及的其他技术指标要求。视频处理能力支持高分辨率、高帧率视频信号处理,提供清晰、流畅视频画面。信号输入输出具备丰富接口类型,满足不同设备连接需求。 在视频处理能力方面,采用了先进的视频处理芯片和算法,能够实现对4K及以上超高清视频的实时处理。在信号输入输出方面,提供了HDMI、DVI、VGA等多种接口类型,可与各种设备进行连接。此外,产品还具备视频缩放、裁剪、拼接等功能,满足不同应用场景的需求。 性能稳定性表现 为确保视频处理器性能稳定,采用高品质芯片和先进散热技术。芯片处理能力强、功耗低,长时间连续工作稳定运行。散热技术有效降低设备内部温度,避免过热导致性能下降和故障,保证视频处理工作质量和效率。 稳定性保障 具体说明 高品质芯片 处理能力强,功耗低,保证长时间稳定运行。 先进散热技术 有效降低设备内部温度,避免过热故障。 工作质量和效率 保证视频处理工作的质量和效率。 技术参数达标情况 所投产品各项技术参数达到或优于招标文件要求。视频分辨率支持4K及以上超高清分辨率,满足高端视频处理需求。帧率实现高帧率视频处理,确保画面流畅。色彩还原和图像质量出色,为用户带来优质视觉体验。 在视频分辨率方面,提供了多种可选模式,可根据实际需求进行调整。在帧率方面,最高可支持120fps的视频处理,确保画面的流畅性。在色彩还原和图像质量方面,采用了先进的色彩校正和图像增强技术,提高了画面的清晰度和鲜艳度。 响应证明材料展示 产品彩页说明 提供详细产品彩页,展示视频处理器外观、功能特点和技术参数等信息。彩页包含业务板卡热插拔功能示意图和操作说明,直观展示产品独特优势。评审专家可通过彩页快速了解产品基本情况和与招标文件要求的匹配程度。 产品彩页还提供了产品的应用案例和解决方案,让用户更好地了解产品的实际应用场景。同时,彩页中还包含了产品的技术规格和性能参数,方便用户进行比较和选择。 测试报告支撑 提供专业机构出具的测试报告,对视频处理器各项技术指标严格测试和评估。测试结果表明,产品性能指标符合或优于招标文件要求,为质量和性能提供可靠支撑。测试报告科学性和准确性增强评审专家对产品的认可度。 测试报告涵盖了视频处理器的各项性能指标,如视频分辨率、帧率、色彩还原度等。同时,报告中还提供了详细的测试方法和数据,让用户对产品的性能有更直观的了解。此外,测试报告还对产品的稳定性、兼容性等方面进行了评估,确保产品能够满足实际应用的需求。 用户评价参考 提供所投视频处理器在其他项目中的用户评价和反馈,展示产品在实际使用中的性能和效果。用户评价包含对产品功能、稳定性和易用性等方面的肯定,证明产品可靠性和实用性。评审专家可通过用户评价了解产品在市场上的口碑和实际应用情况,为评标提供更客观依据。 用户评价中提到,产品的功能强大,操作简单,稳定性好,能够满足实际应用的需求。同时,产品的售后服务也得到了用户的认可,及时解决了用户在使用过程中遇到的问题。这些评价为产品的质量和性能提供了有力的支持。 网络存储处理器性能说明 多核处理器性能响应 处理器性能优势 所投网络存储处理器采用≥1颗64位多核处理器,计算和多任务处理能力强大。多核处理器可同时处理多个数据存储和传输任务,提高数据处理效率。64位架构支持更大内存寻址空间,处理大规模数据更流畅、稳定。 多核处理器的并行计算能力,能够充分利用硬件资源,提高数据处理的速度和效率。64位架构的优势在于能够支持更大的内存容量,从而提高系统的性能和稳定性。此外,处理器还具备低功耗、高性能的特点,能够满足长时间连续工作的需求。 数据处理效率体现 实际应用中,多核处理器快速对存储数据进行读写操作,减少数据处理等待时间。通过并行处理技术,同时处理多个数据请求,提高数据存储和传输速度。使网络存储处理器满足高并发、大数据量的存储需求,为用户提供高效数据存储服务。 并行处理技术能够将数据处理任务分配到多个核心上同时进行处理,从而大大提高了数据处理的效率。在高并发、大数据量的存储环境下,多核处理器能够快速响应用户的请求,确保数据的及时存储和传输。此外,处理器还具备智能调度算法,能够根据数据的重要性和紧急程度进行合理的调度,提高系统的整体性能。 与需求的匹配程度 此处理器配置符合招标文件中网络存储处理器多核处理器要求,为采购人提供高性能的数据存储解决方案。实际使用中,有效提高数据存储和管理效率,满足不同用户多样化需求。稳定性和可靠性确保数据安全存储和传输,保障业务正常运行。 高性能的数据存储解决方案能够满足用户对数据存储的高性能、高可靠性的需求。在实际使用中,多核处理器能够快速处理大量的数据请求,提高数据存储和管理的效率。同时,处理器的稳定性和可靠性能够确保数据的安全存储和传输,避免数据丢失和损坏。 系统内存性能响应 内存容量优势 所投网络存储处理器配备≥8GB系统内存,为数据处理和存储提供充足缓存空间。大容量内存快速存储和处理大量数据,减少硬盘和内存间频繁交换,提高系统运行效率。支持更多并发用户和数据请求,满足大规模数据存储和管理需求。 内存优势 具体说明 充足缓存空间 为数据处理和存储提供足够的缓存,提高系统性能。 减少数据交换 减少硬盘和内存间的频繁交换,提高运行效率。 支持并发用户 支持更多并发用户和数据请求,满足大规模需求。 内存读写速度 该系统内存具备高速读写速度,快速响应数据请求。数据写入时,迅速将数据存储到内存中,减少写入延迟。数据读取时,快速从内存中获取数据,提高读取效率。使网络存储处理器处理大量数据时保持高效性能。 高速的读写速度是内存性能的重要指标之一。在数据写入方面,内存能够快速将数据存储到内存中,减少了数据写入的时间。在数据读取方面,内存能够快速从内存中获取数据,提高了数据读取的效率。这些优势使得网络存储处理器能够在处理大量数据时保持高效的性能。 与需求的契合情况 此内存配置符合招标文件中网络存储处理器系统内存要求,为采购人提供稳定、高效的数据存储服务。实际使用中,有效提高系统响应速度和处理能力,满足不同业务场景下的数据存储需求。可靠性和兼容性确保与其他硬件设备良好配合,保障整个存储系统正常运行。 稳定、高效的数据存储服务能够满足用户对数据存储的可靠性和高效性的需求。在实际使用中,系统内存能够快速响应数据请求,提高系统的响应速度和处理能力。同时,内存的可靠性和兼容性能够确保与其他硬件设备的良好配合,避免因兼容性问题导致的系统故障。 性能证明材料提供 技术白皮书说明 提供详细技术白皮书,介绍网络存储处理器多核处理器和系统内存的性能参数和技术特点。白皮书包含处理器架构图、性能测试数据和内存技术规格等内容,深入展示产品性能优势。评审专家可通过白皮书全面了解产品技术实力和与招标文件要求的匹配程度。 白皮书内容 具体说明 性能参数 详细介绍多核处理器和系统内存的性能指标。 技术特点 阐述产品的独特技术特点和优势。 架构图 展示处理器的架构和工作原理。 性能测试数据 提供产品的性能测试结果和数据。 技术规格 说明内存的技术规格和参数。 性能测试报告 提供专业机构出具的性能测试报告,对网络存储处理器多核处理器和系统内存性能严格测试和评估。测试结果表明,产品性能指标符合或优于招标文件要求,为性能提供有力证明。性能测试报告客观性和权威性增强评审专家对产品的信心。 性能测试报告是对产品性能的客观评价。报告中包含了对多核处理器和系统内存的各项性能指标的测试结果,如处理速度、存储容量、读写速度等。这些测试结果能够直观地反映产品的性能水平。同时,报告的客观性和权威性也能够增强评审专家对产品的信心。 实际应用案例 提供所投网络存储处理器在其他项目中的实际应用案例,展示产品在实际使用中的性能和效果。实际案例包含用户反馈和评价,证明产品稳定性和可靠性。评审专家可通过实际案例了解产品在实际工作中的表现,为评标提供更有价值依据。 实际应用案例能够直观地展示产品在实际使用中的性能和效果。用户的反馈和评价是对产品质量和性能的最直接的评价。这些反馈和评价能够证明产品的稳定性和可靠性。评审专家可以通过这些实际案例了解产品在实际工作中的表现,从而为评标提供更有价值的依据。 环境全景摄像机参数匹配 鳞镜补光功能响应 功能原理阐述 所投环境全景摄像机的鳞镜补光功能,利用特殊设计的鳞镜结构对光线反射和散射,实现均匀补光。鳞镜结构根据环境光线变化,自动调整光线反射角度和强度,确保不同光照条件下提供清晰、无阴影图像。通过精确光学计算和材料选择,鳞镜高效利用光源光线,提高补光效率。 鳞镜补光功能 功能原理 具体说明 鳞镜结构 特殊设计的鳞镜结构,实现光线反射和散射。 自动调整 根据环境光线变化,自动调整反射角度和强度。 光学计算和材料选择 精确计算和选择材料,提高补光效率。 实际效果呈现 实际应用中,鳞镜补光功能提升环境全景摄像机在低光照环境下的图像质量。均匀补光使图像细节清晰可辨,色彩还原真实,避免光照不足导致的图像模糊和阴影问题。使摄像机在夜间或光线较暗的室内环境中,准确捕捉监控信息。 在低光照环境下,图像的清晰度和色彩还原度是关键指标。鳞镜补光功能通过均匀补光,提高了图像的清晰度和色彩还原度,使图像中的细节更加清晰可辨。同时,避免了因光照不足而导致的图像模糊和阴影问题,确保了监控信息的准确性。 与需求的相符性 此功能符合招标文件中环境全景摄像机鳞镜补光要求,为采购人提供高质量监控图像。实际使用中,提高监控准确性和可靠性,满足环境全景监控需求。智能补光调整机制适应不同环境变化,为监控工作提供稳定支持。 相符方面 具体说明 功能要求 完全符合鳞镜补光的要求。 监控质量 提供高质量的监控图像,提高准确性和可靠性。 环境适应能力 智能补光调整机制,适应不同环境变化。 其他参数指标响应 参数完整性说明 所投环境全景摄像机除鳞镜补光功能外,满足招标文件提及的其他参数指标要求。图像分辨率方面,提供高清晰度图像,满足监控细节要求。视野范围方面,具有广阔全景视野,覆盖更大监控区域。 在图像分辨率方面,摄像机采用了高像素的图像传感器,能够提供清晰、细腻的图像。在视野范围方面,摄像机采用了广角镜头和全景拼接技术,能够实现广阔的全景视野。这些优势使得摄像机能够满足对监控细节和覆盖范围的要求。 性能稳定性保障 为确保环境全景摄像机性能稳定,采用高品质图像传感器和先进图像处理算法。图像传感器高灵敏度、低噪声,不同环境下稳定采集图像数据。图像处理算法对采集图像实时优化和处理,提高图像质量和稳定性。 高品质的图像传感器是保证图像质量的关键。传感器的高灵敏度和低噪声特性,能够在不同环境下稳定地采集图像数据。先进的图像处理算法能够对采集到的图像进行实时优化和处理,提高图像的质量和稳定性。这些措施确保了摄像机在各种环境下都能正常工作。 技术参数达标情况 所投产品各项技术参数达到或优于招标文件要求。帧率方面,实现高帧率图像采集,确保监控画面流畅。色彩还原方面,准确还原真实色彩,为监控工作提供准确信息。防护等级方面,满足不同环境使用要求,保障设备正常运行。 在帧率方面,摄像机采用了高速图像传感器和高性能的图像处理器,能够实现高帧率的图像采集。在色彩还原方面,摄像机采用了先进的色彩校正和图像处理技术,能够准确地还原真实的色彩。在防护等级方面,摄像机采用了防水、防尘、防震等设计,能够满足不同环境的使用要求。这些优势使得摄像机能够在各种环境下都能提供高质量的监控服务。 响应证明材料提供 产品说明书证明 提供详细产品说明书,明确阐述环境全景摄像机鳞镜补光功能及其他参数指标情况。说明书含设备技术参数列表、功能介绍和操作说明等内容,直观展示产品性能和特点。评审专家可通过说明书了解产品与招标文件要求的匹配程度。 产品说明书是用户了解产品的重要途径。说明书中详细介绍了摄像机的各项功能和参数指标,包括鳞镜补光功能、图像分辨率、视野范围等。同时,说明书中还提供了设备的操作说明和维护指南,方便用户进行操作和维护。评审专家可以通过说明书了解产品的性能和特点,从而判断产品是否符合招标文件的要求。 检测报告佐证 提供第三方检测机构出具的检测报告,对环境全景摄像机各项参数指标详细检测和评估。检测结果表明,产品各项性能指标符合或优于招标文件要求,为质量和性能提供有力佐证。检测报告权威性和公正性增强评审专家对产品的信任度。 检测内容 检测结果 鳞镜补光功能 符合或优于招标文件要求 图像分辨率 达到或优于招标文件要求 视野范围 满足招标文件要求 帧率 实现高帧率图像采集 色彩还原 准确还原真实色彩 防护等级 满足不同环境使用要求 实际案例参考 提供所投环境全景摄像机在其他类似项目中的实际应用案例,展示产品在实际使用中的性能和效果。实际案例包含用户反馈和评价,证明产品稳定性和可靠性。评审专家可通过实际案例了解产品在实际工作中的表现,为评标提供更全面依据。 实际案例是对产品性能和效果的最直接的验证。用户的反馈和评价能够反映产品在实际使用中的优点和不足。评审专家可以通过这些实际案例了解产品在实际工作中的表现,从而为评标提供更全面的依据。同时,这些案例也可以为采购人提供参考,帮助他们选择合适的产品。 特写摄像机功能点核对 高分辨率性能响应 分辨率优势体现 所投特写摄像机采用不低于400万1/1.8′′CMOS的图像传感器,提供高分辨率图像。高分辨率使摄像机清晰捕捉被拍摄物体细节,远距离或小物体情况下,也能提供清晰、锐利图像。对需要精确观察和识别的应用场景,如特写监控和证据采集等非常重要。 在特写监控和证据采集等应用场景中,图像的分辨率是关键指标。高分辨率的图像能够提供更多的细节信息,有助于精确观察和识别被拍摄物体。不低于400万1/1.8′′CMOS的图像传感器,具有高像素、高灵敏度等特点,能够提供高质量的图像。 图像质量保障 为确保高分辨率图像质量,特写摄像机采用先进图像处理技术。对图像进行降噪、锐化和色彩校正等处理,提高图像清晰度、对比度和色彩还原度。具备自动曝光和自动白平衡功能,根据不同光照条件自动调整图像参数,保证图像质量稳定。 先进的图像处理技术是保证图像质量的重要手段。降噪处理能够减少图像中的噪声,提高图像的清晰度。锐化处理能够增强图像的边缘和细节,使图像更加锐利。色彩校正处理能够准确还原图像的色彩,提高图像的色彩还原度。自动曝光和自动白平衡功能能够根据不同的光照条件自动调整图像参数,保证图像的质量稳定。 与需求的匹配度 此高分辨率性能符合招标文件中特写摄像机要求,为采购人提供高质量特写图像。实际使用中,提高监控准确性和可靠性,满足特写监控需求。出色的图像质量为后续分析和处理提供有力支持。 高质量的特写图像是特写摄像机的核心优势。在实际使用中,高分辨率的图像能够提供更多的细节信息,有助于提高监控的准确性和可靠性。出色的图像质量也为后续的分析和处理提供了有力的支持,如人脸识别、目标检测等。这些优势使得特写摄像机能够满足特写监控的需求。 红外PTZ功能响应 功能原理说明 所投特写摄像机的红外PTZ功能,通过内置红外灯和云台控制系统实现。红外灯在夜间或低光照环境下提供额外照明,使摄像机在黑暗中正常工作。云台控制系统允许摄像机进行水平和垂直方向的旋转,以及变焦操作,扩大监控范围和灵活性。 功能原理 具体说明 红外灯 内置红外灯,在夜间或低光照环境下提供照明。 云台控制系统 允许摄像机进行水平和垂直旋转,以及变焦操作。 实际应用效果 实际应用中,红外PTZ功能使特写摄像机在不同环境和场景下灵活监控。夜间,红外灯提供清晰图像,确保监控连续性。云台控制系统可根据需要调整摄像机角度和焦距,对特定区域重点监控,提高监控效率和准确性。 在不同的环境和场景下,摄像机的灵活性和监控效率是关键指标。红外PTZ功能通过内置红外灯和云台控制系统,实现了在夜间或低光照环境下的正常工作,以及在不同角度和焦距下的灵活监控。这些优势使得特写摄像机能够在各种环境和场景下提供高质量的监控服务。 与需求的契合情况 此功能符合招标文件中特写摄像机红外PTZ功能要求,为采购人提供全方位、多角度的监控解决方案。实际使用中,满足对不同区域和目标的特写监控需求,提高监控效果和质量。灵活的操作方式适应不同监控场景和任务。 契合方面 具体说明 功能要求 完全符合红外PTZ功能的要求。 监控解决方案 提供全方位、多角度的监控解决方案。 监控需求 满足不同区域和目标的特写监控需求。 操作方式 灵活的操作方式,适应不同监控场景和任务。 响应证明材料展示 产品说明书证明 提供详细产品说明书,明确阐述特写摄像机高分辨率性能和红外PTZ功能的具体情况。说明书含设备技术参数列表、功能介绍和操作说明等内容,直观展示产品性能和特点。评审专家可通过说明书了解产品与招标文件要求的匹配程度。 产品说明书是用户了解产品的重要途径。说明书中详细介绍了特写摄像机的高分辨率性能和红外PTZ功能,包括图像传感器的参数、图像处理技术、红外灯的功率和云台控制系统的功能等。同时,说明书中还提供了设备的操作说明和维护指南,方便用户进行操作和维护。评审专家可以通过说明书了解产品的性能和特点,从而判断产品是否符合招标文件的要求。 测试报告支撑 提供专业机构出具的测试报告,对特写摄像机高分辨率性能和红外PTZ功能严格测试和评估。测试结果表明,产品各项性能指标符合或优于招标文件要求,为质量和性能提供可靠支撑。测试报告科学性和准确性增强评审专家对产品的认可度。 测试报告是对产品性能的客观评价。报告中包含了对特写摄像机高分辨率性能和红外PTZ功能的各项性能指标的测试结果,如图像分辨率、色彩还原度、红外灯的照明效果、云台控制系统的精度等。这些测试结果能够直观地反映产品的性能水平。同时,报告的科学性和准确性也能够增强评审专家对产品的认可度。 用户评价参考 提供所投特写摄像机在其他项目中的用户评价和反馈,展示产品在实际使用中的性能和效果。用户评价包含对产品功能、稳定性和易用性等方面的肯定,证明产品可靠性和实用性。评审专家可通过用户评价了解产品在市场上的口碑和实际应用情况,为评标提供更客观依据。 用户评价是对产品质量和性能的最直接的评价。用户的反馈和评价能够反映产品在实际使用中的优点和不足。评审专家可以通过这些用户评价了解产品在市场上的口碑和实际应用情况,从而为评标提供更客观的依据。同时,这些评价也可以为采购人提供参考,帮助他们选择合适的产品。 技术参数证明材料 产品技术文档汇编 产品彩页关键信息页 视频处理器彩页信息 业务板卡热插拔功能说明 通过提供视频处理器产品彩页中关于业务板卡热插拔功能的详细介绍,能够清晰展示该功能的特点和优势,从而有力证明产品符合技术要求。以下是该功能的详细说明表格: 功能特点 优势体现 技术原理 实际应用效果 热插拔便捷性 减少设备维护时间,提高工作效率 采用先进的电路设计和接口技术 在实际使用中,可快速更换故障板卡,不影响系统正常运行 板卡兼容性 支持多种类型业务板卡,提升系统扩展性 通过优化的硬件架构和驱动程序 能适配不同功能的板卡,满足多样化业务需求 数据安全性 确保热插拔过程中数据不丢失,保障业务连续性 具备数据缓存和保护机制 在频繁插拔板卡时,有效防止数据损坏和丢失 系统稳定性 热插拔操作对系统性能影响小,保证系统稳定运行 经过严格的测试和优化 长时间运行过程中,不会因热插拔操作导致系统崩溃 相关参数标注 呈现彩页中视频处理器的关键参数标注,确保这些参数与采购需求中的要求一致。视频处理器的关键参数对于其性能和功能起着决定性作用。在彩页中,详细标注了视频处理器的各项参数,包括但不限于处理能力、输入输出接口类型和数量、分辨率支持范围等。这些参数的精准标注,能够让采购人清晰地了解产品的性能特点,判断其是否符合采购需求。同时,与采购需求的严格匹配,也保证了产品能够在实际应用中发挥出最佳效果,满足项目的使用要求。 功能图示说明 附上彩页中对视频处理器功能的图示说明,直观展示产品的各项功能。以下是功能图示的详细说明表格: 功能名称 图示位置 功能描述 应用场景 业务板卡热插拔功能 图示左上角 支持业务板卡热插拔,方便设备维护和升级 在需要快速更换板卡的场景中使用 高清视频处理功能 图示中间位置 能够对高清视频进行高效处理,保证画面质量 用于高清视频播放和监控等场景 多信号输入输出功能 图示右侧 支持多种信号输入输出,满足多样化连接需求 适用于不同设备之间的信号传输 智能控制功能 图示左下角 可通过智能系统对设备进行远程控制和管理 便于集中管理和操作设备 审讯主机彩页信息...
奎山派出所办案区设备采购项目投标方案.docx
下载提示

1.本文档仅提供部分内容试读;

2.支付并下载文件,享受无限制查看;

3.本网站所提供的标准文本仅供个人学习、研究之用,未经授权,严禁复制、发行、汇编、翻译或网络传播等,侵权必究;

4.左侧添加客服微信获取帮助;

5.本文为word版本,可以直接复制编辑使用。


这个人很懒,什么都没留下
未认证用户 查看用户
该文档于 上传
推荐文档
×
精品标书制作
百人专家团队
擅长领域:
工程标 服务标 采购标
16852
已服务主
2892
中标量
1765
平台标师
扫码添加客服
客服二维码
咨询热线:192 3288 5147
公众号
微信客服
客服