文库 服务类投标方案 检测服务

山海天旅游度假区海水养殖环评登记和入海排污口备案项目投标方案.docx

DOCX   1174页   下载228   2025-08-29   浏览50   收藏72   点赞134   评分-   718005字   228.00

AI慧写标书

十分钟千页标书高效生成

温馨提示:当前文档最多只能预览 15 页,若文档总页数超出了 15 页,请下载原文档以浏览全部内容。
山海天旅游度假区海水养殖环评登记和入海排污口备案项目投标方案.docx 第1页
山海天旅游度假区海水养殖环评登记和入海排污口备案项目投标方案.docx 第2页
山海天旅游度假区海水养殖环评登记和入海排污口备案项目投标方案.docx 第3页
山海天旅游度假区海水养殖环评登记和入海排污口备案项目投标方案.docx 第4页
山海天旅游度假区海水养殖环评登记和入海排污口备案项目投标方案.docx 第5页
山海天旅游度假区海水养殖环评登记和入海排污口备案项目投标方案.docx 第6页
山海天旅游度假区海水养殖环评登记和入海排污口备案项目投标方案.docx 第7页
山海天旅游度假区海水养殖环评登记和入海排污口备案项目投标方案.docx 第8页
山海天旅游度假区海水养殖环评登记和入海排污口备案项目投标方案.docx 第9页
山海天旅游度假区海水养殖环评登记和入海排污口备案项目投标方案.docx 第10页
山海天旅游度假区海水养殖环评登记和入海排污口备案项目投标方案.docx 第11页
山海天旅游度假区海水养殖环评登记和入海排污口备案项目投标方案.docx 第12页
山海天旅游度假区海水养殖环评登记和入海排污口备案项目投标方案.docx 第13页
山海天旅游度假区海水养殖环评登记和入海排污口备案项目投标方案.docx 第14页
山海天旅游度假区海水养殖环评登记和入海排污口备案项目投标方案.docx 第15页
剩余1159页未读, 下载浏览全部

开通会员, 优惠多多

6重权益等你来

首次半价下载
折扣特惠
上传高收益
特权文档
AI慧写优惠
专属客服
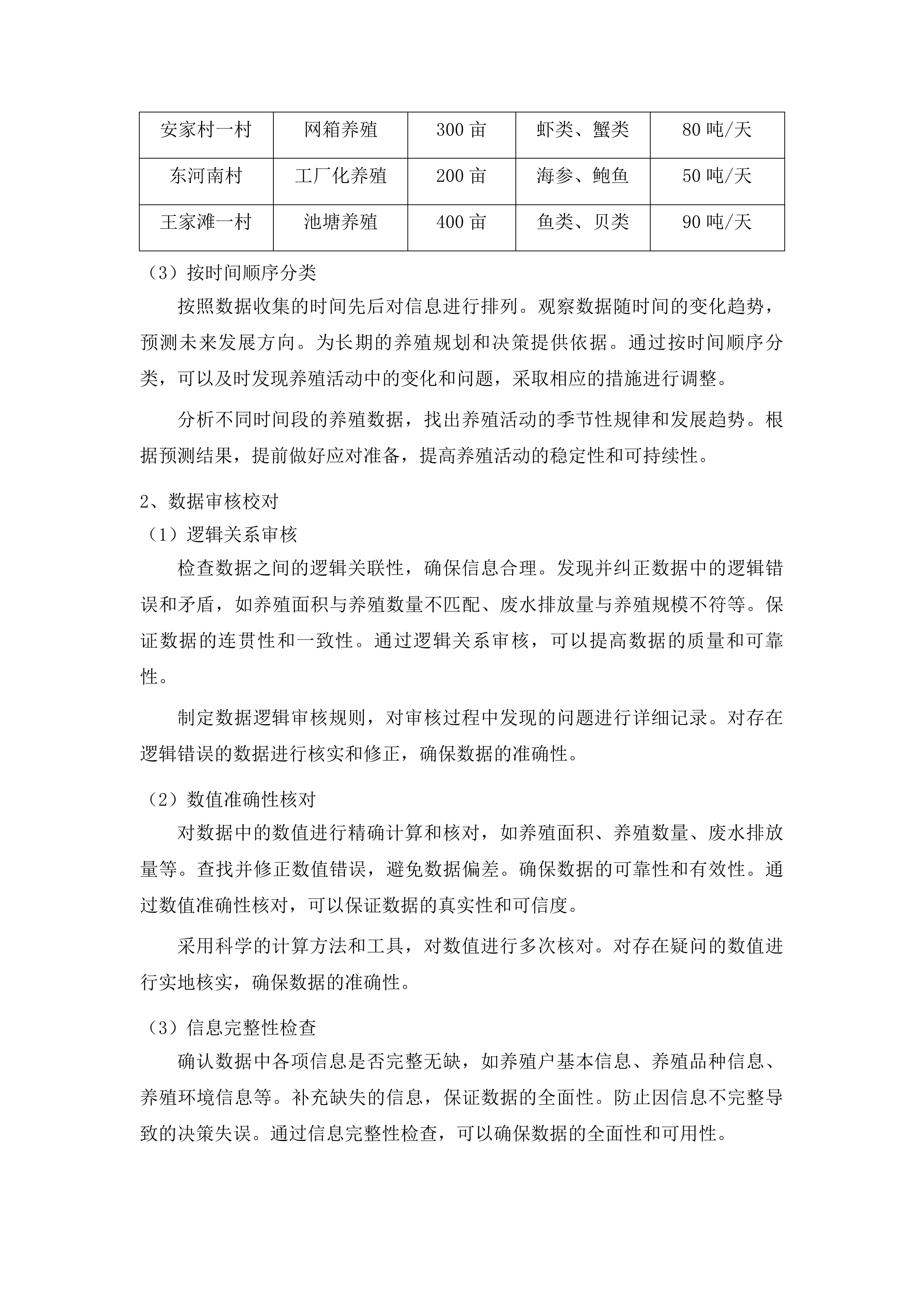
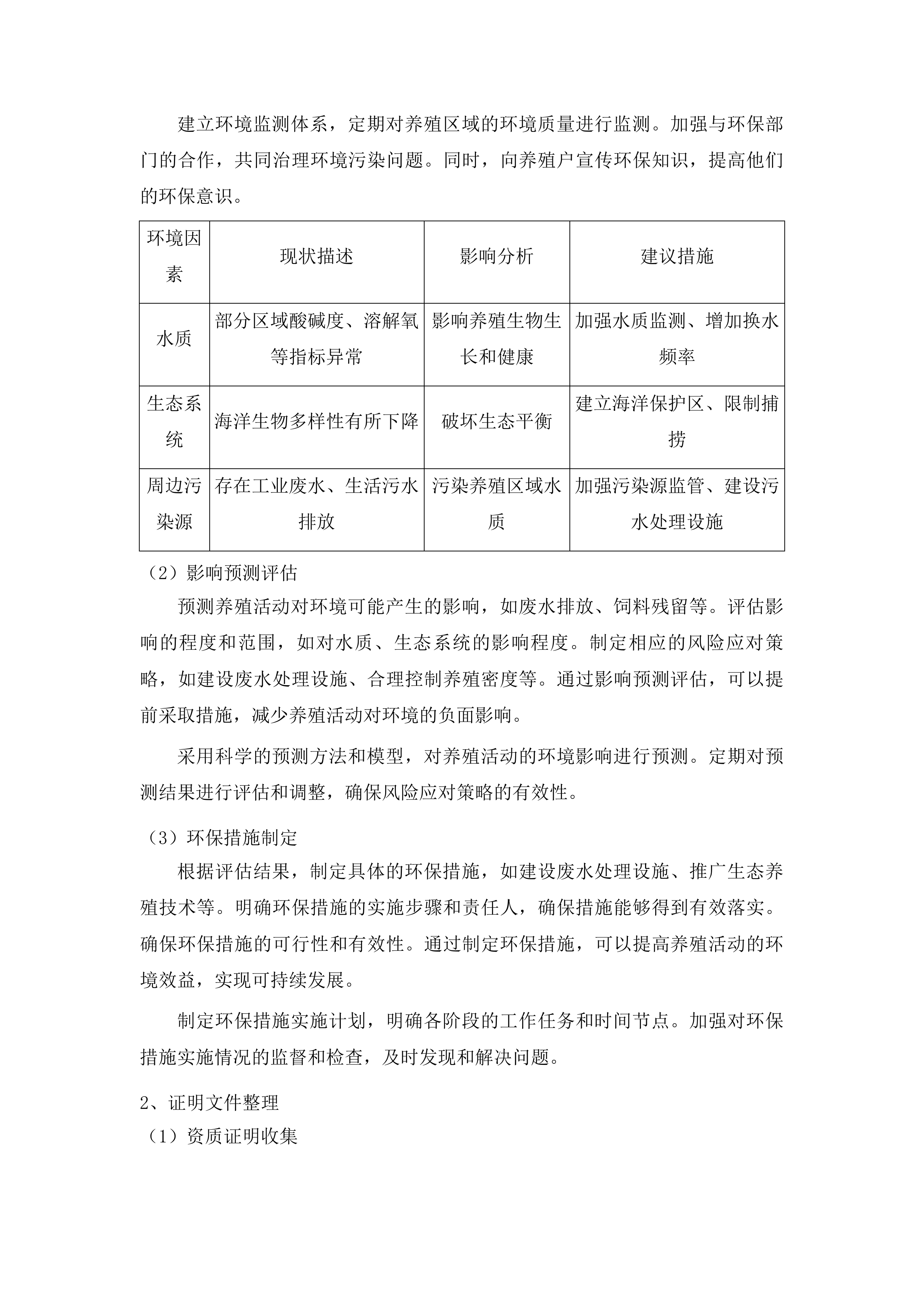
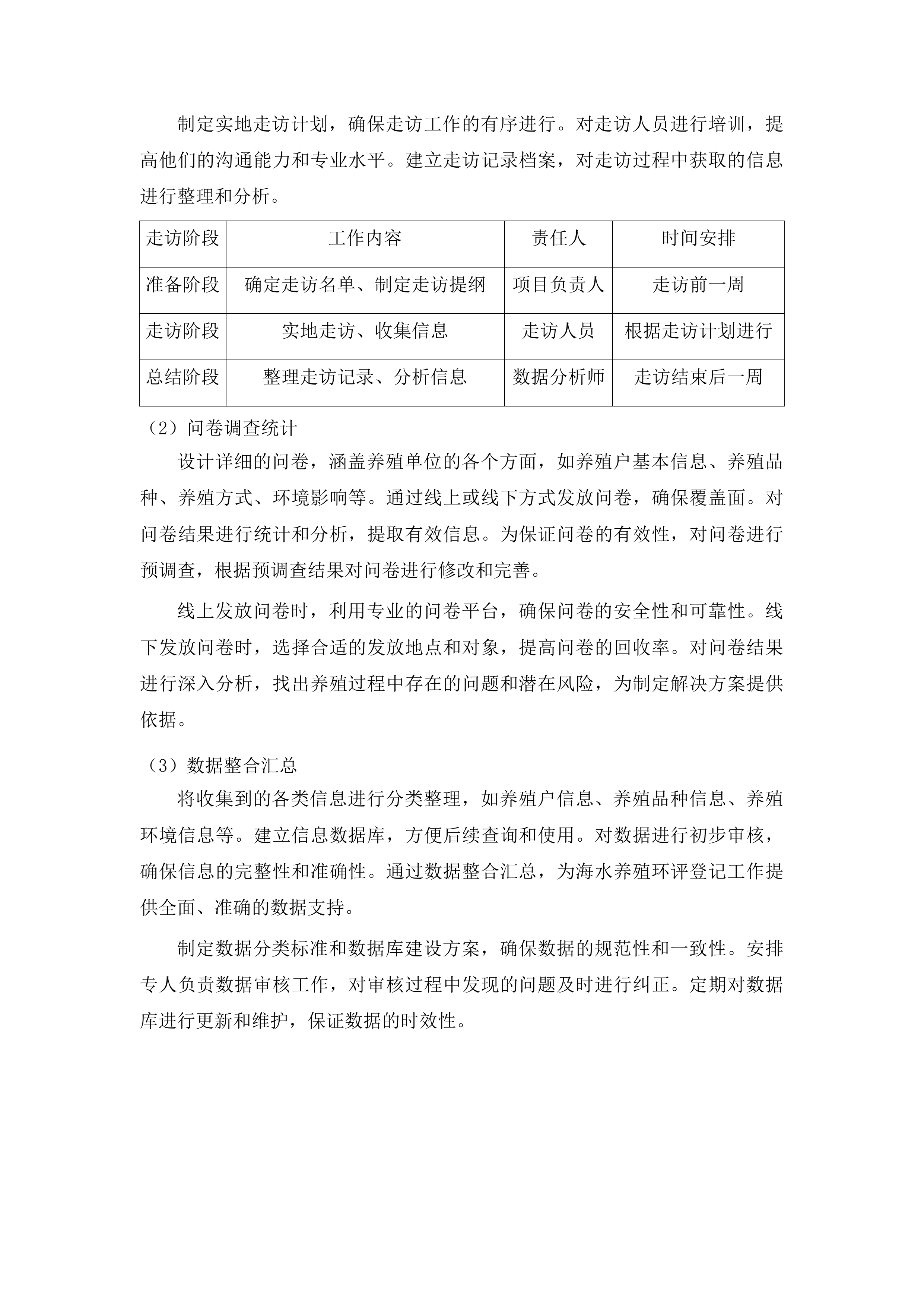
山海天旅游度假区海水养殖环评登记和入海排污口备案项目投标方案 第一章 项目实施方案 8 第一节 任务分解与目标 8 一、 海水养殖环评登记任务 8 二、 入海排污口备案任务 19 三、 一村一图绘制任务 39 第二节 实施流程与步骤 51 一、 前期准备阶段 51 二、 实地调查阶段 63 三、 数据处理阶段 75 四、 成果提交阶段 79 第三节 资源配置与分工 91 一、 人力资源配置 91 二、 设备资源配置 106 三、 外部协作机制 125 第四节 实施策略与方法 138 一、 分片区推进策略 138 二、 技术应用方法 155 三、 问题应对措施 175 第五节 可行性与合理性说明 195 一、 进度安排合理性 195 二、 资源利用效率 214 三、 需求匹配性分析 235 第二章 项目管理制度 252 第一节 组织架构设置 252 一、 矩阵式管理架构设计 252 二、 关键岗位人员配置 262 三、 岗位协作机制建立 275 第二节 岗位职责划分 291 一、 项目经理核心职责 291 二、 技术负责人权责范围 299 三、 资料员工作内容界定 313 四、 质量检查员岗位要求 323 第三节 制度体系建设 332 一、 进度管理制度规范 332 二、 质量控制标准制定 342 三、 数据管理制度细则 353 四、 安全管理制度建立 361 第四节 制度执行机制 369 一、 制度宣贯培训方案 369 二、 执行监督检查机制 376 三、 执行台账管理规范 391 四、 奖惩激励措施实施 400 第五节 权责制约机制 410 一、 岗位权力清单制定 410 二、 责任追溯机制建立 419 三、 轮岗交流管理办法 428 四、 监督制衡体系构建 438 第六节 制度配套措施 444 一、 培训教育实施计划 444 二、 执行工具模板开发 452 三、 信息化管理平台搭建 463 四、 反馈优化机制建立 472 第三章 进度安排及控制方案 482 第一节 进度计划制定 482 一、 项目阶段划分规划 482 二、 各阶段工作内容安排 496 第二节 关键节点控制 508 一、 前期准备完成节点 508 二、 现场调查进度节点 527 三、 成果提交关键节点 538 第三节 进度保障措施 560 一、 进度监控机制建立 560 二、 资源保障安排 580 第四章 质量保证体系 594 第一节 质量目标设定 594 一、 环评登记表数据质量标准 594 二、 排污口备案质量指标 603 三、 一村一图绘制质量要求 615 第二节 质量控制流程 623 一、 现场调查质量管控 623 二、 数据处理质量控制 632 三、 成果审核质量流程 646 第三节 人员与设备保障 662 一、 专业技术团队配置 662 二、 现场采集设备保障 672 三、 质量监督机制建立 683 第四节 数据审核机制 691 一、 多级审核流程设计 691 二、 数据校验规则制定 700 三、 平台备案审核规范 707 第五节 质量风险应对措施 721 一、 数据准确性保障方案 721 二、 备案过程风险控制 730 三、 动态信息更新措施 738 第五章 重难点工作 749 第一节 重点分析 749 一、 海水养殖环评登记工作要点 749 二、 入海排污口备案实施重点 763 三、 一村一图绘制工作重点 779 第二节 难点识别 785 一、 环评登记工作难点剖析 785 二、 排污口备案工作难点解析 793 三、 一村一图绘制技术难点 803 第三节 关键性技术问题 811 一、 环评登记数据质量保障技术 811 二、 排污口备案高效实施技术 818 三、 一村一图数据融合技术 832 四、 项目进度与质量控制技术 852 第四节 应对策略 868 一、 环评登记工作优化策略 868 二、 排污口备案效率提升策略 879 三、 一村一图绘制技术策略 893 四、 质量与进度保障策略 900 第五节 可操作性保障 911 一、 责任分工与流程保障 912 二、 前期准备与演练保障 929 三、 沟通与问题解决机制 944 四、 资源配置保障措施 965 第六章 服务承诺 972 第一节 服务内容承诺 972 一、 海水养殖环评登记覆盖 972 二、 入海排污口备案实施 984 三、 一村一图绘制质量 993 四、 定制化服务对接机制 1001 第二节 服务时效承诺 1010 一、 180天工期保障措施 1010 二、 阶段性成果交付计划 1026 三、 突发情况应急响应 1041 四、 后续支持服务保障 1047 第三节 服务可实施性 1057 一、 标准化作业流程规范 1057 二、 专业团队配置保障 1068 三、 信息化工具应用方案 1074 四、 服务反馈优化机制 1084 第四节 服务可预见性 1092 一、 潜在风险预判分析 1092 二、 风险应对措施制定 1105 三、 风险预警机制建立 1116 四、 备用资源保障方案 1123 第五节 服务有效性保障 1138 一、 成果合规性质量保障 1138 二、 完整成果文档交付 1150 三、 成果交付说明会组织 1161 四、 成果使用支持服务 1165 项目实施方案 任务分解与目标 海水养殖环评登记任务 养殖单位信息收集 养殖户信息采集 基本信息收集 为确保海水养殖环评登记工作的准确性和有效性,我公司将全面收集养殖户的详细信息。联系方式方面,收集养殖户的手机号码、电子邮箱等,以便及时沟通。经营规模涵盖养殖面积、养殖设备数量等,为评估养殖规模提供依据。确认养殖户的养殖资质和相关证件,如养殖许可证、营业执照等,确保养殖活动合法合规。记录养殖户在行业内的经营历史和信誉情况,包括是否有违规记录、客户评价等。通过全面收集这些信息,为后续的环评登记工作奠定坚实基础。 信息类别 具体内容 收集方式 用途 联系方式 手机号码、电子邮箱 实地走访、问卷调查 及时沟通、通知相关事宜 经营规模 养殖面积、养殖设备数量 实地测量、查阅资料 评估养殖规模、确定环境影响程度 养殖资质 养殖许可证、营业执照 查看证件原件 确保养殖活动合法合规 经营历史和信誉情况 违规记录、客户评价 行业查询、走访周边养殖户 了解养殖户的信誉状况 养殖品种统计 明确养殖户所养殖的海水品种类别,包括鱼类、贝类、虾类等。统计不同养殖品种的数量和规模,如鱼类的尾数、贝类的重量等。了解养殖品种的生长周期和特点,如生长速度、对水质的要求等。通过对养殖品种的统计和分析,有助于评估养殖活动对环境的影响,为制定合理的养殖规划提供参考。例如,某些品种对水质要求较高,养殖过程中可能需要更多的水质处理措施,从而增加对环境的影响。同时,了解养殖品种的生长周期,可以合理安排养殖计划,减少资源浪费。 此外,还将关注养殖品种的市场需求和价格波动情况,为养殖户提供市场信息,帮助其优化养殖结构。通过与养殖户的沟通和交流,了解他们在养殖过程中遇到的问题和需求,提供相应的技术支持和解决方案。定期对养殖品种的统计数据进行更新和分析,及时发现养殖过程中的变化和趋势,为养殖活动的可持续发展提供保障。 养殖方式调研 确定养殖户采用的养殖模式,如池塘养殖、网箱养殖等。不同的养殖模式对环境的影响程度不同,池塘养殖可能会产生更多的底泥污染,而网箱养殖则可能会影响水体的流动性。评估养殖方式对环境的影响程度,包括对水质、生态系统的影响等。了解养殖方式的技术水平和创新点,如是否采用了生态养殖技术、循环水养殖技术等。通过调研养殖方式,为推广环保型养殖模式提供依据。 对于采用先进养殖技术的养殖户,给予鼓励和支持,帮助其扩大养殖规模。对于传统养殖方式存在的问题,提出改进建议,引导养殖户逐步转变养殖方式。加强与养殖户的合作,共同开展养殖技术研发和创新,提高养殖效率和环境效益。定期对养殖方式的调研结果进行总结和分析,为制定相关政策和标准提供参考。 养殖环境调查 水质情况检测 检测养殖区域的海水酸碱度、溶解氧等指标,准确掌握水质状况。分析水质变化对养殖生物的影响,如酸碱度异常可能导致养殖生物生长缓慢、疾病增多等。评估水质污染的潜在风险和来源,如周边工业废水排放、农业面源污染等。通过定期检测水质,及时发现水质问题并采取相应的措施。 建立水质监测体系,制定详细的监测计划,确保监测数据的准确性和可靠性。对检测结果进行分析和评估,为养殖活动提供科学依据。加强与环保部门的合作,共同治理水质污染问题。同时,向养殖户宣传水质保护的重要性,提高他们的环保意识。 检测指标 正常范围 检测方法 检测频率 酸碱度 7.5-8.5 pH试纸、pH计 每周一次 溶解氧 5-8mg/L 溶氧仪 每天一次 化学需氧量 ≤3mg/L 重铬酸钾法 每月一次 氨氮 ≤0.5mg/L 纳氏试剂分光光度法 每周一次 周边生态考察 考察养殖区域周边的生态系统,如海洋生物多样性。评估养殖活动对周边生态环境的影响,如是否破坏了海洋生物的栖息地、是否影响了生态平衡等。了解周边生态环境的保护措施和政策,如是否有海洋保护区、是否限制捕捞等。通过考察周边生态环境,为制定科学的养殖规划提供参考。 加强与科研机构的合作,开展生态环境研究,深入了解养殖活动与生态环境的相互关系。制定生态保护措施,减少养殖活动对周边生态环境的影响。同时,积极参与生态保护宣传活动,提高公众的生态保护意识。 地理区位分析 分析养殖区域的地理位置和交通条件,评估地理区位对养殖成本和市场销售的影响。考虑地理区位的自然灾害风险和应对措施,如台风、海啸等。通过地理区位分析,为养殖户选择合适的养殖地点提供建议。 对于地理位置优越、交通便利的养殖区域,可以降低运输成本,提高市场竞争力。对于自然灾害风险较高的地区,制定相应的应急预案,减少灾害损失。同时,关注地理区位的发展变化,及时调整养殖策略。 信息收集方法 实地走访调研 安排专业工作人员实地走访养殖户,进行面对面交流。观察养殖现场的实际情况,获取第一手资料,如养殖设施的状况、养殖生物的生长情况等。与养殖户建立良好的沟通渠道,提高信息收集的准确性。在走访过程中,详细记录养殖户的需求和意见,为提供个性化的服务奠定基础。 制定实地走访计划,确保走访工作的有序进行。对走访人员进行培训,提高他们的沟通能力和专业水平。建立走访记录档案,对走访过程中获取的信息进行整理和分析。 走访阶段 工作内容 责任人 时间安排 准备阶段 确定走访名单、制定走访提纲 项目负责人 走访前一周 走访阶段 实地走访、收集信息 走访人员 根据走访计划进行 总结阶段 整理走访记录、分析信息 数据分析师 走访结束后一周 问卷调查统计 设计详细的问卷,涵盖养殖单位的各个方面,如养殖户基本信息、养殖品种、养殖方式、环境影响等。通过线上或线下方式发放问卷,确保覆盖面。对问卷结果进行统计和分析,提取有效信息。为保证问卷的有效性,对问卷进行预调查,根据预调查结果对问卷进行修改和完善。 线上发放问卷时,利用专业的问卷平台,确保问卷的安全性和可靠性。线下发放问卷时,选择合适的发放地点和对象,提高问卷的回收率。对问卷结果进行深入分析,找出养殖过程中存在的问题和潜在风险,为制定解决方案提供依据。 数据整合汇总 将收集到的各类信息进行分类整理,如养殖户信息、养殖品种信息、养殖环境信息等。建立信息数据库,方便后续查询和使用。对数据进行初步审核,确保信息的完整性和准确性。通过数据整合汇总,为海水养殖环评登记工作提供全面、准确的数据支持。 制定数据分类标准和数据库建设方案,确保数据的规范性和一致性。安排专人负责数据审核工作,对审核过程中发现的问题及时进行纠正。定期对数据库进行更新和维护,保证数据的时效性。 登记表数据整理 数据分类处理 按养殖类型分类 将收集到的数据按照不同的养殖类型进行划分,如池塘养殖、网箱养殖、工厂化养殖等。分析不同养殖类型的数据特点和规律,如养殖密度、饲料使用量、废水排放量等。为后续的统计和分析提供基础。通过按养殖类型分类,可以更有针对性地进行环境影响评估和管理。 针对不同养殖类型制定相应的环保标准和管理措施,提高养殖活动的环境效益。同时,分析不同养殖类型的市场需求和发展趋势,为养殖户提供决策参考。 按区域范围分类 根据养殖单位所在的区域进行数据归类,如不同村庄、不同海域等。比较不同区域的数据差异,为区域规划提供参考。便于对特定区域的养殖情况进行深入研究。通过按区域范围分类,可以更好地了解不同区域的养殖特点和环境状况,制定符合区域实际的养殖规划。 分析不同区域的养殖优势和劣势,合理调整养殖布局。加强区域间的合作与交流,实现资源共享和优势互补。 区域名称 养殖类型 养殖面积 养殖品种 废水排放量 安家岭村 池塘养殖 500亩 鱼类、贝类 100吨/天 安家村一村 网箱养殖 300亩 虾类、蟹类 80吨/天 东河南村 工厂化养殖 200亩 海参、鲍鱼 50吨/天 王家滩一村 池塘养殖 400亩 鱼类、贝类 90吨/天 按时间顺序分类 按照数据收集的时间先后对信息进行排列。观察数据随时间的变化趋势,预测未来发展方向。为长期的养殖规划和决策提供依据。通过按时间顺序分类,可以及时发现养殖活动中的变化和问题,采取相应的措施进行调整。 分析不同时间段的养殖数据,找出养殖活动的季节性规律和发展趋势。根据预测结果,提前做好应对准备,提高养殖活动的稳定性和可持续性。 数据审核校对 逻辑关系审核 检查数据之间的逻辑关联性,确保信息合理。发现并纠正数据中的逻辑错误和矛盾,如养殖面积与养殖数量不匹配、废水排放量与养殖规模不符等。保证数据的连贯性和一致性。通过逻辑关系审核,可以提高数据的质量和可靠性。 制定数据逻辑审核规则,对审核过程中发现的问题进行详细记录。对存在逻辑错误的数据进行核实和修正,确保数据的准确性。 数值准确性核对 对数据中的数值进行精确计算和核对,如养殖面积、养殖数量、废水排放量等。查找并修正数值错误,避免数据偏差。确保数据的可靠性和有效性。通过数值准确性核对,可以保证数据的真实性和可信度。 采用科学的计算方法和工具,对数值进行多次核对。对存在疑问的数值进行实地核实,确保数据的准确性。 信息完整性检查 确认数据中各项信息是否完整无缺,如养殖户基本信息、养殖品种信息、养殖环境信息等。补充缺失的信息,保证数据的全面性。防止因信息不完整导致的决策失误。通过信息完整性检查,可以确保数据的全面性和可用性。 建立信息完整性检查清单,对数据进行逐一核对。对缺失的信息及时进行补充,确保数据的完整性。 数据存储管理 建立数据库 构建专门的数据库来存储养殖单位的登记数据。设计合理的数据库结构,方便数据的查询和管理。确保数据库的安全性和稳定性。通过建立数据库,可以实现数据的集中管理和共享,提高工作效率。 选择合适的数据库管理系统,如MySQL、Oracle等。制定数据库管理制度,明确数据的录入、查询、修改和删除权限。定期对数据库进行备份和维护,防止数据丢失和损坏。 数据备份措施 定期对数据库中的数据进行备份,防止数据丢失。采用多种备份方式,如本地备份和云端备份。制定数据恢复方案,以应对突发情况。通过数据备份措施,可以确保数据的安全性和可靠性。 设置定期备份任务,确保数据的及时备份。对备份数据进行测试,确保数据能够正常恢复。 数据访问权限设置 根据不同的工作职责和需求,设置数据访问权限。限制非授权人员对数据的访问,保护数据安全。确保数据的保密性和隐私性。通过数据访问权限设置,可以防止数据泄露和滥用。 制定数据访问权限管理制度,明确不同岗位的访问权限。对数据访问进行审计,及时发现和处理异常访问行为。 备案材料编制 环评报告撰写 环境现状分析 对养殖区域的环境现状进行全面评估,包括水质、生态系统、周边污染源等。分析环境因素对养殖活动的影响,如水质污染可能导致养殖生物疾病增多、生长缓慢等。提出改善环境的建议和措施,如加强水质监测、推广生态养殖技术等。通过环境现状分析,为制定科学的养殖规划和环保措施提供依据。 建立环境监测体系,定期对养殖区域的环境质量进行监测。加强与环保部门的合作,共同治理环境污染问题。同时,向养殖户宣传环保知识,提高他们的环保意识。 环境因素 现状描述 影响分析 建议措施 水质 部分区域酸碱度、溶解氧等指标异常 影响养殖生物生长和健康 加强水质监测、增加换水频率 生态系统 海洋生物多样性有所下降 破坏生态平衡 建立海洋保护区、限制捕捞 周边污染源 存在工业废水、生活污水排放 污染养殖区域水质 加强污染源监管、建设污水处理设施 影响预测评估 预测养殖活动对环境可能产生的影响,如废水排放、饲料残留等。评估影响的程度和范围,如对水质、生态系统的影响程度。制定相应的风险应对策略,如建设废水处理设施、合理控制养殖密度等。通过影响预测评估,可以提前采取措施,减少养殖活动对环境的负面影响。 采用科学的预测方法和模型,对养殖活动的环境影响进行预测。定期对预测结果进行评估和调整,确保风险应对策略的有效性。 环保措施制定 根据评估结果,制定具体的环保措施,如建设废水处理设施、推广生态养殖技术等。明确环保措施的实施步骤和责任人,确保措施能够得到有效落实。确保环保措施的可行性和有效性。通过制定环保措施,可以提高养殖活动的环境效益,实现可持续发展。 制定环保措施实施计划,明确各阶段的工作任务和时间节点。加强对环保措施实施情况的监督和检查,及时发现和解决问题。 证明文件整理 资质证明收集 收集养殖户的相关资质证明文件,如养殖许可证、营业执照等。核实资质证明的真实性和有效性,确保备案材料的合法性。通过收集和核实资质证明文件,可以保证养殖活动的合法性和规范性。 建立资质证明文件管理档案,对文件进行分类整理和存储。定期对资质证明文件进行更新和审查,确保文件的有效性。 证明文件名称 文件编号 颁发部门 有效期 养殖许可证 XXX001 海洋渔业局 2023-2028 营业执照 XXX002 工商局 2023-2028 环保许可证 XXX003 环保局 2023-2028 检测报告汇总 汇总养殖区域的水质检测报告等相关文件。检查检测报告的完整性和准确性,为备案提供科学依据。通过汇总和检查检测报告,可以全面了解养殖区域的环境质量状况。 建立检测报告管理系统,对报告进行分类存储和检索。定期对检测报告进行分析和评估,为养殖活动提供科学指导。 其他相关文件 整理与养殖活动相关的其他证明文件,如养殖合同、保险单等。确保文件的规范性和一致性,完善备案材料的内容。通过整理其他相关文件,可以更全面地反映养殖活动的情况。 制定文件整理规范,对文件进行统一格式和编号。建立文件借阅和归还制度,确保文件的安全和完整。 材料格式规范 文档格式要求 按照规定的格式要求编写备案文档,统一文档的字体、字号、排版等格式。提高备案材料的可读性和专业性。通过规范文档格式,可以使备案材料更加整齐、美观,便于审核和查阅。 制定文档格式模板,明确字体、字号、行距、页边距等要求。对编写好的文档进行格式检查,确保符合规范。 附件整理标准 对备案材料的附件进行规范整理,标注附件的名称、来源和用途。确保附件与正文内容的关联性。通过规范附件整理,可以使备案材料更加完整、清晰,便于审核和查阅。 建立附件管理台账,对附件进行分类存储和编号。在正文中标明附件的引用位置,确保附件与正文内容的一致性。 装订成册要求 将备案材料按照顺序装订成册,选择合适的装订方式,保证材料的牢固性。便于备案材料的保存和查阅。通过装订成册,可以使备案材料更加整齐、美观,便于管理和保存。 制定装订成册规范,明确装订顺序、装订方式和装订材料。对装订好的材料进行检查,确保装订牢固、整齐。 系统提交审核 系统账号注册 注册信息填写 准确填写系统注册所需的信息,如单位名称、联系人、联系方式等。确保注册信息与备案材料一致,避免因信息错误导致注册失败。通过准确填写注册信息,可以顺利完成系统账号注册,为备案提交做好准备。 在填写注册信息前,仔细阅读系统注册说明和要求。对填写的信息进行多次核对,确保信息的准确性和完整性。 账号安全设置 设置强密码和安全问题,保障账号安全。定期更换密码,防止账号被盗用。开启账号安全验证功能,提高安全性。通过设置账号安全措施,可以保护备案材料的安全,防止信息泄露。 选择复杂度高的密码,包含字母、数字和特殊字符。定期对密码进行更换,避免使用相同的密码。开启短信验证码、指纹识别等安全验证功能,提高账号的安全性。 注册结果确认 查看注册结果,确认账号是否注册成功。若注册失败,及时查找原因并进行修正。确保能够正常使用系统进行备案提交。通过确认注册结果,可以及时发现和解决注册过程中出现的问题。 在注册完成后,及时登录系统查看注册结果。若注册失败,仔细分析失败原因,如信息填写错误、网络问题等,并进行相应的修正。 备案材料上传 材料格式检查 再次检查备案材料的格式是否符合系统要求。将不符合格式的材料进行调整和转换,确保材料能够顺利上传。通过检查材料格式,可以避免因格式问题导致上传失败。 在上传材料前,仔细阅读系统对材料格式的要求。对不符合格式的材料进行重新编辑和转换,确保材料符合要求。 上传进度监控 在上传过程中,实时监控上传进度。若上传出现问题,及时采取措施解决。保证材料完整、准确地上传至系统。通过监控上传进度,可以及时发现和解决上传过程中出现的问题。 选择稳定的网络环境进行上传,避免因网络问题导致上传中断。在上传过程中,密切关注上传进度条,若上传速度过慢或出现错误提示,及时检查网络和设备。 上传结果验证 上传完成后,验证材料是否成功上传。检查上传的材料是否完整、清晰。如有缺失或错误,及时补充和修正。通过验证上传结果,可以确保备案材料的完整性和准确性。 在上传完成后,登录系统查看上传的材料。对材料进行详细检查,如文件大小、文件内容等,确保材料完整、清晰。 审核结果跟踪 审核进度查询 定期查询备案材料的审核进度。了解审核所处的阶段和状态,及时掌握审核动态。通过查询审核进度,可以及时了解备案材料的审核情况。 在提交备案材料后,按照系统提示的查询时间和方式进行查询。记录审核进度和状态,为后续处理提供依据。 问题反馈处理 若审核过程中出现问题,及时接收反馈信息。针对反馈问题,制定解决方案并进行整改。确保备案材料能够通过审核。通过处理问题反馈,可以及时解决审核过程中出现的问题,提高备案材料的通过率。 建立问题反馈处理机制,及时接收和处理审核反馈信息。对反馈问题进行分析和总结,制定相应的整改措施。 审核结果获取 审核完成后,及时获取审核结果。若审核通过,保存相关证明文件。若审核不通过,分析原因并重新提交。通过获取审核结果,可以及时了解备案材料的审核情况,采取相应的措施。 在审核完成后,按照系统提示的方式获取审核结果。对审核通过的证明文件进行妥善保存,以备后续使用。 入海排污口备案任务 排污口现状排查 排查工作规划 区域范围界定 1)根据山海天旅游度假区的行政区划和海水养殖分布情况,全面且细致地确定排查的具体区域。不仅要考虑到已登记的海水养殖单位所在区域,还要对周边可能存在的潜在排污区域进行排查,确保无遗漏。 2)对每个区域的边界进行明确且精准的标记,采用专业的测绘工具和技术,确保排查工作不遗漏任何一个排污口。同时,建立详细的区域边界档案,方便后续的复查和管理。 3)考虑到海水养殖的流动性和关联性,适当扩大排查范围,将周边的河流、海洋交汇区域等纳入排查范围,以全面掌握排污口的现状,为后续的治理和管理提供更准确的依据。 时间进度安排 1)根据项目工期和任务量,制定详细且合理的排查时间进度表。将整个排查过程划分为多个阶段,明确每个阶段的具体时间节点和任务目标,确保排查工作按计划有序进行。 2)明确每个阶段的排查目标和任务,对每个阶段的工作进行详细的分解和安排,确保排查人员清楚知道自己的工作内容和要求。同时,建立有效的监督机制,及时发现和解决排查过程中出现的问题。 3)预留一定的弹性时间,以应对可能出现的突发情况和问题,如恶劣天气、设备故障等。在制定进度表时,充分考虑这些因素,合理安排时间,确保排查工作能够按时完成。 沟通协调机制 1)建立排查人员之间的高效沟通渠道,利用现代化的通讯工具和软件,确保信息及时传递和共享。定期组织排查人员进行沟通交流,分享工作进展和遇到的问题,共同探讨解决方案。 2)定期召开排查工作会议,总结工作进展,解决存在的问题。会议上,排查人员可以汇报自己的工作情况,提出遇到的困难和问题,共同研究解决办法。同时,对工作表现优秀的人员进行表扬和奖励,激励大家的工作积极性。 3)与当地村委和养殖户保持密切联系,争取他们的支持和配合。通过举办宣传活动、发放宣传资料等方式,向他们宣传排污口排查的重要性和意义,提高他们的环保意识和参与度。同时,及时了解他们的需求和意见,为他们提供必要的帮助和支持。 排查方法确定 实地勘查方式 1)排查人员深入到每个排污口现场,进行全面且细致的观察。不仅要观察排污口的外观、结构和运行情况,还要对周边的环境进行详细的检查,包括水质、土壤、植被等,以发现潜在的污染隐患和安全问题。 2)检查排污口的周边环境,是否存在垃圾堆积、污水横流等污染隐患,以及是否存在安全设施不完善等安全问题。对于发现的问题,及时记录并拍照留存,为后续的整改提供依据。 3)与养殖户进行深入的交流,了解排污口的使用情况和历史数据。包括排污的频率、排放量、排放的污染物种类等信息,以便对排污口的现状进行准确的评估。 资料查阅途径 1)查阅当地的环境监测报告、海水养殖规划等相关资料,获取排污口的历史信息。这些资料可以帮助排查人员了解排污口的过去情况,为判断其现状提供参考。同时,对资料进行整理和分析,提取有用的信息。 2)向当地环保部门和相关机构咨询,了解排污口的监管情况和政策要求。与他们建立良好的沟通渠道,及时获取最新的政策信息和监管动态,确保排查工作符合相关规定。 3)收集养殖户提供的有关排污口的资料,如建设图纸、运行记录等。这些资料可以帮助排查人员更深入地了解排污口的结构和运行情况,为后续的评估和整改提供依据。 定位记录要求 1)使用高精度的GPS设备,确保排污口位置信息的准确性。在定位过程中,采用多次测量和对比的方法,减少误差。同时,对定位信息进行详细的记录,包括经纬度、海拔高度等。 2)记录排污口的经纬度、海拔高度等详细信息,建立排污口位置信息数据库。这些信息可以为后续的管理和治理提供重要的基础数据,方便对排污口进行跟踪和监控。 3)对定位信息进行多次核对和验证,避免出现误差。在记录信息后,进行复查和审核,确保信息的准确性和可靠性。同时,与其他相关资料进行比对,确保信息的一致性。 排查结果评估 评估指标制定 1)依据国家和地方的相关环保标准,制定科学合理、客观公正的排污口现状评估的指标体系。考虑到海水养殖的特点和实际情况,对各项指标进行细化和量化,确保评估结果具有可比性和可操作性。 2)考虑排污口的排放规模、污染物种类、排放方式等因素,确定各项指标的权重。通过专家论证和数据分析等方法,合理分配各项指标的权重,使评估结果更加准确地反映排污口的实际情况。 3)确保评估指标科学合理、客观公正,在制定过程中充分征求各方意见,包括环保部门、养殖户、专家学者等。同时,对评估指标进行定期的更新和完善,以适应不断变化的环境和管理要求。 评估指标 指标说明 权重 排放规模 指排污口的日排放量、年排放量等 30% 污染物种类 包括化学需氧量、氨氮、总磷等 30% 排放方式 如直接排放、处理后排放等 20% 周边环境影响 对周边水质、生态环境的影响 20% 整改清单确定 1)对不符合评估标准的排污口,详细记录其存在的问题和整改要求。建立整改清单数据库,对每个排污口的问题进行分类和整理,明确整改的目标和措施。 2)根据问题的严重程度和整改难度,确定整改的优先级和时间节点。制定详细的整改计划,合理安排整改工作的顺序和进度,确保整改工作能够按时完成。 3)与养殖户沟通,共同制定整改方案。充分听取养殖户的意见和建议,结合实际情况,制定切实可行的整改方案。同时,为养殖户提供必要的技术支持和资金帮助,推动整改工作的顺利进行。 排污口编号 存在问题 整改要求 整改优先级 时间节点 001 排放超标 安装污水处理设备 高 3个月 002 周边环境脏乱 清理周边垃圾 中 1个月 003 排放方式不合理 调整排放方式 低 6个月 数据准确性保障 1)对排查数据进行多次审核和验证,确保数据的真实性和可靠性。建立数据审核机制,对每个环节的数据进行严格的审核和把关,避免出现数据错误和虚假信息。 2)建立数据质量控制机制,对数据采集、录入和处理过程进行严格监督。采用数据加密、备份等技术手段,确保数据的安全性和完整性。同时,定期对数据进行检查和更新,保证数据的时效性。 3)及时更新和维护排污口现状档案,保证数据的时效性。建立档案管理系统,对排污口的基本信息、排查数据、整改情况等进行全面的记录和管理。定期对档案进行整理和归档,方便后续的查询和使用。 养殖尾水信息采集 养殖户信息收集 问卷设计原则 1)问卷内容应简洁明了,易于养殖户理解和回答。避免使用过于专业的术语和复杂的问题,采用通俗易懂的语言和简单的表达方式,确保养殖户能够准确理解问题的含义。 2)涵盖养殖户的基本信息、养殖情况、排污情况等关键内容。对每个方面的信息进行详细的设计和规划,确保能够全面了解养殖户的实际情况。 3)避免使用专业术语和复杂的问题,确保问卷的有效性。在设计问卷时,进行预调查和测试,根据养殖户的反馈进行修改和完善,提高问卷的质量和有效性。 问卷内容 问题示例 基本信息 您的姓名、联系方式、养殖年限等 养殖情况 养殖品种、养殖方式、养殖面积等 排污情况 日尾水排放量、尾水处理方式等 访谈实施要点 1)访谈人员应具备良好的沟通能力和专业知识,能够引导养殖户准确表达信息。在访谈前,对访谈人员进行培训,提高他们的沟通技巧和专业水平。同时,为访谈人员提供详细的访谈提纲和指导,确保访谈的顺利进行。 2)记录访谈过程中的关键信息,确保信息的完整性。采用录音、录像等方式对访谈过程进行记录,同时,访谈人员要及时记录养殖户的回答和观点,避免遗漏重要信息。 3)尊重养殖户的意见和隐私,保护他们的合法权益。在访谈过程中,要注意语言和态度,尊重养殖户的意愿和选择。同时,对养殖户提供的信息进行保密,避免泄露他们的隐私。 沟通渠道建立 1)通过电话、短信、微信等多种方式与养殖户保持联系。根据养殖户的实际情况和偏好,选择合适的沟通方式,确保能够及时与他们取得联系。同时,建立养殖户联系数据库,方便对养殖户进行管理和沟通。 2)定期向养殖户反馈信息采集的进展情况,增强他们的参与感。通过发送信息、召开会议等方式,向养殖户通报信息采集的进度和结果,让他们了解自己的参与对项目的重要性。 3)及时解决养殖户在信息采集过程中遇到的问题和困难。建立问题反馈机制,对养殖户提出的问题和困难进行及时的处理和回复。同时,为养殖户提供必要的帮助和支持,确保信息采集工作的顺利进行。 养殖品种信息收集 品种确定方法 1)查阅相关的统计资料和行业报告,了解当地海水养殖品种的分布情况。对这些资料进行整理和分析,掌握当地主要的养殖品种和养殖规模。同时,关注行业的发展动态和趋势,为养殖品种的调整和优化提供参考。 2)与养殖户和养殖专家进行交流,获取实际的养殖品种信息。通过实地走访、召开座谈会等方式,与他们进行深入的沟通和交流,了解他们在养殖过程中遇到的问题和经验。同时,听取他们对养殖品种的建议和意见,为品种的选择和推广提供依据。 3)对养殖品种进行实地观察和鉴定,确保信息的准确性。组织专业的技术人员对养殖品种进行实地考察和鉴定,核实品种的名称、特征和生长情况。同时,对养殖品种进行分类和编号,建立养殖品种信息数据库。 生长特点了解 1)研究每个养殖品种的生长周期、适宜环境和生长速度等特点。通过查阅文献、实验研究等方式,深入了解每个品种的生物学特性和生长规律。同时,结合当地的自然环境和养殖条件,为养殖品种的选择和养殖方式的优化提供科学依据。 2)分析养殖品种的生长特点对养殖尾水排放的影响。不同的养殖品种对水质的要求和排放的污染物种类和数量不同,了解这些特点可以为尾水治理和管理提供针对性的措施。 3)为优化养殖方式和减少尾水排放提供参考。根据养殖品种的生长特点,合理调整养殖密度、饲料投喂量等养殖参数,采用生态养殖、循环水养殖等先进的养殖方式,减少尾水的排放和对环境的影响。 经济数据收集 1)向养殖户和相关部门收集养殖品种的产量、产值等数据。建立数据收集机制,定期对养殖品种的经济数据进行统计和分析。同时,关注市场价格的变化和波动,为养殖户提供市场信息和决策建议。 2)分析经济数据与养殖尾水排放之间的关系,评估养殖效益和环境影响。通过建立数学模型和数据分析方法,研究经济数据与尾水排放之间的相关性和因果关系。同时,综合考虑养殖效益和环境影响,制定合理的养殖规划和政策。 3)为制定科学合理的养殖规划提供依据。根据经济数据和环境影响评估结果,优化养殖品种结构和养殖布局,提高养殖效益和资源利用效率。同时,加强对养殖尾水的治理和管理,实现经济发展与环境保护的双赢。 养殖品种 产量(吨) 产值(万元) 尾水排放量(立方米) 尾水污染物含量(毫克/升) 对虾 100 500 5000 20 海参 50 300 3000 15 贝类 200 400 8000 25 养殖尾水排放信息收集 排放量测量方法 1)采用流量测量设备,如流量计、水位计等,准确测量养殖尾水的排放量。定期对测量设备进行校准和维护,确保测量结果的准确性和可靠性。同时,建立排放量监测数据库,对养殖尾水的排放量进行实时监测和记录。 2)建立排放量监测体系,定期对养殖尾水排放量进行监测和记录。制定监测计划和方案,明确监测的时间、地点和频率。同时,对监测数据进行分析和处理,及时发现排放异常情况并采取措施进行处理。 3)根据养殖规模和养殖方式的变化,及时调整排放量测量方法。随着养殖规模的扩大和养殖方式的改进,养殖尾水的排放量和排放规律可能会发生变化。因此,要及时对测量方法进行调整和优化,确保测量结果的准确性和有效性。 污染物分析方式 1)采集养殖尾水样品,送到专业的检测机构进行分析。选择具有资质和信誉的检测机构,确保检测结果的准确性和可靠性。同时,对检测结果进行及时的反馈和分析,为尾水治理和管理提供科学依据。 2)使用便携式检测设备,现场快速检测养殖尾水中污染物的浓度。便携式检测设备具有操作简单、检测速度快等优点,可以在现场及时获取污染物的浓度信息。同时,与专业检测机构的检测结果进行对比和验证,确保检测结果的准确性。 3)建立污染物数据库,对检测结果进行分析和比较。将每次检测的结果录入数据库,进行分类和整理。通过数据分析和比较,了解养殖尾水中污染物的种类、浓度和变化趋势,为尾水治理和管理提供决策支持。 排放方式和去向了解 1)与养殖户沟通,了解养殖尾水的排放方式,如直接排放、处理后排放等。详细记录养殖户的排放方式和排放时间,为尾水治理和管理提供基础数据。同时,向养殖户宣传环保知识和政策要求,引导他们采用合理的排放方式。 2)调查养殖尾水的排放去向,如排入海洋、河流、湖泊等。通过实地调查和监测,了解尾水的排放路径和影响范围。同时,与相关部门合作,加强对尾水排放的监管和管理,确保尾水排放符合环保要求。 3)评估养殖尾水排放对周边环境的影响,提出相应的治理建议。根据调查和监测结果,分析尾水排放对周边水质、生态环境的影响程度。同时,结合当地的实际情况,提出针对性的治理建议和措施,如建设尾水治理设施、加强生态修复等。 现场影像资料获取 影像拍摄规划 拍摄方案制定 1)根据排污口现状排查的结果,确定拍摄的具体位置和角度。选择能够全面、清晰地展示排污口外观、周边环境和排放情况的位置和角度进行拍摄。同时,考虑光线、天气等因素的影响,确保拍摄效果最佳。 2)明确拍摄的内容,包括排污口的外观、周边环境、排放情况等。对每个拍摄内容进行详细的规划和安排,确保拍摄的完整性和准确性。同时,制定拍摄清单和拍摄顺序,提高拍摄效率。 3)制定拍摄的质量标准,确保影像资料的清晰度和完整性。规定拍摄的分辨率、帧率、色彩模式等参数,保证影像资料的质量。同时,对拍摄的影像进行后期处理和编辑,提高影像的观赏性和可读性。 时间和顺序安排 1)选择合适的拍摄时间,如天气晴朗、光线充足的时候。避免在雨天、雾天等恶劣天气条件下拍摄,影响拍摄效果。同时,根据排污口的排放规律和周边环境的特点,选择最佳的拍摄时间。 2)按照排污口的分布情况和拍摄方案,合理安排拍摄顺序。从远到近、从整体到局部进行拍摄,确保能够全面、系统地记录排污口的情况。同时,对拍摄的影像进行编号和分类,方便后续的管理和使用。 3)预留一定的时间进行补拍和重拍,确保影像资料的质量。在拍摄过程中,可能会出现一些意外情况,如设备故障、拍摄效果不理想等。因此,要预留一定的时间进行补拍和重拍,保证影像资料的完整性和准确性。 设备和工具准备 1)检查拍摄设备的性能和状态,确保其正常运行。对相机、镜头、三脚架等设备进行全面的检查和调试,保证设备的性能良好。同时,准备备用设备和电池,以防设备出现故障。 2)准备足够的存储卡和电池,避免拍摄过程中出现中断。根据拍摄的时长和内容,估算所需的存储卡容量和电池电量。同时,多准备一些存储卡和电池,以备不时之需。 3)携带必要的辅助工具,如三脚架、反光板等,提高拍摄效果。三脚架可以稳定相机,避免拍摄时出现晃动;反光板可以调节光线,提高拍摄的质量。同时,根据拍摄的需要,选择合适的辅助工具。 设备和工具 数量 用途 相机 2台 拍摄影像 镜头 3个 不同角度拍摄 三脚架 2个 稳定相机 存储卡 5张 存储影像 电池 5块 提供电力 反光板 1块 调节光线 排污口外观影像拍摄 多角度拍摄要求 1)拍摄排污口的正面、侧面、背面等不同角度的影像。从多个角度进行拍摄,能够全面、立体地展示排污口的外观特征。同时,注意拍摄的距离和高度,确保影像的清晰度和完整性。 2)从远到近、从高到低进行拍摄,全面展示排污口的外观。先拍摄排污口的整体外观,再拍摄局部细节,使观众能够对排污口有一个清晰的认识。同时,运用不同的拍摄手法,如平移、旋转、变焦等,增加影像的观赏性。 3)避免拍摄过程中出现遮挡和阴影,确保影像的清晰度。在拍摄前,仔细观察拍摄环境,选择合适的拍摄位置和角度,避免被物体遮挡。同时,注意光线的方向和强度,避免出现阴影影响影像的质量。 标识和编号拍摄 1)清晰拍摄排污口的标识和编号,确保能够准确识别。使用微距拍摄功能,拍摄标识和编号的细节,保证影像的清晰度。同时,调整相机的焦距和光圈,使标识和编号在影像中清晰可见。 2)对标识和编号进行特写拍摄,便于后续查看和记录。特写拍摄可以突出标识和编号的特征,方便工作人员进行识别和记录。同时,在拍摄时,要注意保持相机的稳定,避免出现模糊现象。 3)记录标识和编号的位置和样式,为排污口管理提供便利。在拍摄影像的同时,详细记录标识和编号的位置、字体、颜色等信息。这些信息可以为排污口的管理和维护提供重要的参考。 排污口编号 标识样式 标识位置 拍摄角度 拍摄距离 001 金属牌 排污口左侧 正面 1米 002 塑料牌 排污口上方 俯视 2米 003 喷漆标识 排污口右侧 侧面 1.5米 建设材料和结构记录 1)拍摄排污口的建设材料和结构特点,如材质、形状、尺寸等。使用高清相机拍摄排污口的建设材料和结构,记录其详细信息。同时,对不同的建设材料和结构进行分类和标注,便于后续的分析和研究。 2)对建设材料和结构进行详细描述和记录,为后续分析提供依据。在拍摄影像的同时,用文字对建设材料和结构的特点进行详细描述。这些描述可以为后续的分析和研究提供重要的参考。 3)分析建设材料和结构对排污口运行和维护的影响。通过对建设材料和结构的分析,了解其对排污口运行效率、使用寿命和维护成本的影响。同时,根据分析结果,提出改进和优化的建议。 养殖尾水排放影像拍摄 排放过程拍摄 1)选择合适的拍摄位置和角度,清晰记录养殖尾水的排放过程。根据养殖尾水的排放方向和流量,选择能够清晰展示排放过程的位置和角度进行拍摄。同时,使用慢动作拍摄功能,捕捉排放过程中的细节。 2)使用慢动作拍摄功能,捕捉排放过程中的细节。慢动作拍摄可以将排放过程中的细微变化清晰地呈现出来,便于观察和分析。同时,调整拍摄的帧率和分辨率,保证慢动作影像的质量。 3)拍摄不同时间段的排放影像,分析排放的变化情况。在一天中的不同时间段进行拍摄,观察养殖尾水的排放流量、颜色、透明度等变化情况。通过对不同时间段的影像进行分析,了解排放的规律和特点。 拍摄时间 拍摄位置 拍摄角度 慢动作帧率 排放流量(立方米/小时) 排放颜色 排放透明度(厘米) 上午9点 排污口前方 正面 120帧/秒 10 淡黄色 30 下午3点 排污口侧面 侧面 120帧/秒 15 深黄色 20 晚上8点 排污口上方 俯视 120帧/秒 8 淡黄色 35 排放时间和频率记录 1)记录养殖尾水的排放时间,包括开始时间、结束时间和持续时间。使用计时器或相机的时间记录功能,准确记录排放的时间信息。同时,对每次排放的时间进行详细的记录和整理,便于后续的分析和统计。 2)统计养殖尾水的排放频率,如每天排放次数、每周排放次数等。通过对排放时间的记录和分析,统计养殖尾水的排放频率。同时,观察排放频率的变化规律,为尾水治理和管理提供参考。 3)分析排放时间和频率与养殖活动的关系,为优化养殖管理提供参考。研究排放时间和频率与养殖投喂、换水等活动的关系,找出影响排放的因素。根据分析结果,调整养殖管理措施,减少尾水的排放。 周边环境影响观察 1)观察养殖尾水排放对周边水质的影响,如颜色、透明度、气味等。定期采集周边水质样品,检测水质的各项指标,观察水质的变化情况。同时,注意观察水质的颜色、透明度和气味的变化,及时发现异常情况。 2)检查养殖尾水排放对周边生态环境的影响,如鱼类死亡、藻类繁殖等。实地观察周边水域的生态环境,查看是否有鱼类死亡、藻类繁殖等现象。同时,与当地的生态监测部门合作,获取更准确的生态环境数据。 3)拍摄周边环境的变化情况,为环境评估和治理提供依据。使用相机或无人机拍摄周边环境的影像,记录环境的变化情况。通过对影像的分析和比较,评估养殖尾水排放对周边环境的影响程度。同时,根据评估结果,提出相应的治理建议和措施。 全国平台数据录入 平台账号申请 资料准备要求 1)准备企业营业执照、法人身份证明等相关资料。确保资料的真实性和有效性,避免因资料问题导致申请失败。同时,按照平台要求的格式和规格整理资料,便于上传和审核。 2)确保资料的真实性和有效性,避免因资料问题导致申请失败。对准备的资料进行严格的审核和把关,确保资料的内容准确、完整。同时,与相关部门核实资料的真实性,避免使用虚假资料。 3)按照平台要求的格式和规格整理资料,便于上传和审核。仔细阅读平台的资料要求,对资料进行分类和整理。将资料按照规定的格式和规格进行排版和打印,确保资料的规范性。 申请表填写规范 1)仔细阅读申请表的填写说明,确保填写内容完整、准确。在填写申请表前,认真研读填写说明,了解每个字段的填写要求和注意事项。同时,对申请表中的内容进行认真的核对和检查,避免出现遗漏和错误。 2)填写企业基本信息、联系人信息等内容,避免出现错别字和错误信息。在填写过程中,要仔细核对信息的准确性,确保填写的内容与实际情况相符。同时,使用规范的汉字和数字进行填写,避免使用潦草的字迹和模糊的表述。 3)对申请表中的重要信息进行核对和确认,确保信息的真实性。对企业名称、法人姓名、联系方式等重要信息进行多次核对和确认,确保信息的真实性和准确性。同时,在申请表上签字盖章,承担相应的法律责任。 审核结果关注 1)定期登录平台查看审核结果,及时了解申请进度。设置提醒功能,定期登录平台查看审核结果。如果审核通过,及时进行下一步操作;如果审核不通过,按照平台反馈的意见进行修改和补充。 2)如审核不通过,按照平台反馈的意见进行修改和补充。仔细阅读平台反馈的意见,分析审核不通过的原因。根据意见进行相应的修改和补充,确保资料的完整性和准确性。同时,在规定的时间内重新提交申请。 3)保持与平台客服的沟通,解决申请过程中遇到的问题。在申请过程中,如果遇到问题或疑问,及时与平台客服联系。通过电话、邮件等方式与客服沟通,获取帮助和支持。同时,积极配合客服的工作,提供必要的信息和资料。 数据整理与录入 数据整理方法 1)对采集到的数据进行筛选和清洗,去除无效和重复的数据。对采集到的大量数据进行逐一检查和分析,识别出无效和重复的数据。将这些数据从数据集中剔除,提高数据的质量和可用性。 2)按照平台的数据格式和要求,对数据进行分类和编码。仔细研究平台的数据格式和要求,将数据按照规定的分类标准和编码规则进行分类和编码。确保数据的一致性和规范性,便于平台的识别和处理。 3)建立数据索引和目录,便于数据的查找和管理。为整理后的数据建立索引和目录,记录数据的存储位置和相关信息。通过索引和目录,可以快速定位和查找所需的数据,提高数据管理的效率。 录入要求遵循 1)严格按照平台的数据录入规范和流程进行操作。在录入数据前,认真学习平台的数据录入规范和流程,熟悉操作步骤和要求。按照规范和流程进行操作,确保数据录入的准确性和规范性。 2)确保录入的数据准确无误,避免出现录入错误和遗漏。在录入过程中,仔细核对数据的准确性,避免出现录入错误和遗漏。同时,对录入的数据进行多次审核和验证,确保数据的质量。 3)对录入的数据进行备份,防止数据丢失。在录入数据后,及时对数据进行备份。可以将数据备份到本地硬盘、外部存储设备或云存储中,以防止数据丢失。同时,定期对备份数据进行检查和更新,确保备份数据的有效性。 数据审核和验证 1)对录入的数据进行逻辑检查和合理性分析,发现问题及时纠正。运用逻辑规则和数据分析方法,对录入的数据进行检查和分析。检查数据之间的逻辑关系是否合理,数据的取值范围是否符合实际情况。如果发现问题,及时进行纠正。 2)与原始数据进行比对,确保数据的一致性和准确性。将录入的数据与原始数据进行逐一比对,检查数据是否一致。如果发现差异,及时查找原因并进行修正。同时,对原始数据进行妥善保管,以备后续查询和验证。 3)邀请相关专家对录入的数据进行审核和评估,提高数据质量。邀请行业专家、数据分析师等对录入的数据进行审核和评估。专家可以从专业的角度对数据进行分析和判断,提出改进建议和意见。根据专家的意见,对数据进行进一步的完善和优化。 录入进度跟踪 进度计划制定 1)根据项目工期和数据量,制定详细的数据录入进度计划。对项目工期和数据量进行详细的分析和评估,确定合理的录入进度目标。将录入工作分解为多个阶段和任务,明确每个阶段的时间节点和任务要求。 2)明确每个阶段的数据录入目标和任务,确保进度计划的可行性。为每个阶段设定具体的数据录入目标和任务,如每天录入的数据量、完成的任务数量等。同时,考虑到可能出现的困难和风险,合理安排时间和资源,确保进度计划的可行性。 3)将进度计划分解到每个工作人员,落实责任。将进度计划中的任务和目标分配到每个工作人员,明确他们的职责和任务。建立有效的沟通和协调机制,确保工作人员之间的信息共享和协作配合。同时,对工作人员的工作进展进行跟踪和监督,及时发现和解决问题。 进度检查方式 1)建立进度检查机制,定期对录入进度进行统计和分析。制定进度检查计划,明确检查的时间间隔和内容。通过统计和分析录入的数据量、完成的任务数量等指标,评估录入进度的完成情况。 2)通过平台的统计功能,查看已录入数据的数量和比例。利用平台提供的统计功能,实时查看已录入数据的数量和比例。与进度计划进行对比,及时发现进度偏差。同时,分析进度偏差的原因,采取相应的措施进行调整。 3)与工作人员进行沟通,了解录入过程中遇到的问题和困难。定期与工作人员进行沟通,听取他们的汇报和反馈。了解他们在录入过程中遇到的问题和困难,及时提供帮助和支持。同时,根据工作人员的建议和意见,优化录入工作流程和方法。 资源分配调整 1)根据录入进度情况,...
山海天旅游度假区海水养殖环评登记和入海排污口备案项目投标方案.docx
下载提示

1.本文档仅提供部分内容试读;

2.支付并下载文件,享受无限制查看;

3.本网站所提供的标准文本仅供个人学习、研究之用,未经授权,严禁复制、发行、汇编、翻译或网络传播等,侵权必究;

4.左侧添加客服微信获取帮助;

5.本文为word版本,可以直接复制编辑使用。


这个人很懒,什么都没留下
未认证用户 查看用户
该文档于 上传
推荐文档
×
精品标书制作
百人专家团队
擅长领域:
工程标 服务标 采购标
16852
已服务主
2892
中标量
1765
平台标师
扫码添加客服
客服二维码
咨询热线:192 3288 5147
公众号
微信客服
客服