文库 服务类投标方案 租赁服务

东莞市清溪医院租车服务项目投标方案.docx

DOCX   927页   下载265   2025-08-28   浏览56   收藏94   点赞568   评分-   499616字   198.00

AI慧写标书

十分钟千页标书高效生成

温馨提示:当前文档最多只能预览 15 页,若文档总页数超出了 15 页,请下载原文档以浏览全部内容。
东莞市清溪医院租车服务项目投标方案.docx 第1页
东莞市清溪医院租车服务项目投标方案.docx 第2页
东莞市清溪医院租车服务项目投标方案.docx 第3页
东莞市清溪医院租车服务项目投标方案.docx 第4页
东莞市清溪医院租车服务项目投标方案.docx 第5页
东莞市清溪医院租车服务项目投标方案.docx 第6页
东莞市清溪医院租车服务项目投标方案.docx 第7页
东莞市清溪医院租车服务项目投标方案.docx 第8页
东莞市清溪医院租车服务项目投标方案.docx 第9页
东莞市清溪医院租车服务项目投标方案.docx 第10页
东莞市清溪医院租车服务项目投标方案.docx 第11页
东莞市清溪医院租车服务项目投标方案.docx 第12页
东莞市清溪医院租车服务项目投标方案.docx 第13页
东莞市清溪医院租车服务项目投标方案.docx 第14页
东莞市清溪医院租车服务项目投标方案.docx 第15页
剩余912页未读, 下载浏览全部

开通会员, 优惠多多

6重权益等你来

首次半价下载
折扣特惠
上传高收益
特权文档
AI慧写优惠
专属客服
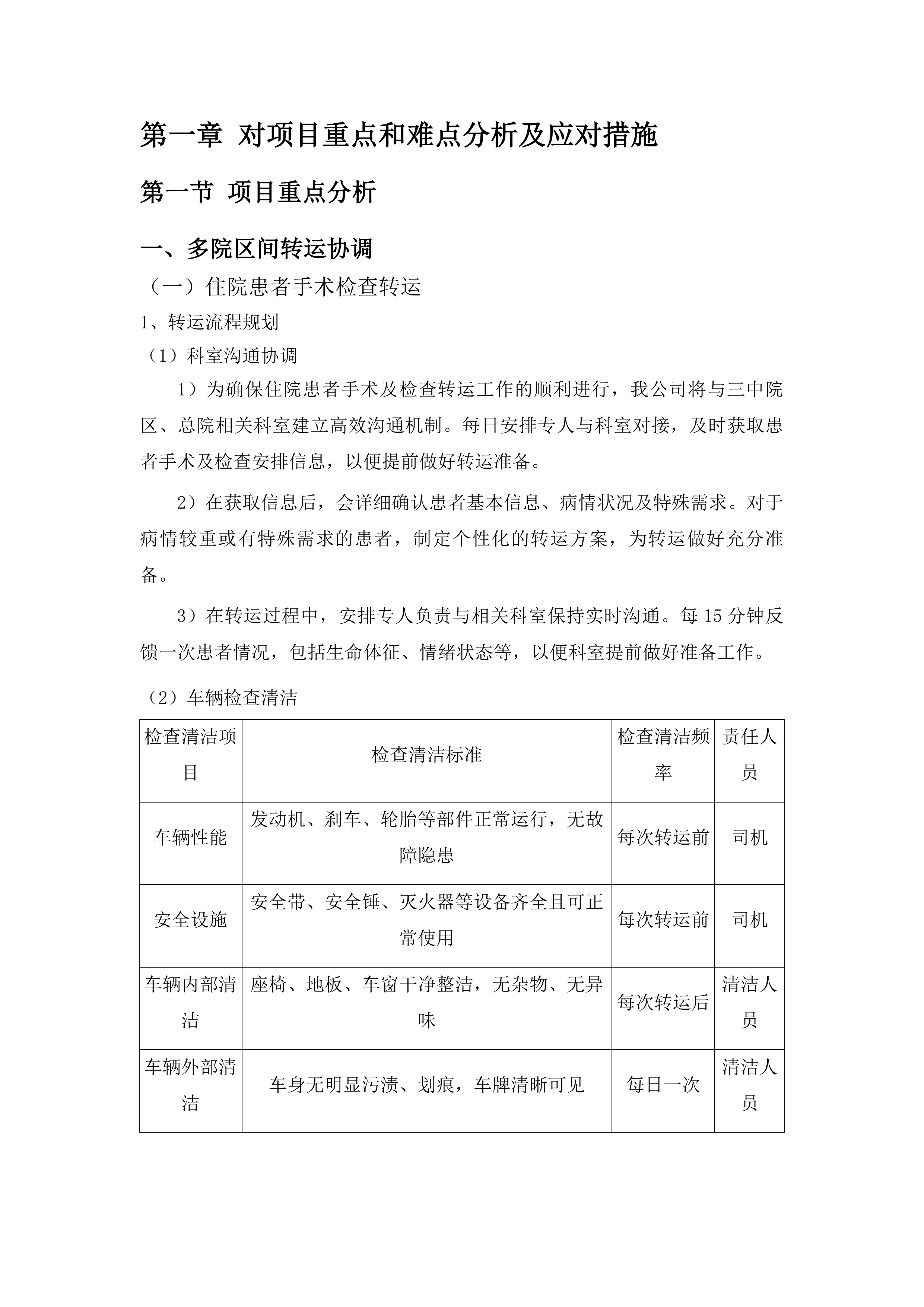
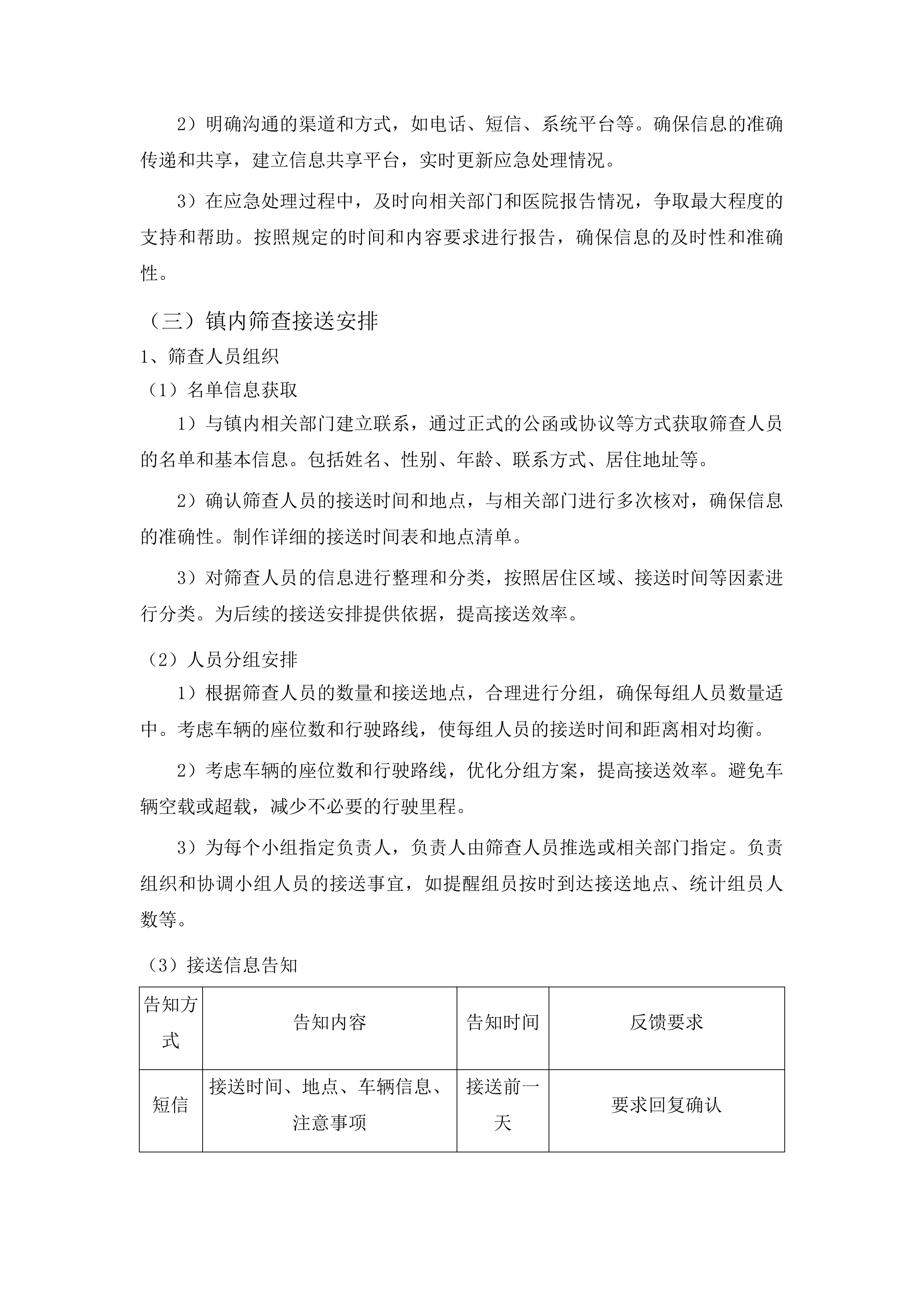
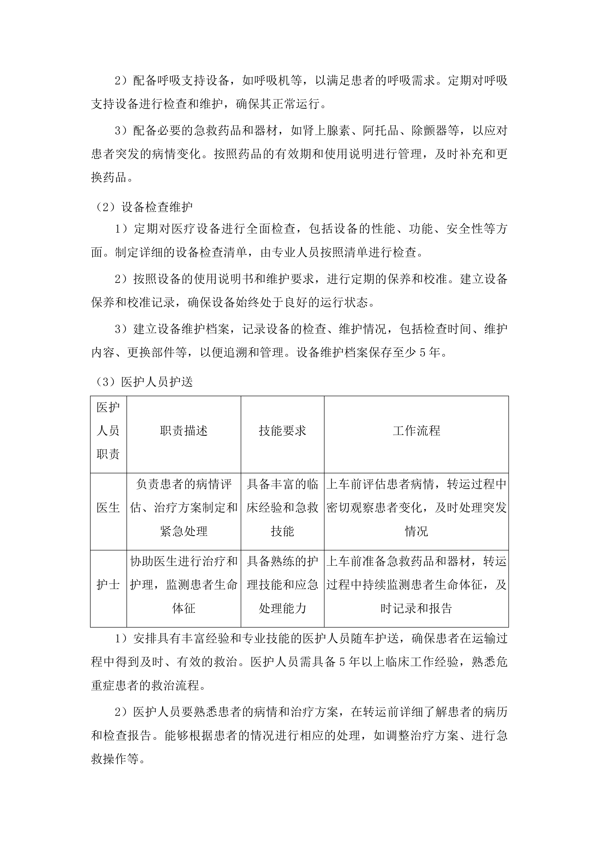
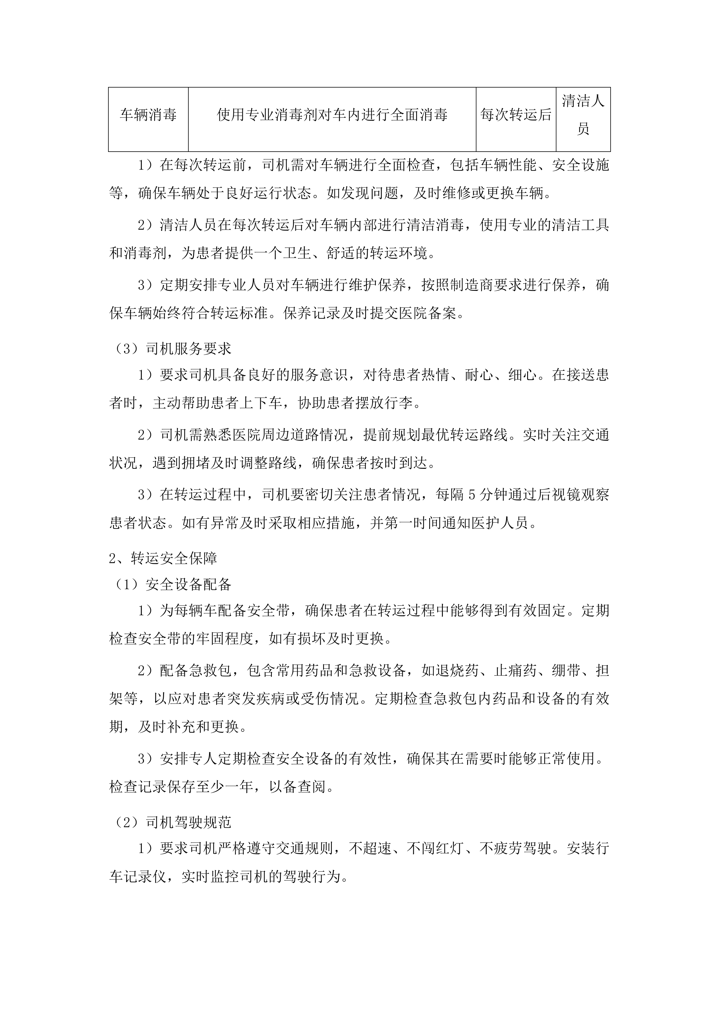
东莞市清溪医院租车服务项目投标方案 第一章 对项目重点和难点分析及应对措施 6 第一节 项目重点分析 6 一、 多院区间转运协调 6 二、 日常与应急任务保障 21 三、 实习同学接送管理 45 四、 司机服务质量控制 69 第二节 项目难点分析 83 一、 车辆资源调度优化 83 二、 集中接送交通应对 107 三、 车辆维护保养压力 113 四、 司机综合素养管理 132 第三节 应对措施 141 一、 智能化调度系统建设 141 二、 运行保障机制建立 154 三、 司机管理培训体系 163 四、 车辆维护应急方案 192 五、 突发事件应对预案 200 六、 服务质量监督机制 212 第二章 项目总体方案 225 第一节 租赁方案 225 一、 18座中巴车配置 225 二、 23座中巴车配置 243 第二节 服务方案 248 一、 驾驶员资质管理 248 二、 定制化接送服务 260 第三节 服务流程 272 一、 日常排班执行 272 二、 接送作业规范 294 第四节 操作规范 310 一、 驾驶员行为准则 310 二、 车辆管理规范 325 第五节 安全生产 331 一、 安全培训体系 331 二、 事故处理机制 354 第三章 质量保证方案 380 第一节 质量目标 380 一、 车辆运行状态完好率保障 380 二、 司机岗前培训及持证上岗 385 三、 车辆保养及故障响应时效 402 四、 服务质量安全双零目标 413 第二节 质量控制措施 432 一、 车辆日常巡检机制 432 二、 车辆运行里程跟踪 449 三、 司机服务行为监督 453 四、 突发故障应急响应 467 第三节 质量保证体系 482 一、 三级质量保障组织架构 482 二、 质量管理制度文件 498 三、 司机培训考核体系 503 四、 服务质量评估改进 526 第四节 质量保障管理及制度 533 一、 服务质量档案管理 533 二、 服务奖惩激励机制 541 三、 医院沟通反馈机制 558 四、 质量资料归档管理 586 第四章 应急处置方案 598 第一节 应急响应机制 598 一、 突发事故通报机制 598 二、 现场处置响应时效 611 第二节 事故现场处置 617 一、 交通事故应急流程 617 二、 司机现场职责分工 636 第三节 车辆故障应急处理 645 一、 故障快速响应机制 645 二、 车辆维护预防措施 655 第四节 责任与费用承担 679 一、 事故责任归属认定 679 二、 保险理赔协作模式 684 第五节 应急备用车辆管理 691 一、 中巴车应急调配 691 二、 备用车辆维护标准 705 第五章 管理制度 718 第一节 公司管理制度 718 一、 核心管理制度文件 718 二、 制度执行流程设计 734 三、 管理人员岗位职责 750 四、 制度执行监督机制 761 第二节 行为规范准则 776 一、 司机行为基础规范 776 二、 在岗行为管理要求 784 三、 专项服务操作流程 794 四、 服务沟通保障机制 805 第三节 服务人员奖罚机制 814 一、 奖励措施实施办法 814 二、 违规处罚标准细则 824 三、 绩效考核管理体系 835 四、 奖惩记录管理规范 844 第四节 岗前培训与继续教育 850 一、 岗前培训实施体系 850 二、 培训考核评估机制 859 三、 继续教育规划方案 869 四、 培训档案管理制度 881 第五节 用工管理与合规保障 887 一、 劳动合同管理规范 887 二、 社会保险缴纳方案 901 三、 用工管理操作流程 910 四、 员工档案管理制度 918 对项目重点和难点分析及应对措施 项目重点分析 多院区间转运协调 住院患者手术检查转运 转运流程规划 科室沟通协调 1)为确保住院患者手术及检查转运工作的顺利进行,我公司将与三中院区、总院相关科室建立高效沟通机制。每日安排专人与科室对接,及时获取患者手术及检查安排信息,以便提前做好转运准备。 2)在获取信息后,会详细确认患者基本信息、病情状况及特殊需求。对于病情较重或有特殊需求的患者,制定个性化的转运方案,为转运做好充分准备。 3)在转运过程中,安排专人负责与相关科室保持实时沟通。每15分钟反馈一次患者情况,包括生命体征、情绪状态等,以便科室提前做好准备工作。 车辆检查清洁 检查清洁项目 检查清洁标准 检查清洁频率 责任人员 车辆性能 发动机、刹车、轮胎等部件正常运行,无故障隐患 每次转运前 司机 安全设施 安全带、安全锤、灭火器等设备齐全且可正常使用 每次转运前 司机 车辆内部清洁 座椅、地板、车窗干净整洁,无杂物、无异味 每次转运后 清洁人员 车辆外部清洁 车身无明显污渍、划痕,车牌清晰可见 每日一次 清洁人员 车辆消毒 使用专业消毒剂对车内进行全面消毒 每次转运后 清洁人员 1)在每次转运前,司机需对车辆进行全面检查,包括车辆性能、安全设施等,确保车辆处于良好运行状态。如发现问题,及时维修或更换车辆。 2)清洁人员在每次转运后对车辆内部进行清洁消毒,使用专业的清洁工具和消毒剂,为患者提供一个卫生、舒适的转运环境。 3)定期安排专业人员对车辆进行维护保养,按照制造商要求进行保养,确保车辆始终符合转运标准。保养记录及时提交医院备案。 司机服务要求 1)要求司机具备良好的服务意识,对待患者热情、耐心、细心。在接送患者时,主动帮助患者上下车,协助患者摆放行李。 2)司机需熟悉医院周边道路情况,提前规划最优转运路线。实时关注交通状况,遇到拥堵及时调整路线,确保患者按时到达。 3)在转运过程中,司机要密切关注患者情况,每隔5分钟通过后视镜观察患者状态。如有异常及时采取相应措施,并第一时间通知医护人员。 转运安全保障 安全设备配备 1)为每辆车配备安全带,确保患者在转运过程中能够得到有效固定。定期检查安全带的牢固程度,如有损坏及时更换。 2)配备急救包,包含常用药品和急救设备,如退烧药、止痛药、绷带、担架等,以应对患者突发疾病或受伤情况。定期检查急救包内药品和设备的有效期,及时补充和更换。 3)安排专人定期检查安全设备的有效性,确保其在需要时能够正常使用。检查记录保存至少一年,以备查阅。 司机驾驶规范 1)要求司机严格遵守交通规则,不超速、不闯红灯、不疲劳驾驶。安装行车记录仪,实时监控司机的驾驶行为。 2)在驾驶过程中,保持平稳的车速和驾驶姿态,避免急刹车、急转弯等情况,减少患者的不适感。根据路况和天气情况,合理调整车速。 3)定期组织司机参加交通安全培训,邀请交警或专业人士进行授课,提高其安全意识和驾驶技能。培训记录存档保存。 应急预案制定 突发情况 应急处理流程 责任人员 应急资源 交通事故 1.司机立即停车,设置警示标志;2.拨打报警电话和急救电话;3.通知公司调度中心;4.协助交警和医护人员进行处理 司机、调度员 警示标志、急救包、担架 车辆故障 1.司机将车辆移至安全地带,设置警示标志;2.通知公司维修人员;3.安排备用车辆接送患者 司机、维修人员、调度员 警示标志、备用车辆 恶劣天气 1.司机降低车速,保持安全车距;2.根据天气情况,选择合适的路线;3.通知公司调度中心 司机、调度员 无 1)制定交通事故应急预案,明确在发生交通事故时的应急处理流程和责任分工。定期组织司机进行交通事故应急演练,提高应急处理能力。 2)制定车辆故障应急预案,确保在车辆出现故障时能够及时采取措施,保障患者的安全和转运的顺利进行。安排专业的维修人员随时待命,确保在接到通知后2小时内到达现场。 3)定期对应急预案进行演练,邀请医院相关人员参与,提高应急处理能力和协同配合能力。演练结束后,对演练效果进行评估和总结,及时调整和完善应急预案。 转运信息跟踪 信息系统建设 系统功能 功能描述 技术要求 使用人员 患者信息录入 录入患者基本信息、病情状况、转运时间等 数据准确、安全、可查询 调度员 车辆位置跟踪 实时跟踪车辆的位置和行驶状态 定位准确、实时更新 调度员、司机 转运信息反馈 司机反馈转运情况,如到达时间、患者状态等 及时、准确 司机 统计分析功能 对转运信息进行统计分析,生成报表 数据准确、可分析 管理人员 1)开发或引入适合的转运信息跟踪系统,实现对患者转运信息的实时记录和管理。与医院的信息系统进行对接,实现数据共享。 车辆调度安排管理 2)确保信息系统的稳定性和安全性,采用先进的技术和设备,保障系统的正常运行。设置严格的访问权限,防止信息泄露和丢失。 3)对相关人员进行信息系统操作培训,制定详细的培训计划,确保其能够熟练使用系统。培训后进行考核,考核合格后方可上岗。 信息反馈机制 1)建立信息反馈渠道,通过电话、短信、系统平台等方式,及时将患者转运情况反馈给三中院区、总院相关科室。 2)规定信息反馈的时间节点和内容要求,如在患者上车、到达目的地后5分钟内反馈信息,反馈内容包括患者状态、到达时间等。确保信息的准确性和及时性。 3)定期对信息反馈情况进行检查和评估,建立信息反馈考核制度。对反馈不及时或不准确的人员进行批评教育和处罚,不断完善信息反馈机制。 信息分析优化 分析指标 分析方法 改进措施 责任人员 转运时间 统计每次转运的时间,分析是否存在延误情况 优化路线、提高司机驾驶技能 调度员、司机 患者满意度 通过问卷调查、电话回访等方式收集患者满意度 加强司机服务培训、改善车辆环境 管理人员、司机 车辆故障率 统计车辆故障次数,分析故障原因 加强车辆维护保养、更换老化部件 维修人员 1)定期对转运信息进行分析,运用数据分析工具和方法,找出转运过程中存在的问题和不足。如分析转运时间过长的原因,是否是路线不合理或司机驾驶速度过慢。 2)根据分析结果,制定相应的改进措施,优化转运流程和服务质量。针对分析出的问题,制定具体的改进方案,并明确责任人和时间节点。 3)持续跟踪改进措施的实施效果,建立改进措施跟踪机制。定期对改进效果进行评估和总结,不断调整优化方案。 危重症转科患者运输 专业设备配备 医疗设备配置 1)配备心电监护仪,实时监测患者的心率、血压、血氧等生命体征。选择性能稳定、精度高的心电监护仪,确保监测数据的准确性。 2)配备呼吸支持设备,如呼吸机等,以满足患者的呼吸需求。定期对呼吸支持设备进行检查和维护,确保其正常运行。 3)配备必要的急救药品和器材,如肾上腺素、阿托品、除颤器等,以应对患者突发的病情变化。按照药品的有效期和使用说明进行管理,及时补充和更换药品。 设备检查维护 1)定期对医疗设备进行全面检查,包括设备的性能、功能、安全性等方面。制定详细的设备检查清单,由专业人员按照清单进行检查。 2)按照设备的使用说明书和维护要求,进行定期的保养和校准。建立设备保养和校准记录,确保设备始终处于良好的运行状态。 3)建立设备维护档案,记录设备的检查、维护情况,包括检查时间、维护内容、更换部件等,以便追溯和管理。设备维护档案保存至少5年。 医护人员护送 医护人员职责 职责描述 技能要求 工作流程 医生 负责患者的病情评估、治疗方案制定和紧急处理 具备丰富的临床经验和急救技能 上车前评估患者病情,转运过程中密切观察患者变化,及时处理突发情况 护士 协助医生进行治疗和护理,监测患者生命体征 具备熟练的护理技能和应急处理能力 上车前准备急救药品和器材,转运过程中持续监测患者生命体征,及时记录和报告 1)安排具有丰富经验和专业技能的医护人员随车护送,确保患者在运输过程中得到及时、有效的救治。医护人员需具备5年以上临床工作经验,熟悉危重症患者的救治流程。 2)医护人员要熟悉患者的病情和治疗方案,在转运前详细了解患者的病历和检查报告。能够根据患者的情况进行相应的处理,如调整治疗方案、进行急救操作等。 3)在运输过程中,医护人员要密切关注患者的生命体征变化,每5分钟记录一次生命体征数据。及时采取措施应对突发情况,如心跳骤停、呼吸衰竭等。 运输流程优化 流程规范制定 转运阶段 工作内容 责任人员 时间要求 转运前 评估患者病情、准备医疗设备和药品、通知接收科室 医生、护士、调度员 转运前30分钟完成 转运中 搬运患者、固定患者、监测生命体征、保持与接收科室沟通 医护人员、司机 全程 转运后 与接收科室交接患者、整理医疗设备和药品 医护人员 到达后15分钟完成 1)明确危重症患者转运前的准备工作,包括患者的病情评估、医疗设备的准备、通知接收科室等。制定详细的准备工作清单,确保准备工作无遗漏。 2)规定转运过程中的操作规范,如患者的搬运、固定、监测等。培训医护人员和司机掌握正确的操作方法,确保患者的安全。 3)确定转运后的交接流程,确保患者能够顺利进入接收科室接受治疗。与接收科室建立良好的沟通机制,确保交接信息的准确和及时。 科室沟通协调 1)与三中院区、总院相关科室建立高效的沟通机制,安排专人负责与科室对接。及时获取患者的病情信息和转运需求,如患者的诊断、治疗方案、特殊需求等。 2)在转运前,与接收科室进行沟通,确认接收时间和准备情况。如接收科室是否有床位、是否准备好相应的治疗设备和药品等。 3)在转运过程中,保持与相关科室的实时沟通,每10分钟反馈一次患者的情况。及时反馈患者的生命体征变化、治疗情况等,以便科室提前做好准备。 路线方式选择 1)根据患者的病情和运输距离,选择最优的运输路线,避免交通拥堵和路况复杂的路段。利用地图软件和交通信息平台,实时了解交通状况,选择最快捷、安全的路线。 2)考虑患者的病情和运输需求,合理选择运输方式,如救护车、专用转运车辆等。对于病情较重的患者,优先选择配备先进医疗设备的救护车。 3)在选择运输方式时,要确保运输工具的安全性和舒适性,以保障患者的生命安全。对运输工具进行定期检查和维护,确保其性能良好。 应急处理预案 预案制定完善 1)分析危重症患者运输过程中可能出现的突发情况,如病情恶化、交通事故、恶劣天气等。组织专业人员进行风险评估,制定相应的应对措施。 2)针对不同的突发情况,制定相应的应急处理措施和流程。如病情恶化时,立即进行紧急治疗;交通事故时,按照交通事故应急预案处理。 3)明确应急处理过程中的责任分工和沟通协调机制。确定各部门和人员的职责,建立有效的沟通渠道,确保信息的及时传递和共享。 应急演练实施 1)定期组织应急演练,模拟危重症患者运输过程中可能出现的突发情况。演练频率为每季度一次,邀请医院相关人员和司机参加。 2)通过演练,检验应急预案的可行性和有效性,发现问题及时进行调整和完善。演练结束后,对演练效果进行评估和总结,提出改进建议。 3)提高应急处理人员的应急处理能力和协同配合能力,确保在实际情况中能够迅速、有效地应对突发情况。对应急处理人员进行培训和考核,提高其业务水平。 沟通协调机制 1)建立应急处理过程中的沟通协调机制,确保与相关部门和医院能够及时、有效地沟通。设立应急指挥中心,负责统一指挥和协调应急处理工作。 2)明确沟通的渠道和方式,如电话、短信、系统平台等。确保信息的准确传递和共享,建立信息共享平台,实时更新应急处理情况。 3)在应急处理过程中,及时向相关部门和医院报告情况,争取最大程度的支持和帮助。按照规定的时间和内容要求进行报告,确保信息的及时性和准确性。 镇内筛查接送安排 筛查人员组织 名单信息获取 1)与镇内相关部门建立联系,通过正式的公函或协议等方式获取筛查人员的名单和基本信息。包括姓名、性别、年龄、联系方式、居住地址等。 2)确认筛查人员的接送时间和地点,与相关部门进行多次核对,确保信息的准确性。制作详细的接送时间表和地点清单。 3)对筛查人员的信息进行整理和分类,按照居住区域、接送时间等因素进行分类。为后续的接送安排提供依据,提高接送效率。 人员分组安排 1)根据筛查人员的数量和接送地点,合理进行分组,确保每组人员数量适中。考虑车辆的座位数和行驶路线,使每组人员的接送时间和距离相对均衡。 2)考虑车辆的座位数和行驶路线,优化分组方案,提高接送效率。避免车辆空载或超载,减少不必要的行驶里程。 3)为每个小组指定负责人,负责人由筛查人员推选或相关部门指定。负责组织和协调小组人员的接送事宜,如提醒组员按时到达接送地点、统计组员人数等。 接送信息告知 告知方式 告知内容 告知时间 反馈要求 短信 接送时间、地点、车辆信息、注意事项 接送前一天 要求回复确认 电话 接送时间、地点、车辆信息、注意事项 接送前2小时 确认是否收到短信及是否能按时到达 1)通过短信、电话等方式,将接送信息准确地告知筛查人员。短信和电话内容简洁明了,确保筛查人员能够理解。 2)提醒筛查人员按时到达接送地点,注意携带相关证件和物品,如身份证、医保卡等。提供详细的注意事项说明,避免遗漏重要信息。 3)为筛查人员提供咨询渠道,设立咨询热线或在线客服。解答他们关于接送的疑问,确保筛查人员对接送安排清楚明白。 接送路线规划 路线初步规划 1)收集筛查人员的接送地点信息,使用专业的地图软件进行路线规划。考虑交通流量、道路状况、接送时间等因素,制定多条可行的路线方案。 2)考虑车辆的行驶里程和时间,优化路线方案,减少不必要的绕路。计算每条路线的行驶里程和时间,选择最优路线。 3)对初步规划的路线进行评估和审核,邀请专业的交通规划人员或司机参与评估。确保其可行性和合理性,避免出现路线不可行或效率低下的情况。 交通状况考虑 交通状况类型 应对措施 责任人员 信息来源 高峰时段拥堵 提前规划避开高峰时段的路线,调整接送时间 调度员 交通信息平台、交警部门 交通事故拥堵 实时获取事故信息,选择绕行路线 司机、调度员 交通信息平台、交警部门 道路施工拥堵 提前了解施工信息,选择其他道路 调度员 交通信息平台、市政部门 1)关注镇内的交通状况,通过交通信息平台、交警部门等渠道了解高峰时段和拥堵路段。建立交通信息监测机制,实时掌握交通动态。 2)根据交通状况,对路线进行调整,避开拥堵路段,确保按时接送。制定交通拥堵应急预案,在遇到拥堵时能够迅速采取措施。 3)实时获取交通信息,利用车载导航系统和手机应用程序。及时调整路线,应对突发的交通情况,确保车辆能够按时到达接送地点。 路线实时监控 监控内容 监控方式 异常处理措施 责任人员 车辆位置 车辆定位系统 若偏离路线,及时提醒司机 调度员 行驶速度 车辆定位系统 若超速或速度过慢,及时提醒司机 调度员 到达时间 车辆定位系统 若预计到达时间延迟,及时通知筛查人员 调度员 1)通过车辆定位系统,实时监控车辆的行驶位置和状态。车辆定位系统精度高、实时性强,确保能够准确掌握车辆的动态。 2)根据车辆的行驶情况,及时调整路线,确保车辆能够按时到达接送地点。调度员根据监控信息,灵活调整路线和接送顺序。 3)建立应急响应机制,应对车辆故障、交通事故等突发情况。安排备用车辆随时待命,确保在遇到突发情况时能够迅速替换故障车辆。 接送服务质量 司机服务要求 服务要求 要求描述 考核方式 违规处理措施 遵守交通规则 不超速、不闯红灯、不疲劳驾驶 行车记录仪监控、交警部门反馈 批评教育、罚款、停职 文明驾驶 礼貌行车,不抢道、不随意变道 乘客评价、行车记录仪监控 批评教育、罚款 热情服务 主动帮助乘客上下车,解答乘客疑问 乘客评价 表扬、奖励 1)要求司机严格遵守交通规则,文明驾驶,不超速、不闯红灯。安装行车记录仪,对司机的驾驶行为进行实时监控。 2)司机要热情、礼貌地对待筛查人员,主动帮助他们上下车。在接送过程中,使用文明用语,为筛查人员提供优质的服务。 3)在接送过程中,司机要保持良好的沟通,及时解答筛查人员的疑问。与筛查人员建立良好的互动关系,提高筛查人员的满意度。 车辆清洁维护 1)定期对车辆进行清洁消毒,每周至少进行2次全面清洁消毒。使用环保、安全的清洁剂和消毒剂,保持车辆内部整洁卫生。 2)检查车辆的座椅、空调等设施,确保其正常运行。每月对车辆设施进行一次全面检查和维护,为筛查人员提供舒适的乘车环境。 3)及时更换车辆的空气滤清器等配件,每3个月更换一次空气滤清器。保持车内空气清新,减少异味和细菌滋生。 反馈机制建立 反馈方式 反馈内容 处理流程 处理时间 问卷调查 对接送服务的满意度、建议和意见 收集问卷,分析数据,制定改进措施 每周 电话回访 对接送服务的满意度、建议和意见 记录反馈,及时处理,回复回访 3个工作日 1)通过问卷调查、电话回访等方式,收集筛查人员对接送服务的意见和建议。设计科学合理的调查问卷,确保能够全面了解筛查人员的需求和意见。 2)对收集到的反馈信息进行整理和分析,运用数据分析工具和方法。找出服务中存在的问题和不足,如车辆清洁不到位、司机服务态度不好等。 3)根据反馈结果,制定改进措施,明确责任人和时间节点。不断提高接送服务质量,定期对改进效果进行评估和总结。 党小组共建交通保障 活动信息对接 信息沟通获取 1)主动与党小组共建活动组织方取得联系,通过电话、邮件或面谈等方式建立沟通渠道。明确双方的联系人及联系方式,确保信息传递的及时性和准确性。 2)详细了解活动的时间、地点、参与人员数量和具体安排。制作活动信息收集表,向组织方索要相关信息,并进行详细记录。 3)确认活动的特殊需求和注意事项,如是否需要特殊车型、是否有特定的行驶路线等。为交通保障方案的制定提供依据,确保方案能够满足活动的实际需求。 方案制定优化 1)根据活动信息,制定交通保障方案,包括车辆安排、行驶路线、接送时间等。考虑活动的时间、地点、参与人员数量等因素,制定多个可行的方案。 2)对交通保障方案进行评估和优化,邀请交通专家和司机参与评估。考虑交通状况、车辆容量等因素,确保方案的可行性和高效性。 3)与活动组织方沟通,听取其意见和建议,对方案进行进一步完善。根据组织方的反馈,对方案进行调整和优化,直到双方达成共识。 建议提供协助 建议内容 建议依据 协助方式 实施效果 调整活动时间 避开交通高峰时段,减少交通压力 与活动组织方沟通协调 提高车辆通行效率,确保按时接送 优化活动地点 选择交通便利的地点,方便车辆进出 提供地点选择建议和相关信息 减少车辆行驶时间,提高接送效率 合理安排车辆 根据参与人员数量和车辆座位数,合理分配车辆 协助组织方进行车辆安排 避免车辆空载或超载,提高资源利用率 1)根据自身经验和专业知识,为活动组织方提供交通保障方面的建议。如活动时间的选择、活动地点的优化、车辆的合理安排等。 2)协助活动组织方优化活动安排,如调整活动时间、地点等,以减少交通压力。与组织方共同商讨解决方案,提供具体的实施建议。 3)在活动筹备过程中,积极配合活动组织方,提供必要的支持和帮助。如协助组织方进行车辆预订、路线规划等工作。 车辆调度安排 车辆合理配置 1)根据参与人员的数量和活动地点的距离,选择合适的车辆类型和数量。考虑车辆的座位数、舒适性、行驶里程等因素,确保车辆能够满足活动的需求。 2)考虑车辆的座位数和舒适性,为参与人员提供良好的乘车体验。选择座位宽敞、内饰舒适的车辆,配备空调、音响等设备。 3)对车辆进行合理分配,确保每辆车的负载均衡。根据参与人员的分组情况,将人员合理分配到不同的车辆上。 调度管理协调 调度管理内容 管理方式 信息传递方式 异常处理措施 车辆位置监控 车辆定位系统 实时更新到调度平台 若偏离路线,及时提醒司机 车辆状态监控 车载设备反馈 实时更新到调度平台 若车辆故障,及时安排备用车辆 调度指令下达 调度平台发送 短信、语音通知 确保司机及时接收和执行 1)建立车辆调度管理系统,实时监控车辆的位置和状态。通过车辆定位系统和车载设备,获取车辆的实时信息。 2)根据活动安排和车辆情况,合理调度车辆,确保车辆按时到达指定地点。制定详细的调度计划,根据实际情况进行调整和优化。 3)与司机保持密切沟通,及时传达调度信息,确保车辆运行顺畅。通过短信、语音通知等方式,及时将调度信息传达给司机。 备用机制建立 1)准备一定数量的备用车辆,以应对突发情况,如车辆故障、交通事故等。备用车辆数量根据活动的规模和重要程度确定,一般为总车辆数的10%-20%。 2)定期对备用车辆进行检查和维护,确保其处于良好的备用状态。按照车辆的保养周期和维护要求,对备用车辆进行全面检查和保养。 3)制定备用车辆启用流程,明确在何种情况下启用备用车辆以及启用的程序。确保在需要时能够迅速调用备用车辆,保障活动的顺利进行。 安全保障措施 司机安全要求 1)要求司机持有有效的驾驶证和从业资格证,具备良好的驾驶技能和安全意识。对司机的资质进行严格审核,确保其符合要求。 2)对司机进行安全教育培训,定期组织安全培训课程和应急演练。强调遵守交通规则和安全驾驶的重要性,提高司机的安全意识和应急处理能力。 3)在活动前,对司机进行安全提示,提醒他们注意行车安全。如检查车辆状况、遵守交通规则、保持安全车距等。 设备配备检查 设备名称 配备要求 检查内容 检查周期 安全带 每座配备 是否完好、能否正常使用 每次出车前 灭火器 至少配备1个 是否在有效期内、压力是否正常 每月 急救包 每车配备 药品和器材是否齐全、是否在有效期内 每月 1)为每辆车配备安全带,确保参与人员在行车过程中能够得到有效保护。选择质量可靠、符合安全标准的安全带。 2)配备灭火器等安全设备,以应对可能出现的火灾等紧急情况。定期检查灭火器的有效期和压力,确保其性能良好。 3)定期对安全设备进行检查和维护,建立安全设备检查记录。确保其性能良好、功能正常,及时发现和处理安全隐患。 应急方案制定 1)分析党小组共建活动交通保障过程中可能出现的突发情况,如交通事故、恶劣天气等。组织专家进行风险评估,制定相应的应对措施。 2)针对不同的突发情况,制定相应的应急处理措施和流程。如交通事故时,立即报警、报险,组织救援;恶劣天气时,降低车速、选择安全路线等。 3)定期对应急预案进行演练,每半年组织一次应急演练。提高应急处理能力和协同配合能力,确保在实际情况中能够迅速、有效地应对突发情况。 日常与应急任务保障 定时定点运输准时性 三中院区运输规划 患者运输安排 1)精确规划三中院区颈腰病、手外伤等住院患者前往总院进行手术治疗、检查以及危重症转科的运输路线。结合实时交通状况,运用先进的交通数据分析技术,制定出最优运输方案,确保患者能在最短时间内安全到达。 2)依据患者的治疗时间和检查安排,进行细致的运输时间规划。建立患者运输时间数据库,根据不同患者的具体需求,精确安排接送时间,保证准时接送,提高医疗服务效率。 3)搭建患者运输信息管理系统,利用信息化手段实时更新患者的运输需求和状态。通过该系统,调度人员可以随时掌握患者的运输情况,便于及时调度和跟踪,确保运输过程的顺利进行。 4)与医院相关部门保持密切且高效的沟通。建立定期的沟通会议制度,及时获取患者的最新信息,如治疗进度、检查安排的变化等。根据这些信息,灵活调整运输计划,以适应患者的实际需求。 物资转运流程 1)明确三中院区物资、器械消毒转运的详细流程和精确时间节点。制定标准化的转运操作手册,规范每个环节的操作流程,确保物资能够按时、安全地送达目的地。 2)对物资进行科学的分类管理。根据物资的重要性、紧急程度和使用频率等因素,制定分类标准,安排优先运输顺序。建立物资分类管理数据库,实时更新物资信息,便于调度和管理。 应急物资 3)建立物资运输跟踪机制,利用先进的物联网技术,实时掌握物资的运输状态。通过在物资上安装定位设备和传感器,能够及时了解物资的位置、运输速度和环境条件等信息,确保物资在运输过程中的安全。 4)定期对物资转运流程进行全面的评估和优化。建立评估指标体系,对运输时间、运输成本、物资损耗等方面进行量化评估。根据评估结果,分析存在的问题,采取针对性的改进措施,提高运输效率和服务质量。 实习同学接送 1)根据实习同学的住宿和上课地点,运用地理信息系统(GIS)技术,合理规划接送路线。考虑到交通流量、道路状况等因素,制定出最便捷、最省时的路线方案,确保每日7:20-22:30准时接送同学回宿舍。 2)充分考虑早晚高峰的交通压力,提前制定多种应对策略。通过对历史交通数据的分析,预测高峰时段的拥堵情况,选择合适的时间出发、避开拥堵路段。同时,与交通管理部门保持密切沟通,及时获取交通管制信息,调整接送路线。 3)建立实习同学接送信息管理系统,利用移动互联网技术,实时更新同学的接送需求和状态。同学可以通过手机APP提交接送申请,调度人员可以根据申请信息进行合理调度和安排。同时,系统还可以实时跟踪车辆的位置和行驶状态,便于及时调整接送计划。 4)与学校和医院相关部门保持密切的沟通与协作。建立定期的沟通协调机制,及时获取同学的最新信息,如实习安排的变化、住宿地点的调整等。根据这些信息,灵活调整接送计划,确保同学的正常实习和生活。 项目 详情 接送路线 根据实习同学住宿和上课地点,结合交通状况规划 高峰应对 分析历史数据,预测拥堵,选择合适时间、避开拥堵路段 信息系统 同学用APP申请,调度跟踪车辆位置和状态 沟通协作 与学校和医院定期沟通,获取同学最新信息 其他接送业务 1)对于医院派遣的其他接送业务,建立快速响应机制,及时响应并制定合理的运输计划。接到任务后,在最短时间内了解业务的具体要求和接送地点,根据车辆和人员的实际情况,安排合适的运输方案。 2)根据业务的紧急程度和重要性,制定科学的优先运输顺序评估标准。综合考虑任务的时间要求、服务对象的需求等因素,对业务进行分类分级,确保重要、紧急的任务能够优先得到处理。 3)建立其他接送业务跟踪机制,利用先进的信息技术,实时掌握业务的运输状态。通过在车辆上安装定位设备和监控系统,能够及时了解车辆的位置、行驶速度和到达时间等信息。同时,建立业务跟踪数据库,对业务的执行情况进行记录和分析,确保按时完成任务。 4)定期对其他接送业务进行全面的总结和分析。建立业务总结报告制度,对运输效率、服务质量、客户满意度等方面进行评估。根据总结结果,分析存在的问题,采取针对性的改进措施,不断提高服务质量和客户满意度。 运输时间精准把控 交通状况监测 1)实时监测运输路线的交通状况,通过与交通信息平台、地图软件等建立数据接口,获取最新的交通数据。利用大数据分析技术,对交通数据进行实时处理和分析,及时掌握交通流量、道路拥堵情况等信息。 2)根据交通状况的变化,运用智能调度算法,及时调整运输路线和时间。当遇到严重拥堵或交通事故时,系统能够自动推荐最优的绕行路线,确保车辆能够按时到达目的地。 3)建立交通状况预警机制,通过设置交通状况阈值,当出现严重拥堵或交通事故时,系统能够及时发出预警信息,通知司机和调度人员。同时,利用短信、语音等方式,将预警信息及时传达给相关人员,以便他们采取相应的应对措施。 4)与交通管理部门保持密切的沟通与合作。建立定期的沟通协调机制,及时获取交通管制信息,提前做好应对准备。同时,积极配合交通管理部门的工作,共同维护交通秩序,确保运输安全。 司机时间管理 1)要求司机严格遵守运输时间安排,建立出车前准备清单制度,提前做好出车准备,确保按时出发。通过培训和教育,提高司机的时间意识和责任感,使其充分认识到按时运输的重要性。 2)建立司机时间管理考核机制,制定明确的考核指标和奖惩制度。对准时率高的司机进行奖励,如发放奖金、荣誉证书等;对迟到的司机进行处罚,如扣除绩效工资、警告等。通过考核机制,激励司机提高准时率。 3)加强对司机的培训,定期组织时间管理和应急处理能力培训课程。通过案例分析、模拟演练等方式,提高司机的时间管理能力和应急处理能力,使其能够在遇到突发情况时迅速做出反应,确保运输安全和准时。 4)合理安排司机的工作时间和休息时间,根据司机的身体状况和工作负荷,制定科学的排班计划。避免司机疲劳驾驶,确保运输安全。同时,为司机提供良好的休息环境和福利待遇,提高司机的工作积极性和满意度。 管理措施 具体内容 出车准备 建立清单制度,提前做好出车准备 考核机制 制定考核指标和奖惩制度,激励司机提高准时率 培训提升 定期组织时间管理和应急处理能力培训课程 排班计划 根据司机身体状况和工作负荷,制定科学排班计划 车辆性能保障 1)定期对车辆进行全面的保养和维护,建立车辆保养档案,记录车辆的保养情况和维修历史。按照车辆制造商的要求,制定详细的保养计划,确保车辆的性能良好,避免因车辆故障导致运输延误。 2)建立车辆故障预警机制,利用先进的车辆诊断技术,实时监测车辆的运行状态。当车辆出现异常情况时,系统能够及时发出预警信息,通知司机和维修人员。同时,通过数据分析和预测,提前发现潜在的故障隐患,采取预防性的维修措施,避免故障的发生。 3)配备充足的备用车辆,建立备用车辆管理制度,确保备用车辆随时可以投入使用。定期对备用车辆进行检查和维护,保证其性能良好。当主车辆出现故障时,能够迅速调配备用车辆,确保运输任务的顺利进行。 4)加强对车辆的管理,制定严格的车辆使用规范和驾驶操作规程。通过培训和教育,提高司机的安全意识和操作技能,规范司机的驾驶行为,减少车辆的损耗。同时,建立车辆使用监督机制,对司机的驾驶行为进行实时监控和管理,确保车辆的安全使用。 应急时间预留 1)在运输时间安排中,根据历史运输数据和经验,预留一定的应急时间,以应对突发情况,如交通事故、道路施工等。应急时间的预留比例根据运输路线的复杂程度、交通状况的稳定性等因素进行合理确定。 2)制定应急预案,明确在突发情况下的应对措施和流程。应急预案包括事故处理流程、人员救援方案、车辆调配计划等内容。同时,建立应急指挥中心,负责在突发情况下的统一指挥和协调。 3)定期对应急预案进行演练,提高应急处理能力。通过模拟演练,检验应急预案的可行性和有效性,发现存在的问题,及时进行改进和完善。同时,提高相关人员的应急意识和协同作战能力,确保在突发情况下能够迅速、有效地采取应对措施。 4)与相关部门建立应急联动机制,如与交通管理部门、公安部门、医疗机构等建立合作关系。在遇到突发情况时,能够及时获得支持和帮助,共同应对危机。同时,定期组织联合演练,提高应急联动的效率和协同作战能力。 运输过程实时监控 车辆定位跟踪 1)为每辆车安装高精度的车辆定位系统,实时跟踪车辆的位置和行驶状态。车辆定位系统能够提供车辆的实时位置、行驶速度、行驶方向等信息,通过与监控平台的连接,实现对车辆的远程监控和管理。 2)通过监控平台,调度人员可以随时了解车辆的位置和行驶轨迹,及时调整运输计划。监控平台具有地图显示、轨迹回放、报警提示等功能,能够为调度人员提供直观、准确的车辆信息。同时,调度人员可以根据车辆的实时位置和行驶状态,合理安排运输任务,提高运输效率。 3)建立车辆定位信息管理系统,对车辆的行驶数据进行分析和统计。通过对行驶数据的分析,能够了解车辆的使用情况、行驶习惯、油耗情况等信息,为优化运输路线、提高运输效率提供依据。同时,建立车辆行驶数据数据库,对数据进行长期保存和管理,便于后续的查询和分析。 4)定期对车辆定位系统进行维护和升级,确保系统的稳定性和准确性。建立车辆定位系统维护档案,记录系统的维护情况和升级历史。定期对系统进行检查和测试,及时发现和解决系统存在的问题。同时,根据技术发展和业务需求,对系统进行升级和优化,提高系统的性能和功能。 乘客状态监测 1)在车内安装高清监控设备,实时监测乘客的状态,确保乘客的安全和舒适。监控设备能够提供车内的实时画面,通过与监控平台的连接,实现对乘客状态的远程监控和管理。 2)当乘客出现异常情况时,司机和调度人员能够及时发现并采取相应的措施。监控平台具有报警提示功能,当监测到乘客出现突发疾病、紧急求助等异常情况时,系统能够及时发出报警信息,通知司机和调度人员。同时,司机和调度人员可以根据监控画面,了解乘客的具体情况,采取相应的救援措施。 3)建立乘客状态信息管理系统,对乘客的反馈和意见进行收集和分析。通过在车内设置意见反馈箱、在线调查问卷等方式,收集乘客的反馈和意见。对反馈和意见进行分类整理和分析,了解乘客的需求和满意度,为改进服务质量提供依据。 4)加强对司机的培训,提高司机的服务意识和应急处理能力。定期组织服务意识和应急处理能力培训课程,通过案例分析、模拟演练等方式,提高司机的服务水平和应急处理能力。同时,建立司机服务质量考核机制,对司机的服务质量进行定期考核和评价,激励司机提高服务质量。 监测措施 具体内容 设备安装 在车内安装高清监控设备,实时监测乘客状态 异常处理 监控平台报警提示,司机和调度人员及时采取措施 信息管理 建立信息管理系统,收集和分析乘客反馈和意见 司机培训 加强司机培训,提高服务意识和应急处理能力 运输进度反馈 1)要求司机及时反馈运输进度,包括车辆的行驶位置、到达时间等信息。建立运输进度反馈制度,明确司机的反馈职责和反馈时间要求。司机可以通过车载终端、手机APP等方式,及时上传运输进度信息。 2)调度人员根据司机的反馈,及时调整运输计划,确保运输任务的顺利进行。调度人员可以根据车辆的实时位置和行驶状态,合理安排运输任务,调整运输路线,避免运输延误。同时,调度人员可以及时与相关部门和人员进行沟通和协调,解决运输过程中出现的问题。 3)建立运输进度信息管理系统,对运输进度进行实时监控和分析。运输进度信息管理系统具有数据统计、报表生成、预警提示等功能,能够为调度人员提供全面、准确的运输进度信息。同时,通过对运输进度数据的分析,能够发现运输过程中存在的问题,及时采取改进措施,提高运输效率。 4)定期对运输进度反馈机制进行评估和优化,提高反馈的及时性和准确性。建立运输进度反馈机制评估指标体系,对反馈的及时性、准确性、完整性等方面进行量化评估。根据评估结果,分析存在的问题,采取针对性的改进措施,优化反馈流程和方式,提高反馈的质量和效率。 异常情况处理 1)当运输过程中出现异常情况时,如交通事故、车辆故障等,司机和调度人员能够及时采取相应的措施。司机应立即停车,确保乘客的安全,并及时向调度人员报告情况。调度人员应根据异常情况的严重程度和类型,迅速启动应急预案,组织救援和处理。 2)建立异常情况处理流程,明确在不同情况下的应对措施和责任分工。异常情况处理流程包括事故报告、救援响应、车辆调配、后续处理等环节,明确每个环节的责任人和处理要求。同时,建立异常情况处理档案,记录异常情况的发生时间、地点、原因、处理过程和结果等信息,为后续的分析和改进提供依据。 3)定期对异常情况处理流程进行演练,提高应急处理能力。通过模拟演练,检验异常情况处理流程的可行性和有效性,发现存在的问题,及时进行改进和完善。同时,提高相关人员的应急意识和协同作战能力,确保在异常情况下能够迅速、有效地采取应对措施。 4)与相关部门建立应急联动机制,如与交通管理部门、公安部门、医疗机构等建立合作关系。在遇到异常情况时,能够及时获得支持和帮助,共同应对危机。同时,定期组织联合演练,提高应急联动的效率和协同作战能力。 突发任务快速响应机制 任务接收与评估 信息获取渠道 1)建立多种信息获取渠道,如电话、短信、邮件、即时通讯工具等,确保能够及时接收医院的突发任务通知。同时,设置专门的信息接收岗位,安排专人负责信息的接收和处理,确保信息的及时传递和反馈。 2)安排专人负责信息的接收和处理,建立信息处理流程和规范。对收到的信息进行分类整理、审核和登记,确保信息的准确性和完整性。同时,及时将信息传递给相关部门和人员,确保任务能够得到及时响应。 3)与医院相关部门建立密切的沟通机制,定期召开沟通协调会议,及时了解任务的需求和要求。同时,建立信息共享平台,实现信息的实时共享和交流,提高信息获取的效率和准确性。 4)定期对信息获取渠道进行评估和优化,根据使用情况和反馈意见,调整和完善信息获取渠道。同时,引入先进的信息技术和设备,提高信息获取的自动化和智能化水平。 渠道类型 具体方式 优势 电话 直接沟通 及时、高效 短信 文字信息传递 可留存、方便查阅 邮件 详细信息发送 适合传递复杂信息 即时通讯工具 实时交流 沟通便捷 任务紧急程度评估 1)制定任务紧急程度评估标准,综合考虑任务的性质、时间要求、影响范围等因素,对任务的紧急程度进行量化评估。根据评估结果,将任务分为不同的等级,如一级紧急、二级紧急、三级紧急等。 2)建立任务紧急程度评估流程,明确评估的方法和责任分工。评估人员应根据评估标准,对任务进行客观、公正的评估,并及时将评估结果反馈给相关部门和人员。 3)根据任务的紧急程度,优先安排资源和人员,确保任务能够及时完成。对于一级紧急任务,应立即启动应急预案,调配最优的资源和人员进行处理;对于二级紧急任务,应在规定的时间内安排相应的资源和人员进行处理;对于三级紧急任务,应合理安排时间和资源,确保任务按计划完成。 4)定期对任务紧急程度评估标准和流程进行评估和优化,根据实际情况和反馈意见,调整和完善评估标准和流程。同时,加强对评估人员的培训和管理,提高评估的准确性和合理性。 资源需求分析 1)根据任务的要求,详细分析所需的车辆、人员、物资等资源。建立资源需求分析模型,通过对任务的性质、规模、时间要求等因素进行综合分析,准确预测所需的资源数量和类型。 2)建立资源需求分析模型,利用大数据分析和人工智能技术,对历史任务数据和资源使用情况进行分析和挖掘。通过模型的计算和预测,快速准确地分析所需的资源,为资源调配提供科学依据。 3)与资源管理部门保持密切沟通,建立资源调配协调机制。及时向资源管理部门反馈任务的资源需求,协调资源的调配和供应。同时,对资源的使用情况进行实时监控和管理,确保资源的合理利用。 4)定期对资源需求分析模型进行评估和优化,根据实际情况和反馈意见,调整和完善模型的参数和算法。同时,加强对模型的验证和测试,提高模型的准确性和可靠性。 任务可行性评估 1)对任务的可行性进行全面评估,考虑任务的时间、地点、交通状况、人员配备、资源供应等因素,确保任务能够顺利完成。通过实地考察、数据分析、专家论证等方式,对任务的可行性进行深入研究和分析。 2)建立任务可行性评估流程,明确评估的方法和责任分工。评估人员应根据评估标准,对任务的可行性进行客观、公正的评估,并及时将评估结果反馈给相关部门和人员。 3)根据任务的可行性评估结果,决定是否接受任务,并制定相应的应对措施。如果任务可行,应立即制定详细的执行计划,组织资源和人员进行实施;如果任务不可行,应及时与医院沟通,说明原因,协商解决方案。 4)定期对任务可行性评估流程进行评估和优化,根据实际情况和反馈意见,调整和完善评估标准和流程。同时,加强对评估人员的培训和管理,提高评估的准确性和合理性。 车辆与人员调配 车辆状态查询 1)建立车辆状态管理系统,实时查询车辆的位置、行驶状态、保养情况、维修记录等信息。车辆状态管理系统通过与车辆的定位系统、传感器等设备连接,实现对车辆状态的实时监控和管理。 2)根据车辆的状态,优先安排可用的车辆执行突发任务。通过对车辆状态的评估和分析,选择性能良好、保养及时、无故障隐患的车辆执行任务。同时,建立车辆调度优先级规则,确保重要任务能够优先得到车辆保障。 3)对车辆进行定期检查和维护,建立车辆保养计划和维护档案。按照车辆制造商的要求,定期对车辆进行保养和维修,确保车辆的性能良好,随时可以投入使用。同时,加强对车辆的日常检查和管理,及时发现和排除车辆故障隐患。 4)建立车辆调度应急预案,当车辆出现故障或其他异常情况时,能够及时调配备用车辆。备用车辆应保持良好的状态,随时可以投入使用。同时,建立备用车辆调配机制,确保在紧急情况下能够迅速调配备用车辆。 司机调度安排 1)建立司机调度管理系统,实时查询司机的位置、工作状态、驾驶经验、资质证书等信息。司机调度管理系统通过与司机的手机APP、定位设备等连接,实现对司机状态的实时监控和管理。 2)根据司机的状态和任务的要求,优先安排合适的司机执行突发任务。通过对司机的技能水平、工作经验、身体状况等因素进行综合评估,选择最适合的司机执行任务。同时,建立司机调度优先级规则,确保重要任务能够优先得到司机保障。 3)对司机进行定期培训和考核,建立司机培训计划和考核档案。定期组织司机参加业务培训和技能考核,提高司机的应急处理能力和服务质量。同时,加强对司机的日常管理和监督,规范司机的驾驶行为和服务态度。 4)建立司机调度应急预案,当司机出现突发情况时,能够及时调配备用司机。备用司机应具备相应的资质和经验,随时可以投入使用。同时,建立备用司机调配机制,确保在紧急情况下能够迅速调配备用司机。 资源协调优化 1)根据任务的需求和资源的状况,对车辆和人员进行协调优化,确保资源的合理利用。通过建立资源协调模型,综合考虑任务的时间、地点、难度等因素,合理分配车辆和人员资源。 2)建立资源协调优化模型,利用运筹学、数学规划等方法,对资源的调配和使用进行优化。通过模型的计算和分析,找到最优的资源配置方案,提高资源的利用效率。 3)与相关部门保持密切沟通,及时解决资源协调过程中出现的问题。建立资源协调沟通机制,定期召开协调会议,及时交流资源使用情况和问题。同时,加强对资源协调过程的监督和管理,确保资源协调工作的顺利进行。 4)定期对资源协调优化模型进行评估和优化,根据实际情况和反馈意见,调整和完善模型的参数和算法。同时,加强对模型的验证和测试,提高模型的准确性和可靠性。 应急物资准备 1)根据任务的特点和要求,准备必要的应急物资,如急救药品、灭火器、防滑链、警示标志等。建立应急物资清单和储备管理制度,明确应急物资的种类、数量、存放位置和保管责任人。 2)建立应急物资管理系统,对物资的数量、质量、存放位置、有效期等信息进行实时管理。通过与物资仓库的管理系统连接,实现对物资的实时监控和调配。同时,建立应急物资预警机制,当物资数量低于预警值时,及时提醒补充。 3)定期对应急物资进行检查和维护,确保物资的有效性和可用性。按照物资的使用说明和保质期要求,定期对物资进行检查和更换。同时,对物资的存放环境进行管理,确保物资不受损坏和污染。 4)建立应急物资调配应急预案,当需要使用应急物资时,能够及时调配和供应。制定应急物资调配流程和规则,明确调配的权限和责任。同时,建立应急物资运输保障机制,确保物资能够及时送达目的地。 物资类型 用途 管理措施 急救药品 救治伤员 定期检查有效期,及时补充 灭火器 灭火 定期检查压力和性能 防滑链 恶劣天气防滑 妥善保管,定期检查磨损情况 警示标志 警示作用 保持清洁,确保醒目 任务执行与监督 任务下达与沟通 1)及时将突发任务下达给相关的车辆和人员,明确任务的要求和时间节点。通过任务管理系统、短信、电话等方式,将任务信息准确传达给执行人员。同时,提供详细的任务说明和操作指南,确保执行人员清楚了解任务内容。 2)与车辆和人员保持密切的沟通,建立实时沟通机制。通过车载终端、手机APP等工具,实现与执行人员的实时沟通和交流。及时了解任务执行情况,解决执行过程中出现的问题。 3)建立任务沟通机制,明确沟通的方式、频率和责任。定期召开任务,明确沟通的方式、频率和责任。定期召开任务沟通会议,及时反馈任务进展情况,协调解决问题。同时,建立沟通记录档案,对沟通内容进行记录和保存,便于后续查询和分析。 4)定期对任务下达与沟通机制进行评估和优化,根据实际情况和反馈意见,调整和完善沟通方式和流程。同时,引入先进的信息技术和设备,提高沟通的效率和准确性。 运输过程监控 1)利用车辆定位系统、监控设备等手段,实时监控运输过程,确保任务的顺利执行。车辆定位系统能够提供车辆的实时位置、行驶速度、行驶方向等信息,监控设备能够提供车内和车外的实时画面。通过与监控平台的连接,实现对运输过程的远程监控和管理。 2)建立运输过程监控平台,调度人员可以随时了解车辆的位置、行驶状态、乘客情况等信息。监控平台具有地图显示、轨迹回放、报警提示等功能,能够为调度人员提供直观、准确的运输信息。同时,调度人员可以根据监控信息,及时调整运输计划,确保任务按时完成。 3)当运输过程中出现异常情况时,能够及时采取相应的措施。监控平台具有报警功能,当车辆出现超速、偏离路线、急刹车等异常情况时,系统能够及时发出报警信息,通知调度人...
东莞市清溪医院租车服务项目投标方案.docx
下载提示

1.本文档仅提供部分内容试读;

2.支付并下载文件,享受无限制查看;

3.本网站所提供的标准文本仅供个人学习、研究之用,未经授权,严禁复制、发行、汇编、翻译或网络传播等,侵权必究;

4.左侧添加客服微信获取帮助;

5.本文为word版本,可以直接复制编辑使用。


这个人很懒,什么都没留下
未认证用户 查看用户
该文档于 上传
×
精品标书制作
百人专家团队
擅长领域:
工程标 服务标 采购标
16852
已服务主
2892
中标量
1765
平台标师
扫码添加客服
客服二维码
咨询热线:192 3288 5147
公众号
微信客服
客服