文库 服务类投标方案 印刷服务

玉门油田2025-2026印刷类框架服务项目553页

服务 DOCX   553页   下载501   2024-12-14   浏览450   收藏72   点赞553   评分-   284780字   119.00

AI慧写标书

十分钟千页标书高效生成

温馨提示:当前文档最多只能预览 15 页,若文档总页数超出了 15 页,请下载原文档以浏览全部内容。
玉门油田2025-2026印刷类框架服务项目553页 第1页
玉门油田2025-2026印刷类框架服务项目553页 第2页
玉门油田2025-2026印刷类框架服务项目553页 第3页
玉门油田2025-2026印刷类框架服务项目553页 第4页
玉门油田2025-2026印刷类框架服务项目553页 第5页
玉门油田2025-2026印刷类框架服务项目553页 第6页
玉门油田2025-2026印刷类框架服务项目553页 第7页
玉门油田2025-2026印刷类框架服务项目553页 第8页
玉门油田2025-2026印刷类框架服务项目553页 第9页
玉门油田2025-2026印刷类框架服务项目553页 第10页
玉门油田2025-2026印刷类框架服务项目553页 第11页
玉门油田2025-2026印刷类框架服务项目553页 第12页
玉门油田2025-2026印刷类框架服务项目553页 第13页
玉门油田2025-2026印刷类框架服务项目553页 第14页
玉门油田2025-2026印刷类框架服务项目553页 第15页
剩余538页未读, 下载浏览全部

开通会员, 优惠多多

6重权益等你来

首次半价下载
折扣特惠
上传高收益
特权文档
AI慧写优惠
专属客服
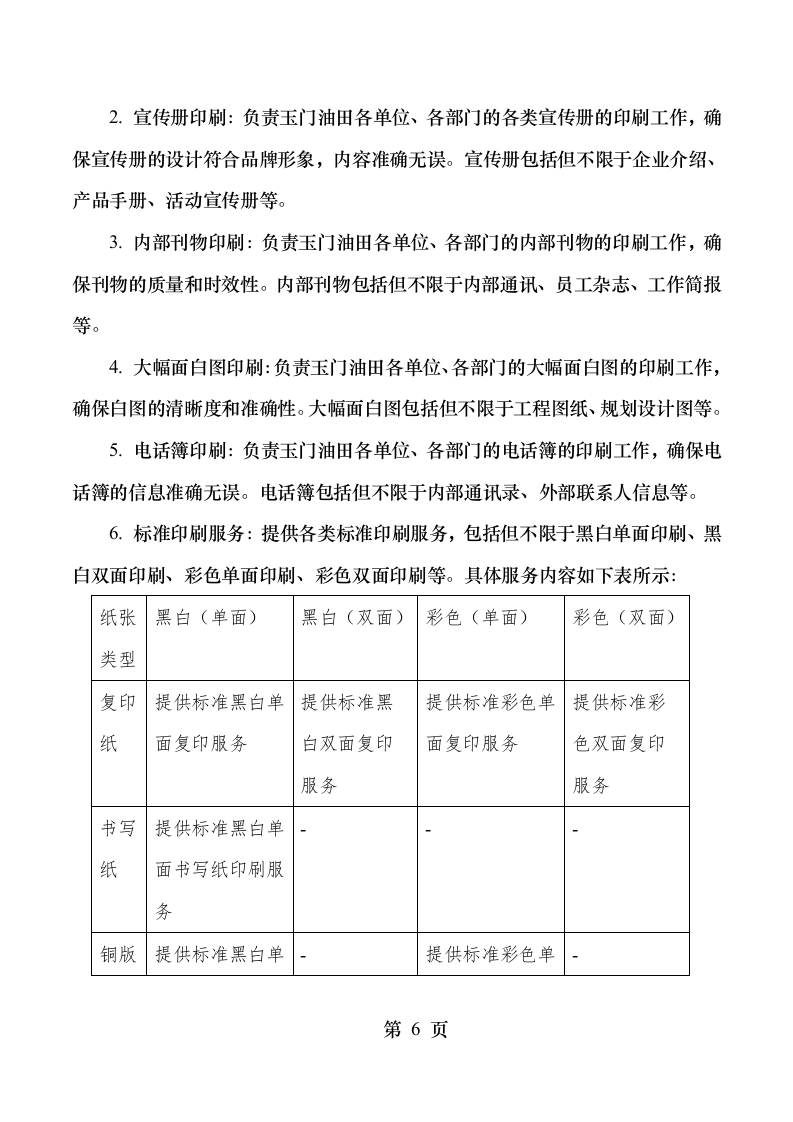
玉门油田2025-2026印刷类框架服务项目 目录 第一章 项目概述 1 第一节 项目背景 1 第一条 项目简介 1 第二条 项目目标 3 第三条 项目范围 5 第四条 项目时间表 9 第五条 项目预算 15 第六条 项目关键里程碑 18 第七条 项目预期成果 20 第二节 项目需求分析 22 第一条 需求概述 22 第二条 用户需求 24 第三条 功能需求 26 第四条 性能需求 30 第五条 安全需求 32 第六条 法规与标准要求 35 第七条 项目限制条件 38 第二章 专业人员配置 41 第一节 设计制作人员 41 第一条 人员数量 41 第二条 人员技能要求 43 第三条 人员培训计划 46 第四条 人员职责分配 49 第五条 人员绩效考核 52 第六条 人员激励机制 55 第七条 人员备选方案 57 第二节 校对人员 61 第一条 人员数量 61 第二条 人员技能要求 62 第三条 人员培训计划 64 第四条 人员职责分配 67 第五条 人员绩效考核 69 第六条 人员激励机制 72 第七条 人员备选方案 76 第三节 配送人员 79 第一条 人员数量 79 第二条 人员技能要求 81 第三条 人员培训计划 83 第四条 人员职责分配 86 第五条 人员绩效考核 89 第六条 人员激励机制 93 第七条 人员备选方案 95 第三章 服务响应计划 98 第一节 响应时间 98 第一条 响应时间承诺 98 第二条 响应时间保障措施 100 第三条 响应时间监控机制 102 第四条 应急响应预案 104 第五条 响应时间优化方案 108 第六条 响应时间评估方法 110 第七条 响应时间改进措施 114 第二节 响应服务场所 116 第一条 服务场所设置 116 第二条 服务场所管理 118 第三条 服务场所安全措施 121 第四条 服务场所设备配置 123 第五条 服务场所环境要求 126 第六条 服务场所应急预案 129 第七条 服务场所改进措施 149 第三节 响应配送方式 152 第一条 配送方式选择 152 第二条 配送流程设计 154 第三条 配送安全保障 156 第四条 配送成本控制 158 第五条 配送时间优化 161 第六条 配送服务质量提升 164 第七条 配送问题处理 167 第四章 质量控制措施 171 第一节 材料质量控制 171 第一条 材料采购标准 171 第二条 材料检验流程 175 第三条 材料存储管理 176 第四条 材料使用规范 178 第五条 材料质量问题处理 180 第六条 材料供应商管理 183 第七条 材料质量改进措施 185 第二节 设计保障 187 第一条 设计流程规范 187 第二条 设计质量标准 190 第三条 设计评审机制 192 第四条 设计变更管理 195 第五条 设计质量监控 199 第六条 设计质量问题处理 201 第七条 设计质量改进措施 203 第三节 内容校对 206 第一条 校对流程规范 206 第二条 校对质量标准 260 第三条 校对人员培训 286 第四条 校对工具使用 327 第五条 校对结果审核 349 第六条 校对质量问题处理 359 第七条 校对质量改进措施 392 第四节 包装运输保障 394 第一条 包装材料选择 394 第二条 包装工艺规范 397 第三条 包装质量检验 399 第四条 运输方式选择 401 第五条 运输安全保障 405 第六条 运输过程监控 408 第七条 运输质量问题处理 411 第五章 进度保障承诺 415 第一节 任务完成时间承诺 415 第一条 任务时间安排 415 第二条 任务时间承诺 424 第三条 任务时间监控 426 第四条 任务时间调整机制 429 第五条 任务时间优化方案 432 第六条 任务时间评估方法 434 第七条 任务时间改进措施 436 第二节 进度控制措施 440 第一条 进度计划制定 440 第二条 进度计划执行 442 第三条 进度计划监控 444 第四条 进度计划调整 446 第五条 进度计划优化 448 第六条 进度计划评估 451 第七条 进度计划改进 455 第三节 交货期限保障 459 第一条 交货期限承诺 459 第二条 交货期限保障措施 463 第三条 交货期限监控机制 465 第四条 交货期限应急预案 467 第五条 交货期限优化方案 469 第六条 交货期限评估方法 475 第七条 交货期限改进措施 476 第六章 售后服务与问题处理 478 第一节 定期回访 478 第一条 回访频率 478 第二条 回访内容 482 第三条 回访记录 486 第四条 回访反馈处理 489 第五条 回访效果评估 492 第六条 回访改进措施 497 第七条 回访技术支持 499 第二节 征求意见 502 第一条 意见收集渠道 502 第二条 意见处理流程 505 第三条 意见反馈机制 507 第四条 意见改进措施 511 第五条 意见评估方法 514 第六条 意见沟通平台 518 第七条 意见持续改进 521 第三节 问题处理 526 第一条 问题分类 526 第二条 问题处理流程 528 第三条 问题处理时限 531 第四条 问题处理记录 535 第五条 问题处理反馈 543 第六条 问题处理评估 546 第七条 问题处理改进 550 项目概述 项目背景 项目简介 项目简介部分将详细介绍玉门油田印刷类业务集中选商项目的背景、目的、重要性以及预期成果。该项目旨在通过集中选商的方式,提升公司印刷业务的整体合规管理水平,确保各类印刷品的质量和及时交付,满足油田各单位、各部门的需求。 玉门油田作为国内重要的能源生产基地,其日常运营涉及大量的会议材料、宣传册、内部刊物、大幅面白图、电话簿等印刷品。这些印刷品不仅用于内部沟通和宣传,还直接关系到企业的形象和工作效率。因此,确保印刷品的质量和及时交付显得尤为重要。 目前,玉门油田的印刷业务分散在多个供应商之间,缺乏统一的管理和标准化的流程,导致印刷品质量参差不齐,交付时间无法得到有效保证。此外,不同供应商的服务水平和响应速度也存在较大差异,给油田的日常运营带来了诸多不便。 为了解决上述问题,公司决定对2025-2026年的印刷类业务进行集中选商。通过公开招标的方式,选择一家或几家具备资质、经验丰富、服务质量高的印刷服务提供商,全面负责油田各单位、各部门的各类印刷品的制作、校对、配送等工作。这不仅有助于提升印刷品的质量和交付效率,还能有效降低管理成本,提高整体服务水平。 集中选商的具体内容包括但不限于以下几方面: 1. 负责油田各单位、各部门的各类会议材料、宣传册、内部刊物(无版号)、大幅面白图、电话簿等各类标准印刷、复印、装订类项目。这些印刷品将广泛应用于公司的内部会议、对外宣传、员工培训等多个场景,对提升企业形象和工作效率具有重要意义。 2. 提供全面的印刷类服务,包括材料采购、设计制作、校对、配送等各个环节。其中,材料采购需符合国家相关标准和公司内部规定,确保印刷品的环保性和耐用性;设计制作需严格按照客户需求进行,确保印刷品的美观性和实用性;校对工作需细致严谨,确保印刷品内容的准确性和无误;配送服务需高效快捷,确保印刷品按时按量送达指定地点。 3. 通过集中选商,公司将对选定的印刷服务提供商进行严格的考核和管理,确保其在合同期内提供高质量、高效率的服务。同时,公司还将建立完善的售后服务体系,定期对印刷品的使用情况进行回访和评估,及时解决客户反馈的问题,不断优化服务流程,提升客户满意度。 4. 为了确保项目的顺利实施,公司将成立专门的项目管理团队,负责项目的整体规划、协调和监督。项目管理团队将与各相关部门密切配合,制定详细的项目计划和时间表,明确各阶段的工作目标和责任人,确保项目按计划有序推进。 5. 项目的时间表将分为以下几个阶段:项目启动、供应商筛选、合同签订、服务实施、中期评估、最终验收。每个阶段都将有明确的时间节点和具体的工作内容,确保项目各环节有序衔接,避免出现延误和遗漏。 6. 项目的预算将根据实际需求和服务内容进行合理编制,确保资金使用的科学性和合理性。同时,公司还将建立严格的财务管理制度,对项目的各项开支进行严格审核和控制,确保资金的安全和有效使用。 7. 项目的关键里程碑包括:项目启动会的召开、供应商名单的确定、合同的正式签订、首次印刷品的交付、中期评估报告的提交、最终验收报告的出具。这些关键里程碑将作为项目进展的重要标志,确保项目各阶段的目标得以实现。 8. 项目的预期成果主要包括:一是全面提升公司印刷业务的整体合规管理水平,确保各类印刷品的质量和及时交付;二是降低印刷业务的管理成本,提高整体服务水平;三是建立完善的售后服务体系,提升客户满意度;四是形成一套可复制、可推广的印刷业务管理经验,为其他类似项目的实施提供参考和借鉴。 总之,玉门油田印刷类业务集中选商项目的实施,将对公司印刷业务的发展产生深远影响。通过集中选商,公司将实现印刷业务的规范化、标准化管理,提升印刷品的质量和交付效率,降低管理成本,提高整体服务水平,为公司的持续发展提供有力支持。 项目目标 项目目标是确保玉门油田各单位、各部门在2025-2026年期间能够获得高质量、高效、合规的印刷服务。具体目标如下: 首先,提升印刷业务的整体合规管理水平。通过集中选商的方式,确保所有印刷服务提供商均符合国家和行业相关法律法规的要求,避免因违规操作带来的法律风险。同时,通过严格的资质审查和定期的合规检查,确保服务提供商在合同期内始终保持高标准的合规水平。 其次,提高印刷服务的质量和效率。项目将通过明确的服务标准和严格的质量控制措施,确保印刷品的材质、设计、制作、校对和配送等各个环节均达到或超过客户的要求。此外,通过优化服务流程和提升员工的专业技能,缩短从客户需求提出到最终产品交付的时间周期,提高整体服务效率。 第三,增强客户满意度。项目将通过定期的客户回访、意见征集和问题处理机制,及时了解客户的实际需求和反馈,不断改进服务质量。同时,建立完善的售后服务体系,确保在服务过程中出现的任何问题都能得到及时有效的解决,提升客户的整体满意度。 第四,实现成本的有效控制。项目将通过集中采购和优化供应链管理,降低原材料和物流成本。同时,通过科学的预算管理和严格的成本控制措施,确保项目在保证服务质量的前提下,实现成本的最优化。此外,通过合理的定价策略,确保服务价格具有市场竞争力。 第五,促进绿色环保印刷。项目将鼓励使用环保材料和绿色印刷技术,减少印刷过程中对环境的影响。通过推广环保理念和实施具体的环保措施,如使用可再生材料、减少废料产生、回收利用等,推动印刷行业的可持续发展。 第六,建立长期稳定的合作伙伴关系。项目将通过公平、公正、透明的选商过程,选拔出一批具有较高专业水平和服务能力的印刷服务提供商。通过签订长期合作协议,建立稳定的合作关系,确保在合同期内能够持续提供高质量的服务。同时,通过定期的评估和考核,激励服务提供商不断提升自身服务水平,实现双方的共赢。 第七,推动技术创新和应用。项目将鼓励服务提供商在印刷技术、设计工具、管理软件等方面进行创新和应用,提升服务的技术含量和附加值。通过引入先进的技术和设备,提高印刷质量和生产效率,满足客户日益多样化和个性化的需求。 第八,加强内部管理与培训。项目将通过建立健全的内部管理制度和培训体系,提升员工的专业技能和服务意识。通过定期的培训和考核,确保员工具备较高的业务水平和职业素养,为客户提供更加专业的服务。同时,通过优化内部流程和提升团队协作能力,提高项目的整体管理水平。 第九,确保项目的安全性和保密性。项目将通过制定严格的安全管理措施和保密协议,确保在服务过程中客户的信息和数据不被泄露。同时,加强对员工的安全教育和培训,提高全员的安全意识,确保项目的顺利进行。 第十,实现项目的可持续发展。项目将通过科学的规划和管理,确保在合同期内能够持续提供高质量的服务。同时,通过不断的创新和改进,提升项目的竞争力和市场占有率,为公司的长远发展奠定坚实的基础。 综上所述,本项目的总体目标是通过集中选商和科学管理,提升玉门油田印刷业务的整体水平,确保在2025-2026年期间能够为各单位、各部门提供高质量、高效、合规的印刷服务,实现客户满意、成本控制、绿色环保、技术创新、安全管理等多方面的综合目标。 项目范围 本项目旨在通过集中选商的方式,为玉门油田各单位、各部门提供高质量的印刷类服务。项目范围涵盖了从材料准备到最终交付的全过程,具体包括以下内容: 1. 会议材料印刷:负责玉门油田各单位、各部门的各类会议材料的印刷工作,确保材料的准确性和美观性。会议材料包括但不限于会议议程、会议纪要、会议报告等。 2. 宣传册印刷:负责玉门油田各单位、各部门的各类宣传册的印刷工作,确保宣传册的设计符合品牌形象,内容准确无误。宣传册包括但不限于企业介绍、产品手册、活动宣传册等。 3. 内部刊物印刷:负责玉门油田各单位、各部门的内部刊物的印刷工作,确保刊物的质量和时效性。内部刊物包括但不限于内部通讯、员工杂志、工作简报等。 4. 大幅面白图印刷:负责玉门油田各单位、各部门的大幅面白图的印刷工作,确保白图的清晰度和准确性。大幅面白图包括但不限于工程图纸、规划设计图等。 5. 电话簿印刷:负责玉门油田各单位、各部门的电话簿的印刷工作,确保电话簿的信息准确无误。电话簿包括但不限于内部通讯录、外部联系人信息等。 6. 标准印刷服务:提供各类标准印刷服务,包括但不限于黑白单面印刷、黑白双面印刷、彩色单面印刷、彩色双面印刷等。具体服务内容如下表所示: 纸张类型 黑白(单面) 黑白(双面) 彩色(单面) 彩色(双面) 复印纸 提供标准黑白单面复印服务 提供标准黑白双面复印服务 提供标准彩色单面复印服务 提供标准彩色双面复印服务 书写纸 提供标准黑白单面书写纸印刷服务 - - - 铜版纸 提供标准黑白单面铜版纸印刷服务 - 提供标准彩色单面铜版纸印刷服务 - 7. 复印服务:提供各类标准复印服务,包括但不限于黑白单面复印、黑白双面复印、彩色单面复印、彩色双面复印等。具体服务内容如下表所示: 纸张类型 黑白(单面) 黑白(双面) 彩色(单面) 彩色(双面) 复印纸 提供标准黑白单面复印服务 提供标准黑白双面复印服务 提供标准彩色单面复印服务 提供标准彩色双面复印服务 书写纸 提供标准黑白单面书写纸复印服务 - - - 铜版纸 提供标准黑白单面铜版纸复印服务 - 提供标准彩色单面铜版纸复印服务 - 8. 装订服务:提供各类标准装订服务,包括但不限于简单装订、线装、胶装、精装等。具体服务内容如下表所示: 装订类型 简单装订 线装 胶装 精装 适用范围 适用于少量页数的文件 适用于中等页数的文件 适用于大量页数的文件 适用于高档次的文件 特点 快速简便,成本较低 美观大方,成本适中 牢固耐用,成本较高 高档精美,成本最高 9. 设计服务:提供各类印刷品的设计服务,确保设计符合客户需求和品牌形象。设计服务包括但不限于封面设计、版式设计、插图设计等。 10. 制作服务:提供各类印刷品的制作服务,确保制作过程中的质量和效率。制作服务包括但不限于排版、印刷、裁切、折页等。 11. 校对服务:提供各类印刷品的校对服务,确保内容的准确性和无误。校对服务包括但不限于文字校对、图像校对、版式校对等。 12. 配送服务:提供各类印刷品的配送服务,确保按时按量地将印刷品送达指定地点。配送服务包括但不限于物流配送、上门取件、快递邮寄等。 13. 其他相关服务:根据客户的具体需求,提供其他相关的印刷服务,确保客户的满意度。其他相关服务包括但不限于紧急加印、特殊材质印刷、定制化服务等。 综上所述,本项目的范围涵盖了从材料准备到最终交付的全过程,旨在为玉门油田各单位、各部门提供高质量、高效率的印刷类服务,确保各项工作的顺利进行。 项目时间表 为了确保玉门油田2025-2026年印刷类业务集中选商项目的顺利实施,本节将详细阐述项目的各个时间节点和关键活动。项目时间表是项目管理的重要组成部分,它不仅有助于明确各项任务的时间安排,还能确保项目按计划推进,及时发现并解决潜在问题。 项目时间表分为以下几个阶段:项目启动、需求分析、方案设计、方案实施、测试验收、交付使用和后期维护。每个阶段的具体时间安排如下: 1. 项目启动阶段(2024年10月1日至2024年10月31日) 在项目启动阶段,主要工作包括成立项目组、明确项目目标、制定项目计划、召开项目启动会等。具体活动如下: - 2024年10月1日:成立项目组,确定项目负责人和各成员的职责分工。 - 2024年10月2日:召开项目启动会,明确项目目标、任务分工和时间节点。 - 2024年10月3日至10月10日:编制项目计划书,包括项目背景、目标、范围、时间表、预算等内容。 - 2024年10月11日至10月15日:进行项目风险评估,制定风险应对措施。 - 2024年10月16日至10月20日:完成项目启动阶段的文档整理和归档工作。 - 2024年10月21日至10月31日:进行项目启动阶段的总结和汇报,确保项目顺利进入下一阶段。 2. 需求分析阶段(2024年11月1日至2024年11月30日) 在需求分析阶段,主要工作包括收集用户需求、进行需求分析、编制需求规格说明书等。具体活动如下: - 2024年11月1日至11月10日:通过问卷调查、访谈等方式,收集玉门油田各单位、各部门的印刷需求。 - 2024年11月11日至11月15日:对收集到的需求进行分类和汇总,形成初步需求清单。 - 2024年11月16日至11月20日:组织需求评审会,邀请相关单位和部门的代表参与,对需求清单进行评审和确认。 - 2024年11月21日至11月25日:根据评审结果,编制需求规格说明书,明确各项需求的具体内容和要求。 - 2024年11月26日至11月30日:完成需求分析阶段的文档整理和归档工作,确保需求规格说明书的准确性和完整性。 3. 方案设计阶段(2024年12月1日至2025年1月31日) 在方案设计阶段,主要工作包括制定设计方案、进行技术评审、编制设计文档等。具体活动如下: - 2024年12月1日至12月10日:根据需求规格说明书,制定初步的设计方案,包括材料选择、设计流程、制作工艺、校对标准、配送方式等内容。 - 2024年12月11日至12月15日:组织技术评审会,邀请技术专家和相关单位的代表参与,对设计方案进行评审和优化。 - 2024年12月16日至12月20日:根据评审结果,修改和完善设计方案,确保其符合项目需求和技术要求。 - 2024年12月21日至12月31日:编制设计文档,包括设计方案、技术规范、操作手册等内容,确保设计工作的透明性和可追溯性。 - 2025年1月1日至1月10日:进行设计验证,通过模拟实验和实际测试,验证设计方案的可行性和有效性。 - 2025年1月11日至1月15日:根据验证结果,进一步优化设计方案,确保其满足项目要求。 - 2025年1月16日至1月20日:完成方案设计阶段的文档整理和归档工作,确保设计文档的完整性和准确性。 - 2025年1月21日至1月31日:进行方案设计阶段的总结和汇报,确保项目顺利进入下一阶段。 4. 方案实施阶段(2025年2月1日至2025年6月30日) 在方案实施阶段,主要工作包括采购材料、制作样品、批量生产、质量检测、配送安装等。具体活动如下: - 2025年2月1日至2月10日:根据设计方案,采购所需的材料和设备,确保其质量和数量符合要求。 - 2025年2月11日至2月20日:制作样品,进行初步的质量检测,确保样品符合设计标准。 - 2025年2月21日至2月28日:组织样品评审会,邀请相关单位和部门的代表参与,对样品进行评审和确认。 - 2025年3月1日至3月31日:根据评审结果,进行批量生产,确保生产过程的稳定性和一致性。 - 2025年4月1日至4月30日:进行质量检测,确保每一批次的产品都符合质量标准。 - 2025年5月1日至5月31日:进行配送安装,确保产品按时送达指定地点,并进行安装调试。 - 2025年6月1日至6月10日:进行现场验收,邀请相关单位和部门的代表参与,对产品进行全面检查和验收。 - 2025年6月11日至6月20日:根据验收结果,进行必要的整改和优化,确保产品完全符合项目要求。 - 2025年6月21日至6月30日:完成方案实施阶段的文档整理和归档工作,确保生产过程的透明性和可追溯性。 5. 测试验收阶段(2025年7月1日至2025年7月31日) 在测试验收阶段,主要工作包括进行功能测试、性能测试、安全测试、用户培训等。具体活动如下: - 2025年7月1日至7月10日:进行功能测试,确保产品的各项功能都能正常运行。 - 2025年7月11日至7月15日:进行性能测试,确保产品的性能指标达到设计要求。 - 2025年7月16日至7月20日:进行安全测试,确保产品的安全性符合相关法规和标准。 - 2025年7月21日至7月25日:组织用户培训,确保用户能够熟练使用产品。 - 2025年7月26日至7月31日:进行最终验收,邀请相关单位和部门的代表参与,对产品进行全面检查和验收。 6. 交付使用阶段(2025年8月1日至2025年8月31日) 在交付使用阶段,主要工作包括正式交付产品、提供技术支持、进行用户回访等。具体活动如下: - 2025年8月1日至8月10日:正式交付产品,确保产品按时、按质、按量送达指定地点。 - 2025年8月11日至8月20日:提供技术支持,确保用户在使用过程中遇到的问题能够得到及时解决。 - 2025年8月21日至8月31日:进行用户回访,了解用户的使用情况和反馈意见,为后续改进提供依据。 7. 后期维护阶段(2025年9月1日至2026年12月31日) 在后期维护阶段,主要工作包括定期维护、故障处理、用户培训等。具体活动如下: - 2025年9月1日至2026年12月31日:定期进行维护保养,确保产品的长期稳定运行。 - 2025年9月1日至2026年12月31日:及时处理用户反馈的故障问题,确保用户满意度。 - 2025年9月1日至2026年12月31日:定期组织用户培训,提升用户的使用技能和水平。 通过以上详细的项目时间表,可以确保玉门油田2025-2026年印刷类业务集中选商项目的各项工作有序开展,最终实现项目目标。 项目预算 项目预算部分将详细介绍公司在2025-2026年印刷类业务集中选商项目的各项费用预算。预算编制旨在确保项目在财务上可行,并且能够满足玉门油田各单位、各部门的各类印刷需求。以下是详细的项目预算内容。 1. 项目总预算 项目总预算为人民币500万元,涵盖所有印刷、复印、装订及相关服务的费用。该预算将根据实际需求和服务量进行动态调整,以确保项目的顺利实施。 2. 人力成本预算 人力成本是项目预算中的重要组成部分,主要包括设计制作人员、校对人员和配送人员的工资及福利。具体预算如下: 人员类别 人数 月均工资(元) 年度总成本(元) 设计制作人员 10 8000 960,000 校对人员 5 6000 360,000 配送人员 8 5000 480,000 合计 23 - 1,800,000 3. 材料成本预算 材料成本主要包括各类纸张、油墨、胶水等印刷材料的采购费用。根据历史数据和市场调研,预计材料成本如下: 材料类别 单位价格(元/吨) 年需求量(吨) 年度总成本(元) 黑白复印纸 6000 10 60,000 彩色复印纸 8000 5 40,000 书写纸 7000 8 56,000 铜版纸 9000 12 108,000 油墨 15,000 3 45,000 胶水 5000 2 10,000 合计 - - 319,000 4. 设备维护与折旧成本预算 设备维护与折旧成本包括印刷机、复印机、装订机等设备的日常维护费用和折旧费用。预计每年的设备维护与折旧成本如下: 设备类别 年维护费用(元) 年折旧费用(元) 年度总成本(元) 印刷机 50,000 100,000 150,000 复印机 30,000 60,000 90,000 装订机 20,000 40,000 60,000 合计 100,000 200,000 300,000 5. 运输与配送成本预算 运输与配送成本包括印刷品从生产到交付的物流费用。根据配送距离和频率,预计每年的运输与配送成本如下: 配送方式 单位成本(元/次) 年配送次数 年度总成本(元) 市内配送 100 1000 100,000 市外配送 300 200 60,000 合计 - - 160,000 6. 其他费用预算 其他费用包括办公场地租金、水电费、办公用品费等。预计每年的其他费用如下: 费用类别 年度总成本(元) 办公场地租金 200,000 水电费 50,000 办公用品费 30,000 合计 280,000 7. 预算总计 综合以上各项费用,项目总预算如下: 费用类别 年度总成本(元) 人力成本 1,800,000 材料成本 319,000 设备维护与折旧成本 300,000 运输与配送成本 160,000 其他费用 280,000 合计 2,859,000 8. 预算调整机制 为了确保项目预算的合理性和可行性,公司将建立预算调整机制。具体措施包括定期进行财务审计,根据实际运营情况调整预算;设立应急基金,用于应对突发事件;加强成本控制,提高资金使用效率。 9. 财务风险控制 为降低财务风险,公司将采取以下措施:一是建立严格的财务管理制度,确保资金使用的透明和规范;二是加强与供应商的沟通,确保材料质量和价格的稳定;三是定期进行财务分析,及时发现和解决潜在问题。 通过上述详细的预算编制和管理措施,公司将确保2025-2026年印刷类业务集中选商项目的顺利实施,为玉门油田各单位、各部门提供高质量的印刷服务。 项目关键里程碑 项目关键里程碑是指在项目实施过程中,为了确保项目按计划顺利推进,设立的一系列重要时间节点。这些里程碑不仅是项目进度的重要标志,也是项目管理和监控的关键节点。通过对这些关键里程碑的明确设定和严格管理,可以有效提高项目的透明度和可控性,确保项目目标的顺利实现。 本项目的关键里程碑主要包括以下几个方面: 1. 项目启动会:项目启动会是项目正式开始的标志,通常在项目合同签订后
玉门油田2025-2026印刷类框架服务项目553
下载提示

1.本文档仅提供部分内容试读;

2.支付并下载文件,享受无限制查看;

3.本网站所提供的标准文本仅供个人学习、研究之用,未经授权,严禁复制、发行、汇编、翻译或网络传播等,侵权必究;

4.左侧添加客服微信获取帮助;

5.本文为word版本,可以直接复制编辑使用。


这个人很懒,什么都没留下
未认证用户 查看用户
该文档于 上传
×
精品标书制作
百人专家团队
擅长领域:
工程标 服务标 采购标
16852
已服务主
2892
中标量
1765
平台标师
扫码添加客服
客服二维码
咨询热线:192 3288 5147
公众号
微信客服
客服