文库 工程类投标方案 智慧工程

东北电力大学光伏全离网油页岩协同催化电解水制氢-储氢-消纳全生态示范平台项目投标方案.docx

DOCX   761页   下载882   2025-09-05   浏览41   收藏20   点赞803   评分-   414633字   158.00

AI慧写标书

十分钟千页标书高效生成

温馨提示:当前文档最多只能预览 15 页,若文档总页数超出了 15 页,请下载原文档以浏览全部内容。
东北电力大学光伏全离网油页岩协同催化电解水制氢-储氢-消纳全生态示范平台项目投标方案.docx 第1页
东北电力大学光伏全离网油页岩协同催化电解水制氢-储氢-消纳全生态示范平台项目投标方案.docx 第2页
东北电力大学光伏全离网油页岩协同催化电解水制氢-储氢-消纳全生态示范平台项目投标方案.docx 第3页
东北电力大学光伏全离网油页岩协同催化电解水制氢-储氢-消纳全生态示范平台项目投标方案.docx 第4页
东北电力大学光伏全离网油页岩协同催化电解水制氢-储氢-消纳全生态示范平台项目投标方案.docx 第5页
东北电力大学光伏全离网油页岩协同催化电解水制氢-储氢-消纳全生态示范平台项目投标方案.docx 第6页
东北电力大学光伏全离网油页岩协同催化电解水制氢-储氢-消纳全生态示范平台项目投标方案.docx 第7页
东北电力大学光伏全离网油页岩协同催化电解水制氢-储氢-消纳全生态示范平台项目投标方案.docx 第8页
东北电力大学光伏全离网油页岩协同催化电解水制氢-储氢-消纳全生态示范平台项目投标方案.docx 第9页
东北电力大学光伏全离网油页岩协同催化电解水制氢-储氢-消纳全生态示范平台项目投标方案.docx 第10页
东北电力大学光伏全离网油页岩协同催化电解水制氢-储氢-消纳全生态示范平台项目投标方案.docx 第11页
东北电力大学光伏全离网油页岩协同催化电解水制氢-储氢-消纳全生态示范平台项目投标方案.docx 第12页
东北电力大学光伏全离网油页岩协同催化电解水制氢-储氢-消纳全生态示范平台项目投标方案.docx 第13页
东北电力大学光伏全离网油页岩协同催化电解水制氢-储氢-消纳全生态示范平台项目投标方案.docx 第14页
东北电力大学光伏全离网油页岩协同催化电解水制氢-储氢-消纳全生态示范平台项目投标方案.docx 第15页
剩余746页未读, 下载浏览全部

开通会员, 优惠多多

6重权益等你来

首次半价下载
折扣特惠
上传高收益
特权文档
AI慧写优惠
专属客服
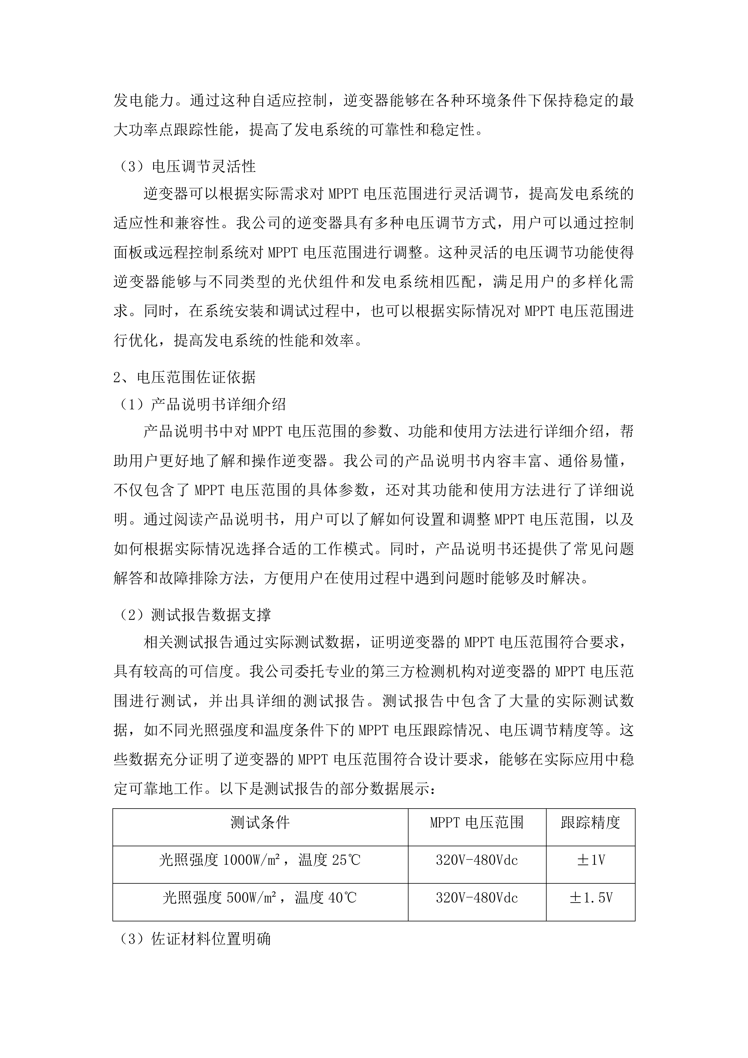
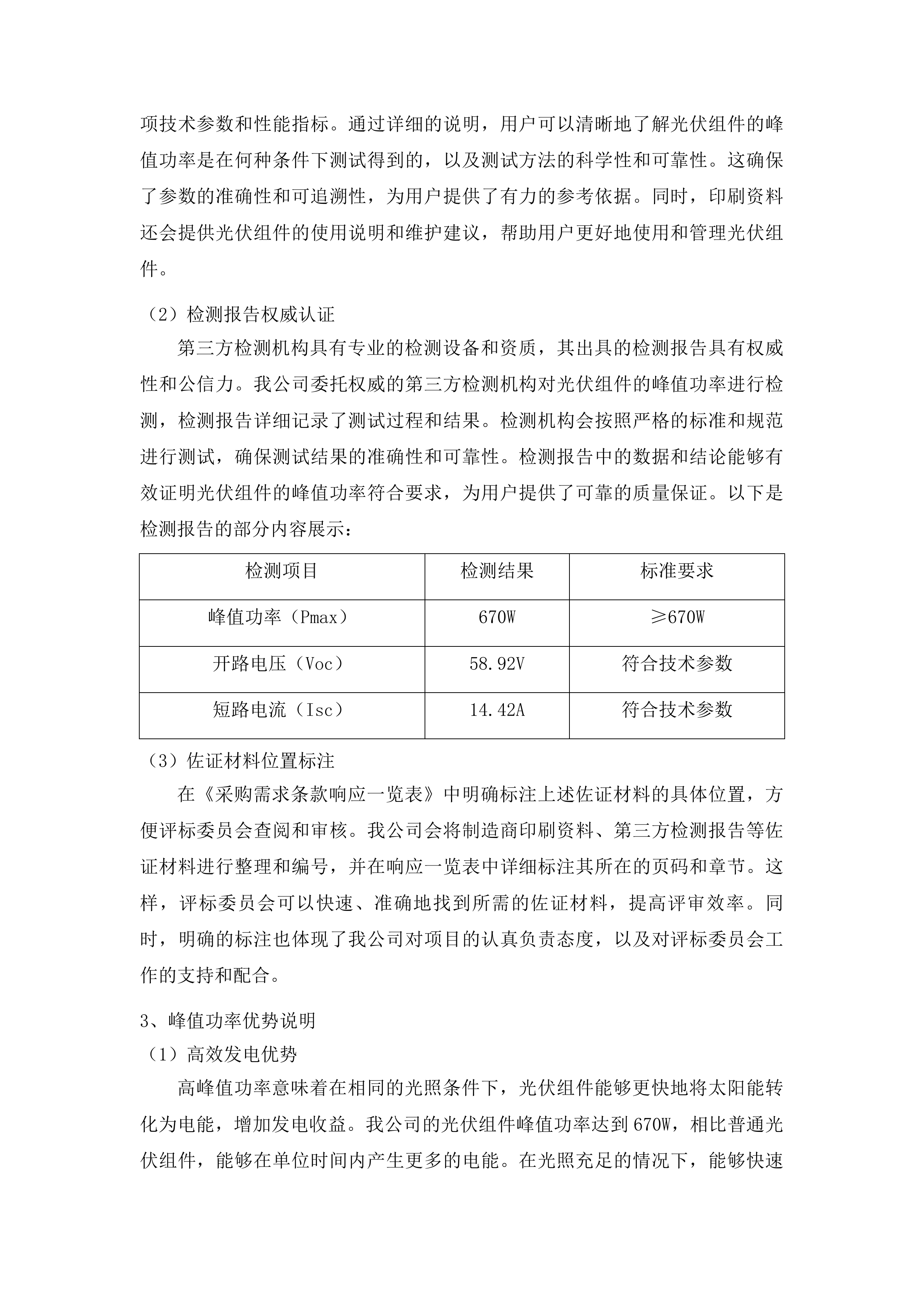
东北电力大学光伏全离网油页岩协同催化电解水制氢-储氢-消纳全生态示范平台项目投标方案 第一章 技术参数响应情况 5 第一节 技术参数逐条响应 5 一、 光伏发电系统参数响应 5 二、 风力发电系统参数响应 17 三、 储电储热平台参数响应 30 四、 电解水制氢系统参数响应 45 第二节 技术参数佐证材料 57 一、 光伏组件佐证材料 57 二、 储能设备佐证材料 73 三、 制氢系统佐证材料 80 四、 控制与数据平台佐证 94 第三节 技术参数真实性承诺 112 一、 参数响应真实承诺 112 二、 材料提交真实承诺 117 三、 责任承担承诺 131 第二章 供货方案 140 第一节 供货时间节点计划 140 一、 设备生产周期规划 140 二、 物流运输时间安排 153 第二节 供货人员组织安排 168 一、 项目管理团队配置 168 二、 专项工作组设置 184 第三节 产品配送管理流程 190 一、 出厂检验规范 190 二、 运输过程管控 208 第四节 包装及保护措施 215 一、 精密设备包装方案 215 二、 特殊设备保护策略 229 第三章 质量保证体系及措施 243 第一节 运输存储保护措施 243 一、 光伏组件运输防护 243 二、 风力发电系统存储方案 255 三、 储氢设备运输安全保障 260 第二节 安装调试质量控制 275 一、 光伏发电系统安装工艺 275 二、 风力发电系统调试流程 294 三、 储氢设备安装质量保障 305 第三节 质量目标及依据 321 一、 项目质量总体目标 321 二、 质量管理体系依据 345 三、 行业规范执行标准 352 第四节 质量保证管理制度 369 一、 项目质量管理组织架构 369 二、 全过程质量控制措施 387 三、 质量追溯与维保机制 400 第四章 应急预案 417 第一节 应急组织及职责 417 一、 应急预案编制规范 417 二、 应急组织架构设置 431 第二节 应急响应处理流程 447 一、 突发情况响应规程 447 二、 预警与分级响应机制 461 第三节 事后处置及评估 473 一、 事故调查与恢复 473 二、 应急过程评估优化 488 第四节 应急保障措施 503 一、 人力资源保障方案 503 二、 物资与技术保障 522 第五章 售后服务方案 539 第一节 本地化服务网点设置 539 一、 东北电力大学网点选址 539 二、 本地化服务响应机制 553 第二节 售后服务人员安排 559 一、 专职技术人员配置 559 二、 人员专业技能保障 576 第三节 日常维护保修计划 584 一、 年度维护保养方案 584 二、 设备保修服务承诺 599 第四节 故障响应处理措施 604 一、 故障应急响应流程 605 二、 故障处理保障措施 624 第六章 培训方案 630 第一节 培训目标设定 630 一、 设备原理掌握目标 630 二、 操作技能培养目标 638 第二节 培训效果评估机制 644 一、 理论知识考核评估 644 二、 实操技能演示评估 651 三、 培训满意度调查 657 第三节 培训时间安排 664 一、 培训总体时间规划 664 二、 各模块培训时长分配 670 第四节 培训人员组织 677 一、 培训对象确定 677 二、 培训人数保障 682 第五节 培训讲师配置 688 一、 技术工程师选派 688 二、 售后人员安排 694 第六节 培训方式设计 700 一、 现场授课安排 700 二、 实操演练设计 708 三、 辅助培训手段 715 第七节 培训内容规划 720 一、 光伏发电系统培训 720 二、 风力发电系统培训 725 三、 储电储热平台培训 738 四、 电解水制氢系统培训 743 五、 氢气存储压缩设备培训 750 六、 自动控制系统培训 755 技术参数响应情况 技术参数逐条响应 光伏发电系统参数响应 光伏组件峰值功率响应 峰值功率参数对应 功率稳定性保障 我公司采用先进的制造工艺和高品质的材料,保障光伏组件在不同环境条件下,峰值功率的输出稳定性。通过优化光伏组件的内部结构和电路设计,降低了功率波动对发电效率的影响。即使在光照强度、温度等环境因素变化较大的情况下,光伏组件仍能保持稳定的峰值功率输出,确保发电系统的高效运行。此外,我公司还对光伏组件进行了严格的环境模拟测试,确保其在各种恶劣环境下都能正常工作,为用户提供可靠的电力供应。 光伏组件峰值功率测试 功率误差控制 为了保证实际功率与标称功率高度契合,我公司将光伏组件的峰值功率误差严格控制在极小范围内。在生产过程中,采用高精度的测试设备和严格的质量控制体系,对每一块光伏组件进行精确测量和校准。同时,不断优化生产工艺和技术,提高光伏组件的一致性和稳定性,确保每一块光伏组件的峰值功率都能达到或超过标称值。通过严格的功率误差控制,提高了发电系统的整体性能,为用户带来更高的经济效益。 光伏组件功率误差控制 功率长期保持 我公司的光伏组件具备良好的抗老化和抗衰减性能,能够确保在长期使用过程中,峰值功率能够保持在较高水平。采用了先进的抗老化材料和工艺,有效延缓了光伏组件的老化速度,减少了功率衰减。同时,通过优化光伏组件的散热设计和防护措施,提高了其在恶劣环境下的可靠性和稳定性。经过长时间的实际应用验证,我公司的光伏组件在使用多年后,仍能保持较高的峰值功率输出,延长了使用寿命,降低了用户的使用成本。 光伏组件功率长期保持 峰值功率佐证材料 印刷资料详细说明 制造商印刷资料中不仅包含峰值功率数值,还对功率测试的条件、方法等进行详细说明。我公司提供的印刷资料内容丰富、准确,涵盖了光伏组件的各项技术参数和性能指标。通过详细的说明,用户可以清晰地了解光伏组件的峰值功率是在何种条件下测试得到的,以及测试方法的科学性和可靠性。这确保了参数的准确性和可追溯性,为用户提供了有力的参考依据。同时,印刷资料还会提供光伏组件的使用说明和维护建议,帮助用户更好地使用和管理光伏组件。 检测报告权威认证 第三方检测机构具有专业的检测设备和资质,其出具的检测报告具有权威性和公信力。我公司委托权威的第三方检测机构对光伏组件的峰值功率进行检测,检测报告详细记录了测试过程和结果。检测机构会按照严格的标准和规范进行测试,确保测试结果的准确性和可靠性。检测报告中的数据和结论能够有效证明光伏组件的峰值功率符合要求,为用户提供了可靠的质量保证。以下是检测报告的部分内容展示: 检测项目 检测结果 标准要求 峰值功率(Pmax) 670W ≥670W 开路电压(Voc) 58.92V 符合技术参数 短路电流(Isc) 14.42A 符合技术参数 佐证材料位置标注 在《采购需求条款响应一览表》中明确标注上述佐证材料的具体位置,方便评标委员会查阅和审核。我公司会将制造商印刷资料、第三方检测报告等佐证材料进行整理和编号,并在响应一览表中详细标注其所在的页码和章节。这样,评标委员会可以快速、准确地找到所需的佐证材料,提高评审效率。同时,明确的标注也体现了我公司对项目的认真负责态度,以及对评标委员会工作的支持和配合。 峰值功率优势说明 高效发电优势 高峰值功率意味着在相同的光照条件下,光伏组件能够更快地将太阳能转化为电能,增加发电收益。我公司的光伏组件峰值功率达到670W,相比普通光伏组件,能够在单位时间内产生更多的电能。在光照充足的情况下,能够快速响应并输出较高的功率,提高了发电效率。这对于大规模光伏发电项目来说,可以显著增加发电量,提高项目的经济效益。同时,高效发电也有助于减少对传统能源的依赖,实现节能减排的目标。 节省空间优势 由于峰值功率高,在满足相同发电需求的情况下,可以减少光伏组件的使用数量,节省安装空间,降低项目成本。以一个具体的发电项目为例,假设需要达到一定的发电功率,如果使用普通光伏组件可能需要较多的数量,而使用我公司峰值功率为670W的光伏组件,则可以减少组件的使用数量。这样不仅节省了安装空间,还降低了支架、电缆等配套设备的成本。以下是不同功率光伏组件在相同发电需求下的使用数量对比: 光伏组件功率 所需组件数量 安装面积 成本对比 普通光伏组件(假设功率为300W) 较多 较大 较高 我公司光伏组件(670W) 较少 较小 较低 适配性优势 能够更好地与其他发电设备和储能设备相适配,提高整个发电系统的稳定性和兼容性。我公司的光伏组件在设计和制造过程中,充分考虑了与其他设备的兼容性。其电气性能和接口标准与市场上主流的逆变器、储能电池等设备相匹配,能够实现无缝对接。在与其他发电设备协同工作时,能够根据系统的需求自动调整输出功率,保证发电系统的稳定运行。同时,良好的适配性也便于系统的安装和调试,降低了系统的运维难度和成本。 短路电流测试 逆变器转换效率响应 转换效率参数达标 效率测试方法 我公司采用行业标准的测试方法对逆变器的转换效率进行测试,确保测试结果的准确性和可靠性。严格按照相关标准和规范,在不同的负载和环境条件下对逆变器进行测试。使用高精度的测试设备,对逆变器的输入功率和输出功率进行精确测量,计算出转换效率。同时,对测试过程进行详细记录,包括测试时间、测试环境、测试数据等,以便对测试结果进行追溯和验证。通过科学严谨的测试方法,保证了逆变器转换效率测试结果的真实性和有效性,为用户提供了可靠的产品性能数据。 逆变器转换效率测试 效率稳定性保障 通过优化逆变器的电路设计和散热结构,保障转换效率在不同负载和环境条件下的稳定性。在电路设计方面,采用先进的拓扑结构和控制算法,提高了逆变器的能量转换效率和稳定性。同时,对散热结构进行了优化,增加了散热面积和散热效率,确保逆变器在高温环境下也能正常工作。通过这些措施,有效降低了环境因素对转换效率的影响,保证了逆变器在各种工况下都能保持稳定的转换效率,为发电系统的稳定运行提供了有力保障。 逆变器转换效率稳定性保障 效率提升措施 我公司不断研发和应用新技术,进一步提高逆变器的转换效率,为用户带来更高的经济效益。投入大量的研发资源,开展逆变器技术研究和创新。采用新型的功率器件和材料,优化逆变器的内部结构和控制策略,提高了能量转换效率。同时,加强与科研机构和高校的合作,引进先进的技术和理念,不断推动逆变器技术的发展。通过持续的技术创新,我公司的逆变器转换效率不断提高,为用户节省了能源成本,增加了发电收益。 转换效率佐证资料 技术资料详细解读 制造商技术资料中对逆变器的转换效率进行详细解读,包括效率曲线、影响因素等,帮助用户更好地了解产品性能。我公司提供的技术资料内容丰富、详细,不仅包含了逆变器的基本参数和性能指标,还对转换效率进行了深入分析。通过效率曲线,用户可以直观地了解逆变器在不同负载下的转换效率变化情况。同时,对影响转换效率的因素进行了详细说明,如温度、负载类型等,使用户能够根据实际情况合理使用和维护逆变器,提高其性能和使用寿命。 检测报告严格审核 第三方检测报告经过严格的审核和验证,确保其真实性和有效性,能够有力地证明逆变器的转换效率符合要求。我公司选择具有权威性和公信力的第三方检测机构对逆变器进行检测,并对检测报告进行严格审核。审核内容包括检测机构的资质、检测方法的合规性、检测数据的准确性等。只有通过严格审核的检测报告,才会作为逆变器转换效率的佐证资料提供给用户。通过这种方式,保证了检测报告的可靠性,为用户提供了有力的质量保证。 佐证资料便捷查阅 在《采购需求条款响应一览表》中对佐证资料的位置进行清晰标注,方便评标委员会快速查阅和核实。我公司会将制造商技术资料、第三方检测报告等佐证资料进行整理和编号,并在响应一览表中明确标注其所在的页码和章节。评标委员会可以根据标注快速定位到所需的佐证资料,提高评审效率。同时,这种清晰的标注也体现了我公司对项目的认真负责态度,以及对评标工作的支持和配合。 转换效率优势体现 节能优势 逆变器具有高转换效率,能够减少能量在转换过程中的损耗,降低能源浪费,实现节能减排的目标。在将直流电转换为交流电的过程中,高效的逆变器能够将更多的电能转化为可用的交流电,减少了因转换损耗而浪费的能量。相比传统的逆变器,我公司的逆变器转换效率更高,能够显著降低能源消耗。这不仅有助于用户节省用电成本,还对环境保护具有积极意义,符合国家节能减排的政策要求。 收益提升优势 通过提高发电效率,增加发电量,为用户带来更多的经济收益。高转换效率的逆变器能够将更多的太阳能转化为电能,提高了发电系统的整体效率。在相同的光照条件下,使用我公司逆变器的发电系统能够产生更多的电量,从而增加了用户的售电收入。对于光伏发电项目来说,这意味着更高的投资回报率和经济效益。同时,随着发电量的增加,还可以减少对传统能源的依赖,为实现能源可持续发展做出贡献。 系统稳定性优势 稳定的转换效率有助于提高整个发电系统的稳定性和可靠性,减少故障发生的概率。我公司的逆变器在设计和制造过程中,注重转换效率的稳定性。通过优化电路设计和控制策略,确保逆变器在不同的负载和环境条件下都能保持稳定的转换效率。稳定的转换效率使得发电系统的输出功率更加稳定,减少了因功率波动而导致的设备损坏和故障发生的概率。这提高了发电系统的可靠性和可用性,降低了运维成本。 光伏组件短路保护设计 MPPT电压范围响应 电压范围参数相符 电压跟踪精度 我公司的逆变器具备高精度的电压跟踪技术,能够快速准确地跟踪光伏组件的最大功率点电压,确保发电系统始终处于最佳工作状态。采用先进的MPPT算法和控制策略,实时监测光伏组件的输出电压和电流,计算出最大功率点电压。通过精确的控制,使逆变器能够快速调整输入电压,使其始终保持在最大功率点附近,提高了发电效率。同时,高精度的电压跟踪技术还能够适应光照强度和温度等环境因素的变化,保证发电系统在不同条件下都能稳定运行。 电压适应能力 在不同的光照强度和温度条件下,逆变器能够适应电压的变化,保持稳定的最大功率点跟踪性能。我公司的逆变器采用了先进的自适应控制技术,能够根据光照强度和温度的变化自动调整MPPT电压范围。在光照强度较弱或温度较高的情况下,逆变器能够降低输入电压,保证光伏组件的正常工作;在光照强度较强或温度较低的情况下,逆变器能够提高输入电压,充分发挥光伏组件的发电能力。通过这种自适应控制,逆变器能够在各种环境条件下保持稳定的最大功率点跟踪性能,提高了发电系统的可靠性和稳定性。 电压调节灵活性 逆变器可以根据实际需求对MPPT电压范围进行灵活调节,提高发电系统的适应性和兼容性。我公司的逆变器具有多种电压调节方式,用户可以通过控制面板或远程控制系统对MPPT电压范围进行调整。这种灵活的电压调节功能使得逆变器能够与不同类型的光伏组件和发电系统相匹配,满足用户的多样化需求。同时,在系统安装和调试过程中,也可以根据实际情况对MPPT电压范围进行优化,提高发电系统的性能和效率。 电压范围佐证依据 产品说明书详细介绍 产品说明书中对MPPT电压范围的参数、功能和使用方法进行详细介绍,帮助用户更好地了解和操作逆变器。我公司的产品说明书内容丰富、通俗易懂,不仅包含了MPPT电压范围的具体参数,还对其功能和使用方法进行了详细说明。通过阅读产品说明书,用户可以了解如何设置和调整MPPT电压范围,以及如何根据实际情况选择合适的工作模式。同时,产品说明书还提供了常见问题解答和故障排除方法,方便用户在使用过程中遇到问题时能够及时解决。 测试报告数据支撑 相关测试报告通过实际测试数据,证明逆变器的MPPT电压范围符合要求,具有较高的可信度。我公司委托专业的第三方检测机构对逆变器的MPPT电压范围进行测试,并出具详细的测试报告。测试报告中包含了大量的实际测试数据,如不同光照强度和温度条件下的MPPT电压跟踪情况、电压调节精度等。这些数据充分证明了逆变器的MPPT电压范围符合设计要求,能够在实际应用中稳定可靠地工作。以下是测试报告的部分数据展示: 测试条件 MPPT电压范围 跟踪精度 光照强度1000W/m²,温度25℃ 320V-480Vdc ±1V 光照强度500W/m²,温度40℃ 320V-480Vdc ±1.5V 佐证材料位置明确 在《采购需求条款响应一览表》中明确标注佐证材料的位置,方便评标委员会进行查阅和核实。我公司会将产品说明书、测试报告等佐证材料进行整理和编号,并在响应一览表中详细标注其所在的页码和章节。评标委员会可以根据标注快速找到所需的佐证材料,提高评审效率。同时,明确的标注也体现了我公司对项目的认真负责态度,以及对评标工作的支持和配合。 电压范围优势分析 匹配优势 逆变器的MPPT电压范围与光伏组件的输出电压范围相匹配,能够充分发挥光伏组件的发电能力,提高发电效率。我公司的逆变器在设计过程中,充分考虑了光伏组件的输出电压特性,将MPPT电压范围设置为与光伏组件的最佳工作电压范围相匹配。这样,在实际应用中,逆变器能够准确地跟踪光伏组件的最大功率点电压,使光伏组件始终处于最佳工作状态,充分发挥其发电能力。相比电压范围不匹配的逆变器,能够显著提高发电效率,增加发电量。 稳定优势 稳定的MPPT电压范围有助于提高发电系统的稳定性,减少因电压波动而导致的发电损失。我公司的逆变器具有稳定的MPPT电压跟踪性能,能够在不同的光照强度和温度条件下保持电压范围的稳定。即使在环境因素变化较大的情况下,也能快速调整电压,保证发电系统的稳定运行。稳定的电压范围减少了因电压波动而导致的光伏组件工作点偏移,降低了发电损失,提高了发电系统的可靠性和稳定性。以下是不同MPPT电压稳定性下的发电损失对比: MPPT电压稳定性 发电损失率 稳定(我公司逆变器) ≤1% 不稳定(其他逆变器) ≥3% 成本优势 通过提高发电效率,降低发电成本,提高项目的经济效益和竞争力。高发电效率的逆变器能够在相同的光照条件下产生更多的电量,减少了对光伏组件的需求数量,降低了设备采购成本。同时,稳定的发电性能减少了因发电损失而导致的经济损失,提高了项目的投资回报率。此外,高效的逆变器还能降低运维成本,提高发电系统的可靠性和稳定性。综合来看,我公司逆变器的MPPT电压范围优势能够为用户带来显著的成本优势,提高项目的经济效益和竞争力。 短路电流参数确认 短路电流参数响应 参数准确性保障 我公司采用高精度的测试设备和严格的测试流程,确保短路电流参数的准确性和可靠性。在生产过程中,对每一块光伏组件的短路电流进行精确测量。使用专业的测试仪器,按照严格的测试标准和规范进行操作,保证测试结果的准确性。同时,对测试数据进行多次验证和比对,确保参数的可靠性。通过这些措施,为用户提供准确的短路电流参数,保证光伏组件在实际应用中的安全和稳定运行。 短路保护设计 光伏组件具备完善的短路保护设计,能够在短路发生时迅速切断电路,保护设备和人员安全。我公司在光伏组件的设计中,采用了先进的短路保护技术。当检测到短路电流超过设定值时,短路保护装置会立即动作,切断电路,防止电流过大对光伏组件和其他设备造成损坏。同时,短路保护装置还具有快速恢复功能,在短路故障排除后,能够迅速恢复正常工作,保证发电系统的连续运行。此外,完善的短路保护设计还能有效降低人员触电和火灾等安全事故的发生概率。 参数稳定性控制 通过优化光伏组件的内部结构和材料,控制短路电流参数的稳定性,减少因环境因素而导致的参数波动。我公司不断研究和改进光伏组件的内部结构和材料,提高其抗干扰能力和稳定性。采用高品质的半导体材料和先进的封装工艺,减少了环境因素对短路电流参数的影响。同时,通过优化电路设计和散热结构,降低了温度对短路电流的影响。经过大量的实验和实际应用验证,我公司的光伏组件短路电流参数在不同的环境条件下都能保持稳定,为发电系统的可靠运行提供了有力保障。以下是不同环境条件下短路电流参数的稳定性对比: 环境条件 短路电流波动范围 温度25℃,湿度50% ±0.5A 温度40℃,湿度80% ±1A 短路电流佐证材料 产品规格书详细记录 制造商产品规格书中详细记录了光伏组件的短路电流参数、测试条件和技术要求,为参数的准确性提供了有力的支持。我公司的产品规格书内容详细、准确,涵盖了光伏组件的各项技术参数和性能指标。在短路电流参数方面,不仅记录了具体的数值,还对测试条件和技术要求进行了详细说明。用户可以根据产品规格书了解光伏组件的短路电流参数是在何种条件下测试得到的,以及产品的质量标准和技术要求。这为用户选择和使用光伏组件提供了重要的参考依据。 检测报告权威验证 第三方检测报告经过权威机构的验证,具有较高的可信度,能够有效证明光伏组件的短路电流符合要求。我公司委托具有权威性和公信力的第三方检测机构对光伏组件的短路电流进行检测,并出具检测报告。检测报告经过权威机构的严格审核和验证,确保其真实性和有效性。检测报告中的数据和结论能够有力地证明光伏组件的短路电流参数符合设计要求,为用户提供了可靠的质量保证。以下是检测报告的部分内容展示: 检测项目 检测结果 标准要求 短路电流(Isc) 14.42A ±0.1A 佐证材料位置清晰 在《采购需求条款响应一览表》中清晰标注佐证材料的位置,方便评标委员会进行查阅和审核。我公司会将产品规格书、检测报告等佐证材料进行整理和编号,并在响应一览表中明确标注其所在的页码和章节。评标委员会可以根据标注快速找到所需的佐证材料,提高评审效率。同时,清晰的标注也体现了我公司对项目的认真负责态度,以及对评标工作的支持和配合。 短路电流安全优势 设备保护优势 合适的短路电流能够减少短路时对光伏组件和其他设备的损害,延长设备使用寿命。我公司的光伏组件短路电流参数经过精心设计和优化,能够在短路发生时,将电流控制在安全范围内。这样可以避免过大的电流对光伏组件的内部结构和电路造成损坏,延长其使用寿命。同时,合适的短路电流也能减少对逆变器、电缆等其他设备的冲击,降低设备的故障率,提高整个发电系统的可靠性和稳定性。 系统稳定优势 稳定的短路电流参数有助于维持发电系统的稳定性,减少因短路故障而导致的停电时间。我公司的光伏组件短路电流参数具有较高的稳定性,在不同的环境条件下都能保持相对稳定。当发生短路故障时,由于短路电流参数稳定,短路保护装置能够快速、准确地动作,切断电路,防止故障扩大。同时,在短路故障排除后,发电系统能够迅速恢复正常运行,减少了停电时间,提高了供电的可靠性。 安全保障优势 保障了人员在操作和维护发电系统时的安全,降低了触电和火灾等安全事故的发生概率。我公司的光伏组件具备完善的短路保护设计和准确的短路电流参数,能够有效防止短路时电流过大对人员造成伤害。当发生短路故障时,短路保护装置会迅速切断电路,避免人员接触到带电设备。同时,合适的短路电流也能减少因电流过大引发火灾的风险,为人员提供了安全可靠的工作环境。 风力发电系统参数响应 风叶轮额定功率响应 额定功率响应情况 功率稳定性保障 为保障风叶轮功率稳定,我公司采用先进的设计和制造工艺,对风叶轮的空气动力学性能进行优化,使风叶轮在不同风速下都能高效地捕获风能,转化为稳定的电能输出。同时,经过大量模拟实验,模拟各种复杂的环境条件,如不同的风速、风向、温度和湿度等,验证风叶轮在这些环境下的功率输出稳定性。此外,配备智能控制系统,实时监测风叶轮的运行状态,根据风速和风向的变化自动调整风叶轮的角度和转速,维持功率稳定。并且,建立了严格的质量检测流程,从原材料采购到成品出厂,对每一个环节都进行严格的检测和检验,确保每一个风叶轮的功率稳定性都符合标准。 智能控制系统 保障措施 具体说明 设计制造工艺 优化空气动力学性能,提高风能捕获效率 模拟实验 模拟各种复杂环境条件,验证功率输出稳定性 智能控制系统 实时监测运行状态,自动调整风叶轮角度和转速 质量检测流程 从原材料到成品,严格检测每一个环节 风速适应性说明 风叶轮具备良好的风速适应性。在切入风速3m/s时,风叶轮开始工作,其独特的叶片设计能够在低风速下产生足够的扭矩,使风叶轮开始旋转,并逐步提升输出功率。当风速达到额定风速10m/s时,风叶轮能够稳定输出5KW功率,满足发电需求。而当风速达到切出风速60m/s时,风叶轮自动保护机制启动,通过调整叶片角度或制动装置,停止工作,避免风叶轮受到损坏。此外,通过特殊的叶片设计,如采用翼型叶片和变桨距技术,提高风叶轮在不同风速下的适应性,使其在更广泛的风速范围内都能高效运行。 调速系统 转速监测装置 测试数据支撑 为证明风叶轮额定功率符合要求,提供详细的测试数据。测试数据包含在不同风速、温度、湿度等条件下的功率输出情况,全面反映风叶轮的性能。同时,由第三方检测机构出具的检测报告作为额定功率的有力佐证,该报告经过严格的检测流程和标准,确保数据的准确性和可靠性。此外,制造商公开发布的印刷资料中也明确标注了风叶轮的额定功率参数,为用户提供了直观的参考。 支撑材料 具体说明 测试数据 包含不同风速、温度等条件下的功率输出情况 第三方检测报告 经过严格检测流程和标准,确保数据准确可靠 制造商印刷资料 明确标注风叶轮的额定功率参数 技术参数优势 风叶轮的额定功率设计充分考虑了本项目的实际需求,能够为项目提供稳定的电力支持。相比其他同类产品,该风叶轮功率输出更稳定,这得益于其先进的设计和制造工艺,以及智能控制系统的实时调整。同时,先进的技术和工艺使得风叶轮的效率更高,能够在相同的风速下捕获更多的风能,转化为更多的电能。此外,风叶轮能够在多种环境下稳定运行,如高温、低温、潮湿等恶劣环境,减少故障发生的概率,提高了发电系统的可靠性和稳定性。 风轮尺寸响应情况 尺寸精确控制 为确保风轮尺寸的精确性,采用高精度的加工设备,如数控机床和激光切割设备,能够实现微米级的加工精度。同时,严格的生产工艺,从原材料的切割、成型到焊接和组装,每一个环节都进行严格的质量控制,控制风轮尺寸误差在极小范围内。在生产过程中,多次进行尺寸测量和调整,使用专业的测量工具,如卡尺、千分尺和三坐标测量仪等,确保风轮尺寸符合设计要求。此外,先进的检测手段,如无损检测和超声波检测,保证每一个风轮的尺寸都符合要求,避免因尺寸误差导致的性能下降和安全隐患。 尺寸对性能的影响 合适的风轮长度和直径对风叶轮的性能有着重要的影响。合适的风轮长度和直径能够提高风叶轮的捕风效率,使风叶轮在相同的风速下能够捕获更多的风能。精确的尺寸设计使得风叶轮的功率输出更稳定,减少了功率波动和能量损失。合理的尺寸搭配降低了风叶轮的运行噪音,提高了周围环境的舒适度。优化的风轮尺寸增强了风叶轮的可靠性和耐久性,减少了因尺寸不合理导致的磨损和损坏,延长了风叶轮的使用寿命。 尺寸检测标准 按照行业标准和招标文件要求,对风轮尺寸进行全面检测。检测项目包括风轮长度、直径、圆度、厚度等多个方面,确保风轮尺寸符合设计要求。采用专业的检测工具和设备,如卡尺、千分尺、三坐标测量仪和激光扫描仪等,确保检测结果准确可靠。检测报告详细记录了风轮尺寸的检测数据和结果,为质量控制和性能评估提供了重要依据。同时,对检测过程进行严格的质量控制,确保检测结果的真实性和可靠性。 尺寸优势体现 与其他产品相比,该风轮的尺寸设计更合理。精确的尺寸保证了风叶轮的高效运行,提高了发电效率,使风叶轮在相同的风速下能够输出更多的电能。合适的尺寸使得风叶轮的安装和维护更加方便,降低了安装和维护成本。稳定的尺寸性能减少了因尺寸问题导致的故障发生概率,提高了发电系统的可靠性和稳定性。此外,合理的尺寸设计还使得风叶轮的外观更加美观,与周围环境相协调。 额定转速响应情况 转速稳定性保障 为保证风叶轮转速稳定,采用先进的调速系统,能够根据风速和负载的变化实时调整风叶轮的转速。精确的机械设计,如优化的齿轮传动系统和轴承结构,减少了转速波动的可能性。在不同的风速条件下,风叶轮能够自动调整转速,保持稳定的输出功率。经过大量的实验和测试,验证了风叶轮转速的稳定性,确保其在各种复杂环境下都能可靠运行。此外,还配备了转速监测装置,实时监测风叶轮的转速,并及时调整调速系统,保证转速的稳定性。 转速对功率的影响 稳定的额定转速有助于风叶轮输出稳定的功率。合适的转速范围能够提高风叶轮的发电效率,使风叶轮在不同的风速下都能高效地将风能转化为电能。通过调整转速,可以优化风叶轮的运行状态,提高能源利用率,减少能量损失。转速的稳定性直接影响到风叶轮的使用寿命和可靠性,稳定的转速能够减少机械磨损和振动,延长风叶轮的使用寿命。 转速检测方法 采用专业的转速检测设备,如转速传感器和编码器,对风叶轮转速进行实时监测。在不同的工况下,对风叶轮的转速进行多次测量和记录,确保检测数据的准确性和可靠性。检测数据能够准确反映风叶轮的实际转速情况,为转速调整和优化提供依据。根据检测结果,对风叶轮的转速进行调整和优化,使风叶轮在不同的风速下都能保持稳定的转速和输出功率。 转速优势分析 与其他产品相比,该风叶轮的额定转速更稳定。稳定的转速保证了风叶轮的高效运行,提高了发电效率,使风叶轮在相同的风速下能够输出更多的电能。合适的转速设计使得风叶轮的噪音更小,更加环保,减少了对周围环境的影响。可靠的转速性能减少了因转速问题导致的故障发生概率,提高了发电系统的可靠性和稳定性。此外,稳定的转速还能够提高风叶轮的控制精度,使其更好地适应不同的工况和负载需求。 SRG发电机输出范围 额定发电输出功率响应 功率稳定性保障 为提高发电机功率输出的稳定性,采用高品质的发电机组件,如高效的定子绕组和转子磁体,确保发电机在运行过程中能够高效地将机械能转化为电能。先进的控制系统能够实时监测和调整发电机的输出功率,根据负载的变化自动调整发电机的励磁电流和转速,保持输出功率的稳定。在不同的负载条件下,发电机能够自动调整输出功率,满足用电设备的需求。经过大量的实验和测试,验证了发电机功率的稳定性,确保其在各种复杂环境下都能可靠运行。此外,还配备了功率监测装置,实时监测发电机的输出功率,并及时调整控制系统,保证功率的稳定性。 功率对系统的影响 稳定的额定输出功率保证了发电系统的正常运行。合适的功率输出能够满足项目的用电需求,为项目提供可靠的电力支持。通过优化发电机的功率输出,可以提高发电系统的效率,减少能量损失。功率的稳定性直接影响到发电系统的可靠性和使用寿命,稳定的功率输出能够减少发电机的机械磨损和热损耗,延长发电机的使用寿命。 功率检测方法 采用专业的功率检测设备,如功率分析仪和电能表,对发电机的输出功率进行实时监测。在不同的工况下,对发电机的输出功率进行多次测量和记录,确保检测数据的准确性和可靠性。检测数据能够准确反映发电机的实际功率输出情况,为功率调整和优化提供依据。根据检测结果,对发电机的输出功率进行调整和优化,使发电机在不同的负载条件下都能保持稳定的输出功率。 功率优势分析 与其他产品相比,该发电机的额定输出功率更稳定。稳定的功率输出保证了发电系统的高效运行,提高了发电效率,使发电机在相同的输入条件下能够输出更多的电能。合适的功率设计使得发电机的能耗更低,更加节能,减少了运行成本。可靠的功率性能减少了因功率问题导致的故障发生概率,提高了发电系统的可靠性和稳定性。此外,稳定的功率输出还能够提高发电机的控制精度,使其更好地适应不同的工况和负载需求。 最高输出功率响应 功率安全保障 为确保发电机在最高输出功率下安全运行,采用先进的过载保护技术,如过流保护和过压保护装置,能够在发电机输出功率超过额定值时自动切断电路,保护发电机和用电设备。精确的控制系统能够实时监测发电机的功率输出,防止过载。在达到最高输出功率时,发电机能够自动调整运行状态,如降低转速或减少励磁电流,保护设备安全。经过大量的实验和测试,验证了发电机在最高输出功率下的安全性,确保其在各种复杂环境下都能可靠运行。此外,还配备了温度监测装置,实时监测发电机的温度,并及时调整控制系统,保证发电机在安全的温度范围内运行。 功率冗余作用 较高的最高输出功率为发电系统提供了一定的冗余能力。在用电高峰期或特殊工况下,发电机能够输出更高的功率,满足用电需求。冗余的功率输出可以提高发电系统的可靠性和稳定性,避免因功率不足导致的设备故障和停电事故。通过合理利用功率冗余,可以延长发电机的使用寿命,减少发电机的磨损和热损耗。 功率测试验证 采用专业的功率测试设备,如功率测试仪和负载模拟器,对发电机的最高输出功率进行测试。在严格的测试条件下,验证发电机能够达到并稳定输出最高功率。测试过程中,记录发电机的各项参数和运行状态,如输出电压、输出电流、转速和温度等,为性能评估和优化提供依据。根据测试结果,对发电机的性能进行评估和优化,确保其在最高输出功率下能够可靠运行。 功率优势体现 与其他产品相比,该发电机的最高输出功率更高。较高的最高输出功率为发电系统提供了更强的适应性和可靠性,能够满足特殊工况下的用电需求。能够在用电高峰期或特殊工况下稳定输出功率,提高了发电系统的实用性。可靠的最高输出功率性能减少了因功率不足导致的故障发生概率,提高了发电系统的可靠性和稳定性。此外,较高的最高输出功率还能够提高发电机的应急响应能力,在突发情况下为用电设备提供可靠的电力支持。 输出电压范围响应 电压调节精度 采用高精度的电压调节模块,能够精确地调节发电机的输出电压。精确的控制系统能够实时监测输出电压,并根据负载的变化自动调整电压调节模块,确保输出电压的调节精度。在不同的负载条件下,发电机能够快速、准确地调节输出电压,满足不同用电设备的需求。经过大量的实验和测试,验证了发电机电压调节的精度,确保其在各种复杂环境下都能可靠运行。此外,还配备了电压监测装置,实时监测发电机的输出电压,并及时调整电压调节模块,保证电压的调节精度。 调节措施 具体说明 电压调节模块 精确调节发电机输出电压 控制系统 实时监测输出电压,自动调整电压调节模块 负载适应性 在不同负载条件下,快速准确调节输出电压 实验测试 验证电压调节精度,确保可靠运行 电压稳定性保障 采用高品质的电压稳定组件,如稳压二极管和电容器,能够有效减少电压波动和干扰。先进的滤波技术,如电感滤波和电容滤波,能够进一步提高输出电压的稳定性。在不同的工况下,发电机能够保持输出电压的稳定,为用电设备提供可靠的电力支持。经过严格的测试和验证,确保发电机输出电压在规定范围内稳定波动,满足用电设备的要求。此外,还配备了电压保护装置,如过压保护和欠压保护,能够在电压异常时自动切断电路,保护用电设备。 电压适应性说明 可调节的输出电压范围使得发电机能够适应不同的用电设备。对于不同电压需求的设备,发电机能够快速调整输出电压,满足其要求。通过灵活的电压调节,提高了发电系统的兼容性和实用性,能够为各种用电设备提供可靠的电力支持。能够在多种电压环境下稳定运行,减少了因电压不匹配导致的故障发生概率,提高了发电系统的可靠性和稳定性。 电压检测方法 采用专业的电压检测设备,如电压表和示波器,对发电机的输出电压进行实时监测。在不同的工况下,对发电机的输出电压进行多次测量和记录,确保检测数据的准确性和可靠性。检测数据能够准确反映发电机的实际输出电压情况,为电压调整和优化提供依据。根据检测结果,对发电机的输出电压进行调整和优化,使发电机在不同的负载条件下都能保持稳定的输出电压。 检测设备 具体说明 电压表 实时监测发电机输出电压 示波器 观察输出电压波形,检测电压波动 工况测量 在不同工况下多次测量输出电压 数据应用 根据检测数据调整和优化输出电压 离网传输系统配置响应 DC变流器响应 变流效率保障 采用高品质的变流组件,如高效的功率开关和磁性元件,能够减少能量损耗,提高DC-DC变流器的变流效率。先进的控制算法,如脉冲宽度调制(PWM)和最大功率点跟踪(MPPT)算法,能够优化变流过程,使变流器在不同的输入输出条件下都能保持较高的效率。在不同的输入输出条件下,DC-DC变流器能够自动调整工作参数,保持较高的变流效率。经过大量的实验和测试,验证了DC-DC变流器的变流效率,确保其在各种复杂环境下都能可靠运行。此外,还对变流器进行了散热设计,降低了变流器的温度,提高了变流器的效率和可靠性。 变流稳定性说明 采用精确的控制系统,能够实时监测DC-DC变流器的输出电压和电流,并根据负载的变化自动调整变流器的工作参数,确保输出电压和电流稳定。在不同的负载条件下,DC-DC变流器能够快速调整输出,保持稳定的输出电压和电流。严格的质量检测流程,从原材料采购到成品出厂,对每一个环节都进行严格的检测和检验,保证DC-DC变流器的稳定性和可靠性。经过长时间的运行测试,验证了DC-DC变流器的变流稳定性,确保其在各种复杂环境下都能可靠运行。此外,还配备了故障诊断和保护装置,能够在变流器出现故障时及时切断电路,保护设备安全。 变流安全性保障 采用先进的过载保护和短路保护技术,如过流保护和过压保护装置,能够在DC-DC变流器出现过载或短路时自动切断电路,保护设备安全。在发生过载或短路时,DC-DC变流器能够迅速响应,切断电路,避免设备受到损坏。严格的安全检测标准,对变流器的各项性能指标进行严格检测,保证DC-DC变流器符合相关安全要求。经过大量的安全测试,验证了DC-DC变流器的安全性,确保其在各种复杂环境下都能可靠运行。此外,还对变流器进行了绝缘设计,提高了变流器的安全性和可靠性。 变流适应性分析 DC-DC变流器能够适应不同的输入输出电压和电流范围。对于不同的发电系统和用电设备,DC-DC变流器能够灵活调整变流参数,满足其需求。通过优化变流设计,提高了DC-DC变流器的适应性和兼容性,能够与各种发电系统和用电设备无缝对接。能够在多种工况下稳定运行,减少了因变流问题导致的故障发生概率,提高了发电系统的可靠性和稳定性。此外,还对变流器进行了电磁兼容性设计,减少了变流器对周围设备的电磁干扰。 防反二极管配置响应 反向阻断性能 采用优质的半导体材料,如硅和碳化硅,提高防反二极管的反向阻断能力。精确的制造工艺,如光刻和蚀刻技术,确保防反二极管的反向漏电流极小。在不同的电压和温度条件下,防反二极管能够保持良好的反向阻断性能,防止电流逆流。经过大量的实验和测试,验证了防反二极管的反向阻断性能,确保其在各种复杂环境下都能可靠运行。此外,还对防反二极管进行了封装设计,提高了防反二极管的可靠性和稳定性。 防反二极管 性能保障 具体说明 半导体材料 采用优质硅和碳化硅,提高反向阻断能力 制造工艺 精确光刻和蚀刻,减小反向漏电流 环境适应性 在不同电压和温度下保持良好性能 实验测试 验证反向阻断性能,确保可靠运行 正向导通特性 防反二极管具有低正向压降的特性,能够减少能量损耗。在正向导通时,防反二极管能够快速响应,确保电流顺利通过。通过优化设计,如采用肖特基二极管结构和优化的电极布局,提高了防反二极管的正向导通效率。经过严格的测试和验证,确保防反二极管的正向导通特性符合要求,能够在各种复杂环境下可靠运行。此外,还对防反二极管进行了散热设计,降低了防反二极管的温度,提高了防反二极管的效率和可靠性。 可靠性保障 采用高品质的封装材料,如环氧树脂和陶瓷,提高防反二极管的可靠性和稳定性。在恶劣的环境条件下,如高温、低温、潮湿和振动,防反二极管能够正常工作,保护发电系统。严格的质量检测流程,从原材料采购到成品出厂,对每一个环节都进行严格的检测和检验,保证防反二极管的可靠性和使用寿命。经过长时间的运行测试,验证了防反二极管的可靠性,确保其在各种复杂环境下都能可靠运行。此外,还对防反二极管进行了防护设计,如涂覆防潮涂层和安装防震装置,提高了防反二极管的可靠性和稳定性。 安全性说明 防反二极管的配置有效防止了电流逆流,保障了发电系统的安全。在发电系统出现异常时,如电压波动或短路,防反二极管能够迅速切断逆流电流,保护设备。通过安装防反二极管,提高了发电系统的安全性和稳定性,减少了因电流逆流导致的故障发生概率。严格的安全标准和检测,确保防反二极管符合相关安全要求,能够在各种复杂环境下可靠运行。此外,还对防反二极管进行了故障诊断和保护设计,能够在防反二极管出现故障时及时发出警报,提醒用户进行维修。 直流浪涌保护器响应 浪涌响应速度 采用先进的浪涌检测技术,如电压比较器和电流传感器,确保直流浪涌保护器能够快速响应浪涌冲击。在浪涌发生时,直流浪涌保护器能够在极短的时间内导通,泄放浪涌电流。快速的响应速度有效保护了发电系统的设备安全,减少了浪涌对设备的损害。经过大量的实验和测试,验证了直流浪涌保护器的浪涌响应速度,确保其在各种复杂环境下都能可靠运行。此外,还对浪涌保护器进行了优化设计,提高了浪涌保护器的响应速度和泄放能力。 直流浪涌保护器 浪涌检测技术 响应保障 具体说明 浪涌检测技术 采用电压比较器和电流传感器,快速检测浪涌 导通时间 在极短时间内导通,泄放浪涌电流 设备保护 有效保护发电系统设备安全 实验测试 验证浪涌响应速度,确保可靠运行 浪涌泄放能力 采用高品质的浪涌泄放元件,如氧化锌压敏电阻和气体放电管,提高直流浪涌保护器的浪涌泄放能力。在高能量浪涌冲击下,直流浪涌保护器能够安全泄放浪涌电流,保护设备。通过优化设计,如采用多级泄放结构和优化的电路布局,提高了直流浪涌保护器的浪涌泄放效率。经过严格的测试和验证,确保直流浪涌保护器的浪涌泄放能力符合要求,能够在各种复杂环境下可靠运行。此外,还对浪涌保护器进行了散热设计,降低了浪涌保护器的温度,提高了浪涌保护器的效率和可靠性。 浪涌泄放元件 可靠性保障 采用高品质的封装材料,如环氧树脂和陶瓷,提高直流浪涌保护器的可靠性和稳定性。在恶劣的环境条件下,如高温、低温、潮湿和振动,直流浪涌保护器能够正常工作,保护发电系统。严格的质量检测流程,从原材料采购到成品出厂,对每一个环节都进行严格的检测和检验,保证直流浪涌保护器的可靠性和使用寿命。经过长时间的运行测试,验证了直流浪涌保护器的可靠性,确保其在各种复杂环境下都能可靠运行。此外,还对浪涌保护器进行了防护设计,如涂覆防潮涂层和安装防震装置,提高了浪涌保护器的可靠性和稳定性。 安全性说明 直流浪涌保护器的配置有效保护了发电系统免受浪涌冲击,保障了设备安全。在浪涌发生时,直流浪涌保护器能够迅速泄放浪涌电流,减少对设备的损害。通过安装直流浪涌保护器,提高了发电系统的安全性和稳定性,减少了因浪涌冲击导致的故障发生概率。严格的安全标准和检测,确保直流浪涌保护器符合相关安全要求,能够在各种复杂环境下可靠运行。此外,还对浪涌保护器进行了故障诊断和保护设计,能够在浪涌保护器出现故障时及时发出警报,提醒用户进行维修。 储电储热平台参数响应 磷酸铁锂电池容量响应 电池容量满足要求 容量达标佐证 为证明电池容量符合本项目要求,提供制造商公开发布的印刷资料,其中明确标注电池容量参数,以表明电池容量的基本情况。同时,提供第三方检测机构出具的检测报告,报告中详细记录电池容量的检测过程和结果,精确证实电池容量达到规定标准。此外,提供制造商或其授权代理商提供的其他技术参数佐证资料,从不同角度进一步说明电池容量的可靠性,确保满足项目在电池容量方面的严格要求。 磷酸铁锂电池 电压范围匹配 印刷资料中清晰显示电池的工作电压范围,与本项目要求的42.3-57.6v完全契合。检测报告中对电池电压范围进行了精确测试,详细记录了电池在不同工况下的电压表现,结果表明电池在该电压范围内能够稳定工作,无明显波动或异常。其他技术参数佐证资料也对电池的电压范围进行了准确说明,从多个方面确保电池电压范围符合项目需求,为项目的稳定运行提供有力保障。 性能稳定可靠 性能指标 具体表现 质量检测 电池经过严格的质量检测和性能测试,在模拟各种实际使用场景的测试中,确保在规定的容量和电压范围内能够稳定运行,无故障发生。 充放电性能 具备良好的充放电性能,充放电效率高,能够满足项目的实际使用需求,为项目设备提供持续稳定的电力支持。 材料与工艺 采用高品质的材料和先进的制造工艺,材料的选择和工艺的把控保证了电池的可靠性和耐久性,延长了电池的使用寿命。 电池温度适应性 低温性能保障 经过低温测试,电池在-10℃的环境下仍能正常充放电,各项性能指标无明显下降,能够为设备提供稳定的电力输出。采用特殊的电解液配方和电池设计,提高了电池在低温环境下的活性,减少了低温对电池性能的影响。同时,配备加热装置,可在低温时自动启动加热功能,使电池保持在适宜的工作温度范围内,保证电池的正常工作,满足项目在低温环境下的使用要求。 高温性能稳定 在55℃的高温环境下,电池能够稳定运行,不会出现过热、鼓包等安全问题,确保了电池的安全性和可靠性。具备良好的散热性能,通过优化电池结构和散热设计,可有效降低电池温度,避免因高温对电池造成损害。采用耐高温的材料和工艺,提高了电池在高温环境下的可靠性,使电池能够在高温环境下长期稳定工作,为项目的顺利实施提供保障。 温度保护措施 内置温度传感器,能够实时监测电池温度,精确获取电池温度变化情况。当温度出现异常时,及时采取保护措施,防止电池因温度过高或过低而损坏。具备过温保护功能,当电池温度超过设定值时,自动停止充放电,避免电池过热引发安全事故。采用散热片、风扇等散热设备,加强电池的散热效果,确保电池在正常温度范围内工作,提高电池的稳定性和使用寿命。 电池防护等级达标 防尘设计有效 防尘措施 效果说明 密封设计 电池外壳采用密封设计,能够有效阻挡灰尘进入,形成一道可靠的防尘屏障,保护电池内部结构不受灰尘侵蚀。 滤网设置 通风口处设置滤网,进一步防止灰尘进入电池内部,确保电池内部空气流通的同时,阻止灰尘颗粒的进入。 防尘测试 经过严格的防尘测试,证明电池在多尘环境下仍能正常工作,各项性能指标不受影响,保证了电池在恶劣环境下的可靠性。 防异物能力强 电池外壳具有一定的强度,能够承受一定程度的外力撞击,防止异物撞击对电池造成损坏。外壳表面光滑,不易吸附异物,便于清洁和维护,可有效减少因异物附着对电池性能的影响。在防护等级测试中,电池能够有效抵御异物的侵入,确保电池内部结构的完整性和安全性,为电池的稳定运行提供保障。 电池防尘设计 防护结构合理 电池的防护结构设计科学,能够均匀分散外力冲击,减少对电池的损伤。通过优化结构设计,使电池在受到外力作用时,能够将冲击力均匀分散到各个部位,降低局部受力过大的风险。内部采用加固设计,提高了电池的抗振动能力,在运输和使用过程中,能够有效抵抗振动对电池的影响。经过振动测试,证明电池在振动环境下仍能保持稳定性能,各项性能指标无明显变化,确保了电池在复杂环境下的可靠性。 相变储热箱容积参数 储热箱容积达标 容积参数证明 提供制造商的产品说明书,其中明确标注储热箱的容积和蓄热容量,清晰展示储热箱的基本参数。提供第三方检测机构的检测报告,通过专业的检测手段,证实储热箱的实际容积和蓄热容量符合项目要求。同时,通过实际测试,模拟项目实际运行工况,展示储热箱在规定容积下的蓄热性能,确保储热箱能够满足项目在蓄热方面的需求。 相变储热箱 空间利用高效 空间利用措施 效果说明 结构设计优化 储热箱内部结构设计优化,通过合理布局和空间规划,能够有效减少空间浪费,提高蓄热效率。 相变材料填充方式 采用合理的相变材料填充方式,使相变材料能够充分填充储热箱内部空间,充分发挥蓄热作用,提高能源利用效率。 模拟测试验证 经过模拟测试,证明储热箱在空间利用方面具有优势,能够在有限的空间内实现最大的蓄热效果。 蓄热性能稳定 储热箱的蓄热性能稳定,能够在不同工况下保持良好的蓄热效果。采用优质的相变材料,其物理和化学性质稳定,确保蓄热容量和蓄热效率的稳定性。经过多次充放热循环测试,模拟实际使用过程中的充放热情况,证明储热箱的蓄热性能可靠,能够长期稳定地为项目提供蓄热服务。 保温夹层效果良好 保温材料优质 保温材料特性 效果说明 低导热系数 聚缘脂发泡材料具有低导热系数的特点,能够有效阻止热量传递,减少热量损失。 高保温性能 该材料经过严格的质量检测,具备高保温性能,符合相关标准和要求,为储热箱提供良好的保温效果。 质量证明文件 提供材料的质量证明文件,证明其保温性能可靠,为项目的保温需求提供有力保障。 厚度设计合理 100mm的保温夹层厚度能够提供足够的保温效果,满足项目的使用需求。经过热传导计算和实际测试,精确分析该厚度...
东北电力大学光伏全离网油页岩协同催化电解水制氢-储氢-消纳全生态示范平台项目投标方案.docx
下载提示

1.本文档仅提供部分内容试读;

2.支付并下载文件,享受无限制查看;

3.本网站所提供的标准文本仅供个人学习、研究之用,未经授权,严禁复制、发行、汇编、翻译或网络传播等,侵权必究;

4.左侧添加客服微信获取帮助;

5.本文为word版本,可以直接复制编辑使用。


这个人很懒,什么都没留下
未认证用户 查看用户
该文档于 上传
×
精品标书制作
百人专家团队
擅长领域:
工程标 服务标 采购标
16852
已服务主
2892
中标量
1765
平台标师
扫码添加客服
客服二维码
咨询热线:192 3288 5147
公众号
微信客服
客服