文库 服务类投标方案 林业服务

临洮县林业和草原局2024年森林质量提升项目投标方案.docx

DOCX   445页   下载243   2025-09-03   浏览44   收藏67   点赞461   评分-   239060字   128.00

AI慧写标书

十分钟千页标书高效生成

温馨提示:当前文档最多只能预览 15 页,若文档总页数超出了 15 页,请下载原文档以浏览全部内容。
临洮县林业和草原局2024年森林质量提升项目投标方案.docx 第1页
临洮县林业和草原局2024年森林质量提升项目投标方案.docx 第2页
临洮县林业和草原局2024年森林质量提升项目投标方案.docx 第3页
临洮县林业和草原局2024年森林质量提升项目投标方案.docx 第4页
临洮县林业和草原局2024年森林质量提升项目投标方案.docx 第5页
临洮县林业和草原局2024年森林质量提升项目投标方案.docx 第6页
临洮县林业和草原局2024年森林质量提升项目投标方案.docx 第7页
临洮县林业和草原局2024年森林质量提升项目投标方案.docx 第8页
临洮县林业和草原局2024年森林质量提升项目投标方案.docx 第9页
临洮县林业和草原局2024年森林质量提升项目投标方案.docx 第10页
临洮县林业和草原局2024年森林质量提升项目投标方案.docx 第11页
临洮县林业和草原局2024年森林质量提升项目投标方案.docx 第12页
临洮县林业和草原局2024年森林质量提升项目投标方案.docx 第13页
临洮县林业和草原局2024年森林质量提升项目投标方案.docx 第14页
临洮县林业和草原局2024年森林质量提升项目投标方案.docx 第15页
剩余430页未读, 下载浏览全部

开通会员, 优惠多多

6重权益等你来

首次半价下载
折扣特惠
上传高收益
特权文档
AI慧写优惠
专属客服
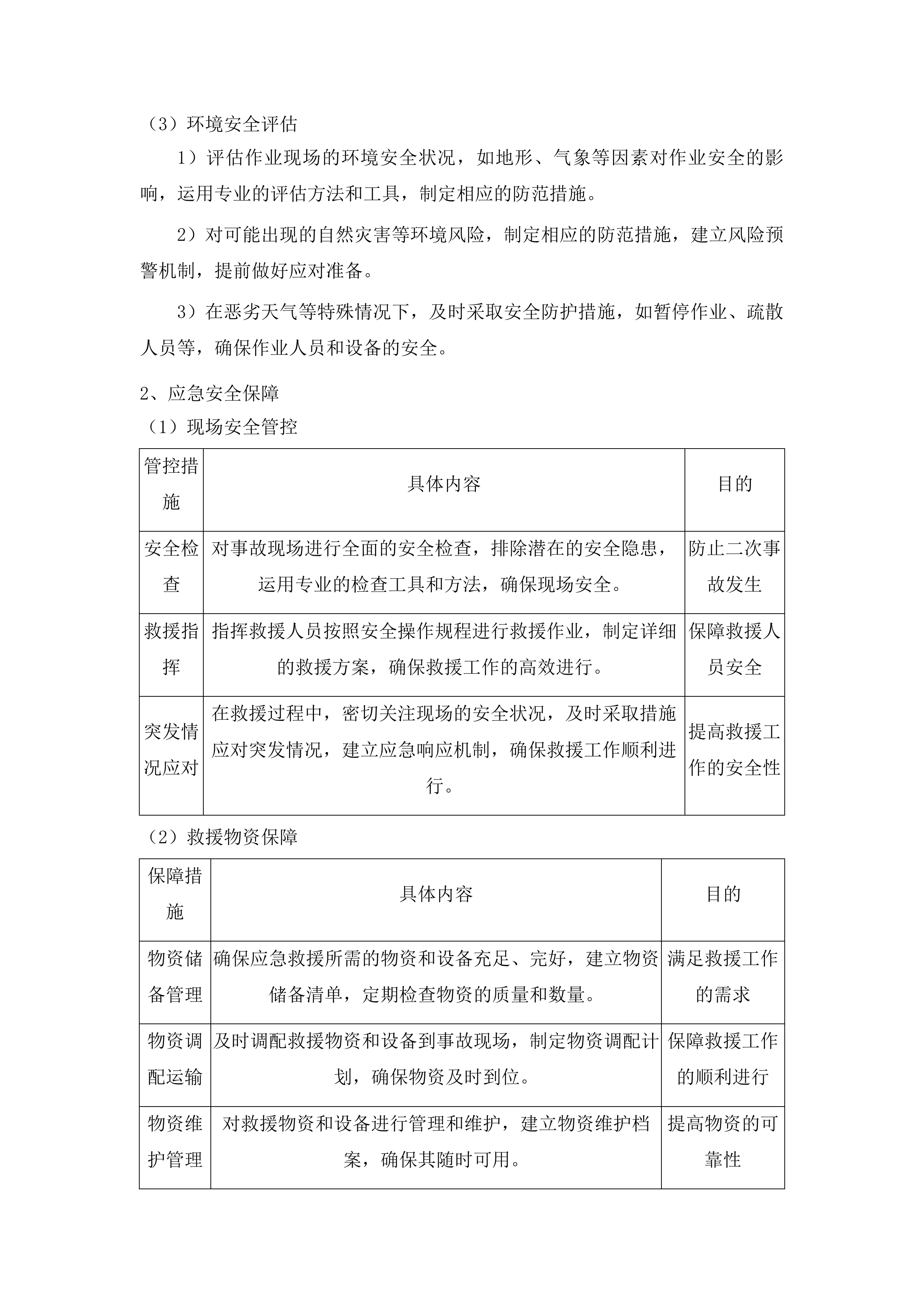
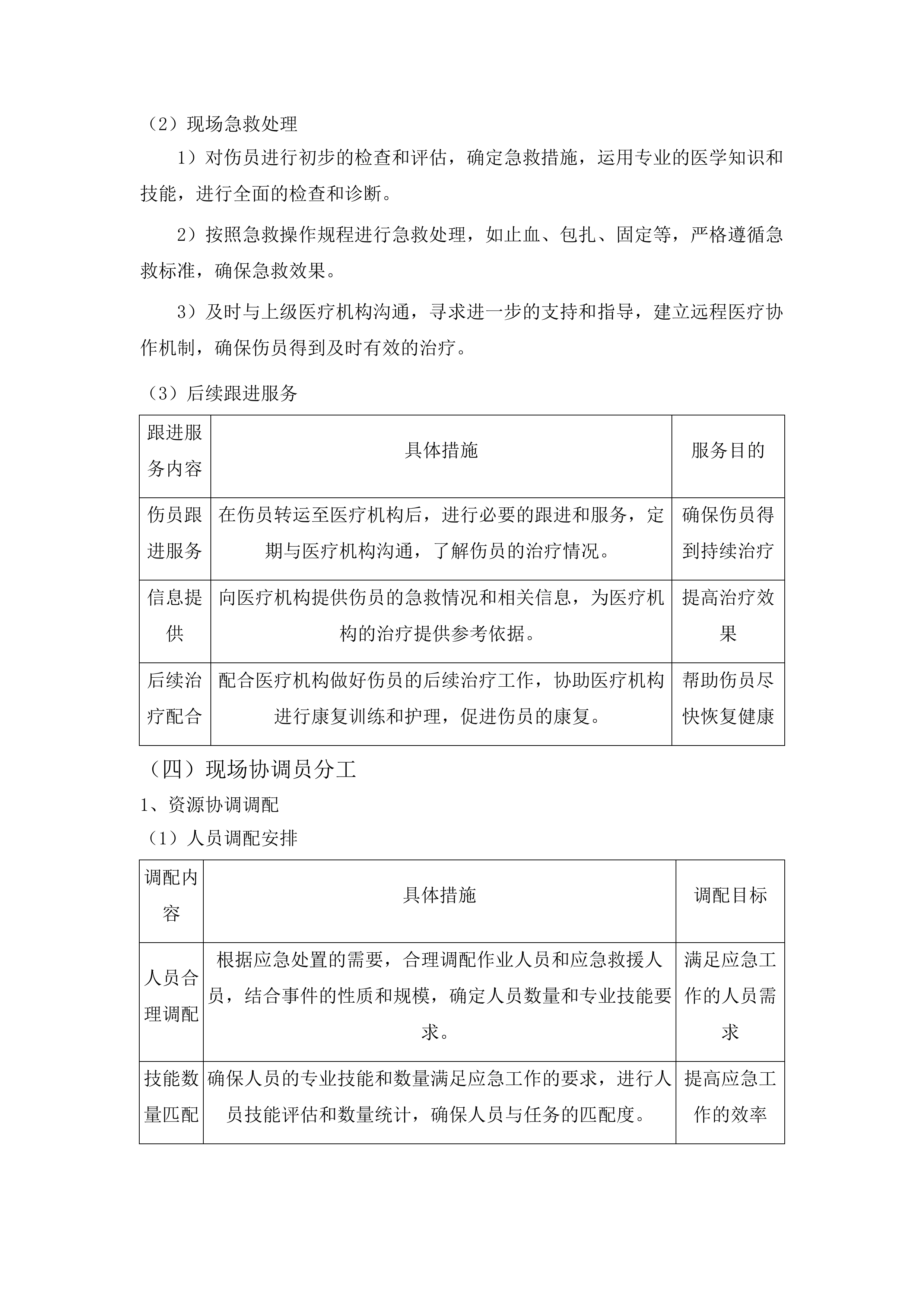
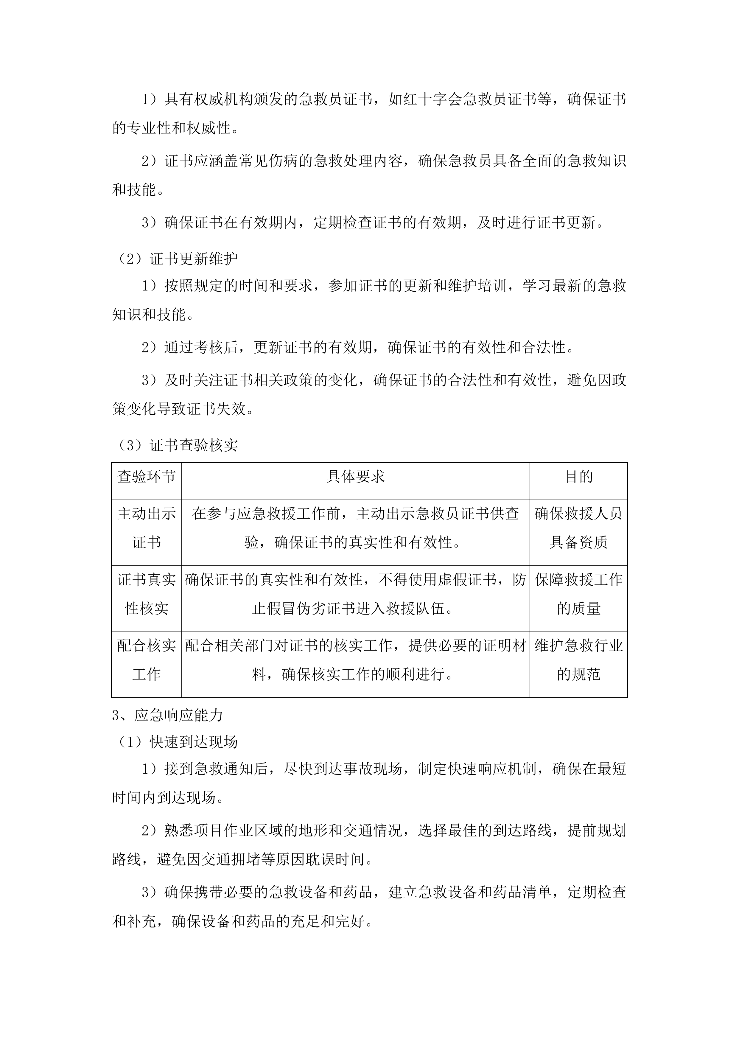
临洮县林业和草原局2024年森林质量提升项目投标方案 第一章 应急预案 4 第一节 应急团队配备 4 一、 团队人员构成 4 二、 人员资质证明 18 第二节 突发事件预案 29 一、 人员受伤处置流程 29 二、 设备故障应急响应 42 第三节 搬运运输预案 59 一、 苗木运输安全措施 59 二、 原木集材作业规范 76 第四节 防火应急预案 93 一、 火源管控措施 93 二、 初期火灾扑救方案 98 第五节 环境保护预案 105 一、 林地生态保护措施 105 二、 突发环境事件处置 125 第二章 实施方案 137 第一节 人员组织方案 137 一、 项目管理组织架构 137 二、 人员调配保障机制 152 第二节 岗前安全培训 168 一、 安全操作规程培训 168 二、 培训实施与考核机制 184 第三节 现场安全保障 208 一、 现场安全管理制度 208 二、 高风险作业专项措施 222 第四节 采伐作业方案 229 一、 采伐作业执行标准 229 二、 采伐量与强度管理 251 三、 出材率保障措施 269 第五节 打枝造材方案 275 一、 打枝操作规范 275 二、 造材生产管理 287 三、 产品堆放标准 293 第六节 集材归楞方案 311 一、 集材作业实施 311 二、 楞场规划与管理 328 三、 楞场安全保障 347 第七节 林地清理方案 355 一、 剩余物处理规范 355 二、 病虫害防控措施 370 三、 可利用剩余物管理 384 第八节 苗木运输方案 397 一、 云杉苗木运输规划 397 二、 苗木质量保障措施 419 三、 运输过程管理 432 应急预案 应急团队配备 团队人员构成 指挥人员配置 岗位基本职责 应急决策制定 1)当森林质量提升作业遭遇突发事件,会迅速剖析状况,凭借丰富的经验和专业知识,做出科学合理的应急决策,保障作业人员与森林资源的安全。 2)依据事件的紧急程度和发展态势,对事件的严重程度和潜在影响进行动态评估,及时调整应急策略,确保决策的灵活性和有效性。 3)确保决策既符合本项目的实际情况,又遵循相关规范要求,避免决策失误导致的不良后果。 应急决策制定 资源调配管理 1)合理调配人员、设备、物资等应急资源,根据事件的性质和需求,精准分配资源,以满足应急处置的实际需求。 2)实时监控资源的使用情况,建立资源使用台账,确保资源的有效利用,避免资源浪费和闲置。 3)根据应急进展,及时补充和调整资源配置,确保在应急处置的各个阶段都有充足的资源支持。 人员安全管理 对外沟通协调 1)与当地相关部门、机构保持密切沟通,建立常态化的沟通机制,争取支持和援助,为应急处置创造有利的外部环境。 2)及时向上级汇报应急处置情况,接受指导和监督,确保应急工作在正确的方向上推进。 3)协调对外信息发布,制定信息发布计划,维护项目的良好形象,避免不实信息的传播。 对外沟通协调 人员资质要求 专业知识储备 1)掌握森林培育、采伐作业、林地清理等方面的专业知识,具备扎实的理论基础和实践经验,能够应对各种复杂的森林作业情况。 2)熟悉林业相关的法律法规和行业标准,确保作业符合法律要求和行业规范,避免违法违规行为。 3)了解突发事件应急处理的基本原则和方法,能够在紧急情况下迅速做出正确的反应,保障人员和资源的安全。 应急处理能力 1)能够在紧急情况下保持冷静,凭借敏锐的观察力和判断力,迅速做出正确的判断和决策,有效应对突发事件。 2)具备应对复杂局面的能力,能够协调各方资源,解决应急过程中出现的问题,确保应急工作的顺利进行。 3)能够组织团队进行应急演练,制定详细的演练计划,提高团队的应急响应能力和协同作战能力。 团队协作精神 协作方面 具体表现 达成效果 合作关系建立 与团队成员建立良好的合作关系,尊重他人意见,善于倾听和沟通,形成团结协作的工作氛围。 充分发挥团队的整体效能,提高工作效率。 问题解决协作 在面对问题时,与团队成员共同探讨解决方案,积极参与讨论,提出建设性意见。 共同解决问题,确保项目顺利推进。 团队激励带动 在应急工作中,激励团队成员,提高团队的凝聚力和战斗力,激发成员的工作积极性和创造力。 增强团队的执行力和应对能力。 应急响应流程 信息收集与评估 步骤 具体内容 目的 信息收集 收集事件的相关信息,包括事件类型、发生时间、地点、影响程度等,通过多种渠道获取准确信息。 全面了解事件情况 信息分析评估 对收集到的信息进行分析评估,运用科学的方法和工具,确定事件的严重程度和发展趋势。 为决策提供依据 等级判断 根据评估结果,判断是否需要启动更高等级的应急响应,确保应急响应的及时性和有效性。 合理调配资源 方案制定与实施 1)根据事件的特点和评估结果,制定具体的应急处置方案,明确应急目标和任务,制定详细的行动计划。 2)明确各部门和人员的职责和任务,建立责任追究制度,确保方案的顺利实施。 3)在实施过程中,及时调整方案,根据实际情况进行动态优化,确保应急处置效果。 资源协调调配 后期总结与改进 1)应急处置结束后,对整个过程进行总结分析,组织专业人员进行复盘,评估应急响应的效果。 2)找出存在的问题和不足,深入剖析原因,提出改进措施和建议,制定详细的改进计划。 3)完善应急预案和应急响应流程,根据总结经验进行修订和完善,提高应急处置能力。 安全管理人员职责 日常安全监管 人员安全管理 管理内容 具体措施 管理目标 防护用品监督 监督作业人员正确佩戴和使用个人安全防护用品,定期检查防护用品的使用情况,确保防护效果。 保障作业人员人身安全 安全培训检查 检查作业人员的安全培训情况,查看培训记录和证书,确保其具备相应的安全知识和技能。 提高作业人员安全意识 新员工培训教育 对新入职的作业人员进行安全培训和教育,制定专门的培训计划,使其尽快适应工作环境。 降低新员工安全风险 设备安全检查 1)定期检查作业设备的安全性能,制定详细的检查计划,确保设备正常运行,避免设备故障导致的安全事故。 2)检查设备的维护保养记录,督促做好设备的维护工作,建立设备维护档案,确保设备始终处于良好状态。 3)对存在安全隐患的设备,及时停用并安排维修或更换,制定隐患整改计划,确保设备安全可靠。 设备安全检查 安全培训教育 环境安全评估 1)评估作业现场的环境安全状况,如地形、气象等因素对作业安全的影响,运用专业的评估方法和工具,制定相应的防范措施。 2)对可能出现的自然灾害等环境风险,制定相应的防范措施,建立风险预警机制,提前做好应对准备。 3)在恶劣天气等特殊情况下,及时采取安全防护措施,如暂停作业、疏散人员等,确保作业人员和设备的安全。 应急安全保障 现场安全管控 管控措施 具体内容 目的 安全检查 对事故现场进行全面的安全检查,排除潜在的安全隐患,运用专业的检查工具和方法,确保现场安全。 防止二次事故发生 救援指挥 指挥救援人员按照安全操作规程进行救援作业,制定详细的救援方案,确保救援工作的高效进行。 保障救援人员安全 突发情况应对 在救援过程中,密切关注现场的安全状况,及时采取措施应对突发情况,建立应急响应机制,确保救援工作顺利进行。 提高救援工作的安全性 救援物资保障 保障措施 具体内容 目的 物资储备管理 确保应急救援所需的物资和设备充足、完好,建立物资储备清单,定期检查物资的质量和数量。 满足救援工作的需求 物资调配运输 及时调配救援物资和设备到事故现场,制定物资调配计划,确保物资及时到位。 保障救援工作的顺利进行 物资维护管理 对救援物资和设备进行管理和维护,建立物资维护档案,确保其随时可用。 提高物资的可靠性 人员疏散引导 1)在紧急情况下,组织作业人员安全疏散,制定详细的疏散计划,确保人员生命安全。 2)引导疏散人员按照预定的疏散路线有序撤离,设置明显的疏散标识,确保疏散过程的顺利进行。 3)对受伤人员进行及时的救助和转移,配备专业的医疗人员和设备,确保受伤人员得到及时救治。 现场安全管控 安全培训教育 培训内容设计 1)根据项目的特点和作业要求,设计针对性的安全培训内容,结合本项目的实际情况,制定详细的培训大纲。 2)包括森林作业的安全操作规程、突发事件的应急处理方法等,涵盖森林作业的各个环节,提高作业人员的安全意识和应急能力。 3)结合实际案例进行讲解,通过案例分析和模拟演练,提高培训的效果,使作业人员能够更好地掌握安全知识和技能。 团队协作配合 培训方式选择 1)采用多种培训方式,如集中授课、现场演示、模拟演练等,根据培训内容和作业人员的特点,选择合适的培训方式。 2)根据作业人员的不同特点和需求,选择合适的培训方式,确保培训的针对性和有效性。 3)确保培训的覆盖面和参与度,制定培训计划,确保所有作业人员都能接受培训。 培训效果评估 1)对培训效果进行评估,了解作业人员对安全知识和技能的掌握情况,通过考试、实际操作等方式进行考核。 2)通过考试、实际操作等方式进行考核,制定考核标准,确保考核结果的客观公正。 3)根据评估结果,调整和改进培训计划,针对考核中发现的问题,及时调整培训内容和方式,提高培训质量。 急救员资质要求 专业急救技能 伤病判断能力 1)能够迅速准确地判断伤员的伤病情况和严重程度,运用专业的医学知识和技能,进行全面的检查和评估。 2)根据伤病情况,制定合理的急救方案,结合伤员的具体情况,制定个性化的急救措施。 3)在急救过程中,及时调整急救措施,根据伤员的病情变化,灵活调整治疗方案,确保急救效果。 伤病判断能力 急救操作规范 1)严格按照急救操作规程进行急救操作,遵循国际和国内的急救标准,确保急救效果。 2)在急救过程中,注意保护伤员的隐私和尊严,尊重伤员的权利和意愿,提供人性化的医疗服务。 3)及时记录急救过程和伤员的病情变化,建立急救档案,为后续治疗提供参考依据。 团队协作配合 协作方面 具体表现 达成效果 救援配合 能够与其他应急救援人员密切配合,共同完成急救任务,在救援过程中,相互协作,提高救援效率。 提高急救成功率 专业支持提供 在团队中发挥专业优势,提供有效的急救支持,为其他救援人员提供技术指导和建议。 增强团队的救援能力 沟通协作加强 与其他人员保持良好的沟通和协作,及时交流信息,提高急救效率,确保救援工作的顺利进行。 提高团队的协同作战能力 急救资质证书 证书类型要求 1)具有权威机构颁发的急救员证书,如红十字会急救员证书等,确保证书的专业性和权威性。 2)证书应涵盖常见伤病的急救处理内容,确保急救员具备全面的急救知识和技能。 3)确保证书在有效期内,定期检查证书的有效期,及时进行证书更新。 证书更新维护 1)按照规定的时间和要求,参加证书的更新和维护培训,学习最新的急救知识和技能。 2)通过考核后,更新证书的有效期,确保证书的有效性和合法性。 3)及时关注证书相关政策的变化,确保证书的合法性和有效性,避免因政策变化导致证书失效。 证书查验核实 查验环节 具体要求 目的 主动出示证书 在参与应急救援工作前,主动出示急救员证书供查验,确保证书的真实性和有效性。 确保救援人员具备资质 证书真实性核实 确保证书的真实性和有效性,不得使用虚假证书,防止假冒伪劣证书进入救援队伍。 保障救援工作的质量 配合核实工作 配合相关部门对证书的核实工作,提供必要的证明材料,确保核实工作的顺利进行。 维护急救行业的规范 应急响应能力 快速到达现场 1)接到急救通知后,尽快到达事故现场,制定快速响应机制,确保在最短时间内到达现场。 2)熟悉项目作业区域的地形和交通情况,选择最佳的到达路线,提前规划路线,避免因交通拥堵等原因耽误时间。 3)确保携带必要的急救设备和药品,建立急救设备和药品清单,定期检查和补充,确保设备和药品的充足和完好。 现场急救处理 1)对伤员进行初步的检查和评估,确定急救措施,运用专业的医学知识和技能,进行全面的检查和诊断。 2)按照急救操作规程进行急救处理,如止血、包扎、固定等,严格遵循急救标准,确保急救效果。 3)及时与上级医疗机构沟通,寻求进一步的支持和指导,建立远程医疗协作机制,确保伤员得到及时有效的治疗。 后续跟进服务 跟进服务内容 具体措施 服务目的 伤员跟进服务 在伤员转运至医疗机构后,进行必要的跟进和服务,定期与医疗机构沟通,了解伤员的治疗情况。 确保伤员得到持续治疗 信息提供 向医疗机构提供伤员的急救情况和相关信息,为医疗机构的治疗提供参考依据。 提高治疗效果 后续治疗配合 配合医疗机构做好伤员的后续治疗工作,协助医疗机构进行康复训练和护理,促进伤员的康复。 帮助伤员尽快恢复健康 现场协调员分工 资源协调调配 人员调配安排 调配内容 具体措施 调配目标 人员合理调配 根据应急处置的需要,合理调配作业人员和应急救援人员,结合事件的性质和规模,确定人员数量和专业技能要求。 满足应急工作的人员需求 技能数量匹配 确保人员的专业技能和数量满足应急工作的要求,进行人员技能评估和数量统计,确保人员与任务的匹配度。 提高应急工作的效率 任务分工协调 协调人员的工作任务和分工,制定详细的任务分配表,提高工作效率,避免人员闲置和任务重叠。 优化人员配置 设备物资供应 1)及时调配应急救援所需的设备和物资,如消防车、急救设备等,建立设备物资储备清单,确保物资的充足供应。 2)确保设备和物资的质量和性能符合要求,进行设备物资质量检测和性能评估,确保设备物资的可靠性。 3)协调设备和物资的运输和存储,保证其及时到位和安全使用,制定运输和存储方案,确保设备物资的安全运输和妥善保管。 资源共享协作 1)与其他项目或单位进行资源共享和协作,建立资源共享平台,提高资源的利用效率,避免资源浪费。 2)在必要时,请求外部资源的支持和援助,制定外部资源请求计划,确保在紧急情况下能够及时获得支持。 3)建立资源共享的机制和渠道,确保资源的有效调配和使用,制定资源共享协议和流程,规范资源共享行为。 信息沟通传递 内部信息流通 流通内容 具体措施 流通目的 指令传达 确保项目内部各部门之间的信息畅通,及时传达应急指令和工作要求,建立信息传递渠道,确保信息的及时准确传递。 保证工作的协调进行 反馈信息收集 收集作业人员的反馈信息,及时掌握现场情况,建立反馈机制,鼓励作业人员及时反馈问题和建议。 及时了解现场动态 信息共享交流 协调内部信息的共享和交流,提高工作效率,建立信息共享平台,促进各部门之间的信息交流和合作。 提高工作效率 外部信息对接 1)与当地政府、相关部门和机构进行信息对接,及时获取外部支持和援助,建立信息对接机制,定期与外部沟通交流。 2)向外部通报项目的应急处置情况,争取理解和支持,制定信息通报计划,及时向外部发布项目进展情况。 3)协调外部信息的发布和传播,维护项目的良好形象,制定信息发布策略,确保信息的准确传播。 信息沟通传递 信息准确性保障 1)对收集到的信息进行核实和确认,确保信息的准确性和可靠性,建立信息核实机制,对信息进行严格审核。 2)在信息传递过程中,避免信息的误传和遗漏,制定信息传递规范,确保信息的准确传递。 3)建立信息反馈机制,及时纠正信息中的错误,鼓励信息接收者及时反馈信息中的问题,确保信息的准确性。 现场秩序维护 警戒区域设置 1)根据突发事件的性质和影响范围,合理设置警戒区域,进行现场勘察和评估,确定警戒区域的范围和边界。 2)使用警示标识和障碍物,明确警戒区域的边界,设置明显的警示标识和障碍物,防止无关人员进入。 3)安排专人负责警戒区域的管理,防止无关人员进入,制定警戒区域管理制度,确保警戒区域的安全。 人员疏导管理 1)在应急现场,引导作业人员和救援人员按照规定的路线和区域行动,制定人员疏导方案,确保人员的有序行动。 2)对围观人员进行疏导,避免影响应急工作的进行,安排专人进行围观人员疏导,维护现场秩序。 3)协调人员的疏散和撤离,确保人员的安全,制定人员疏散计划,在紧急情况下迅速组织人员疏散。 现场安全监督 1)监督现场作业人员和救援人员的安全操作,防止发生二次事故,建立安全监督机制,对现场作业进行全程监督。 2)检查现场的安全设施和设备是否齐全和完好,定期进行安全设施和设备检查,确保其正常运行。 3)及时发现和排除现场的安全隐患,制定安全隐患排查计划,对现场进行全面排查。 人员资质证明 森林作业资格证书 基础林业技能证书 1)我公司作业人员具备林业相关专业技能证书,此证书是具备森林作业基础能力的有力证明。这些证书涵盖树木识别、森林培育、采伐技术等多方面内容,确保作业人员熟悉森林作业流程。树木识别能力可使作业人员精准区分不同树种,为后续的培育和采伐工作提供准确依据;森林培育技能则有助于科学合理地进行森林质量提升作业,包括选择合适的补植树种和方法,提高森林的生态功能。采伐技术的掌握能够保证采伐作业的安全和高效进行,避免对森林生态系统造成不必要的破坏。 2)证书所涉及的树木识别、森林培育、采伐技术等方面的知识,是森林作业不可或缺的环节。树木识别不仅要识别树种,还要了解其生长特性和生态需求,以便在森林培育和采伐过程中做出科学决策。森林培育包括土壤改良、种苗培育、病虫害防治等多个方面,需要作业人员具备系统的专业知识和丰富的实践经验。采伐技术则要求作业人员掌握正确的采伐工具使用方法、采伐顺序和伐区树倒方向的控制,确保采伐作业的安全和高效。 3)拥有这些证书体现了作业人员对森林生态系统的深入了解,能够科学合理地进行森林质量提升作业。他们明白森林生态系统的复杂性和脆弱性,在作业过程中会充分考虑生态平衡和环境保护的要求。例如,在进行间伐作业时,会根据林分结构和竞争关系的动态分析,确定每次抚育择伐的具体目标,避免过度采伐对森林生态系统造成破坏。同时,在补植作业中,会选择适合当地生态环境的树种,提高森林的生态稳定性和生物多样性。 4)这些证书为项目的实施提供了专业知识和技能支持。作业人员凭借所学的专业知识,能够准确理解项目的要求和目标,制定合理的作业计划和方案。在实际作业过程中,他们能够熟练运用所学技能,高效地完成各项任务,确保项目的质量和进度。例如,在补植作业中,作业人员能够按照规定的规格和要求进行整地、栽植、浇水和管护,保证云杉苗木的成活率和生长质量。在采伐作业中,他们能够正确使用油锯等工具,控制采伐强度和方向,确保采伐作业的安全和高效。 采伐作业 间伐作业 特种作业操作证书 1)我公司作业人员拥有油锯操作等特种作业证书,这是保障采伐作业安全进行的重要凭证。油锯操作属于特种作业,具有较高的危险性,需要作业人员具备专业的技能和知识。拥有油锯操作证书,表明作业人员经过了专业的培训和考核,掌握了油锯的正确使用方法和操作规程,能够在复杂的森林环境中安全、高效地进行采伐作业。 2)这些特种作业证书证明作业人员熟练掌握特种作业设备的使用方法和操作规程。作业人员在培训过程中,不仅学习了油锯的基本构造和工作原理,还掌握了油锯的启动、停止、调速、维护等操作技能。同时,他们也了解了油锯操作过程中的安全注意事项和应急处理方法,能够在遇到突发情况时迅速采取有效的措施,保障自身和他人的安全。 3)作业人员能够在复杂的森林环境中正确操作设备,提高作业效率。森林环境复杂多变,地形起伏、树木密集、障碍物多等因素都会给采伐作业带来一定的困难。拥有特种作业证书的作业人员,凭借其熟练的操作技能和丰富的实践经验,能够在复杂的环境中灵活应对各种情况,准确地控制油锯的切割方向和力度,提高采伐作业的效率和质量。 4)特种作业证书确保特种作业符合相关安全标准和要求。国家对特种作业有严格的安全管理规定,作业人员必须取得相应的证书才能上岗作业。拥有油锯操作等特种作业证书,表明作业人员遵守了国家的相关法律法规和安全标准,能够在作业过程中严格按照操作规程进行操作,确保特种作业的安全进行。同时,证书的定期复审和培训也保证了作业人员的技能水平和安全意识始终保持在较高的水平。 油锯操作 安全防护设备 森林安全管理证书 证书意义 具体体现 对项目的作用 增强安全管理能力 作业人员具备森林安全管理方面的证书,表明其经过专业培训,掌握了森林安全管理的系统知识和方法,能够运用科学的手段进行安全管理。 能够有效制定和实施安全管理措施,保障作业人员和森林资源的安全,为项目的顺利进行提供坚实的安全保障。 熟悉安全管理知识 熟悉森林火灾预防、人员安全防护等多方面的安全管理知识。了解森林火灾的成因、预防措施和扑救方法,掌握人员安全防护的装备使用和操作规范。 在项目实施过程中,能够及时发现和消除安全隐患,预防安全事故的发生,确保作业人员的生命安全和森林资源的不受损害。 制定和实施安全措施 能够根据项目的实际情况,制定详细、可行的安全管理措施,并确保这些措施得到有效实施。包括建立安全管理制度、开展安全培训、进行安全检查等。 保障作业人员在作业过程中的安全,减少安全事故的发生概率,降低项目的安全风险。 应对突发事件保障 为应对突发事件提供了安全管理保障。在遇到森林火灾、人员伤亡等突发事件时,能够迅速启动应急预案,采取有效的应对措施,减少损失。 提高项目的应急处理能力,确保在突发事件发生时能够迅速、有效地进行应对,保障项目的持续进行。 1)具备森林安全管理方面的证书,增强了对森林作业安全的管理能力。这些证书是作业人员经过专业培训和考核后获得的,证明他们掌握了森林安全管理的专业知识和技能。在实际作业中,他们能够运用这些知识和技能,制定科学合理的安全管理计划和措施,确保作业过程中的安全。 2)熟悉森林火灾预防、人员安全防护等安全管理知识。森林火灾是森林作业中面临的重大安全隐患,作业人员了解森林火灾的成因、预防措施和扑救方法,能够在作业过程中采取有效的预防措施,避免火灾的发生。同时,他们也掌握了人员安全防护的知识和技能,能够正确使用安全防护设备,保障作业人员的生命安全。 3)能够制定和实施有效的安全管理措施,保障作业人员和森林资源的安全。作业人员会根据项目的特点和实际情况,制定详细的安全管理制度和操作规程,并严格监督执行。在作业过程中,会定期进行安全检查,及时发现和消除安全隐患。一旦发生安全事故,能够迅速启动应急预案,采取有效的救援措施,减少损失。 4)为应对突发事件提供安全管理保障。在森林作业中,可能会遇到各种突发事件,如森林火灾、山体滑坡、人员伤亡等。拥有森林安全管理证书的作业人员,具备应对突发事件的能力和经验,能够迅速组织救援和处理,保障作业人员的生命安全和森林资源的安全。 急救处理 应急培训考核记录 突发事件应急培训 培训内容 培训效果 考核意义 人员受伤应急培训 作业人员掌握了人员受伤的急救处理方法,如止血、包扎、心肺复苏等,能够在第一时间对伤员进行急救。 考核记录证明作业人员具备在人员受伤时进行有效急救的能力,提高了应对人员伤亡突发事件的能力。 设备故障应急培训 了解设备故障的常见原因和排除方法,能够在设备出现故障时迅速进行排查和修复,减少设备故障对作业的影响。 考核记录体现作业人员在设备故障时的应急处理能力,保障了作业设备的正常运行。 天气突变应急培训 掌握了天气突变时的应对措施,如暴雨、大风、雷电等天气情况下的安全防护和作业调整,确保作业人员的安全。 考核记录反映作业人员在恶劣天气条件下的应急反应能力,降低了天气因素对作业的影响。 应急响应流程培训 熟悉应急响应流程,包括信息上报、指挥协调、救援行动等环节,能够在突发事件发生时迅速、有序地进行应对。 考核记录证明作业人员能够按照应急响应流程进行操作,提高了应急处理的效率和效果。 信息上报机制培训 明确信息上报的渠道、内容和要求,能够及时、准确地将突发事件的情况上报给相关部门,为决策提供依据。 考核记录体现作业人员在信息上报方面的准确性和及时性,保障了信息的畅通。 应急处置步骤培训 掌握不同类型突发事件的应急处置步骤,能够根据实际情况采取正确的处置措施,减少损失。 考核记录反映作业人员在应急处置方面的能力和水平,提高了应对突发事件的实际效果。 1)进行人员受伤、设备故障、天气突变等突发事件应急培训。通过模拟不同类型的突发事件场景,让作业人员亲身体验和应对,提高他们的应急反应能力。在人员受伤应急培训中,会详细讲解急救知识和技能,包括止血、包扎、心肺复苏等操作方法,并进行实际演练,让作业人员熟练掌握。 2)培训内容包括应急响应流程、信息上报机制、应急处置步骤等。应急响应流程培训让作业人员了解在突发事件发生时,应该按照怎样的顺序和步骤进行响应,确保应急行动的迅速和有序。信息上报机制培训明确了信息上报的渠道、内容和要求,保证信息能够及时、准确地传递给相关部门。应急处置步骤培训则针对不同类型的突发事件,制定了具体的处置步骤和方法,让作业人员能够在实际操作中正确应对。 3)通过培训使人员熟悉应对突发事件的方法和技巧。在培训过程中,不仅传授理论知识,还通过实际操作和案例分析,让作业人员深入理解和掌握应对突发事件的方法和技巧。例如,在设备故障应急培训中,会讲解设备故障的常见原因和排除方法,并让作业人员进行实际操作,提高他们的故障排除能力。 4)考核记录证明人员具备应对突发事件的能力。考核内容包括理论知识考核和实际操作考核,全面检验作业人员对培训内容的掌握程度和应对突发事件的实际能力。只有通过考核的人员,才能证明他们具备应对突发事件的能力,能够在实际作业中发挥作用。 防火应急培训 1)开展森林火灾预防与应急扑救培训,提高防火意识和灭火技能。通过培训,作业人员了解了森林火灾的危害和成因,认识到防火工作的重要性。同时,学习了森林火灾的预防措施,如火源管控、防火巡查等,以及应急扑救的方法和技巧,如灭火器材的使用、火灾扑救的战术等。 2)培训火源管控措施、防火巡查机制、灭火器材使用等内容。火源管控措施包括对作业现场的用火管理、禁止野外用火等,确保火源得到有效控制。防火巡查机制要求作业人员定期对作业区域进行巡查,及时发现和消除火灾隐患。灭火器材使用培训让作业人员掌握了各种灭火器材的特点和使用方法,能够在火灾发生时迅速、有效地进行扑救。 3)确保人员能够正确识别火灾隐患并及时采取措施。在培训过程中,通过案例分析和实地教学,让作业人员学会如何识别森林火灾的隐患,如干燥的植被、易燃的垃圾等。同时,教导他们在发现火灾隐患时应该采取的措施,如及时报告、清理隐患等,避免火灾的发生。 4)考核记录体现人员在防火应急方面的能力水平。考核内容包括防火知识考核、灭火技能考核等,全面检验作业人员在防火应急方面的能力。通过考核记录,可以了解作业人员的学习效果和能力水平,为进一步的培训和提高提供依据。 防火巡查 灭火器材使用 火源管控 环境保护培训 1)组织林地作业环境保护培训,增强环保意识。培训中会强调森林生态系统的重要性,让作业人员认识到自己的行为对环境的影响。通过实际案例分析,让他们了解不合理的作业方式可能导致的环境问题,如水土流失、生物多样性减少等,从而增强他们的环保意识。 2)培训采伐剩余物处理、土壤保护、水源地避让等环保措施。采伐剩余物处理培训教导作业人员如何对采伐后的剩余物进行合理处理,如将有利用价值的剩余物分拣运出,对不可利用的剩余物进行截短或削片平铺到林地内,使之自然腐朽,以增强林地土壤肥力。土壤保护培训让作业人员了解土壤的重要性和保护方法,避免在作业过程中对土壤造成破坏。水源地避让培训则要求作业人员在作业过程中,避免对水源地造成污染和破坏。 3)使人员了解突发环境事件的应急响应流程。培训中会详细讲解突发环境事件的应急响应流程,包括事件报告、应急处置、后续监测等环节。让作业人员了解在遇到突发环境事件时应该如何应对,如何采取有效的措施减少对环境的影响。 4)考核记录反映人员对环境保护要求的掌握程度。考核内容包括环保知识考核和实际操作考核,全面检验作业人员对环境保护要求的掌握程度。通过考核记录,可以了解作业人员的学习效果和能力水平,为进一步的培训和提高提供依据。 采伐剩余物处理 岗位职责说明书 指挥人员职责 职责内容 具体工作 对项目的意义 统筹协调团队行动 负责统筹协调应急团队的行动,制定详细的应急响应策略。根据突发事件的性质和规模,合理调配人员和资源,确保应急行动的高效进行。 保障应急行动的有序开展,提高应急处理的效率和效果,减少损失。 掌握事件情况决策指挥 及时掌握突发事件的详细情况,包括事件的发生时间、地点、影响范围等。根据这些信息,做出准确的决策和指挥,确保应急行动的针对性和有效性。 确保应急决策的科学性和准确性,提高应急处理的成功率。 与外部部门沟通协调 与外部相关部门进行积极有效的沟通协调,如消防部门、医疗部门等。及时获取外部支持和资源,保障应急工作的顺利进行。 整合外部资源,提高应急处理的能力和水平,为项目的顺利进行提供保障。 监督评估应急过程 对整个应急过程进行全面的监督和评估,及时发现问题并提出改进措施。总结经验教训,为今后的应急工作提供参考。 不断提高应急处理的能力和水平,完善应急管理体系。 1)负责统筹协调应急团队的行动,制定应急响应策略。指挥人员需要根据项目的实际情况和突发事件的特点,制定科学合理的应急响应策略。在制定策略时,要充分考虑各种因素,如人员安全、森林资源保护、应急资源的调配等。同时,要明确各应急团队的职责和任务,确保应急行动的协调一致。 2)及时掌握突发事件的情况,做出准确的决策和指挥。在突发事件发生后,指挥人员要迅速了解事件的发生时间、地点、影响范围等情况,并根据这些信息做出准确的决策。在指挥过程中,要保持冷静、果断,及时调整应急策略,确保应急行动的有效性。 3)与外部相关部门进行沟通协调,保障应急工作的顺利进行。指挥人员需要与消防部门、医疗部门、林业部门等外部相关部门保持密切的沟通联系。及时向他们通报事件情况,请求他们的支持和配合。同时,要协调好各部门之间的工作,确保应急工作的顺利开展。 4)对整个应急过程进行监督和评估,总结经验教训。在应急过程中,指挥人员要对各应急团队的行动进行监督,确保他们按照应急策略和操作规程进行工作。应急工作结束后,要对整个应急过程进行评估,总结经验教训,为今后的应急工作提供参考。 指挥人员统筹协调 安全员职责 1)负责作业现场的安全检查和监督,及时发现和消除安全隐患。安全员要定期对作业现场进行全面的安全检查,包括设备设施的安全状况、作业人员的操作规范、安全防护措施的落实等方面。一旦发现安全隐患,要立即要求作业人员进行整改,并跟踪整改情况,确保隐患得到彻底消除。 2)指导作业人员正确使用安全防护设备,确保人员安全。安全员要向作业人员详细讲解安全防护设备的使用方法和注意事项,并进行实际操作示范。在作业过程中,要监督作业人员正确佩戴和使用安全防护设备,如安全帽、安全带、防护手套等,确保人员的生命安全。 3)在突发事件发生时,协助指挥人员进行现场安全管理。当突发事件发生时,安全员要迅速到达现场,协助指挥人员进行现场安全管理。包括设置警戒区域、疏散人员、维护现场秩序等工作,确保现场人员的安全和应急工作的顺利进行。 4)对安全事故进行调查和分析,提出改进措施。当发生安全事故时,安全员要及时对事故进行调查和分析,找出事故发生的原因和责任。根据调查结果,提出相应的改进措施,防止类似事故的再次发生。同时,要对事故进行总结和反思,不断完善安全管理制度和措施。 急救员职责 1)在人员受伤时,能够迅速到达现场进行急救处理。急救员要时刻保持警觉,一旦接到人员受伤的报告,要立即携带急救设备和药品赶到现场。在到达现场后,要迅速对伤员进行检查和评估,确定伤势的严重程度,并采取相应的急救措施。 2)掌握基本的急救知识和技能,如止血、包扎、心肺复苏等。急救员要经过专业的急救培训,熟练掌握基本的急救知识和技能。在实际操作中,要能够准确、迅速地进行急救处理,为伤员争取宝贵的救治时间。 3)协助医疗救助人员将伤员转运至医疗机构。在对伤员进行初步急救处理后,急救员要协助医疗救助人员将伤员安全地转运至医疗机构。在转运过程中,要密切关注伤员的病情变化,确保伤员的生命安全。 4)定期检查急救设备和药品的储备情况,确保其有效性。急救员要定期对急救设备和药品进行检查和维护,确保设备完好、药品充足。同时,要及时更新过期的药品和设备,保证在需要时能够正常使用。 突发事件预案 人员受伤处置流程 伤情初步评估标准 轻微擦伤评估 伤口位置判断 在本项目中,若有人员受伤,需仔细检查身体以确定伤口位置。像手指、脚趾等四肢末端,以及躯干非重要器官附近的擦伤,通常相对较轻。查看伤口是否靠近关节,若不影响关节活动且仅为皮肤表面损伤,可考虑为轻微擦伤。此外,观察伤口在背部、腹部等相对安全区域,且无深部组织损伤迹象,也可初步认定为轻微擦伤。这样能快速对伤情做出初步判断,为后续处理提供依据。 轻微擦伤评估 伤口大小判定 对于伤口大小的判定,使用尺子或其他标准测量工具测量伤口的长度和宽度。若伤口长度小于一定数值且宽度较窄,一般属于轻微擦伤范畴。同时,对比伤口与常见轻微擦伤的大小特征进行辅助判断。评估伤口深度时,若仅伤及表皮层未达真皮层,可进一步确定为轻微擦伤。以下是不同情况的伤口大小判定参考: 伤口长度 伤口宽度 伤口深度 判定结果 小于2厘米 小于0.5厘米 仅伤及表皮层 轻微擦伤 2-3厘米 0.5-1厘米 未达真皮层 可能为轻微擦伤 大于3厘米 大于1厘米 达真皮层 非轻微擦伤 出血情况评估 观察伤口的出血情况是评估伤情的重要环节。在本项目现场,若伤口处血液只是缓慢渗出且量较少,可初步判断为轻微擦伤导致的出血。查看血液颜色,若为鲜红色且不伴有大量凝血块,通常是轻微擦伤的表现。按压伤口周围,若出血能在短时间内自行停止,也可支持轻微擦伤的判断。通过对出血情况的准确评估,能更精准地确定伤情,采取合适的处理措施。 骨折初步判断 部位变形检查 在本项目中,若怀疑人员骨折,需仔细观察受伤的肢体或关节。对比正常一侧,查看是否有明显的弯曲、肿胀或缩短现象。检查受伤部位的轮廓是否与正常情况不同,若出现异常凸起或凹陷,可能存在骨折。对于怀疑骨折的部位,轻轻触摸周围组织,感受是否有不平整或变形的情况。及时准确地检查部位变形情况,有助于快速判断是否骨折,为后续治疗争取时间。 骨折初步判断 疼痛程度询问 与受伤人员沟通了解疼痛情况至关重要。询问其疼痛的具体感受,如是否为尖锐的刺痛、持续的胀痛等。了解受伤瞬间及之后的疼痛变化,若疼痛剧烈且持续不缓解,可能是骨折。让受伤人员尝试轻微活动受伤部位,观察其疼痛反应,若疼痛加剧,应高度怀疑骨折。通过详细询问疼痛程度,能更准确地判断伤情,为进一步治疗提供依据。 异常活动判断 在不造成二次伤害的前提下,轻轻活动受伤部位,感觉是否有异常的活动范围或角度。倾听是否有骨擦音,这是骨折的重要体征之一。若发现受伤部位有不正常的活动或听到骨擦音,应立即停止活动并采取固定措施。在本项目中,及时准确地判断异常活动情况,能有效避免伤情加重,保障受伤人员的安全。 昏迷状态识别 呼喊反应观察 在本项目现场,若人员受伤可能处于昏迷状态,需站在其耳边大声呼喊名字或发出其他有意义的声音,观察是否有睁眼、转头等回应动作。多次呼喊确保声音清晰且音量足够,以准确判断反应。若呼喊后无任何反应,应进一步采取其他识别方法。及时识别昏迷状态,能为后续的急救争取宝贵时间。 昏迷状态识别 拍打刺激检查 用适当力度拍打受伤人员肩部,注意避免造成额外伤害。观察其是否有身体的轻微抖动、皱眉等反应,以此判断意识状态。若拍打后仍无反应,应高度警惕昏迷情况。通过拍打刺激检查,能更准确地识别昏迷状态,为后续医疗救治提供重要信息。 瞳孔反射检查 使用手电筒照射受伤人员的瞳孔,观察瞳孔的收缩情况。对比两侧瞳孔的大小是否一致,若出现一侧瞳孔散大或缩小,可能提示昏迷程度较深。记录瞳孔对光反射的时间和程度,为后续医疗救治提供重要信息。在本项目中,准确进行瞳孔反射检查,有助于及时了解受伤人员的昏迷情况,采取合适的救治措施。 安全保障措施 医疗救助通道联络表 附近医院信息 医院名称收集 为保障本项目中受伤人员能及时获得医疗救助,需通过多种渠道收集临洮县衙下集镇、南屏镇、玉井镇周边的医院名称。可借助当地政府部门、医疗机构官网等途径查找。对收集到的医院名称进行整理和核实,确保信息的准确性。将确定的医院名称记录在联络表中,方便后续使用。 医院地址记录 详细记录每家医院的具体地址,包括街道名称、门牌号等信息。利用地图软件或实地考察的方式,确保地址信息的精确性。在联络表中注明医院地址的同时,可附上简要的路线说明,方便救援人员快速到达。以下是部分医院地址记录: 医院名称 医院地址 路线说明 XXX医院 临洮县衙下集镇XXX街道XXX号 从项目地出发,沿XXX路直行至XXX路口右转 XXX卫生院 临洮县南屏镇XXX村XXX组 经XXX大道,过XXX桥后左转 联系电话获取 拨打当地的查号台或直接联系医院,获取医院的紧急联系电话。记录医院的值班电话、急救电话等重要联系方式,确保在紧急情况下能够及时沟通。对获取到的联系电话进行测试,验证其有效性,并将其准确记录在联络表中。在本项目中,及时获取并准确记录医院联系电话,能保障受伤人员及时得到医疗救治。 急救中心联络 急救号码查找 通过当地的政府公告、电话黄页等途径,查找临洮县急救中心的官方联系号码。向当地居民或相关部门咨询,确认急救中心号码的准确性。将急救中心号码醒目地记录在联络表中,并确保救援人员熟知。这样在本项目中遇到紧急情况时,能迅速联系急救中心。 响应时间了解 与急救中心沟通,了解其在不同时间段的平均响应时间。询问急救中心在特殊情况下,如交通拥堵、恶劣天气等的响应时间变化情况。根据了解到的响应时间信息,合理安排救援行动,确保伤员能够得到及时救治。在本项目中,了解急救中心响应时间,有助于提高救援效率。 定期沟通机制 安排专人与急救中心建立定期的沟通渠道,及时了解急救中心的工作动态和资源情况。定期向急救中心反馈项目区域内的人员受伤情况和应急需求,以便急救中心做好相应准备。通过沟通机制,加强与急救中心的协作,提高应急救援的效率和效果。以下是定期沟通机制的部分内容: 沟通时间 沟通内容 沟通方式 每周一 了解急救中心资源情况 电话沟通 每月初 反馈项目区域受伤情况 邮件沟通 医生专家资源 专家信息收集 通过医院推荐、行业协会介绍等方式,收集临洮县在骨科、外科、急诊科等相关领域的医生专家信息。对收集到的专家信息进行筛选和整理,确保其具备丰富的临床经验和专业知识。将符合要求的医生专家信息记录在联络表中,为应急救援提供专业支持。以下是部分医生专家信息: 专家姓名 所在医院 专业特长 XXX医生 XXX医院 擅长治疗骨折 XXX专家 XXX卫生院 处理创伤经验丰富 特长及联系方式 详细记录每位医生专家的专业特长,如擅长治疗骨折、处理创伤等。获取医生专家的手机号码、电子邮箱等联系方式,确保在紧急情况下能够迅速联系到他们。对医生专家的联系方式进行定期更新,保证信息的有效性。在本项目中,准确记录专家特长及联系方式,能在紧急时快速获得专业支持。 专家姓名 专业特长 手机号码 电子邮箱 XXX医生 擅长治疗骨折 13XXX XXX@XXX.com XXX专家 处理创伤经验丰富 15XXX XXX@XXX.net 应急调用机制 制定医生专家的应急调用流程,明确在何种情况下可以调用专家以及调用的方式和程序。与医生专家提前沟通,征得他们在紧急情况下参与救援的同意,并告知其相关责任和义务。建立医生专家的应急值班制度,确保在任何时候都有专家能够及时响应救援需求。在本项目中,完善的应急调用机制能保障受伤人员得到及时专业的救治。 伤员转运路线规划 至附近医院路线 最短路线规划 使用地图软件或专业的路线规划工具,结合本项目所在地与附近医院的位置信息,计算出最短的行车路线。考虑不同时间段的交通流量,对最短路线进行优化和调整,确保在紧急情况下能够快速到达医院。对规划好的最短路线进行实地勘察,验证其可行性和准确性。合理规划最短路线,能为伤员争取宝贵的救治时间。 伤员转运路线规划 道路状况选择 在规划转运路线时,了解路线上的道路类型,优先选择高速公路、主干道等路况较好的道路。查询交通信息平台,避开交通拥堵区域和施工路段,减少转运时间。考虑天气等因素对道路状况的影响,提前做好应对措施。选择合适的道路状况,能保障伤员转运的高效和安全。 地标转弯标记 在规划好的路线上,标记出重要的地标,如加油站、商场、学校等,以便驾驶员在行驶过程中能够快速定位。明确路线上的转弯点和路口,标注转弯方向和注意事项,避免驾驶员走错路。将标记好的路线图提供给驾驶员,并进行详细的说明和讲解。清晰的地标转弯标记,能确保驾驶员准确行驶。 特殊情况备用线 备用路线制定 针对可能出现的交通拥堵、道路施工等情况,提前规划多条备用路线。考虑备用路线的距离、路况和通行能力,确保在特殊情况下能够快速、安全地转运伤员。对备用路线进行实地考察,了解路线上的交通标志、信号灯等情况。制定备用路线能应对突发状况,保障伤员转运。 可行性评估 分析备用路线的道路状况、交通流量和通行条件,评估其在特殊情况下的可行性。计算备用路线的通行时间,与主路线进行对比,选择最合适的备用路线。考虑备用路线上的救援资源和医疗设施,确保在转运过程中能够得到及时的支持。通过可行性评估,能选择出最佳备用路线。 备用路线 道路状况 交通流量 通行时间 可行性 路线一 路况较好 车流量少 30分钟 高 路线二 有部分路段施工 车流量较大 40分钟 中 实时信息获取 与当地交警部门建立联系,通过电话、短信或其他方式,及时获取道路的实时信息。关注交通广播、社交媒体等渠道,了解道路的最新情况和交通管制信息。根据获取的实时信息,及时调整转运路线,确保伤员能够尽快到达医院。及时获取实时信息,能灵活调整转运路线。 安全保障措施 车辆设备准备 对转运车辆进行全面的检查和维护,确保车辆的刹车、轮胎、灯光等性能良好。在车辆上配备必要的急救设备,如担架、心脏除颤器、氧气瓶等,以及常用的急救药品。定期对急救设备和药品进行检查和更新,确保其处于有效状态。充分的车辆设备准备,能保障伤员转运途中的安全。 人员配备安排 安排经验丰富、驾驶技术熟练的驾驶员负责转运伤员,确保行车安全。配备专业的医护人员随行,在转运过程中对伤员进行持续的监护和治疗。对驾驶员和医护人员进行培训,提高他们在紧急情况下的应对能力和协作能力。合理的人员配备安排,能保障伤员得到优质的转运服务。 医院沟通协调 在转运伤员前,与接收医院进行沟通,告知伤员的病情、人数和预计到达时间。协助医院做好接收伤员的准备工作,如安排病房、准备急救设备等。保持与医院的联系,及时反馈伤员在转运过程中的情况,确保医院能够做好充分的准备。良好的医院沟通协调,能保障伤员顺利入院治疗。 现场急救物资清单 包扎止血用品 绷带规格准备 准备多种宽度和长度的绷带,以满足本项目中不同伤口的包扎需求。确保绷带有良好的弹性和透气性,避免对伤口造成压迫和不适。对绷带进行定期检查和更换,保证其质量和卫生。合适的绷带规格准备,能有效进行伤口包扎。 止血纱布配备 选择具有良好止血性能的纱布,能够快速吸收血液,形成凝血块。配备足够数量的止血纱布,以应对不同程度的出血情况。将止血纱布存放在干燥、清洁的环境中,防止受潮和污染。以下是止血纱布的配备情况: 纱布规格 数量 存放位置 5cm×5cm 100块 急救箱上层 10cm×10cm 50块 急救箱下层 创可贴准备 准备不同尺寸的创可贴,适用于各种轻微擦伤和割伤。确保,创可贴的粘性和透气性良好,能够有效保护伤口。检查创可贴的保质期,及时更换过期的产品。充足的创可贴准备,能应对轻微伤口。 固定支撑器材 夹板规格选择 根据本项目中不同部位的骨折情况,选择合适长度和宽度的夹板。确保夹板具有一定的强度和柔韧性,能够有效固定骨折部位。对夹板进行消毒处理,避免感染。合适的夹板规格选择,能保障骨折部位固定效果。 颈托功能要求 选择具有良好支撑性能的颈托,能够有效固定颈部,减轻颈部压力。确保颈托的尺寸合适,佩戴舒适,不会对颈部造成压迫。定期检查颈托的质量和性能,及时更换损坏的颈托。优质的颈托能为颈部受伤人员提供有效支撑。 担架质量标准 选择结实耐用、轻便易携带的担架,确保能够安全地搬运伤员。确保担架的承载能力符合要求,能够承受伤员的重量。对担架进行定期维护和保养,保证其正常使用。符合标准的担架,能保障伤员搬运安全。 急救药品储备 退烧药种类 储备常用的退烧药,如对乙酰氨基酚、布洛芬等。根据药品的说明书,合理控制退烧药的剂量和使用方法。定期检查退烧药的保质期,及时更换过期药品。充足的退烧药储备,能应对发热症状。 急救药品储备 止痛药选择 选择适合不同疼痛程度的止痛药,如阿司匹林、吗啡等。注意止痛药的副作用和禁忌证,避免不合理使用。将止痛药存放在阴凉、干燥的地方,防止药品变质。以下是部分止痛药的选择情况: 止痛药名称 适用疼痛程度 存放位置 阿司匹林 轻度疼痛 急救箱中层 吗啡 重度疼痛 专用药柜 消毒药水准备 准备碘伏、酒精等消毒药水,用于伤口的消毒处理。确保消毒药水的浓度符合要求,能够有效杀灭细菌和病毒。对消毒药水进行妥善保存,避免挥发和泄漏。合适的消毒药水准备,能有效进行伤口消毒。 事故信息上报机制 上报信息内容 时间地点报告 在本项目中,若发生事故,需准确记录事故发生的具体时间,精确到分钟。详细描述事故发生的地点,包括临洮县衙下集镇、南屏镇、玉井镇的具体村庄、路段等信息。使用地图定位或其他方式,确保时间和地点信息的准确性。及时准确的时间地点报告,能为后续处理提供重要依据。 人员情况说明 说明受伤人员的数量、性别、年龄等基本情况。简要描述受伤人员的伤情,如骨折、擦伤、昏迷等。提供受伤人员的联系方式或家属信息,以便及时通知。以下是人员情况说明示例: 受伤人员姓名 性别 年龄 伤情描述 联系方式 XXX 男 30岁 骨折 13XXX XXX 女 25岁 擦伤 15XXX 事故经过描述 清晰、客观地描述事故的大致经过,包括事故发生的原因、现场情况等。避免主观臆断和猜测,确保描述的真实性和准确性。如有相关证据,如照片、视频等,一并提供给上报部门。准确的事故经过描述,有助于分析事故原因。 上报流程步骤 现场报告要求 现场人员发现事故后,应立即停止手中的工作,第一时间向应急指挥中心报告。报告时要清晰、准确地传达事故信息,不得隐瞒或虚报。配合应急指挥中心的询问,提供详细的事故情况。以下是现场报告要求的部分内容: 报告内容 报告要求 事故时间 精确到分钟 事故地点 详细描述 受伤人员情况 准确说明 中心核实汇报 应急指挥中心接到报告后,对信息进行核实和整理。确认信息准确无误后,及时向上级主管部门汇报事故情况。在汇报过程中,要遵循上级部门的要求和指示,确保信息传递的及时性和准确性。及时的中心核实汇报,能保障信息有效传达。 信息更新频率 按照规定的时间间隔,如每小时或每两小时,向相关部门更新事故的最新情况。包括受伤人员的救治进展、事故处理情况等信息。确保信息更新的及时性和准确性,为决策提供有力支持。定期的信息更新,能让相关部门及时了解事故动态。 责任人员确定 现场报告责任 指定现场的一名人员作为报告责任人,负责及时、准确地向应急指挥中心报告事故信息。明确报告责任人的职责和义务,确保其能够认真履行报告职责。对报告责任人进行培训,提高其报告信息的能力和水平。明确的现场报告责任,能保障事故信息及时上报。 指挥中心负责 确定应急指挥中心的负责人,全面负责事故信息的核实、整理和上报工作。明确指挥中心负责人的职责和权限,确保其能够有效地组织和协调应急处置工作。对指挥中心负责人进行考核,确保其工作的质量和效率。以下是指挥中心负责人的职责情况: 负责人姓名 职责 考核标准 XXX 信息核实、整理和上报 信息准确性、及时性 上级对接落实 落实一名人员作为与上级主管部门的对接人,负责向上级部门汇报事故情况。明确对接人的职责和任务,确保其能够及时、准确地传达上级部门的指示和要求。加强对接人与上级部门的沟通和联系,建立良好的工作关系。有效的上级对接落实,能保障信息上传下达。 设备故障应急响应 故障排查操作指南 故障初步判断 外观检查要点 1)仔细检查设备外壳是否有裂缝、划痕或凹陷,这些损伤可能会影响设备的...
临洮县林业和草原局2024年森林质量提升项目投标方案.docx
下载提示

1.本文档仅提供部分内容试读;

2.支付并下载文件,享受无限制查看;

3.本网站所提供的标准文本仅供个人学习、研究之用,未经授权,严禁复制、发行、汇编、翻译或网络传播等,侵权必究;

4.左侧添加客服微信获取帮助;

5.本文为word版本,可以直接复制编辑使用。


这个人很懒,什么都没留下
未认证用户 查看用户
该文档于 上传
推荐文档
×
精品标书制作
百人专家团队
擅长领域:
工程标 服务标 采购标
16852
已服务主
2892
中标量
1765
平台标师
扫码添加客服
客服二维码
咨询热线:192 3288 5147
公众号
微信客服
客服