文库 服务类投标方案 林业服务

柳河县园地、林地、草地等别更新制定工作投标方案.docx

DOCX   999页   下载470   2025-09-08   浏览31   收藏79   点赞711   评分-   579258字   198.00

AI慧写标书

十分钟千页标书高效生成

温馨提示:当前文档最多只能预览 15 页,若文档总页数超出了 15 页,请下载原文档以浏览全部内容。
柳河县园地、林地、草地等别更新制定工作投标方案.docx 第1页
柳河县园地、林地、草地等别更新制定工作投标方案.docx 第2页
柳河县园地、林地、草地等别更新制定工作投标方案.docx 第3页
柳河县园地、林地、草地等别更新制定工作投标方案.docx 第4页
柳河县园地、林地、草地等别更新制定工作投标方案.docx 第5页
柳河县园地、林地、草地等别更新制定工作投标方案.docx 第6页
柳河县园地、林地、草地等别更新制定工作投标方案.docx 第7页
柳河县园地、林地、草地等别更新制定工作投标方案.docx 第8页
柳河县园地、林地、草地等别更新制定工作投标方案.docx 第9页
柳河县园地、林地、草地等别更新制定工作投标方案.docx 第10页
柳河县园地、林地、草地等别更新制定工作投标方案.docx 第11页
柳河县园地、林地、草地等别更新制定工作投标方案.docx 第12页
柳河县园地、林地、草地等别更新制定工作投标方案.docx 第13页
柳河县园地、林地、草地等别更新制定工作投标方案.docx 第14页
柳河县园地、林地、草地等别更新制定工作投标方案.docx 第15页
剩余984页未读, 下载浏览全部

开通会员, 优惠多多

6重权益等你来

首次半价下载
折扣特惠
上传高收益
特权文档
AI慧写优惠
专属客服
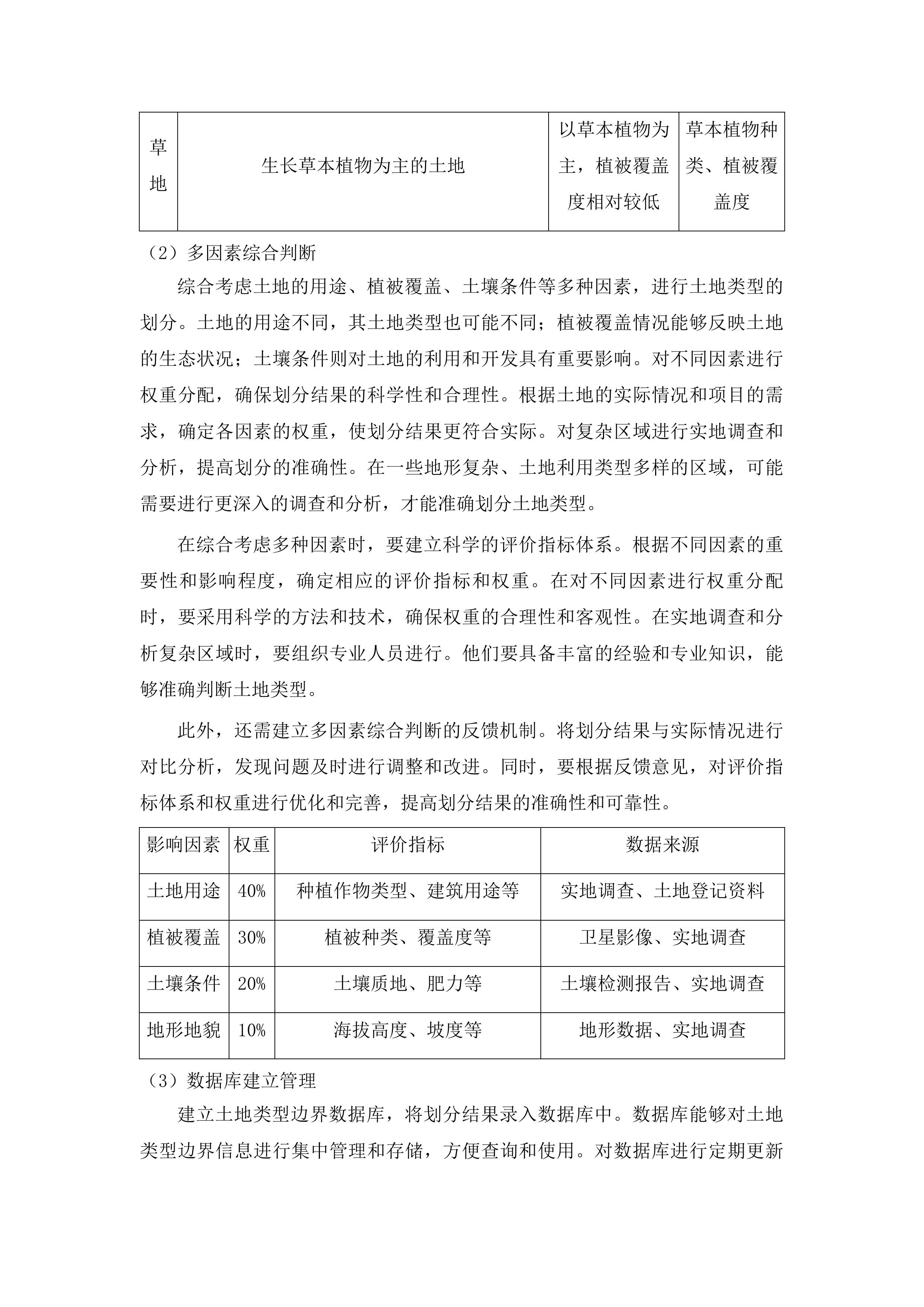
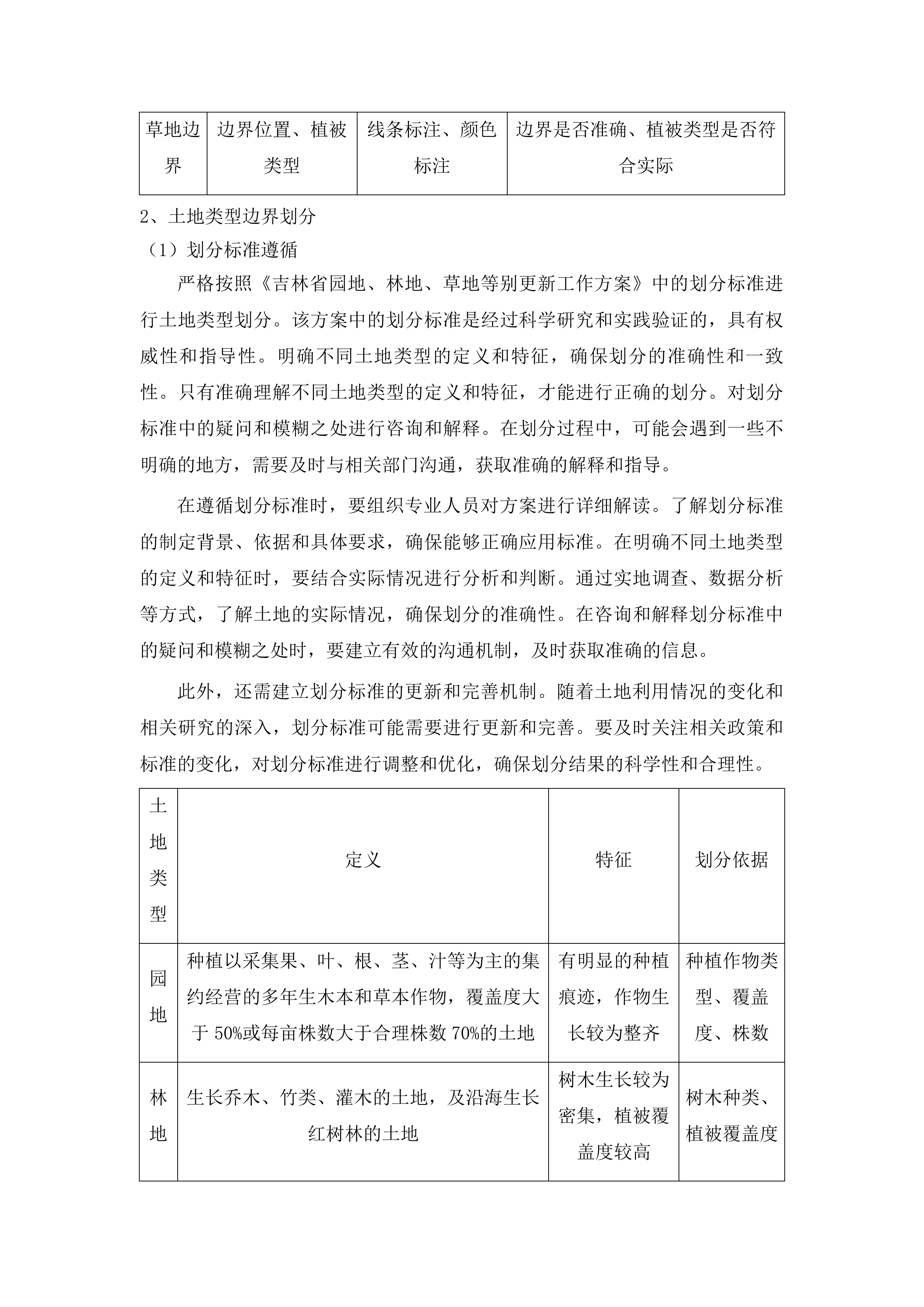
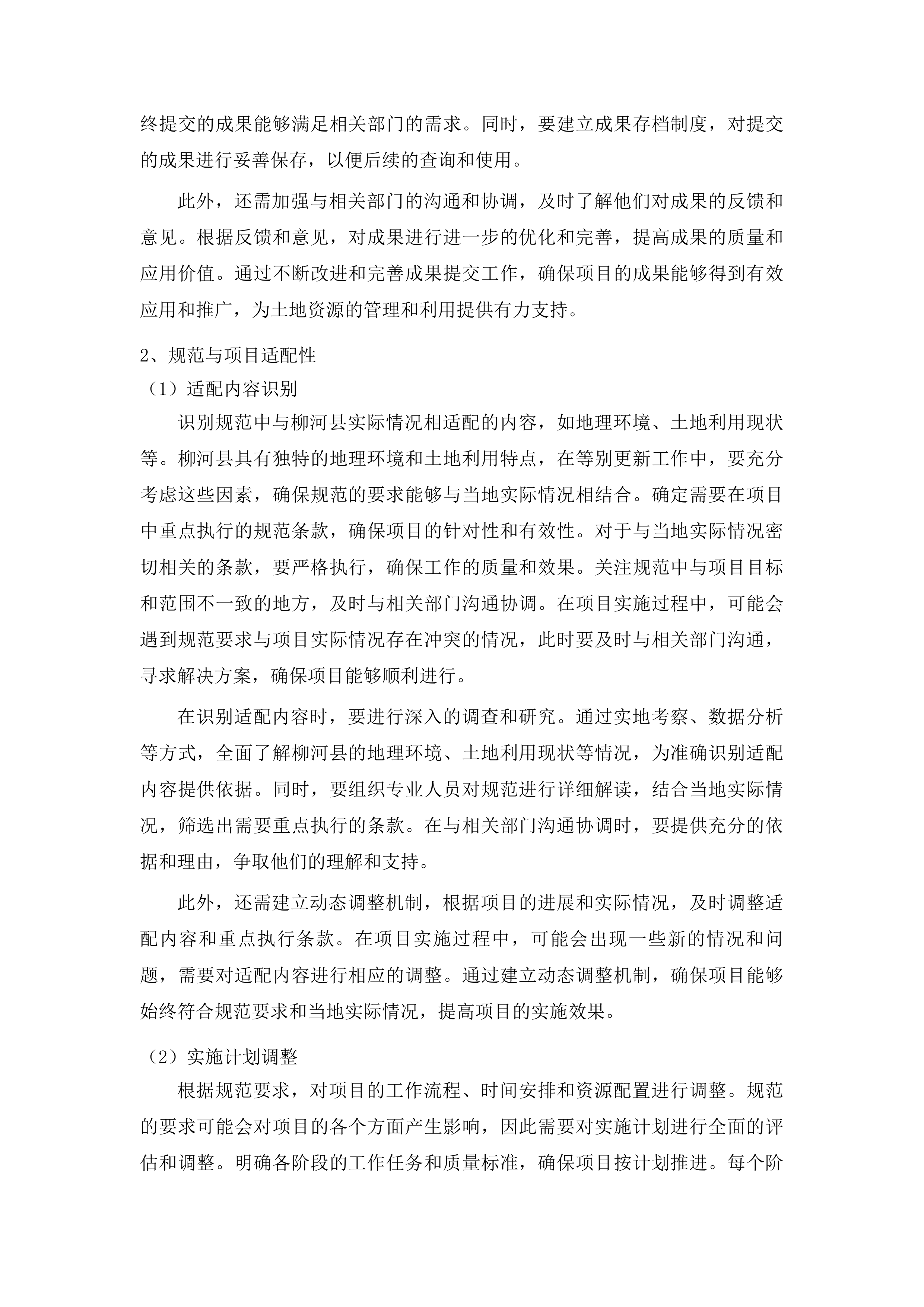
柳河县园地、林地、草地等别更新制定工作投标方案 第一章 项目实施方案 4 第一节 总体项目实施方案 5 一、 项目目标与范围界定 5 二、 组织架构与资源配置 25 三、 实施阶段与节点控制 37 四、 重点难点应对策略 56 第二节 岗位职责与工作流程 76 一、 核心岗位职责划分 76 二、 全流程工作规范 89 三、 岗位协作机制 102 四、 人员资质与培训 125 第三节 规章制度 139 一、 项目管理制度 139 二、 质量保障体系 156 三、 安全管理规范 173 四、 应急处理机制 187 第四节 技术依据 201 一、 政策技术规范 201 二、 基础数据来源 216 三、 技术方法标准 237 四、 技术支持体系 258 第五节 成果提交方案 268 一、 成果内容组成 268 二、 提交时间规划 274 三、 成果审核机制 287 四、 成果格式要求 299 五、 成果归档移交 317 第二章 服务质量保证措施及承诺 332 第一节 服务质量控制内容 332 一、 园地等别更新数据采集质量控制 333 二、 林地草地等别更新数据处理质量控制 348 三、 成果编制与审核质量控制 355 第二节 服务质量控制方法 370 一、 项目质量管理体系构建 370 二、 标准化作业流程实施 384 三、 阶段性成果评审机制 389 第三节 服务质量控制措施 404 一、 技术交底与质量检查 404 二、 质量监督与抽检复核 418 三、 问题反馈与整改机制 432 第四节 服务质量承诺 449 一、 成果质量标准承诺 449 二、 服务过程执行承诺 467 三、 质量问题责任承诺 481 第三章 工作进度计划与措施 498 第一节 工作进度计划安排 498 一、 关键节点时间规划 498 二、 分阶段任务实施安排 508 三、 进度管控支撑体系 520 第二节 工作进度管理措施 538 一、 动态监控机制构建 538 二、 预警与调整机制设计 556 三、 管理职责分工体系 578 第三节 工作进度保证措施 590 一、 团队与资源保障 590 二、 数据与质量保障 600 三、 外协任务管控 612 第四章 组织协调及保证措施 619 第一节 组织协调内容 619 一、 采购方定期沟通机制 619 二、 主管部门信息对接流程 629 三、 项目内部任务协调机制 635 四、 协作单位业务衔接流程 649 第二节 组织协调方法 668 一、 项目例会管理制度 668 二、 项目管理软件应用方案 688 三、 专职协调人员岗位职责 710 四、 应急协调预案体系 731 第三节 组织协调保证措施 748 一、 岗位职责明确机制 748 二、 信息共享平台建设 761 三、 协调执行考核制度 767 四、 专职协调团队配置 787 第五章 服务承诺 811 第一节 小时实时服务 811 一、 全天候不间断服务保障 811 二、 服务流程规范说明 825 三、 服务承诺文件 836 第二节 人员要求承诺 846 一、 项目团队人员构成 846 二、 人员培训与上岗 862 三、 人员稳定性保障 869 第六章 设备投入 888 第一节 主要测量仪器 888 一、 测量仪器清单详情 888 二、 性能技术要求匹配 897 第二节 试验仪器设备 905 一、 试验设备配置情况 905 二、 分析处理能力保障 915 第三节 交通工具配置 923 一、 项目交通保障方案 923 二、 现场服务交通安排 932 第四节 办公与计算设备 941 一、 办公设备配置详情 941 二、 计算设备性能保障 950 第五节 设备照片及证明 955 一、 测量仪器照片材料 955 二、 试验设备证明文件 968 三、 交通工具照片扫描件 977 四、 办公设备状态证明 988 项目实施方案 总体项目实施方案 项目目标与范围界定 吉林省技术规范解析 规范核心要点梳理 目标原则解读 深入理解规范中关于园地、林地、草地等别更新的目标,这是明确工作方向的基础。只有清晰把握目标,才能确保各项工作围绕此核心展开,避免出现偏差。同时,要精准把握规范所遵循的科学性、客观性、实用性等原则。科学性原则要求运用科学的方法和技术进行等别更新工作,保证结果的准确性;客观性原则确保工作过程不受主观因素干扰,真实反映土地的实际情况;实用性原则则强调成果要能满足实际应用需求。根据这些目标和原则,制定项目实施的具体策略和方法,确保工作成果符合规范要求,为后续的成果应用和管理提供有力支持。 在实际操作中,需将目标和原则细化到每一个工作环节。例如,在数据采集阶段,依据科学性原则选择合适的采集方法和技术,保证数据的准确性和可靠性;在数据分析阶段,遵循客观性原则,对数据进行公正、客观的分析,避免人为因素的影响;在成果应用阶段,按照实用性原则,确保成果能够为相关部门的决策提供有效的参考。通过将目标和原则融入到项目的各个环节,确保项目的顺利实施和高质量完成。 此外,还需定期对项目实施情况进行评估和调整,确保工作始终朝着既定目标前进。在评估过程中,要对照目标和原则,检查各项工作是否符合要求,发现问题及时进行整改。同时,根据实际情况对具体策略和方法进行优化和完善,以适应项目的变化和发展。通过持续的评估和调整,不断提高项目的实施水平和成果质量,确保项目能够达到预期的目标。 数据要求分析 明确规范中对数据采集的范围、精度和方法的要求至关重要。数据采集范围的确定直接关系到工作的全面性和准确性,只有涵盖了所有相关区域和数据类型,才能保证等别更新的完整性。精度要求则决定了数据的质量,高精度的数据能够为等别更新提供更可靠的依据。在选择数据采集方法时,要根据实际情况选择合适的技术和手段,确保数据的准确性和可靠性。同时,掌握数据处理的流程和标准,包括数据清洗、转换和整合等环节。数据清洗能够去除数据中的噪声和错误,提高数据的质量;数据转换可以将不同格式和标准的数据进行统一,便于后续的分析和处理;数据整合则能够将分散的数据进行集中管理,提高数据的利用效率。 了解数据分析的方法和指标也是等别更新的关键。数据分析方法的选择要根据数据的特点和等别更新的要求进行确定,确保能够从数据中提取有用的信息。指标的设定要科学合理,能够准确反映土地的质量和等级。通过对数据的深入分析,为等别更新提供科学依据,确保更新结果的准确性和可靠性。在实际操作中,要建立完善的数据管理体系,对数据采集、处理和分析的全过程进行严格监控和管理,确保数据的质量和安全。 此外,还需加强对数据的备份和存储管理,防止数据丢失和损坏。定期对数据进行检查和维护,确保数据的时效性和准确性。同时,要建立数据共享机制,促进数据的流通和利用,提高工作效率和质量。通过加强数据管理,为等别更新工作提供坚实的数据支持,确保项目的顺利实施。 成果提交规定 熟悉规范中对成果提交的格式要求,如数据库、图件、报告等的格式规范。不同的成果类型有不同的格式要求,必须严格按照规范进行整理和提交,以确保成果的规范性和一致性。明确成果内容的详细要求,确保包含必要的信息和分析结果。成果内容要全面、准确地反映等别更新的过程和结果,为相关部门的决策提供有力支持。掌握成果质量的评定标准,保证成果符合国家现行相关规范合格标准。评定标准涵盖了成果的准确性、完整性、一致性等多个方面,只有达到这些标准,才能确保成果的质量和可靠性。 在成果提交过程中,要建立严格的审核机制,对成果的格式、内容和质量进行全面检查。审核人员要具备专业的知识和丰富的经验,能够准确判断成果是否符合规范要求。对于不符合要求的成果,要及时进行整改和完善,确保最终提交的成果能够满足相关部门的需求。同时,要建立成果存档制度,对提交的成果进行妥善保存,以便后续的查询和使用。 此外,还需加强与相关部门的沟通和协调,及时了解他们对成果的反馈和意见。根据反馈和意见,对成果进行进一步的优化和完善,提高成果的质量和应用价值。通过不断改进和完善成果提交工作,确保项目的成果能够得到有效应用和推广,为土地资源的管理和利用提供有力支持。 规范与项目适配性 适配内容识别 识别规范中与柳河县实际情况相适配的内容,如地理环境、土地利用现状等。柳河县具有独特的地理环境和土地利用特点,在等别更新工作中,要充分考虑这些因素,确保规范的要求能够与当地实际情况相结合。确定需要在项目中重点执行的规范条款,确保项目的针对性和有效性。对于与当地实际情况密切相关的条款,要严格执行,确保工作的质量和效果。关注规范中与项目目标和范围不一致的地方,及时与相关部门沟通协调。在项目实施过程中,可能会遇到规范要求与项目实际情况存在冲突的情况,此时要及时与相关部门沟通,寻求解决方案,确保项目能够顺利进行。 在识别适配内容时,要进行深入的调查和研究。通过实地考察、数据分析等方式,全面了解柳河县的地理环境、土地利用现状等情况,为准确识别适配内容提供依据。同时,要组织专业人员对规范进行详细解读,结合当地实际情况,筛选出需要重点执行的条款。在与相关部门沟通协调时,要提供充分的依据和理由,争取他们的理解和支持。 此外,还需建立动态调整机制,根据项目的进展和实际情况,及时调整适配内容和重点执行条款。在项目实施过程中,可能会出现一些新的情况和问题,需要对适配内容进行相应的调整。通过建立动态调整机制,确保项目能够始终符合规范要求和当地实际情况,提高项目的实施效果。 实施计划调整 根据规范要求,对项目的工作流程、时间安排和资源配置进行调整。规范的要求可能会对项目的各个方面产生影响,因此需要对实施计划进行全面的评估和调整。明确各阶段的工作任务和质量标准,确保项目按计划推进。每个阶段的工作任务要明确具体,质量标准要清晰可测,以便对工作进展进行有效的监控和评估。制定调整后的实施计划,并组织相关人员进行培训和学习。调整后的实施计划要及时传达给相关人员,确保他们了解新的工作要求和流程。通过培训和学习,提高相关人员的业务水平和工作能力,确保他们能够熟练掌握和执行新的实施计划。 在调整实施计划时,要充分考虑项目的实际情况和资源状况。合理安排工作流程和时间节点,避免出现任务过于集中或时间安排不合理的情况。同时,要根据工作任务的需求,合理配置资源,确保资源的有效利用。在组织培训和学习时,要采用多种方式,如集中授课、现场演示、案例分析等,提高培训的效果。 此外,还需建立实施计划的监控和评估机制。定期对实施计划的执行情况进行检查和评估,及时发现问题并采取相应的措施进行解决。通过不断优化实施计划,确保项目能够按时、高质量地完成。 影响评估与应对 评估规范对项目进度的影响,制定合理的进度控制措施,确保在服务工期内完成项目。规范的要求可能会增加一些工作环节或提高工作标准,从而对项目进度产生影响。因此,需要对规范的影响进行全面评估,并制定相应的进度控制措施。分析规范对项目质量的要求,加强质量管控,保证成果质量符合标准。规范对质量的要求是项目实施的重要依据,必须严格按照要求进行质量管控。考虑规范对项目成本的影响,合理安排资源,控制成本支出。规范的要求可能会导致一些额外的成本支出,需要在项目实施过程中进行合理控制。 在评估规范对项目进度的影响时,要对各项工作任务进行详细的分析和评估,确定可能影响进度的因素。根据评估结果,制定相应的进度控制措施,如增加资源投入、优化工作流程等。在加强质量管控方面,要建立严格的质量检查制度,对每个工作环节进行质量检查,确保不符合质量要求的工作不进入下一个环节。在控制成本支出方面,要对项目成本进行全面的预算和管理,合理安排资源,避免不必要的浪费。 此外,还需建立风险预警机制,及时发现和应对可能出现的风险。在项目实施过程中,可能会遇到各种风险,如技术难题、资源短缺、天气变化等。通过建立风险预警机制,能够及时发现这些风险,并采取相应的措施进行应对,确保项目能够顺利进行。 规范执行保障措施 监督机制建立 设立专门的监督小组,负责对项目实施过程中的规范执行情况进行监督。监督小组要由专业人员组成,具备丰富的项目管理和规范执行经验。制定监督计划和检查标准,定期对项目进行检查和评估。监督计划要明确检查的内容、方法和时间节点,检查标准要具体、可操作。及时发现和纠正规范执行过程中的问题,确保项目按规范要求推进。在检查过程中,如发现问题要及时记录,并要求相关人员进行整改,确保问题得到及时解决。 在设立监督小组时,要明确其职责和权限。监督小组要独立于项目实施团队,确保监督的公正性和客观性。在制定监督计划和检查标准时,要充分考虑项目的特点和规范的要求。根据项目的不同阶段和工作内容,制定相应的检查标准,确保检查的针对性和有效性。在发现问题后,要及时与相关人员沟通,了解问题产生的原因,并共同制定解决方案。 此外,还需建立监督结果的反馈和处理机制。监督小组要定期将检查结果反馈给项目实施团队和相关部门,对发现的问题进行跟踪和督促整改。同时,要对监督工作进行总结和分析,不断完善监督机制,提高监督工作的质量和效果。 团队培训提升 组织项目团队成员参加规范培训,深入学习规范的内容和要求。培训要邀请专业的讲师进行授课,确保团队成员能够全面、深入地理解规范。通过案例分析、模拟操作等方式,提高团队成员对规范的应用能力。案例分析能够让团队成员了解规范在实际项目中的应用情况,模拟操作则能够让他们在实践中掌握规范的要求。定期组织培训效果评估,及时调整培训内容和方式。通过评估培训效果,了解团队成员对规范的掌握程度和应用能力,根据评估结果调整培训内容和方式,提高培训的针对性和有效性。 在组织培训时,要根据团队成员的不同岗位和职责,制定个性化的培训方案。对于技术人员,要重点培训规范中的技术要求和操作方法;对于管理人员,要重点培训规范中的管理要求和流程。在案例分析和模拟操作环节,要选择具有代表性的案例和场景,让团队成员能够更好地理解和应用规范。在评估培训效果时,要采用多种方式,如考试、实际操作考核等,确保评估结果的准确性和客观性。 此外,还需建立培训档案,记录团队成员的培训情况和考核结果。培训档案可以作为团队成员绩效考核和晋升的重要依据,激励团队成员积极参加培训,提高自身的业务水平。 培训方式 培训内容 培训时间 培训讲师 考核方式 集中授课 规范内容解读 XXX年XXX月XXX日 专业讲师 考试 案例分析 实际案例讲解 XXX年XXX月XXX日 项目负责人 小组讨论 模拟操作 实际场景模拟 XXX年XXX月XXX日 技术骨干 实际操作考核 奖惩制度制定 制定规范执行的奖惩制度,对严格遵守规范的团队成员进行奖励。奖励可以包括物质奖励和精神奖励,如奖金、荣誉证书等,激励团队成员积极主动地执行规范。对违反规范的行为进行惩罚,追究相关人员的责任。惩罚措施可以包括警告、罚款、辞退等,确保团队成员严格遵守规范。通过奖惩制度,营造良好的工作氛围,提高团队成员的规范执行意识。 在制定奖惩制度时,要明确奖励和惩罚的标准和条件。奖励标准要具体、可量化,让团队成员清楚知道达到什么条件可以获得奖励;惩罚条件要明确、严格,让团队成员知道违反规范会受到什么惩罚。在实施奖惩制度时,要做到公平、公正、公开。对于奖励和惩罚的决定,要及时公布,接受团队成员的监督。 此外,还需定期对奖惩制度的执行情况进行评估和调整。根据项目的进展和团队成员的表现,适时调整奖励和惩罚的标准和条件,确保奖惩制度的有效性和合理性。通过不断完善奖惩制度,提高团队成员的规范执行意识和工作积极性,确保项目能够顺利完成。 园地林地草地工作边界 地理空间边界确定 数据参考界定 以第三次全国国土调查成果和2023年度变更调查数据为主要参考,确定工作区域的大致范围。这些数据具有权威性和准确性,能够为边界确定提供可靠的基础。分析数据中的土地利用类型、面积和分布情况,为边界确定提供数据支持。通过对数据的深入分析,可以了解工作区域内土地的利用现状和特点,从而更准确地确定边界。对数据中的疑问和不一致之处进行进一步核实和处理。在数据中可能会存在一些不准确或不一致的地方,需要通过实地调查、与相关部门沟通等方式进行核实和处理,确保数据的可靠性。 在参考第三次全国国土调查成果和2023年度变更调查数据时,要注意数据的时效性和准确性。随着时间的推移,土地利用情况可能会发生变化,因此需要对数据进行更新和补充。在分析数据时,要采用科学的方法和技术,确保分析结果的准确性和可靠性。在核实和处理数据中的疑问和不一致之处时,要制定详细的工作方案,明确责任人和时间节点,确保问题得到及时解决。 此外,还需建立数据管理机制,对参考数据进行妥善保存和管理。在项目实施过程中,可能需要多次查阅和使用这些数据,因此要建立完善的数据存储和查询系统,方便数据的使用和管理。同时,要对数据进行备份,防止数据丢失和损坏。 实地核实调整 组织专业人员对工作区域进行实地勘察,核实地理空间边界的准确性。实地勘察能够直观地了解工作区域的实际情况,发现数据中可能存在的误差和问题。根据实地情况,对边界进行必要的调整和修正,确保边界与实际情况相符。在实地勘察过程中,可能会发现一些与数据不符的地方,需要根据实际情况对边界进行调整。记录实地核实和调整的过程和结果,形成详细的报告。报告要包括实地勘察的时间、地点、人员、发现的问题以及调整的情况等内容,为后续的工作提供参考。 在组织实地勘察时,要选择具有丰富经验和专业知识的人员。他们要熟悉地理空间边界确定的方法和技术,能够准确判断边界的准确性。在调整边界时,要遵循相关的规范和标准,确保调整的合法性和合理性。在记录实地核实和调整的过程和结果时,要采用科学的方法和工具,确保记录的准确性和完整性。 此外,还需建立实地核实和调整的反馈机制。将实地勘察的结果和调整情况及时反馈给相关部门和人员,让他们了解工作的进展和情况。同时,要根据反馈意见,对工作进行进一步的优化和完善。 地图绘制标注 使用专业的地理信息系统软件,绘制工作区域的详细地图。地理信息系统软件具有强大的绘图功能和数据处理能力,能够绘制出准确、详细的地图。在地图上准确标注出园地、林地、草地的边界和位置,以及相关的地理信息。标注要清晰、准确,便于查看和使用。对地图进行审核和校对,确保地图的准确性和可读性。审核和校对过程中,要检查地图的内容是否完整、准确,标注是否清晰、规范。 在选择地理信息系统软件时,要根据项目的需求和实际情况进行选择。软件要具备绘图、数据处理、分析等功能,能够满足项目的要求。在标注地图时,要遵循相关的规范和标准,确保标注的一致性和规范性。在审核和校对地图时,要组织专业人员进行,他们要具备丰富的地理知识和绘图经验,能够发现地图中存在的问题。 此外,还需建立地图管理机制,对绘制的地图进行妥善保存和管理。在项目实施过程中,可能需要多次查阅和使用地图,因此要建立完善的地图存储和查询系统,方便地图的使用和管理。同时,要对地图进行备份,防止地图丢失和损坏。 地图要素 标注内容 标注方式 审核要点 园地边界 边界位置、面积 线条标注 边界是否准确、面积计算是否正确 林地边界 边界位置、树种分布 线条标注、符号标注 边界是否准确、树种分布是否合理 草地边界 边界位置、植被类型 线条标注、颜色标注 边界是否准确、植被类型是否符合实际 土地类型边界划分 划分标准遵循 严格按照《吉林省园地、林地、草地等别更新工作方案》中的划分标准进行土地类型划分。该方案中的划分标准是经过科学研究和实践验证的,具有权威性和指导性。明确不同土地类型的定义和特征,确保划分的准确性和一致性。只有准确理解不同土地类型的定义和特征,才能进行正确的划分。对划分标准中的疑问和模糊之处进行咨询和解释。在划分过程中,可能会遇到一些不明确的地方,需要及时与相关部门沟通,获取准确的解释和指导。 在遵循划分标准时,要组织专业人员对方案进行详细解读。了解划分标准的制定背景、依据和具体要求,确保能够正确应用标准。在明确不同土地类型的定义和特征时,要结合实际情况进行分析和判断。通过实地调查、数据分析等方式,了解土地的实际情况,确保划分的准确性。在咨询和解释划分标准中的疑问和模糊之处时,要建立有效的沟通机制,及时获取准确的信息。 此外,还需建立划分标准的更新和完善机制。随着土地利用情况的变化和相关研究的深入,划分标准可能需要进行更新和完善。要及时关注相关政策和标准的变化,对划分标准进行调整和优化,确保划分结果的科学性和合理性。 土地类型 定义 特征 划分依据 园地 种植以采集果、叶、根、茎、汁等为主的集约经营的多年生木本和草本作物,覆盖度大于50%或每亩株数大于合理株数70%的土地 有明显的种植痕迹,作物生长较为整齐 种植作物类型、覆盖度、株数 林地 生长乔木、竹类、灌木的土地,及沿海生长红树林的土地 树木生长较为密集,植被覆盖度较高 树木种类、植被覆盖度 草地 生长草本植物为主的土地 以草本植物为主,植被覆盖度相对较低 草本植物种类、植被覆盖度 多因素综合判断 综合考虑土地的用途、植被覆盖、土壤条件等多种因素,进行土地类型的划分。土地的用途不同,其土地类型也可能不同;植被覆盖情况能够反映土地的生态状况;土壤条件则对土地的利用和开发具有重要影响。对不同因素进行权重分配,确保划分结果的科学性和合理性。根据土地的实际情况和项目的需求,确定各因素的权重,使划分结果更符合实际。对复杂区域进行实地调查和分析,提高划分的准确性。在一些地形复杂、土地利用类型多样的区域,可能需要进行更深入的调查和分析,才能准确划分土地类型。 在综合考虑多种因素时,要建立科学的评价指标体系。根据不同因素的重要性和影响程度,确定相应的评价指标和权重。在对不同因素进行权重分配时,要采用科学的方法和技术,确保权重的合理性和客观性。在实地调查和分析复杂区域时,要组织专业人员进行。他们要具备丰富的经验和专业知识,能够准确判断土地类型。 此外,还需建立多因素综合判断的反馈机制。将划分结果与实际情况进行对比分析,发现问题及时进行调整和改进。同时,要根据反馈意见,对评价指标体系和权重进行优化和完善,提高划分结果的准确性和可靠性。 影响因素 权重 评价指标 数据来源 土地用途 40% 种植作物类型、建筑用途等 实地调查、土地登记资料 植被覆盖 30% 植被种类、覆盖度等 卫星影像、实地调查 土壤条件 20% 土壤质地、肥力等 土壤检测报告、实地调查 地形地貌 10% 海拔高度、坡度等 地形数据、实地调查 数据库建立管理 建立土地类型边界数据库,将划分结果录入数据库中。数据库能够对土地类型边界信息进行集中管理和存储,方便查询和使用。对数据库进行定期更新和维护,确保边界信息的及时性和准确性。随着土地利用情况的变化,土地类型边界也可能发生变化,需要及时对数据库进行更新。利用数据库进行数据分析和查询,为项目实施提供支持。通过对数据库中的数据进行分析,可以了解土地类型的分布情况和变化趋势,为项目的规划和决策提供依据。 在建立土地类型边界数据库时,要选择合适的数据库管理系统。系统要具备数据存储、查询、分析等功能,能够满足项目的需求。在录入划分结果时,要确保数据的准确性和完整性。对数据库进行定期更新和维护时,要制定详细的工作计划,明确责任人和时间节点,确保工作的顺利进行。在利用数据库进行数据分析和查询时,要采用科学的方法和技术,确保分析结果的准确性和可靠性。 此外,还需建立数据库的安全管理机制。对数据库进行备份和加密,防止数据丢失和泄露。同时,要设置不同的用户权限,确保数据的安全性和保密性。 工作范围明确界定 环节范围确定 确定数据采集的范围和方法,包括采集的数据类型、地点和频率等。明确的数据采集范围和方法能够确保采集到准确、全面的数据。明确数据处理的流程和标准,如数据清洗、转换和整合等。规范的数据处理流程和标准能够提高数据的质量和可用性。规定数据分析的内容和方法,以及成果提交的格式和要求。清晰的数据分析内容和方法能够为等别更新提供科学依据,规范的成果提交格式和要求能够确保成果的规范性和一致性。 在确定数据采集的范围和方法时,要根据项目的需求和实际情况进行选择。考虑数据的可用性、准确性和时效性等因素,确保采集到的数据能够满足项目的要求。在明确数据处理的流程和标准时,要制定详细的操作手册,明确每个环节的具体要求和方法。在规定数据分析的内容和方法以及成果提交的格式和要求时,要遵循相关的规范和标准,确保分析结果的科学性和成果的规范性。 此外,还需建立工作范围的动态调整机制。随着项目的进展和实际情况的变化,可能需要对工作范围进行调整。要及时关注项目的需求和变化,对工作范围进行相应的调整,确保项目能够顺利进行。 任务清单制定 制定详细的工作任务清单,将工作范围分解为具体的任务和子任务。任务清单能够明确每个工作环节的具体内容和要求,便于项目团队成员理解和执行。明确每个任务的责任人、时间节点和质量要求。责任人要对任务的完成情况负责,时间节点要合理安排,质量要求要清晰可测。对任务清单进行审核和调整,确保任务的合理性和可行性。在审核过程中,要检查任务是否符合工作范围的要求,时间节点是否合理,质量要求是否可实现。 在制定工作任务清单时,要组织项目团队成员进行讨论和沟通。让他们了解工作的整体目标和要求,共同制定任务清单。在明确每个任务的责任人、时间节点和质量要求时,要充分考虑团队成员的能力和资源状况。在审核和调整任务清单时,要建立科学的评估机制,对任务的合理性和可行性进行评估。 此外,还需建立任务清单的跟踪和反馈机制。及时了解任务的完成情况,发现问题及时进行解决。同时,要根据任务的完成情况,对任务清单进行调整和优化,确保项目能够按时、高质量地完成。 沟通确认范围 与柳河县自然资源局进行沟通,介绍项目的工作范围和计划。通过沟通,让自然资源局了解项目的情况,争取他们的支持和配合。听取自然资源局的意见和建议,对工作范围进行必要的调整和完善。自然资源局对当地的土地情况和管理需求有更深入的了解,他们的意见和建议能够为项目的实施提供重要参考。与自然资源局签订工作范围确认书,确保双方对工作范围达成一致。确认书要明确工作的具体内容、时间节点、质量要求等,为项目的实施提供法律依据。 在与柳河县自然资源局沟通时,要提前做好充分的准备。了解自然资源局的工作流程和要求,准备好详细的项目资料和方案。在听取自然资源局的意见和建议时,要认真记录和分析,对合理的建议要及时采纳。在签订工作范围确认书时,要确保确认书的内容准确、完整,双方的权利和义务明确。 此外,还需建立与柳河县自然资源局的定期沟通机制。在项目实施过程中,及时向自然资源局汇报工作进展情况,听取他们的意见和建议。通过持续的沟通和协作,确保项目能够顺利完成。 成果质量合格标准 国家规范标准遵循 规范标准研读 组织项目团队成员学习国家现行相关规范合格标准,了解标准的内容和要求。国家规范标准是项目实施的重要依据,团队成员必须熟悉和掌握。对规范标准中的关键条款进行详细解读,确保团队成员理解和掌握。关键条款往往涉及到项目的核心要求和重点内容,必须准确理解和执行。建立规范标准的学习档案,记录团队成员的学习情况。学习档案可以作为团队成员绩效考核和培训的重要依据,激励团队成员积极学习规范标准。 在组织团队成员学习国家规范标准时,要采用多种方式,如集中授课、在线学习、案例分析等。根据团队成员的不同岗位和职责,制定个性化的学习方案。在解读关键条款时,要邀请专业人员进行讲解,确保解读的准确性和权威性。在建立学习档案时,要记录团队成员的学习时间、学习内容、考核成绩等信息,方便对学习情况进行跟踪和评估。 此外,还需建立规范标准的更新和培训机制。随着国家相关政策和标准的更新,要及时组织团队成员进行学习和培训,确保他们始终掌握最新的规范标准。同时,要定期对团队成员的学习情况进行考核和评估,提高他们的规范标准意识和应用能力。 质量要求明确 根据国家规范标准,明确园地、林地、草地等别更新成果的质量要求。质量要求要具体、可操作,涵盖成果的准确性、完整性、一致性等方面。对成果的准确性、完整性、一致性等方面进行具体规定。准确性要求成果的数据和信息要真实、可靠;完整性要求成果要包含所有必要的内容和信息;一致性要求成果的格式、标准等要统一。制定质量控制指标和检验方法,确保成果质量符合标准。质量控制指标要能够准确反映成果的质量状况,检验方法要科学、合理,能够有效地检测出成果中的问题。 在明确质量要求时,要结合项目的实际情况和需求进行细化和量化。根据不同的土地类型和等别更新的要求,制定相应的质量要求。在具体规定成果的准确性、完整性、一致性等方面时,要采用具体的指标和标准进行衡量。在制定质量控制指标和检验方法时,要参考国家相关标准和行业规范,确保指标和方法的科学性和有效性。 此外,还需建立质量要求的动态调整机制。随着项目的进展和实际情况的变化,可能需要对质量要求进行调整。要及时关注相关政策和标准的变化,以及项目的实际需求,对质量要求进行优化和完善。 过程质量管控 在项目实施过程中,按照国家规范标准进行质量控制和管理。建立质量检查制度,定期对工作成果进行检查和评估。质量检查制度要明确检查的内容、方法和频率,确保能够及时发现质量问题。对发现的质量问题及时进行整改,确保成果质量达到标准。在检查过程中,如发现问题要及时记录,并要求相关人员进行整改,跟踪整改情况,确保问题得到彻底解决。 在按照国家规范标准进行质量控制和管理时,要将规范标准融入到项目的各个环节。从数据采集、处理到成果编制和上报,都要严格按照规范标准进行操作。在建立质量检查制度时,要组织专业人员进行检查。他们要熟悉国家规范标准和项目的质量要求,能够准确判断工作成果是否符合标准。在整改质量问题时,要制定详细的整改方案,明确整改的责任人和时间节点。 此外,还需建立质量管控的反馈和持续改进机制。将质量检查的结果和整改情况及时反馈给相关部门和人员,让他们了解工作的质量状况。同时,要对质量管控工作进行总结和分析,不断改进质量管控方法和措施,提高项目的质量水平。 吉林省规范要求落实 要求细化分解 对《吉林省园地、林地、草地等别更新工作方案》中的规范要求进行详细分析和研究。深入理解规范要求的内涵和目的,为细化分解工作奠定基础。将规范要求细化为具体的工作任务和质量标准,便于项目团队执行。细化后的工作任务要明确具体,质量标准要清晰可测。制定实施措施和时间表,确保规范要求得到有效落实。实施措施要具有可操作性,时间表要合理安排,确保各项工作能够按时完成。 在分析和研究《吉林省园地、林地、草地等别更新工作方案》时,要组织专业人员进行解读。他们要熟悉相关的政策和标准,能够准确把握规范要求的重点和难点。在细化规范要求时,要结合项目的实际情况和工作流程,将规范要求分解为具体的工作任务和质量标准。在制定实施措施和时间表时,要充分考虑项目的资源状况和时间限制,确保措施的可行性和时间表的合理性。 此外,还需建立规范要求细化分解的审核和调整机制。对细化分解后的工作任务和质量标准进行审核,确保其符合规范要求和项目实际情况。在项目实施过程中,根据实际情况对工作任务和质量标准进行调整和优化,确保规范要求得到有效落实。 措施制定执行 根据细化后的规范要求,制定具体的实施措施和操作流程。实施措施要针对每个工作任务和质量标准,明确具体的操作方法和步骤。明确各环节的责任人、时间节点和质量要求,确保措施得到有效执行。责任人要对措施的执行情况负责,时间节点要合理安排,质量要求要清晰可测。对实施措施的执行情况进行监督和检查,及时发现和解决问题。在检查过程中,如发现问题要及时记录,并要求相关人员进行整改,确保措施的有效执行。 在制定实施措施和操作流程时,要组织项目团队成员进行讨论和沟通。让他们了解工作的具体要求和操作方法,共同制定实施措施和操作流程。在明确各环节的责任人、时间节点和质量要求时,要充分考虑团队成员的能力和资源状况。在监督和检查实施措施的执行情况时,要建立科学的评估机制,对措施的执行效果进行评估。 此外,还需建立实施措施和操作流程的动态调整机制。随着项目的进展和实际情况的变化,可能需要对实施措施和操作流程进行调整。要及时关注相关政策和标准的变化,以及项目的实际需求,对实施措施和操作流程进行优化和完善。 团队培训提升 组织项目团队成员参加吉林省规范要求的培训,提高团队成员的业务水平。培训要邀请专业的讲师进行授课,确保团队成员能够全面、深入地理解规范要求。通过案例分析、模拟操作等方式,加深团队成员对规范要求的理解和应用。案例分析能够让团队成员了解规范要求在实际项目中的应用情况,模拟操作则能够让他们在实践中掌握规范要求。定期组织培训效果评估,及时调整培训内容和方式。通过评估培训效果,了解团队成员对规范要求的掌握程度和应用能力,根据评估结果调整培训内容和方式,提高培训的针对性和有效性。 在组织团队成员参加培训时,要根据团队成员的不同岗位和职责,制定个性化的培训方案。对于技术人员,要重点培训规范要求中的技术标准和操作方法;对于管理人员,要重点培训规范要求中的管理流程和质量控制要求。在案例分析和模拟操作环节,要选择具有代表性的案例和场景,让团队成员能够更好地理解和应用规范要求。在评估培训效果时,要采用多种方式,如考试、实际操作考核等,确保评估结果的准确性和客观性。 此外,还需建立培训档案,记录团队成员的培训情况和考核结果。培训档案可以作为团队成员绩效考核和晋升的重要依据,激励团队成员积极参加培训,提高自身的业务水平。 成果审核机制建立 机制框架搭建 构建成果审核机制的框架,明确审核的主体、对象和流程。审核主体要具备专业的知识和经验,能够独立、公正地进行审核;审核对象要涵盖项目的所有成果;审核流程要清晰、合理,确保审核工作的有序进行。确定审核的组织形式和人员组成,确保审核工作的公正性和专业性。选择合适的组织形式,如成立审核小组或委员会,组织具有相关专业背景的人员参与审核。制定审核工作的规章制度和操作规范,保证审核工作的有序进行。规章制度要明确审核的标准、方法和程序,操作规范要具体、可操作。 在构建成果审核机制的框架时,要充分考虑项目的特点和审核的要求。根据项目的规模和复杂程度,确定审核的主体和对象;根据审核的目的和重点,设计审核流程。在确定审核的组织形式和人员组成时,要遵循公正、公平、公开的原则。选择具有丰富经验和专业知识的人员,确保审核工作的质量。在制定审核工作的规章制度和操作规范时,要参考国家相关标准和行业规范,确保审核工作的科学性和规范性。 此外,还需建立审核机制的监督和评估机制。对审核工作的执行情况进行监督,确保审核工作符合规章制度和操作规范。定期对审核机制的有效性进行评估,根据评估结果对审核机制进行调整和优化。 标准流程制定 根据国家规范标准和吉林省规范要求,制定成果审核的标准和流程。审核标准要明确成果的质量要求和格式规范,审核流程要清晰、合理,确保审核工作的科学性和有效性。明确审核的内容和重点,如数据准确性、逻辑一致性、格式规范性等。审核内容要全面、细致,重点要突出,能够准确判断成果的质量状况。规定审核的方法和步骤,确保审核工作的有序进行。审核方法要科学、合理,步骤要具体、可操作。 在制定成果审核的标准和流程时,要充分考虑国家规范标准和吉林省规范要求的具体内容。将这些要求转化为具体的审核标准和流程,确保审核工作符合相关规定。在明确审核的内容和重点时,要结合项目的特点和审核的目的。对于关键数据和重要信息,要进行重点审核。在规定审核的方法和步骤时,要采用科学的方法和技术,确保审核结果的准确性和可靠性。 此外,还需建立审核标准和流程的更新和完善机制。随着国家相关政策和标准的更新,以及项目的实际需求变化,可能需要对审核标准和流程进行调整。要及时关注相关信息,对审核标准和流程进行优化和完善,确保审核工作的有效性和适应性。 专业审核实施 组织专业人员对园地、林地、草地等别更新成果进行审核。审核人员要具备丰富的专业知识和经验,熟悉国家规范标准和吉林省规范要求。审核人员按照审核标准和流程进行严格审核,提出审核意见和建议。审核意见要具体、明确,建议要具有针对性和可操作性。对审核中发现的问题及时反馈给项目团队,要求进行整改和完善。项目团队要根据审核意见和建议,及时对成果进行修改和补充,确保成果质量符合标准。 在组织专业人员进行审核时,要选择具有相关专业背景和丰富经验的人员。他们要熟悉土地等别更新工作的流程和要求,能够准确判断成果的质量状况。在审核过程中,审核人员要严格按照审核标准和流程进行操作,确保审核工作的公正性和客观性。在反馈审核意见和建议时,要采用书面形式,详细记录发现的问题和提出的建议。 此外,还需建立审核结果的跟踪和监督机制。跟踪项目团队的整改情况,确保问题得到彻底解决。对审核工作进行总结和分析,不断提高审核工作的质量和效率。 服务工期节点控制 工期总体计划制定 阶段任务划分 将项目划分为数据采集、数据处理、数据分析、成果编制和成果上报等阶段。每个阶段都有其特定的工作内容和目标,明确阶段划分有助于合理安排时间和资源。对每个阶段的任务进行详细分解,明确具体的工作内容和要求。详细的任务分解能够让项目团队成员清楚知道自己的工作职责和任务目标。根据任务的难易程度和工作量,合理安排各阶段的时间和资源。对于难度较大、工作量较多的任务,要适当增加时间和资源投入,确保任务能够按时完成。 在划分项目阶段时,要充分考虑项目的特点和工作流程。根据项目的不同环节和工作重点,确定合理的阶段划分。在分解每个阶段的任务时,要组织项目团队成员进行讨论和沟通。让他们了解工作的具体要求和操作方法,共同制定任务分解方案。在安排各阶段的时间和资源时,要参考以往类似项目的经验,结合项目的实际情况进行合理估算。 此外,还需建立阶段任务划分的动态调整机制。在项目实施过程中,可能会遇到一些意外情况和问题,需要对阶段任务划分进行调整。要及时关注项目的进展情况,根据实际情况对阶段任务划分进行优化和完善。 时间节点确定 根据服务工期要求,确定各阶段的开始时间和结束时间。时间节点要合理安排,确保项目能够在规定的工期内完成。设置关键时间节点,如数据采集完成时间、成果提交时间等,确保项目按时完成。关键时间节点是项目的重要里程碑,能够有效控制项目的进度。对时间节点进行合理调整和优化,避免出现时间冲突和延误。在确定时间节点时,要充分考虑各种可能的因素,如天气、资源供应等,确保时间节点的可行性。 在确定各阶段的开始时间和结束时间时,要结合阶段任务划分和资源安排进行综合考虑。根据任务的先后顺序和逻辑关系,合理安排时间节点。在设置关键时间节点时,要明确其重要性和影响范围。对于关键时间节点的延误,要制定相应的应对措施。在调整和优化时间节点时,要进行充分的论证和分析。确保调整后的时间节点既能够保证项目的进度,又不会对项目的质量和成本产生太大影响。 此外,还需建立时间节点的监控和预警机制。定期对时间节点的执行情况进行检查和评估,如发现延误及时发出预警。同时,要分析延误的原因,采取相应的措施进行解决。 顺序衔接安排 合理安排各阶段的工作顺序,确保前一阶段的工作完成后,下一阶段能够顺利开展。工作顺序的合理安排能够提高工作效率,避免出现重复劳动和资源浪费。明确各阶段之间的衔接关系和接口要求,保证工作的连续性和协调性。衔接关系和接口要求要清晰、明确,确保各阶段之间的工作能够顺利交接。制定阶段衔接的应急预案,应对可能出现的问题和风险。在项目实施过程中,可能会遇到一些意外情况,如技术难题、资源短缺等,应急预案能够确保项目能够及时恢复正常进度。 在安排各阶段的工作顺序时,要根据项目的特点和工作流程进行科学规划。考虑各阶段工作的先后顺序和逻辑关系,合理安排工作顺序。在明确各阶段之间的衔接关系和接口要求时,要组织项目团队成员进行沟通和协调。让他们了解工作的衔接点和要求,共同制定衔接方案。在制定阶段衔接的应急预案时,要充分考虑各种可能的风险和问题。制定相应的应对措施,确保项目能够在遇到问题时迅速恢复正常。 此外,还需建立阶段衔接的沟通和协调机制。在项目实施过程中,及时沟通各阶段的工作进展情况,协调解决衔接过程中出现的问题。通过有效的沟通和协调,确保项目能够顺利推进。 阶段 前一阶段 后一阶段 衔接关系 接口要求 应急预案 数据采集 无 数据处理 数据采集完成后,将数据交付给数据处理阶段 数据格式、内容要求 若数据采集延误,增加采集人员或延长采集时间 数据处理 数据采集 数据分析 数据处理完成后,将处理后的数据交付给数据分析阶段 数据准确性、完整性要求 若数据处理出现问题,组织技术人员进行修复 数据分析 数据处理 成果编制 数据分析完成后,将分析结果交付给成果编制阶段 分析报告格式、内容要求 若数据分析结果不准确,重新进行分析 成果编制 数据分析 成果上报 成果编制完成后,将成果交付给成果上报阶段 成果格式、质量要求 若成果编制出现问题,组织专家进行审核和修改 成果上报 成果编制 无 成果上报完成后,项目结束 上报流程、时间要求 若成果上报延误,及时与相关部门沟通协调 关键节点监控措施 机制构建运行 构建关键节点监控机制的框架,明确监控的主体、对象和流程。监控主体要具备专业的知识和经验,能够独立、公正地进行监控;监控对象要涵盖项目的所有关键节点;监控流程要清晰、合理,确保监控工作的有序进行。确定监控的方式和频率,确保能够及时发现问题。监控方式可以采用定期检查、实时监测等多种方式,频率要根据关键节点的重要性和风险程度进行合理确定。建立监控信息的反馈和处理机制,保证监控工作的有效性。及时将监控信息反馈给相关部门和人员,对发现的问题及时进行处理,跟踪处理情况,确保问题得到解决。 在构建关键节点监控机制的框架时,要充分考虑项目的特点和监控的要求。根据项目的规模和复杂程度,确定监控的主体和对象;根据关键节点的重要性和风险程度,设计监控流程。在确定监控的方式和频率时,要结合项目的实际情况进行选择。对于重要的关键节点,要采用实时监测的方式,提高监控的及时性。在建立监控信息的反馈和处理机制时,要明确反馈的渠道和方式,以及处理问题的责任人和时间节点。 此外,还需建立监控机制的评估和改进机制。定期对监控机制的有效性进行评估,根据评估结果对监控机制进行调整和优化。通过不断改进监控机制,提高监控工作的质量和效率。 指标方法制定 根据项目的特点和要求,制定关键节点的监控指标。监控指标要能够准确反映关键节点的进展情况和质量状况,如时间进度、工作质量、资源消耗等。选择合适的监控方法,如进度报告、现场检查等,对项目进展进行监控。监控方法要科学、合理,能够有效地获取关键节点的信息。对监控指标和方法进行定期评估和调整,确保其科学性和合理性。随着项目的进展和实际情况的变化,可能需要对监控指标和方法进行调整,以适应新的要求。 在制定关键节点的监控指标时,要结合项目的目标和任务进行确定。根据关键节点的具体要求,制定相应的监控指标。在选择监控方法时,要考虑方法的可行性和有效性。对于不同的关键节点,可以采用不同的监控方法。在评估和调整监控指标和方法时,要进行充分的论证和分析。确保调整后的监控指标和方法既能够准确反映关键节点的 组织架构与资源配置 项目核心团队组建 团队人员配置 项目经理职责 项目经理全面负责本项目的整体规划、协调与推进工作。精心制定项目目标和详细计划,合理安排各个阶段的任务和时间节点,确保项目按计划有序进行。同时,密切监督项目进度和质量,及时发现并解决潜在问题,保障项目达到预期效果。在与柳河县自然资源局的沟通方面,保持密切且高效的联系,及时了解其需求和反馈信息,根据实际情况灵活调整项目方案,确保项目完全符合要求。协调团队内部资源也是项目经理的重要职责之一,合理分配人员和物资,充分发挥团队成员的优势,解决项目实施过程中出现的各类问题,为项目的顺利推进提供有力保障。此外,组织项目的验收工作,对项目成果进行全面审核和评估,负责成果上报等事宜,确保项目圆满完成。 项目核心团队组建 技术负责人职责 技术负责人依据《吉林省园地、林地、草地等别更新工作方案》等技术规范,制定科学合理的项目技术方案。指导团队成员进行数据采集、处理和分析工作,确保每一个技术操作都严格符合标准,保证数据的准确性和可靠性。当项目中遇到技术难题时,凭借丰富的专业知识和经验,迅速提出解决方案,对技术成果进行严格审核和把关,确保技术成果的质量。为提升团队整体技术水平,提供专业的技术培训和支持,组织团队成员学习最新的技术知识和方法,鼓励成员不断创新和提高。通过持续的培训和指导,使团队具备更强的技术实力,能够应对各种复杂的技术问题。 成果审核人员审核 数据处理人员职责 数据处理人员以第三次全国国土调查成果和2023年度变更调查数据为底图,进行全面的数据采集和整理工作。严格按照技术规范要求,对采集到的数据进行细致的处理和分析,运用专业的工具和方法,确保数据准确无误。建立和维护项目数据库,采用先进的数据库管理系统,保障数据的安全和可追溯性。同时,与其他岗位密切协作,及时提供数据支持和相关报告,为项目的决策提供有力依据。在数据处理过程中,不断优化数据处理流程,提高工作效率和质量,确保数据能够及时、准确地为项目服务。 成果审核人员职责 职责内容 具体说明 全面审核数据成果 对园地、林地、草地分等更新数据成果进行全方位审核,严格按照国家现行相关规范合格标准进行检查,确保成果符合要求。 检查数据质量 仔细检查数据的准确性、完整性和一致性,不放过任何一个细节,发现问题及时反馈并督促整改,确保数据质量可靠。 参与项目验收 积极参与项目的验收工作,凭借专业的知识和经验,提供客观、准确的审核意见和建议,为项目的验收提供有力支持。 确保成果交付 对成果的质量负总责,严格把关每一个环节,确保成果能够顺利上报和交付,为项目的顺利完成提供保障。 团队成员资质 专业技能要求 团队成员需具备土地资源管理、地理信息系统等相关专业知识,能够熟练运用所学知识解决项目中的实际问题。熟悉《吉林省园地、林地、草地等别更新工作方案》等技术规范和标准,严格按照规范要求开展工作,确保项目质量。掌握数据采集、处理和分析的相关技术和工具,能够高效、准确地完成数据处理任务。拥有相关项目经验,在以往的项目中积累了丰富的实践经验,能够独立完成项目中的各项任务,应对各种复杂情况。不断学习和更新专业知识,紧跟行业发展趋势,提高自身的专业素养和综合能力。 资质证书要求 团队成员持有土地资源管理相关的职业资格证书,证明其具备从事该领域工作的专业能力和资质。具备地理信息系统相关的专业认证,能够熟练运用地理信息系统软件进行数据处理和分析。拥有数据处理和分析方面的相关证书,表明其在数据处理领域具有较高的专业水平。具有相关行业的从业资质证明,确保成员在行业内具有良好的信誉和口碑。这些资质证书是团队成员专业能力的重要体现,为项目的顺利开展提供了有力保障。 经验背景要求 团队成员有参与过园地、林地、草地等别更新工作项目的经验,熟悉项目的流程和要求,能够快速适应本项目的工作。熟悉柳河县当地的土地资源情况和相关政策,了解当地的土地特点和管理要求,为项目的实施提供了针对性的解决方案。具备处理复杂数据和解决实际问题的能力,在面对各种复杂情况时,能够冷静分析,迅速找到解决问题的方法。能够在规定时间内完成项目任务,严格遵守项目的时间节点,保证工作质量,确保项目按时交付。 培训提升计划 定期组织团队成员参加技术规范和标准的培训,邀请行业专家进行授课,确保成员及时掌握最新要求。开展数据处理和分析技术的培训,采用理论与实践相结合的方式,提高团队的专业技能。进行项目管理和沟通技巧的培训,通过案例分析和模拟演练,提升团队的协作能力和工作效率。鼓励团队成员自主学习和参加行业交流活动,拓宽知识面和视野,不断提升自身的综合素质。通过持续的培训和学习,使团队保持良好的竞争力,为项目的成功实施提供有力支持。 团队协作机制 沟通交流方式 建立定期的项目会议制度,每周组织一次项目例会,团队成员在会上汇报工作进展和遇到的问题,共同探讨解决方案。利用即时通讯工具保持日常沟通,如微信、QQ等,确保信息传递及时准确。设立专门的项目沟通平台,如项目管理软件,方便团队成员共享资料和交流意见。定期组织团队活动,如户外拓展、聚餐等,增强团队凝聚力和协作能力。通过多种沟通方式的结合,...
柳河县园地、林地、草地等别更新制定工作投标方案.docx
下载提示

1.本文档仅提供部分内容试读;

2.支付并下载文件,享受无限制查看;

3.本网站所提供的标准文本仅供个人学习、研究之用,未经授权,严禁复制、发行、汇编、翻译或网络传播等,侵权必究;

4.左侧添加客服微信获取帮助;

5.本文为word版本,可以直接复制编辑使用。


这个人很懒,什么都没留下
未认证用户 查看用户
该文档于 上传
推荐文档
×
精品标书制作
百人专家团队
擅长领域:
工程标 服务标 采购标
16852
已服务主
2892
中标量
1765
平台标师
扫码添加客服
客服二维码
咨询热线:192 3288 5147
公众号
微信客服
客服