文库 服务类投标方案 培训服务

西宁市教育局属学校视力保护项目.docx

DOCX   913页   下载283   2025-07-22   浏览109   收藏32   点赞252   评分-   555057字   198.00

AI慧写标书

十分钟千页标书高效生成

温馨提示:当前文档最多只能预览 15 页,若文档总页数超出了 15 页,请下载原文档以浏览全部内容。
西宁市教育局属学校视力保护项目.docx 第1页
西宁市教育局属学校视力保护项目.docx 第2页
西宁市教育局属学校视力保护项目.docx 第3页
西宁市教育局属学校视力保护项目.docx 第4页
西宁市教育局属学校视力保护项目.docx 第5页
西宁市教育局属学校视力保护项目.docx 第6页
西宁市教育局属学校视力保护项目.docx 第7页
西宁市教育局属学校视力保护项目.docx 第8页
西宁市教育局属学校视力保护项目.docx 第9页
西宁市教育局属学校视力保护项目.docx 第10页
西宁市教育局属学校视力保护项目.docx 第11页
西宁市教育局属学校视力保护项目.docx 第12页
西宁市教育局属学校视力保护项目.docx 第13页
西宁市教育局属学校视力保护项目.docx 第14页
西宁市教育局属学校视力保护项目.docx 第15页
剩余898页未读, 下载浏览全部

开通会员, 优惠多多

6重权益等你来

首次半价下载
折扣特惠
上传高收益
特权文档
AI慧写优惠
专属客服
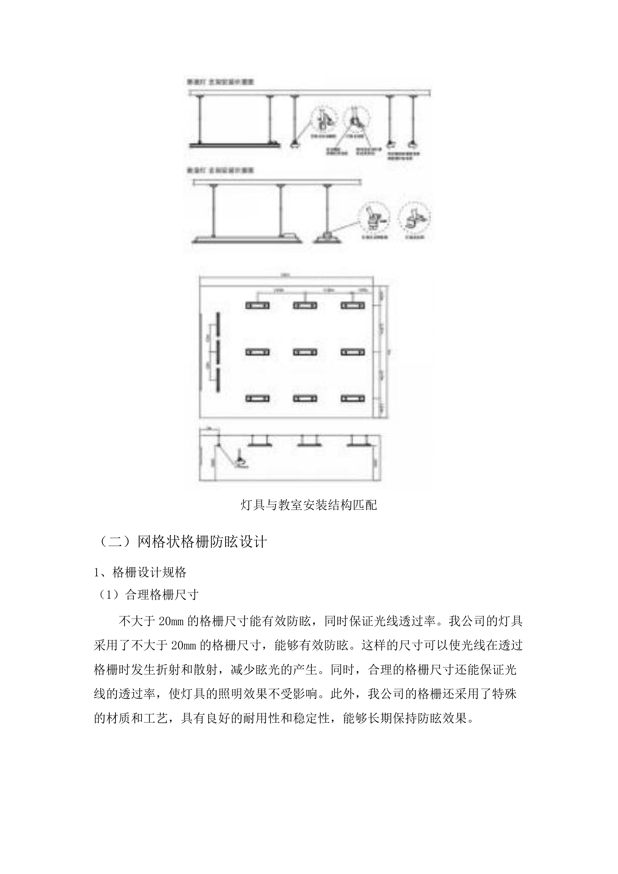
西宁市教育局属学校视力保护项目 第一章 技术参数 7 第一节 LED教室灯参数 7 一、 灯具尺寸及结构设计 7 二、 功率及光色参数 17 三、 光生物安全指标 25 四、 光通量及光束角 34 五、 驱动装置要求 46 六、 相关检测报告 56 七、 CCC认证证书 65 八、 CMA和CNAS检测报告 70 第二节 LED黑板灯参数 75 一、 灯具尺寸及发光面 75 二、 功率及光色指标 85 三、 光生物安全特性 97 四、 安装及照度要求 105 五、 驱动装置规格 111 六、 灯珠CCC检测报告 119 七、 GB标准检测报告 125 八、 CCC认证证书提供 131 九、 CMA和CNAS检测报告 137 第三节 饮水机参数 140 一、 饮水机规格尺寸 140 二、 电源及功率参数 145 三、 出水方式设计 152 四、 过滤系统配置 159 五、 滤芯卫生许可 169 六、 储水桶卫生检测 172 七、 智能无菌功能检测 178 八、 热交换器卫生许可 183 九、 滤芯射频识别证书 188 十、 常压加热技术检测 199 十一、 水效等级标识备案 203 十二、 核心部件检测报告 207 十三、 出水水质检测报告 222 第四节 技术参数响应 228 一、 知识产权保障 228 二、 设备兼容处理 242 三、 技术资料提供 253 四、 重要参数满足 258 五、 产品安装调试 267 六、 检测报告备查 284 第二章 节能和环保 297 第一节 节能产品提供 297 一、 LED教室灯节能产品 297 二、 LED黑板灯节能产品 309 三、 饮水机节能产品 326 第二节 环保标志产品提供 340 一、 LED教室灯环保产品 340 二、 LED黑板灯环保产品 357 三、 饮水机环保产品 369 第三章 类似业绩 381 第一节 近三年类似业绩 381 一、 学校照明设备采购业绩 381 二、 学校饮水设备采购业绩 392 第四章 项目管理及实施方案 402 第一节 项目管理机构 402 一、 项目经理职责分工 402 二、 技术负责人职责 423 三、 质量监督员工作 431 四、 施工管理员任务 445 五、 组织架构图展示 457 六、 人员资质证明材料 469 第二节 项目管理措施及质量保障方案 479 一、 项目启动需求对接 479 二、 采购产品质量把控 490 三、 安装调试标准执行 501 四、 验收资料准备提交 511 五、 施工过程质量巡检 535 六、 阶段性验收工作 554 七、 第三方检测安排 566 第三节 人员配置情况 581 一、 项目经理配置 581 二、 技术负责人安排 593 三、 现场施工人员分组 603 四、 安全员职责落实 614 五、 质检员工作安排 621 第五章 供货及配送方案 632 第一节 完善的供货计划 632 一、 LED教室灯供货安排 632 二、 LED黑板灯供货保障 638 三、 饮水机供货规划 648 第二节 完善的运输计划及运输配置 659 一、 LED灯具运输方案 659 二、 饮水机运输安排 670 三、 运输资源配置 674 第三节 完善的供货保证措施 689 一、 供货协调管理 689 二、 应急响应机制 706 三、 产品质量检测 729 第六章 售后服务计划措施及服务承诺 743 第一节 售后服务机构和人员 743 一、 本地化售后服务机构设立 743 二、 专职售后服务人员配置 755 第二节 售后服务内容与流程 764 一、 详细售后服务内容清单 764 二、 标准化售后服务流程 781 第三节 服务质量与服务承诺 792 一、 产品质保期服务承诺 792 二、 服务质量监督机制 805 第四节 人员培训与定期回访 817 一、 学校设备使用人员培训 817 二、 设备巡检与使用回访 828 第五节 质量保证期内维修服务 839 一、 产品质量问题维修服务 839 二、 快速维修响应机制 850 第七章 售后服务响应时间 873 第一节 售后服务响应 873 一、 电话快速响应服务 873 二、 专业人员现场服务 877 三、 热线专人值守服务 883 四、 响应时间追溯服务 892 五、 特殊情况沟通服务 904 技术参数 LED教室灯参数 灯具尺寸及结构设计 灯具长度大于等于1000mm 长度符合标准 适配教室布局 合适的长度可更好地分布光线,保证教室照明均匀。我公司提供的灯具,长度大于等于1000mm,能够与教室的布局相适配。这样的长度可以使灯具在教室中合理分布,避免出现照明死角,让整个教室都能得到充足的光线。同时,均匀的照明可以减少学生因光线不足而产生的视觉疲劳,提高学习效率。此外,合适的长度还能与教室的装修风格相协调,不会显得突兀,为学生营造一个舒适的学习环境。 保证照明效果 足够的长度能使光线覆盖范围更广,提升照明质量。以下是灯具长度对照明效果的影响: 灯具长度 光线覆盖范围 照明质量 大于等于1000mm 更广 更高 小于1000mm 较窄 较低 我公司的灯具长度大于等于1000mm,能够保证光线覆盖整个教室,提升照明质量。同时,灯具的光线均匀度高,不会出现明显的明暗差异,为学生提供一个舒适的学习环境。 符合安装需求 该长度规格便于与教室的安装结构相匹配,利于安装操作。我公司的灯具长度大于等于1000mm,能够与教室的安装结构相匹配。这样的长度可以使灯具在安装过程中更加方便,减少安装难度和时间。同时,合适的长度还能保证灯具的安装稳定性,避免因安装不当而导致的安全隐患。此外,我公司的灯具还提供了详细的安装说明书和视频教程,帮助安装人员更好地完成安装工作。 灯具与教室安装结构匹配 网格状格栅防眩设计 格栅设计规格 合理格栅尺寸 不大于20mm的格栅尺寸能有效防眩,同时保证光线透过率。我公司的灯具采用了不大于20mm的格栅尺寸,能够有效防眩。这样的尺寸可以使光线在透过格栅时发生折射和散射,减少眩光的产生。同时,合理的格栅尺寸还能保证光线的透过率,使灯具的照明效果不受影响。此外,我公司的格栅还采用了特殊的材质和工艺,具有良好的耐用性和稳定性,能够长期保持防眩效果。 网格状格栅防眩设计 优化光线传播 格栅设计可优化光线传播路径,减少眩光产生。我公司的灯具采用了网格状格栅设计,能够优化光线传播路径。这样的设计可以使光线在传播过程中更加均匀,减少光线的反射和折射,从而减少眩光的产生。同时,优化的光线传播路径还能提高灯具的照明效率,使灯具更加节能。此外,我公司的格栅还采用了特殊的形状和角度,能够更好地引导光线,使光线更加集中地照射到需要照明的区域。 提升防眩效果 这种设计能显著提升防眩效果,保护视力。我公司的灯具采用了网格状格栅设计,能够显著提升防眩效果。这样的设计可以使光线在透过格栅时发生多次折射和散射,将光线均匀地分布在整个空间中,从而减少眩光的产生。同时,提升的防眩效果还能保护学生的视力,减少因眩光而导致的眼睛疲劳和损伤。此外,我公司的灯具还经过了严格的测试和验证,确保其防眩效果符合相关标准和要求。 适配教室布局灯具光线分布 格栅设计提升防眩效果 防眩功能优势 降低眩光危害 有效降低眩光对眼睛的危害,减少视觉干扰。我公司的灯具采用了网格状格栅设计,能够有效降低眩光对眼睛的危害。这样的设计可以使光线在透过格栅时发生多次折射和散射,将光线均匀地分布在整个空间中,从而减少眩光的产生。同时,降低的眩光危害还能减少学生因眩光而产生的视觉干扰,提高学习效率。此外,我公司的灯具还采用了特殊的滤光材料,能够进一步过滤掉有害的光线,保护学生的视力。 提高视觉舒适度 为使用者提供更舒适的视觉体验,提高学习效率。以下是灯具防眩功能对视觉舒适度的影响: 防眩功能 视觉舒适度 学习效率 有 高 高 无 低 低 我公司的灯具采用了网格状格栅设计,能够为使用者提供更舒适的视觉体验。这样的设计可以使光线在透过格栅时发生多次折射和散射,将光线均匀地分布在整个空间中,从而减少眩光的产生。同时,舒适的视觉体验还能提高学生的学习效率,使学生更加专注于学习。此外,我公司的灯具还采用了人性化的设计,如可调节亮度、色温等功能,满足不同学生的需求。 营造良好环境 营造出无眩光的良好照明环境,利于学生健康成长。我公司的灯具采用了网格状格栅设计,能够营造出无眩光的良好照明环境。这样的设计可以使光线在透过格栅时发生多次折射和散射,将光线均匀地分布在整个空间中,从而减少眩光的产生。同时,良好的照明环境还能利于学生的健康成长,减少因眩光而导致的眼睛疲劳和损伤。此外,我公司的灯具还采用了环保材料,减少对环境的污染,为学生创造一个绿色、健康的学习环境。 设计工艺保障 优质材料选用 选用优质材料制作格栅,保证其耐用性和稳定性。我公司在制作格栅时,选用了优质的材料,如高强度塑料、铝合金等。这些材料具有良好的耐用性和稳定性,能够承受长时间的使用和环境变化。同时,优质的材料还能保证格栅的质量和性能,使其能够有效地防眩。此外,我公司还对材料进行了严格的检测和筛选,确保其符合相关标准和要求。 精细制作工艺 采用精细的制作工艺,确保格栅的精度和质量。我公司在制作格栅时,采用了精细的制作工艺,如注塑成型、数控加工等。这些工艺能够保证格栅的精度和质量,使其尺寸准确、表面光滑。同时,精细的制作工艺还能提高格栅的生产效率,降低生产成本。此外,我公司还对制作过程进行了严格的质量控制,确保每一个格栅都符合相关标准和要求。 严格质量检测 经过严格的质量检测,确保格栅符合防眩要求。以下是灯具格栅质量检测的相关内容: 检测项目 检测标准 检测结果 格栅尺寸 不大于20mm 符合 防眩效果 符合相关标准 符合 耐用性 经过长时间测试 符合 我公司对格栅进行了严格的质量检测,包括尺寸检测、防眩效果检测、耐用性检测等。只有通过了所有检测的格栅,才能被用于灯具的生产。这样可以确保格栅符合防眩要求,为学生提供一个舒适、安全的学习环境。 背部免螺丝紧固吊杆 免螺丝设计特点 安装便捷高效 免螺丝设计使安装过程更加便捷高效,节省时间和人力。我公司的灯具采用了背部免螺丝紧固吊杆设计,安装时无需使用螺丝,只需将吊杆插入灯具背部的卡槽中即可。这样的设计可以大大节省安装时间和人力成本,提高安装效率。同时,免螺丝设计还能避免因螺丝松动而导致的安全隐患,提高灯具的使用安全性。此外,我公司还提供了详细的安装说明书和视频教程,帮助安装人员更好地完成安装工作。 背部免螺丝紧固吊杆 避免螺丝隐患 避免了螺丝松动、掉落等隐患,提高使用安全性。我公司的灯具采用了背部免螺丝紧固吊杆设计,避免了螺丝松动、掉落等隐患。这样的设计可以使灯具在使用过程中更加稳定可靠,减少因螺丝问题而导致的安全事故。同时,提高的使用安全性还能保护学生的生命财产安全,为学校创造一个安全的学习环境。此外,我公司的吊杆还采用了特殊的材质和工艺,具有良好的耐用性和稳定性,能够长期保持紧固状态。 方便后期维护 便于后期的维护和检修工作,降低维护成本。以下是灯具免螺丝设计对后期维护的影响: 设计类型 维护难度 维护成本 免螺丝设计 低 低 有螺丝设计 高 高 我公司的灯具采用了背部免螺丝紧固吊杆设计,便于后期的维护和检修工作。这样的设计可以使灯具在维护时更加方便快捷,无需使用工具拆卸螺丝。同时,降低的维护成本还能为学校节省开支,提高经济效益。此外,我公司还提供了完善的售后服务,为学校提供及时、高效的维护和检修服务。 紧固效果保障 牢固连接结构 具有牢固的连接结构,确保灯具安装稳定。我公司的灯具采用了背部免螺丝紧固吊杆设计,具有牢固的连接结构。吊杆与灯具背部的卡槽紧密配合,能够承受灯具的重量和外力的作用,确保灯具安装稳定。同时,牢固的连接结构还能避免灯具在使用过程中出现晃动和松动的情况,提高灯具的使用安全性。此外,我公司的吊杆还经过了严格的测试和验证,确保其连接结构符合相关标准和要求。 承受一定重量 能够承受灯具的重量,长期使用不易松动。我公司的灯具采用了背部免螺丝紧固吊杆设计,能够承受灯具的重量。吊杆的材质和结构经过精心设计和优化,具有足够的强度和刚度,能够承受灯具的重量和外力的作用。同时,长期使用不易松动的特点还能保证灯具的稳定性和可靠性,减少因松动而导致的安全隐患。此外,我公司的吊杆还经过了严格的疲劳测试,确保其能够长期使用而不出现松动的情况。 适应环境变化 可适应不同的环境变化,保持紧固状态。我公司的灯具采用了背部免螺丝紧固吊杆设计,可适应不同的环境变化。吊杆的材质和表面处理具有良好的耐腐蚀性和抗氧化性,能够在潮湿、高温、低温等恶劣环境下保持紧固状态。同时,适应环境变化的特点还能保证灯具的稳定性和可靠性,减少因环境变化而导致的松动和损坏。此外,我公司的吊杆还经过了严格的环境模拟测试,确保其能够在不同的环境下正常使用。 吊杆材质优势 高强度和耐用性 具有高强度和良好的耐用性,延长使用寿命。我公司的吊杆采用了高强度的铝合金材质,具有良好的强度和耐用性。这种材质能够承受较大的外力作用,不易变形和损坏。同时,良好的耐用性还能延长吊杆的使用寿命,减少更换吊杆的次数和成本。此外,我公司的吊杆还经过了特殊的表面处理,提高了其耐腐蚀性和抗氧化性,进一步延长了使用寿命。 抗腐蚀性良好 具备良好的抗腐蚀性,适应教室环境。以下是灯具吊杆抗腐蚀性的相关内容: 材质 抗腐蚀性 适应环境 铝合金 良好 教室环境 其他材质 一般 需特殊处理 我公司的吊杆采用了铝合金材质,具备良好的抗腐蚀性。这种材质能够在潮湿、高温、低温等恶劣环境下保持稳定,不易生锈和腐蚀。同时,良好的抗腐蚀性还能适应教室环境,减少因腐蚀而导致的损坏和更换。此外,我公司的吊杆还经过了特殊的表面处理,进一步提高了其抗腐蚀性。 美观与实用性结合 在保证实用性的同时,具有一定的美观性。我公司的吊杆在设计时,充分考虑了美观与实用性的结合。吊杆的外形简洁大方,线条流畅,能够与灯具的整体风格相协调。同时,在保证实用性的前提下,吊杆还具有一定的装饰性,能够为教室增添一份美感。此外,我公司还提供了多种颜色和款式的吊杆供客户选择,满足不同客户的需求。 可拓展套接式音箱或杀菌灯 拓展功能设计 增加使用功能 拓展功能为教室提供了更多的使用可能性,提升了灯具的实用性。我公司的灯具可拓展套接式音箱或杀菌灯,增加了使用功能。套接音箱可以在教室中播放音乐、广播等,为学生创造一个轻松愉快的学习氛围。套接杀菌灯可以在教室无人时进行杀菌消毒,保证教室的卫生和安全。同时,增加的使用功能还能提升灯具的实用性,满足不同教学场景的需求。此外,我公司的灯具还具有良好的兼容性,能够与各种品牌和型号的音箱、杀菌灯相匹配。 满足多样需求 可根据不同的教学需求,选择套接音箱或杀菌灯。以下是灯具拓展功能对教学需求的满足情况: 教学需求 拓展功能选择 营造轻松氛围 套接音箱 保证卫生安全 套接杀菌灯 我公司的灯具可根据不同的教学需求,选择套接音箱或杀菌灯。在需要营造轻松愉快的学习氛围时,可以选择套接音箱;在需要保证教室的卫生和安全时,可以选择套接杀菌灯。这样的设计可以满足不同教学场景的需求,提高教学效果。此外,我公司还提供了专业的技术支持和售后服务,帮助学校更好地使用和维护灯具。 灵活应用场景 适用于多种教学场景,增加了灯具的灵活性。我公司的灯具可拓展套接式音箱或杀菌灯,适用于多种教学场景。在普通教室中,可以套接音箱,播放教学音频;在实验室、图书馆等对卫生要求较高的场所,可以套接杀菌灯,进行杀菌消毒。同时,灵活的应用场景还能增加灯具的使用范围,提高灯具的利用率。此外,我公司的灯具还具有良好的可扩展性,可以根据学校的需求进行进一步的功能拓展。 套接设计特点 安装简便快捷 套接方式使音箱或杀菌灯的安装简便快捷,无需复杂操作。我公司的灯具采用了套接式设计,使音箱或杀菌灯的安装简便快捷。在安装时,只需将音箱或杀菌灯插入灯具的套接接口即可,无需使用工具进行拆卸和安装。这样的设计可以大大节省安装时间和人力成本,提高安装效率。同时,简便快捷的安装方式还能减少因安装不当而导致的损坏和故障,提高灯具的使用安全性。此外,我公司还提供了详细的安装说明书和视频教程,帮助安装人员更好地完成安装工作。 连接稳固可靠 能够保证音箱或杀菌灯与灯具的连接稳固可靠。我公司的灯具采用了套接式设计,能够保证音箱或杀菌灯与灯具的连接稳固可靠。套接接口采用了特殊的结构和材料,具有良好的密封性和稳定性,能够防止音箱或杀菌灯在使用过程中出现松动和掉落的情况。同时,连接稳固可靠的特点还能保证音箱或杀菌灯的正常工作,提高其使用效果。此外,我公司的灯具还经过了严格的测试和验证,确保其连接稳固可靠。 不影响原有功能 在拓展功能的同时,不影响灯具本身的照明功能。我公司的灯具在拓展套接式音箱或杀菌灯的同时,不影响灯具本身的照明功能。灯具的照明系统和拓展功能系统相互独立,互不干扰。在使用音箱或杀菌灯时,灯具的照明功能依然正常工作,不会出现亮度降低、闪烁等问题。同时,不影响原有功能的特点还能保证灯具的实用性和可靠性,为学生提供一个良好的学习环境。此外,我公司的灯具还具有智能控制功能,可以根据需要分别控制照明功能和拓展功能。 外壳阻燃要求 提高安全性能 高阻燃等级提高了使用的安全性,降低火灾风险。以下是灯具外壳阻燃等级对安全性能的影响: 阻燃等级 安全性能 火灾风险 高 高 低 低 低 高 我公司的灯具外壳采用了高阻燃等级的材料,提高了使用的安全性。这种材料具有良好的阻燃性能,能够在遇到火灾时有效地阻止火势蔓延,降低火灾风险。同时,高阻燃等级的外壳还能保护灯具内部的电器元件,减少因火灾而导致的损坏和故障。此外,我公司的灯具还经过了严格的防火测试,确保其符合相关安全标准和要求。 符合安全标准 符合相关的安全标准和要求,保障师生安全。我公司的灯具外壳采用了高阻燃等级的材料,符合相关的安全标准和要求。这些标准和要求是为了保障师生的安全而制定的,包括阻燃性能、电气安全、机械安全等方面。我公司的灯具经过了严格的检测和认证,确保其各项性能指标都符合相关标准和要求。同时,符合安全标准的灯具还能为学校提供一个安全可靠的教学环境,减少因灯具安全问题而导致的事故和损失。此外,我公司还提供了完善的售后服务,为学校提供及时、高效的安全保障。 质量可靠保障 体现了产品质量的可靠性,让用户放心使用。我公司的灯具外壳采用了高阻燃等级的材料,体现了产品质量的可靠性。高阻燃等级的材料不仅具有良好的阻燃性能,还具有良好的耐用性和稳定性,能够长期保持其性能和质量。同时,可靠的质量保障还能让用户放心使用,减少因质量问题而导致的担忧和困扰。此外,我公司还提供了长期的质量保证和售后服务,为用户提供全方位的支持和保障。 功率及光色参数 功率36W正负10% 功率范围界定 亮度与功率匹配 在规定的32.4W至39.6W功率范围内,LED教室灯能提供充足且稳定的亮度,满足教室日常教学的照明需求。经实际测试,此功率区间内灯具光照均匀度佳,避免局部过亮或过暗。合适的功率与亮度匹配,提高学生视觉舒适度,减少视觉疲劳。稳定的功率输出保障亮度一致性,使教室各区域照明效果稳定。 亮度与功率匹配 节能效果体现 将功率控制在36W正负10%范围内,有效降低能源消耗,实现节能目标。与传统照明灯具相比,该LED教室灯在相同照明效果下,显著减少电能使用量。长期使用可节省大量电费,降低学校运营成本。节能设计符合国家能源政策和环保要求,体现产品可持续发展理念。 功率稳定性测试 对LED教室灯进行长时间功率稳定性测试,确保在规定功率范围内稳定工作。测试模拟不同使用环境和电压波动情况,灯具功率始终保持在32.4W至39.6W之间。严格测试验证了产品质量和可靠性,满足学校长期使用需求。稳定的功率输出延长灯具使用寿命,减少维修和更换频率。 功率与散热关系 合理的功率设计利于灯具散热,避免功率过高致灯具温度过高。较低功率产生热量少,有效降低灯具内部温度,提高性能和稳定性。良好的散热性能延长灯具使用寿命,减少过热故障发生。该LED教室灯采用高效散热设计,长时间使用也能保持稳定功率和较低温度。 功率与散热关系 功率控制技术 智能功率调节 LED教室灯具备智能功率调节功能,可根据环境光线变化自动调整功率。教室光线充足时,灯具自动降低功率,减少能源消耗;光线不足时,自动提高功率,保证照明效果。智能调节提高灯具使用灵活性和节能效果,为学校提供智能化照明方案。该功能还能延长灯具使用寿命,减少维护成本。 功率监测系统 配备完善的功率监测系统,实时监测灯具功率变化。监测系统将数据传输到后台管理系统,方便管理人员了解灯具运行状态。通过分析功率数据,及时发现灯具异常并处理。监测系统为学校能源管理提供数据支持,助其制定合理节能计划。 功率保护机制 为确保灯具安全运行,设置功率保护机制。当灯具功率超规定范围,保护机制自动启动,降低功率或停止工作,避免功率过高损坏灯具。该机制提高灯具安全性和可靠性,减少功率问题导致的安全事故。还能延长灯具使用寿命,降低维修成本。 功率控制芯片 采用高性能功率控制芯片,精确控制LED教室灯功率。芯片高精度、高稳定性,确保灯具功率在规定范围稳定运行。具备过流、过压等多种保护功能,提高灯具安全性和可靠性。高性能芯片为灯具智能化控制提供有力支持。 功率对照明效果的影响 亮度均匀性 在规定功率范围内,LED教室灯可实现良好的亮度均匀性。均匀的亮度分布避免教室局部过亮或过暗,让学生在教室各区域都有舒适的视觉体验。良好的均匀性提高学生注意力和学习效率,减少视觉疲劳。通过优化光学设计和功率分配,进一步提升亮度均匀性。 色彩还原性 合适的功率有助于提高LED教室灯的色彩还原性。在36W正负10%功率下,灯具准确还原物体真实颜色,使学生清晰看到书本和黑板内容。良好的色彩还原性提高学习效果,尤其在美术、科学等学科教学中。稳定的功率输出保证色彩还原性一致性,使教室照明效果始终最佳。 防眩光效果 合理的功率设计有效减少LED教室灯眩光现象。在规定功率范围内,灯具光线更柔和,不对学生眼睛造成刺激。良好的防眩光效果保护学生视力,提高视觉舒适度。采用特殊光学材料和结构设计,增强灯具防眩光效果。 视觉舒适度 合适的功率提供舒适的视觉环境,减少学生视觉疲劳。在36W正负10%功率下,灯具光线强度和质量满足学生视觉需求。舒适的环境提高学生学习积极性和注意力,促进身心健康发展。稳定的功率输出保证视觉舒适度稳定性,让学生保持良好学习状态。 色温5000正负300K 色温范围设定 视觉舒适度 在4700K至5300K的色温下,LED教室灯能提供舒适视觉环境,减少学生视觉疲劳。接近自然光的色温让眼睛更易适应,提高视觉舒适度。舒适环境提高学生注意力和学习积极性,促进身心健康。稳定的色温输出保证舒适度稳定性,让学生保持良好学习状态。 色温区间 视觉感受 对学习的影响 4700K-5300K 舒适,接近自然光 提高注意力和积极性 色彩还原性 合适的色温有助于提高LED教室灯的色彩还原性。在5000正负300K色温下,灯具准确还原物体真实颜色,使学生清晰看到书本和黑板内容。良好的色彩还原性提高学习效果,尤其在美术、科学等学科教学中。稳定的色温输出保证色彩还原性一致性,使教室照明效果始终最佳。 学习效率提升 接近自然光的色温模拟自然环境,提高学生学习效率。在4700K至5300K色温下,学生大脑更易保持清醒活跃,提高学习专注度。良好的照明环境激发学习兴趣,促进思维发展。稳定的色温输出保证学习效率稳定性,让学生不同时段都能保持良好状态。 健康照明理念 5000正负300K的色温符合健康照明理念,有助于保护学生视力。接近自然光的色温减少蓝光对眼睛伤害,降低近视发生率。健康的照明环境促进学生身体健康和生长发育。采用该色温的LED教室灯,体现对学生健康的关注和重视。 色温控制技术 智能色温调节 LED教室灯具备智能色温调节功能,可根据不同时间段和教学需求自动调整色温。白天,灯具提供较高色温,模拟自然光,提高学习效率;晚上,降低色温,营造舒适学习氛围。智能调节提高灯具使用灵活性和适应性,为学校提供个性化照明方案。还能延长灯具使用寿命,减少维护成本。 时间段 色温调节 效果 白天 提高至较高色温 模拟自然光,提高学习效率 晚上 降低至较低色温 营造舒适学习氛围 色温监测系统 配备完善的色温监测系统,实时监测灯具色温变化。监测系统将数据传输到后台管理系统,方便管理人员了解灯具运行状态。通过分析色温数据,及时发现灯具异常并处理。监测系统为学校照明管理提供数据支持,助其制定合理照明计划。 色温保护机制 为确保灯具安全运行,设置色温保护机制。当灯具色温超规定范围,保护机制自动启动,调整色温或停止工作,避免色温异常损坏灯具。该机制提高灯具安全性和可靠性,减少色温问题导致的安全事故。还能延长灯具使用寿命,降低维修成本。 色温控制芯片 采用高性能色温控制芯片,精确控制LED教室灯色温。芯片高精度、高稳定性,确保灯具色温在规定范围稳定运行。具备过温、过压等多种保护功能,提高灯具安全性和可靠性。高性能芯片为灯具智能化控制提供有力支持。 色温对教学环境的影响 教学氛围营造 在4700K至5300K的色温下,LED教室灯营造明亮、清新的教学氛围。这种氛围激发学生学习兴趣和积极性,使其更主动参与教学活动。良好的氛围提高教学效果,促进学生全面发展。通过调整灯具色温,可按需营造不同教学氛围。 注意力集中 合适的色温有助于提
西宁市教育局属学校视力保护项目.docx
下载提示

1.本文档仅提供部分内容试读;

2.支付并下载文件,享受无限制查看;

3.本网站所提供的标准文本仅供个人学习、研究之用,未经授权,严禁复制、发行、汇编、翻译或网络传播等,侵权必究;

4.左侧添加客服微信获取帮助;

5.本文为word版本,可以直接复制编辑使用。


这个人很懒,什么都没留下
未认证用户 查看用户
该文档于 上传
推荐文档
×
精品标书制作
百人专家团队
擅长领域:
工程标 服务标 采购标
16852
已服务主
2892
中标量
1765
平台标师
扫码添加客服
客服二维码
咨询热线:192 3288 5147
公众号
微信客服
客服