文库 服务类投标方案 培训服务

职业培训服务方案.docx

DOCX   104页   下载630   2026-02-04   浏览3   收藏58   点赞332   评分-   46764字   15.00
温馨提示:当前文档最多只能预览 15 页,若文档总页数超出了 15 页,请下载原文档以浏览全部内容。
职业培训服务方案.docx 第1页
职业培训服务方案.docx 第2页
职业培训服务方案.docx 第3页
职业培训服务方案.docx 第4页
职业培训服务方案.docx 第5页
职业培训服务方案.docx 第6页
职业培训服务方案.docx 第7页
职业培训服务方案.docx 第8页
职业培训服务方案.docx 第9页
职业培训服务方案.docx 第10页
职业培训服务方案.docx 第11页
职业培训服务方案.docx 第12页
职业培训服务方案.docx 第13页
职业培训服务方案.docx 第14页
职业培训服务方案.docx 第15页
剩余89页未读, 下载浏览全部
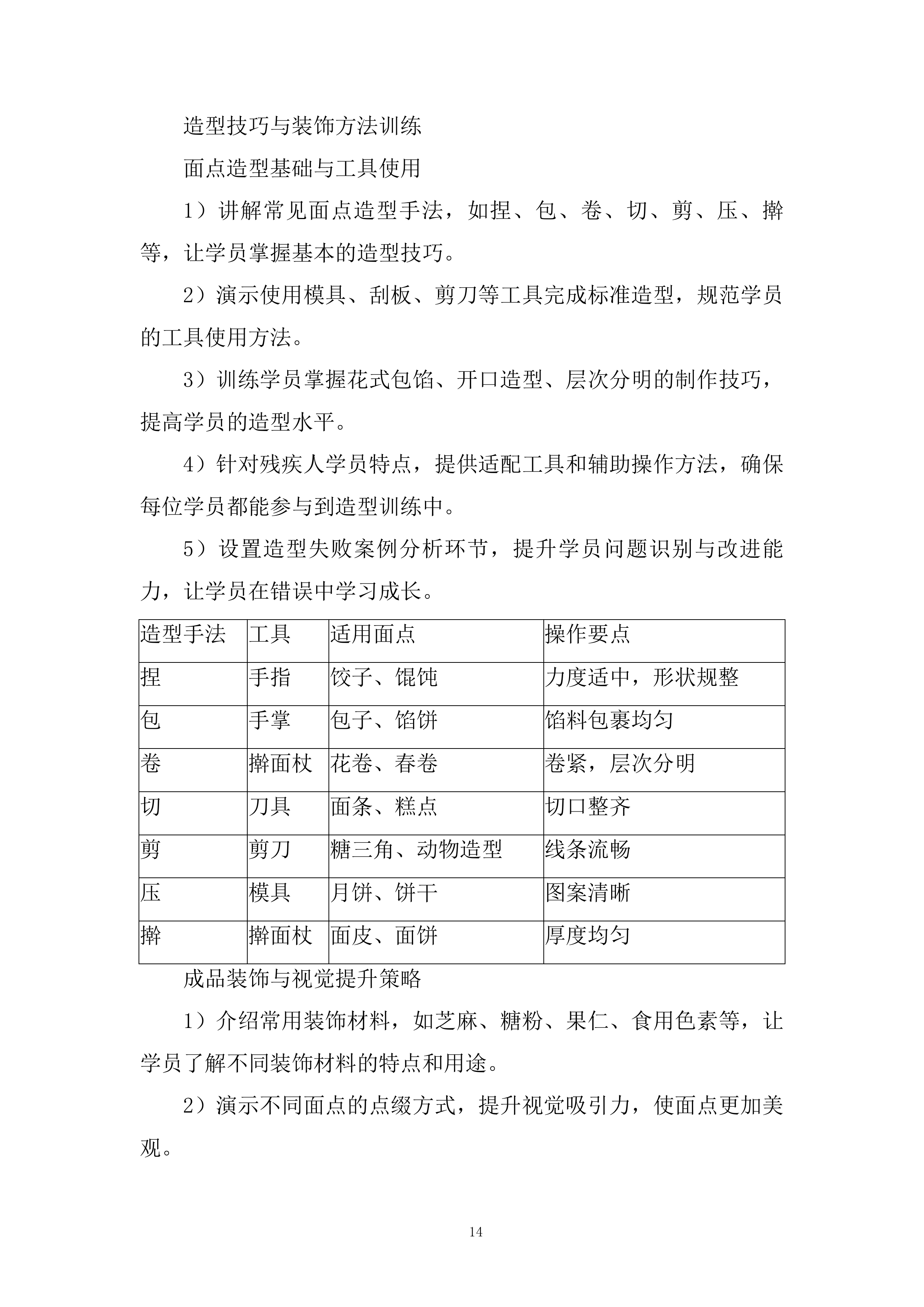
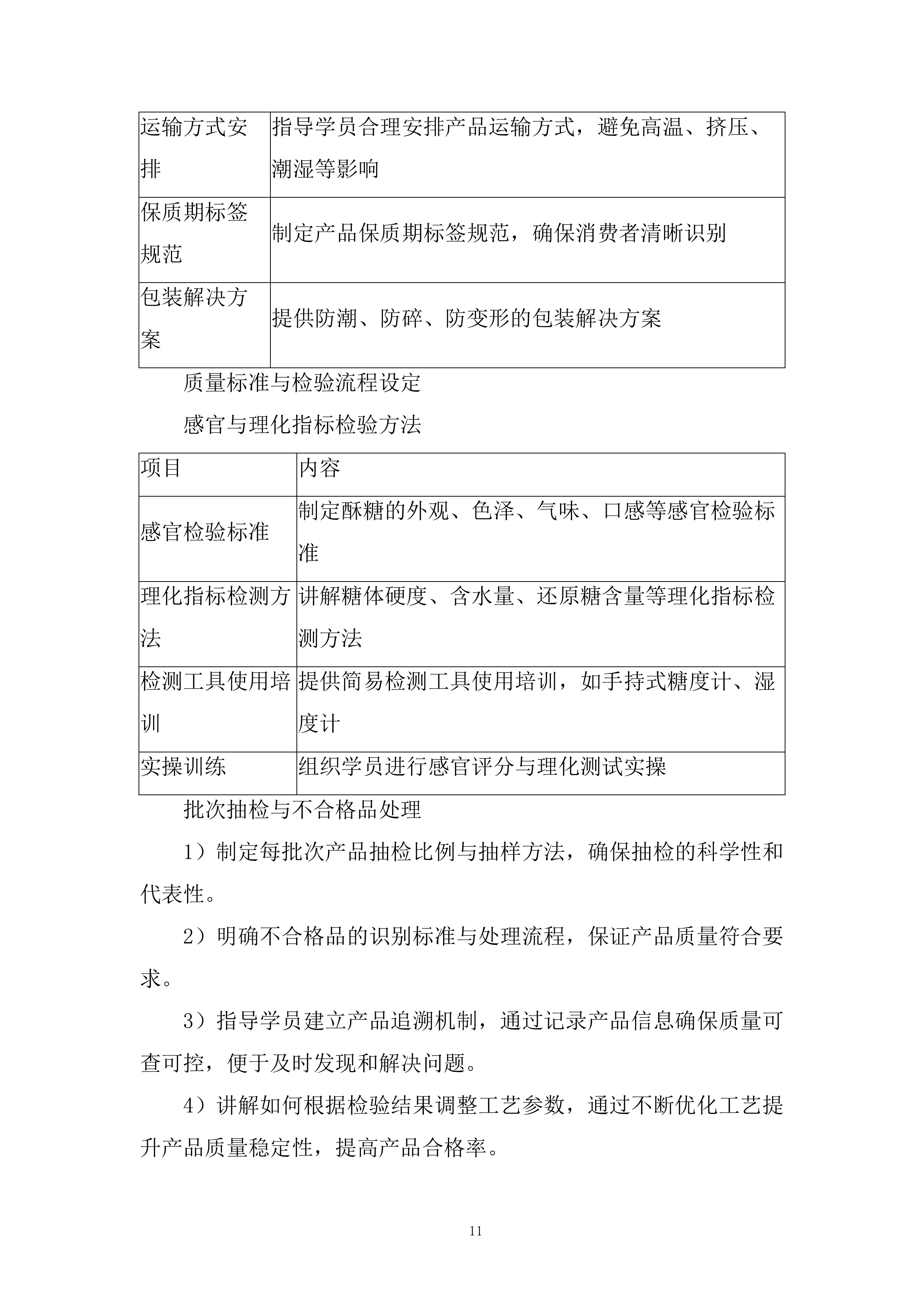
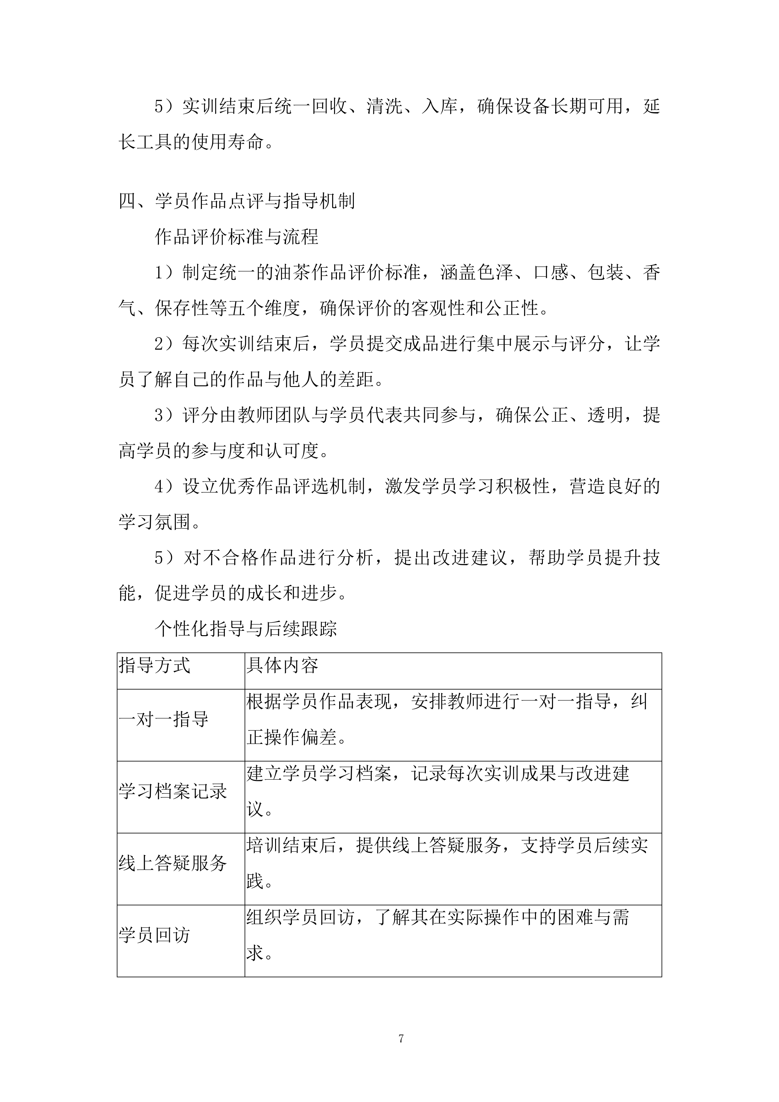
职业培训服务方案 目 录 第一章 服务方案 4 第一节 残疾人职业培训实施安排 4 一、 油茶制作课程教学规划 4 二、 实操技能训练环节安排 5 三、 原料采购与工具准备方案 6 四、 学员作品点评与指导机制 7 五、 酥糖制作课程实施细节 8 六、 糖温控制与成型技巧教学 9 七、 四期培训班次组织管理 16 第二节 农村实用技术培训部署 20 一、 xx 乡油菜种植培训设计 20 二、 农产品加工培训实施内容 26 三、 四十人培训组织方案 29 第三节 培训服务保障措施 33 一、 参训人员交通伙食补助落实 33 二、 农资产品采购与发放管理 35 三、 培训档案建立与信息录入 37 四、 资金使用与监管流程规范 41 第四节 培训质量评估与反馈机制 45 一、 学员满意度测评实施方案 45 二、 培训效果多元评价体系 49 第五节 服务周期与进度保障 54 一、 十月底前培训完成计划 54 二、 1+1+1服务期执行方案 59 第二章 培训档案及信息化管理方案 66 第一节 培训档案管理 66 一、 培训班基础资料收集 66 二、 纸质档案规范归档流程 67 三、 残联台账信息录入 68 第二节 信息化管理方案 71 一、 培训全过程系统模块设计 71 二、 全国残联系统数据对接 72 三、 系统权限与安全管理 73 第三节 档案与系统匹配机制 75 一、 纸质电子档案一一对应 75 二、 档案目录自动生成功能 75 三、 培训关键节点系统留痕 76 第四节 档案安全与保密措施 78 一、 纸质档案存储安全保障 78 二、 电子档案数据备份策略 78 三、 档案管理人员保密责任 80 第三章 保障措施方案 81 第一节 组织保障 81 一、 项目负责人职责明确 81 二、 执行小组教学组后勤组分工 82 三、 项目协调会议定期召开 83 四、 残联乡镇村委联络机制建立 85 第二节 质量保障 86 一、 培训质量标准制定 86 二、 教学过程监控实施 86 三、 教学质量评估机制建立 87 四、 培训后回访与技能跟踪 88 第三节 安全保障 90 一、 培训安全管理制度制定 90 二、 培训场地安全设施配备 90 三、 参训人员安全教育开展 91 四、 专人负责安全巡查工作 92 第四节 应急预案 94 一、 突发事件应急预案制定 94 二、 应急联络机制建立 95 三、 每期培训前应急演练开展 95 四、 应急车辆和急救人员配备 97 第五节 后勤保障 98 一、 交通食宿物资后勤支持 98 二、 培训手册教学工具包学习资料配备 99 三、 参训人员交通伙食补助提供 100 四、 参训人员农资产品提供 101 五、 残疾学员生活协助与心理关怀 102 服务方案 残疾人职业培训实施安排 油茶制作课程教学规划 理论知识讲解内容设计 课程模块划分与教学目标设定 1)课程模块划分为基础理论、制作工艺、卫生标准、市场销售等四个模块,各模块相辅相成,旨在全面提升学员对油茶制作的认知与实践能力。 2)基础理论模块涵盖油茶的营养价值、原料特性、季节性影响等核心知识点,帮助学员了解油茶的本质和适用场景。 3)制作工艺模块重点讲解油茶的传统与现代制作流程、关键控制点及工艺优化方法,使学员掌握制作的关键技术。 4)卫生标准模块结合国家食品安全标准,明确操作环境、个人卫生、储存规范等要求,确保学员制作出符合安全标准的油茶。 5)市场销售模块介绍油茶产品的包装设计、品牌定位、渠道拓展等内容,提升学员创业意识,为其未来的职业发展打下基础。 教学方法与教材开发 1)采用讲授、图示、视频演示、案例分析相结合的方式,确保理论内容通俗易懂,激发学员的学习兴趣和积极性。 2)编制图文并茂的《油茶制作入门手册》,作为课程标准教材,供学员课后复习,方便学员随时查阅和巩固知识。 3)引入本地成功油茶作坊的经营案例,增强教学内容的实践性和参考价值,让学员了解实际经营中的经验和技巧。 4)设置课堂互动环节,鼓励学员提问和讨论,提高学习参与度,促进学员之间的交流和合作。 5)结合学员文化程度,采用通俗语言和实物教具辅助教学,降低理解门槛,使不同层次的学员都能轻松掌握知识。 实操技能训练环节安排 实训流程与场地布置 1)实操环节分为原料处理、油茶熬制、成品包装、质量检测四个阶段,每个阶段都有明确的操作要求和标准,确保学员掌握完整的制作流程。 2)实训场地配置专业熬制锅具、过滤设备、搅拌工具、包装机械等全套设备,为学员提供良好的实践条件。 3)每个实训环节安排教师示范操作,学员分组动手操作,确保人人动手、人人掌握,提高学员的实际操作能力。 4)设置安全操作规程,配备防护用具,保障学员实训过程中的安全,避免发生意外事故。 5)每组学员完成一个完整油茶制作流程后,提交成品进行质量评估,以便及时发现问题并进行改进。 技能掌握与教学反馈机制 1)设置阶段性技能测试,评估学员在各实训环节中的掌握程度,及时了解学员的学习情况和进步。 2)教师每日记录学员操作情况,针对常见问题进行集中讲解,帮助学员解决实际操作中遇到的困难。 3)组织学员互评,提升其对工艺流程的理解和改进意识,促进学员之间的相互学习和交流。 4)设置教学反馈表,学员每日填写学习收获与疑问,教师据此调整教学节奏,使教学更加符合学员的需求。 5)建立学员学习档案,记录实操成绩,作为培训成果的重要依据,为学员的职业发展提供参考。 原料采购与工具准备方案 原料采购标准与流程 1)原料采购严格依据国家食品安全标准,优先选择本地优质供应商,确保原料的质量和安全性。 2)采购清单包括茶籽、植物油、糖分、香料、包装材料等核心物料,满足油茶制作的需求。 3)建立采购审批流程,确保采购行为透明、合规、可追溯,防止出现采购风险。 4)签订采购合同,明确质量要求、交货时间、验收标准等条款,保障双方的权益。 5)对每批次原料进行抽样检测,确保符合食品加工安全要求,避免因原料问题影响油茶的质量。 实训工具配置与管理 1)配置专业实训工具包括炒锅、压榨机、搅拌机、过滤网、称量器具等,为学员的实践操作提供便利。 2)工具按班次进行编号管理,确保使用过程可追溯,便于工具的管理和维护。 3)每班次使用前后进行清洁消毒,保障实训环境卫生,防止交叉污染。 4)建立工具借用登记制度,防止丢失或损坏,提高工具的使用效率。 5)实训结束后统一回收、清洗、入库,确保设备长期可用,延长工具的使用寿命。 学员作品点评与指导机制 作品评价标准与流程 1)制定统一的油茶作品评价标准,涵盖色泽、口感、包装、香气、保存性等五个维度,确保评价的客观性和公正性。 2)每次实训结束后,学员提交成品进行集中展示与评分,让学员了解自己的作品与他人的差距。 3)评分由教师团队与学员代表共同参与,确保公正、透明,提高学员的参与度和认可度。 4)设立优秀作品评选机制,激发学员学习积极性,营造良好的学习氛围。 5)对不合格作品进行分析,提出改进建议,帮助学员提升技能,促进学员的成长和进步。 个性化指导与后续跟踪 指导方式 具体内容 一对一指导 根据学员作品表现,安排教师进行一对一指导,纠正操作偏差。 学习档案记录 建立学员学习档案,记录每次实训成果与改进建议。 线上答疑服务 培训结束后,提供线上答疑服务,支持学员后续实践。 学员回访 组织学员回访,了解其在实际操作中的困难与需求。 创业辅导与就业推荐 对表现突出的学员提供创业辅导或推荐就业机会,增强培训实效性。 酥糖制作课程实施细节 传统工艺技法传授要点 酥糖制作历史与文化传承 1)结合中国传统糖类食品发展历程,系统讲解酥糖的起源与地域文化背景,让学员了解酥糖在不同地区的特色与演变。 2)通过实物展示、图片讲解、视频演示等方式,全方位呈现酥糖制作过程,帮助学员建立对酥糖制作的完整认知。 3)重点介绍酥糖在安徽地区特别是淮南一带的饮食文化中的地位与应用,使学员明白酥糖与当地文化的紧密联系。 4)引导学员理解传统技艺与现代市场需求的结合方式,鼓励学员思考如何提升产品附加值,让酥糖更具市场竞争力。 核心工艺流程分解教学 1)将酥糖制作过程划分为选料、熬糖、拉糖、成型、冷却五大阶段,逐一详细讲解每个阶段的关键要点和操作技巧。 2)采用分步教学法,配合实物操作演示,让学员更直观地学习每个工艺环节,确保学员掌握每个工艺环节的关键点。 3)引入案例教学,通过失败与成功案例对比分析,加深学员对工艺细节的理解,提升学员对工艺细节的重视。 4)设置实操练习环节,每阶段教学后安排学员动手操作,教师现场指导并纠正操作偏差,及时解决学员在操作中遇到的问题。 安全操作规范培训内容 原料处理与储存规范 1)讲解糖类原料的物理特性、储存条件及保质期管理,让学员了解如何正确保存原料,保证原料质量。 2)明确高温、潮湿等环境对原材料品质的影响,提醒学员注意储存环境的控制。 3)制定原料验收标准,包括外观、气味、包装完整性等检查要点,确保使用的原料符合要求。 4)培训学员正确使用防护手套、口罩、围裙等个人防护用品,保障学员在操作过程中的安全。 设备操作与安全防护 项目 内容 工具使用方法 介绍熬糖锅、搅拌器、成型模具等工具的正确使用方法 高温操作注意事项 强调高温操作时的注意事项,如防烫伤、防滑落、防蒸汽灼伤 设备检查流程 制定设备使用前检查流程,确保设备状态良好 应急处理流程 培训突发情况下的应急处理流程,如设备故障、人员烫伤等 糖温控制与成型技巧教学 糖浆熬制温度与质地关系 1)通过温度计实时监测,详细讲解不同温度区间糖浆质地的变化规律,让学员掌握温度对糖浆质地的影响。 2)演示不同阶段糖浆的流动性、拉丝性、冷却后硬度等特征,使学员能够直观地观察和感受。 3)指导学员掌握“拉丝糖”、“硬糖”、“软糖”等不同质地的熬制技巧,提高学员的操作能力。 4)设置温度识别练习,通过实际操作提升学员对糖浆状态的判断能力,确保学员能够准确把握糖浆的熬制程度。 手工拉糖与成型操作训练 1)示范手工拉糖技巧,包括拉伸、折叠、旋转等基本手法,让学员学习正确的拉糖方法。 2)讲解糖体冷却速度对成型效果的影响,使学员明白如何控制冷却速度以达到理想的成型效果。 3)指导学员进行糖体分割、塑形、压模等操作,提高学员的动手能力。 4)组织成型产品评比,通过评比强化学员对产品美观度与实用性的双重意识,激发学员的学习积极性。 包装设计与保存方法指导 包装材料选择与环保理念 项目 内容 包装材料种类及适用范围 介绍食品级包装材料的种类及其适用范围 环保包装理念 强调环保包装理念,推广可降解、可回收材料的使用 包装建议 提供不同产品规格对应的包装建议,如单粒、礼盒、批量装 包装密封性影响 讲解包装密封性对产品保存效果的影响 产品保存与运输注意事项 项目 内容 保存周期 说明酥糖在不同温湿度环境下的保存周期 运输方式安排 指导学员合理安排产品运输方式,避免高温、挤压、潮湿等影响 保质期标签规范 制定产品保质期标签规范,确保消费者清晰识别 包装解决方案 提供防潮、防碎、防变形的包装解决方案 质量标准与检验流程设定 感官与理化指标检验方法 项目 内容 感官检验标准 制定酥糖的外观、色泽、气味、口感等感官检验标准 理化指标检测方法 讲解糖体硬度、含水量、还原糖含量等理化指标检测方法 检测工具使用培训 提供简易检测工具使用培训,如手持式糖度计、湿度计 实操训练 组织学员进行感官评分与理化测试实操 批次抽检与不合格品处理 1)制定每批次产品抽检比例与抽样方法,确保抽检的科学性和代表性。 2)明确不合格品的识别标准与处理流程,保证产品质量符合要求。 3)指导学员建立产品追溯机制,通过记录产品信息确保质量可查可控,便于及时发现和解决问题。 4)讲解如何根据检验结果调整工艺参数,通过不断优化工艺提升产品质量稳定性,提高产品合格率。 面点制作课程教学方案 基础面团制作工艺教学 面团原料选择与配比控制 1)依据不同面点种类选择适宜的面粉类型,中筋粉适用于大多数中式面点,可制作馒头、花卷等;高筋粉用于筋道口感要求较高的面食,如拉面、面包等。 2)根据培训对象的实际操作能力,详细讲解面粉与水、酵母、盐等辅料的科学配比方法,让学员理解不同配比对面点品质的影响。 3)演示不同温度水温对面团发酵效果的影响,指导学员掌握最佳水温控制范围,确保面团发酵效果良好。 4)通过实物操作,训练学员掌握手工揉面、机器揉面的技巧,确保面团质地均匀、弹性适中。在揉面过程中,强调力度和手法的重要性。 5)结合培训场地设备情况,合理安排分组操作,确保每位学员都能动手实践,增强实操能力。 基础面团发酵与成型技术训练 1)系统讲解面团发酵的基本原理,包括酵母菌的作用、环境温度与湿度对发酵效果的影响,让学员了解发酵过程中的科学知识。 2)指导学员通过观察面团体积变化、手感判断等方式判断发酵是否完成,提高学员的实践判断能力。 3)演示并训练基础面团的排气、分割、滚圆、搓条、擀片等成型操作,规范学员的操作手法。 4)结合残疾人学员的身体条件,提供辅助工具使用建议,如单手操作器具、防滑垫等,方便学员进行操作。 5)设置不同发酵失败案例,引导学员分析原因并提出改进措施,提高问题识别与解决能力,加深学员对发酵过程的理解。 馅料调配与口味创新指导 传统馅料配比与营养搭配 1)介绍油茶、酥糖、面点中常见馅料的种类,如豆沙、芝麻、花生、枣泥等,让学员了解不同馅料的特点。 2)讲解馅料中糖、油、干果等成分的配比原则,兼顾口感与健康需求,引导学员制作出美味又营养的馅料。 3)指导学员掌握馅料制作中的炒制、搅拌、过筛等关键步骤,确保馅料制作的质量。 4)强调食品安全操作规范,确保馅料制作过程中的卫生与储存安全,保障学员的健康。 5)针对农村实用技术培训需求,提供本地常见食材替代方案,提升学员实践能力,使学员能够因地制宜制作馅料。 口味创新与地域特色融合 1)鼓励学员在掌握传统配方基础上,尝试加入本地特色食材,如山核桃、红薯、南瓜等,为面点增添地域风味。 2)介绍现代调味理念,如低糖、低脂、无添加等健康饮食趋势,引导学员制作出符合市场需求的面点。 3)组织小组讨论,分享不同地域风味的融合方式,如中式与西式结合、咸甜口味搭配,拓宽学员的创新思路。 4)提供简单可行的创新实验方案,指导学员进行小批量试制,让学员在实践中探索创新口味。 5)记录创新成果,形成可复制的配方手册,供后续推广使用,促进创新成果的转化。 造型技巧与装饰方法训练 面点造型基础与工具使用 1)讲解常见面点造型手法,如捏、包、卷、切、剪、压、擀等,让学员掌握基本的造型技巧。 2)演示使用模具、刮板、剪刀等工具完成标准造型,规范学员的工具使用方法。 3)训练学员掌握花式包馅、开口造型、层次分明的制作技巧,提高学员的造型水平。 4)针对残疾人学员特点,提供适配工具和辅助操作方法,确保每位学员都能参与到造型训练中。 5)设置造型失败案例分析环节,提升学员问题识别与改进能力,让学员在错误中学习成长。 造型手法 工具 适用面点 操作要点 捏 手指 饺子、馄饨 力度适中,形状规整 包 手掌 包子、馅饼 馅料包裹均匀 卷 擀面杖 花卷、春卷 卷紧,层次分明 切 刀具 面条、糕点 切口整齐 剪 剪刀 糖三角、动物造型 线条流畅 压 模具 月饼、饼干 图案清晰 擀 擀面杖 面皮、面饼 厚度均匀 成品装饰与视觉提升策略 1)介绍常用装饰材料,如芝麻、糖粉、果仁、食用色素等,让学员了解不同装饰材料的特点和用途。 2)演示不同面点的点缀方式,提升视觉吸引力,使面点更加美观。 3)指导学员掌握刷蛋液、喷水、撒粉等上色技巧,让学员能够熟练运用上色方法。 4)讲解如何通过颜色搭配、形状变化提升产品市场接受度,引导学员从市场需求的角度进行装饰设计。 5)组织学员进行成品展示与互评,增强自信心与成就感,让学员在交流中相互学习、共同进步。 不同面点蒸煮时间控制 蒸制面点时间与火候控制 1)讲解不同面点蒸制所需时间差异,如包子需15-20分钟,馒头需12-18分钟,让学员了解时间控制的重要性。 2)演示如何判断蒸制完成标准,如面点弹性、色泽变化等,提高学员的判断能力。 3)训练学员掌握蒸锅水位控制、上锅时机、关火后焖制技巧,确保蒸制效果良好。 4)分析蒸制过程中可能出现的问题,如塌陷、发硬、不膨松等,并提出解决方法,让学员能够应对常见问题。 5)结合农村家庭常用设备,指导使用普通锅具完成高质量蒸制,使学员能够在实际生活中运用所学技能。 煮制面点火候与成品判断 1)介绍常见煮制面点类型,如水饺、汤圆、面条等,让学员了解不同煮制面点的特点。 2)演示煮制过程中“点水”操作,防止面点破皮,确保煮制质量。 3)指导学员通过观察浮沉变化、试吃判断等方式掌握煮制完成时间,提高学员的实践能力。 4)讲解煮制过程中火候调节技巧,确保成品口感一致,让学员能够煮出美味的面点。 5)提供家庭简易煮制设备使用建议,便于学员课后实践,促进学员将所学知识应用到实际生活中。 四期培训班次组织管理 每期班次人员分组安排 培训对象筛选与分班机制 1)依据油茶制作、酥糖制作、面点制作这三类培训课程进行学员分组,使每个班次专业方向清晰明确,有助于学员集中学习特定技能。 2)综合考虑学员报名信息、年龄、身体状况、培训意愿等多个维度对学员进行分类,合理搭配学员结构,增强学习互动效果,促进学员间的交流与合作。 3)每期培训严格控制人数在108人以内,分为4个班次,每班不超过27人,实现小班化教学管理,确保教师能关注到每位学员的学习情况。 4)采用先报名先分班原则,同时结合学员所在区域就近安排,可有效减少学员的交通负担,提高学员的参训积极性。 5)建立完善的学员信息数据库,涵盖姓名、身份证号、联系方式、培训课程意向等内容,方便进行班次分配以及后续的跟踪服务。 分组依据 具体操作 目的 课程类别 按油茶、酥糖、面点制作分组 明确专业方向 多维度信息 考虑报名信息、年龄等分类 增强互动效果 人数控制 每期108人内分4班,每班27人内 实现小班教学 报名与区域 先报名先分班,就近安排 减少交通负担 信息数据库 涵盖多种学员信息 便于分配与跟踪 人员调配与教学资源配置 1)根据每期班次的人数以及课程设置,提前调配相应数量的专兼职教师,确保每班都配备1名主讲教师和1名助教,为教学提供充足的人力支持。 2)教学场地按班次进行划分,保证每个班次都拥有独立的教室或实训场地,避免不同班次之间的交叉干扰,营造良好的学习环境。 3)为每班次配备必要的教学设备、教材及实操工具,如制作油茶、酥糖、面点所需的器具和材料,保障教学活动顺利开展。 4)制定详细的班次人员调配表,明确教师、助教、学员、教室编号等信息,并提前进行公示,让相关人员清楚了解安排。 5)建立应急调配机制,针对教师请假、学员临时变更等突发情况能够快速响应与调整,确保教学秩序不受太大影响。 三天课程时间分配计划 课程结构与教学模块安排 1)课程采用“理论+实操+总结”三阶段模式,将知识传授与技能掌握同步推进,使学员既能掌握理论知识,又能具备实际操作能力。 2)第一天以理论讲解为主,内容包括课程背景、基础概念、操作流程、安全事项等,为后续实操打下坚实基础。 3)第二天为实操训练日,安排不少于6小时的动手操作时间,教师现场指导,及时纠正学员的操作偏差,提高学员的实操技能。 4)第三天进行成果展示、学员互评、教师点评及结业考核,通过多种方式对培训效果进行量化评估,确保学员达到培训目标。 5)每日课程时间安排为上午9:00-12:00,下午14:00-17:00,课间安排适当的休息与交流时间,让学员能够劳逸结合。 教学节奏控制与内容调整机制 1)教师根据学员的接受能力动态调整教学节奏,避免教学进度过快导致学员跟不上,或过慢造成时间浪费。 2)设置每日教学反馈环节,收集学员的意见和建议,及时优化后续课程安排,使教学内容更符合学员需求。 3)对理解能力较弱的学员安排课后辅导,针对其薄弱环节进行有针对性的指导,确保他们能够掌握核心技能。 4)实操环节设置分组练习机制,由助教分组指导,提高学员的参与度和训练效率。 5)建立课程进度跟踪表,详细记录每日教学内容完成情况,作为培训质量评估的重要依据。 机制内容 具体操作 目的 教学节奏调整 根据学员接受能力动态调整 适应学员学习进度 教学反馈 每日收集学员意见优化课程 符合学员需求 课后辅导 为理解弱的学员提供辅导 掌握核心技能 分组练习 实操环节分组,助教指导 提高训练效率 进度跟踪 记录每日教学完成情况 评估培训质量 27人小班教学保障措施 师资配备与教学支持机制 1)每班配备至少1名主讲教师和1名助教,主讲教师负责专业知识的传授,助教协助教学管理,确保教学指导与管理全覆盖。 2)主讲教师需具备相关职业技能证书及残疾人教学经验,能够与学员进行有效沟通与指导,针对残疾人学员的特点进行教学。 3)助教负责维护课堂秩序、辅助学员操作、与学员沟通等工作,分担主讲教师的部分工作,提升教学效率。 4)建立教师备课制度,要求教师提前准备教学计划、课件、评估标准等资料,保证教学内容的系统性和规范性。 5)设置教师培训机制,定期组织教学研讨与经验交流活动,促进教师之间的相互学习,提升教学水平。 教学环境与设施保障措施 1)每个班次安排独立的教学空间,并配备投影仪、白板、音响等教学设备,为教学提供良好的硬件条件。 2)实训区域配置操作台、原材料、工具箱等设施,满足油茶制作、酥糖制作、面点制作等实操需求。 3)教学场地严格符合无障碍标准,方便残疾人学员出入与活动,充分考虑学员的特殊需求。 4)建立教学设备检查制度,定期对教学设备进行检查和维护,确保设备运行正常,避免因设备故障导致教学中断。 5)设置详细的教学用品清单,提前准备并发放至每位学员手中,保障教学活动的连续性。 保障措施 具体内容 作用 教学空间与设备 独立空间配投影仪等设备 提供良好教学条件 实训设施 配置操作台、原材料等 满足实操需求 无障碍场地 场地符合无障碍标准 方便学员活动 设备检查 定期检查维护教学设备 避免教学中断 教学用品 准备清单并发放给学员 保障教学连续性 农村实用技术培训部署 xx 乡油菜种植培训设计 品种选择与种子处理技术 根据 xx 乡气候与土壤条件优选高产油菜品种 ①针对 xx 乡独特的气候特点与土壤类型,精心挑选抗逆性强、适应性广且产量稳定的油菜品种,像‘秦优10号’‘华油杂62’这类品种就很合适,能更好地适应当地环境,保障油菜产量。 ②品种选择时着重考量其抗病虫害能力,通过选用抗病虫害强的品种,可减少后期农药的使用量,进而提升油菜绿色种植水平,保障农产品质量安全。 ③结合当地农时安排,精准选择生育期适中的品种,这样能确保油菜在最佳农时完成播种与收获,充分利用当地的光热资源,提高油菜的生长质量和产量。 ④在培训过程中,运用实物展示、对比分析等多样化方式,帮助学员全面掌握品种识别技巧,让学员能够准确区分不同品种的油菜,为后续种植做好准备。 种子处理技术教学与实操演示 ①详细讲解种子精选、晾晒、包衣等处理流程,通过这些处理可有效提升种子发芽率和出苗整齐度,为油菜的良好生长奠定基础。 ②现场演示种子消毒技术,重点介绍使用多菌灵、咯菌腈等药剂防治黑腐病、菌核病等常见病害的方法,让学员掌握科学的种子消毒方式,降低病害发生风险。 ③教授学员如何通过温水浸泡等方式促进种子吸水,加快出苗速度,使油菜能够更早地进入生长阶段,增加生长周期。 ④结合本地实际情况,深入讲解种子拌种技术,通过拌种可提高种子抗逆性及成苗率,增强油菜在生长过程中的适应能力。 整地施肥与播种方法教学 科学整地与土壤改良措施培训 ①详细介绍深耕、旋耕等整地方式的选择依据,结合本地土壤结构优化整地技术,使土壤更加疏松透气,有利于油菜根系的生长。 ②系统讲授秸秆还田、有机肥施用等土壤改良措施,通过这些措施可提升地力水平,为油菜生长提供充足的养分。 ③培训学员如何根据土壤肥力状况...
职业培训服务方案.docx
下载提示

1.本文档仅提供部分内容试读;

2.支付并下载文件,享受无限制查看;

3.本网站所提供的标准文本仅供个人学习、研究之用,未经授权,严禁复制、发行、汇编、翻译或网络传播等,侵权必究;

4.左侧添加客服微信获取帮助;

5.本文为word版本,可以直接复制编辑使用。


这个人很懒,什么都没留下
未认证用户 查看用户
该文档于 上传
推荐文档
×
精品标书制作
百人专家团队
擅长领域:
工程标 服务标 采购标
16852
已服务主
2892
中标量
1765
平台标师
扫码添加客服
客服二维码
咨询热线:192 3288 5147
公众号
微信客服
客服