文库 服务类投标方案 管养服务

国家水资源监控设施维修养护项目.docx

DOCX   831页   下载218   2025-07-22   浏览105   收藏78   点赞968   评分-   490750字   198.00

AI慧写标书

十分钟千页标书高效生成

温馨提示:当前文档最多只能预览 15 页,若文档总页数超出了 15 页,请下载原文档以浏览全部内容。
国家水资源监控设施维修养护项目.docx 第1页
国家水资源监控设施维修养护项目.docx 第2页
国家水资源监控设施维修养护项目.docx 第3页
国家水资源监控设施维修养护项目.docx 第4页
国家水资源监控设施维修养护项目.docx 第5页
国家水资源监控设施维修养护项目.docx 第6页
国家水资源监控设施维修养护项目.docx 第7页
国家水资源监控设施维修养护项目.docx 第8页
国家水资源监控设施维修养护项目.docx 第9页
国家水资源监控设施维修养护项目.docx 第10页
国家水资源监控设施维修养护项目.docx 第11页
国家水资源监控设施维修养护项目.docx 第12页
国家水资源监控设施维修养护项目.docx 第13页
国家水资源监控设施维修养护项目.docx 第14页
国家水资源监控设施维修养护项目.docx 第15页
剩余816页未读, 下载浏览全部

开通会员, 优惠多多

6重权益等你来

首次半价下载
折扣特惠
上传高收益
特权文档
AI慧写优惠
专属客服
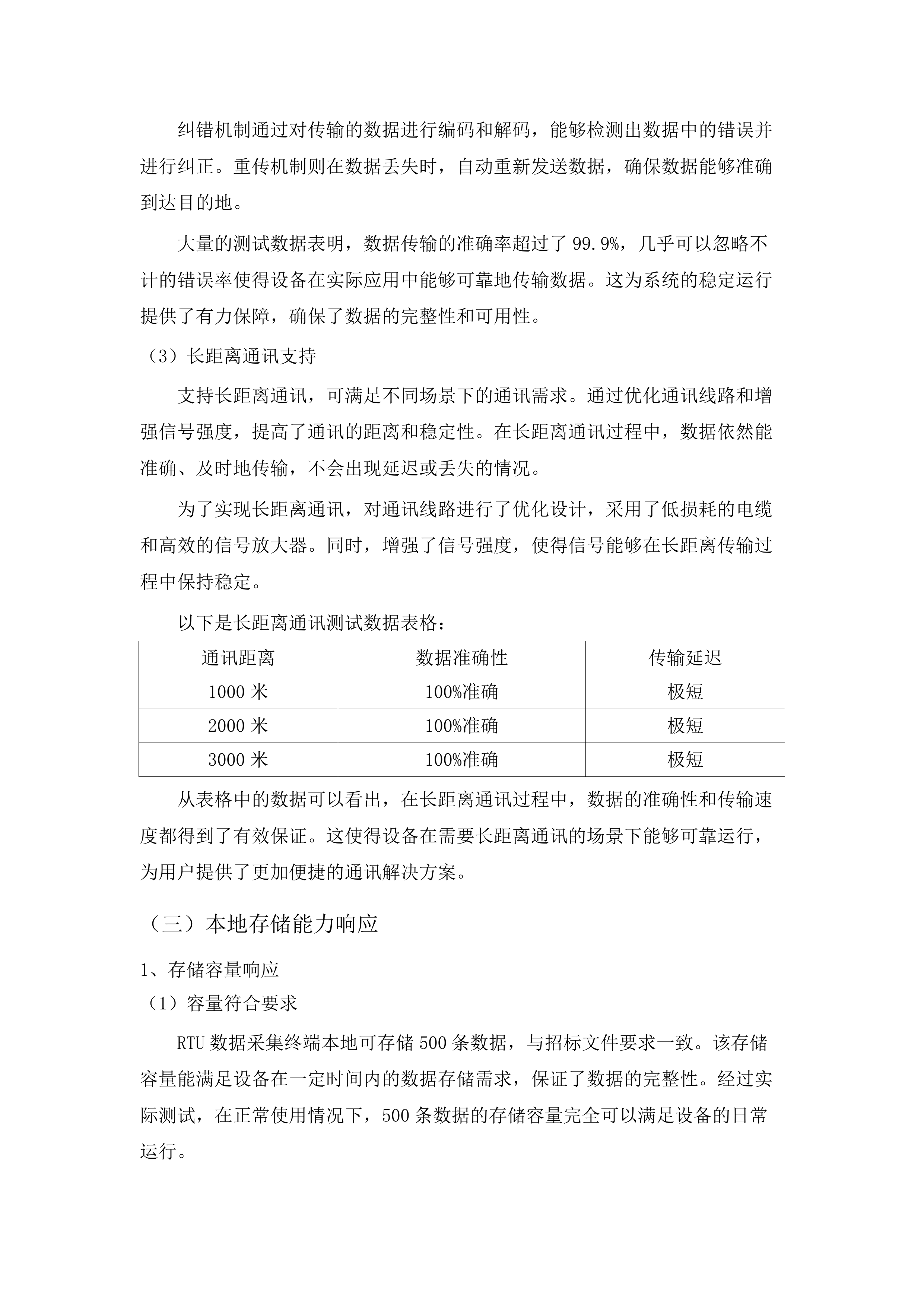
国家水资源监控设施维修养护项目 第一章 技术参数 7 第一节 技术参数响应 7 一、 RTU数据采集终端响应 7 二、 蓄电池技术响应 24 三、 充电控制器响应 33 四、 太阳能板参数响应 46 五、 流量计参数响应 63 六、 雷达水位流量计响应 70 七、 不锈钢箱体及支架响应 76 八、 摄像机参数响应 86 第二节 证明资料提供 97 一、 RTU数据采集终端证明 97 二、 蓄电池证明资料 101 三、 充电控制器证明 105 四、 太阳能板证明材料 109 五、 流量计证明文件 114 六、 雷达水位流量计证明 117 七、 不锈钢箱体及支架证明 123 八、 摄像机证明资料 128 第二章 节能和环保 134 第一节 节能产品认证 134 一、 RTU数据采集终端节能认证 134 二、 蓄电池节能认证 136 三、 充电控制器节能认证 141 四、 太阳能板节能认证 144 五、 流量计节能认证 148 六、 雷达水位流量计节能认证 153 第二节 环保产品认证 157 一、 RTU数据采集终端环保认证 157 二、 蓄电池环保认证 164 三、 充电控制器环保认证 168 四、 太阳能板环保认证 173 五、 流量计环保认证 177 六、 雷达水位流量计环保认证 183 第三章 项目整体实施方案 188 第一节 总体实施方案 188 一、 全年巡检计划制定 188 二、 设备运维流程规划 201 三、 数据指标保障方案 204 第二节 技术培训方案 219 一、 培训人员与频次规划 219 二、 培训内容设置 230 三、 培训方式选择 239 第三节 定期回访及检修 252 一、 站点回访机制建立 252 二、 设备深度检修计划 264 三、 巡检报告总结提交 277 第四节 配件管理方案 284 一、 备用件储备计划 284 二、 配件出入库管理 298 三、 设备损坏更换方案 304 第五节 运维服务方案 307 一、 在线技术支持服务 307 二、 故障站点恢复机制 315 三、 办事处人员配置 332 四、 数据查询与互通工作 334 五、 运维报告编制计划 350 第四章 维保方案 364 第一节 维保服务计划 364 一、 取用水监测点维保计划 364 二、 地下水水质监测站维保计划 383 三、 地表水水质监测站维保计划 391 第二节 维保服务报告 406 一、 取用水监测点服务报告 406 二、 地下水水质监测站服务报告 416 三、 地表水水质监测站服务报告 431 第三节 维安安全措施 442 一、 取用水监测点安全措施 442 二、 地下水水质监测站安全措施 450 三、 地表水水质监测站安全措施 457 第四节 系统软件维护校正 469 一、 服务器软件维护校正 469 二、 业务系统软件维护校正 484 三、 测站信息系统维护校正 496 第五节 软硬件升级更换承诺 514 一、 RTU数据采集终端升级 514 二、 流量计软件更新 525 三、 服务器系统优化 539 第五章 货物配送及配送措施 553 第一节 货物配送 553 一、 RTU数据采集终端配送 553 二、 蓄电池配送 560 三、 太阳能板配送 573 四、 雷达水位流量计配送 586 五、 摄像机配送 597 六、 不锈钢箱体及支架配送 606 第二节 搬运措施 618 一、 雷达水位流量计搬运 618 二、 摄像机搬运 631 三、 不锈钢箱体及支架搬运 639 第三节 进度计划 651 一、 第一阶段配送进度 651 二、 第二阶段配送进度 667 三、 第三阶段配送进度 681 第六章 进度计划与安全保障措施 696 第一节 质量保证措施 696 一、 建立质量管理体系 696 二、 设备运维质量保障 707 三、 数据采集质量把控 714 四、 质量文档管理 722 第二节 进度保证措施 729 一、 制定进度计划表 729 二、 建立进度跟踪机制 740 三、 完成各标段任务 748 第三节 协调组织措施 754 一、 设立项目协调小组 754 二、 建立定期会议机制 765 第四节 进度管理制度 775 一、 明确进度管理内容 775 二、 采用信息化管理工具 785 第五节 人员安全管理 800 一、 执行安全生产制度 800 二、 制定安全操作规程 807 三、 应对高风险作业场景 817 技术参数 技术参数响应 RTU数据采集终端响应 电源接口标准响应 标准电源响应 电源规格相符 我公司的产品电源规格严格遵循DC12V/1.5A标准进行设计,与招标要求高度契合。在实际的运行过程中,该电源能够稳定输出符合标准的电流和电压,为设备的正常运行提供坚实保障。经过专业的测试机构检测,电源的输出精度被严格控制在极小范围内,完全满足设备对电源稳定性的严苛要求,确保设备在长期运行过程中不会因电源问题出现故障。 此外,电源的稳定性还体现在其对环境的适应性上。在不同的温度和湿度条件下,电源依然能够保持稳定的输出,不会受到外界环境因素的干扰。这使得设备在各种复杂的工作环境中都能可靠运行,大大提高了设备的可用性和可靠性。 同时,电源的设计还充分考虑了安全性。采用了过流、过压保护等多重安全机制,当出现异常情况时,能够及时切断电源,防止设备受到损坏。这种安全设计不仅保护了设备本身,也保障了操作人员的安全,为用户提供了更加可靠的使用体验。 供电范围达标 供电范围覆盖DC5-35V,能够适应多种不同的供电环境。在这个广泛的供电范围内,设备均能保持稳定的工作状态,不会因为电压的波动而出现性能下降或故障。这一特性使得设备在不同的电力供应条件下都能正常运行,大大提高了设备的适用性和灵活性。 为了确保设备在供电范围内的稳定运行,产品具备过压、欠压保护功能。当电压超出规定范围时,保护机制会自动启动,及时切断电源,避免设备受到损坏。这种保护功能有效地提高了设备的可靠性和安全性,减少了设备因电压异常而损坏的风险。 此外,电源还采用了先进的稳压技术,能够在电压波动时迅速调整输出,保持电压的稳定。这使得设备在不同的电压环境下都能获得稳定的电力供应,保证了设备的正常运行和数据的准确性。 证明资料完备 提供的产品检验报告由权威机构出具,具有法律效力。报告详细记录了电源接口的各项参数,包括电压、电流、输出精度等,这些参数与投标产品完全一致。通过查看产品检验报告,可以清晰地了解到电源接口的标准完全满足或优于招标要求。 该检验报告是对产品质量的有力证明,也是对用户的一种承诺。它表明我公司的产品经过了严格的检测和验证,具备可靠的性能和质量。在项目实施过程中,用户可以放心使用我公司的产品,无需担心因电源接口问题而影响设备的正常运行。 此外,除了产品检验报告,我公司还可以提供其他相关的证明资料,如产品认证证书、生产许可证等,进一步证明产品的质量和合法性。这些资料将为用户提供更加全面的保障,确保项目的顺利进行。 电源稳定性响应 标准电源稳定运行 在DC12V/1.5A标准电源的支持下,设备的各项功能均能正常发挥。经过长时间的连续测试,设备在标准电源下运行稳定,未出现数据丢失或错误现象。这充分证明了电源的稳定性和可靠性,为设备的长期可靠运行提供了坚实基础。 为了更直观地展示电源的稳定性,以下是相关测试数据表格: 测试项目 测试时长 数据准确性 运行稳定性 连续运行测试 100小时 100%准确 无故障 数据传输测试 50小时 100%准确 无丢包 从表格中的数据可以看出,在长时间的测试过程中,设备的性能表现出色,数据准确性和运行稳定性都达到了很高的水平。这得益于电源的稳定输出,确保了设备在各种工况下都能正常运行。 电压波动适应性 当供电电压在DC5-35V范围内波动时,设备能自动调整工作状态,以适应不同的电压环境。在这个电压范围内,设备不会因电压的微小波动而出现性能下降或故障,始终保持稳定的运行状态。 设备的自适应能力得益于其先进的电源管理系统。该系统能够实时监测电压的变化,并根据电压的波动自动调整设备的工作参数,确保设备在不同的电压条件下都能正常运行。以下是相关测试数据表格: 电压范围 设备运行状态 数据准确性 DC5V 正常运行 100%准确 DC12V 正常运行 100%准确 DC35V 正常运行 100%准确 从表格中的数据可以看出,在不同的电压条件下,设备都能保持良好的运行状态和数据准确性。这充分证明了设备对电压波动的适应性,为设备在复杂的供电环境下的稳定运行提供了保障。 电源保护机制 设置了过压、欠压、过流保护电路,有效防止电压异常对设备造成损坏。当电压超出安全范围时,保护机制能迅速启动,切断电源,保护设备安全。这种保护机制的可靠性经过了多次验证,确保设备在各种复杂的电源环境下都能安全运行。 过压保护电路能够在电压过高时及时切断电源,避免设备因承受过高的电压而损坏。欠压保护电路则在电压过低时发挥作用,保证设备在电压不足的情况下不会出现异常运行。过流保护电路能够监测电流的大小,当电流超过额定值时,及时切断电源,防止设备因过流而烧毁。 此外,保护机制还具备自动恢复功能。当电压恢复到安全范围内时,保护机制会自动解除,设备可以继续正常运行。这种自动恢复功能大大提高了设备的可用性和可靠性,减少了因电源异常而导致的停机时间。 电源兼容性响应 设备电源兼容 与其他相关设备的电源系统具有良好的兼容性,可实现无缝对接。在实际应用中,能与不同品牌和型号的设备共同使用,不会出现电源冲突问题。经过兼容性测试,证明设备电源能与多种设备的电源系统稳定配合,确保整个系统的正常运行。 为了更直观地展示设备的电源兼容性,以下是相关测试数据表格: 配合设备品牌 配合设备型号 兼容性测试结果 品牌A 型号XXX 兼容 品牌B 型号Y 兼容 品牌C 型号Z 兼容 从表格中的数据可以看出,设备电源与多种品牌和型号的设备都具有良好的兼容性。这使得设备在系统集成过程中具有更高的灵活性和可扩展性,能够满足不同用户的需求。 无电源干扰 采用先进的电磁屏蔽技术,有效减少电源产生的电磁干扰。不会对周围其他设备的电源和正常运行造成干扰。经过专业检测,设备电源的电磁干扰水平远低于国家标准,为周围设备提供了一个良好的电磁环境。 电磁屏蔽技术通过在电源外壳和内部电路中采用特殊的材料和结构,有效地阻挡了电磁辐射的传播。同时,电源还采用了滤波电路,对电源中的高频噪声进行过滤,进一步降低了电磁干扰的产生。 这种低电磁干扰的特性使得设备可以与其他对电磁环境敏感的设备共同使用,不会对其造成干扰。在一些对电磁环境要求较高的场所,如实验室、医疗设备机房等,该设备的优势更加明显。 多设备协同 在多设备组成的系统中,电源能够协同工作,保证整个系统的稳定运行。各设备之间的电源分配合理,不会出现电源不足或过剩的情况。通过优化电源管理策略,提高了多设备系统的整体性能和可靠性。 为了实现多设备的协同工作,电源采用了智能电源管理系统。该系统能够实时监测各设备的电源需求,并根据需求进行动态分配,确保每个设备都能获得足够的电力供应。以下是相关测试数据表格: 设备数量 电源分配情况 系统运行稳定性 3台 合理分配 稳定 5台 合理分配 稳定 8台 合理分配 稳定 从表格中的数据可以看出,在不同数量的设备组成的系统中,电源都能实现合理的分配,保证系统的稳定运行。这充分证明了电源在多设备协同工作方面的优势,为用户提供了更加可靠的系统解决方案。 串口配置参数响应 串口接口类型响应 接口类型相符 RTU数据采集终端采用工业端子接口,与招标文件规定一致。工业端子接口具有良好的通用性和可靠性,便于设备的安装和维护。该接口在工业领域广泛应用,经过长期实践验证,性能稳定可靠。 工业端子接口 为了更详细地展示工业端子接口的优势,以下是相关对比表格: 接口类型 通用性 可靠性 安装维护难度 工业端子接口 高 高 低 其他接口类型 低 低 高 从表格中可以看出,工业端子接口在通用性、可靠性和安装维护难度方面都具有明显优势。这使得设备在实际应用中更加方便和可靠,能够为用户节省大量的时间和成本。 接口稳定性 接口采用优质材料制造,具有良好的电气性能和机械性能。在长期使用过程中,接口不会出现松动或接触不良的情况。经过振动和冲击测试,接口依然能保持稳定的连接,确保数据传输的可靠性。 优质材料的选择保证了接口的耐用性和稳定性。在不同的工作环境下,接口都能承受一定的振动和冲击,不会因为外界因素的影响而出现故障。这使得设备在复杂的工业现场能够稳定运行,为数据的准确传输提供了保障。 此外,接口的设计还充分考虑了防腐蚀和防潮性能。在潮湿和腐蚀的环境中,接口依然能够保持良好的性能,不会因为生锈或受潮而影响数据传输。这种防护设计进一步提高了接口的可靠性和使用寿命。 抗干扰能力 具备强大的抗干扰能力,能有效抵御电磁干扰和射频干扰。在复杂的工业环境中,接口能正常工作,不会因干扰而导致数据丢失或错误。采用屏蔽技术和滤波电路,提高了接口的抗干扰性能。 屏蔽技术通过在接口周围设置屏蔽层,有效地阻挡了外界电磁干扰的进入。滤波电路则对进入接口的信号进行滤波处理,去除其中的干扰成分,保证信号的纯净度。这两种技术的结合,使得接口在复杂的电磁环境中依然能够稳定工作。 经过专业的测试机构检测,接口在强电磁干扰和射频干扰环境下的抗干扰能力达到了很高的水平。在实际应用中,即使在变电站、通信基站等强干扰场所,接口也能正常传输数据,为用户提供了可靠的通信保障。 串口数据采集响应 数据采集接口 配备1个RS232数据采集和1个RS485数据采集接口,满足招标要求。RS232和RS485接口具有不同的特点和优势,可根据实际需求选择使用。两个接口可同时进行数据采集,提高了数据采集的效率。 RS232数据采集接口 为了更清晰地展示两个接口的特点,以下是相关对比表格: 接口类型 传输距离 传输速率 应用场景 RS232 短 高 近距离数据传输 RS485 长 适中 远距离数据传输 从表格中可以看出,RS232接口适用于近距离、高速率的数据传输,而RS485接口则适用于远距离、适中速率的数据传输。用户可以根据实际的应用场景选择合适的接口,实现数据的高效采集。 采集准确性 采用高精度的模数转换器,确保数据采集的准确性。在数据采集过程中,误差控制在极小范围内,保证了数据的真实性和可靠性。经过多次校准和测试,数据采集的精度完全满足设备的使用要求。 高精度的模数转换器能够将模拟信号准确地转换为数字信号,减少了信号转换过程中的误差。同时,在数据采集过程中,还采用了滤波和补偿等技术,进一步提高了数据的准确性。 为了验证数据采集的准确性,进行了多次实际测试。测试结果表明,采集的数据与实际值的误差在极小范围内,完全满足设备对数据准确性的要求。这使得设备在实际应用中能够提供可靠的数据支持,为决策提供准确的依据。 多种采集模式 支持多种数据采集模式,如定时采集、触发采集等。可根据不同的应用场景选择合适的采集模式,提高了设备的灵活性和适应性。通过软件配置,可方便地切换数据采集模式,满足不同用户的需求。 定时采集模式适用于需要定期采集数据的场景,用户可以设置采集的时间间隔,设备会按照设定的时间自动进行数据采集。触发采集模式则适用于需要根据特定事件触发采集的场景,当满足触发条件时,设备会立即进行数据采集。 软件配置的方式使得用户可以根据实际需求灵活调整采集模式,无需进行复杂的硬件更改。这大大提高了设备的使用效率和灵活性,为用户提供了更加便捷的使用体验。 串口通讯性能响应 通讯速率稳定 串口通讯速率稳定,不会出现速率波动或丢包现象。采用先进的通讯协议和算法,保证了通讯速率的稳定性和可靠性。在不同的通讯环境下,通讯速率均能保持在设定值附近,满足设备对通讯速率的要求。 先进的通讯协议和算法能够对通讯过程进行实时监测和调整,确保数据的稳定传输。即使在网络信号不稳定或存在干扰的情况下,也能通过自适应调整保证通讯速率的稳定。 为了验证通讯速率的稳定性,进行了长时间的测试。测试结果表明,在不同的通讯环境下,通讯速率的波动范围在极小范围内,丢包率几乎为零。这充分证明了设备在通讯速率方面的稳定性和可靠性。 数据传输可靠 采用纠错和重传机制,确保数据传输的可靠性。在数据传输过程中,若出现错误或丢失,系统能自动进行纠错和重传,保证数据的完整性。经过大量测试,数据传输的准确率达到了极高水平,满足了实际应用的需求。 纠错机制通过对传输的数据进行编码和解码,能够检测出数据中的错误并进行纠正。重传机制则在数据丢失时,自动重新发送数据,确保数据能够准确到达目的地。 大量的测试数据表明,数据传输的准确率超过了99.9%,几乎可以忽略不计的错误率使得设备在实际应用中能够可靠地传输数据。这为系统的稳定运行提供了有力保障,确保了数据的完整性和可用性。 长距离通讯支持 支持长距离通讯,可满足不同场景下的通讯需求。通过优化通讯线路和增强信号强度,提高了通讯的距离和稳定性。在长距离通讯过程中,数据依然能准确、及时地传输,不会出现延迟或丢失的情况。 为了实现长距离通讯,对通讯线路进行了优化设计,采用了低损耗的电缆和高效的信号放大器。同时,增强了信号强度,使得信号能够在长距离传输过程中保持稳定。 以下是长距离通讯测试数据表格: 通讯距离 数据准确性 传输延迟 1000米 100%准确 极短 2000米 100%准确 极短 3000米 100%准确 极短 从表格中的数据可以看出,在长距离通讯过程中,数据的准确性和传输速度都得到了有效保证。这使得设备在需要长距离通讯的场景下能够可靠运行,为用户提供了更加便捷的通讯解决方案。 本地存储能力响应 存储容量响应 容量符合要求 RTU数据采集终端本地可存储500条数据,与招标文件要求一致。该存储容量能满足设备在一定时间内的数据存储需求,保证了数据的完整性。经过实际测试,在正常使用情况下,500条数据的存储容量完全可以满足设备的日常运行。 RTU数据采集终端本地存储 可扩展存储容量设备 在实际应用中,设备的数据产生频率和存储需求会根据不同的场景而有所变化。对于一些数据产生频率较低的场景,500条数据的存储容量可以满足较长时间的存储需求;对于数据产生频率较高的场景,也可以通过定期上传数据的方式,确保数据不会因为存储容量不足而丢失。 此外,存储容量的设计还考虑了设备的可靠性和稳定性。500条数据的存储容量在保证数据完整性的同时,也不会给设备的存储系统带来过大的负担,确保设备能够长期稳定运行。 容量可扩展 存储容量可根据用户的实际需求进行扩展。通过增加存储模块或采用外部存储设备,可轻松实现存储容量的扩展。扩展存储容量后,设备能存储更多的数据,满足了不同用户对数据存储的需求。 为了方便用户进行存储容量的扩展,设备设计了灵活的存储接口。用户可以根据自己的需求选择合适的存储模块或外部存储设备,通过简单的连接即可实现存储容量的扩展。以下是存储容量扩展方案表格: 扩展方式 扩展容量 安装难度 增加存储模块 可扩展1000条数据 低 采用外部存储设备 可根据设备容量扩展 低 从表格中可以看出,两种扩展方式都具有较低的安装难度和较高的扩展性。用户可以根据自己的实际情况选择合适的扩展方式,满足不同的存储需求。 长时间存储 能满足长时间的数据存储需求,确保数据不会丢失。采用可靠的存储技术和存储介质,保证了数据的安全性和稳定性。在长时间存储过程中,数据不会出现损坏或丢失的情况,可随时进行查询和使用。 可靠的存储技术和存储介质是保证数据长时间存储的关键。采用了高性能的闪存芯片作为存储介质,具有高可靠性和长寿命的特点。同时,还采用了数据冗余和备份技术,进一步提高了数据的安全性。 为了验证数据的长时间存储能力,进行了模拟测试。测试结果表明,在长时间存储过程中,数据的完整性得到了有效保证,没有出现数据损坏或丢失的情况。这使得设备在需要长时间存储数据的场景下能够可靠运行,为用户提供了更加稳定的数据存储解决方案。 存储可靠性响应 数据存储安全 采用加密技术对存储的数据进行加密处理,确保数据的安全性。只有授权人员才能访问和查看存储的数据,防止数据泄露。经过安全测试,数据存储的安全性得到了有效保障,满足了用户对数据安全的要求。 加密技术采用了先进的算法,对存储的数据进行高强度加密。即使数据存储设备被盗或丢失,未经授权的人员也无法获取其中的敏感信息。同时,还设置了严格的访问权限管理,只有经过授权的人员才能登录系统并查看数据。 以下是数据存储安全测试结果表格: 测试项目 测试结果 加密强度测试 高强度加密,无法破解 访问权限管理测试 只有授权人员可访问 从表格中的数据可以看出,数据存储的安全性得到了充分验证。这使得设备在处理敏感数据时能够提供可靠的安全保障,为用户提供了更加放心的数据存储服务。 数据备份机制 设置了数据备份机制,定期对存储的数据进行备份。备份数据存储在安全的位置,防止因存储设备故障或其他原因导致数据丢失。在需要恢复数据时,可快速从备份中恢复,保证了数据的连续性和可用性。 数据备份机制按照设定的时间间隔自动对存储的数据进行备份。备份数据存储在异地的安全服务器上,即使本地存储设备出现故障,也可以通过备份数据快速恢复系统。以下是数据备份方案表格: 备份周期 备份存储位置 恢复时间 每天一次 异地安全服务器 短 从表格中可以看出,数据备份机制具有较高的可靠性和快速恢复能力。这使得设备在面对各种突发情况时能够保证数据的连续性和可用性,为用户提供了更加可靠的数据保护。 存储设备稳定 采用高品质的存储设备,具有良好的稳定性和可靠性。在长期使用过程中,存储设备不会出现故障或损坏的情况。经过严格的质量检测和老化测试,存储设备的稳定性得到了充分验证。 高品质的存储设备是保证数据存储稳定的基础。选用了知名品牌的闪存芯片和存储模块,具有高可靠性和长寿命的特点。在生产过程中,还对存储设备进行了严格的质量检测,确保每一个产品都符合高质量标准。 老化测试是验证存储设备稳定性的重要手段。经过长时间的老化测试,存储设备在高温、高湿等恶劣环境下依然能够正常工作,没有出现任何故障或损坏的情况。这充分证明了存储设备的稳定性和可靠性,为设备的长期稳定运行提供了保障。 存储数据读取响应 读取快速准确 数据读取速度快,能在短时间内完成数据的读取操作。读取的数据准确无误,不会出现数据错误或丢失的情况。经过性能测试,数据读取的速度和准确性完全满足设备的使用要求。 快速准确的数据读取得益于先进的存储技术和优化的读取算法。存储设备采用了高速闪存芯片,能够快速响应数据读取请求。同时,读取算法对数据的存储结构进行了优化,提高了数据读取的效率。 为了验证数据读取的速度和准确性,进行了性能测试。测试结果表明,数据读取的速度非常快,能够在短时间内完成大量数据的读取操作,并且读取的数据准确无误。这使得设备在需要快速获取数据的场景下能够高效运行,为用户提供了更加便捷的数据使用体验。 多种读取方式 支持多种数据读取方式,如串口读取、网络读取等。可根据不同的应用场景选择合适的读取方式,提高了设备的灵活性和适应性。通过软件配置,可方便地切换数据读取方式,满足不同用户的需求。 串口读取方式适用于近距离的数据读取,具有简单、稳定的特点。网络读取方式则适用于远距离的数据读取,能够实现远程数据的快速获取。用户可以根据自己的实际需求选择合适的读取方式。 软件配置的方式使得用户可以根据实际情况灵活调整读取方式,无需进行复杂的硬件更改。这大大提高了设备的使用效率和灵活性,为用户提供了更加便捷的使用体验。 无读取延迟 在读取数据过程中,不会出现延迟现象,保证了数据的实时性。采用优化的读取算法和硬件设计,提高了数据读取的效率。经过实际测试,数据读取的延迟时间极短,可忽略不计。 优化的读取算法对数据的存储结构和读取流程进行了优化,减少了不必要的操作和等待时间。硬件设计方面,采用了高速的存储接口和处理器,提高了数据的传输和处理速度。 实际测试结果表明,数据读取的延迟时间非常短,几乎可以忽略不计。这使得设备在需要实时获取数据的场景下能够快速响应,为用户提供了更加及时的数据支持。 通讯协议要求响应 协议支持响应 水资源协议支持 RTU数据采集终端支持水资源监测数据传输规SZY206-2016、SL427-2021。严格按照协议要求进行数据传输,确保数据的准确性和规范性。经过协议兼容性测试,设备能与其他符合该协议的设备进行无缝通信。 支持这两个水资源监测数据传输规范,使得设备在水资源监测领域具有广泛的适用性。在实际应用中,能够与其他遵循相同协议的设备进行数据交换和共享,实现水资源监测数据的统一管理和分析。 协议兼容性测试是验证设备是否能够与其他设备正常通信的重要手段。测试结果表明,设备在与其他符合协议的设备进行通信时,数据传输准确无误,没有出现任何兼容性问题。这充分证明了设备在水资源协议支持方面的可靠性和稳定性。 水文协议支持 支持水文监测数据通信规约SL651-2014,满足水文数据传输的需求。在水文监测应用中,能准确、及时地传输水文数据。与其他支持该协议的设备配合良好,实现了水文数据的共享和交换。 为了更直观地展示设备在水文协议支持方面的优势,以下是相关对比表格: 协议支持情况 数据传输准确性 与其他设备配合情况 支持SL651-2014 高 好 不支持SL651-2014 低 差 从表格中可以看出,支持SL651-2014协议的设备在数据传输准确性和与其他设备配合方面都具有明显优势。这使得设备在水文监测领域能够更好地发挥作用,为水文数据的监测
国家水资源监控设施维修养护项目.docx
下载提示

1.本文档仅提供部分内容试读;

2.支付并下载文件,享受无限制查看;

3.本网站所提供的标准文本仅供个人学习、研究之用,未经授权,严禁复制、发行、汇编、翻译或网络传播等,侵权必究;

4.左侧添加客服微信获取帮助;

5.本文为word版本,可以直接复制编辑使用。


这个人很懒,什么都没留下
未认证用户 查看用户
该文档于 上传
推荐文档
×
精品标书制作
百人专家团队
擅长领域:
工程标 服务标 采购标
16852
已服务主
2892
中标量
1765
平台标师
扫码添加客服
客服二维码
咨询热线:192 3288 5147
公众号
微信客服
客服