文库 服务类投标方案 农业服务

东辽县全民所有自然资源资产清查工作投标方案.docx

DOCX   486页   下载714   2025-09-05   浏览38   收藏13   点赞883   评分-   283081字   128.00

AI慧写标书

十分钟千页标书高效生成

温馨提示:当前文档最多只能预览 15 页,若文档总页数超出了 15 页,请下载原文档以浏览全部内容。
东辽县全民所有自然资源资产清查工作投标方案.docx 第1页
东辽县全民所有自然资源资产清查工作投标方案.docx 第2页
东辽县全民所有自然资源资产清查工作投标方案.docx 第3页
东辽县全民所有自然资源资产清查工作投标方案.docx 第4页
东辽县全民所有自然资源资产清查工作投标方案.docx 第5页
东辽县全民所有自然资源资产清查工作投标方案.docx 第6页
东辽县全民所有自然资源资产清查工作投标方案.docx 第7页
东辽县全民所有自然资源资产清查工作投标方案.docx 第8页
东辽县全民所有自然资源资产清查工作投标方案.docx 第9页
东辽县全民所有自然资源资产清查工作投标方案.docx 第10页
东辽县全民所有自然资源资产清查工作投标方案.docx 第11页
东辽县全民所有自然资源资产清查工作投标方案.docx 第12页
东辽县全民所有自然资源资产清查工作投标方案.docx 第13页
东辽县全民所有自然资源资产清查工作投标方案.docx 第14页
东辽县全民所有自然资源资产清查工作投标方案.docx 第15页
剩余471页未读, 下载浏览全部

开通会员, 优惠多多

6重权益等你来

首次半价下载
折扣特惠
上传高收益
特权文档
AI慧写优惠
专属客服
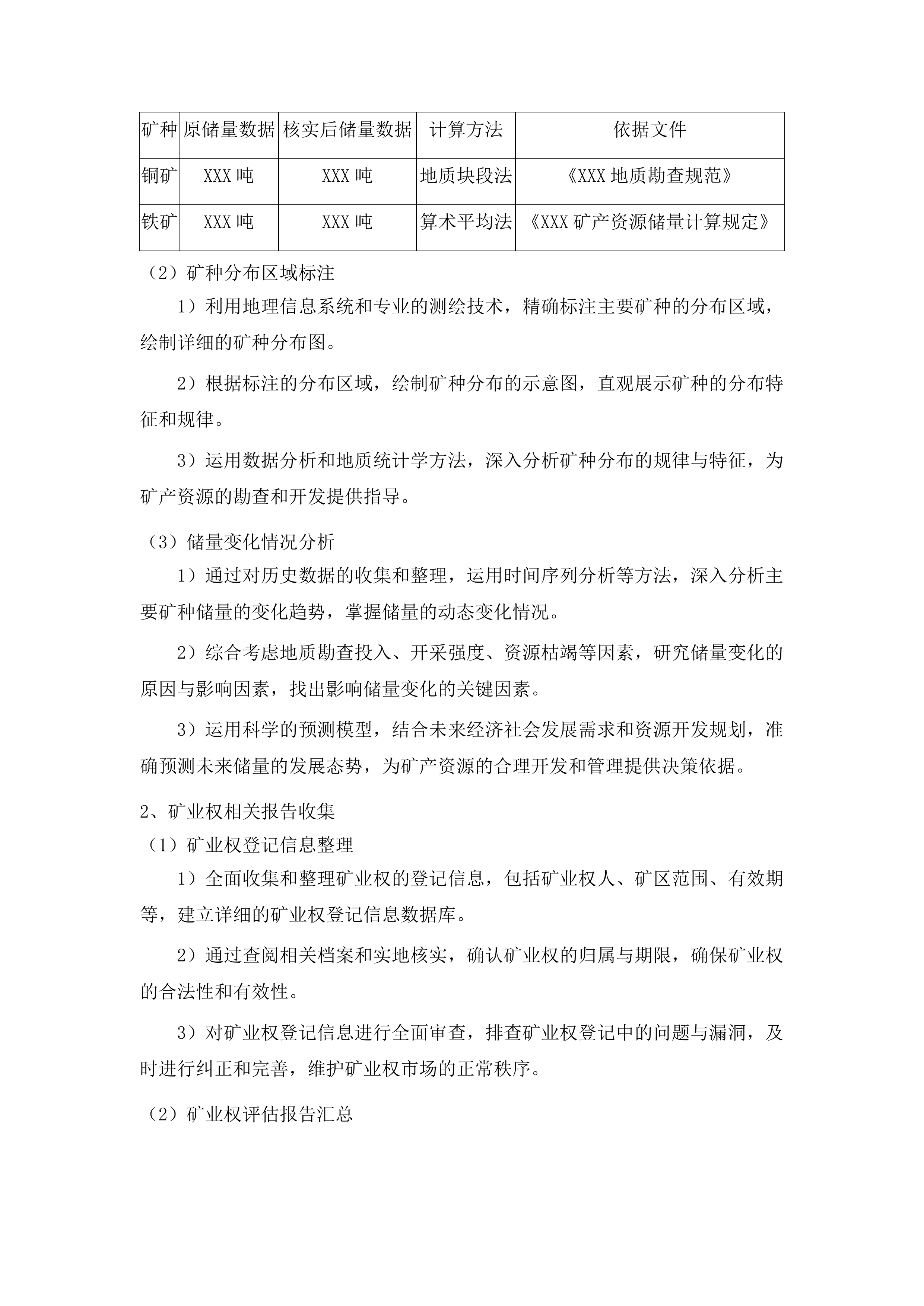
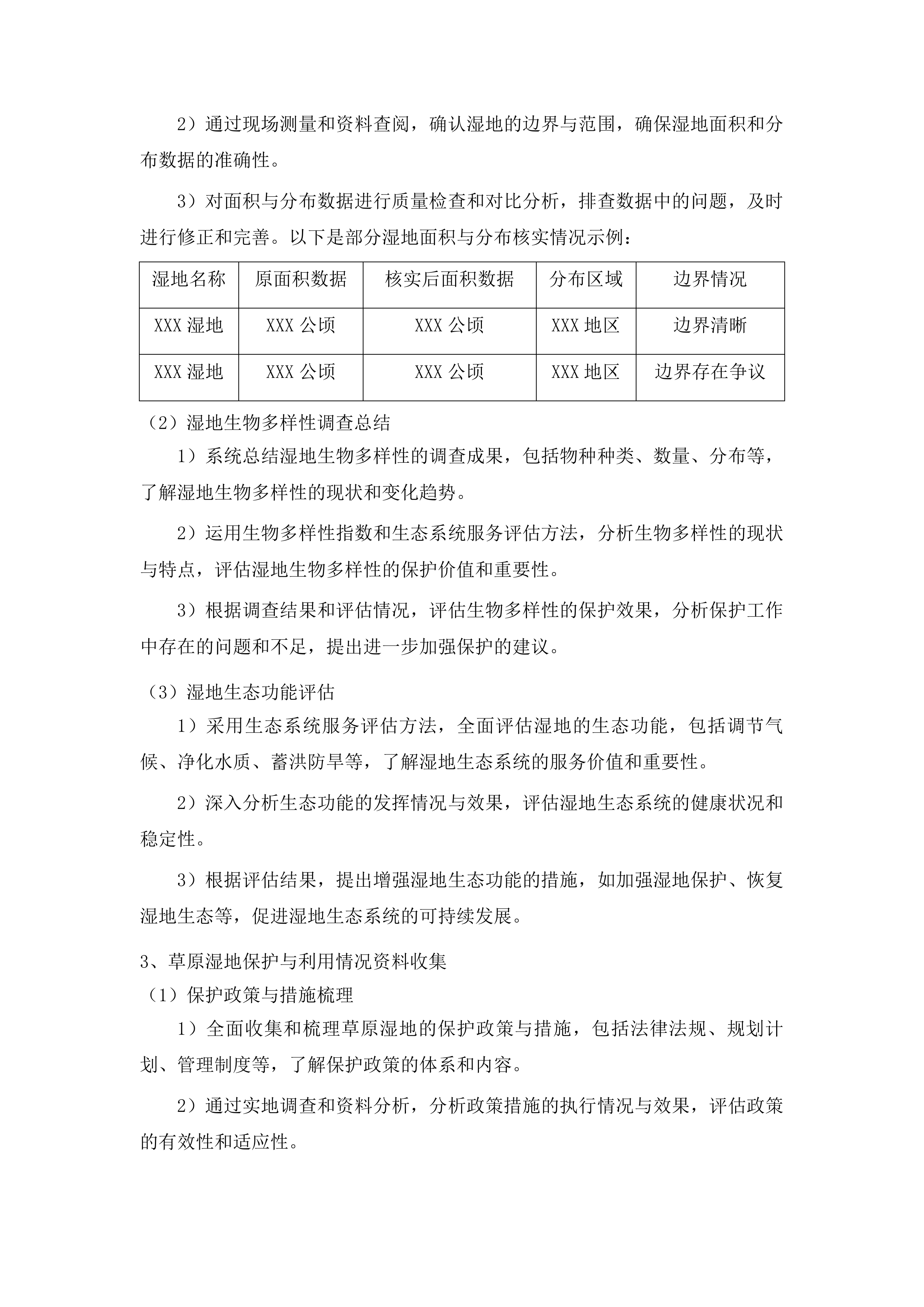
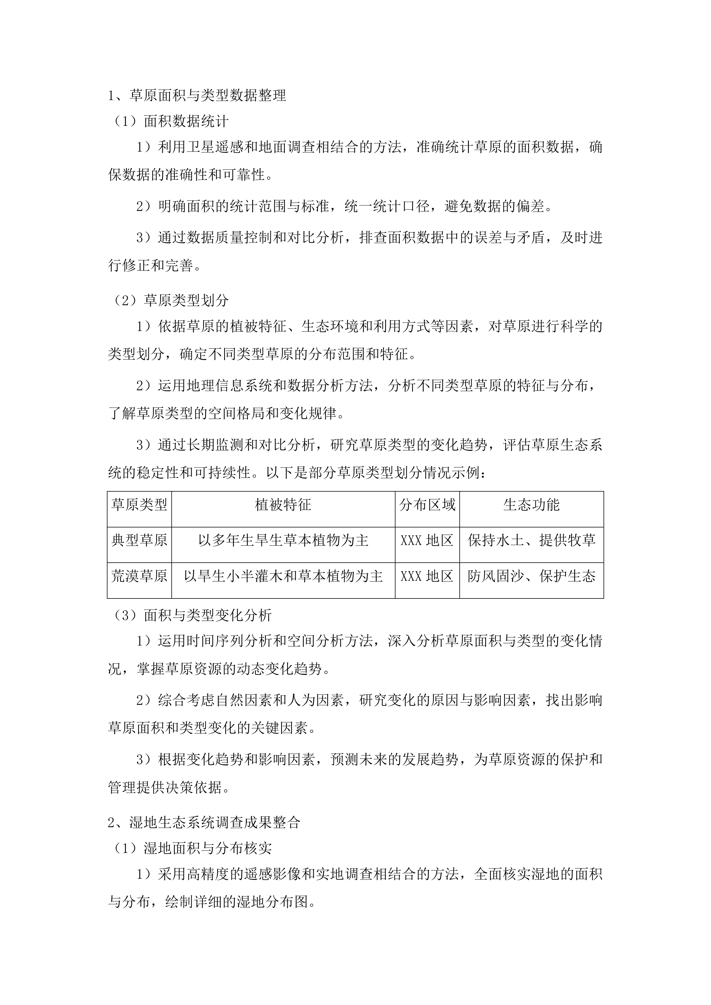
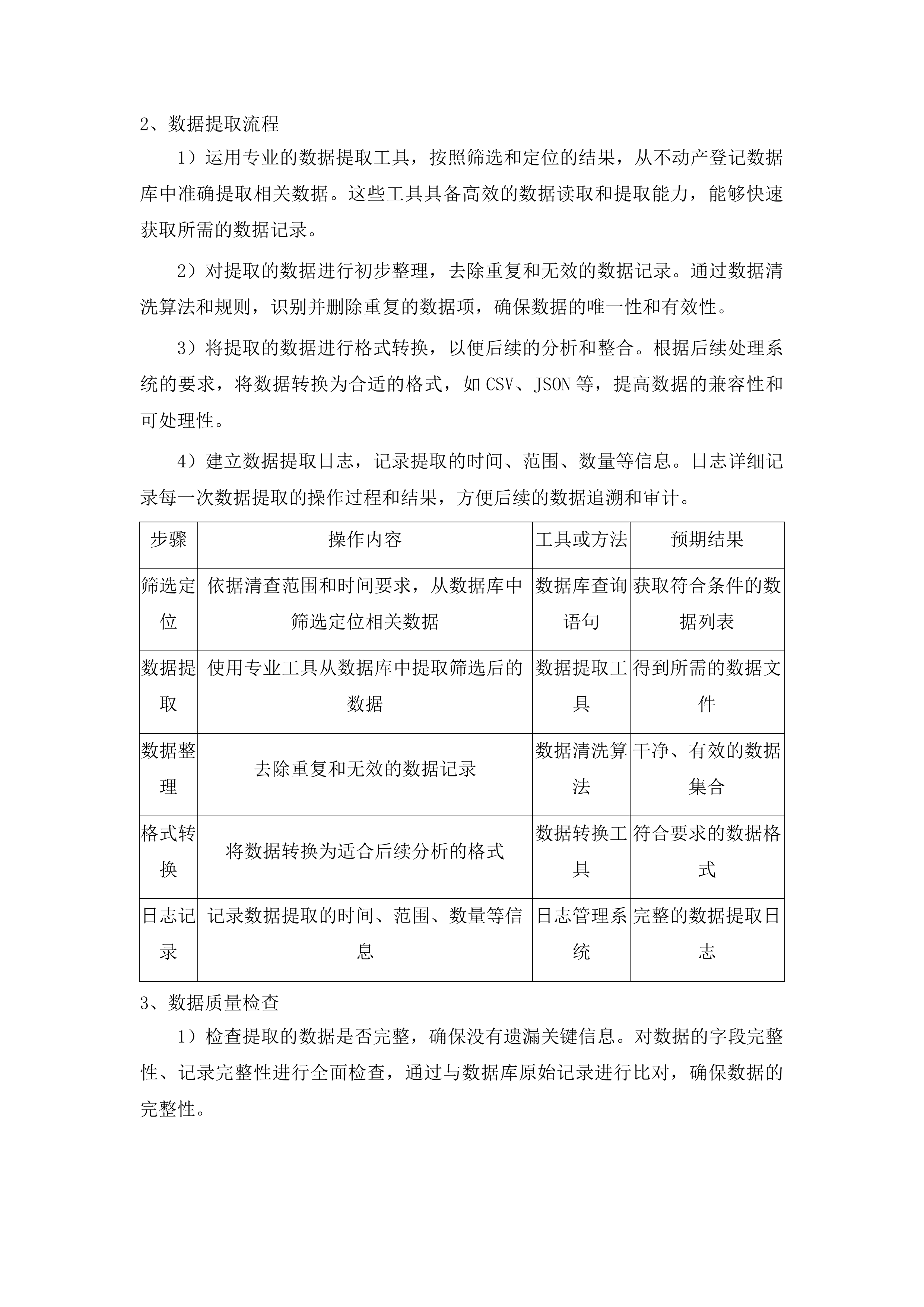
东辽县全民所有自然资源资产清查工作投标方案 第一章 采购范围 2 第一节 清查基础资料 3 一、 自然资源调查监测成果收集 3 二、 确权登记成果整合应用 14 第二节 清查对象范围 19 一、 六类自然资源资产界定 19 二、 使用权状况清查范围 33 第三节 具体任务内容 47 一、 价格体系建设与更新 47 二、 矿产资源资产清查实施 57 三、 国有建设用地清查 71 四、 成果质量管控 83 五、 自然资源清单编制 92 第四节 成果形式要求 114 一、 文字成果规范 114 二、 数据表成果格式 136 三、 数据库成果构建 155 四、 图件成果制作 170 第五节 质量与安全要求 180 一、 成果质量保障标准 180 二、 数据安全保密措施 192 第二章 服务方案 204 第一节 基础资料采集 204 一、 价格体系建设资料收集 204 二、 资产清查基础数据整合 216 第二节 资产清查实施 239 一、 六类自然资源实物量清查 239 二、 使用权状况详细调查 257 三、 矿产资源资产专项清查 268 第三节 产权图层绘制 287 一、 国有建设用地产权图层 287 二、 农用地未利用地图层 302 三、 成果图件规范制作 307 第四节 成果自检与数据库建设 320 一、 清查成果全面自检 320 二、 县级成果汇总处理 340 三、 清查数据库系统搭建 355 第五节 自然资源清单编制 374 一、 县本级清单编制方案 374 二、 市级清单编制探索 387 三、 成果应用共享机制 420 第三章 售后服务要求 431 第一节 技术咨询服务 432 一、 免费技术咨询保障 432 二、 应用过程支持服务 443 第二节 成果修改完善 453 一、 成果补充修改服务 453 二、 成果质量保障措施 471 采购范围 清查基础资料 自然资源调查监测成果收集 土地资源调查数据整理 国有建设用地数据梳理 用地性质分类统计 1)依据土地用途,对国有建设用地进行细致分类整理,涵盖住宅用地、商业用地、工业用地等多种类型,确保分类准确且全面。 2)精确统计不同性质用地的面积与分布,运用先进的测绘技术和地理信息系统,获取详细的数据,为后续规划提供可靠依据。 3)深入明确各类建设用地的使用现状,包括是否闲置、使用强度等情况,以便合理优化土地资源配置。 国有建设用地数据梳理 用地性质分类统计 使用权信息核实 1)通过查阅相关档案和实地调查,仔细核对国有建设用地的使用权归属,确保产权清晰,避免潜在纠纷。 2)严格确认使用权期限与相关权益,明确土地使用者的权利和义务范围,保障合法权益。 3)全面排查存在使用权争议的地块,分析争议原因,制定解决方案,维护土地市场的稳定秩序。 用地规划情况分析 1)运用专业的规划分析方法,深入分析国有建设用地的规划用途,评估规划的合理性和可行性。 2)通过对比现状与规划的差异情况,找出存在的问题和不足,为规划调整提供参考。 3)综合考虑市场需求、经济发展等因素,评估规划对土地价值的影响,为土地资源的高效利用提供决策支持。 国有农用地数据整合 耕地数据统计 1)采用科学的统计方法,精确统计耕地的面积与分布区域,掌握耕地资源的基本情况。 2)通过土壤检测等手段,全面评估耕地的质量等级与肥力状况,为合理施肥和农业生产提供指导。 3)深入了解耕地的种植类型与产出情况,分析种植结构的合理性,为农业产业调整提供依据。 林地草地数据整理 1)利用遥感技术和实地调查相结合的方式,准确整理林地和草地的面积与分布范围,确保数据的真实性和可靠性。 2)详细明确林地和草地的权属关系,避免权属纠纷,保障所有者的合法权益。 3)运用生态评估方法,深入分析林地和草地的生态功能,为生态保护和建设提供科学依据。 农用地流转情况汇总 1)全面汇总国有农用地的流转信息,包括流转主体、流转方式、流转期限等,掌握农用地流转的动态。 2)精确统计流转的面积与频率,分析流转趋势,为制定相关政策提供参考。 3)深入分析流转对农用地利用的影响,评估流转的效益和存在的问题,提出改进措施,促进农用地的合理流转和高效利用。 未利用地数据收集 未利用地面积统计 1)借助高精度的测绘技术和地理信息系统,准确统计未利用地的总面积与分布,绘制详细的未利用地分布图。 2)依据土地的自然属性和利用现状,细致区分不同类型的未利用地,如荒草地、盐碱地、裸土地等。 3)深入分析未利用地的形成原因,包括自然因素和人为因素,为未利用地的开发和保护提供依据。 未利用地开发潜力评估 1)综合考虑自然条件、经济社会发展需求等因素,全面评估未利用地的开发可行性,确定开发的方向和重点。 2)深入分析开发的限制因素与成本,如地形地貌、土壤质量、基础设施等,制定合理的开发方案。 3)运用科学的预测方法,准确预测开发后的效益与影响,包括经济效益、社会效益和生态效益,为决策提供科学依据。 未利用地保护情况调查 1)通过实地调查和资料查阅,全面调查未利用地的保护现状,了解保护措施的执行情况。 2)详细了解相关的保护政策与措施,评估政策的有效性和适应性,提出改进建议。 3)运用科学的评估方法,客观评估保护效果与存在的问题,制定针对性的解决方案,加强未利用地的保护。 矿产资源储量报告汇编 主要矿种储量报告整理 储量数据核实 将对主要矿种的储量数据进行严格核对,确保数据的准确性和可靠性。同时,确认储量的计算方法与依据,排查数据中的误差与矛盾,保证数据的一致性和连贯性。以下是部分主要矿种储量数据核实情况示例: 矿种 原储量数据 核实后储量数据 计算方法 依据文件 铜矿 XXX吨 XXX吨 地质块段法 《XXX地质勘查规范》 铁矿 XXX吨 XXX吨 算术平均法 《XXX矿产资源储量计算规定》 矿种分布区域标注 1)利用地理信息系统和专业的测绘技术,精确标注主要矿种的分布区域,绘制详细的矿种分布图。 2)根据标注的分布区域,绘制矿种分布的示意图,直观展示矿种的分布特征和规律。 3)运用数据分析和地质统计学方法,深入分析矿种分布的规律与特征,为矿产资源的勘查和开发提供指导。 储量变化情况分析 1)通过对历史数据的收集和整理,运用时间序列分析等方法,深入分析主要矿种储量的变化趋势,掌握储量的动态变化情况。 2)综合考虑地质勘查投入、开采强度、资源枯竭等因素,研究储量变化的原因与影响因素,找出影响储量变化的关键因素。 3)运用科学的预测模型,结合未来经济社会发展需求和资源开发规划,准确预测未来储量的发展态势,为矿产资源的合理开发和管理提供决策依据。 矿业权相关报告收集 矿业权登记信息整理 1)全面收集和整理矿业权的登记信息,包括矿业权人、矿区范围、有效期等,建立详细的矿业权登记信息数据库。 2)通过查阅相关档案和实地核实,确认矿业权的归属与期限,确保矿业权的合法性和有效性。 3)对矿业权登记信息进行全面审查,排查矿业权登记中的问题与漏洞,及时进行纠正和完善,维护矿业权市场的正常秩序。 矿业权评估报告汇总 1)广泛收集矿业权的评估报告,涵盖不同评估机构和评估方法的报告,确保评估报告的全面性和代表性。 2)运用专业的评估分析方法,深入分析评估报告的合理性与准确性,评估评估报告的质量和可信度。 3)通过对比不同评估报告的差异与原因,找出评估过程中存在的问题和不足,为提高矿业权评估的质量和水平提供参考。 矿业权流转情况统计 1)详细统计矿业权的流转信息,包括流转时间、流转方式、流转价格等,建立矿业权流转信息统计台账。 2)深入分析流转的原因与影响,评估流转对矿产资源开发的作用,找出流转过程中存在的问题和不足。 3)根据统计分析结果,制定相应的政策和措施,规范矿业权流转行为,促进矿业权市场的健康发展。 矿产资源开发利用报告整合 开发利用现状分析 1)全面收集和分析矿产资源的开发利用现状数据,包括开采规模、开采方式、选矿回收率等,了解开发利用的基本情况。 2)运用经济评价和环境影响评价等方法,评估开发利用的效率与效益,分析存在的优势和不足。 3)通过实地调查和数据分析,找出存在的问题与不足,如资源浪费、环境污染等,提出针对性的改进措施,提高矿产资源的开发利用水平。 开发技术与工艺总结 1)系统总结矿产资源的开发技术与工艺,包括采矿技术、选矿技术、冶炼技术等,分析技术工艺的发展历程和现状。 2)深入分析技术工艺的优缺点与适用范围,评估技术工艺的先进性和可靠性。 3)结合行业发展趋势和市场需求,探讨技术工艺的改进方向与措施,推动矿产资源开发技术的创新和发展。 资源综合利用情况评估 1)综合考虑矿产资源的特性和市场需求,全面评估矿产资源的综合利用情况,包括共伴生矿产的回收利用、尾矿的综合利用等。 2)运用资源利用率、经济效益等指标,分析综合利用的水平与效果,评估综合利用的潜力和前景。 3)根据评估结果,提出提高综合利用效率的建议,如加强技术研发、完善政策支持等,促进矿产资源的可持续利用。 森林资源监测成果归集 森林面积与蓄积量数据汇总 面积数据核实 1)采用多种数据源和技术手段,对森林的面积数据进行全面核实,确保数据的准确性和可靠性。 2)详细确认面积的统计范围与方法,统一统计标准,避免数据的不一致性。 3)通过数据对比和质量检查,排查面积数据中的误差与问题,及时进行修正和完善。 蓄积量计算方法审查 1)对森林蓄积量的计算方法进行严格审查,评估计算方法的合理性和准确性。 2)深入分析计算方法的优缺点和适用范围,结合实际情况选择合适的计算方法。 3)通过对比不同计算方法的差异与结果,找出计算方法中存在的问题和不足,提出改进建议,提高蓄积量计算的精度。 面积与蓄积量变化分析 1)运用时间序列分析和空间分析等方法,深入分析森林面积与蓄积量的变化趋势,掌握森林资源的动态变化情况。 2)综合考虑自然因素和人为因素,研究变化的原因与影响因素,找出影响森林面积和蓄积量变化的关键因素。 3)根据变化趋势和影响因素,预测未来的发展态势,为森林资源的保护和管理提供决策依据。 森林生态功能监测成果整理 涵养水源功能评估 1)采用实地监测和模型模拟相结合的方法,全面评估森林涵养水源的功能,了解森林对水资源的调节和保护作用。 2)深入分析涵养水源的能力与效果,评估森林涵养水源功能的强弱和稳定性。 3)根据评估结果,探讨提高涵养水源功能的措施,如加强森林保护、优化森林结构等,增强森林的生态服务功能。 固碳释氧功能分析 1)运用生态系统碳循环模型和气体交换监测技术,深入分析森林固碳释氧的功能,了解森林对气候变化的影响和贡献。 2)准确计算固碳释氧的量与效率,评估森林固碳释氧功能的效益和潜力。 3)研究影响固碳释氧功能的因素,如森林类型、林龄、气候条件等,提出提高森林固碳释氧功能的对策和建议。 生物多样性保护成果总结 1)系统总结森林生物多样性的保护成果,包括物种数量、分布范围、生态系统类型等,了解森林生物多样性的现状和变化趋势。 2)运用生物多样性指数和生态系统服务评估方法,评估保护的效果与成效,分析保护工作中存在的问题和不足。 3)根据评估结果,提出进一步加强保护的建议,如加强自然保护区建设、开展生态修复等,促进森林生物多样性的保护和可持续发展。 森林健康状况监测资料整合 病虫害发生情况统计 1)建立完善的森林病虫害监测体系,全面统计森林病虫害的发生情况,包括发生面积、危害程度、病虫害种类等。 2)运用病虫害监测数据和统计分析方法,分析病虫害的种类与危害程度,评估病虫害对森林健康的影响。 3)通过长期监测和数据分析,研究病虫害的发生规律与趋势,为病虫害的防治提供科学依据。 森林健康状况监测资料整合 火灾隐患排查结果整理 1)定期开展森林火灾隐患排查工作,全面整理森林火灾隐患的排查结果,包括隐患点的位置、类型、危险程度等。 2)运用地理信息系统和风险评估方法,分析火灾隐患的类型与分布,评估火灾发生的可能性和危害程度。 3)根据排查结果和评估情况,提出消除火灾隐患的措施,如加强火源管理、清理易燃物等,降低森林火灾的风险。 森林生长状况评估 1)采用样地调查和遥感监测相结合的方法,全面评估森林的生长状况,包括树高、胸径、蓄积量等生长指标。 2)深入分析影响生长的因素与问题,如土壤肥力、气候条件、病虫害等,找出制约森林生长的关键因素。 3)根据评估结果和分析情况,制定促进森林健康生长的方案,如合理施肥、科学造林、病虫害防治等,提高森林的生产力和生态功能。 草原湿地调查资料汇总 草原面积与类型数据整理 面积数据统计 1)利用卫星遥感和地面调查相结合的方法,准确统计草原的面积数据,确保数据的准确性和可靠性。 2)明确面积的统计范围与标准,统一统计口径,避免数据的偏差。 3)通过数据质量控制和对比分析,排查面积数据中的误差与矛盾,及时进行修正和完善。 草原类型划分 1)依据草原的植被特征、生态环境和利用方式等因素,对草原进行科学的类型划分,确定不同类型草原的分布范围和特征。 2)运用地理信息系统和数据分析方法,分析不同类型草原的特征与分布,了解草原类型的空间格局和变化规律。 3)通过长期监测和对比分析,研究草原类型的变化趋势,评估草原生态系统的稳定性和可持续性。以下是部分草原类型划分情况示例: 草原类型 植被特征 分布区域 生态功能 典型草原 以多年生旱生草本植物为主 XXX地区 保持水土、提供牧草 荒漠草原 以旱生小半灌木和草本植物为主 XXX地区 防风固沙、保护生态 面积与类型变化分析 1)运用时间序列分析和空间分析方法,深入分析草原面积与类型的变化情况,掌握草原资源的动态变化趋势。 2)综合考虑自然因素和人为因素,研究变化的原因与影响因素,找出影响草原面积和类型变化的关键因素。 3)根据变化趋势和影响因素,预测未来的发展趋势,为草原资源的保护和管理提供决策依据。 湿地生态系统调查成果整合 湿地面积与分布核实 1)采用高精度的遥感影像和实地调查相结合的方法,全面核实湿地的面积与分布,绘制详细的湿地分布图。 2)通过现场测量和资料查阅,确认湿地的边界与范围,确保湿地面积和分布数据的准确性。 3)对面积与分布数据进行质量检查和对比分析,排查数据中的问题,及时进行修正和完善。以下是部分湿地面积与分布核实情况示例: 湿地名称 原面积数据 核实后面积数据 分布区域 边界情况 XXX湿地 XXX公顷 XXX公顷 XXX地区 边界清晰 XXX湿地 XXX公顷 XXX公顷 XXX地区 边界存在争议 湿地生物多样性调查总结 1)系统总结湿地生物多样性的调查成果,包括物种种类、数量、分布等,了解湿地生物多样性的现状和变化趋势。 2)运用生物多样性指数和生态系统服务评估方法,分析生物多样性的现状与特点,评估湿地生物多样性的保护价值和重要性。 3)根据调查结果和评估情况,评估生物多样性的保护效果,分析保护工作中存在的问题和不足,提出进一步加强保护的建议。 湿地生态功能评估 1)采用生态系统服务评估方法,全面评估湿地的生态功能,包括调节气候、净化水质、蓄洪防旱等,了解湿地生态系统的服务价值和重要性。 2)深入分析生态功能的发挥情况与效果,评估湿地生态系统的健康状况和稳定性。 3)根据评估结果,提出增强湿地生态功能的措施,如加强湿地保护、恢复湿地生态等,促进湿地生态系统的可持续发展。 草原湿地保护与利用情况资料收集 保护政策与措施梳理 1)全面收集和梳理草原湿地的保护政策与措施,包括法律法规、规划计划、管理制度等,了解保护政策的体系和内容。 2)通过实地调查和资料分析,分析政策措施的执行情况与效果,评估政策的有效性和适应性。 3)找出存在的问题与不足,如政策落实不到位、管理体制不完善等,提出改进建议,加强草原湿地的保护和管理。 草原湿地保护与利用情况资料收集 利用现状与问题分析 1)深入分析草原湿地的利用现状,包括畜牧业、渔业、旅游业等,了解利用的方式和程度。 2)运用经济评价和环境影响评价方法,评估利用的效率与效益,分析利用过程中存在的问题和不足,如资源过度开发、环境污染等。 3)根据分析结果,找出利用过程中存在的问题,提出合理利用和保护草原湿地的建议,促进草原湿地资源的可持续利用。 可持续发展建议制定 1)根据草原湿地的保护和利用现状,结合经济社会发展需求和生态环境保护要求,制定草原湿地可持续发展的建议,明确发展的目标和方向。 2)提出平衡保护与利用的措施,如建立生态补偿机制、发展生态友好型产业等,实现草原湿地资源的合理利用和有效保护。 3)规划未来的发展方向与目标,如加强生态保护、提高资源利用效率等,促进草原湿地生态系统的可持续发展。以下是部分可持续发展建议示例: 建议内容 具体措施 预期效果 加强生态保护 建立自然保护区、加强湿地监测 保护生物多样性、维护生态平衡 发展生态友好型产业 推广生态养殖、发展生态旅游 促进经济发展、减少环境压力 确权登记成果整合应用 不动产登记数据提取 数据筛选与定位 1)依据本项目清查范围,从不动产登记数据库中全面筛选出全民所有土地、矿产、森林、草原、湿地、水这6类自然资源资产相关的登记数据。通过详细的查询条件设置,确保涵盖所有符合要求的数据记录,为后续的清查工作提供全面的数据基础。 2)精准定位到与东辽县全民所有自然资源资产清查工作基准时点(2023年12月31日)和更新时点(2024年12月31日和2025年12月31日)相匹配的数据。采用时间范围筛选和数据匹配算法,保证所提取的数据在时间维度上的准确性和有效性。 3)仔细识别出涉及国有建设用地、国有农用地、未利用地等自然资源资产的登记数据。对登记数据中的土地类型、用途等关键信息进行分析和判断,确保准确区分不同类型的自然资源资产。 4)明确标记出与矿业权状况清查相关的不动产登记数据。通过对登记数据中的矿业权信息进行提取和整理,为矿业权状况清查工作提供针对性的数据支持。 数据提取流程 1)运用专业的数据提取工具,按照筛选和定位的结果,从不动产登记数据库中准确提取相关数据。这些工具具备高效的数据读取和提取能力,能够快速获取所需的数据记录。 2)对提取的数据进行初步整理,去除重复和无效的数据记录。通过数据清洗算法和规则,识别并删除重复的数据项,确保数据的唯一性和有效性。 3)将提取的数据进行格式转换,以便后续的分析和整合。根据后续处理系统的要求,将数据转换为合适的格式,如CSV、JSON等,提高数据的兼容性和可处理性。 4)建立数据提取日志,记录提取的时间、范围、数量等信息。日志详细记录每一次数据提取的操作过程和结果,方便后续的数据追溯和审计。 步骤 操作内容 工具或方法 预期结果 筛选定位 依据清查范围和时间要求,从数据库中筛选定位相关数据 数据库查询语句 获取符合条件的数据列表 数据提取 使用专业工具从数据库中提取筛选后的数据 数据提取工具 得到所需的数据文件 数据整理 去除重复和无效的数据记录 数据清洗算法 干净、有效的数据集合 格式转换 将数据转换为适合后续分析的格式 数据转换工具 符合要求的数据格式 日志记录 记录数据提取的时间、范围、数量等信息 日志管理系统 完整的数据提取日志 数据质量检查 1)检查提取的数据是否完整,确保没有遗漏关键信息。对数据的字段完整性、记录完整性进行全面检查,通过与数据库原始记录进行比对,确保数据的完整性。 2)验证数据的准确性,与原始登记档案进行比对。采用人工审核和自动化比对相结合的方式,对数据的关键信息进行逐一核对,确保数据与原始档案一致。 3)检查数据的一致性,避免出现矛盾和冲突的记录。对数据中的逻辑关系、关联信息进行检查,确保不同数据项之间的一致性和协调性。 4)对数据的时效性进行评估,确保数据与清查工作的时间要求相符。根据清查工作的基准时点和更新时点,检查数据的时间戳和更新记录,确保数据的时效性。 权属证明材料核验 材料收集与整理 1)全面收集与全民所有自然资源资产相关的权属证明材料,如土地使用证、林权证、采矿许可证等。通过多种渠道,包括相关管理部门、产权单位等,确保收集到所有必要的权属证明材料。 2)对收集到的材料进行分类整理,按照资产类型和区域进行划分。建立清晰的分类标准和整理流程,将材料分别归类,便于后续的核验和管理。 3)建立权属证明材料清单,记录材料的名称、编号、颁发时间等信息。清单采用电子化管理,方便查询和统计,确保材料信息的准确性和完整性。 4)对材料进行扫描或拍照,形成电子文档,便于保存和查阅。采用高清扫描设备和图像处理技术,确保电子文档的清晰度和可读性,同时建立安全的存储系统,保证电子文档的安全性。 核验标准制定 1)依据国家和地方相关法律法规,制定权属证明材料的核验标准。深入研究法律法规的要求,结合本项目的实际情况,制定详细、可操作的核验标准。 2)明确材料的合法性、有效性和完整性要求。对材料的颁发机构、有效期、内容完整性等方面进行明确规定,确保材料符合法律和项目要求。 3)确定核验的流程和方法,包括实地核查、与登记部门核对等。制定详细的核验流程和操作规范,确保核验工作的准确性和公正性。 4)制定核验结果的判定规则,如合格、不合格、需补充材料等。根据核验标准和流程,明确不同情况的判定规则,确保核验结果的客观性和准确性。 核验实施过程 1)按照核验标准,对收集到的权属证明材料进行逐一核验。严格遵循核验流程和方法,对每一份材料进行细致的检查和评估。 2)对于有疑问的材料,进行实地核查或与相关部门沟通确认。通过实地考察、电话咨询等方式,获取准确的信息,解决材料中的疑问。 3)记录核验过程中的问题和处理情况,形成核验报告。报告详细记录核验的过程、发现的问题以及处理结果,为后续的决策提供依据。 4)对核验结果进行汇总和统计,分析存在的问题和原因。通过数据分析和总结,找出材料中存在的共性问题和原因,为改进工作提供参考。 产权边界信息整合 边界数据收集 1)收集来自地籍调查、不动产登记等成果中的产权边界信息。通过与相关部门和机构合作,获取准确、完整的边界数据。 2)获取相关的测绘报告、图纸等资料,作为边界数据的补充。这些资料可以提供更详细的边界信息,提高数据的准确性和可靠性。 3)整理不同来源的边界数据,确保数据的准确性和一致性。对数据进行清洗、转换和匹配,消除数据之间的差异和冲突。 4)对边界数据进行分类和编码,便于后续的整合和管理。根据资产类型、区域等因素进行分类,为每一类数据分配唯一的编码,提高数据的可识别性和管理效率。 数据来源 数据类型 收集方式 数据用途 地籍调查 产权边界信息 数据共享 整合产权边界 不动产登记 产权边界信息 数据查询 补充边界数据 测绘报告 详细边界信息 资料收集 提高数据准确性 图纸资料 图形边界信息 文件获取 辅助边界数据整合 数据匹配与融合 1)将收集到的产权边界数据与不动产登记数据和权属证明材料进行匹配。通过数据比对和关联分析,找出数据之间的对应关系,确保边界数据与产权信息的一致性。 2)运用地理信息系统(GIS)技术,对不同来源的边界数据进行融合处理。GIS技术能够实现数据的空间分析和整合,将不同格式和坐标系的边界数据进行统一处理。 3)解决数据之间的冲突和矛盾,确保边界信息的准确性和完整性。通过数据清洗、纠错和插值等方法,消除数据中的冲突和缺失值,提高边界信息的质量。 4)建立统一的产权边界数据库,实现数据的共享和管理。数据库采用先进的数据库管理系统,具备数据存储、查询、分析和更新等功能,方便各部门和人员对产权边界信息的使用和管理。 边界信息可视化 1)利用GIS软件,将整合后的产权边界信息进行可视化展示。GIS软件能够将抽象的边界数据转换为直观的地图图形,方便用户对边界信息的理解和查看。 2)制作产权边界图,标注出不同资产类型的边界范围。在地图上清晰地标注出各类资产的边界,使用不同的颜色和符号进行区分,提高地图的可读性。 3)提供查询和分析功能,方便用户对产权边界信息进行查看和操作。用户可以通过输入关键词、选择区域等方式,快速查询和分析所需的边界信息。 4)将可视化成果与其他清查成果进行关联,形成完整的清查报告。将产权边界图与文字报告、数据报表等清查成果进行整合,为用户提供全面、准确的清查信息。 边界信息可视化 清查对象范围 六类自然资源资产界定 全民所有土地资源范围 国有建设用地界定 城市建设用地 对城市建设土地进行全面清查,涉及住宅用地、商业用地、工业用地等各类用途。依据详实的地籍调查成果,精确明确每块土地的位置、面积和具体用途。结合土地确权登记信息,确保土地权属清晰无争议,为后续的使用权清查和精准的价值核算奠定坚实基础。同时,参考城市规划资料,综合判断土地的规划用途和发展潜力,以便更准确地评估其价值。例如,对于规划为新兴商业区的土地,其未来的商业开发价值和增值潜力需重点考量。 城市建设用地清查 农村集体建设用地 深入清查农村集体建设用地上的公共设施用地、公益事业用地等,全面确定其实际使用情况。通过与农村土地承包经营等信息进行关联分析,理清土地的使用关系和权益分配。充分考虑农村发展需求和政策导向,评估集体建设用地的潜在价值。比如,随着农村旅游产业的发展,一些具备旅游开发潜力的集体建设用地,其价值可能会大幅提升。 特殊用地 针对军事用地、宗教用地等特殊性质的土地,严格依据相关法律法规和政策文件,明确其特殊用途和管理要求。积极与相关部门进行沟通协调,获取准确的土地信息,确保清查的完整性和准确性。在对特殊用地进行价值核算时,综合考虑其特殊功能和社会影响等多方面因素。以下是特殊用地清查的相关信息表格: 用地类型 特殊用途 管理要求 价值核算考虑因素 军事用地 军事训练、国防设施建设等 严格保密、限制进入 国防战略意义、建设成本 宗教用地 宗教活动场所 尊重宗教信仰、保护文化遗产 宗教文化价值、维护成本 国有农用地范围 耕地 全面清查耕地的分布、面积和质量等级,依据土壤肥力、灌溉条件等多因素进行综合评估。结合农业生产统计数据,详细了解耕地的种植作物和产量情况,为准确的价值核算提供有力依据。高度关注耕地保护政策,确保耕地的合理利用和可持续发展。例如,对于优质耕地,应严格保护其用途,避免过度开发。 耕地清查 林地 通过实地调查和遥感影像分析相结合的科学方法,准确确定林地的树种、林龄和森林覆盖率等信息。全面评估林地的生态功能和经济价值,如木材生产、生态旅游等。与林业部门的管理数据进行细致比对,保证林地清查的准确性和一致性。比如,对于具有生态旅游开发潜力的林地,其生态价值和经济价值都需要重点评估。 林地清查 有林地清查 草地 详细清查草地的类型和载畜量,科学判断其适宜的畜牧业发展规模。充分考虑草地的生态保护和恢复需求,制定合理的利用方案。依据草地的质量和市场价格,精确核算其价值。以下是草地清查的相关信息表格: 草地类型 载畜量 适宜畜牧业规模 生态保护需求 价值核算 天然草地 每公顷XXX头 小规模养殖 防止过度放牧 根据草质和市场价格核算 人工草地 每公顷XXX头 中规模养殖 定期施肥灌溉 考虑建设成本和产量核算 未利用地界定 荒草地 明确荒草地的位置和面积,深入分析其形成原因和开发潜力。充分考虑荒草地的生态修复可能性,制定相应的保护和开发策略。结合土地利用总体规划,准确判断荒草地的未来用途方向。例如,对于一些靠近城市的荒草地,可能具有开发为城市绿地的潜力。 盐碱地 全面清查盐碱地的分布和盐碱化程度,评估其改良难度和成本。深入研究盐碱地的特殊生态环境和生物资源,积极探索其综合利用途径。根据盐碱地的现状和发展前景,合理核算其价值。比如,一些盐碱地可以通过改良种植耐盐碱作物,实现资源的有效利用。 荒草地清查 盐碱地清查 沙地 准确确定沙地的范围和沙化程度,分析其对周边环境的影响。密切关注沙地的治理措施和成效,评估其生态改善潜力。结合沙地的地理位置和资源条件,判断其潜在的开发价值。例如,一些沙地可以发展沙漠旅游等特色产业。 矿产资源资产边界确认 矿业权范围界定 探矿权边界 严格依据相关的勘查许可证和地质勘查报告,明确探矿权的地理位置和范围。结合实地勘查和精确测量,核实探矿权边界的准确性,确保无重叠和争议。对探矿权范围内的地质构造和矿产资源潜力进行全面评估,为后续的勘查工作提供科学依据。例如,通过对地质构造的分析,判断可能存在矿产资源的区域。 能源矿产评估 采矿权边界 根据采矿许可证和矿山设计资料,确定采矿权的具体边界和开采范围。进行实地测绘和标识,保障采矿权的合法使用和安全生产。分析采矿权范围内的矿产储量和开采条件,核算其经济价值。以下是采矿权相关信息表格: 采矿权编号 具体边界 开采范围 矿产储量 开采条件 经济价值核算 XXX001 XXX区域 XXX深度和面积 XXX吨 开采难度适中 根据市场价格和开采成本核算 XXX002 XXX区域 XXX深度和面积 XXX吨 开采难度较大 考虑技术投入和风险核算 矿权重叠处理 对于存在矿权重叠的区域,进行详细的调查和分析,查明重叠的原因和范围。积极与相关矿业权人进行沟通协商,依据法律法规和政策规定,确定合理的解决方案。重新界定矿权边界,避免纠纷和冲突,保障矿产资源的有序开发。例如,通过协商确定各自的开采范围和权益分配。 矿产资源分布确认 金属矿产 通过地质勘查和矿产普查资料,确定金属矿产的种类、品位和储量。分析金属矿产的分布规律和成矿条件,为进一步的勘查和开发提供指导。结合市场需求和价格波动,评估金属矿产的经济价值。例如,对于市场需求大、价格高的金属矿产,应优先进行勘查和开发。 金属矿产勘查 非金属矿产 全面清查非金属矿产的分布范围和质量特征,如石灰岩、花岗岩等。充分考虑非金属矿产的用途和市场前景,核算其价值。对非金属矿产的开发利用进行科学规划,提高资源利用效率。以下是非金属矿产相关信息表格: 沙地清查 非金属矿产清查 矿产种类 分布范围 质量特征 用途 市场前景 价值核算 石灰岩 XXX区域 纯度高、硬度适中 建筑材料、水泥生产等 市场需求稳定 根据产量和市场价格核算 花岗岩 XXX区域 质地坚硬、色泽美观 建筑装饰、石材加工等 市场前景较好 考虑开采成本和品质核算 能源矿产 确定能源矿产的储量和分布情况,如煤炭、石油等。评估能源矿产的开采难度和环境影响,制定合理的开发方案。结合能源市场的需求和发展趋势,分析能源矿产的经济价值和战略意义。以下是能源矿产相关信息表格: 能源矿产种类 储量 分布情况 开采难度 环境影响 经济价值和战略意义 煤炭 XXX亿吨 XXX区域 开采难度较大 对大气和土地有一定污染 保障能源供应、带动经济发展 石油 XXX万桶 XXX区域 开采技术要求高 可能导致海洋污染 满足能源需求、影响国际地位 矿产资源储量核实 储量计算方法 采用科学合理的储量计算方法,如地质块段法、断面法等,确保储量计算的准确性。依据最新的地质勘查数据和标准规范,更新储量计算参数。对不同计算方法的结果进行对比分析,选择最适宜的计算结果。例如,对于复杂地质条件的矿产,可能需要多种方法结合计算。 储量动态监测 建立矿产资源储量动态监测体系,定期对储量变化情况进行监测和分析。及时掌握矿产资源的开采进度和剩余储量,为资源管理和决策提供依据。对储量动态变化的原因进行研究,采取相应的措施保障资源的可持续利用。比如,若储量下降过快,应调整开采计划。 储量报告审核 组织专业的地质矿产专家对储量报告进行审核,确保报告内容的真实性和可靠性。审核储量计算方法的合理性和数据来源的准确性,提出修改意见和建议。按照相关规定和程序,完成储量报告的审批和备案工作。例如,专家会对报告中的数据和计算方法进行严格审查。 森林资源资产清查范围 林地资源界定 有林地 全面清查有林地的面积、分布和林相结构,包括乔木林和竹林。精确测定有林地的蓄积量和生长量,评估森林资源的质量和生产力。结合森林分类经营的要求,划分公益林和商品林,制定不同的管理策略。例如,公益林应重点加强生态保护,商品林可在合理范围内进行开发利用。 疏林地 确定疏林地的范围和疏密度,分析其形成原因和发展趋势。深入研究疏林地的改造措施和生态修复方案,提高森林覆盖率。核算疏林地的潜在价值,为资源开发和保护提供依据。比如,通过植树造林等措施,可以将疏林地改造成有林地。 未成林造林地 清查未成林造林地的面积和造林树种,了解造林成活率和保存率。加强未成林造林地的抚育管理,促进林木生长和发育。评估未成林造林地的未来发展潜力和生态效益。例如,对于成活率较低的造林地,应及时补植。 林木资源清查 乔木林 详细调查乔木林的树种组成、年龄结构和树高、胸径等生长指标。准确计算乔木林的蓄积量和生物量,评估其生态和经济价值。分析乔木林的健康状况和病虫害发生情况,采取相应的防治措施。例如,对于病虫害严重的区域,应及时喷洒农药进行防治。 竹林 全面清查竹林的面积、竹种和立竹密度,了解竹林的生长特性和经营状况。评估竹林的竹笋产量和竹材质量,核算其经济价值。研究竹林的培育技术和可持续经营模式,提高竹林资源的利用效率。以下是竹林相关信息表格: 竹林类型 面积 竹种 立竹密度 竹笋产量 竹材质量 经济价值核算 毛竹林 XXX公顷 毛竹 XXX株/公顷 XXX吨 质地坚硬、韧性好 根据产量和市场价格核算 雷竹林 XXX公顷 雷竹 XXX株/公顷 XXX吨 笋味鲜美、产量高 考虑竹笋价格和种植成本核算 经济林 确定经济林的种类、面积和产量,分析其经济效益和市场前景。调查经济林的栽培管理技术和病虫害防治情况,提高果实和林产品的质量。制定经济林的发展规划和产业政策,促进经济林产业的发展。例如,对于市场需求大的经济林品种,应加大种植面积和技术投入。 森林生态系统评估 生态功能评估 采用科学的评估方法和指标体系,评估森林的水源涵养、水土保持、防风固沙等生态功能。深入分析森林生态系统对环境质量和生态平衡的影响,为生态保护和建设提供依据。制定森林生态功能提升的措施和方案,增强森林的生态服务功能。例如,通过植树造林、封山育林等措施,可以提高森林的生态功能。 生物多样性调查 开展森林生物多样性调查,包括植物、动物和微生物的种类和数量。分析生物多样性的分布规律和变化趋势,评估森林生态系统的稳定性和健康状况。采取保护措施,维护森林生物多样性,促进生态系统的可持续发展。比如,建立自然保护区等措施,可以有效保护生物多样性。 生态价值核算 采用市场价值法、替代成本法等方法,核算森林的生态价值,包括生态服务价值和生态产品价值。分析森林生态价值的构成和影响因素,为生态补偿和资源管理提供参考。将森林生态价值纳入经济社会发展评价体系,促进生态文明建设。例如,通过生态补偿机制,可以激励人们保护森林资源。 草原湿地资源对象划分 草原资源界定 天然草原 全面清查天然草原的面积、分布和类型,如典型草原、荒漠草原等。精确测定天然草原的植被覆盖度、产草量和草质状况,评估草原的生态和生产功能。分析天然草原的退化原因和程度,制定草原保护和恢复措施。例如,对于退化严重的草原,应采取禁牧、休牧等措施进行恢复。 人工草地 确定人工草地的面积和种植的草种,了解人工草地的建设和管理情况。评估人工草地的生产能力和经济效益,分析其在畜牧业发展中的作用。研究人工草地的可持续利用模式,提高草地资源的利用效率。以下是人工草地相关信息表格: 人工草地类型 面积 草种 生产能力 经济效益 可持续利用模式 苜蓿草地 XXX公顷 苜蓿 高产优质 饲料销售、畜牧养殖 轮作、施肥、灌溉 黑麦草草地 XXX公顷 黑麦草 生长快、适口性好 青贮饲料、放牧 合理放牧、适时收割 草原生态功能区 划定草原生态功能区的范围和边界,明确其主要生态功能和保护目标。加强草原生态功能区的保护和管理,限制不合理的开发和利用活动。开展草原生态修复和建设工程,提高草原生态系统的稳定性和服务功能。例如,在草原生态功能区内禁止开垦、采矿等活动。 湿地资源划分 自然湿地 清查自然湿地的类型和分布,如河流湿地、湖泊湿地等。评估自然湿地的生态功能和生物多样性,分析湿地生态系统的健康状况。加强自然湿地的保护和管理,防止湿地面积减少和生态功能退化。例如,建立湿地自然保护区,加强对湿地的监测和保护。 人工湿地 确定人工湿地的建设目的和功能,如污水处理湿地、水产养殖湿地等。分析人工湿地的运行效果和经济效益,评估其在环境保护和资源利用中的作用。优化人工湿地的设计和管理,提高湿地的生态和社会效益。例如,通过合理配置湿地植物和微生物,提高污水处理效果。 湿地保护区 划定湿地保护区的范围和级别,明确其保护对象和保护措施。加强湿地保护区的建设和管理,建立健全保护管理制度和监测体系。开展湿地生态修复和科研监测工作,保护湿地的生态环境和生物多样性。例如,在湿地保护区内设置监测站点,定期监测湿地的生态指标。 草原湿地生态系统监测 生态指标监测 建立草原湿地生态指标监测体系,定期监测植被覆盖度、水位、水质等指标。分析生态指标的变化趋势和影响因素,及时掌握草原湿地生态系统的动态变化。根据监测结果,调整草原湿地的保护和管理措施,保障生态系统的稳定和健康。例如,若水位下降过快,应采取补水措施。 生物多样性监测 开展草原湿地生物多样性监测,包括植物、动物和微生物的种类和数量。分析生物多样性的变化规律和影响因素,评估草原湿地生态系统的稳定性和服务功能。采取保护措施,维护草原湿地生物多样性,促进生态系统的可持续发展。比如,对于濒危物种,应采取特殊的保护措施。 生态系统服务功能评估 评估草原湿地的生态系统服务功能,如水源涵养、洪水调蓄、生物栖息地等。分析生态系统服务功能的价值和影响因素,为草原湿地的保护和管理提供决策依据。制定生态系统服务功能提升的措施和方案,增强草原湿地的生态服务功能。例如,通过湿地修复工程,可以提高湿地的生态系统服务功能。 水资源资产清查界限 地表水清查范围 河流 依据水文监测数据和实地调查,清查河流的长度、流域面积和流量等基本信息。深入分析河流的水质状况和污染程度,制定水污染防治措施。评估河流的水资源利用现状和潜力,合理调配水资源。例如,对于污染严重的河流,应加强污水处理和生态修复。 湖泊 确定湖泊的面积、水位和蓄水量,掌握湖泊的动态变化。监测湖泊的水质和富营养化程度,采取生态修复措施。分析湖泊的生态功能和经济价值,促进湖泊资源的可持续利用。比如,通过种植水生植物等措施,可以改善湖泊的水质。 水库 清查水库的库容、调节能力和供水范围,了解水库的运行管理情况。评估水库的防洪、灌溉、发电等功能,保障水库的安全运行。分析水库的水资源配置和综合效益,优化水库的调度方案。例如,根据不同季节的用水需求,合理调节水库的水位。 地下水清查界定 浅层地下水 调查浅层地下水的水位、水质和开采量,建立地下水监测网络。分析浅层地下水的补给来源和动态变化,合理开发利用地下水。防止浅层地下水的污染和超采,保护地下水资源。例如,限制地下水的开采量,加强对地下水的保护。 深层地下水 确定深层地下水的分布范围和储量,评估其开采潜力和环境影响。加强深层地下水的保护和管理,严格控制开采量。研究深层地下水的回灌和保护技术,保障地下水资源的可持续利用。比如,通过人工回灌等措施,可以补充深层地下水。 地下水漏斗区 划定地下水漏斗区的范围和边界,分析漏斗区的形成原因和发展趋势。采取措施治理地下水漏斗区,如限制开采、回灌补源等。监测地下水漏斗区的动态变化,评估治理效果。例如,通过长期监测,判断治理措施是否有效。 水资源质量评估 水质监测指标 确定水质监测的指标体系,包括酸碱度、溶解氧、化学需氧量等。定期开展水质监测工作,确保监测数据的准确性和可靠性。分析水质变化趋势和影响因素,及时发现水质问题。例如,若化学需氧量超标,说明水体可能受到污染。 水质评价方法 采用科学合理的水质评价方法,如单因子评价法、综合指数评价法等。对不同水域的水质进行评价,划分水质等级。根据水质评价结果,制定水污染防治和水资源保护措施。例如,对于水质较差的水域,应加强治理和保护。 水资源保护措施 加强水资源保护的宣传教育,提高公众的水资源保护意识。制定水资源保护规划和政策,加强水资源的统一管理和调配。加大水污染防治力度,减少污染物排放,改善水资源质量。例如,通过宣传活动,提高公众对水资源保护的重视程度。 使用权状况清查范围 国有建设用地使用权 产权状况核实 证书详细审查 1)对国有建设用地的产权证书进行全面且细致的审查,涵盖证书编号、颁发日期、土地用途等关键信息,确保证书信息准确无误,为后续清查工作提供坚实基础。 2)精确核实证书上的土地面积与实际测量面积是否相符,运用专业测量工具和科学测量方法,保证数据的准确性和可靠性,避免因面积误差导致的产权纠纷。 3)仔细检查证书的有效性,查看是否存在过期、吊销等情况,及时发现并处理潜在的产权风险,保障土地使用的合法性和稳定性。 土地面积测量 手续完整性检查 1)认真审查土地出让合同、划拨决定书等相关手续,确保手续齐全完备,符合法律法规和政策要求,防止因手续缺失导致的产权瑕疵。 2)严格检查土地登记申请表、审批文件等资料,确认登记流程合法合规,遵循规定的程序和标准,保障土地登记的真实性和有效性。 3)全面核实土地的抵押、查封等限制情况,通过查询相关部门的登记信息,避免潜在风险,为土地的合理使用和流转提供保障。 土地使用检查 实际使用核对 1)实地查看国有建设用地的使用情况,与产权证书上的用途进行细致对比,深入了解土地的实际利用状况,及时发现并纠正违规使用行为。 2)严格检查土地上的建筑物、构筑物等是否符合规划要求,有无违规建设现象,依据相关规划和设计标准,确保土地开发建设的合法性和规范性。 3)详细了解土地的租赁、转让等情况,通过查阅合同和相关记录,确保产权流转合法有序,维护土地市场的正常秩序。 土地使用核对 使用期限确认 出让年限核实 1)仔细查阅土地出让合同,准确确定出让年限的具体规定,明确土地使用的时间范围,为合理规划和利用土地提供依据。 2)对比不同地块的出让年限,分析是否存在差异,研究差异产生的原因和影响,为土地资源的优化配置提供参考。 3)深入了解出让年限的计算方式,运用科学的方法和公式,确保计算准确无误,避免因年限计算错误导致的权益纠纷。 划拨期限检查 1)审查划拨决定书,确认划拨使用期限的相关内容,明确土地划拨的时间限制和条件,保障土地使用的合法性和合规性。 2)检查是否存在特殊规定的划拨期限,如临时用地等情况,针对不同情况制定相应的管理措施,确保土地资源的合理利用。 3)关注划拨期限的变更情况,及时办理相关手续,遵循规定的程序和要求,避免因期限变更未及时处理导致的法律风险。 检查项目 检查内容 检查方法 处理措施 划拨期限规定 查看划拨决定书确定期限 查阅文件 明确期限并记录 特殊规定情况 检查是否有临时用地等规定 询问相关部门 制定针对性管理措施 期限变更情况 了解是否有期限变更 查询变更记录 及时办理变更手续 续期情况关注 1)提前了解国有建设用地使用期限即将到期的情况,制定详细的续期计划,明确续期的目标、步骤和时间节点,确保续期工作有条不紊地进行。 2)与相关部门积极沟通,深入了解续期的政策和程序,掌握续期的要求和条件,为续期工作做好充分准备。 3)精心准备好续期所需的材料,按照规定的格式和要求整理资料,确保续期工作顺利进行,保障土地使用的连续性和稳定性。 流转情况调查 租赁情况审查 1)查看国有建设用地的租赁协议,全面了解租赁双方的权利和义务,明确双方的责任和义务范围,为维护租赁关系的稳定提供保障。 2)核实租赁期限、租金支付方式等条款,确保租赁关系稳定,运用专业的法律知识和经验,审查合同条款的合法性和合理性。 3)检查租赁土地的使用情况,是否符合租赁合同的约定,实地查看土地使用状况,及时发现并纠正违规使用行为。 土地流转调查 转让合同核实 1)审查国有建设用地的转让合同,确认转让的合法性,依据法律法规和政策要求,对合同进行全面审查,确保转让行为合法合规。 2)检查转让价格是否合理,是否经过评估等程序,运用市场分析和评估方法,判断转让价格的合理性,保障交易的公平公正。 3)核实转让手续是否完备,是否办理了产权变更登记,查看相关手续和登记记录,确保产权流转的合法性和有效性。 关键信息收集 1)收集国有建设用地流转的价格、期限等关键信息,建立流转信息档案,运用信息化手段和数据库管理技术,对信息进行分类整理和存储。 2)分析流转价格的变化趋势,为资产价值核算提供参考,运用数据分析和统计方法,研究价格变化的规律和影响因素。 3)关注流转市场的动态,及时调整清查策略,密切关注市场供求关系、政策变化等因素,制定灵活的清查策略。 土地用途分类 信息类别 收集方法 分析内容 应用方向 流转价格 查阅交易记录、市场调研 价格变化趋势、影响因素 资产价值核算 流转期限 查看合同、统计数据 期限分布、变化情况 市场趋势分析 流转市场动态 关注政策、行业报告 供求关系、政策影响 清查策略调整 国有农用地使用权状况 土地用途确认 用途详细分类 1)对国有农用地的用途进行详细分类,明确各类用地的面积和分布,运用地理信息系统和遥感技术,进行精确测量和定位。 2)根据不同的用途,制定相应的清查方法和标准,结合农业生产特点和需求,确保清查工作的科学性和准确性。 3)对比不同时期的土地用途变化,分析变化原因和趋势,通过历史数据和实地调查,深入研究土地用途变化的内在机制。 用地类型 面积 分布区域 清查方法 清查标准 耕地 具体面积 详细区域 实地测量、卫星影像分析 符合耕地质量标准 林地 具体面积 详细区域 森林资源调查、样地监测 达到森林覆盖率要求 草地 具体面积 详细区域 草地资源调查、植被监测 保持草地生态平衡 规划一致性检查 1)审查国有农用地的用途是否符合土地利用总体规划和农业发展规划,依据相关规划文件和标准,进行全面细致的检查。 2)检查是否存在违反规划的建设项目或其他不合理利用情况,通过实地勘查和资料审查,及时发现并纠正违规行为。 3)与相关部门沟通,确保土地用途调整符合规划要求,积极协调各方利益,保障土地资源的合理配置和可持续利用。 用途变更监管 1)加强对国有农用地用途变更的监管,严格审批程序,建立健全审批制度和流程,确保变更行为合法合规。 2)对擅自改变土地用途的行为进行查处,恢复土地原状,依据法律法规和政策规定,采取严厉的处罚措施。 3)建立用途变更的动态监测机制,及时发现和处理问题,运用现代信息技术和监测手段,实现对土地用途的实时监控。 承包经营情况 主体资格审查 1)审查国有农用地承包经营主体的资格,确保具备相应的农业生产能力,通过查阅资质证书、实地考察等方式,进行全面评估。 2)核实承包经营主体的身份信息和信用状况,避免潜在风险,查询信用记录、了解经营历史,保障承包经营的稳定性和可靠性。 3)检查承包合同的签订是否符合法定程序,保障双方权益,依据合同法和相关法律法规,审查合同条款和签订过程。 合同条款核实 1)查看国有农用地承包合同的具体条款,包括承包期限、租金支付、土地使用要求等,仔细研读合同内容,确保条款明确清晰。 2)核实合同条款的合法性和合理性,确保合同具有可操作性,运用法律知识和实践经验,对条款进行审查和评估。 3)检查合同的履行情况,是否存在违约行为,通过实地检查、查阅记录等方式,及时发现并处理违约问题。 土地使用检查 1)实地检查承包国有农用地的使用情况,是否按照合同约定进行农业生产,深入田间地头,查看种植作物、养殖方式等。 2)检查土地的肥力、灌溉等条件,确保土地质量得到有效保护,运用土壤检测、水质分析等方法,评估土地质量状况。 3)了解承包经营主体的农业生产计划和投入情况,促进农业可持续发展,与承包方沟通交流,提供技术指导和支持。 权益保障情况 合法权益界定 1)明确国有农用地使用权人的各项合法权益,包括土地使用、收益、流转等权利,依据法律法规和政策规定,进行详细界定。 2)制定权益保障的具体措施,确保权益得到有效落实,建立健全保障机制和监督制度,加强对权益的保护。 3)加强对权益保障政策的宣传,提高使用权人的维权意识,通过举办培训班、发放宣传资料等方式,普及法律知识。 权益保障宣传 侵权行为查处 1)建立侵权行为的举报和查处机制,及时受理使用权人的投诉,设立举报电话、邮箱等渠道,确保投诉得到及时处理。 2)对拖欠租金、强制流转...
东辽县全民所有自然资源资产清查工作投标方案.docx
下载提示

1.本文档仅提供部分内容试读;

2.支付并下载文件,享受无限制查看;

3.本网站所提供的标准文本仅供个人学习、研究之用,未经授权,严禁复制、发行、汇编、翻译或网络传播等,侵权必究;

4.左侧添加客服微信获取帮助;

5.本文为word版本,可以直接复制编辑使用。


这个人很懒,什么都没留下
未认证用户 查看用户
该文档于 上传
推荐文档
×
精品标书制作
百人专家团队
擅长领域:
工程标 服务标 采购标
16852
已服务主
2892
中标量
1765
平台标师
扫码添加客服
客服二维码
咨询热线:192 3288 5147
公众号
微信客服
客服