文库 货物类投标方案 教学设备

大理大学计算机机房设备采购项目公开招标采购项目(二次)投标方案.docx

DOCX   1490页   下载760   2025-08-01   浏览78   收藏69   点赞89   评分-   738256字   228.00

AI慧写标书

十分钟千页标书高效生成

温馨提示:当前文档最多只能预览 15 页,若文档总页数超出了 15 页,请下载原文档以浏览全部内容。
大理大学计算机机房设备采购项目公开招标采购项目(二次)投标方案.docx 第1页
大理大学计算机机房设备采购项目公开招标采购项目(二次)投标方案.docx 第2页
大理大学计算机机房设备采购项目公开招标采购项目(二次)投标方案.docx 第3页
大理大学计算机机房设备采购项目公开招标采购项目(二次)投标方案.docx 第4页
大理大学计算机机房设备采购项目公开招标采购项目(二次)投标方案.docx 第5页
大理大学计算机机房设备采购项目公开招标采购项目(二次)投标方案.docx 第6页
大理大学计算机机房设备采购项目公开招标采购项目(二次)投标方案.docx 第7页
大理大学计算机机房设备采购项目公开招标采购项目(二次)投标方案.docx 第8页
大理大学计算机机房设备采购项目公开招标采购项目(二次)投标方案.docx 第9页
大理大学计算机机房设备采购项目公开招标采购项目(二次)投标方案.docx 第10页
大理大学计算机机房设备采购项目公开招标采购项目(二次)投标方案.docx 第11页
大理大学计算机机房设备采购项目公开招标采购项目(二次)投标方案.docx 第12页
大理大学计算机机房设备采购项目公开招标采购项目(二次)投标方案.docx 第13页
大理大学计算机机房设备采购项目公开招标采购项目(二次)投标方案.docx 第14页
大理大学计算机机房设备采购项目公开招标采购项目(二次)投标方案.docx 第15页
剩余1475页未读, 下载浏览全部

开通会员, 优惠多多

6重权益等你来

首次半价下载
折扣特惠
上传高收益
特权文档
AI慧写优惠
专属客服
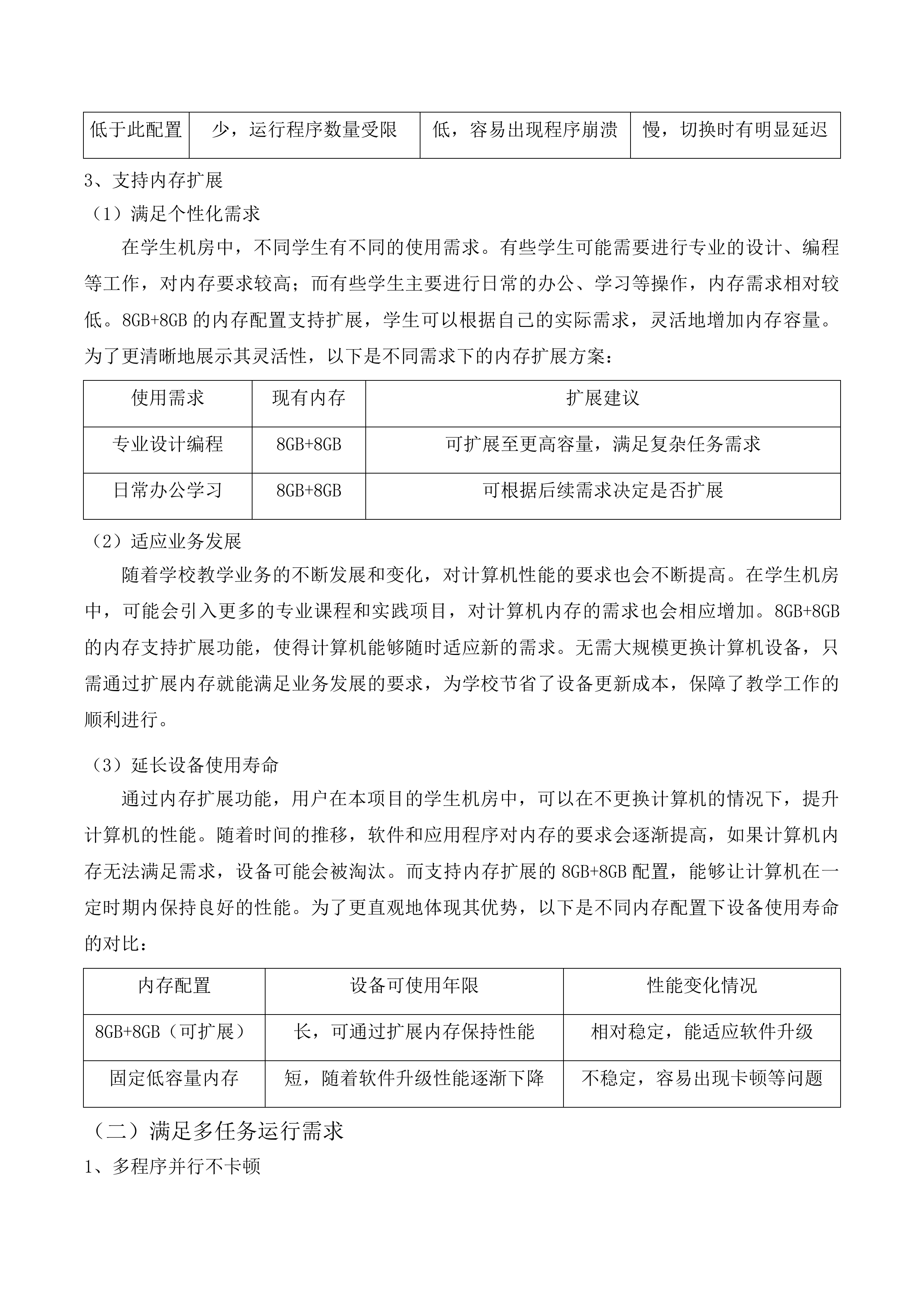
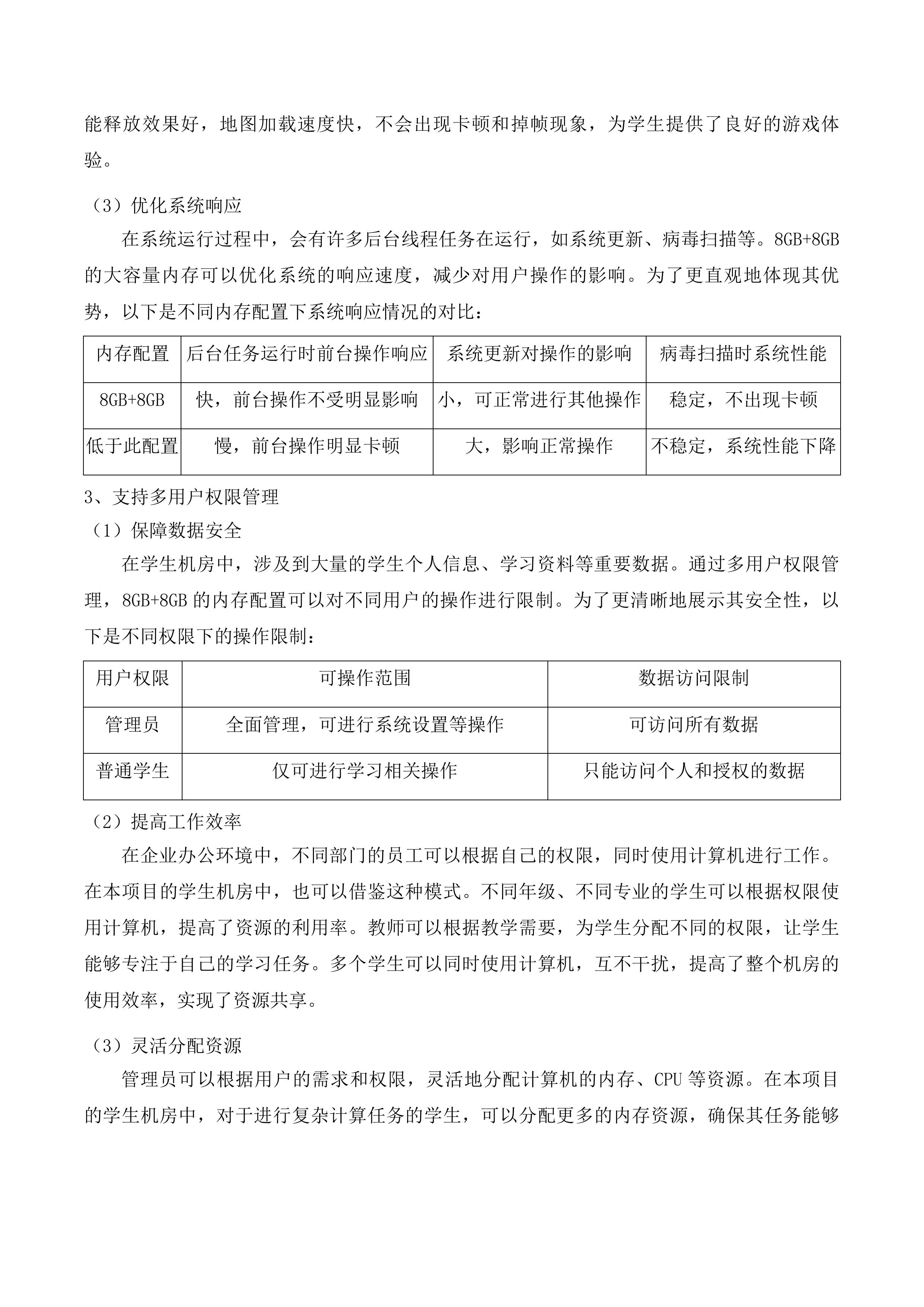
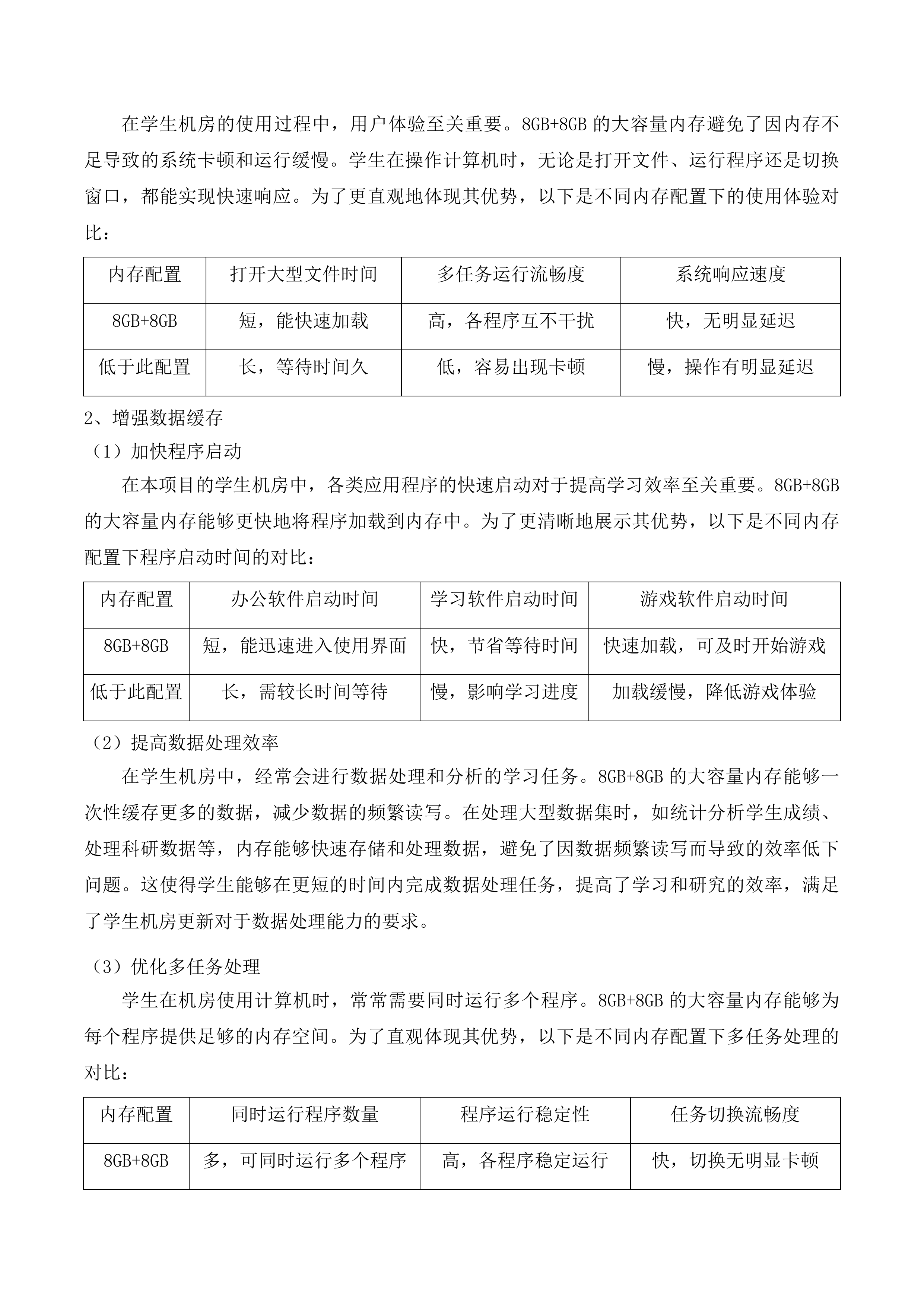
大理大学计算机机房设备采购项目公开招标采购项目(二次)投标方案 第一章 台式计算机评审 11 第一节 台式计算机配置响应 11 一、 内存配置容量优势 11 二、 固态存储容量达标 20 三、 节能与环保认证 30 四、 CPU与显卡性能 40 五、 操作系统与兼容性 49 六、 网络与管理功能 59 七、 硬盘保护与配置 74 八、 接口与显示输出 90 九、 光驱与键盘支持 97 十、 防尘与噪音控制 102 十一、 防护与电压支持 116 十二、 认证与质保服务 130 十三、 安全与管理功能 144 十四、 系统与数据处理 152 十五、 电源与散热设计 164 十六、 机箱与接口设计 180 十七、 指示灯与按钮设计 187 十八、 USB接口防尘盖 195 第二节 实质性要求响应 202 一、 节能与环保产品 202 二、 产品授权与检测 215 三、 产品追溯与质保 222 四、 售后服务承诺 231 五、 产品验收与标准 243 六、 安全与环保检测 254 七、 节能与性能检测 263 第二章 其他产品评审 273 第一节 学生电脑桌椅评审 273 一、 电脑桌规格评审 273 二、 椅子质量评审 282 三、 证明材料评审 293 第二节 教室电脑桌评审 301 一、 电脑桌参数评审 302 二、 配套椅子评审 311 三、 证明文件评审 324 第三节 网络交换机评审 330 一、 端口性能评审 330 二、 协议功能评审 336 三、 管理防护评审 341 四、 证明材料评审 348 第四节 网络交换机柜评审 353 一、 柜体尺寸评审 353 二、 功能特性评审 361 三、 证明文件评审 368 第五节 扩音设备评审 377 一、 功放性能评审 377 二、 音箱参数评审 382 三、 话筒质量评审 390 四、 证明材料评审 394 第六节 监控摄像头评审 401 一、 图像性能评审 401 二、 智能功能评审 408 三、 编码接入评审 414 四、 防护能力评审 417 五、 证明材料评审 423 第七节 线材及配件评审 433 一、 六类双绞线评审 433 二、 电源线材评审 441 三、 其他配件评审 450 四、 证明材料评审 458 第八节 安装调试评审 466 一、 机房拆除工程评审 466 二、 布线施工评审 472 三、 证明文件评审 479 第三章 供货方案与交付计划 488 第一节 供货安排说明 488 一、 台式计算机供货 488 二、 学生电脑桌椅供货 492 三、 教室电脑桌供货 499 四、 网络交换机供货 505 五、 网络交换机柜供货 511 六、 扩音设备供货 518 七、 监控摄像头供货 527 八、 线材供货 534 九、 安装调试供货 540 第二节 交付时间规划 547 一、 台式计算机交付 547 二、 学生电脑桌椅交付 557 三、 教室电脑桌交付 564 四、 网络交换机交付 569 五、 网络交换机柜交付 579 六、 扩音设备交付 584 七、 监控摄像头交付 592 八、 线材交付 598 九、 安装调试交付 611 第三节 运输方式选择 617 一、 台式计算机运输 617 二、 电脑桌椅运输 625 三、 网络设备运输 634 四、 扩音设备运输 640 五、 监控摄像头运输 651 六、 线材运输 654 七、 货物运输保险 664 第四节 库存保障措施 668 一、 台式计算机库存 668 二、 网络交换机库存 675 三、 网络交换机柜库存 681 四、 扩音设备库存 687 五、 监控摄像头库存 695 六、 学生电脑桌椅库存 700 七、 教室电脑桌库存 706 八、 线材库存 712 九、 备品备件库存 718 第五节 分批次计划制定 725 一、 第一批货物交付 725 二、 第二批货物交付 732 三、 第三批货物交付 738 四、 第四批货物交付 742 五、 第五批安装调试 750 第四章 质量与检测标准 760 第一节 台式计算机检测 760 一、 处理器型号实测 760 二、 内存容量验证 767 三、 固态存储容量检测 777 四、 主板兼容性检查 785 五、 认证证书核查 797 六、 实质性要求检测 805 七、 优于参数配置记录 812 第二节 其他产品检测 825 一、 学生电脑桌椅检测 825 二、 教室电脑桌检测 837 三、 网络交换机检测 852 四、 扩音设备检测 864 五、 监控摄像头检测 872 六、 线材抽样检测 881 七、 环境标志产品认证核验 894 第三节 质量控制流程 908 一、 三级质量控制体系 908 二、 关键设备通电测试 920 三、 台式计算机系统测试 935 四、 检测记录档案建立 946 五、 负偏离项整改更换 955 第五章 安装调试方案 968 第一节 设备安装规划 968 一、 台式计算机安装 968 二、 网络交换机安装 980 三、 监控摄像头安装 987 四、 机房线材铺设 995 五、 定制设备安装 1004 六、 辅材安装 1014 第二节 系统集成实施 1024 一、 网络系统集成 1024 二、 网络交换机柜安装 1034 三、 扩音设备集成 1044 四、 监控摄像头安装 1057 五、 电力系统配置 1065 第三节 调试与测试流程 1072 一、 台式计算机测试 1072 二、 音频系统调试 1079 三、 视频监控系统调试 1084 四、 整体系统联调 1093 第四节 验收与交付安排 1103 一、 阶段性验收 1103 二、 验收文档提交 1116 三、 交付文档提交 1122 四、 项目按时交付 1132 第六章 售后服务承诺 1141 第一节 售后服务机制 1141 一、 7×24小时技术支持服务 1141 二、 售后响应流程 1146 三、 服务进度跟踪机制 1152 四、 售后服务记录与回访 1158 第二节 质保期限与范围 1163 一、 三年原厂质保服务 1163 二、 免费更换故障配件 1172 三、 质保覆盖设备范围 1178 四、 原厂授权售后网点 1186 第三节 现场服务响应 1195 一、 2小时故障响应 1195 二、 现场到达时间承诺 1199 三、 现场服务人员资质 1207 四、 备品备件快速更换 1214 第四节 技术培训计划 1221 一、 培训内容设置 1221 二、 培训对象确定 1227 三、 培训形式选择 1235 四、 培训考核与延伸服务 1243 第五节 服务团队配置 1249 一、 本地专职团队组建 1249 二、 团队成员资质要求 1255 三、 团队成员职责分工 1261 四、 团队联系方式与排班 1273 第六节 备品备件保障 1280 一、 本地备件库建立 1280 二、 原厂正品备件供应 1285 三、 备件更换流程管理 1291 四、 紧急调拨机制 1294 第七节 服务监督与反馈 1300 一、 服务质量监督机制 1300 二、 用户满意度调查 1304 三、 投诉反馈处理 1311 四、 售后服务总结报告 1319 第七章 样品情况 1327 第一节 样品选取标准 1327 一、 台式计算机样品 1327 二、 学生电脑桌椅样品 1334 三、 教室电脑桌样品 1340 四、 网络交换机样品 1348 五、 网络交换机柜样品 1353 六、 扩音设备样品 1360 七、 监控摄像头样品 1363 八、 线材样品 1367 第二节 样品参数响应 1373 一、 台式计算机参数 1373 二、 学生电脑桌椅参数 1376 三、 教室电脑桌参数 1380 四、 网络交换机参数 1386 五、 网络交换机柜参数 1393 六、 扩音设备参数 1399 七、 监控摄像头参数 1406 八、 线材参数 1410 第三节 样品交付管理 1415 一、 台式计算机交付 1415 二、 学生电脑桌椅交付 1421 三、 教室电脑桌交付 1426 四、 网络交换机交付 1429 五、 网络交换机柜交付 1433 六、 扩音设备交付 1438 七、 监控摄像头交付 1445 八、 线材交付 1448 第四节 样品一致性保障 1453 一、 台式计算机一致 1453 二、 学生电脑桌椅一致 1457 三、 教室电脑桌一致 1462 四、 网络交换机一致 1467 五、 网络交换机柜一致 1471 六、 扩音设备一致 1474 七、 监控摄像头一致 1479 八、 线材一致 1483 台式计算机评审 台式计算机配置响应 内存配置容量优势 8GB+8GB大容量内存 远超基础要求 满足复杂场景 在本项目中,学生机房面临着多样化的复杂场景需求。当进行复杂的计算任务,如编程代码的编译、大型数据的运算时,8GB+8GB的大容量内存能够轻松应对,确保系统稳定流畅运行。运行大型软件时,像专业的设计软件、数据库管理软件等,也不会出现卡顿现象。多任务并行操作时,学生可以同时打开多个学习软件、网页等,内存足以支撑各个任务的高效进行,为学生提供了良好的学习环境,满足了学生机房更新的实际需求。 编程代码的编译 大型数据的运算 多任务并行操作 适应未来需求 科技发展日新月异,软件功能也在不断增强。本项目用于学生机房更新,随着未来课程的不断丰富和软件的升级,对计算机内存的要求也会越来越高。8GB+8GB的大容量内存可以更好地适应这种未来需求,无需短期内对计算机进行大规模的硬件升级。这不仅延长了计算机的使用寿命,也为学校节省了后续的设备更新成本,保障了学生在未来一段时间内能够使用到性能稳定的计算机设备。 提升用户体验 在学生机房的使用过程中,用户体验至关重要。8GB+8GB的大容量内存避免了因内存不足导致的系统卡顿和运行缓慢。学生在操作计算机时,无论是打开文件、运行程序还是切换窗口,都能实现快速响应。为了更直观地体现其优势,以下是不同内存配置下的使用体验对比: 内存配置 打开大型文件时间 多任务运行流畅度 系统响应速度 8GB+8GB 短,能快速加载 高,各程序互不干扰 快,无明显延迟 低于此配置 长,等待时间久 低,容易出现卡顿 慢,操作有明显延迟 增强数据缓存 加快程序启动 在本项目的学生机房中,各类应用程序的快速启动对于提高学习效率至关重要。8GB+8GB的大容量内存能够更快地将程序加载到内存中。为了更清晰地展示其优势,以下是不同内存配置下程序启动时间的对比: 内存配置 办公软件启动时间 学习软件启动时间 游戏软件启动时间 8GB+8GB 短,能迅速进入使用界面 快,节省等待时间 快速加载,可及时开始游戏 低于此配置 长,需较长时间等待 慢,影响学习进度 加载缓慢,降低游戏体验 提高数据处理效率 在学生机房中,经常会进行数据处理和分析的学习任务。8GB+8GB的大容量内存能够一次性缓存更多的数据,减少数据的频繁读写。在处理大型数据集时,如统计分析学生成绩、处理科研数据等,内存能够快速存储和处理数据,避免了因数据频繁读写而导致的效率低下问题。这使得学生能够在更短的时间内完成数据处理任务,提高了学习和研究的效率,满足了学生机房更新对于数据处理能力的要求。 优化多任务处理 学生在机房使用计算机时,常常需要同时运行多个程序。8GB+8GB的大容量内存能够为每个程序提供足够的内存空间。为了直观体现其优势,以下是不同内存配置下多任务处理的对比: 内存配置 同时运行程序数量 程序运行稳定性 任务切换流畅度 8GB+8GB 多,可同时运行多个程序 高,各程序稳定运行 快,切换无明显卡顿 低于此配置 少,运行程序数量受限 低,容易出现程序崩溃 慢,切换时有明显延迟 支持内存扩展 满足个性化需求 在学生机房中,不同学生有不同的使用需求。有些学生可能需要进行专业的设计、编程等工作,对内存要求较高;而有些学生主要进行日常的办公、学习等操作,内存需求相对较低。8GB+8GB的内存配置支持扩展,学生可以根据自己的实际需求,灵活地增加内存容量。为了更清晰地展示其灵活性,以下是不同需求下的内存扩展方案: 使用需求 现有内存 扩展建议 专业设计编程 8GB+8GB 可扩展至更高容量,满足复杂任务需求 日常办公学习 8GB+8GB 可根据后续需求决定是否扩展 适应业务发展 随着学校教学业务的不断发展和变化,对计算机性能的要求也会不断提高。在学生机房中,可能会引入更多的专业课程和实践项目,对计算机内存的需求也会相应增加。8GB+8GB的内存支持扩展功能,使得计算机能够随时适应新的需求。无需大规模更换计算机设备,只需通过扩展内存就能满足业务发展的要求,为学校节省了设备更新成本,保障了教学工作的顺利进行。 延长设备使用寿命 通过内存扩展功能,用户在本项目的学生机房中,可以在不更换计算机的情况下,提升计算机的性能。随着时间的推移,软件和应用程序对内存的要求会逐渐提高,如果计算机内存无法满足需求,设备可能会被淘汰。而支持内存扩展的8GB+8GB配置,能够让计算机在一定时期内保持良好的性能。为了更直观地体现其优势,以下是不同内存配置下设备使用寿命的对比: 内存配置 设备可使用年限 性能变化情况 8GB+8GB(可扩展) 长,可通过扩展内存保持性能 相对稳定,能适应软件升级 固定低容量内存 短,随着软件升级性能逐渐下降 不稳定,容易出现卡顿等问题 满足多任务运行需求 多程序并行不卡顿 办公娱乐两不误 在本项目的学生机房中,学生既需要进行办公学习,如撰写文档、制作表格等,又可能会在休息时间进行一些娱乐活动,如听音乐、聊天等。8GB+8GB的大容量内存可以让学生在办公的同时,打开音乐播放器、聊天软件等娱乐程序,而不会影响办公效率。在打开办公软件处理文档时,同时播放音乐,系统依然能够快速响应,不会出现卡顿现象。这种多程序并行不卡顿的特性,实现了办公娱乐两不误,为学生提供了更加舒适和高效的使用环境。 多软件协同工作 对于进行专业设计、编程等工作的学生来说,需要同时运行多个专业软件。在本项目中,如Photoshop用于图像处理、AutoCAD用于建筑设计等。8GB+8GB的内存能够为这些软件提供充足的运行空间,各个软件之间能够协同工作,数据传输和处理快速高效。学生在设计过程中,可以在不同软件之间自由切换,软件的响应速度快,不会出现因内存不足而导致的软件崩溃或运行缓慢问题,大大提高了工作效率。 多窗口操作流畅 在浏览器中打开多个网页窗口,或者在办公软件中打开多个文档窗口,是学生在机房学习和操作的常见场景。8GB+8GB的大容量内存可以确保这些多窗口操作的流畅性。学生在查阅资料时,可以同时打开多个网页进行信息对比;在处理文档时,可以同时打开多个文档进行编辑和参考。窗口之间的切换快速,操作响应及时,不会出现响应迟缓的情况。这使得学生能够更加高效地获取和处理信息,提高了学习和工作效率。 高效处理多线程任务 加速数据处理 在本项目的学生机房中,进行数据挖掘、数据分析等工作时,会涉及到大量的多线程任务。8GB+8GB的大容量内存可以加快数据处理的速度。在处理大规模的学生成绩数据、科研实验数据等时,内存能够快速存储和处理这些数据,多线程任务可以并行执行,减少了数据处理的时间。学生可以更快地得到分析结果,提高了学习和研究的效率,为学生提供了更好的学习体验。 提升游戏性能 虽然学生机房主要用于学习,但在课余时间学生可能会进行一些游戏娱乐活动。玩大型网络游戏时,游戏会同时处理多个线程任务,如角色移动、技能释放、地图加载等。8GB+8GB的大容量内存可以提升游戏的性能,使游戏更加流畅。在游戏过程中,角色的动作连贯,技能释放效果好,地图加载速度快,不会出现卡顿和掉帧现象,为学生提供了良好的游戏体验。 优化系统响应 在系统运行过程中,会有许多后台线程任务在运行,如系统更新、病毒扫描等。8GB+8GB的大容量内存可以优化系统的响应速度,减少对用户操作的影响。为了更直观地体现其优势,以下是不同内存配置下系统响应情况的对比: 内存配置 后台任务运行时前台操作响应 系统更新对操作的影响 病毒扫描时系统性能 8GB+8GB 快,前台操作不受明显影响 小,可正常进行其他操作 稳定,不出现卡顿 低于此配置 慢,前台操作明显卡顿 大,影响正常操作 不稳定,系统性能下降 支持多用户权限管理 保障数据安全 在学生机房中,涉及到大量的学生个人信息、学习资料等重要数据。通过多用户权限管理,8GB+8GB的内存配置可以对不同用户的操作进行限制。为了更清晰地展示其安全性,以下是不同权限下的操作限制: 用户权限 可操作范围 数据访问限制 管理员 全面管理,可进行系统设置等操作 可访问所有数据 普通学生 仅可进行学习相关操作 只能访问个人和授权的数据 提高工作效率 在企业办公环境中,不同部门的员工可以根据自己的权限,同时使用计算机进行工作。在本项目的学生机房中,也可以借鉴这种模式。不同年级、不同专业的学生可以根据权限使用计算机,提高了资源的利用率。教师可以根据教学需要,为学生分配不同的权限,让学生能够专注于自己的学习任务。多个学生可以同时使用计算机,互不干扰,提高了整个机房的使用效率,实现了资源共享。 灵活分配资源 管理员可以根据用户的需求和权限,灵活地分配计算机的内存、CPU等资源。在本项目的学生机房中,对于进行复杂计算任务的学生,可以分配更多的内存资源,确保其任务能够顺利完成;而对于进行简单办公操作的学生,可以分配相对较少的资源。为了更直观地展示资源分配的灵活性,以下是不同需求下的资源分配示例: 学生需求 分配内存资源 CPU使用权限 复杂计算任务 较多,保障任务运行 高,可充分利用CPU性能 简单办公操作 较少,满足基本需求 低,合理分配资源 提升数据处理速度 快速读取数据 缩短文件打开时间 在本项目的学生机房中,学生经常需要打开大型文件,如高清视频、大型文档等。8GB+8GB的大容量内存能够快速将文件加载到内存中,缩短文件的打开时间。在打开高清教学视频时,内存可以迅速存储视频数据,学生无需长时间等待视频缓冲就可以开始观看。这种快速读取数据的能力,提高了学生的学习效率,让学生能够更高效地获取知识。 加速数据库查询 在进行数据库查询时,如查询学生成绩、图书馆书籍信息等,8GB+8GB的内存可以快速将查询结果加载到内存中。内存能够高效地存储和处理查询数据,提高查询速度。学生可以在短时间内得到查询结果,及时获取所需信息。这为学生提供了及时的信息反馈,方便学生进行学习和研究。 优化网络下载 在学生机房中,学生可能需要进行网络下载,如下载学习资料、软件等。8GB+8GB的大容量内存能够快速缓存下载数据,提高下载速度。为了更直观地体现其优势,以下是不同内存配置下的网络下载情况对比: 内存配置 下载速度 下载稳定性 8GB+8GB 快,能迅速缓存数据 高,下载过程不易中断 低于此配置 慢,下载时间长 低,容易出现下载中断 高效处理数据运算 加速科学计算 在进行科学研究、工程计算等工作时,会涉及到大量的复杂数据运算。在本项目的学生机房中,学生进行数学建模、物理实验数据处理等任务时,8GB+8GB的大容量内存可以加快计算速度。内存能够快速存储和处理运算数据,多线程运算可以并行进行,减少了计算时间。学生可以更快地得到计算结果,提高了研究和计算的效率,为学生的学习和科研提供了有力支持。 提升图形处理能力 在进行图形设计、动画制作等工作时,需要进行大量的图形数据运算。在本项目的学生机房中,学生使用专业的图形设计软件时,8GB+8GB的内存可以提升图形处理能力。内存能够快速处理图形数据,使图形渲染更加快速、流畅。在设计图形时,软件能够实时显示设计效果,学生可以及时调整设计方案,提高了设计效率和质量。 优化视频编辑 在进行视频编辑时,需要对大量的视频数据进行处理和运算。在本项目的学生机房中,学生进行视频制作、剪辑等工作时,8GB+8GB的大容量内存可以优化视频编辑过程。为了更清晰地展示其优势,以下是不同内存配置下的视频编辑情况对比: 内存配置 视频加载速度 剪辑流畅度 渲染时间 8GB+8GB 快,能迅速加载视频 高,剪辑操作流畅 短,减少等待时间 低于此配置 慢,加载时间长 低,容易出现卡顿 长,渲染效率低 加快数据传输速度 优化硬盘读写 在与硬盘进行数据交换时,8GB+8GB的大容量内存能够加快数据的读写速度。在本项目的学生机房中,学生保存和读取学习资料、作业文件等时,内存可以快速缓存数据,提高硬盘的使用效率。为了更直观地体现其优势,以下是不同内存配置下硬盘读写速度的对比: 内存配置 数据写入速度 数据读取速度 8GB+8GB 快,能迅速将数据写入硬盘 快,可快速读取硬盘数据 低于此配置 慢,写入时间长 慢,读取效率低 提升网络通信 在与网络进行数据传输时,8GB+8GB的大容量内存能够提高网络通信的速度。在本项目的学生机房中,学生浏览网页、进行在线学习等操作时,内存可以快速缓存网络数据,使数据能够更快地在网络中传输。即使在网络环境较差的情况下,内存也可以通过缓存数据,减少网络延迟的影响,实现实时通信和数据共享。学生可以流畅地进行在线学习、交流等活动,提高了学习的便利性和效率。 加速设备间数据交换 在与其他外部设备进行数据交换时,如打印机、扫描仪等,8GB+8GB的大容量内存能够加快数据的传输速度。在本项目的学生机房中,学生打印作业、扫描文件时,内存可以快速处理和传输数据,提高设备的使用效率。打印文件时,内存可以迅速将文件数据传输到打印机,减少打印等待时间;扫描文件时,内存可以快速接收和存储扫描数据,方便学生进行后续处理。 保障系统流畅运行 减少系统卡顿 优化系统响应 在本项目的学生机房中,学生进行各种操作时,如打开软件、切换窗口等,8GB+8GB的大容量内存可以让系统快速响应。内存能够及时处理用户的操作指令,不会出现延迟和卡顿现象。学生在使用计算机时,可以流畅地进行各种操作,无需等待系统反应,提供了良好的操作体验,提高了学生的学习效率和使用满意度。 稳定运行大型软件 运行大型软件时,如专业的设计软件、游戏等,对内存要求较高。在本项目的学生机房中,8GB+8GB的内存配置可以为这些软件提供足够的内存支持。设计软件在运行复杂的设计任务时,内存能够确保软件稳定运行,不会出现崩溃现象。游戏在加载大型地图、进行激烈战斗时,也能保持流畅运行,为学生提供了稳定的使用环境。 避免系统假死 在系统处理复杂任务时,如同时运行多个大型软件、进行大规模数据处理等,如果内存不足,系统容易出现假死现象。在本项目的学生机房中,8GB+8GB的大容量内存可以避免这种情况的发生。即使在高负载的情况下,内存也能够合理分配资源,确保系统正常运行。学生无需担心系统突然无响应,能够专注于学习和工作,提高了系统的可靠性。 提升系统稳定性 降低系统崩溃风险 在系统运行过程中,内存不足是导致系统崩溃的常见原因之一。在本项目的学生机房中,8GB+8GB的大容量内存可以降低系统崩溃的风险。为了更直观地体现其稳定性,以下是不同内存配置下系统崩溃情况的对比: 内存配置 系统崩溃频率 数据丢失风险 8GB+8GB 低,系统运行稳定 小,减少数据丢失可能 低于此配置 高,容易出现崩溃 大,数据丢失风险增加 减少软件冲突 在同时运行多个软件时,软件之间可能会出现内存冲突问题。在本项目的学生机房中,8GB+8GB的大容量内存可以减少这种冲突。内存能够为每个软件提供足够的运行空间,各个软件可以独立运行,互不干扰。学生可以同时打开多个学习软件、办公软件等,软件之间不会因为争夺内存资源而出现冲突,确保了各个软件都能够正常运行,提高了系统的兼容性和使用效率。 保障系统安全 稳定的系统运行对于保障系统的安全性至关重要。在本项目的学生机房中,8GB+8GB的内存配置可以确保系统稳定运行,防止因系统故障而导致的安全漏洞和数据泄露。系统在稳定状态下,能够更好地进行安全防护,如病毒查杀、防火墙防护等。即使在受到外部攻击或内部故障的情况下,内存也可以帮助系统快速恢复正常,保障了学生的个人信息和学习资料的安全。 支持系统升级 适应新系统要求 随着技术的发展,操作系统也在不断升级。在本项目的学生机房中,当升级到新的操作系统时,8GB+8GB的大容量内存可以满足新系统对内存的要求。为了更清晰地展示其适应性,以下是不同操作系统对内存的要求及现有内存的适配情况: 操作系统 内存要求 8GB+8GB内存适配情况 旧系统 相对较低 完全满足,可稳定运行 新系统 较高 能够满足,确保正常安装和运行 享受新功能体验 系统升级后,通常会带来更多的新功能和优化。在本项目的学生机房中,8GB+8GB的大容量内存可以使这些新功能得到更好的发挥。新系统可能会提供更高效的多任务处理能力、更美观的界面设计等。内存可以支持这些新功能的运行,学生可以享受到更好的使用体验。在新系统的多任务环境下,内存能够确保各个任务的高效执行,让学生能够更便捷地进行学习和操作。 延长设备使用寿命 通过支持系统升级,在本项目的学生机房中,用户可以在不更换计算机的情况下,保持计算机的性能和功能。随着系统的不断升级,计算机可以适应新的软件和应用程序的要求。8GB+8GB的内存配置能够为系统升级提供支持,使计算机在一定时期内保持良好的性能。为了更直观地体现其延长设备使用寿命的作用,以下是不同内存配置下设备的使用情况对比: 内存配置 可支持系统升级次数 设备可使用年限 8GB+8GB 多,能适应多次系统升级 长,可使用较长时间 低容量内存 少,难以支持系统升级 短,较早被淘汰 固态存储容量达标 ≥1TB大容量存储 满足数据存储需求 提供≥1TB的固态存储容量,可充分满足学生机房大量数据的存储需求。在教学过程中,会产生如教学资料、学生作业等大量数据,大容量存储可确保有足够空间存储多种类型数据,包括文档、图片、视频等,方便师生随时使用。随着教学的推进,数据会不断积累,大容量存储能够应对长期的数据积累,避免因存储空间不足导致数据丢失或无法存储重要信息。同时,为学生提供充足的空间进行项目实践和学习,学生可以将自己的实践成果、研究资料等存储在计算机中,促进学习和研究的深入开展。 学生作业 在日常教学中,教师会有丰富的教学资料,如课件、教学视频等,学生也会有自己的作业、课程设计等。这些数据都需要一个稳定且大容量的存储空间。而≥1TB的固态存储正好满足了这一需求,让师生无需担心存储空间不足的问题。此外,对于一些长期的教学项目和学生的研究课题,大容量存储可以保证数据的完整性和连续性,为教学和学习提供有力的支持。 大容量存储还可以方便师生对数据进行分类管理。教师可以将不同课程的教学资料分别存储,学生也可以将不同学科的作业和实践成果分类存放,便于查找和使用。而且,随着学校信息化教学的不断发展,数据量会越来越大,≥1TB的固态存储容量能够适应未来教学数据增长的需求,为学校的教学发展提供保障。 在实际使用中,大容量存储还可以提高师生的工作和学习效率。师生无需频繁地清理存储空间或转移数据,节省了时间和精力。同时,稳定的存储空间也可以减少数据丢失的风险,保障教学和学习的正常进行。对于学生来说,充足的存储空间可以让他们更加自由地进行学习和实践,不用担心数据无处存放的问题,从而更好地发挥自己的学习潜力。 支持多任务运行存储 在学生同时运行多个程序和任务时,≥1TB的大容量固态存储能够提供足够的空间支持数据存储和交换,保障系统流畅运行。在机房中,多人同时使用计算机是常见的情况,如果存储容量不足,很容易导致系统崩溃。而大容量存储可以满足多人同时使用机房计算机的需求,让每个学生都能顺利地运行自己的程序和任务。 现代教学中,学生需要使用各种大型软件和应用程序进行实验和学习,如编程软件、设计软件等。这些软件通常占用大量的存储空间,大容量存储可以轻松存储多个大型软件和应用程序,方便学生随时使用。同时,在多任务运行时,大容量存储可以确保数据的完整性和安全性,避免因数据丢失或损坏导致的学习中断。 多任务运行时,数据的交换和处理速度也非常重要。大容量存储可以提供更快的数据读写速度,减少程序响应时间,使学生能够更流畅地进行操作和学习。例如,在同时运行多个虚拟机时,大容量存储可以保证虚拟机的稳定运行,为学生提供更多的实践机会。 在实际的机房使用中,支持多任务运行存储可以提高学生的学习效率和工作能力。学生可以同时进行多项学习任务,如一边编写代码,一边查阅资料,一边进行数据处理等。这样可以培养学生的综合素养,让他们更好地适应现代社会的需求。同时,也可以提高机房的利用率,让更多的学生能够在有限的时间内完成学习任务。 此外,大容量存储还可以适应未来教学的发展趋势。随着教学技术的不断进步,对计算机性能和存储容量的要求也会越来越高。≥1TB的固态存储容量可以为学校的信息化教学提供有力的支持,确保在未来的教学中能够满足各种需求。 在多任务运行的情况下,大容量存储还可以减少系统的资源占用,提高计算机的整体性能。学生可以更加流畅地运行各种程序和任务,不会因为存储容量不足而导致系统变慢或崩溃。这对于提高学生的学习体验和教学质量都具有重要的意义。 便于数据备份管理 大容量存储便于对重要数据进行定期备份,防止数据丢失带来的损失。在教学过程中,师生的重要数据如教学资料、学生作业、研究成果等都需要进行备份,以防止因意外情况导致数据丢失。≥1TB的固态存储可以设置自动备份功能,将重要数据定期备份到固态存储中,提高数据的安全性。 数据备份管理 自动备份功能 方便对备份数据进行分类管理也是大容量存储的一个重要优势。可以根据数据的类型、用途等进行分类,将不同类别的数据分别存储在不同的文件夹中,易于查找和恢复数据。例如,教师可以将不同课程的教学资料分别备份,学生可以将不同学科的作业和实践成果分别备份,在需要时可以快速找到所需的数据。 支持多版本数据备份也是大容量存储的一个特点。在教学和学习过程中,数据可能会不断更新和修改,大容量存储可以保存多个版本的数据,满足不同阶段的数据需求。师生可以根据自己的需要选择不同版本的数据进行使用,避免因误操作或其他原因导致的数据丢失。 在实际的数据备份管理中,大容量存储可以提高工作效率。师生无需频繁地更换备份设备或寻找额外的存储空间,节省了时间和精力。同时,稳定的备份环境也可以减少数据丢失的风险,保障教学和学习的正常进行。对于学校来说,良好的数据备份管理可以提高学校的信息化管理水平,为教学和科研提供有力的支持。 此外,大容量存储还可以方便对备份数据进行安全管理。可以设置不同的访问权限,对敏感数据进行加密处理,确保数据的安全性。而且,随着学校信息化建设的不断推进,数据备份管理的重要性也越来越凸显,≥1TB的固态存储容量能够满足学校未来数据备份管理的需求。 大容量存储还可以提供数据恢复的保障。当出现数据丢失或损坏的情况时,可以通过备份数据快速恢复,减少对教学和学习的影响。同时,定期的备份也可以让师生对数据的安全性更加放心,专注于教学和学习工作。 快速读写数据能力 缩短系统启动时间 具备快速读写能力,可显著缩短计算机系统启动时间,减少学生等待时间。在机房中,学生需要频繁地启动计算机进行学习,如果系统启动时间过长,会浪费大量的时间。快速读写能力可以让计算机在短时间内完成系统的加载和初始化,使学生能够更快地进入学习状态,提高学习效率。 在机房多台计算机同时启动时,快速读写能力也能保持较快的启动速度。这对于提高机房的整体使用效率非常重要。学生可以在同一时间内快速启动计算机,开始学习任务,避免了因计算机启动慢而导致的时间浪费。而且,快速启动还可以减少学生的烦躁情绪,让学生更加专注于学习。 快速读写能力还可以提高计算机的响应速度。在系统启动后,学生可以更快地打开应用程序和文件,进行学习和操作。这对于提高学生的学习体验和教学质量都具有重要的意义。例如,学生在需要查阅资料或编写文档时,可以快速打开相关的软件和文件,节省了时间,提高了学习效率。 在实际的机房使用中,缩短系统启动时间可以提高学校的教学资源利用率。更多的学生可以在有限的时间内使用计算机进行学习,提高了机房的使用效率。同时,也可以减少学校的运营成本,因为快速启动可以减少计算机的能耗和硬件损耗。 快速读写能力还可以适应现代教学的快节奏需求。在信息化教学中,学生需要快速获取信息和进行操作,快速启动的计算机可以满足这一需求。学生可以更加高效地完成学习任务,提高自己的学习成绩和综合素质。 此外,快速读写能力还可以提高计算机的稳定性。在快速启动过程中,计算机的硬件和软件可以更快地进入正常工作状态,减少了系统出错的概率。这对于保障教学的正常进行非常重要,避免了因系统故障而导致的学习中断。 加速程序加载速度 快速读写数据可加速各类程序的加载速度,提高教学软件和应用程序的使用体验。在教学过程中,学生需要使用各种教学软件和应用程序进行学习,如编程软件、设计软件等。快速读写能力可以让这些软件在短时间内加载完成,减少程序响应时间,使学生能够更流畅地进行操作和学习。 减少程序响应时间对于提高学生的学习效率非常重要。学生在使用软件时,如果程序响应慢,会浪费大量的时间,影响学习的积极性。而快速读写能力可以让程序快速响应学生的操作,让学生能够更加专注于学习内容。例如,在编程过程中,学生需要频繁地编译和运行程序,快速读写能力可以让程序快速加载和运行,提高编程效率。 支持大型软件的快速加载也是快速读写能力的一个重要优势。大型软件通常占用大量的存储空间,加载时间较长。快速读写能力可以加快大型软件的加载速度,满足教学和实践需求。例如,一些专业的设计软件和模拟软件,需要快速加载才能进行有效的教学和实践。 在实际的学习中,快速加载程序可以提高学生对计算机的操作熟练度。学生可以更加频繁地使用各种软件进行学习和实践,从而提高自己的操作技能。同时,也可以提高学生对计算机的使用满意度,营造良好的学习环境。 快速读写能力还可以适应现代教学的多样化需求。随着教学技术的不断发展,教学软件和应用程序也越来越多样化。快速读写能力可以让各种软件都能快速加载,为教学提供有力的支持。而且,对于一些需要实时交互的教学软件,快速加载可以确保教学的实时性和有效性。 此外,快速加载程序还可以减少计算机的资源占用。在程序加载过程中,快速读写能力可以让计算机更快地完成数据的读取和处理,减少了系统的资源占用,提高了计算机的整体性能。这对于提高机房的使用效率和教学质量都具有重要的意义。 提高数据传输效率 在数据传输过程中,快速读写能力可提高传输效率,节省时间和精力。师生之间的数据共享和交流是教学过程中的重要环节,快速读写能力可以让数据在计算机之间快速传输,方便师生之间的互动和合作。例如,教师可以快速将教学资料传输给学生,学生也可以及时将作业和实践成果提交给教师。 数据传输 支持高速网络环境下的数据传输也是快速读写能力的一个重要特点。在现代机房中,通常配备了高速网络,快速读写能力可以确保数据在高速网络环境下的及时获取和处理。无论是下载教学资料还是上传作业,都可以在短时间内完成,提高了教学效率。 提高机房数据传输的整体效率对于提升教学质量非常重要。在机房中,多台计算机同时进行数据传输是常见的情况,快速读写能力可以让数据传输更加流畅,避免了数据拥堵和延迟。这对于保障教学的正常进行和提高学生的学习体验都具有重要的意义。 以下是快速读写能力对数据传输效率提升的具体表现: 传输场景 传输效率提升情况 师生数据共享 快速传输教学资料和作业,节省时间 高速网络下载 在高速网络下快速获取数据 多机同时传输 避免数据拥堵和延迟,保障传输流畅 快速读写能力还可以提高数据传输的安全性。在数据传输过程中,快速读写可以减少数据在传输过程中的停留时间,降低了数据被篡改或丢失的风险。同时,也可以提高数据传输的稳定性,确保数据的完整性和准确性。 此外,快速读写能力对于学校的信息化建设也具有重要的意义。随着学校信息化教学的不断发展,对数据传输效率的要求也会越来越高。快速读写能力可以适应未来教学数据传输的需求,为学校的信息化建设提供有力的支持。 提升计算机整体性能 优化系统运行体验 快速的数据读写和大容量存储可优化计算机系统运行体验,减少卡顿和延迟。在学生使用计算机进行学习和操作时,如果系统运行不流畅,会影响学习的积极性和效率。而快速读写和大容量存储可以让计算机更快地处理数据,减少系统的响应时间,使学生能够更流畅地进行学习和操作。 提升计算机整体性能 使学生能够更流畅地进行学习和操作,提高学习积极性。当学生能够快速地打开应用程序、访问文件和进行各种操作时,会感受到计算机的高效性能,从而提高对学习的兴趣。例如,在进行编程、设计等实践活动时,流畅的系统运行可以让学生更加专注于学习内容,提高实践效果。 保障系统的稳定性和可靠性,减少因性能问题导致的故障。快速读写和大容量存储可以让计算机的硬件和软件更好地协同工作,减少系统出错的概率。在机房中,多台计算机同时运行,如果系统不稳定,会影响整个机房的使用效率。而优化后的系统运行体验可以确保计算机的稳定运行,为教学提供有力的支持。 以下是快速读写和大容量存储对系统运行体验优化的具体表现: 优化方面 具体表现 减少卡顿和延迟 快速处理数据,提高系统响应速度 提高学习积极性 流畅操作让学生更专注于学习 保障系统稳定性 减少系统出错概率,确保教学正常进行 提升学生对计算机的使用满意度,营造良好的学习环境。当学生对计算机的使用体验满意时,会更加愿意使用计算机进行学习和实践。良好的学习环境可以促进学生的学习和成长,提高教学质量。 此外,优化系统运行体验还可以提高计算机的使用寿命。稳定的系统运行可以减少硬件的损耗,延长计算机的使用寿命,为学校节省成本。同时,也可以提高学校的信息化管理水平,让计算机更好地服务于教学和学习。 支持多任务并行处理 有助于计算机支持多任务并行处理,满足学生同时进行多项学习任务的需求。在现代教学中,学生需要同时进行多项学习任务,如编写代码、查阅资料、进行数据分析等。快速读写和大容量存储可以让计算机在处理多个任务时更加流畅,提高学生的学习效率。 提高学生的学习效率和工作能力,培养学生的综合素养。多任务并行处理可以让学生在同一时间内完成更多的学习任务,提高学习效率。同时,也可以培养学生的时间管理能力和综合协调能力,让学生更好地适应现代社会的需求。 支持多个虚拟机同时运行,为学生提供更多的实践机会。在计算机实践教学中,虚拟机是常用的工具之一。快速读写和大容量存储可以让多个虚拟机同时稳定运行,学生可以在不同的虚拟机中进行各种实践活动,如操作系统安装、网络配置等,提高实践能力。 适应现代教学的多样化需求,促进教育信息化发展。随着教育信息化的不断推进,教学方式和手段也越来越多样化。支持多任务并行处理的计算机可以满足不同教学场景的需求,为教育信息化发展提供有力的支持。例如,在在线教学、远程协作等教学模式中,多任务并行处理可以让学生更好地参与教学活动。 在实际的学习中,支持多任务并行处理还可以提高学生的创新能力。学生可以在多个任务之间进行切换和整合,从而产生新的想法和创意。同时,也可以提高学生对计算机技术的掌握程度,为未来的学习和工作打下坚实的基础。 此外,多任务并行处理还可以提高计算机的资源利用率。在计算机运行过程中,快速读写和大容量存储可以让各个任务之间更好地共享资源,减少资源的浪费,提高计算机的整体性能。这对于提高机房的使用效率和教学质量都具有重要的意义。 增强计算机竞争力 具备快速读写和大容量存储的计算机在性能上更具竞争力,符合学生机房的长期发展需求。在未来的教学中,对计算机性能的要求会越来越高,快速读写和大容量存储可以让计算机在处理复杂任务时更加高效,满足教学和学习的不断发展。 为学校提供更优质的教学设备,提升学校的形象和声誉。优质的教学设备可以吸引更多的学生和教师,提高学校的知名度和影响力。同时,也可以为学校的教学和科研提供更好的支持,促进学校的发展。 吸引更多学生使用机房,提高机房的利用率。当学生发现机房的计算机性能良好、使用流畅时,会更愿意使用机房进行学习和实践。这可以提高机房的利用率,让更多的学生受益于优质的教学资源。 适应未来技术发展趋势,为学校的信息化建设提供支持。随着科技的不断进步,计算机技术也在不断发展。具备快速读写和大容量存储的计算机可以适应未来技术发展的趋势,为学校的信息化建设提供有力的保障。例如,在人工智能、大数据等新兴技术的教学中,对计算机的性能要求更高,快速读写和大容量存储可以满足这些需求。 在实际的教学中,增强计算机竞争力还可以提高学生的学习体验。学生在使用高性能计算机时,会感受到更加流畅和高效的操作,从而提高学习的积极性和效果。同时,也可以为学生提供更好的实践环境,让学生更好地掌握计算机技术。 此外,具备竞争力的计算机还可以提高学校的教学质量。优质的教学设备可以支持更加多样化和深入的教学活动,教师可以利用计算机的高性能进行更加生动和有效的教学,学生也可以通过实践更好地掌握知识和技能。这对于提高学校的整体教学水平具有重要的意义。 节能与环保认证 支持节能产品认证 提供有效认证证书 权威机构认证 我公司所选产品的认证机构具备专业的检测设备与技术人员,能准确评估产品节能性能。权威机构严格遵循国家相关标准和规范进行认证,确保认证结果的公正性与可靠性。通过该机构认证,表明产品在节能方面达到较高水平,这为产品质量提供了有力保障,也让用户对产品的节能效果更有信心。例如,在认证过程中,机构会对产品的各项节能指标进行细致检测,从能源利用效率到节能模式的稳定性等,都有严格的评判标准。只有完全符合这些标准的产品,才能获得认证证书,充分体现了认证的权威性和严谨性。 权威机构认证 有效期保障 确保提供的认证证书在本项目执行期间处于有效状态,为产品的节能性能提供持续保障。我公司会定期对认证证书进行检查和更新,避免因证书过期影响项目顺利进行。有效期内的认证证书是产品符合节能要求的重要依据,有助于提升产品的竞争力。比如,在项目实施过程中,若认证证书过期,可能会导致产品无法通过相关节能审查,影响项目进度和质量。因此,我们会建立完善的证书管理机制,确保证书始终有效。 节能性能达标 产品的节能性能经过严格测试,完全符合国家节能标准的相关规定。节能性能达标不仅能降低能源消耗,还能为用户节省使用成本。通过节能产品认证,体现了产品在环保和可持续发展方面的优势。例如,产品在日常使用中,能以更低的能耗完成相同的工作任务,减少了能源的浪费。同时,长期使用节能产品,用户可以明显感受到电费支出的减少。此外,这也有助于推动整个社会的节能减排工作,符合可持续发展的理念。 满足强制采购要求 政策合规性 产品的节能性能和认证情况严格符合国家相关政策的要求,确保本项目的合法性和合规性。我公司严格遵守国家强制采购节能产品的规定,避免因违规行为导致风险。政策合规性是企业社会责任的体现,有助于树立良好的企业形象。在产品的选择和采购过程中,我们会仔细研究国家相关政策,确保所提供的产品完全符合政策要求。这不仅是对国家政策的尊重,也是对用户和社会负责的表现。 节能优势体现 作为国家强制采购的节能产品,具有显著的节能优势,能为用户带来实际的经济效益。节能优势不仅体现在降低能源消耗上,还能减少对环境的影响,符合可持续发展的理念。通过选择节能产品,用户可以在满足使用需求的同时,为环保事业做出贡献。例如,节能产品在运行过程中,能有效降低能源消耗,减少二氧化碳等温室气体的排放。这既有助于缓解能源紧张的局面,又能保护生态环境。 保障项目质量 选用国家强制采购的节能产品,能够保障本项目的质量和性能,提高用户的满意度。节能产品通常具有更高的可靠性和稳定性,能够减少设备故障和维修成本。保障项目质量是项目成功实施的关键,有助于提升企业的市场竞争力。在项目实施过程中,节能产品的稳定运行能确保各项工作顺利进行,减少因设备故障导致的停工和延误。同时,较低的维修成本也能为用户节省开支。 环保性能保障 节能认证优势体现 市场竞争力提升 节能认证是消费者选择产品的重要参考因素之一,能够吸引更多的消费者购买。具有节能认证的产品在市场上更具差异化竞争优势,有助于提高企业的市场份额。市场竞争力的提升能够为企业带来更多的商业机会和经济效益。消费者在购买产品时,越来越注重产品的节能性能。节能认证为产品提供了可靠的节能证明,让消费者更加放心地选择。这使得我们的产品在市场上脱颖而出,吸引了更多的客户,从而扩大了市场份额。 技术创新展示 节能认证要求产品具备先进的节能技术和创新的设计理念,体现了企业的技术实力和创新能力。通过节能认证,企业可以展示自己在节能领域的技术创新成果,提升企业的品牌形象。技术创新展示有助于吸引更多的合作伙伴和投资者,为企业的发展提供更多的支持。为了获得节能认证,我们不断投入研发资源,采用先进的节能技术和创新的设计理念。这些成果不仅提升了产品的节能性能,也展示了我们的技术实力和创新能力,吸引了更多的合作伙伴和投资者。 管理水平体现 获得节能认证需要企业具备完善的质量管理体系和生产管理流程,体现了企业的管理水平。通过节能认证,企业可以不断优化自身的管理体系和生产流程,提高生产效率和产品质量。管理水平的体现有助于提升企业的整体竞争力,为企业的可持续发展奠定基础。在追求节能认证的过程中,我们建立了完善的质量管理体系和生产管理流程。这些体系和流程的有效运行,确保了产品的质量和生产效率。同时,通过不断优化这些体系和流程,我们进一步提升了企业的管理水平和整体竞争力。 具备环境标志认证 提供环境标志证书 认证标准严格 环境标志认证遵循严格的标准和规范,对产品的原材料、生产过程、使用和回收等环节进行全面评估。通过严格的认证标准,确保产品在整个生命周期内对环境的影响最小化。认证标准的严格性体现了对环境保护的高度重视,有助于推动企业实现绿色发展。在认证过程中,会对产品的原材料来源进行审查,确保其符合环保要求。同时,对生产过程中的能源消耗、废弃物排放等也有严格的限制。只有在各个环节都达到标准的产品,才能获得环境标志证书。 原材料环保 环保性能保障 具备环境标志认证的产品在环保性能方面具有可靠的保障,能够有效减少对环境的污染。环保性能保障包括降低有害物质排放、提高资源利用效率、减少能源消耗等方面。通过环保性能保障,为用户提供更加安全、健康、环保的产品。例如,产品在生产过程中会采用环保材料,减少有害物质的使用。在使用过程中,能以较低的能源消耗完成工作任务,提高资源利用效率。这些措施都有助于减少对环境的污染,为用户提供更好的产品体验。 市场认可度高 环境标志认证在市场上具有较高的认可度,能够增加产品的市场竞争力。消费者更倾向于选择具有环境标志认证的产品,认为其更加环保、可靠。市场认可度高有助于企业拓展市场份额,提高产品的销售业绩。随着消费者环保意识的提高,对环保产品的需求越来越大。环境标志认证为产品提供了环保的证明,让消费者更加信任和青睐。这使得我们的产品在市场上更具竞争力,有助于拓展市场份额,提高销售业绩。 符合环保产品要求 原材料环保 选用环保型的原材料,减少对环境的污染和资源的浪费。原材料的环保性能直接影响产品的整体环保水平,因此在选择原材料时严格把关。原材料环保有助于降低产品在生产过程中的环境风险,提高产品的可持续性。我们会选择那些可再生、可回收利用的原材料,减少对自然资源的依赖。同时,确保原材料的生产过程符合环保标准,减少污染排放。这样不仅能提高产品的环保性能,还能降低生产过程中的环境风险。 生产过程绿色 采用绿色生产工艺和技术,减少生产过程中的能源消耗和废弃物排放。优化生产流程,提高资源利用效率,降低生产成本的同时减少对环境的影响。生产过程绿色体现了企业在环境保护方面的积极行动,有助于提升企业的社会形象。在生产过程中,我们会采用先进的节能设备和技术,减少能源消耗。同时,优化生产流程,提高资源的循环利用效率,减少废弃物的产生。这些措施不仅降低了生产成本,还减少了对环境的影响,体现了我们在环境保护方面的积极态度。 产品可回收利用 设计产品时充分考虑可回收利用性,便于产品在使用寿命结束后进行回收和再利用。提高产品的可回收利用率,减少废弃物的产生,降低对环境的压力。产...
大理大学计算机机房设备采购项目公开招标采购项目(二次)投标方案.docx
下载提示

1.本文档仅提供部分内容试读;

2.支付并下载文件,享受无限制查看;

3.本网站所提供的标准文本仅供个人学习、研究之用,未经授权,严禁复制、发行、汇编、翻译或网络传播等,侵权必究;

4.左侧添加客服微信获取帮助;

5.本文为word版本,可以直接复制编辑使用。


这个人很懒,什么都没留下
未认证用户 查看用户
该文档于 上传
推荐文档
×
精品标书制作
百人专家团队
擅长领域:
工程标 服务标 采购标
16852
已服务主
2892
中标量
1765
平台标师
扫码添加客服
客服二维码
咨询热线:192 3288 5147
公众号
微信客服
客服