文库 工程类投标方案 智慧工程

新能源智慧生产管理平台采购项目投标方案.docx

DOCX   54页   下载946   2025-12-25   浏览1   收藏64   点赞592   评分-   25211字   10.00
温馨提示:当前文档最多只能预览 15 页,若文档总页数超出了 15 页,请下载原文档以浏览全部内容。
新能源智慧生产管理平台采购项目投标方案.docx 第1页
新能源智慧生产管理平台采购项目投标方案.docx 第2页
新能源智慧生产管理平台采购项目投标方案.docx 第3页
新能源智慧生产管理平台采购项目投标方案.docx 第4页
新能源智慧生产管理平台采购项目投标方案.docx 第5页
新能源智慧生产管理平台采购项目投标方案.docx 第6页
新能源智慧生产管理平台采购项目投标方案.docx 第7页
新能源智慧生产管理平台采购项目投标方案.docx 第8页
新能源智慧生产管理平台采购项目投标方案.docx 第9页
新能源智慧生产管理平台采购项目投标方案.docx 第10页
新能源智慧生产管理平台采购项目投标方案.docx 第11页
新能源智慧生产管理平台采购项目投标方案.docx 第12页
新能源智慧生产管理平台采购项目投标方案.docx 第13页
新能源智慧生产管理平台采购项目投标方案.docx 第14页
新能源智慧生产管理平台采购项目投标方案.docx 第15页
剩余39页未读, 下载浏览全部
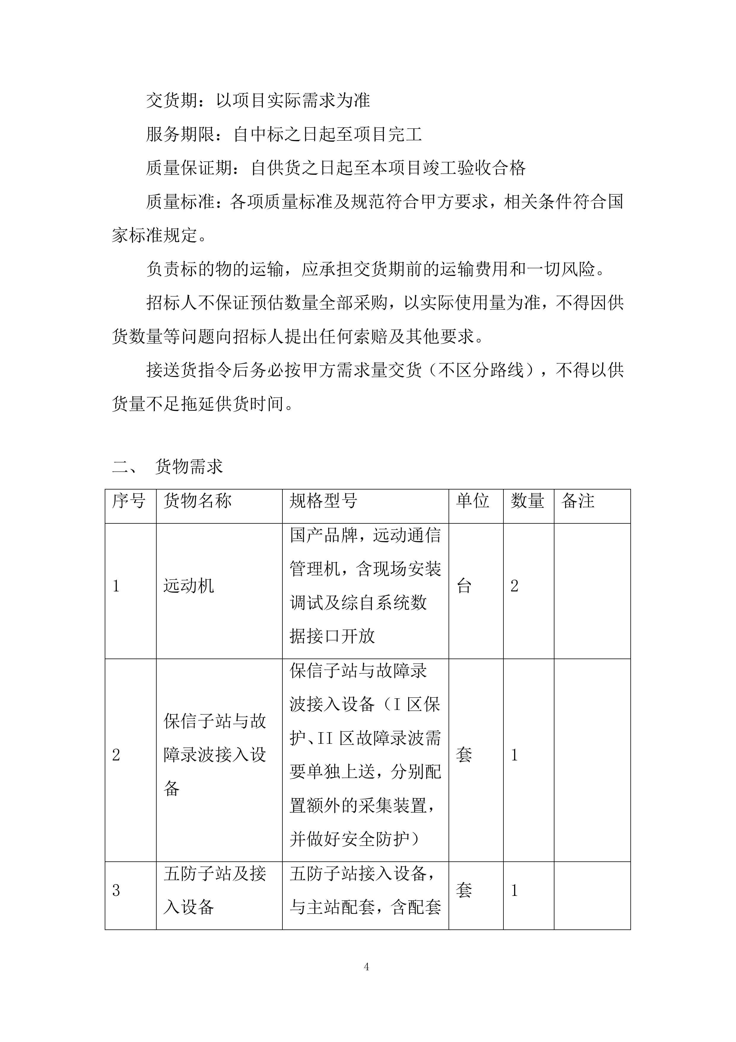
新能源智慧生产管理平台采购项目投标方案 目 录 第一章 组织运输及应急预案 3 第一节 项目概况 3 一、 基本情况 3 二、 货物需求 4 第二节 组织运输方案 13 一、 协调配合机制 13 二、 运输团队组建 15 三、 运输车辆及设备准备 16 四、 运输路线规划 19 五、 运输保障措施 22 六、 安全运输方案 23 第三节 应急保障措施 27 一、 应急响应机制 27 二、 应急资源储备 27 三、 应急处置流程 28 四、 恶劣天气应急预案 29 五、 运输过程交通事故应急预案 35 六、 运输或装卸过程中设备损坏应急预案 42 七、 供应中断应急预案 48 组织运输及应急预案 投标人 根 据本项目所处的地理位置、环境、气候、交通和工期等情况,编制切实可行的运输及应急方案 。 根据投标人 提供 的组织供应方案 : 协调配合、满足月度 、 季度、年度的 最大供应量的仓储能力 、按期交货的 运输 保障 和安全运输 方案, 综合评审 。优 41-50分,良 25-40分,差10-24分。未提供的不得分。 项目概况 基本情况 xxxxxxxxxx村150MW牧光互补光伏发电项目位于xx自治区xx市堆xxxxxxxx村,项目交流侧额定容量为150MW。项目经纬度为:经度90°45'、纬度29°58'。南距xx市直线距离约52km,地面海拔高程约4020-4630m。项目拟建设总占地面积约2804.86亩,场址区西距G6xx高速约1.5km,西距G109约1.6km,交通较为便利。项目拟新建一座220kV升压站,新建一条220kV线路起于本项目升压站,止于乃琼220kV变电站。路径全长约49.8km,其中本项目升压站至古荣镇220kV线路30km由我公司投资建设。规模:光伏150MW(直流侧安装容量150.43392MWp),构网型电化学储能30MW/120MWh,220kV送出线路30km。 堆龙光伏项目新能源智慧生产管理平台采购项目位于xx自治区xx市堆xxxxxxxx村,项目地处高原地区,交通条件相对复杂,运输距离较远。本次采购的设备包括网络设备、二次安防设备等,对运输的安全性、时效性和设备的完整性有较高要求。 交货地点:xx自治区xx市堆xxxxxxxx村 交货期:以项目实际需求为准 服务期限:自中标之日起至项目完工 质量保证期:自供货之日起至本项目竣工验收合格 质量标准:各项质量标准及规范符合甲方要求,相关条件符合国家标准规定。 负责标的物的运输,应承担交货期前的运输费用和一切风险。 招标人不保证预估数量全部采购,以实际使用量为准,不得因供货数量等问题向招标人提出任何索赔及其他要求。 接送货指令后务必按甲方需求量交货(不区分路线),不得以供货量不足拖延供货时间。 货物需求 序号 货物名称 规格型号 单位 数量 备注 1 远动机 国产品牌,远动通信管理机,含现场安装调试及综自系统数据接口开放 台 2 2 保信子站与故障录波接入设备 保信子站与故障录波接入设备(I区保护、II区故障录波需要单独上送,分别配置额外的采集装置,并做好安全防护) 套 1 3 五防子站及接入设备 五防子站接入设备,与主站配套,含配套软件升级(能够接入集控主站) 套 1 4 集控数据网接入网路由器 (1) 国产品牌路由器: 台 2 (2) 采用ARM架构多核处理器和无阻塞交换架构;包转发能力≥220Mpps; (3) 模块插槽≥8个(主控、风扇、电源、其他扣卡等槽位不及入业务槽位之内); (4) 整机高度≤2U,支持电源冗余,电源≥2个; (5) 电源,风扇,板卡高可靠支持热插拔,不需要配置命令; (6) 板卡热插拔功能,要求提供权威第三方测试报告; (7) 固定接口:14*10GE光+10*GE电(以上所有端口均为三层路由口); (8) 支持国密算法,SAC应用阻断,URL过滤,防火墙功能; (9) 提供现场安装调试和三年原厂服务。 5 集控数据网接入交换机 (1) 国产品牌接入交换机:交换容量≥1.28Tbps; 台 5 (2) 包转发率≥426Mpps;支持业务扩展插槽数≥1,支持24个千兆电口,配置双电源; (3) 支持MAC表项≥32K; (4) 支持Ipv4、Ipv6协议; (5) 提供现场安装调试和三年原厂服务。 6 入侵检测装置 2U标准机架式软硬一体化设备,实际网络环境处理能力≥2G,内存≥16G,CF卡≥2G,硬盘≥2T,千兆电口≥6,千兆光口≥2个,万兆光口≥2个,额外提供扩展槽≥2个,冗余电源。 台 2 I/II区各一台 7 安全审计装置 机架式设备,内存大小≥16G,接口≥6千兆电口、≥2万兆光口SFP+; 台 2 I/II区各一台 8 纵向加密装置 (1) 通信协议:IEEE802.3,TCP/IP; 台 4 (2) 无故障时间:80000小时; (3) 明通速率(1024字节) :1.5Gbps;加密速率(1024字节) : 950Mbps; (4) 支持隧道数(对) :2048; (5) 加密时延:160us; (6) 网络接口数:6个网络接口(100M/1000M自适应); (7) 控制口:1个RS232 COM口(RJ45形态); (8) 产品具备密码检测证书; (9) 产品具备公安部销售许可证; (10) 产品具备总参安全性检测报告; (11) 产品具备电科院型式试验报告; (12) 产品具备原厂授权及售后服务承诺函。 9 防火墙(Ⅲ区) 1U标准机架式软硬一体化设备,吞吐量≥5Gbps,千兆电口≥8个,千兆光口≥2个,USB接口≥1个,串行管理接口≥1个,冗余电源。 台 1 10 防火墙(I、II区) 1U标准机架式软硬一体化设备,吞吐量≥5Gbps,千兆电口≥8个,千兆光口≥2个,USB接口≥1个,串行管理接口≥1个,冗余电源。 台 2 11 网络安全监测装置接入设备 (1) 采集信息吞吐量≥2000条/s; 台 1 I/II区各一台, 接入主站平台做告警展示 (2) 支持监测对象数量(资产内及资产外监测对象总数) ≥500个,支持网络安全管理平台数量≥10个;对上传事件信息的处理时间≤1s;对远程调阅的处理时间≤3s;支持采集信息的本地存储,保存至少6个月的采集信息,可存储至少700万条事件记录; (3) 支持上传事件信息的本地存储,保存至少12个月的上传事件信息; (4) 本地日志审计记录条数≥300000条; (5) 通过IRIG-B同步,对时精度≤1ms,通过SNTP同步,对时精度≤10ms;在没有外部时钟源校正时,24小时守时误差不超过1s; (6) 平均故障间隔时间(MTBF) ≥30000h。 12 密码机 1) 接口配置:8个10/100/1000M自适应电口、8个千兆光口;2个控制串口,8个USB;电源:双电源;机型:标准2U机架式; 台 2 I/II区各一台, 能够适配新增业务系统 2) 性能指标:SM1加解密速率:980Mbps;SM2签名速率:80,000Tps;SM2验签速率:40,000Tps;SM2加密速率:40,000TPS;SM2解密速率:50,000TPS;SM3运算速率:990Mbps;SM4加解密速率:980Mbps;并发连接:100,000; 13 机柜及套件 设备机柜(2260*1000*800(高*深*宽) ,RAL7035) ,含8口PDU*4、KVM折叠液晶等套件。 套 4 14 辅材 包含现场施工使用的2M线、网线、电源线、水晶头、扎带、串口头、DDF架等 套 1 15 客户端计算机 主流x86处理器,64GB内存,500GB硬盘,自适应千兆网卡,主流显卡,含:24寸LCD1台(用于主控室),8面55寸(用于综合楼)。 套 1 16 精密空调 中小型机房精密空调 DX020机组,含辅材 项 1 组织运输方案 协调配合机制 (一)内部协调 1.建立跨部门沟通平台:设立专门的项目沟通群组,涵盖采购、物流、仓储、技术支持等关键部门,每日定时推送项目进度与关键信息,确保各部门实时掌握动态,快速响应需求。 2.定期召开项目协调会议:每周组织项目协调会,由项目经理主持,各部门汇报工作进展、面临问题及下周计划,共同商讨解决方案,明确任务分工与时间节点,强化协同作战能力。 3.制定详细任务分解表:依据项目供货计划,将供应任务细化至每日,明确各环节责任人与交付物,通过甘特图直观展示任务进度与关联性,便于实时监控与调整。 (二)外部协调 1.与设备制造商建立深度合作关系,签订补充协议,明确供货周期、质量标准、技术支持等条款;定期互派技术人员交流,提前了解产品更新动态,确保供货适配项目需求。 2.与物流公司共享项目进度计划,提前规划运输批次与路线;联合开展应急演练,模拟恶劣天气、交通管制等突发状况,优化应急响应流程,保障运输连续性。 3.设立专属客服团队,24小时在线解答招标人疑问;每月向招标人提交供应进度报告,详细说明供货、仓储、运输等情况,提前预警潜在风险,协同制定应对策略。 三、仓储能力规划 (一)仓储场地布局 1.选择交通便利、地势平坦、周边配套设施完善的仓储场地,距离主要交通干线不超过 10公里,便于货物快速进出;场地周边无重大污染源与安全隐患,符合环保与安全标准。 2.将仓储场地划分为收货区、存储区、发货区、暂存区与办公区。收货区配备宽敞的卸货平台与地磅,确保货物顺利接收:存储区依据设备类型与规格,设置货架、托盘与堆区,优化空间利用率;发货区临近仓库出口,配备自动化包装设备与物流车辆对接设施;暂存区用于临时存放待检货物与紧急调配物资;办公区配备监控室、会议室与员工休息室,保障仓储运营高效有序。 3.综合考虑项目最大供应量与货物周转率,规划仓储场地面积。其中存储区占比60%,收货区与发货区各占15%,暂存区与办公区共占10%,满足项目仓储需求。 (二)仓储设施配备 1.货架系统:采用重型货架与阁楼货架组合,重型货架用于存放大型设备与托盘货物,阁楼货架用于存放小型零部件与耗材,增加存储层次提升空间利用率。 2.搬运设备:配备电动叉车满足不同吨位货物搬运需求;电动托盘搬运车用于短距离货物搬运与货架底层货物转移:自动导引车,实现仓库内货物自动化运输,提高作业效率。 3.引入先进的仓储管理系统,实时监控库存水平、货物位置与出入库记录;通过条形码扫描与射频识别技术,实现货物快速识别与精准定位,库存盘点提升效率,系统支持智能库存预警,当库存低于安全阈值时自动提醒采购补货,确保仓储供应稳定。 (三)库存管理策略 1.依据项目供货计划与历史数据,结合供应商供货周期波动性,设定各类设备的安全库存。关键设备如远动机、集控数据网接入网路由器等,安全库存量为其月均供货量的%,缓冲供货延迟风险;常规设备如辅材、客户端计算机等, 保证 安全库存量,保障仓储供应弹性。 2.遵循先进先出原则,利用仓储管理系统自动分配货物出库顺序,避免货物积压过期;定期对库存进行分类盘点,每月全面盘点一次,每周重点盘点高价值与易损耗货物,确保账实相符:针对滞销或积压货物,及时与招标人沟通调整供货计划,或与供应商协商退换货,盘活库存资金。 3.仓储管理系统实时监控库存动态,当库存水平接近安全库存或超储时,自动触发预警通知采购与仓储部门;通过数据分析预测库存周转趋势,提前规划仓 储空间与采购计划,降低仓储成本与缺货风险。 运输团队组建 (一)项目经理 职责:负责运输项目的整体规划、协调与监督,确保运输任务的顺利进行。 要求:具备丰富的项目管理经验,熟悉物流运输流程,具备良好的沟通能力和应急处理能力。 ( 二 )运输人员 驾驶员: 职责:负责设备的运输驾驶工作,确保车辆安全行驶。 要求:持有相关驾驶证件,具备高原地区驾驶经验,熟悉运输路线,具备良好的驾驶技能和安全意识。 装卸人员: 职责:负责设备的装卸工作,确保设备在装卸过程中不受损坏。装卸人员需严格按照设备的装卸要求进行操作,确保设备的安全。 要求:具备专业的装卸技能,熟悉设备的装卸要求,能够正确使用装卸设备, 押运人员: 职责:负责设备运输过程中的押运工作,确保设备的安全。押运人员需全程监督运输过程,防止设备被盗、损坏或丢失。 要求:具备押运资质,熟悉设备运输的安全要求,具备一定的应急处理能力。 (三)合作物流公司 选择信誉良好、运输经验丰富、具备高原运输能力的物流合作伙伴。合作物流公司需具备以下条件: 具备合法的运输资质和营业执照。 拥有专业的运输车队和设备,能够满足项目的运输需求。 具备丰富的高原地区运输经验,能够应对复杂的路况和恶劣的天气条件, 具备完善的应急处理机制,能够及时处理运输过程中出现的突发事件。 共同制定详细的运输计划,确保运输过程的安全和高效。 制定运输路线和时间表,确保设备能够按时、安全地送达交货地点。 提供运输车辆和设备,确保运输工具的性能和安全性。 安排专业的运输人员,包括驾驶员、装卸人员和押运人员,确保运输团队具备足够的专业能力和应急处理能力。 装卸人员和押运人员,确保运输团队具备足够的专业能力和应急处理能力。 运输车辆及设备准备 (一)运输车辆 车辆选择: 根据设备的体积、重量和运输要求,选择适合的运输车辆。对于大型设备,如集控数据网接入网路由器、集控数据网接入交换机等,需选择具备足够承载能力和空间的重型货车:对于小型设备,如远动机、密码机等,可选择中型厢式货车,确保车辆能够满足设备的运输需求。车辆需具备良好的性能和安全性,能够适应高原地区的复杂路况和恶劣天气条件。车辆应配备防滑链防风沙网等辅助设备,以应对可能出现的恶劣天气。 车辆检查: 在运输前对车辆进行全面检查,包括发动机、制动系统、轮胎、灯光、悬挂系统等关键部位,确保车况良好,无安全隐患, 检查车辆的油量、冷却液、润滑油等,确保车辆在运输过程中不会因缺油、缺水等问题导致故障。 对车辆的车厢进行清洁和检查,确保车厢内无杂物,能够为设备提供良好的运输环境。 安全设施: 车辆配备必要的安全设施,如灭火器、急救箱、警示标志、反光背心等,以应对可能出现的紧急情况。在车辆的显著位置张贴“易碎品”“防潮”“防震”等警示标识,提醒其他车辆和人员注意设备的特殊要求为车辆安装GPS定位系统和行车记录仪,确保运输过程的可追溯性和安全性。 (二)包装材料 材料选择: 根据设备的特点,选择合适的包装材料。对于易碎、易损的设备,如精密空调、客户端计算机等,采用定制的防震包装箱,内部填充泡沫、珍珠棉等缓冲材料,确保设备在运输过程中不发生碰撞和振动对于大型设备,如集控数据网接入网路由器、机柜及套件等,采用坚固的木箱进行包装,木箱内部进行加固处理,确保设备在运输过程中不发生位移。 包装材料需具备良好的防水、防潮、防尘性能,能够有效保护设备免受外界环境的影响。 包装要求: 严格按照设备的包装要求进行操作,确保设备在包装过程中的安全。对于需要特殊包装的设备,如网络安全监测装置接入设备、密码机等,按照设备制造商提供的包装指南进行包装。在包装箱上标明设备的名称、规格、重量、装卸要求等信息,便于装卸和运输。同时,在包装箱上标明“小心轻放”“防潮”“防震”等警示标识,提醒装卸人员注意设备的特殊要求。 包装完成后,对包装箱进行检查,确保包装箱的完整性,无破损、变形等情况。 (三)装卸设备 设备选择: 配备必要的装卸设备,如叉车、吊车、液压车等,确保设备的装卸工作顺利进行。对于大型设备,如机柜及套件、精密空调等,需使用吊车进行装卸;对于小型设备,如远动机、密码机等,可使用叉车或液压车进行装卸。 装卸设备需具备良好的性能和安全性,能够满足设备的装卸要求。装卸设备的操作人员需具备相应的操作资质和经验,确保装卸过程的安全。 操作要求: 严格按照装卸设备的操作规程进行操作,确保装卸过程的安全。装卸人员需佩戴安全帽、手套等个人防护用品,确保自身安全。 在装卸过程中,使用专用的装卸工具和设备,避免设备与装卸工具直接接触,防止设备表面划伤或损坏。 装卸完成后,对装卸设备进行检查和维护,确保装卸设备的性能和安全性。 运输路线规划 ( 一 )路线选择 原则: 优先选择路况良好、交通便利的路线,尽量避开交通拥堵和危险路段。考虑到高原地区的特殊地理环境和气候条件,选择能够确保运输安全和时效性的路线。将货物一次运至交货地点。并于到货前48小时将到货名称、型号、数量、外形尺寸、单重及注意事项等,以传真书面通知甲方以便接货。为确保甲方收到书面通知,还应同时以邮件或其他联络方式告知采购人。 选择经过城镇或服务区的路线,以便在运输过程中能够及时补充燃料、食品和水等物资,同时为运输人员提供休息和调整的机会。 考虑因素: 结合高原地区的地理环境和气候条件,提前了解沿途的天气情况和道路通行状况。在运输前,通过气象部门获取详细的天气预报信息,了解运输路线上的气温、风力、降水量等气象数据,以便提前做好应对措施。 考虑运输路线的海拔变化,尽量选择海拔相对较低、坡度较缓的路线,减少车辆的爬坡次数和行驶阻力,降低运 输过程中的能耗和机 械磨损。 了解运输路线上的桥梁、隧道等特殊路段的通行限制,确保运输车辆和设备能够顺利通过。对于可能受到限制的路段,提前与当地交通管理部门沟通,申请通行许可或调整运输路线。 (二)备用路线 准备: 制定备用路线方案,以应对可能出现的道路塌方、桥梁损坏、恶劣天气等突发情况。备用路线需提前进行实地勘查和评估,确保备用路线的安全性和可行性。 备用路线的选择需考虑与主运输路线的距离和交通连接情况,确保在突发情况下能够快速切换到备用路线,减少运输延误。 沟通: 与当地交通管理部门和道路维护部门保持密切联系,及时获取道路通行信息。在运输过程中,定期向相关部门报告运输位置和路线情况,以便在突发情况下能够及时获得道路救援和通行指导。建立与沿途加油站、修理厂、医院等应急服务点的联系,确保在突发情况下能够及时获得必要的支持和帮助。 五、运输时间安排 (一)时间表制定 原则: 在合同签订以后于收到供货计划通知后,在7日内根据要求及时将货物送到指定地点,并提请到货验收制定详细的运输时间表,确保设备能够按时、安全地送达交货地点。运输时间表需考虑设备的装卸时间、运输距离、路况、天气等因素,确保运输任务的顺利进行。 预留一定的缓冲时间,以应对可能出现的突发情况,如恶劣天气、交通拥堵、车辆故障等,确保设备能够按时交付。 具体安排: 起运时间:根据设备的装卸准备情况和运输路线的距离,确定设备的起运时间。起运时间需避开交通高峰期,确保运输车辆能够顺利进入运输路线。 预计到达时间:根据运输路线的距离和路况,结合车辆的行驶速度,计算设备的预计到达时间。预计到达时间需考虑可能的延误情况,确保设备能够按时送达交货地点。 中途停留时间:在运输过程中,合理安排中途停留时间,为运输人员提供休息和调整的机会,同时为运输车辆补充燃料、食品和水等物资。中途停留时间需根据运输路线的实际情况进行调整,确保运输任务的顺利进行。 进度反馈 沟通机制: 建立畅通的沟通渠道,确保运输团队成员之间能够及时、准确地进行信息沟通。运输人员需定期向项目经理报告运输进度和位置信息,项目经理及时向招标人汇报运输情况。项目经理需保持与招标人的密切联系,及时反馈运输过程中的重要信息和突发情况,确保招标人能够随时掌握设备的运输动态。 反馈内容: 包括设备的起运时间、预计到达时间、实际行驶里程等信息。 通过GPS定位系统实时反馈运输车辆的位置信息,确保招标人能够随时了解设备的运输位智。 报告运输过程中的安全情况,包括车辆的安全状况、设备的固定情况等突发情况:及时反馈运输过程中出现的突发情况,恶劣天气、交通拥堵、车辆故障等,并提出相应的解决方案和应对措施。 运输保障措施 (一)运输计划制定 1.月度运输计划:根据项目月度供货需求,提前制定详细运输计划,明确各批次货物的运输时间、数量、车型与路线。例如,每月上旬安排大型货车运输大型设备,中旬与下旬分别安排中型厢式货车运输小型设备与辅材,确保月度供货均衡有序。 2.季度运输规划:每季度初,依据项目季度供货计划与仓储库存情况,制定季度运输规划,合理调配运输资源。分析季节性因素对运输的影响,如雨季道路状况、冬季气温对设备的影响,提前调整运输计划,保障季度供货稳定。 3.年度运输统筹:年初,结合项目年度供货计划,制定年度运输统筹方案,明确全年运输任务总量、资源需求与重点保障时段。预留应急运输车辆与人员,应对突发大规模供货需求或运输中断情况,确保年度供货目标达成。 (二)运输资源调配 1.建立自有运输车队与外部合作车队相结合的车辆资源库。自有车队配备货车、满足日常运输需求:与优质外部物流公司签订长期合作协议,储备各类运输车辆,保障高峰期与应急运输任务。定期对车辆进行维护保养,确保车辆完好率始终保持在 98 % 以上。 2.组建专业运输团队,包括驾驶员、装卸人员、押运人员,均经过严格培训与考核,具备高原运输与设备装卸经验。根据运输任务量,灵活调配人员,保障每辆车配备足够人员,确保运输过程安全高效。 3.配备叉车、吊车、液压车等装卸设备,满足不同设备装卸需求;为运输车辆安装 GPS 定位系统、行车记录仪与温度监控设备,实时掌握车辆位置、行驶状态与车厢温度,保障运输过程可视化与设备安全。 (三)运输过程监控 实时跟踪系统:利用GPS定位系统与运输管理平台,实时跟踪运输车辆位置、速度与行驶轨迹,每分钟自动更新一次位置信息。一旦发现车辆偏离预定路线或出现异常停留,立即联系驾驶员核实情况,确保运输过程可控。 2.与交通管理部门、气象部门建立信息共享机制,实时获取运输路线路况与天气信息。如遇道路施工、交通管制、恶劣天气等情况,提前通知运输团队,及时调整运输路线或安排车辆停运避险,保障运输安全。 3.运输结束后,驾驶员填写运输质量反馈表,记录运输过程中的设备损坏、延误等情况;收货方在验收时对运输服务质量进行评价,反馈意见纳入运输团队绩效考核,持续优化运输服 安全运输方案 (一)货物包装与固定 1.根据设备特性,联合专业包装公司定制包装方案。大型设备采用坚固木箱包装,内部填充防震泡沫、缓冲气垫,确保设备在运输过程中不发生碰撞与振动;小型设备与精密仪器使用防静电包装袋、真空包装盒,外加多层珍珠棉防护,防止静电损坏与灰尘污染。例如,对于精密空调等设备,采用定制的防震包装方案,确保设备在运输过程中不受损坏。 2.在车厢内,采用专用固定装置与绑带将货物牢固固定。大型设备使用钢制固定架与链条固定,防止运输过程中位移:小型货物码放整齐,使用尼龙绑带交叉固定,确保货物稳定。每批次货物装车后,由专业装卸人员再次检查固定情况,确保万无一失。例如,装卸人员在装车后对货物的固定情况进行全面检查,确保货物在运输过程中不会发生移位。 3.在货物装车前,由专业质检人员对包装和固定情况进行检查,确保包装符合要求,固定牢固可靠。检查内容包括包装材料的质量、包装的完整性、固定装置的可靠性等。例如,质检人员通过目视和手动检查的方式,确保每个包装箱都符合标准,固定装置安装正确。货物信息:货物名称、供应商名称、规格型号、计量单位等。货物的图片两张(格式要求jpg、jpeg或png格式)。 (二)运输车辆安全配置 1.所有运输车辆均配备先进的安全设备,包括防抱死制动系统、电子稳定控制系统、倒车影像与雷达,提升车辆行驶稳定性与安全性:安装防滑链、防风沙网,应对高原地区复杂路况与恶劣天气。例如,运输车辆的防滑链能够在冰雪路面上提供额外的抓地力,确保车辆在恶劣天气下的行驶安全。 2.建立严格的车辆维护保养制度,每日出车前与收车后,驾驶员对车辆进行全面检查,包括轮胎气压、制动系统、灯光、油液等关键部位:每周进行一次深度保养,由专业维修人员对车辆进行全面维护,确保车辆始终处于最佳运行状态。例如,深度保养包括对车辆发动机、传动系统、悬挂系统等关键部件的检查和维护,确保车辆在长时间运行后仍能保持良好的性能。 3.在运输车辆显著位置张贴醒目的安全标识,如“易碎品”“防潮”“防震”“危险品”等,提醒其他车辆与行人注意避让;在车辆尾部与侧面安装反光标识与警示灯,提高车辆在夜间或恶劣天气下的可见性,降低事...
新能源智慧生产管理平台采购项目投标方案.docx
下载提示

1.本文档仅提供部分内容试读;

2.支付并下载文件,享受无限制查看;

3.本网站所提供的标准文本仅供个人学习、研究之用,未经授权,严禁复制、发行、汇编、翻译或网络传播等,侵权必究;

4.左侧添加客服微信获取帮助;

5.本文为word版本,可以直接复制编辑使用。


这个人很懒,什么都没留下
未认证用户 查看用户
该文档于 上传
×
精品标书制作
百人专家团队
擅长领域:
工程标 服务标 采购标
16852
已服务主
2892
中标量
1765
平台标师
扫码添加客服
客服二维码
咨询热线:192 3288 5147
公众号
微信客服
客服