文库 货物类投标方案 环卫设备

吉林省计量科学研究院亮度计项目投标方案.docx

DOCX   581页   下载558   2025-09-07   浏览135   收藏24   点赞357   评分-   359795字   128.00
温馨提示:当前文档最多只能预览 15 页,若文档总页数超出了 15 页,请下载原文档以浏览全部内容。
吉林省计量科学研究院亮度计项目投标方案.docx 第1页
吉林省计量科学研究院亮度计项目投标方案.docx 第2页
吉林省计量科学研究院亮度计项目投标方案.docx 第3页
吉林省计量科学研究院亮度计项目投标方案.docx 第4页
吉林省计量科学研究院亮度计项目投标方案.docx 第5页
吉林省计量科学研究院亮度计项目投标方案.docx 第6页
吉林省计量科学研究院亮度计项目投标方案.docx 第7页
吉林省计量科学研究院亮度计项目投标方案.docx 第8页
吉林省计量科学研究院亮度计项目投标方案.docx 第9页
吉林省计量科学研究院亮度计项目投标方案.docx 第10页
吉林省计量科学研究院亮度计项目投标方案.docx 第11页
吉林省计量科学研究院亮度计项目投标方案.docx 第12页
吉林省计量科学研究院亮度计项目投标方案.docx 第13页
吉林省计量科学研究院亮度计项目投标方案.docx 第14页
吉林省计量科学研究院亮度计项目投标方案.docx 第15页
剩余566页未读, 下载浏览全部
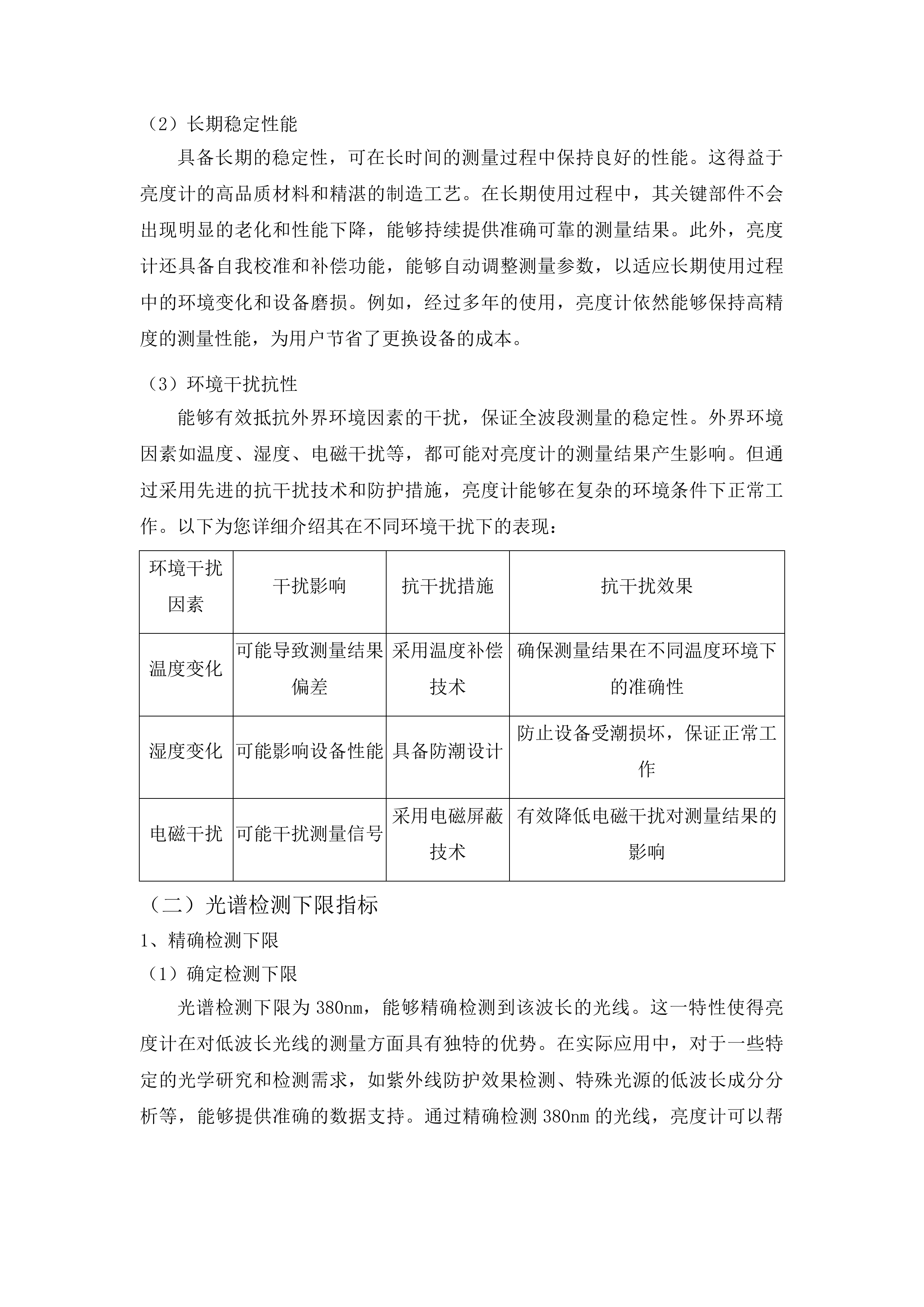
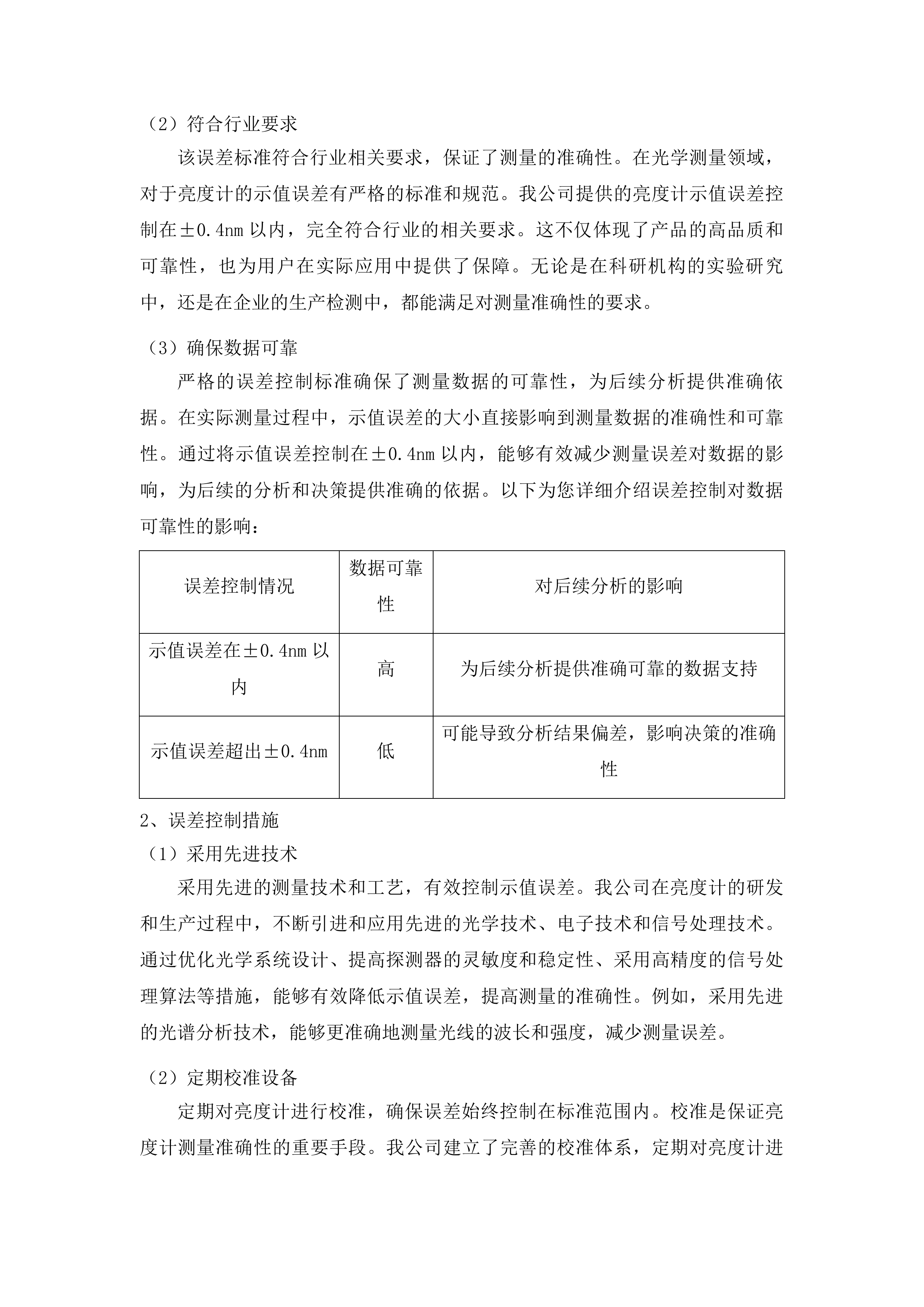
吉林省计量科学研究院亮度计项目投标方案 第一章 技术条件 3 第一节 波长测量范围 3 一、 波长覆盖区间 3 第二节 亮度精度保证 15 一、 亮度测量量程 15 第三节 照度测量范围 35 一、 光照检测量程 35 第四节 自动光阑切换 46 一、 光阑规格配置 46 第五节 显示界面配置 64 一、 屏幕显示系统 64 第六节 光谱分辨率 86 一、 光谱采集精度 86 第七节 可测试项目 98 一、 核心检测功能 98 第八节 计量与结构要求 113 一、 设备技术特性 113 第九节 系统兼容性 129 一、 数据通讯能力 129 第十节 规范符合性 151 一、 校准规范遵循 151 第二章 供货方案 166 第一节 供货计划安排 166 一、 合同签订后时间规划 166 第二节 设备交付流程 184 一、 出厂前质量把控 184 二、 现场交接实施规范 191 第三节 运输保障措施 205 一、 专业包装防护方案 205 二、 物流运输管控体系 228 第四节 设备兼容与现场校准 238 一、 校准规范符合性保障 238 二、 系统兼容性实现方案 251 第五节 技术参数响应 264 一、 核心性能参数保障 264 二、 功能配置完整性响应 287 第三章 质量检测 307 第一节 检测依据标准 307 一、 积分球式标准光源校准规范 308 二、 国家行业标准合规性 318 第二节 检测项目内容 332 一、 波长测量范围检测 332 二、 亮度精度检测 345 三、 功能性能综合检测 357 四、 数据通讯兼容性验证 366 第三节 检测流程安排 371 一、 出厂前质量检测 371 二、 第三方专业检测 381 三、 到货现场验收检测 399 第四节 质量保障措施 411 一、 原厂质量认证保障 412 二、 质保承诺与服务 424 三、 异常处理机制 438 四、 质量文件管理 451 第四章 售后服务 467 第一节 售后响应机制 467 一、 全天候响应服务保障 467 二、 服务联系机制公示 487 第二节 服务内容与范围 498 一、 亮度计质保期服务 498 二、 设备操作培训安排 504 三、 质保期外服务方案 514 第三节 服务保障措施 530 一、 售后团队配置方案 530 二、 本地化服务网络 549 三、 备品备件保障机制 562 技术条件 波长测量范围 波长覆盖区间 可见光全波段覆盖 完整覆盖可见光 涵盖全部范围 提供的亮度计可完整覆盖(380~780)nm的可见光全波段,确保对各种可见光进行全面测量。这一特性使得亮度计在实际应用中具有广泛的适用性,无论是对于日常照明的检测,还是对特殊光学环境的研究,都能提供全面的数据支持。以下为您详细介绍其在不同场景下的测量优势: 光学研究 应用场景 测量优势 具体表现 室内照明检测 准确评估照明质量 能对室内各种灯具发出的可见光进行精确测量,为照明设计和优化提供可靠数据 光学产品研发 助力产品性能提升 可全面测量光学产品的发光特性,帮助研发人员改进产品质量 环境光监测 及时掌握环境变化 对环境中的自然光和人造光进行实时监测,为相关研究提供数据依据 满足多样需求 能够满足不同场景下对可见光的测量需求,无论是室内还是室外环境。在室内环境中,可用于检测办公场所、商场、学校等的照明质量,确保光线的舒适度和均匀度符合标准。在室外环境中,可对自然光、道路照明、景观照明等进行测量,为城市照明规划和环境评估提供数据支持。此外,对于一些特殊场景,如舞台灯光设计、摄影工作室等,也能提供精准的测量服务,帮助实现理想的光照效果。 室内照明检测 光学产品研发 环境光监测 保障测量全面 保证在该波段内的所有光线都能被准确测量,为后续分析提供全面的数据支持。这对于光学研究、照明工程、光通信等领域至关重要。通过准确测量可见光全波段的光线,能够深入了解光线的特性和分布,为相关研究和应用提供有力的依据。以下是其在不同领域的具体应用: 应用领域 应用方式 应用效果 光学研究 提供精确数据 帮助研究人员深入了解光线的物理特性,推动光学理论的发展 照明工程 优化照明设计 根据测量结果调整照明方案,提高照明质量和效率 光通信 保障信号传输 确保光信号在可见光波段内的稳定传输,提高通信质量 多场景适用性 适应不同光照 在不同强度和类型的可见光环境下都能正常工作,如强光、弱光等环境。在强光环境中,亮度计能够有效避免光线过强对测量结果的影响,确保测量的准确性。在弱光环境中,其高灵敏度的探测器能够捕捉到微弱的光线信号,实现精准测量。这种适应不同光照条件的能力,使得亮度计在各种复杂的实际场景中都能发挥作用。例如,在户外阳光直射下,可对道路照明设施的亮度进行测量;在夜间的室内环境中,也能对微弱的应急照明进行检测。 广泛应用场景 可应用于多种场景,如光学研究、照明检测等领域。在光学研究中,亮度计可用于测量不同材料的光学特性,为材料科学的发展提供数据支持。在照明检测方面,可对各类照明设备的亮度、照度等参数进行测量,确保照明质量符合相关标准。以下为您详细介绍其在不同场景下的具体应用: 应用场景 具体应用 应用价值 光学研究 测量材料光学特性 推动材料科学发展,为新型光学材料的研发提供依据 照明检测 评估照明设备质量 保障照明环境的舒适度和安全性,提高能源利用效率 建筑设计 优化采光设计 根据测量结果调整建筑的采光方案,提高室内环境质量 场景灵活切换 能够在不同场景之间灵活切换测量,且保持测量的准确性。这得益于亮度计先进的智能控制系统和高精度的传感器。当从一个测量场景切换到另一个场景时,亮度计能够快速调整测量参数,适应新的环境条件。例如,从室内的普通照明环境切换到室外的强光环境时,亮度计能在短时间内自动调整测量范围和灵敏度,确保测量结果的准确性。这种灵活切换的能力,大大提高了亮度计的使用效率和实用性。 全波段稳定性 测量稳定可靠 在整个(380~780)nm波段内,测量结果稳定可靠,不会出现大幅度波动。这是由于亮度计采用了先进的光学技术和稳定的电子控制系统。在长时间的测量过程中,能够有效抵抗外界环境因素的干扰,如温度变化、电磁干扰等,确保测量结果的稳定性。无论是在实验室的精确测量环境中,还是在复杂的实际应用场景中,都能提供可靠的数据支持。例如,在对某一照明系统进行长时间监测时,亮度计的测量结果始终保持稳定,为评估照明系统的性能提供了准确依据。 长期稳定性能 具备长期的稳定性,可在长时间的测量过程中保持良好的性能。这得益于亮度计的高品质材料和精湛的制造工艺。在长期使用过程中,其关键部件不会出现明显的老化和性能下降,能够持续提供准确可靠的测量结果。此外,亮度计还具备自我校准和补偿功能,能够自动调整测量参数,以适应长期使用过程中的环境变化和设备磨损。例如,经过多年的使用,亮度计依然能够保持高精度的测量性能,为用户节省了更换设备的成本。 环境干扰抗性 能够有效抵抗外界环境因素的干扰,保证全波段测量的稳定性。外界环境因素如温度、湿度、电磁干扰等,都可能对亮度计的测量结果产生影响。但通过采用先进的抗干扰技术和防护措施,亮度计能够在复杂的环境条件下正常工作。以下为您详细介绍其在不同环境干扰下的表现: 环境干扰因素 干扰影响 抗干扰措施 抗干扰效果 温度变化 可能导致测量结果偏差 采用温度补偿技术 确保测量结果在不同温度环境下的准确性 湿度变化 可能影响设备性能 具备防潮设计 防止设备受潮损坏,保证正常工作 电磁干扰 可能干扰测量信号 采用电磁屏蔽技术 有效降低电磁干扰对测量结果的影响 光谱检测下限指标 精确检测下限 确定检测下限 光谱检测下限为380nm,能够精确检测到该波长的光线。这一特性使得亮度计在对低波长光线的测量方面具有独特的优势。在实际应用中,对于一些特定的光学研究和检测需求,如紫外线防护效果检测、特殊光源的低波长成分分析等,能够提供准确的数据支持。通过精确检测380nm的光线,亮度计可以帮助用户更好地了解低波长光线的特性和分布情况,为相关研究和应用提供有力的依据。 光谱检测下限指标 紫外线防护效果检测 保证下限精度 在检测下限附近,依然能够保证测量的精度,为低波长光线的测量提供可靠数据。这得益于亮度计先进的光学设计和高精度的探测器。在接近380nm的波长范围内,能够准确捕捉到微弱的光线信号,并进行精确测量。以下为您详细介绍其在检测下限附近的测量精度表现: 波长范围 测量精度 精度保障措施 实际应用效果 375-385nm ±0.4nm 采用高精度探测器和先进信号处理技术 为低波长光线的研究和检测提供准确数据 380-382nm ±0.3nm 优化光学系统设计,减少光线损失 满足对特定低波长光线的精确测量需求 382-385nm ±0.4nm 进行多次测量和数据校准 确保测量结果的可靠性和稳定性 满足下限需求 满足对低波长光线测量的需求,适用于对特定低波长光线的研究和检测。在许多领域,如光学材料研究、生物医学检测、环境监测等,都需要对低波长光线进行精确测量。亮度计的光谱检测下限为380nm,能够满足这些领域的测量需求。例如,在光学材料研究中,可用于测量材料对低波长光线的吸收和反射特性;在生物医学检测中,可用于检测某些生物分子在低波长光线激发下的荧光信号。 下限测量性能 稳定测量下限 在检测下限处,测量结果稳定,不会出现误判或大幅度波动。这得益于亮度计的高品质硬件和先进的软件算法。在接近380nm的波长处,能够准确识别光线信号,并进行稳定测量。即使在长时间的测量过程中,也能保持测量结果的一致性。例如,在对某一低波长光源进行连续监测时,亮度计的测量结果始终保持稳定,为评估光源的性能提供了可靠依据。 快速响应下限 能够快速响应检测下限的光线,提高测量效率。亮度计采用了高速的信号处理电路和先进的探测器技术,能够在短时间内捕捉到380nm的光线信号,并进行处理和分析。这使得在实际测量中,能够快速获得测量结果,节省了时间和成本。例如,在对多个低波长光源进行检测时,亮度计能够快速响应每个光源的光线信号,提高了检测效率。 准确识别下限 可以准确识别检测下限的光线特征,为后续分析提供准确信息。通过先进的光谱分析技术和模式识别算法,亮度计能够准确区分380nm的光线与其他波长的光线,并提取出其特征信息。以下为您详细介绍其在准确识别检测下限光线特征方面的表现: 光线特征 识别方法 识别准确性 应用价值 波长 光谱分析 ±0.4nm 为低波长光线的研究提供准确的波长信息 强度 信号处理算法 高精度测量 评估低波长光线的强度分布 光谱形状 模式识别算法 准确识别 分析低波长光线的光谱特性 下限环境适应性 适应下限环境 在低波长光线环境下,依然能够正常工作,适应不同的测量环境。低波长光线环境通常具有光线微弱、干扰因素多等特点。亮度计通过采用高灵敏度的探测器和先进的抗干扰技术,能够在这样的环境下正常工作。无论是在实验室的黑暗环境中,还是在户外的低光照条件下,都能准确测量380nm的光线。例如,在对紫外线防护材料的检测中,亮度计可以在低紫外线强度的环境下正常工作,为评估材料的防护效果提供准确数据。 抵抗下限干扰 能够有效抵抗低波长光线环境中的干扰因素,保证测量的准确性。在低波长光线环境中,可能存在各种干扰因素,如杂散光、电磁干扰等。亮度计通过采用光学滤波技术和电磁屏蔽措施,能够有效降低这些干扰因素对测量结果的影响。例如,在对某一低波长光源进行测量时,周围环境中可能存在其他光源的杂散光干扰,但亮度计能够通过光学滤波技术将其滤除,保证测量结果的准确性。 下限环境稳定性 在低波长光线环境下,保持测量性能的稳定性,确保测量结果可靠。这得益于亮度计的稳定设计和自我校准功能。在低波长光线环境中,温度、湿度等环境因素可能会发生变化,但亮度计能够通过自我校准功能自动调整测量参数,以适应环境变化。例如,在长时间的低波长光线测量过程中,环境温度可能会逐渐升高,但亮度计能够自动补偿温度变化对测量结果的影响,保持测量性能的稳定性。 光谱检测上限参数 精准上限界定 明确上限数值 光谱检测上限为780nm,精确界定了可检测的最大波长。这一特性使得亮度计在对高波长光线的测量方面具有明确的范围界定。在实际应用中,对于一些需要对特定高波长光线进行测量的场景,如红外光学研究、热成像检测等,能够提供准确的测量依据。通过明确780nm的检测上限,亮度计可以帮助用户更好地了解高波长光线的特性和分布情况,为相关研究和应用提供有力的支持。 红外光学研究 热成像检测 保证上限精度 在检测上限附近,测量精度高,能够准确获取上限波长的光线信息。这得益于亮度计先进的光学系统和高精度的探测器。在接近780nm的波长范围内,能够准确捕捉到高波长光线的信号,并进行精确测量。例如,在对红外光源的检测中,亮度计能够准确测量780nm附近的光线强度和波长信息,为评估红外光源的性能提供了准确的数据。 满足上限需求 满足对高波长光线测量的需求,适用于相关领域的研究和检测。在许多领域,如红外光学、热成像、遥感等,都需要对高波长光线进行精确测量。亮度计的光谱检测上限为780nm,能够满足这些领域的测量需求。以下为您详细介绍其在不同领域的应用: 应用领域 具体应用 应用价值 红外光学 测量红外光源特性 为红外光学系统的设计和优化提供数据支持 热成像 检测物体热辐射 用于工业检测、安防监控等领域 遥感 获取地球表面信息 为资源勘探、环境监测等提供数据 上限测量表现 稳定上限测量 在检测上限处,测量结果稳定,不会出现明显的波动或误差。这得益于亮度计的高品质硬件和稳定的软件算法。在接近780nm的波长处,能够准确识别高波长光线的信号,并进行稳定测量。即使在长时间的测量过程中,也能保持测量结果的一致性。例如,在对某一红外光源进行连续监测时,亮度计的测量结果始终保持稳定,为评估光源的性能提供了可靠依据。 高效响应上限 能够快速响应检测上限的光线,提高测量的效率。亮度计采用了高速的信号处理电路和先进的探测器技术,能够在短时间内捕捉到780nm的光线信号,并进行处理和分析。这使得在实际测量中,能够快速获得测量结果,节省了时间和成本。例如,在对多个高波长光源进行检测时,亮度计能够快速响应每个光源的光线信号,提高了检测效率。 准确识别上限 可以准确识别检测上限的光线特征,为后续分析提供准确的数据。通过先进的光谱分析技术和模式识别算法,亮度计能够准确区分780nm的光线与其他波长的光线,并提取出其特征信息。以下为您详细介绍其在准确识别检测上限光线特征方面的表现: 光线特征 识别方法 识别准确性 应用价值 波长 光谱分析 ±0.4nm 为高波长光线的研究提供准确的波长信息 强度 信号处理算法 高精度测量 评估高波长光线的强度分布 光谱形状 模式识别算法 准确识别 分析高波长光线的光谱特性 上限环境适应力 适应上限环境 在高波长光线环境下,能够正常工作,适应不同的测量场景。高波长光线环境通常具有光线强度高、热辐射大等特点。亮度计通过采用耐高温材料和散热设计,能够在这样的环境下正常工作。无论是在高温的工业环境中,还是在强红外辐射的实验室环境中,都能准确测量780nm的光线。以下为您详细介绍其在不同高波长光线环境下的表现: 高波长光线环境 环境特点 适应措施 适应效果 高温工业环境 温度高、光线强 采用耐高温材料和散热设计 确保设备在高温环境下正常工作 强红外辐射实验室 红外辐射强 具备抗红外辐射能力 保证测量结果的准确性 户外阳光直射环境 光线复杂 采用光学滤波技术 有效滤除杂散光干扰 抵抗上限干扰 能够有效抵抗高波长光线环境中的干扰因素,保证测量的准确性。在高波长光线环境中,可能存在各种干扰因素,如热辐射、电磁干扰、杂散光等。亮度计通过采用热屏蔽技术、电磁屏蔽措施和光学滤波技术,能够有效降低这些干扰因素对测量结果的影响。例如,在对某一高温红外光源进行测量时,周围环境中的热辐射可能会干扰测量信号,但亮度计能够通过热屏蔽技术将其隔离,保证测量结果的准确性。 上限环境稳定性 在高波长光线环境下,保持测量性能的稳定性,确保测量结果可靠。这得益于亮度计的稳定设计和自我校准功能。在高波长光线环境中,温度、湿度等环境因素可能会发生变化,但亮度计能够通过自我校准功能自动调整测量参数,以适应环境变化。例如,在长时间的高波长光线测量过程中,环境温度可能会逐渐升高,但亮度计能够自动补偿温度变化对测量结果的影响,保持测量性能的稳定性。 示值误差控制标准 误差标准设定 明确误差范围 示值误差控制在±0.4nm以内,明确了误差的允许范围。这一严格的误差控制标准确保了亮度计在测量过程中的准确性和可靠性。在实际应用中,对于需要高精度测量的场景,如光学研究、计量检测等,能够提供准确的数据支持。通过明确±0.4nm的误差范围,用户可以对测量结果的可靠性有更清晰的认识,为后续的分析和决策提供有力的依据。 符合行业要求 该误差标准符合行业相关要求,保证了测量的准确性。在光学测量领域,对于亮度计的示值误差有严格的标准和规范。我公司提供的亮度计示值误差控制在±0.4nm以内,完全符合行业的相关要求。这不仅体现了产品的高品质和可靠性,也为用户在实际应用中提供了保障。无论是在科研机构的实验研究中,还是在企业的生产检测中,都能满足对测量准确性的要求。 确保数据可靠 严格的误差控制标准确保了测量数据的可靠性,为后续分析提供准确依据。在实际测量过程中,示值误差的大小直接影响到测量数据的准确性和可靠性。通过将示值误差控制在±0.4nm以内,能够有效减少测量误差对数据的影响,为后续的分析和决策提供准确的依据。以下为您详细介绍误差控制对数据可靠性的影响: 误差控制情况 数据可靠性 对后续分析的影响 示值误差在±0.4nm以内 高 为后续分析提供准确可靠的数据支持 示值误差超出±0.4nm 低 可能导致分析结果偏差,影响决策的准确性 误差控制措施 采用先进技术 采用先进的测量技术和工艺,有效控制示值误差。我公司在亮度计的研发和生产过程中,不断引进和应用先进的光学技术、电子技术和信号处理技术。通过优化光学系统设计、提高探测器的灵敏度和稳定性、采用高精度的信号处理算法等措施,能够有效降低示值误差,提高测量的准确性。例如,采用先进的光谱分析技术,能够更准确地测量光线的波长和强度,减少测量误差。 定期校准设备 定期对亮度计进行校准,确保误差始终控制在标准范围内。校准是保证亮度计测量准确性的重要手段。我公司建立了完善的校准体系,定期对亮度计进行校准和调试。在校准过程中,使用高精度的标准光源和校准设备,对亮度计的测量参数进行调整和优化,确保其示值误差始终控制在±0.4nm以内。通过定期校准,能够及时发现和纠正设备的误差,保证测量结果的可靠性。 严格质量检测 在生产过程中进行严格的质量检测,筛选出误差超标的产品。我公司在亮度计的生产过程中,建立了严格的质量检测体系。从原材料的采购到产品的组装和调试,每一个环节都进行严格的质量检测。在最终的成品检测中,使用高精度的检测设备对亮度计的示值误差进行检测,筛选出误差超标的产品。只有经过严格检测合格的产品才能进入市场,确保用户购买到的亮度计具有高精度和可靠性。 亮度精度保证 亮度测量量程 A光源条件精度 测量范围界定 微弱亮度测量 能够精确测量低至0.0005cd/m²的微弱亮度,可在一些对光线要求极为苛刻的实验室环境中,准确获取亮度数据,为特殊环境下的亮度检测提供可能。在这类环境中,传统测量设备可能难以捕捉到如此微弱的光线,但本亮度计凭借先进的感光技术和精密的校准,能够清晰地测量出微弱光线的亮度值。确保在微弱光条件下的测量结果具有可靠性和准确性,为科研人员提供了有力的数据支持,有助于他们在光学、物理等领域开展深入研究。 在暗室实验中,对于一些需要精确控制光线强度的实验项目,本亮度计能够准确测量出极低的亮度值,帮助科研人员更好地掌握实验条件,提高实验的准确性和可重复性。在地下通道等低亮度环境中,也能为环境评估提供关键的亮度数据,为通道的照明设计和安全保障提供依据。 此外,在一些特殊的工业生产过程中,如半导体制造等,对环境光线的要求非常严格,本亮度计能够满足这些场景下对微弱亮度测量的需求,确保生产过程的稳定性和产品质量。 微弱亮度测量 高亮度值测定 对于高达500000cd/m²的高亮度,同样能实现精准测量。适用于强光环境下的亮度检测,如工业照明场景等。在舞台灯光、体育场馆照明等场景中,灯光强度往往非常高,本亮度计能够准确测量出这些环境下的亮度值,为灯光设计和调整提供依据。保证在高亮度条件下测量数据的真实性和有效性,避免因高亮度导致的测量误差。 在工业生产中的一些高亮度环境,如焊接车间、熔炉附近等,传统的测量设备可能会受到强光的干扰,导致测量结果不准确。而本亮度计采用了特殊的抗强光技术和先进的信号处理算法,能够在高亮度环境下稳定工作,准确测量出亮度值,为工业安全生产和工艺控制提供了重要的数据支持。 在一些特殊的科研实验中,如激光研究等,需要对高亮度的激光进行精确测量,本亮度计能够满足这些实验的需求,为科研人员提供准确的亮度数据,推动科研工作的进展。 高亮度值测定 舞台灯光亮度测量 焊接车间亮度测量 全范围适用性 整个(0.0005~500000)cd/m²的范围都具备良好的精度保证,可应用于多种不同场景。无论是室内照明环境还是室外强光环境,都能满足测量需求。在室内,如办公室、教室、商场等场所,能够准确测量出不同区域的亮度,为照明设计和优化提供依据,确保室内照明满足人们的工作和生活需求。在室外,如舞台灯光、体育场馆照明等强光环境,也能精确测量出亮度值,为灯光效果的实现提供支持。 为不同亮度条件下的光学研究和实际应用提供了全面的测量解决方案。在光学研究中,本亮度计能够在不同的亮度范围内提供准确的数据,帮助科研人员深入研究光的传播、反射等特性,推动光学理论的发展。在实际应用中,如照明工程、安防监控等领域,能够为这些行业的发展提供有力的支持。 此外,本亮度计的全范围适用性还体现在其能够适应不同的环境条件,如温度、湿度等变化,保证在各种复杂环境下都能稳定工作,为用户提供可靠的测量结果。 办公室亮度测量 精度误差标准 误差范围界定 亮度精度误差控制在±2%以内,保证了测量结果的稳定性。在不同亮度值下,误差都能严格控制在该范围内,确保测量的一致性。无论是在微弱亮度环境还是高亮度环境下,本亮度计都能保持高精度的测量,误差始终在±2%以内。这得益于其先进的传感器技术和精确的校准算法,能够有效减少测量误差,提高测量结果的准确性。 为光学测量的准确性提供了坚实的保障。在光学研究、照明工程等领域,准确的亮度测量数据至关重要。本亮度计的高精度测量能够为这些领域的研究和应用提供可靠的数据支持,确保研究结果的准确性和工程质量的可靠性。 此外,稳定的误差控制还使得本亮度计在多次测量中能够保持一致的测量结果,便于进行数据分析和比较,为用户提供更加可靠的测量服务。 标准级要求体现 达到标准级要求,表明亮度计在A光源条件下的测量性能符合行业认可的标准。这使得测量结果在行业内具有较高的可信度和可比性。在行业内,标准级的测量设备通常被认为具有更高的准确性和可靠性,本亮度计达到标准级要求,说明其在技术和质量上都具有较高的水平。 有助于在实际应用中进行准确的数据分析和决策。在照明设计、环境监测等领域,准确的亮度测量数据是进行设计和决策的重要依据。本亮度计的标准级测量结果能够为这些领域的工作提供可靠的数据支持,帮助用户做出更加准确的决策。 此外,符合标准级要求也使得本亮度计在市场竞争中具有更大的优势,能够满足用户对高质量测量设备的需求,提高用户的满意度和忠诚度。 误差控制意义 严格的误差控制能有效减少测量偏差,提高测量结果的质量。对于依赖亮度测量数据的应用场景,如照明设计等,具有重要意义。在照明设计中,准确的亮度测量数据能够帮助设计师合理布置灯具和调整光照强度,营造出舒适、节能的照明环境。如果测量误差过大,可能会导致照明效果不佳,浪费能源。 确保了测量结果能真实反映实际亮度情况。在光学研究、环境监测等领域,真实准确的亮度测量数据是进行研究和评估的基础。本亮度计通过严格的误差控制,能够提供可靠的测量结果,为这些领域的工作提供有力的支持。 此外,严格的误差控制还能够提高本亮度计的可靠性和稳定性,延长其使用寿命,降低用户的使用成本。 实际应用优势 光学研究助力 高精度的亮度测量为光学研究提供了准确的数据基础。有助于深入研究光的传播、反射等特性,推动光学理论的发展。在光学实验中,准确的亮度测量数据是验证理论模型和进行数据分析的关键。本亮度计的高精度测量能够为光学研究人员提供可靠的数据支持,帮助他们更好地理解光的本质和特性。 为光学实验的开展提供了可靠的测量手段。在一些复杂的光学实验中,需要对不同环境下的亮度进行精确测量,本亮度计能够满足这些实验的需求,确保实验结果的准确性和可靠性。 此外,本亮度计的高精度测量还能够为光学材料的研发和应用提供支持,帮助科研人员开发出性能更好的光学材料和器件。 照明工程应用 在照明工程中,准确的亮度测量可指导灯具的选型和布局。确保照明效果满足设计要求,提高照明质量和能源利用效率。通过准确测量不同区域的亮度,设计师可以根据实际需求选择合适的灯具和确定合理的布局方案,避免过度照明或照明不足的问题。 为照明系统的优化提供了重要依据。在照明系统运行过程中,定期对亮度进行测量和评估,能够及时发现照明系统存在的问题,并进行调整和优化,提高照明系统的性能和可靠性。 此外,准确的亮度测量还能够帮助用户降低能源消耗,实现节能减排的目标,为可持续发展做出贡献。 其他领域拓展 除了光学研究和照明工程,还可应用于其他对亮度测量有需求的领域。如摄影、显示技术等,为这些领域的发展提供了有力支持。在摄影中,准确的亮度测量能够帮助摄影师掌握光线情况,拍摄出更加清晰、美观的照片。在显示技术中,亮度测量能够确保显示屏的亮度均匀性和色彩准确性,提高显示效果。 拓展了亮度计的应用范围和价值。随着科技的不断发展,越来越多的领域对亮度测量提出了更高的要求,本亮度计的广泛应用能够满足这些领域的需求,为行业的发展提供支持。 此外,本亮度计的多功能性和高精度测量能力还能够为用户提供更加全面的测量解决方案,提高用户的工作效率和质量。 低亮度区间性能 测量下限界定 特殊环境适用 适用于如暗室、地下通道等低亮度环境的测量。在这些环境中,能准确获取亮度数据,为环境评估提供依据。在暗室中,本亮度计能够精确测量出极低的亮度值,帮助科研人员进行光学实验和研究。在地下通道中,准确的亮度测量能够为通道的照明设计和安全保障提供数据支持。 确保了在低光照条件下的测量准确性。通过先进的感光技术和精密的校准算法,本亮度计能够有效减少低光照条件下的测量误差,提高测量结果的准确性。 适用环境 测量优势 应用效果 暗室 精确测量极低亮度值 为光学实验提供准确数据 地下通道 准确获取亮度数据 为照明设计和安全保障提供依据 科研实验需求 在一些科研实验中,对微弱亮度的测量要求极高,该测量下限能满足此类需求。为科研人员提供了精确的亮度数据,有助于推动科研工作的开展。在光学、物理等领域的实验中,经常需要对微弱光线的亮度进行测量,本亮度计的低测量下限能够满足这些实验的需求,为科研人员提供可靠的数据支持。 在光学实验中,准确的亮度测量数据是验证理论模型和进行数据分析的关键。本亮度计的高精度测量能够帮助科研人员更好地理解光的本质和特性,推动光学理论的发展。 此外,本亮度计的低测量下限还能够为其他领域的科研实验提供支持,如生物医学、材料科学等,为这些领域的研究和发展做出贡献。 数据准确性保障 在低亮度区间,通过先进的技术和精确的校准,确保测量数据的准确性。避免了因低亮度导致的测量误差,为实际应用提供可靠的数据支持。本亮度计采用了高灵敏度的传感器和先进的信号处理算法,能够有效捕捉微弱光线信号,并对其进行精确测量。 保障了低亮度测量结果的可信度。在低亮度环境下,测量误差往往较大,本亮度计通过严格的校准和质量控制,确保测量结果的可靠性和准确性,为用户提供可信的测量数据。 保障措施 技术原理 应用效果 先进传感器 高灵敏度捕捉微弱光线信号 提高测量准确性 精确校准 减少测量误差 保障测量结果可信度 精度表现情况 误差控制稳定 严格控制误差在±2%以内,确保了低亮度区间测量结果的稳定性。无论测量次数多少,都能保持稳定的精度水平。在低亮度环境下,测量误差容易受到各种因素的影响,本亮度计通过先进的技术和严格的质量控制,能够有效减少误差,保持测量结果的稳定性。 为低亮度测量提供了可靠的质量保障。在一些对亮度测量要求较高的应用场景中,如安防监控、天文观测等,稳定的测量结果至关重要。本亮度计的误差控制稳定性能能够满足这些应用场景的需求,为用户提供可靠的测量服务。 此外,稳定的误差控制还能够提高本亮度计的可靠性和使用寿命,降低用户的使用成本。 天文观测亮度测量 微弱光测量优势 在微弱光条件下,仍能保持高精度测量,这是亮度计的显著优势。相比其他同类产品,能更准确地获取低亮度数据。本亮度计采用了先进的感光技术和精密的校准算法,能够在微弱光条件下有效捕捉光线信号,并进行精确测量。 为低亮度环境下的应用提供了更好的解决方案。在安防监控、天文观测等领域,微弱光条件下的准确测量至关重要。本亮度计的微弱光测量优势能够满足这些领域的需求,为用户提供更加准确、可靠的测量数据。 此外,本亮度计的微弱光测量优势还能够拓展其应用范围,为更多领域的发展提供支持。 满足行业标准 低亮度区间的精度表现符合相关行业标准和要求。确保了测量结果在行业内的认可度和可比性。在行业内,对于低亮度区间的测量精度有明确的标准和要求,本亮度计的精度表现能够满足这些标准和要求,说明其在技术和质量上都具有较高的水平。 为实际应用提供了合规的测量数据。在一些对测量结果有严格要求的应用场景中,如科研实验、工业生产等,合规的测量数据是进行决策和评估的重要依据。本亮度计的精度表现能够为这些应用场景提供可靠的测量数据,帮助用户做出准确的决策。 此外,满足行业标准还能够提高本亮度计的市场竞争力,为用户提供更加优质的测量服务。 实际应用场景 安防监控领域 在安防监控中,低亮度环境下的监控至关重要。亮度计可用于检测监控区域的亮度,确保监控设备在低光照条件下正常工作。通过准确测量监控区域的亮度,能够及时发现光照不足的问题,并采取相应的措施进行调整,如增加照明设备等,保证监控设备的正常运行。 为安防监控系统的可靠性提供了保障。在低亮度环境下,监控设备的图像质量容易受到影响,本亮度计的准确测量能够帮助用户及时发现问题并解决问题,提高安防监控系统的可靠性和稳定性。 安防监控亮度检测 应用场景 测量作用 保障效果 安防监控 检测监控区域亮度 确保监控设备正常工作 低亮度环境 及时发现光照不足问题 提高监控系统可靠性 天文观测需求 天文观测中,常常需要对微弱天体的亮度进行测量。亮度计的低亮度区间性能能满足这一需求,为天文研究提供准确的数据。在天文观测中,微弱天体的亮度测量是一项具有挑战性的任务,本亮度计的低亮度区间性能能够准确测量出这些微弱天体的亮度值,为天文研究人员提供重要的数据支持。 有助于推动天文科学的发展。准确的亮度测量数据是研究天体物理性质和演化过程的基础,本亮度计的高精度测量能够帮助天文研究人员更好地理解宇宙的奥秘,推动天文科学的发展。 此外,本亮度计的低亮度区间性能还能够为其他领域的天文观测提供支持,如空间探索、气象观测等,为这些领域的研究和发展做出贡献。 其他相关场景 除了安防监控和天文观测,还可应用于一些特殊工业环境的低亮度测量。如矿井、隧道等环境,为安全生产提供亮度数据支持。在矿井、隧道等环境中,低亮度条件下的准确测量能够帮助工作人员及时发现光照不足的问题,采取相应的措施进行调整,确保安全生产。 拓展了亮度计在低亮度场景下的应用范围。随着科技的不断发展,越来越多的领域对低亮度测量提出了更高的要求,本亮度计的广泛应用能够满足这些领域的需求,为行业的发展提供支持。 矿井亮度测量 应用场景 测量作用 应用效果 矿井 提供亮度数据支持 确保安全生产 隧道 检测亮度情况 保障通行安全 中亮度段指标 亮度区间划分 室内环境适用 适用于办公室、教室、商场等室内环境的亮度测量。能够准确测量这些环境中的亮度,为照明设计和优化提供依据。在办公室中,合适的亮度能够提高员工的工作效率和舒适度;在教室中,良好的照明条件有助于学生的学习和视力健康;在商场中,合理的亮度能够提升顾客的购物体验。 确保室内照明满足人们的工作和生活需求。通过准确测量室内亮度,设计师可以根据实际需求调整照明方案,使室内照明达到最佳效果。 此外,本亮度计的高精度测量还能够帮助用户降低能源消耗,实现节能减排的目标。 隧道亮度检测 室外部分场景 在一些室外半遮挡环境,如树荫下、建筑物背阴处等,也能进行准确测量。为室外环境的亮度评估和规划提供了数据支持。在这些环境中,光线分布不均匀,传统测量设备可能难以准确测量亮度。本亮度计凭借先进的技术和算法,能够在复杂的光线条件下准确测量亮度值。 有助于合理利用自然光线和人工照明。通过准确测量室外亮度,设计师可以根据实际情况合理布置人工照明设备,减少能源浪费。 适用场景 测量优势 应用效果 树荫下 准确测量亮度值 为环境评估提供数据 建筑物背阴处 适应复杂光线条件 合理规划照明 常见亮度覆盖 中亮度段指标覆盖了人们日常生活中常见的大部分亮度范围。使得亮度计在日常应用中具有广泛的适用性和实用性。在日常生活中,人们所处的环境亮度大多处于中亮度段,本亮度计能够满足这些场景下的测量需求。 满足了人们对常见环境亮度测量的需求。无论是家庭、学校还是工作场所,都可以使用本亮度计进行亮度测量,为人们的生活和工作提供便利。 此外,本亮度计的广泛适用性还能够为相关行业的发展提供支持,如照明行业、建筑行业等。 精度指标情况 稳定误差控制 在中亮度段,始终保持误差在±2%以内 高亮度范围参数 测量上限界定 强光场景应用 适用于如舞台灯光、体育场馆照明等强光环境的测量,在这些场景中,能准确获取高亮度数据,为灯光设计和调整提供依据。舞台表演需要通过灯光营造出各种绚丽的效果,准确的亮度测量能帮助灯光设计师精确控制灯光的强度和色彩,实现精彩的舞台视觉效果。体育场馆的照明对于运动员比赛和观众观赛体验至关重要,本亮度计可测量不同区域的亮度,确保照明均匀且符合比赛要求。 在舞台灯光设计中,不同的表演节目对灯光亮度和色彩的要求不同。本亮度计能实时测量灯光亮度,让设计师根据实际效果进行调整,使舞台灯光与表演内容完美配合,增强表演的艺术感染力。在体育场馆中,通过测量不同位置的亮度,可发现照明死角或过亮区域,及时调整灯具布局和参数,保证比赛的公平性和观众的观赛体验。 此外,本亮度计还能适应强光环境下的快速变化,如舞台灯光的瞬间切换、体育场馆灯光的动态调整等,为这些场景的灯光控制提供实时准确的测量数据,确保灯光效果的稳定性和可靠性。 工业特殊环境 在一些工业生产中的高亮度环境,如焊接车间、熔炉附近等,也能进行有效测量。为工业安全生产和工艺控制提供了亮度数据支持。在焊接车间,强烈的弧光会产生高亮度环境,准确测量亮度有助于保障工人的安全和健康,避免因亮度过高对眼睛造成伤害。在熔炉附近,高温和强光环境对测量设备要求极高,本亮度计凭借其耐高温、抗强光的特性,能准确测量该区域的亮度,为工业生产的工艺控制提供关键数据。 在焊接过程中,合适的亮度能让工人清晰地观察焊接部位,保证焊接质量。通过本亮度计的测量,可及时调整照明设备的亮度和角度,满足焊接工艺的要求。在熔炉附近,准确的亮度测量能帮助工程师监测熔炉的运行状态,及时发现异常情况并采取措施,保障工业生产的安全和稳定。 此外,本亮度计还能在工业特殊环境的恶劣条件下长期稳定工作,为工业生产的持续运行提供可靠的测量保障,减少因亮度测量不准确导致的生产事故和质量问题。 数据准确性保障 通过先进的技术和精确的校准,确保在高亮度测量上限时的数据准确性。避免了因高亮度导致的测量误差,为实际应用提供可靠的数据。本亮度计采用了特殊的光学材料和先进的信号处理技术,能有效抵御高亮度光线的干扰,准确捕捉光线信号并进行测量。 在高亮度环境下,传统测量设备容易出现饱和、漂移等问题,导致测量结果不准确。而本亮度计通过精确的校准和优化的算法,能在高亮度测量上限时依然保持高精度的测量。在舞台灯光、工业特殊环境等应用场景中,准确的数据对于灯光设计、工艺控制等至关重要,本亮度计的高准确性为这些应用提供了可靠的支持。 此外,定期的校准和维护能进一步保障本亮度计在高亮度测量时的数据准确性,使其在长期使用过程中始终保持良好的性能,为用户提供稳定、可靠的测量结果。 精度控制情况 误差稳定控制 在高亮度范围,始终保持误差在±2%以内,确保了测量结果的稳定性。多次测量的结果具有较高的一致性,便于进行数据分析和比较,为高亮度环境下的亮度评估提供了可靠的依据。即使在高亮度、高温、强电磁干扰等恶劣环境条件下,本亮度计依然能将误差严格控制在±2%以内,保证测量结果的可靠性和准确性。 在高亮度环境下的应用中,如舞台表演、工业生产等,稳定的误差控制能为相关人员提供准确的亮度数据,使其能够根据实际测量结果做出科学的决策。在舞台灯光设计中,稳定的测量结果能让设计师精确调整灯光参数,实现预期的灯光效果。在工业生产中,可靠的亮度数据有助于保障生产工艺的稳定性和产品质量。 此外,稳定的误差控制还提高了本亮度计的可靠性和稳定性,减少了因测量误差导致的决策失误和资源浪费,为用户提供了更加优质的测量服务。同时,多次测量结果的一致性也增强了用户对本亮度计的信任度,使其在高亮度环境下的应用更加广泛。 强光测量优势 在强光条件下,仍能保持高精度测量,这是亮度计的显著优势。相比其他同类产品,能更准确地获取高亮度数据。本亮度计采用了先进的光学传感器和独特的信号处理技术,能有效抵御强光的干扰,在强光环境下依然能精确捕捉光线信号并进行测量。 在舞台灯光、工业特殊环境等强光场景中,其他同类产品可能会出现测量不准确、数据漂移等问题,而本亮度计凭借其强光测量优势,能为用户提供更加准确、可靠的高亮度数据。在舞台表演中,准确的亮度测量能帮助灯光设计师实现更加精彩的灯光效果,提升表演的艺术品质。在工业生产中,可靠的高亮度数据有助于保障生产安全和工艺质量。 此外,本亮度计的强光测量优势还拓展了其应用范围,使其能够在更多的强光环境中发挥作用,为这些领域的发展提供有力支持。同时,这也提高了本亮度计在市场上的竞争力,满足了用户对高精度强光测量设备的需求。 满足行业标准 高亮度范围的精度表现符合相关行业标准和要求,确保了测量结果在行业内的认可度和可比性。在舞台灯光、工业照明等相关行业,对高亮度测量的精度有严格的规范要求,本亮度计达到这些标准,说明其在技术和质量上具有较高的水平。为行业的标准化和规范化发展做出了贡献。 符合行业标准使得本亮度计的测量结果在行业内具有权威性和可信度,可作为行业内交流和比较的标准。在产品研发和质量控制中,遵循行业规范能保证产品的一致性和稳定性,提高产品的市场竞争力。 此外,符合行业标准还促进了本亮度计在不同地区、不同企业之间的推广和应用,加速了行业的技术进步和创新,推动整个行业向更高水平发展。同时,也为用户提供了更加可靠的测量设备选择,保障了用户在高亮度测量方面的需求。 实际应用价值 舞台表演领域 在舞台表演中,通过准确测量高亮度范围的亮度,可实现精彩的灯光效果。为舞台表演增添了视觉魅力,提升了观众的观赏体验。舞台灯光是舞台表演的重要组成部分,准确的亮度测量能让灯光设计师根据表演内容和情节需求,精确调整灯光的强度、颜色和角度,营造出各种奇幻、绚丽的舞台场景。 在大型歌舞表演中,通过测量高亮度范围的亮度,可实现灯光的快速切换和动态变化,与音乐和舞蹈完美配合,增强表演的节奏感和艺术感染力。在戏剧表演中,合适的亮度能烘托出剧情的氛围,让观众更好地融入表演情境中。本亮度计的精确测量为舞台灯光设计提供了有力支持,使舞台表演更加精彩。 表演类型 亮度测量作用 应用效果 歌舞表演 实现灯光快速切换和动态变化 增强表演节奏感和艺术感染力 戏剧表演 烘托剧情氛围 让观众更好融入表演情境 工业生产保障 在工业生产中,高亮度范围的测量有助于确保生产环境的亮度符合工艺要求。提高了生产效率和产品质量,保障了工业生产的顺利进行。在一些对亮度要求较高的工业生产过程中,如电子制造、精密机械加工等,准确的亮度测量能保证工人的操作安全和生产工艺的稳定性。 在电子制造车间,合适的亮度能让工人清晰地观察电子元件的安装和焊接过程,减少操作失误,提高产品质量。在精密机械加工中,准确的亮度测量可确保加工精度,避免因亮度不足导致的加工误差。本亮度计通过实时监测工业生产环境的亮度,为工业生产提供了可靠的保障。 此外,合理的亮度控制还能降低能源消耗,提高能源利用效率。通过准确测量高亮度范围的亮度,可发现照明系统中的浪费现象,及时调整灯具的功率和数量,实现节能减排的目标,为工业生产的可持续发展做出贡献。 其他相关场景 还可应用于一些特殊的科研实验和军事领域的高亮度环境监测。为这些领域的研究和工作提供了重要的数据支持。在科研实验中,如激光研究、高温物理实验等,高亮度环境的准确测量对于实验结果的准确性和可靠性至关重要。本亮度计能在这些极端环境下准确测量亮度,为科研人员提供关键数据。 在军事领域,如夜间作战、军事训练等场景中,高亮度照明设备的使用需要精确的亮度控制。本亮度计可用于监测和调整这些照明设备的亮度,确保军事行动的顺利进行。此外,在一些特殊的军事装备研发中,准确的亮度测量也能为装备的性能优化提供支持。 应用场景 测量作用 应用效果 科研实验 提供准确亮度数据 保障实验结果准确性和可靠性 军事领域 监测和调整照明亮度 确保军事行动顺利进行 标准级误差控制 误差控制原则 全范围一致性 在低亮度、中亮度和高亮度全范围内,误差控制保持一致,避免了因亮度区间不同而导致的误差差异,提高了测量结果的可比性。本亮度计采用了统一的误差控制策略和先进的校准技术,确保在不同亮度区间都能将误差严格控制在±2%以内。 在实际应用中,如光学研究、照明工程等领域,需要对不同亮度环境下的测量结果进行比较和分析。全范围一致的误差控制使得这些测量结果具有可比性,为科研人员和工程师提供了准确的数据基础。在光学研究中,通过比较不同亮度下的测量结果,可以深入研究光的特性和规律。在照明工程中,根据不同亮度区间的准确测量结果,可优化照明设计,提高照明质量。 亮度区间 误差控制效果 应用优势 低亮度 误差控制在±2%以内 为特殊环境测量提供准确数据 中亮度 误差稳定在±2%以内 保障日常环境测量的可靠性 高亮度 误差严格控制在±2%以内 满足强光环境测量需求 严格技术保障 通过先进的技术和精密的制造工艺,实现了严格的误差控制。采用高质量的传感器和精确的算法,确保误差在可控范围内。本亮度计选用了高灵敏度、高精度的光学传感器,能够准确捕捉光线信号,并通过优化的算法对信号进行处理,有效减少测量误差。 在制造过程中,严格的质量控制体系保证了每一台亮度计的性能稳定性和一致性。从原材料的选择到生产工艺的每一个环节,都进行了严格的检测和调试,确保产品符合高标准的误差控制要求。同时,不断投入研发资源,引入最新的技术和工艺,持续提升误差控制的精度和可靠性。 技术保障措施 作用原理 误差控制效果 高质量传感器 准确捕捉光线信号 降低信号采集误差 精确算法 优化信号处理过程 减少计算误差 精密制造工艺 保证产品性能稳定性 确保误差可控 持续优化改进 不断对误差控制技术进行优化和改进,以提高测量精度。关注行业最新技术和标准,持续提升产品的误差控制能力。定期对产品进行性能评估和技术升级,引入新的算法和技术,不断优化误差控制策略。 积极参与行业技术交流和合作,了解最新的研究成果和发展趋势,将其应用到产品的研发和生产中。同时,根据用户反馈和市场需求,针对性地改进产品的误差控制性能,满足不同用户的需求。通过持续优化改进,确保产品始终保持领先的测量性能,为用户提供更准确、可靠的测量结果。 此外,持续优化改进还体现了公司对产品质量的高度重视和对用户负责的态度,有助于提升公司的品牌形象和市场竞争力,为公司的长期发展奠定坚实基础。 符合标准依据 规范要求遵循 严格遵循JJF1990-2022技术要求,确保误差控制在标准范围内。通过相关的校准和测试,证明了产品符合规范要求。本亮度计在研发和生产过程中,严格按照JJF1990-2022标准进行设计和制造,采用了符合标准要求的技术和工艺。 在产品出厂前,经过了严格的校准和测试流程,确保每一台亮度计的误差控制都能满足标准要求。通过与标准光源进行比对和校准,调整产品的测量参数,使其误差控制在规定范围内。同时,定期对产品进行质量检测和性能评估,保证产品始终符合规范要求。 遵循规范要求不仅保证了产品的质量和可靠性,还使得产品在市场上具有更高的认可度和竞争力。用户可以放心使用本亮度计进行测量,相信其测量结果的准确性和合法性。 行业认可体现 符合行业标准意味着产品的误差控制得到了行业的认可。在市场竞争中具有更高的可信度和竞争力。在光学测量、照明工程等相关行业,行业标准是衡量产品质量和性能的重要依据。本亮度计符合行业标准,说明其在技术和质量上达到了行业先进水平。 行业认可使得本亮度计在市场上更容易获得用户的信任和青睐。用户在选择测量设备时,更倾向于选择符合行业标准的产品,以确保测量结果的准确性和可靠性。同时,符合行业标准也为产品的推广和应用提供了便利,有利于产品在更广泛的市场范围内销售和使用。 此外,行业认可还促进了产品的技术创新和发展。为了保持行业领先地位,公司将继续加大研发投入,不断提升产品的误差控制性能和其他技术指标,推动整个行业的进步和发展。 质量保障意义 符合标准的误差控制是产品质量的重要保障。确保了测量结果的准确性和可靠性,为用户提供了优质的测量服务。本亮度计通过严格的误差控制,能够在不同的环境条件下提供准确、稳定的测量结果,满足用户的各种测量需求。 在科研实验、工业生产、照明设计等领域,准确可靠的测量结果是进行决策和评估的基础。本亮度计的高质量测量服务为这些领域的用户提供了有力支持,帮助他们提高工作效率和质量。同时,优质的测量服务也提升了用户对产品的信任度和满意度,促进了产品的口碑传播和市场推广。 此外,质量保障还体现在产品的稳定性和耐用性上。本亮度计经过精心设计和制造,具有良好的稳定性和抗干扰能力,能够在长期使用过程中保持良好的性能,为用户节省了使用成本和维护成本。 应用效果呈现 数据可靠性提升 由于误差控制在标准范围内,测量数据的可靠性得到了显著提升。在科研、工程等领域,可靠的数据是进行准确分析和决策的基础。本亮度计通过严格的误差控制,有效减少了测量误差,使得测量数据更加准确、稳定。 在科研实验中,准确可靠的测量数据是验证理论模型和进行数据分析的关键。本亮度计提供的高质量数据为科研人员提供了有力支持,帮助他们更好地理解和探索自然规律。在工程领域,如照明工程、建筑设计等,可靠的测量数据有助于工程师做出合理的设计和决策,确保工程质量和安全。 此外,数据可靠性的提升还促进了不同领域之间的交流和合作。准确可靠的测量数据可以在不同的研究团队和工程项目之间共享和比较,推动了跨学科研究和工程技术的发展。 行业发展推动 标准级误差控制有助于推动相关行业的标准化和规范化发展。提高了行业的整体水平和竞争力。本亮度计符合行业标准的误差控制,为行业树立了标杆,促使其他企业提高产品质量和技术水平。 在光学测量、照明工程等行业,标准化和规范化的发展有助于提高行业的整体效率和质量。通过推广标准级误差控制的产品和技术,可促进整个行业的技术进步和创新,提高行业的国际竞争力。同时,行业的标准化和规范化也有利于市场的健康发展,减少低质量产品的市场份额,保护消费者的利益。 此外,标准级误差控制还促进了行业内的技术交流和合作。企业之间可以分享误差控制技术和经验,共同解决行业面临的技术难题,推动行业向更高水平发展。 用户...
吉林省计量科学研究院亮度计项目投标方案.docx
下载提示

1.本文档仅提供部分内容试读;

2.支付并下载文件,享受无限制查看;

3.本网站所提供的标准文本仅供个人学习、研究之用,未经授权,严禁复制、发行、汇编、翻译或网络传播等,侵权必究;

4.左侧添加客服微信获取帮助;

5.本文为word版本,可以直接复制编辑使用。


这个人很懒,什么都没留下
未认证用户 查看用户
该文档于 上传
推荐文档
×
精品标书制作
百人专家团队
擅长领域:
工程标 服务标 采购标
16852
已服务主
2892
中标量
1765
平台标师
扫码添加客服
客服二维码
咨询热线:192 3288 5147
公众号
微信客服
客服