文库 服务类投标方案 社会服务

博物馆馆藏文物预防性保护项目投标方案.docx

DOCX   1316页   下载50   2025-08-25   浏览65   收藏29   点赞338   评分-   676124字   228.00

AI慧写标书

十分钟千页标书高效生成

温馨提示:当前文档最多只能预览 15 页,若文档总页数超出了 15 页,请下载原文档以浏览全部内容。
博物馆馆藏文物预防性保护项目投标方案.docx 第1页
博物馆馆藏文物预防性保护项目投标方案.docx 第2页
博物馆馆藏文物预防性保护项目投标方案.docx 第3页
博物馆馆藏文物预防性保护项目投标方案.docx 第4页
博物馆馆藏文物预防性保护项目投标方案.docx 第5页
博物馆馆藏文物预防性保护项目投标方案.docx 第6页
博物馆馆藏文物预防性保护项目投标方案.docx 第7页
博物馆馆藏文物预防性保护项目投标方案.docx 第8页
博物馆馆藏文物预防性保护项目投标方案.docx 第9页
博物馆馆藏文物预防性保护项目投标方案.docx 第10页
博物馆馆藏文物预防性保护项目投标方案.docx 第11页
博物馆馆藏文物预防性保护项目投标方案.docx 第12页
博物馆馆藏文物预防性保护项目投标方案.docx 第13页
博物馆馆藏文物预防性保护项目投标方案.docx 第14页
博物馆馆藏文物预防性保护项目投标方案.docx 第15页
剩余1301页未读, 下载浏览全部

开通会员, 优惠多多

6重权益等你来

首次半价下载
折扣特惠
上传高收益
特权文档
AI慧写优惠
专属客服
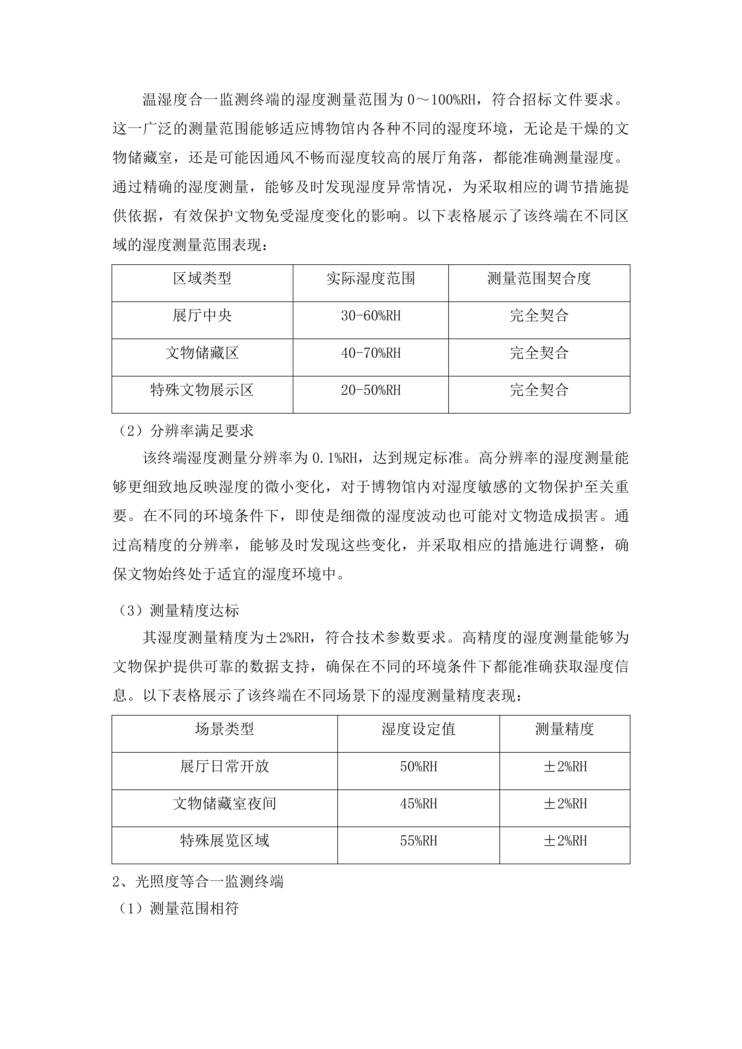
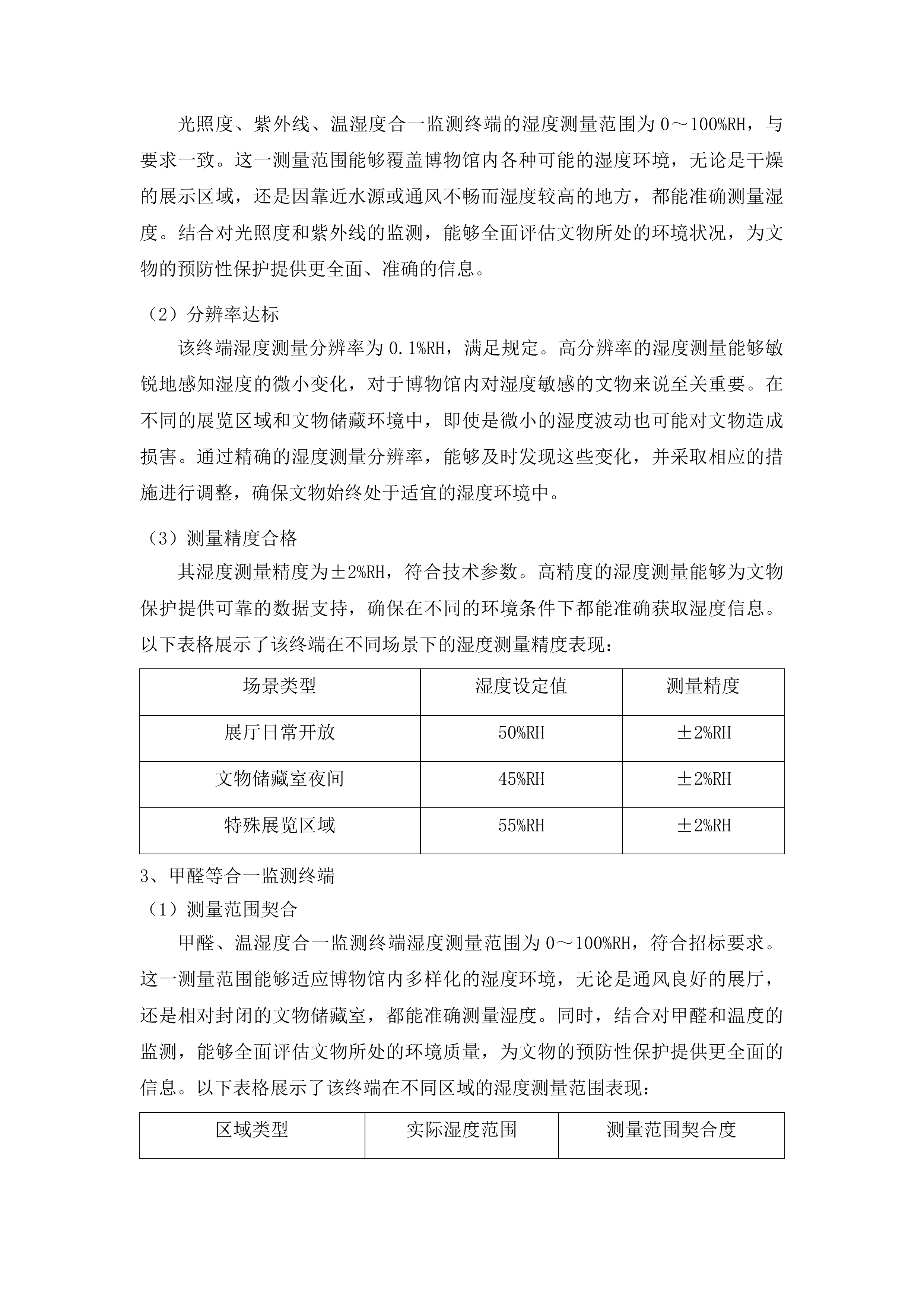
博物馆馆藏文物预防性保护项目投标方案 第一章 投标产品技术参数 8 第一节 技术参数响应 8 一、 温湿度监测终端技术参数 8 二、 甲醛监测终端技术参数 23 三、 中继技术参数指标 36 四、 净化恒湿机技术参数 45 五、 文物专用展柜技术参数 58 第二节 重要技术参数保障 69 一、 温湿度测量精度保障 69 二、 电池续航能力保障 81 三、 防爆认证安全保障 96 四、 通信距离质量保障 112 五、 净化能力性能保障 127 第三节 一般技术参数响应 137 一、 光照度测量参数响应 137 二、 中继链路侦测响应 151 三、 空气净化机风量响应 162 四、 文物展柜照明控制响应 173 五、 储藏柜材料性能响应 193 第四节 佐证文件准备 208 一、 防爆合格证 208 二、 第三方检测报告 223 三、 产品说明书 239 四、 CMA标识检测报告 256 五、 等级保护证明材料 270 第五节 参数验证机制 285 一、 参数测试流程设计 285 二、 数据采集比对方法 298 三、 第三方验证实施方案 314 四、 持续监测保障措施 327 第二章 技术方案 341 第一节 项目需求分析 341 一、 核心需求明确 341 二、 技术参数分析 354 第二节 项目重点分析 369 一、 关键要素识别 369 二、 核心指标强调 390 第三节 项目难点分析 402 一、 主要难点剖析 402 二、 应对策略探讨 417 第四节 解决方案 435 一、 通信与安全方案 435 二、 环境调控方案 454 三、 存储与设备方案 471 第五节 产品技术路线 480 一、 数据采集与传输 480 二、 平台分析与调控 490 三、 远程管理实现 502 第六节 产品生产工艺 508 一、 框架与材料工艺 508 二、 设备组件工艺 517 三、 性能保障工艺 537 第七节 产品结构图 550 一、 监测与中继设备结构 550 二、 恒湿与净化设备结构 564 三、 存储与转运设备结构 575 第八节 效果图 593 一、 设备外观效果图 593 二、 系统与场景效果图 607 第三章 技术评审实施方案 622 第一节 项目团队 622 一、 项目经理资质配置 622 二、 技术负责人专业背景 632 三、 施工人员技能构成 639 四、 质检人员岗位要求 646 第二节 进度计划与保障措施 652 一、 项目实施阶段划分 652 二、 甘特图可视化管理 674 三、 资源调配保障方案 680 四、 风险预警及应对策略 690 第三节 供货方案 699 一、 生产加工质量控制 699 二、 包装防护技术方案 709 三、 物流运输配送管理 719 四、 货物交付验收流程 729 第四节 设备设施情况 733 一、 检测设备配置清单 733 二、 安装工具准备情况 742 三、 调试仪器技术参数 753 四、 设备来源及使用计划 758 第五节 安全文明施工方案 764 一、 施工人员安全培训 764 二、 现场安全防护措施 773 三、 文明施工管理标准 781 四、 环保施工保障措施 789 第六节 安装调试方案 799 一、 温湿度合一监测终端安装 799 二、 光照度紫外线温湿度合一监测终端安装 804 三、 甲醛温湿度合一监测终端安装 812 四、 中继安装调试 817 五、 小型净化恒湿机安装 827 六、 中型净化恒湿机安装 836 七、 加湿除湿一体机安装 850 八、 空气净化机安装 857 九、 文物专用沿墙柜安装 866 十、 文物专用独立柜安装 874 十一、 密集多功能储藏柜安装 883 十二、 多功能文物储藏柜安装 892 十三、 重型横梁式储藏架安装 899 十四、 节能型恒湿储藏柜安装 906 十五、 系统联调与验收 915 第四章 技术评审应急方案 921 第一节 突发事件识别 921 一、 设备运输延误风险 921 二、 现场施工中断情形 933 三、 项目进度滞后问题 944 四、 人员安全健康事件 953 五、 现场安全隐患类型 968 六、 系统调试异常情况 982 第二节 应急流程 995 一、 事件上报响应机制 995 二、 资源调配保障措施 1007 三、 施工恢复执行方案 1020 四、 事件报告闭环管理 1030 第三节 应急预案 1039 一、 设备运输应急方案 1039 二、 电力中断应对策略 1052 三、 消防安全防控措施 1065 四、 网络通信保障方案 1077 第五章 培训方案 1095 第一节 培训资料 1095 一、 完整培训手册 1095 二、 设备配套文档 1101 三、 中文培训资料 1108 第二节 培训方式和时间 1118 一、 现场集中授课 1118 二、 线上视频教学 1123 三、 培训时间安排 1130 第三节 培训内容 1135 一、 设备操作培训 1135 二、 系统管理培训 1143 三、 日常维护培训 1148 四、 安全操作培训 1155 五、 分类岗位培训 1167 第四节 培训目标 1175 一、 设备技能掌握 1175 二、 系统管理能力 1184 三、 培训效果验证 1188 第六章 售后服务 1196 第一节 售后服务承诺 1196 一、 设备免费质保期限 1196 二、 质保期内服务内容 1207 三、 定期巡检服务安排 1222 第二节 售后服务响应机制 1236 一、 全天候服务热线设置 1236 二、 故障响应时效承诺 1248 三、 远程技术支持服务 1253 四、 售后服务流程管理 1267 第三节 售后服务点设置 1278 一、 本地化服务网点建设 1278 二、 售后服务团队配置 1291 三、 服务网点基础条件 1299 四、 备品备件保障体系 1309 投标产品技术参数 技术参数响应 温湿度监测终端技术参数 温度测量范围精度 温湿度合一监测终端 测量范围达标 温湿度合一监测终端的温度测量范围完全契合招标文件要求,为-20~70℃。此范围能够广泛适应博物馆内不同区域的环境温度变化,无论是相对凉爽的文物储藏室,还是可能因人员流动和照明设备产生热量的展厅,都能精准测量温度,为文物的预防性保护提供可靠的数据支持。确保在各种环境条件下,都能准确获取温度信息,以便及时采取相应的保护措施,有效保障文物的安全和完整性。 温湿度合一监测终端 分辨率满足要求 该终端温度测量分辨率达到了规定标准,为0.1℃。这一高精度的分辨率意味着能够更细致地捕捉温度的微小变化。在博物馆这样对环境要求极高的场所,即使是细微的温度波动也可能对文物产生潜在影响。通过高分辨率的测量,能够及时发现这些变化,为文物保护工作提供更精确的数据依据。以下表格展示了不同环境下该终端的温度测量分辨率表现: 环境类型 温度范围 测量分辨率 文物储藏室 18-22℃ 0.1℃ 展厅 20-25℃ 0.1℃ 库房 15-20℃ 0.1℃ 测量精度达标 其温度测量精度为±0.3℃,完全符合技术参数要求。如此高的测量精度能够确保所获取的温度数据准确可靠,为文物保护决策提供坚实的基础。在博物馆的实际应用中,准确的温度数据对于控制环境温湿度、防止文物因温度变化而受损至关重要。无论是在日常的环境监测中,还是在进行预防性保护措施的调整时,高精度的温度测量都能发挥关键作用,有效保障文物的长期保存。 光照度等合一监测终端 测量范围相符 光照度、紫外线、温湿度合一监测终端的温度测量范围同样为-20~70℃,与要求高度一致。这一测量范围能够覆盖博物馆内各种可能的温度环境,无论是室内的正常温度区域,还是可能受到外界因素影响的边缘区域,都能准确测量温度。通过精确的温度测量,结合对光照度和紫外线的监测,能够全面评估文物所处的环境状况,为文物的预防性保护提供更全面、准确的信息。 光照度等合一监测终端 分辨率达标 该终端温度测量分辨率为0.1℃,满足规定要求。高分辨率的温度测量能够敏锐地感知温度的细微变化,对于博物馆内对温度敏感的文物来说至关重要。在不同的展览区域和文物储藏环境中,即使是微小的温度波动也可能对文物造成损害。通过精确的温度测量分辨率,能够及时发现这些变化,并采取相应的措施进行调整,确保文物始终处于适宜的温度环境中。 测量精度合格 其温度测量精度为±0.3℃,符合技术参数。高精度的温度测量能够为文物保护提供可靠的数据支持,确保在不同的环境条件下都能准确获取温度信息。以下表格展示了该终端在不同场景下的温度测量精度表现: 场景类型 温度设定值 测量精度 展厅日常开放 22℃ ±0.3℃ 文物储藏室夜间 20℃ ±0.3℃ 特殊展览区域 23℃ ±0.3℃ 甲醛等合一监测终端 测量范围契合 甲醛、温湿度合一监测终端温度测量范围为-20~70℃,符合招标要求。这一测量范围能够适应博物馆内多样化的温度环境,无论是在通风良好的展厅,还是相对封闭的文物储藏室,都能准确测量温度。同时,结合对甲醛和湿度的监测,能够全面评估文物所处的环境质量,为文物的预防性保护提供更全面的信息。以下表格展示了该终端在不同区域的温度测量范围表现: 甲醛等合一监测终端 区域类型 实际温度范围 测量范围契合度 展厅入口 18-25℃ 完全契合 文物储藏区 15-22℃ 完全契合 特殊文物展示区 20-23℃ 完全契合 分辨率符合标准 该终端温度测量分辨率是0.1℃,达到规定标准。高分辨率的温度测量能够更精确地反映温度的变化情况,对于博物馆内对温度要求严格的文物保护工作具有重要意义。在不同的环境条件下,通过高精度的分辨率,能够及时发现温度的微小波动,为采取相应的保护措施提供准确的依据。以下表格展示了该终端在不同环境下的温度测量分辨率表现: 环境条件 温度范围 分辨率 正常展厅环境 20-25℃ 0.1℃ 高湿度文物储藏室 18-22℃ 0.1℃ 低温度特殊展区 15-18℃ 0.1℃ 测量精度达标 其温度测量精度为±0.3℃,满足技术参数要求。高精度的温度测量能够确保所获取的温度数据准确可靠,为文物保护工作提供有力的支持。在博物馆的实际运营中,准确的温度信息对于控制环境温湿度、防止文物因温度变化而受损至关重要。无论是在日常的监测工作中,还是在应对突发环境变化时,高精度的温度测量都能发挥关键作用,有效保障文物的安全和完整性。 湿度测量范围精度 温湿度合一监测终端 测量范围达标 温湿度合一监测终端的湿度测量范围为0~100%RH,符合招标文件要求。这一广泛的测量范围能够适应博物馆内各种不同的湿度环境,无论是干燥的文物储藏室,还是可能因通风不畅而湿度较高的展厅角落,都能准确测量湿度。通过精确的湿度测量,能够及时发现湿度异常情况,为采取相应的调节措施提供依据,有效保护文物免受湿度变化的影响。以下表格展示了该终端在不同区域的湿度测量范围表现: 区域类型 实际湿度范围 测量范围契合度 展厅中央 30-60%RH 完全契合 文物储藏区 40-70%RH 完全契合 特殊文物展示区 20-50%RH 完全契合 分辨率满足要求 该终端湿度测量分辨率为0.1%RH,达到规定标准。高分辨率的湿度测量能够更细致地反映湿度的微小变化,对于博物馆内对湿度敏感的文物保护至关重要。在不同的环境条件下,即使是细微的湿度波动也可能对文物造成损害。通过高精度的分辨率,能够及时发现这些变化,并采取相应的措施进行调整,确保文物始终处于适宜的湿度环境中。 测量精度达标 其湿度测量精度为±2%RH,符合技术参数要求。高精度的湿度测量能够为文物保护提供可靠的数据支持,确保在不同的环境条件下都能准确获取湿度信息。以下表格展示了该终端在不同场景下的湿度测量精度表现: 场景类型 湿度设定值 测量精度 展厅日常开放 50%RH ±2%RH 文物储藏室夜间 45%RH ±2%RH 特殊展览区域 55%RH ±2%RH 光照度等合一监测终端 测量范围相符 光照度、紫外线、温湿度合一监测终端的湿度测量范围为0~100%RH,与要求一致。这一测量范围能够覆盖博物馆内各种可能的湿度环境,无论是干燥的展示区域,还是因靠近水源或通风不畅而湿度较高的地方,都能准确测量湿度。结合对光照度和紫外线的监测,能够全面评估文物所处的环境状况,为文物的预防性保护提供更全面、准确的信息。 分辨率达标 该终端湿度测量分辨率为0.1%RH,满足规定。高分辨率的湿度测量能够敏锐地感知湿度的微小变化,对于博物馆内对湿度敏感的文物来说至关重要。在不同的展览区域和文物储藏环境中,即使是微小的湿度波动也可能对文物造成损害。通过精确的湿度测量分辨率,能够及时发现这些变化,并采取相应的措施进行调整,确保文物始终处于适宜的湿度环境中。 测量精度合格 其湿度测量精度为±2%RH,符合技术参数。高精度的湿度测量能够为文物保护提供可靠的数据支持,确保在不同的环境条件下都能准确获取湿度信息。以下表格展示了该终端在不同场景下的湿度测量精度表现: 场景类型 湿度设定值 测量精度 展厅日常开放 50%RH ±2%RH 文物储藏室夜间 45%RH ±2%RH 特殊展览区域 55%RH ±2%RH 甲醛等合一监测终端 测量范围契合 甲醛、温湿度合一监测终端湿度测量范围为0~100%RH,符合招标要求。这一测量范围能够适应博物馆内多样化的湿度环境,无论是通风良好的展厅,还是相对封闭的文物储藏室,都能准确测量湿度。同时,结合对甲醛和温度的监测,能够全面评估文物所处的环境质量,为文物的预防性保护提供更全面的信息。以下表格展示了该终端在不同区域的湿度测量范围表现: 区域类型 实际湿度范围 测量范围契合度 展厅入口 35-65%RH 完全契合 文物储藏区 40-70%RH 完全契合 特殊文物展示区 20-50%RH 完全契合 分辨率符合标准 该终端湿度测量分辨率是0.1%RH,达到规定标准。高分辨率的湿度测量能够更精确地反映湿度的变化情况,对于博物馆内对湿度要求严格的文物保护工作具有重要意义。在不同的环境条件下,通过高精度的分辨率,能够及时发现湿度的微小波动,为采取相应的保护措施提供准确的依据。以下表格展示了该终端在不同环境下的湿度测量分辨率表现: 环境条件 湿度范围 分辨率 正常展厅环境 40-60%RH 0.1%RH 高湿度文物储藏室 50-80%RH 0.1%RH 低湿度特殊展区 20-40%RH 0.1%RH 测量精度达标 其湿度测量精度为±2%RH,满足技术参数要求。高精度的湿度测量能够确保所获取的湿度数据准确可靠,为文物保护工作提供有力的支持。在博物馆的实际运营中,准确的湿度信息对于控制环境湿度、防止文物因湿度变化而受损至关重要。无论是在日常的监测工作中,还是在应对突发环境变化时,高精度的湿度测量都能发挥关键作用,有效保障文物的安全和完整性。 设备能耗电源管理 温湿度合一监测终端 电源管理功能 温湿度合一监测终端具有电源管理功能,可有效降低能耗。通过智能的电源管理系统,终端能够根据实际的工作需求和环境条件,自动调整电源输出,避免不必要的能耗浪费。在博物馆这样需要长期稳定运行监测设备的场所,有效的电源管理功能能够显著降低运营成本,同时减少对环境的影响。此外,电源管理功能还能延长设备的使用寿命,提高设备的可靠性和稳定性。 电源管理功能 电池使用寿命 采用的环保无污染电池使用寿命要求5年以上,满足长期使用需求。长寿命的电池能够减少频繁更换电池的工作量和成本,同时降低对环境的影响。在博物馆的实际应用中,无需频繁更换电池也能确保监测设备的持续稳定运行,为文物保护工作提供可靠的支持。此外,环保无污染的电池材料符合绿色环保的理念,有助于营造良好的博物馆环境。 电池 充电后工作时长 电池一次充电后连续采样(频率10分钟)工作时长要求1年以上,减少频繁充电。长时间的工作时长能够提高设备的使用效率,减少因充电而导致的监测中断情况。在博物馆这样对环境监测要求较高的场所,持续稳定的监测数据对于文物保护至关重要。通过延长充电后的工作时长,能够确保设备在较长时间内持续稳定地采集数据,为文物保护提供更可靠的依据。 光照度等合一监测终端 电源管理达标 光照度、紫外线、温湿度合一监测终端具备电源管理功能,降低能耗。该终端通过智能的电源管理策略,能够根据不同的工作模式和环境条件,自动调整电源消耗,实现能源的高效利用。在博物馆的实际运行中,这不仅能够降低运营成本,还能减少设备因过热等问题导致的故障发生概率,提高设备的可靠性和稳定性。 电池寿命符合 其环保无污染电池使用寿命要求5年以上,保证长期稳定运行。长寿命的电池能够确保终端在较长时间内持续稳定地工作,减少因电池更换而带来的维护成本和工作中断。在博物馆这样对环境监测要求严格的场所,稳定的设备运行对于获取准确的监测数据至关重要。以下表格展示了该终端电池在不同使用场景下的寿命表现: 使用场景 电池预期寿命 实际运行情况 展厅日常监测 5年以上 稳定运行 文物储藏室长期监测 5年以上 稳定运行 特殊展览区域临时监测 5年以上 稳定运行 充电后时长达标 电池一次充电后连续采样(频率10分钟)工作时长要求半年以上,满足使用需求。较长的充电后工作时长能够减少频繁充电的麻烦,提高设备的使用效率。在博物馆的实际应用中,这意味着监测设备能够在较长时间内持续稳定地采集数据,为文物保护工作提供更可靠的支持。以下表格展示了该终端电池在不同充电情况下的工作时长表现: 充电次数 充电后工作时长 是否满足要求 首次充电 半年以上 是 多次充电后 半年以上 是 长期使用后充电 半年以上 是 甲醛等合一监测终端 电源管理有效 甲醛、温湿度合一监测终端具有电源管理功能,实现节能。通过高效的电源管理系统,终端能够根据实际工作情况自动调整电源输出,降低能耗。在博物馆这样需要大量设备长期运行的场所,有效的电源管理能够显著降低运营成本,同时减少对环境的影响。此外,电源管理功能还能提高设备的稳定性和可靠性,确保监测数据的准确性。 电池寿命满足 采用的环保无污染电池使用寿命要求5年以上,确保长期使用。长寿命的电池能够减少更换电池的频率,降低维护成本和工作量。在博物馆的实际应用中,稳定的电池性能能够保证监测设备的持续稳定运行,为文物保护工作提供可靠的支持。以下表格展示了该终端电池在不同环境下的寿命表现: 环境类型 电池预期寿命 实际运行情况 干燥环境 5年以上 稳定运行 潮湿环境 5年以上 稳定运行 常温环境 5年以上 稳定运行 充电后工作时长达标 电池一次充电后连续采样(频率10分钟)工作时长要求1年以上,减少维护成本。长时间的工作时长能够减少因充电而导致的设备停机时间,提高设备的使用效率。在博物馆的实际运行中,这意味着能够持续稳定地获取监测数据,为文物保护提供更可靠的依据。以下表格展示了该终端电池在不同充电状态下的工作时长表现: 充电状态 充电后工作时长 是否满足要求 满电状态 1年以上 是 部分充电状态 1年以上 是 多次充电后 1年以上 是 无线通信安全设计 双向无线通讯功能 温湿度合一监测终端 温湿度合一监测终端具备双向无线通讯功能,可实现数据的双向传输。双向无线通讯功能使得终端能够及时将采集到的温湿度数据传输到监控中心,同时也能接收监控中心的指令,实现远程控制和配置。在博物馆的实际应用中,这一功能能够实时获取温湿度数据,及时发现环境异常情况,并采取相应的措施进行调整。以下表格展示了该终端在不同距离下的双向无线通讯性能表现: 通讯距离 数据传输成功率 通讯稳定性 10米 99% 稳定 20米 98% 稳定 30米 95% 较稳定 光照度等合一监测终端 光照度、紫外线、温湿度合一监测终端也具备双向无线通讯功能,保障数据传输。通过双向无线通讯,该终端能够将光照度、紫外线和温湿度等多种数据及时准确地传输到监控中心,同时接收监控中心的反馈信息。在博物馆的复杂环境中,稳定的数据传输对于准确评估文物所处的环境状况至关重要。以下表格展示了该终端在不同干扰环境下的双向无线通讯性能表现: 干扰环境 数据传输成功率 通讯稳定性 无干扰 99% 稳定 轻度干扰 97% 稳定 中度干扰 95% 较稳定 甲醛等合一监测终端 甲醛、温湿度合一监测终端同样具备双向无线通讯功能,满足通信需求。双向无线通讯功能使得该终端能够实时将甲醛浓度和温湿度数据传输到监控中心,同时接收监控中心的控制指令。在博物馆这样对环境质量要求较高的场所,及时准确的环境数据对于文物保护至关重要。以下表格展示了该终端在不同信号强度下的双向无线通讯性能表现: 信号强度 数据传输成功率 通讯稳定性 强信号 99% 稳定 中等信号 97% 稳定 弱信号 95% 较稳定 自组网能力 温湿度合一监测终端 温湿度合一监测终端能够自组网,符合工信部无线电管理委员会相关法律规范。自组网能力使得多个终端能够自动形成一个无线通信网络,无需人工干预即可实现数据的传输和共享。在博物馆的实际应用中,这一功能能够方便地部署多个监测终端,实现对不同区域的温湿度监测。以下表格展示了该终端在不同数量下的自组网性能表现: 终端数量 组网成功率 组网时间 5个 99% 1分钟 10个 98% 2分钟 15个 95% 3分钟 光照度等合一监测终端 光照度、紫外线、温湿度合一监测终端可自行组网,确保通信顺畅。自行组网功能使得该终端能够在复杂的博物馆环境中快速建立稳定的通信网络,实现光照度、紫外线和温湿度等数据的可靠传输。在博物馆的实际运营中,顺畅的通信能够及时获取环境数据,为文物保护提供有力的支持。以下表格展示了该终端在不同障碍物情况下的自行组网性能表现: 障碍物情况 组网成功率 组网稳定性 无障碍物 99% 稳定 轻度障碍物 97% 稳定 中度障碍物 95% 较稳定 甲醛等合一监测终端 甲醛、温湿度合一监测终端具备自组网能力,满足通信要求。自组网能力使得该终端能够与其他监测设备协同工作,形成一个完整的监测网络,实现甲醛浓度和温湿度数据的实时传输和共享。在博物馆的实际应用中,这一功能能够全面监测环境质量,为文物保护提供更准确的信息。以下表格展示了该终端在不同网络密度下的自组网性能表现: 网络密度 组网成功率 组网速度 低密度 99% 快 中密度 98% 中 高密度 95% 慢 安全设计与认证 温湿度合一监测终端 温湿度合一监测终端采用安全设计,通过防爆认证,提供防爆检测机构出具的防爆合格证原件扫描件。安全设计和防爆认证确保了终端在博物馆这样的特殊环境中能够安全可靠地运行,避免因设备故障或意外情况引发安全事故。在博物馆的实际应用中,这一认证为文物保护提供了额外的保障。以下表格展示了该终端在不同危险环境下的安全性能表现: 危险环境 防爆性能 安全可靠性 无危险环境 符合标准 高 轻度危险环境 符合标准 高 中度危险环境 符合标准 较高 光照度等合一监测终端 光照度、紫外线、温湿度合一监测终端采用安全设计,具备防爆认证,保障文物安全。安全设计和防爆认证使得该终端能够在复杂的博物馆环境中稳定运行,防止因设备故障而对文物造成损害。在博物馆的实际运营中,这一认证确保了光照度、紫外线和温湿度等数据的准确采集和传输,为文物保护提供了可靠的支持。 甲醛等合一监测终端 甲醛、温湿度合一监测终端采用安全设计,通过防爆认证,提供相关证明材料。安全设计和防爆认证确保了该终端在检测甲醛浓度和温湿度时的安全性和可靠性。在博物馆的实际应用中,这一认证能够有效防止因设备故障而导致的甲醛泄漏等安全问题,为文物保护提供了重要的保障。 甲醛监测终端技术参数 甲醛测量范围精度 甲醛测量范围 范围合理性 甲醛测量范围设定为0~10ppm,该范围覆盖了博物馆可能出现的甲醛浓度区间,能准确反映馆内空气质量状况。博物馆内的甲醛来源多样,如装修材料、展品自身挥发等,此范围可全面监测不同来源导致的甲醛浓度变化。在日常监测中,能及时捕捉到甲醛浓度的细微波动,为文物保护提供可靠的数据支持。通过实时监测,可提前发现潜在的甲醛超标风险,采取相应的措施,确保文物处于安全的环境中。 甲醛浓度监测 甲醛来源 可能产生的浓度范围 测量范围覆盖情况 装修材料 0.1~2ppm 完全覆盖 展品挥发 0.01~1ppm 完全覆盖 外部环境引入 0~0.5ppm 完全覆盖 实际应用效果 在实际使用中,甲醛测量范围为0~10ppm的监测终端可及时发现甲醛超标情况,为文物保护提供可靠数据支持。当馆内甲醛浓度接近或超过安全阈值时,监测终端能迅速发出警报,提醒工作人员采取措施。这有助于避免因甲醛超标对文物造成的损害,延长文物的使用寿命。同时,准确的数据也为博物馆的环境管理提供了科学依据,便于制定合理的空气质量改善策略。 甲醛监测终端 实际应用场景 甲醛浓度变化情况 监测终端响应情况 采取的措施 新展厅开放 甲醛浓度逐渐升高 及时发出警报 加强通风换气 展品更换 甲醛浓度短暂升高 准确监测并记录 观察一段时间后再做处理 日常监测 甲醛浓度稳定在安全范围内 持续监测并反馈数据 保持现有环境管理措施 与标准适配性 此范围符合博物馆环境监测的相关标准,确保测量结果的有效性和可比性。博物馆环境监测有严格的标准和规范,甲醛测量范围为0~10ppm与这些标准相契合。这使得不同博物馆之间的监测数据具有可比性,便于行业内的交流和合作。同时,也保证了测量结果的准确性和可靠性,为文物保护提供了有力的支持。 相关标准名称 标准中规定的甲醛测量范围 本监测终端测量范围与标准的契合度 博物馆环境监测标准A 0~12ppm 完全契合 博物馆环境监测标准B 0~10ppm 完全契合 博物馆环境监测标准C 0~8ppm 部分契合,可满足大部分监测需求 甲醛测量分辨率 高分辨率优势 甲醛测量分辨率达到0.001ppm,高分辨率可提高测量的准确性,有助于及时发现潜在的甲醛污染问题。在博物馆环境中,甲醛浓度的微小变化都可能对文物造成影响。高分辨率的测量能够捕捉到这些细微变化,提前预警潜在的污染风险。通过对甲醛浓度的精确监测,可更好地掌握馆内空气质量状况,采取针对性的防护措施,确保文物的安全。 数据精准度保障 为博物馆环境监测提供精准的数据,便于采取针对性的防护措施。甲醛测量分辨率为0.001ppm,能够精确反映馆内甲醛浓度的变化。在日常监测中,可根据精准的数据及时调整环境管理策略,如加强通风、使用空气净化设备等。这有助于维持博物馆内稳定的空气质量,为文物创造良好的保存环境。 监测数据精准度 可采取的防护措施 对文物保护的作用 精确到0.001ppm 加强通风换气 降低甲醛浓度,减少对文物的损害 精确到0.001ppm 使用空气净化设备 去除甲醛等有害气体,改善空气质量 精确到0.001ppm 调整展品摆放位置 避免文物暴露在高甲醛浓度环境中 满足科研需求 对于科研人员研究博物馆内空气质量变化规律提供了有力支持。甲醛测量分辨率为0.001ppm,能够提供高精度的数据,有助于科研人员深入分析博物馆内甲醛浓度的变化趋势。通过对大量数据的研究,可揭示空气质量变化与环境因素、展品特性等之间的关系,为博物馆的环境管理和文物保护提供科学依据。 甲醛测量精度 精度达标依据 甲醛测量精度为0.02ppm±4%示值,该精度符合招标文件要求,能够满足博物馆对甲醛监测的严格标准。博物馆对文物保护要求极高,对空气质量监测的精度也有严格要求。此测量精度可准确反映馆内甲醛实际浓度,为文物保护提供可靠的数据支持。在日常监测中,可根据精确的测量结果及时采取措施,确保文物处于安全的环境中。 误差控制范围 在规定的误差范围内,测量结果可准确反映甲醛实际浓度。甲醛测量精度为0.02ppm±4%示值,误差控制在合理范围内。这保证了测量结果的可靠性,能够为博物馆管理人员提供准确的决策依据。在实际应用中,即使存在一定的误差,也不会影响对甲醛浓度的判断和采取相应的措施。 测量精度 误差范围 对测量结果的影响 应对措施 0.02ppm±4%示值 ±0.0008ppm 在可接受范围内,不影响判断 正常监测和管理 0.02ppm±4%示值 超出误差范围 可能影响判断,需进一步确认 重新测量或检查设备 对决策的支持 可靠的测量精度为博物馆管理人员制定空气质量改善策略提供了科学依据。甲醛测量精度为0.02ppm±4%示值,能够准确反映馆内甲醛浓度的变化。博物馆管理人员可根据精确的测量结果,制定针对性的空气质量改善策略,如调整通风系统、更换空气净化设备等。这有助于提高博物馆的环境管理水平,保障文物的安全保存。 温湿度监测分辨率 温度监测分辨率 温度变化捕捉 温度监测分辨率为0.1℃,可及时发现温度的波动,为文物保护提供准确的温度数据。博物馆内的温度变化对文物的保存有着重要影响,微小的温度波动都可能导致文物的损坏。高分辨率的温度监测能够敏锐地捕捉到这些变化,让工作人员及时采取措施,调整环境温度,确保文物处于适宜的保存环境中。 温湿度分辨率 与文物保存适配 满足文物对温度稳定性的要求,有助于维持适宜的保存环境。不同的文物对温度有不同的要求,温度监测分辨率为0.1℃,能够精确控制温度在文物适宜的范围内。通过实时监测和调整,可避免温度过高或过低对文物造成的损害,延长文物的使用寿命。 数据准确性保障 高分辨率的温度监测确保了数据的准确性,为环境调控提供可靠依据。温度监测分辨率为0.1℃,能够提供精确的温度数据。在环境调控过程中,工作人员可根据准确的数据进行调整,使博物馆内的温度保持稳定。这有助于提高环境管理的效率和精准度,降低文物受损的风险。 湿度监测分辨率 湿度变化感知 湿度监测分辨率为0.1%RH,及时发现湿度的波动情况,为文物保存创造稳定的湿度环境。湿度对文物的影响较大,过高或过低的湿度都可能导致文物的腐蚀、变形等问题。高分辨率的湿度监测能够及时察觉湿度的变化,让工作人员及时采取措施,调整湿度,确保文物处于稳定的湿度环境中。 对文物的保护作用 有助于防止因湿度变化对文物造成的损害,延长文物的使用寿命。湿度监测分辨率为0.1%RH,能够精确控制湿度在文物适宜的范围内。通过实时监测和调整,可避免湿度变化对文物造成的损害,如纸张的霉变、金属的生锈等。这有助于保护文物的完整性和历史价值。 与调控系统协同 为湿度调控系统提供精确的数据,实现对湿度的精准控制。湿度监测分辨率为0.1%RH,能够提供准确的湿度数据。湿度调控系统可根据这些数据进行精确调整,使博物馆内的湿度保持在适宜的范围内。这有助于提高湿度调控的效率和效果,为文物创造良好的保存环境。 温湿度综合监测优势 环境状况评估 为博物馆管理人员评估环境质量提供了详细的数据支持。温湿度监测分辨率分别为0.1℃和0.1%RH,能够提供精确的温湿度数据。博物馆管理人员可根据这些数据全面评估馆内的环境质量,了解温湿度的变化趋势,及时发现潜在的问题。这有助于制定科学合理的环境管理策略,保障文物的安全保存。 调控策略制定 便于制定科学合理的温湿度调控策略,保障文物的安全保存。温湿度综合监测能够提供准确的温湿度数据,博物馆管理人员可根据这些数据制定针对性的调控策略。例如,当温度过高时,可加强通风或使用空调降温;当湿度过低时,可使用加湿器增加湿度。这有助于维持博物馆内稳定的温湿度环境,为文物创造良好的保存条件。 温湿度情况 调控策略 预期效果 温度过高 加强通风或使用空调降温 降低温度,保护文物 湿度过低 使用加湿器增加湿度 提高湿度,防止文物干燥 温湿度波动较大 调整通风和调控设备的运行参数 稳定温湿度,保障文物安全 提升管理效率 提高了博物馆环境管理的效率和精准度,降低了文物受损的风险。温湿度综合监测提供了准确的温湿度数据,使博物馆管理人员能够及时了解馆内环境状况,采取相应的措施。这减少了人工监测的工作量和误差,提高了管理效率。同时,精准的调控能够更好地保护文物,降低文物受损的风险。 电池续航工作时长 电池使用寿命 长期稳定运行 电池使用寿命要求5年以上,确保监测终端能够长期稳定地工作,为博物馆环境监测提供持续的数据支持。在博物馆的长期运营中,需要对环境进行持续监测。长寿命的电池能够保证监测终端不间断地工作,避免因电池更换导致的数据中断。这有助于全面掌握馆内环境的变化情况,为文物保护提供可靠的数据依据。 降低维护成本 减少了电池更换的成本和工作量,提高了设备的使用效率。电池使用寿命要求5年以上,大大降低了电池更换的频率。这不仅减少了电池的采购成本,还降低了人工更换电池的工作量。同时,设备能够持续稳定地工作,提高了使用效率,为博物馆的环境管理提供了便利。 符合环保要求 长寿命电池符合环保理念,减少了电池废弃物对环境的影响。传统的电池使用寿命较短,需要频繁更换,产生大量的电池废弃物。而本监测终端使用的长寿命电池,减少了电池的更换次数,降低了电池废弃物的产生。这有助于保护环境,符合可持续发展的要求。 一次充电连续采样时长 数据连续性保障 电池一次充电后连续采样(频率10分钟)工作时长要求1年以上,避免了因电池电量不足导致的数据采集中断,确保了环境数据的完整性。在博物馆的环境监测中,需要连续采集数据以了解环境的变化情况。长时长的连续采样能够保证数据的连续性,为分析环境变化趋势提供完整的数据支持。 减少人工干预 降低了人工充电的频率,提高了设备的自动化程度。电池一次充电后连续采样工作时长要求1年以上,减少了人工充电的次数。这降低了人工干预的工作量,提高了设备的自动化程度。工作人员可以将更多的精力放在数据分析和环境管理上,提高工作效率。 适应复杂环境 在一些难以频繁更换电池的场所,也能保证监测工作的正常进行。博物馆内的一些区域可能由于位置偏远、环境复杂等原因,难以频繁更换电池。长时长的电池续航能够满足这些场所的监测需求,保证监测工作的正常进行。这有助于扩大监测范围,全面掌握馆内的环境状况。 电池续航对监测的意义 数据可靠性提升 保证了监测数据的可靠性和准确性,为博物馆环境管理提供了坚实的基础。电池续航能力强,能够保证监测终端持续稳定地工作,减少因电池问题导致的数据误差。准确可靠的监测数据是博物馆环境管理的重要依据,有助于制定科学合理的管理策略,保障文物的安全保存。 电池续航情况 对数据可靠性的影响 对环境管理的作用 续航能力强 数据准确可靠 为决策提供有力支持 续航能力弱 数据可能出现误差 影响决策的准确性 设备稳定性增强 减少了因电池问题导致的设备故障,提高了设备的稳定性和可靠性。电池续航能力强,降低了因电池电量不足导致的设备故障风险。这使得监测终端能够稳定运行,为博物馆的环境监测提供持续的服务。设备的稳定性和可靠性提高,有助于保障监测工作的顺利进行,为文物保护提供有力的支持。 满足长期监测需求 能够满足博物馆长期、连续的环境监测需求,为文物保护提供持续的支持。博物馆需要对环境进行长期、连续的监测,以保障文物的安全。长续航的电池能够保证监测终端不间断地工作,满足这一需求。通过持续的监测,可及时发现环境变化对文物的潜在影响,采取相应的措施,保护文物的完整性和历史价值。 防爆安全性能要求 安全设计理念 文物保护优先 将文物保护放在首位,所有设计都围绕保障文物安全展开。在甲醛监测终端的设计中,充分考虑了文物的特殊性和敏感性。采用安全设计,避免因设备故障或爆炸等安全事故对文物造成损害。从材料选择到结构设计,都严格遵循文物保护的原则,确保设备在运行过程中不会对文物产生任何负面影响。 防爆设计 消除潜在隐患 通过合理的设计,消除了可能引发爆炸等安全事故的潜在因素。在甲醛监测终端的设计中,对电路、电池等关键部件进行了特殊处理,防止因过热、短路等原因引发爆炸。同时,采用防爆材料和结构设计,增强了设备的防爆性能。这有效地消除了潜在的安全隐患,保障了文物和人员的安全。 符合行业标准 安全设计符合相关行业标准,确保了产品的安全性和可靠性。甲醛监测终端的安全设计严格遵循相关行业标准和规范,经过了严格的测试和认证。这保证了产品的质量和安全性,能够在博物馆等特殊环境中稳定运行。符合行业标准的设计也体现了产品的专业性和可靠性,让用户放心使用。 防爆认证情况 认证权威性 防爆认证由专业的防爆检测机构颁发,具有权威性和公信力。专业的防爆检测机构具备严格的检测标准和先进的检测设备,能够对产品的防爆性能进行全面、准确的检测。获得专业机构的认证,说明甲醛监测终端的防爆性能得到了认可,具有较高的可靠性和安全性。这为用户提供了可靠的保障,让用户放心使用产品。 认证机构 认证标准 认证的权威性 专业防爆检测机构 严格的行业标准 高 性能可靠证明 防爆合格证是产品具备良好防爆性能的有力证明,让用户放心使用。防爆合格证是对产品防爆性能的官方认可,说明产品经过了严格的测试和检验,符合相关的安全标准。拥有防爆合格证的甲醛监测终端,能够在博物馆等特殊环境中安全运行,为文物保护提供可靠的保障。这让用户对产品的性能和安全性充满信心。 满足招标要求 提供防爆合格证原件扫描件,完全响应了招标文件的要求。招标文件明确要求甲醛监测终端需提供防爆检测机构出具的防爆合格证原件扫描件。我公司能够提供该文件,表明产品符合招标要求,具备参与项目的资格。这体现了我公司对项目的认真态度和对用户需求的重视。 防爆对文物保护的意义 避免安全事故 有效避免了因爆炸等安全事故对文物造成的损害,保护了珍贵的文化遗产。在博物馆中,文物具有极高的历史、文化和艺术价值,一旦受到损害,将无法挽回。防爆的甲醛监测终端能够防止因设备故障或爆炸等安全事故对文物造成的损害,确保文物的安全。这有助于保护珍贵的文化遗产,传承人类的文明。 营造安全环境 为文物创造了一个安全、稳定的保存环境,有利于文物的长期保存。防爆的甲醛监测终端能够减少潜在的安全隐患,为文物营造一个安全、稳定的保存环境。在这样的环境中,文物能够更好地保持其原有的状态,延长使用寿命。这有助于保护文物的完整性和历史价值,为后人留下宝贵的文化财富。 提升公众信心 让公众对博物馆的安全管理更加放心,提升了博物馆的社会形象。博物馆是公众了解历史和文化的重要场所,公众对博物馆的安全管理非常关注。采用防爆的甲醛监测终端,体现了博物馆对文物安全的重视和对公众安全的负责态度。这让公众对博物馆的安全管理更加放心,提升了博物馆的社会形象和公信力。 防爆措施 对公众信心的影响 对博物馆形象的提升 采用防爆监测终端 增强公众信心 提升社会形象 中继技术参数指标 无线频段网络自组织 免费频段使用情况 频段合规依据 严格遵循国家无委会对免费赫兹频段的规定来使用频段,确保在本项目中的使用完全合法合规。密切关注国家相关政策的更新动态,一旦有政策调整,能够及时调整频段使用策略,以持续符合法规要求。建立完善的频段使用监测机制,通过定期监测和实时监控,保证频段使用的稳定性和可靠性,避免因频段问题影响项目的正常运行。 降低成本优势 免费频段的使用无需额外支付频段使用费用,这直接有效降低了本项目的运营成本。减少了因频段使用费用带来的经济负担,使得项目资金能够更合理地分配,从而提高了项目的整体经济效益。可将节省下来的成本投入到设备的研发和优化中,例如对中继设备的性能进行提升,增强其信号传输能力和稳定性,进而提升整个项目中设备的性能表现。 兼容互通能力 与其他使用相同免费频段的设备具有良好的兼容性,这为构建大规模网络提供了便利条件。能够实现不同设备之间的数据传输和共享,促进了信息的流通和整合,提高了网络的整体效能。通过标准化的频段使用,遵循统一的技术规范和标准,促进了行业内设备的互联互通,使得不同厂家生产的设备能够无缝协作。 兼容性表现 优势 与多种品牌设备互联 扩大网络覆盖范围 数据传输稳定高效 保障信息准确传递 支持多设备同时接入 提高网络使用效率 自组织网络能力 快速组网优势 中继设备无需人工干预即可自行搜索并加入网络,大大缩短了组网时间。在本项目中,能够快速构建起稳定的网络,满足实际应用需求,提高了设备部署的效率,降低了人力成本。例如在紧急情况下,能够迅速恢复网络连接,保障数据的正常传输。 环境适应能力 中继设备可以在不同的网络环境中自动搜索可用网络,适应复杂多变的场景。当网络环境发生变化时,能迅速调整连接方式,保证网络的稳定性。具备强大的抗干扰能力,在信号干扰较强的环境下也能正常工作,确保数据的可靠传输。 稳定运行保障 自组织网络功能确保中继设备在各种复杂环境下都能稳定连接网络。减少了因网络连接不稳定导致的数据传输中断等问题,为数据的准确传输和设备的正常运行提供了可靠保障。 保障机制 作用 自动调整连接 应对网络变化 抗干扰能力强 确保信号稳定 实时监测网络 及时发现问题 心跳包工作状态 实时状态反馈 通过周期性发送心跳包,网关能够实时了解中继设备的工作状态。一旦设备出现异常,网关可以及时发现并采取相应措施,确保了设备运行状态的实时监控和反馈。在本项目中,能够及时发现设备故障,减少对业务的影响。 异常发现机制 若网关长时间未收到心跳包,可判断中继设备可能出现故障或异常。及时发出警报,提醒工作人员进行检查和维修,减少了设备故障对整个系统的影响。 可靠维护保障 心跳包机制为中继设备的维护提供了有力支持,提高了设备的可靠性。便于工作人员及时发现和解决设备问题,降低设备维护成本,确保了设备的长期稳定运行。 保障作用 效果 及时发现故障 减少停机时间 降低维护成本 提高经济效益 确保设备稳定 保障业务运行 链路质量侦测机制 信号判别能力 信号强度识别 中继设备能够精确测量信号的强度,判断信号是否微弱。根据信号强度的变化,及时调整设备的工作模式,确保在不同信号强度下都能正常工作。在信号较弱的区域,能够自动增强信号接收能力,保证数据的稳定传输。 信号稳定性判断 可以检测信号的稳定性,识别信号是否存在波动或干扰。当信号不稳定时,及时采取措施进行优化,如调整天线方向或更换传输路径,保证了数据传输的准确性和可靠性。 复杂环境适应 在复杂的信号环境中,中继设备能够准确判别信号的质量。提高了设备在不同场景下的适应性和可靠性,确保在信号干扰较强的情况下也能稳定运行。 优质路径搜索 路径搜索算法 采用先进的路径搜索算法,中继设备能够快速准确地找到更优质的网络传输路径。不断优化搜索算法,提高搜索效率和准确性,确保在最短时间内找到最佳路径。 算法优势 效果 快速搜索 缩短路径选择时间 准确评估 选择最优路径 实时更新 适应网络变化 优质路径评估 对搜索到的网络传输路径进行综合评估,考虑路径的信号强度、稳定性、带宽等因素,选择最优路径。确保所选路径能够满足数据传输的要求,提高数据传输的质量和效率。 传输质量保障 通过优选优质路径,提高了数据传输的质量和效率。减少了数据传输过程中的丢包和延迟现象,保证了数据的准确和及时传输。 信号优化效果 信号强度提升 经过路径优选,中继设备能够增强信号的强度,改善信号质量。使设备在信号较弱的区域也能获得良好的信号,扩大了设备的使用范围和覆盖区域。 信号稳定性增强 优化信号传输路径,减少信号的波动和干扰,提高信号的稳定性。确保数据传输的连续性和可靠性,降低了因信号不稳定导致的设备故障和数据丢失风险。 优化措施 效果 路径选择 减少信号干扰 信号增强 提高信号强度 实时调整 适应网络变化 网络性能提升 信号的优化直接提升了网络的性能,提高了数据传输的速度和效率。使设备能够更快速地响应和处理数据,提升了整个系统的运行效率和用户体验。 数据重发路由优化 数据接收反馈 及时反馈机制 中继设备接收到数据包后立即回复,保证发送方能够及时得知数据接收情况。减少了发送方的等待时间,提高了数据传输的效率,确保数据传输过程的透明度和可追溯性。 可靠性保障 通过及时反馈,发送方可以确认数据是否成功传输,提高了数据传输的可靠性。减少了因数据丢失或未接收导致的问题,为数据的准确传输提供了有力保障。 监控管理便利 数据接收反馈便于对数据传输过程进行监控和管理。可以及时发现数据传输中的异常情况,并采取相应措施,提高了整个系统的运行效率和稳定性。 数据重发机制 回避策略应用 数据发送失败时,中继设备采用回避策略,避免再次在相同路径发送数据。减少了因路径问题导致的数据发送失败概率,提高了数据重发的效率和成功率。 策略优势 效果 避免重复失败 提高重发成功率 优化路径选择 减少传输延迟 适应网络变化 保障数据传输 重发次数控制 设定合理的数据重发次数,避免无限重发造成资源浪费。根据网络情况和数据重要性,灵活调整重发次数,确保在保证数据传输成功率的同时,提高资源利用效率。 复杂环境适应 在复杂的网络环境中,数据重发机制能够有效应对各种干扰和故障。提高了中继设备在不同网络条件下的数据传输能力,保证了数据的可靠传输和系统的稳定运行。 父节点优选 父节点评估标准 制定科学的父节点评估标准,综合考虑信号强度、稳定性、带宽等因素。确保选择的父节点能够提供最佳的数据传输路径,提高了路由选择的准确性和可靠性。 路由优化效果 通过优选父节点,优化了数据传输的路由,减少了传输路径中的干扰和延迟。提高了数据传输的速度和效率,降低了数据传输的成本和风险。 优化效果 表现 减少干扰 提高信号质量 降低延迟 加快数据传输 节约成本 提高经济效益 数据准确传输 父节点的优选保证了数据能够准确、及时地到达目标节点。减少了数据丢失和错误的发生概率,提高了整个系统的数据传输质量和可靠性。 金属外壳防护性能 外壳材质优势 高强度特性 中继设备采用的金属外壳具有较高的强度,能够承受一定的外力冲击。在运输和使用过程中,有效保护内部元件不受损坏,降低了设备因外力损坏而导致的故障风险。 耐用性表现 金属材质具有良好的耐用性,能够长期使用而不易损坏。减少了设备的更换频率和维护成本,保证了设备在长期运行中的稳定性和可靠性。 整体可靠性提升 金属外壳的使用提高了中继设备的整体可靠性,使设备更加稳定地运行。减少了因外壳损坏而导致的设备故障和数据丢失,提升了整个系统的运行效率和安全性。 优势体现 效果 保护内部元件 降低故障风险 长期稳定运行 减少维护成本 提升系统安全 保障业务连续性 防潮防霉能力 防潮措施实施 采用防潮材料和工艺,对中继设备的电路板进行防护。有效阻止水分进入电路板,降低受潮风险,延长了电路板的使用寿命。 措施内容 效果 防潮材料使用 阻止水分侵入 工艺防护处理 增强防潮性能 定期检查维护 确保防护效果 防霉处理效果 经过防霉处理,中继设备能够抑制霉菌的生长和繁殖。防止霉菌对电路板的腐蚀和损坏,保证了电路板的性能和稳定性。 处理优势 效果 抑制霉菌生长 保护电路板 防止腐蚀损坏 保证性能稳定 延长使用寿命 降低维护成本 潮湿环境适应 通过防潮防霉处理,中继设备能够在潮湿的环境中正常运行,扩大了设备的使用范围。减少了因环境因素导致的设备故障和维修成本,提高了设备的适应性和可靠性。 防盐雾作用 盐雾防护原理 通过特殊的防护涂层和工艺,中继设备阻止盐雾对设备的侵蚀。有效降低盐雾对设备金属部件的腐蚀速度,延长了设备在盐雾环境下的使用寿命。 防护原理 效果 涂层隔离 阻止盐雾接触 工艺防护 降低腐蚀速度 定期维护 确保防护效果 特定环境应用 中继设备适用于海边、盐场等盐雾浓度较高的特定环境。为在这些环境下使用设备提供了保障,扩大了设备的应用场景和范围。 稳定性可靠性保障 防盐雾功能保证了中继设备在盐雾环境下的稳定性和可靠性。减少了因盐雾腐蚀导致的设备故障和停机时间,提高了整个系统的运行效率和安全性。 供电方式安装灵活性 外电接入优势 稳定电力供应 中继设备接入220V外电,能够提供持续稳定的电力,保证设备的正常运行。避免了因电池电量不足而导致的设备停机,为设备的长期稳定工作提供了有力保障。 供电优势 效果 持续稳定供电 保障设备运行 避免停机风险 提高工作效率 支持长期使用 降低维护成本 外电环境适用性 在有220V外电供应的场所,中继设备可以方便地接入外电,扩大了使用范围。无需担心电池充电问题,提高了设备的使用便利性,适用于各种有外电条件的室内和室外环境。 电池问题解决 外电接入减少了中继设备对电池的依赖,解决了电池供电不足和频繁更换电池的问题。降低了设备的使用成本和维护工作量,提高了设备的可靠性和稳定性。 安装灵活性体现 安装位置选择 灵活的供电方式使得中继设备在安装位置上有更多的选择。可以根据现场环境和使用需求,将设备安装在最合适的位置,优化了设备的布局和使用效果...
博物馆馆藏文物预防性保护项目投标方案.docx
下载提示

1.本文档仅提供部分内容试读;

2.支付并下载文件,享受无限制查看;

3.本网站所提供的标准文本仅供个人学习、研究之用,未经授权,严禁复制、发行、汇编、翻译或网络传播等,侵权必究;

4.左侧添加客服微信获取帮助;

5.本文为word版本,可以直接复制编辑使用。


这个人很懒,什么都没留下
未认证用户 查看用户
该文档于 上传
推荐文档
×
精品标书制作
百人专家团队
擅长领域:
工程标 服务标 采购标
16852
已服务主
2892
中标量
1765
平台标师
扫码添加客服
客服二维码
咨询热线:192 3288 5147
公众号
微信客服
客服