文库 服务类投标方案 住宿服务

桦甸市永吉街道红升村阿妈妮民宿项目(一期)投标方案.docx

DOCX   1524页   下载567   2025-09-08   浏览45   收藏96   点赞915   评分-   799312字   228.00

AI慧写标书

十分钟千页标书高效生成

温馨提示:当前文档最多只能预览 15 页,若文档总页数超出了 15 页,请下载原文档以浏览全部内容。
桦甸市永吉街道红升村阿妈妮民宿项目(一期)投标方案.docx 第1页
桦甸市永吉街道红升村阿妈妮民宿项目(一期)投标方案.docx 第2页
桦甸市永吉街道红升村阿妈妮民宿项目(一期)投标方案.docx 第3页
桦甸市永吉街道红升村阿妈妮民宿项目(一期)投标方案.docx 第4页
桦甸市永吉街道红升村阿妈妮民宿项目(一期)投标方案.docx 第5页
桦甸市永吉街道红升村阿妈妮民宿项目(一期)投标方案.docx 第6页
桦甸市永吉街道红升村阿妈妮民宿项目(一期)投标方案.docx 第7页
桦甸市永吉街道红升村阿妈妮民宿项目(一期)投标方案.docx 第8页
桦甸市永吉街道红升村阿妈妮民宿项目(一期)投标方案.docx 第9页
桦甸市永吉街道红升村阿妈妮民宿项目(一期)投标方案.docx 第10页
桦甸市永吉街道红升村阿妈妮民宿项目(一期)投标方案.docx 第11页
桦甸市永吉街道红升村阿妈妮民宿项目(一期)投标方案.docx 第12页
桦甸市永吉街道红升村阿妈妮民宿项目(一期)投标方案.docx 第13页
桦甸市永吉街道红升村阿妈妮民宿项目(一期)投标方案.docx 第14页
桦甸市永吉街道红升村阿妈妮民宿项目(一期)投标方案.docx 第15页
剩余1509页未读, 下载浏览全部

开通会员, 优惠多多

6重权益等你来

首次半价下载
折扣特惠
上传高收益
特权文档
AI慧写优惠
专属客服
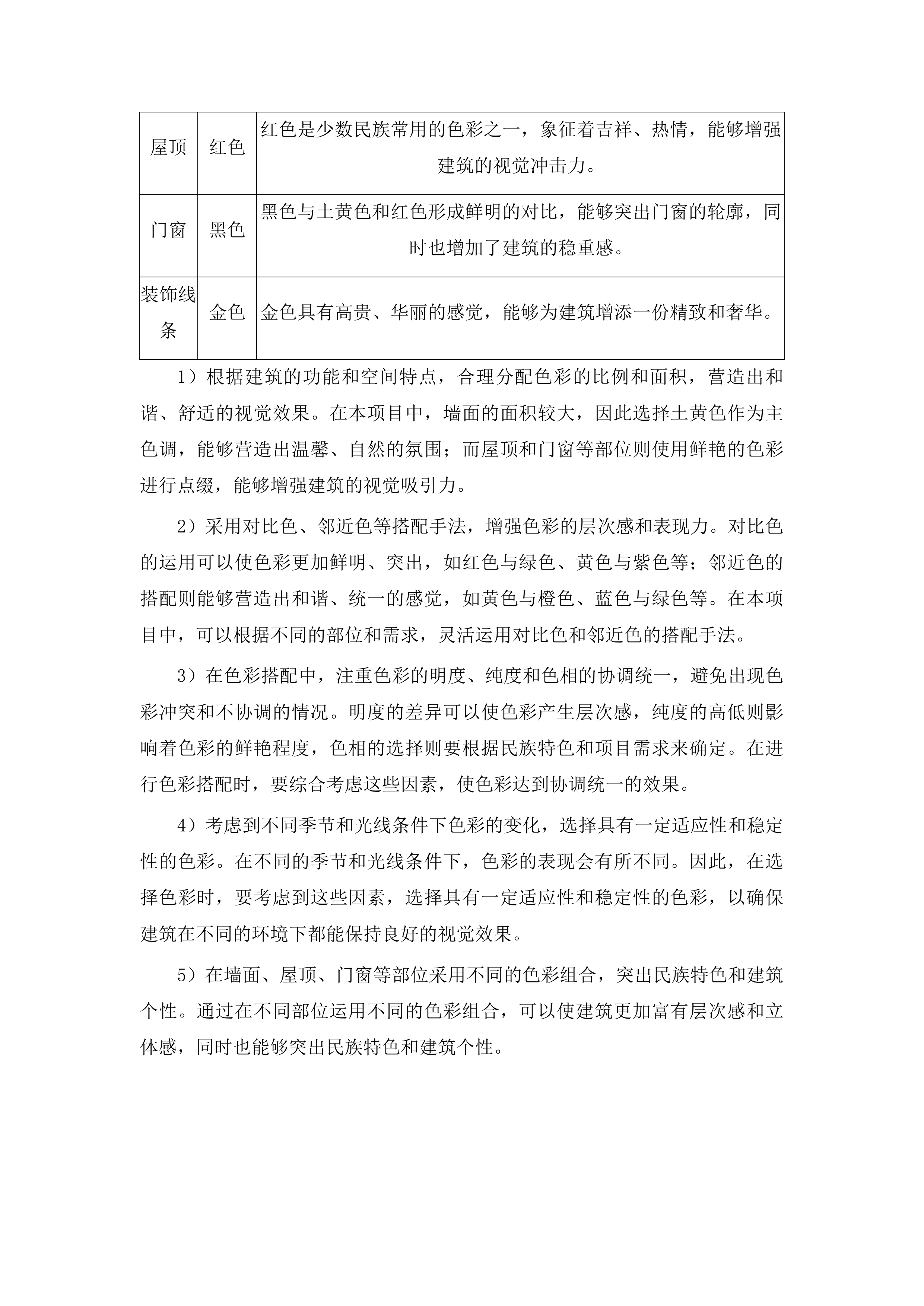
桦甸市永吉街道红升村阿妈妮民宿项目(一期)投标方案 第一章 内容完整性和编制水平 9 第一节 施工方案及技术措施 9 一、 少数民族风格改造工艺 9 二、 民房结构加固措施 19 第二节 质量管理体系与措施 25 一、 施工技术标准规范 25 二、 质量通病防治方案 34 第三节 安全管理体系与措施 40 一、 施工安全管理制度 40 二、 危险品管理措施 44 第四节 环保管理体系与措施 50 一、 施工废弃物处理 50 二、 噪声粉尘控制措施 56 第五节 工程进度计划与措施 61 一、 施工进度网络计划 61 二、 关键线路控制措施 67 第六节 主要施工机械设备情况 71 一、 装饰施工设备配置 71 二、 设备进场保障计划 79 第七节 劳动力安排计划 85 一、 工种人员配置方案 85 二、 施工人员培训计划 92 第八节 原材料进场计划 98 一、 装饰材料采购清单 98 二、 材料检验检测流程 105 第九节 成品保护与保修措施 110 一、 装饰成品保护方案 110 二、 工程保修服务承诺 116 第十节 施工总平面布置 122 一、 现场功能区域划分 122 二、 临时设施搭建方案 128 第十一节 季节性施工方案 139 一、 雨季施工防护措施 139 二、 高温天气施工安排 146 第十二节 紧急情况处理措施 151 一、 安全事故应急预案 151 二、 突发天气应对措施 158 第十三节 测量放线管理 164 一、 施工控制网建立 164 二、 装饰放线精度控制 170 第十四节 施工协调与配合 176 一、 参建单位协调机制 176 二、 专业施工队配合管理 183 第二章 施工方案与技术措施 189 第一节 施工方案制定 189 一、 施工总体任务划分 189 二、 详细施工步骤规划 201 三、 施工进度计划细化 215 第二节 施工方法与技术措施 226 一、 少数民族风格装饰工艺 226 二、 分部分项工程施工方法 241 三、 测量放线专项方案 261 第三节 施工组织与协调 272 一、 施工管理体系构建 272 二、 施工单位协调机制 287 三、 施工现场平面布置 302 第四节 技术交底与培训 309 一、 施工技术交底制度 309 二、 专项技术培训方案 323 三、 技术问题处理机制 337 第五节 施工质量与安全保障 349 一、 施工质量控制措施 350 二、 施工安全保障体系 362 三、 施工环保与成品保护 377 第三章 质量管理体系与措施 384 第一节 施工技术标准 384 一、 国家施工质量验收规范 384 二、 施工技术规范文件 403 第二节 施工过程控制 424 一、 全过程质量控制体系 424 二、 质量检查管理制度 436 第三节 检验检测机制 443 一、 质量检查机构设置 443 二、 工程质量检测流程 453 第四节 质量通病防治措施 473 一、 常见质量问题防治 473 二、 施工工艺改进措施 504 第五节 质量保证措施文件 512 一、 质量管理体系架构 512 二、 质量管理制度汇编 524 第六节 质量教育与技能培训 546 一、 施工人员质量培训 546 二、 培训效果评估机制 558 第七节 隐蔽工程检查制度 565 一、 隐蔽工程验收流程 565 二、 隐蔽工程记录管理 584 第八节 质量问题处理机制 607 一、 质量问题响应流程 607 二、 质量问题闭环管理 621 第四章 安全管理体系与措施 627 第一节 安全措施计划 627 一、 危险材料管控方案 627 二、 危险作业专项防护 643 第二节 安全操作规程 651 一、 施工安全标准规程 651 二、 安全设施配置方案 661 第三节 灾害应急预案 669 一、 应急救援体系建设 669 二、 应急演练实施计划 686 第四节 人员安全管理 694 一、 施工人员安全管控 694 二、 工伤事故处理机制 709 第五节 治安保卫管理 714 一、 施工现场治安防控 714 二、 突发治安事件应对 725 第五章 环保管理体系与措施 732 第一节 环保管理体系 732 一、 环保责任分工机制 732 二、 环保措施计划管理 744 第二节 施工废弃物管理 760 一、 废弃物分类堆放管理 761 二、 建筑垃圾处理措施 774 第三节 噪声与粉尘控制 786 一、 低噪声施工管理 786 二、 粉尘综合防治措施 801 第四节 废水与废油治理 812 一、 施工废水处理系统 812 二、 废油回收管理措施 825 第五节 水土保持与生态防护 843 一、 边坡支护绿化工程 843 二、 排水系统构建措施 854 第六节 饮用水源保护 862 一、 水源监测管理体系 862 二、 水源防护措施设置 868 第七节 环保应急措施 882 一、 环保应急预案制定 882 二、 应急物资保障措施 895 第六章 工程进度计划与措施 908 第一节 进度计划编制 908 一、 工程施工任务分解 908 二、 施工阶段时间规划 920 第二节 施工横道图安排 927 一、 施工阶段衔接设计 927 二、 横道图可视化设计 935 第三节 网络图合理性 941 一、 施工工序逻辑关系 941 二、 关键线路节点控制 951 第四节 机械设备保障措施 970 一、 施工机械设备配置 970 二、 设备进场时间规划 981 第五节 劳动力安排计划 991 一、 施工工种配置方案 991 二、 各阶段人力调配 1001 第六节 材料进场计划 1013 一、 原材料采购安排 1013 二、 材料运输储存方案 1036 第七节 进度保障措施 1043 一、 进度跟踪管理机制 1043 二、 施工计划动态调整 1055 第七章 主要施工机械设备情况 1069 第一节 机械设备配置 1069 一、 主要施工机械设备清单 1069 二、 钢筋加工设备配置 1085 第二节 设备进场计划 1093 一、 机械设备进场时间表 1093 二、 设备进场验收流程 1113 第三节 设备管理与维护 1131 一、 机械设备管理制度 1131 二、 设备安全操作规范 1142 第四节 设备先进性说明 1160 一、 设备技术先进性分析 1160 二、 少数民族风格改造适应性 1173 第八章 劳动力安排计划 1184 第一节 劳动力组织结构 1184 一、 项目管理团队构建 1184 二、 施工组织架构设计 1197 第二节 人员配备计划 1210 一、 施工阶段人力需求 1210 二、 人力动态管理计划 1233 第三节 岗位职责分工 1244 一、 关键岗位责任界定 1244 二、 班组管理职责划分 1254 第四节 技能培训与考核 1267 一、 岗前培训内容设置 1267 二、 技能提升考核机制 1279 第五节 劳动力调配机制 1287 一、 动态调配管理方案 1287 二、 人员统筹保障措施 1294 第六节 劳动力管理措施 1301 一、 日常管理制度建设 1301 二、 施工过程管控措施 1308 第九章 原材料进场所计划 1317 第一节 原材料采购计划 1317 一、 施工材料需求清单 1317 二、 供应商选择标准 1325 第二节 进场时间安排 1333 一、 材料进场进度计划 1334 二、 进场验收流程 1346 第三节 质量检验与控制 1351 一、 材料质量证明文件 1351 二、 不合格材料处理 1358 第四节 仓储与现场管理 1361 一、 材料堆放区设置 1361 二、 材料领用管理制度 1371 第五节 材料使用计划与保障 1380 一、 施工材料使用计划 1380 二、 文明施工保障措施 1393 第十章 保修服务 1403 第一节 保修服务承诺 1403 一、 保修期限标准 1403 二、 保修内容分类 1410 三、 响应机制承诺 1424 四、 服务联系方式 1432 五、 免费维修承诺 1439 第二节 维修服务机制 1446 一、 保修服务团队 1446 二、 保修服务流程 1454 三、 服务台账管理 1462 四、 保修回访制度 1468 五、 材料供应机制 1474 第三节 服务保障措施 1482 一、 组织保障体系 1482 二、 多方沟通机制 1489 三、 专项资金保障 1501 四、 先维修后追责机制 1507 五、 应急维修预案 1513 内容完整性和编制水平 施工方案及技术措施 少数民族风格改造工艺 传统纹样雕刻技法 纹样设计与选取 1)深入研究少数民族传统纹样的文化内涵和艺术特点,结合本项目的整体风格和需求,选取具有代表性和寓意的纹样。少数民族传统纹样蕴含着丰富的文化信息,如龙纹象征着吉祥、权威,云纹寓意着自由、灵动。通过对这些纹样的深入研究和运用,能为项目增添独特的文化魅力。 2)根据民房的不同部位和装饰需求,对纹样进行适当的简化、变形和组合,使其更符合现代审美和施工要求。比如在门窗等较小的部位,可以采用简化的纹样;而在墙面等较大的部位,则可以运用组合的纹样来增强视觉效果。同时,对纹样进行变形处理,使其更符合现代建筑的结构和比例。 3)与设计师和业主进行充分沟通,确保纹样设计方案得到认可。设计师和业主对项目有着不同的视角和需求,通过沟通可以充分了解他们的想法和意见,对纹样设计方案进行优化和调整,从而使最终的方案既能体现少数民族文化特色,又能满足项目的实际需求。 雕刻工艺与技巧 1)选择合适的木材或石材作为雕刻材料,确保其质地坚硬、纹理美观。木材的选择要考虑其密度、硬度和纹理,如红木、檀木等质地坚硬,纹理细腻,是雕刻的优质材料;石材则要选择色泽均匀、质地致密的,如大理石、花岗岩等。 2)采用传统的手工雕刻工具和技法,如凿、刻、雕等,精心雕刻出细腻、生动的纹样。手工雕刻能够体现出工匠的技艺和情感,使纹样更具生命力。在雕刻过程中,要根据纹样的特点和要求,选择合适的工具和技法,如浅浮雕适合表现细腻的纹理,深浮雕则更能突出立体感。 3)对于复杂的纹样,可以采用分段雕刻、拼接组合的方式进行制作,提高雕刻效率和质量。将复杂的纹样分解成若干个部分,分别进行雕刻,然后再进行拼接组合,可以降低雕刻的难度,同时也便于对每个部分进行精细的处理。 4)在雕刻过程中,注重细节处理和线条流畅性,确保纹样的立体感和艺术效果。细节处理是雕刻的关键,如纹样的边缘、转折处等要处理得光滑、圆润;线条的流畅性则能使纹样更加生动、自然。通过对细节和线条的精心雕琢,使纹样具有更高的艺术价值。 5)雕刻完成后,对纹样进行打磨、抛光等处理,使其表面光滑、色泽均匀。打磨和抛光可以去除雕刻表面的粗糙感,使纹样更加光滑、亮丽。同时,还可以根据需要对纹样进行上色、上漆等处理,增强其装饰效果和耐久性。 红木雕刻材料 大理石雕刻材料 纹样打磨抛光 民族特色色彩搭配 色彩文化研究 1)深入了解少数民族的色彩文化和审美观念,掌握其常用的色彩搭配原则和象征意义。不同的少数民族有着不同的色彩偏好和文化内涵,如蒙古族喜爱蓝色和白色,蓝色象征着天空和海洋,白色则代表着纯洁和吉祥。通过对这些色彩文化的研究,能够更好地运用色彩来表达民族特色。 2)分析不同民族色彩在建筑装饰中的应用特点和表现形式,为项目的色彩搭配提供参考。在少数民族建筑中,色彩的运用往往与建筑的功能、结构和环境相协调。例如,在一些寺庙建筑中,常使用鲜艳的色彩来营造庄严、神圣的氛围;而在民居建筑中,则更倾向于使用柔和、自然的色彩。 3)结合项目的地理位置、建筑风格和周边环境,选择适合的民族特色色彩体系。本项目位于永吉街道红升村,周边环境具有浓郁的乡村气息。因此,在选择色彩时,要考虑与周边环境相融合,同时也要突出民族特色。可以选择一些具有地域特色的色彩,如土黄色、红色等,来营造出温暖、亲切的氛围。 墙面色彩搭配 色彩搭配方案 建筑部位 色彩选择 搭配理由 墙面 土黄色 土黄色具有浓郁的乡村气息,与周边环境相融合,同时也体现了少数民族对土地的热爱。 屋顶 红色 红色是少数民族常用的色彩之一,象征着吉祥、热情,能够增强建筑的视觉冲击力。 门窗 黑色 黑色与土黄色和红色形成鲜明的对比,能够突出门窗的轮廓,同时也增加了建筑的稳重感。 装饰线条 金色 金色具有高贵、华丽的感觉,能够为建筑增添一份精致和奢华。 1)根据建筑的功能和空间特点,合理分配色彩的比例和面积,营造出和谐、舒适的视觉效果。在本项目中,墙面的面积较大,因此选择土黄色作为主色调,能够营造出温馨、自然的氛围;而屋顶和门窗等部位则使用鲜艳的色彩进行点缀,能够增强建筑的视觉吸引力。 2)采用对比色、邻近色等搭配手法,增强色彩的层次感和表现力。对比色的运用可以使色彩更加鲜明、突出,如红色与绿色、黄色与紫色等;邻近色的搭配则能够营造出和谐、统一的感觉,如黄色与橙色、蓝色与绿色等。在本项目中,可以根据不同的部位和需求,灵活运用对比色和邻近色的搭配手法。 3)在色彩搭配中,注重色彩的明度、纯度和色相的协调统一,避免出现色彩冲突和不协调的情况。明度的差异可以使色彩产生层次感,纯度的高低则影响着色彩的鲜艳程度,色相的选择则要根据民族特色和项目需求来确定。在进行色彩搭配时,要综合考虑这些因素,使色彩达到协调统一的效果。 4)考虑到不同季节和光线条件下色彩的变化,选择具有一定适应性和稳定性的色彩。在不同的季节和光线条件下,色彩的表现会有所不同。因此,在选择色彩时,要考虑到这些因素,选择具有一定适应性和稳定性的色彩,以确保建筑在不同的环境下都能保持良好的视觉效果。 5)在墙面、屋顶、门窗等部位采用不同的色彩组合,突出民族特色和建筑个性。通过在不同部位运用不同的色彩组合,可以使建筑更加富有层次感和立体感,同时也能够突出民族特色和建筑个性。 屋顶色彩搭配 屋顶造型改造方案 造型设计原则 1)尊重少数民族传统建筑的屋顶造型特点,保留其独特的文化韵味和艺术风格。少数民族传统建筑的屋顶造型是其文化的重要体现,如蒙古族的穹顶、藏族的歇山顶等都具有独特的形态和寓意。在本项目中,要深入研究当地少数民族的屋顶造型特点,将其融入到改造方案中,使建筑具有浓郁的民族特色。 2)结合现代建筑的功能需求和审美观念,对屋顶造型进行适当的创新和改进。现代建筑对屋顶的功能要求越来越高,如防水、隔热、通风等。同时,随着人们审美观念的变化,对屋顶造型的美观性也提出了更高的要求。因此,在改造过程中,要在保留传统特色的基础上,对屋顶造型进行适当的创新和改进,使其既满足现代功能需求,又符合现代审美观念。 3)考虑到建筑的安全性和耐久性,选择合适的屋顶结构和材料。屋顶结构和材料的选择直接关系到建筑的安全性和耐久性。在本项目中,要根据当地的气候条件、建筑的使用功能等因素,选择合适的屋顶结构和材料,如钢结构、木结构等,确保屋顶具有足够的强度和稳定性。 4)与建筑的整体风格和周边环境相协调,营造出和谐统一的建筑景观。建筑的屋顶造型要与建筑的整体风格和周边环境相协调,形成一个有机的整体。在本项目中,要考虑到周边建筑的风格和环境特点,使改造后的屋顶与周边环境相融合,营造出和谐统一的建筑景观。 屋顶造型改造 具体改造措施 步骤 具体措施 检查评估 对原有屋顶进行全面检查,评估其结构状况、防水性能等,确定改造的范围和方式。 拆除处理 拆除不符合要求的屋顶结构和装饰,对基层进行清理和平整,然后进行防水施工,确保屋顶的防水性能。 搭建铺设 根据设计方案,搭建新的屋顶框架和结构,选择合适的材料进行屋面铺设,如瓦片、彩钢板等。 装饰添加 在屋顶上增加具有民族特色的装饰元素,如屋脊、翘角、图腾等,增强屋顶的视觉效果。 排水优化 对屋顶的排水系统进行优化和改进,如增加排水坡度、安装排水管道等,确保排水畅通,避免积水和渗漏问题。 1)对原有屋顶进行检查和评估,确定改造的范围和方式。在检查过程中,要仔细检查屋顶的结构状况、防水性能、装饰情况等,找出存在的问题和隐患。根据检查结果,制定合理的改造方案,确定改造的范围和方式。 2)拆除不符合要求的屋顶结构和装饰,进行基层处理和防水施工。拆除工作要注意安全,避免对建筑造成损坏。基层处理要确保表面平整、干净,为后续的施工打下良好的基础。防水施工要严格按照施工工艺要求进行,确保屋顶的防水性能。 3)根据设计方案,搭建新的屋顶框架和结构,采用合适的材料进行屋面铺设。在搭建框架和结构时,要确保其强度和稳定性,符合设计要求。屋面铺设材料的选择要考虑到美观性、耐久性和防水性能等因素,确保屋顶的质量和性能。 4)在屋顶上增加具有民族特色的装饰元素,如屋脊、翘角、图腾等,增强屋顶的视觉效果。这些装饰元素是少数民族文化的重要体现,能够为建筑增添独特的魅力。在增加装饰元素时,要注意与屋顶的整体风格相协调,确保其美观性和协调性。 5)对屋顶的排水系统进行优化和改进,确保排水畅通,避免积水和渗漏问题。排水系统的优化和改进要根据屋顶的结构和地形特点进行,合理设置排水坡度和排水管道,确保雨水能够及时排出。 民族特色装饰元素 屋顶排水系统优化 门窗加工制作 外墙装饰施工工艺 基层处理工艺 1)对墙面进行全面检查,清除表面的灰尘、油污、松散物等杂质,确保墙面平整、干净。墙面的平整度和清洁度直接影响到装饰材料的粘贴效果和使用寿命。在检查过程中,要仔细检查墙面是否存在裂缝、孔洞等缺陷,如有则要及时进行处理。 2)对于有裂缝、孔洞等缺陷的墙面,采用合适的材料进行修补和填充,使其达到施工要求。裂缝和孔洞的修补要根据其大小和深度选择合适的材料和方法,如对于较小的裂缝可以采用修补砂浆进行填充,对于较大的孔洞则要采用混凝土进行浇筑。 3)在墙面上涂刷界面剂,增强基层与装饰材料之间的粘结力。界面剂能够改善墙面的表面性能,提高装饰材料与墙面之间的粘结强度,防止装饰材料出现空鼓、脱落等问题。在涂刷界面剂时,要确保其均匀、饱满,覆盖整个墙面。 外墙基层处理 外墙装饰材料施工 装饰材料施工 1)根据设计方案,选择合适的外墙装饰材料,如石材、面砖、涂料等。不同的装饰材料具有不同的特点和适用范围,要根据建筑的风格、功能和预算等因素进行选择。例如,石材具有高贵、大气的特点,适用于高档建筑;面砖则具有色彩丰富、耐久性好的优点,适用于普通住宅。 2)按照施工工艺要求,进行材料的排版、切割和拼接,确保装饰效果的一致性和美观性。排版要根据墙面的尺寸和形状进行合理规划,使材料的拼接缝整齐、均匀。切割和拼接要使用专业的工具和设备,确保材料的尺寸精度和拼接质量。 3)采用专业的施工工具和方法,进行材料的粘贴、涂抹和安装,保证施工质量和安全性。施工工具和方法的选择要根据装饰材料的类型和特点进行确定,如石材的粘贴要使用专用的粘结剂,涂料的涂抹要使用喷枪等工具。在施工过程中,要严格按照施工工艺要求进行操作,确保施工质量和安全性。 4)在施工过程中,注意控制材料的用量和施工进度,避免出现浪费和延误的情况。材料的用量要根据设计方案和实际施工情况进行合理控制,避免浪费。施工进度要按照计划进行安排,确保项目能够按时完成。 5)施工完成后,对墙面进行清理和养护,确保装饰材料的性能和使用寿命。清理工作要及时、彻底,清除墙面上的灰尘、污渍等杂质。养护工作要根据装饰材料的特点进行合理安排,如石材需要进行定期的打蜡保养,涂料需要避免暴晒和雨淋等。 门窗样式定制加工 样式设计与定制 1)根据少数民族传统建筑的门窗样式特点,结合项目的实际需求和整体风格,进行门窗样式的设计和定制。少数民族传统建筑的门窗样式具有独特的造型和装饰元素,如雕花、榫卯结构等。在设计和定制门窗时,要将这些传统元素融入到现代设计中,使其既具有民族特色,又符合现代生活的需求。 2)与设计师和业主进行充分沟通,了解他们的喜好和要求,对设计方案进行优化和完善。设计师和业主对门窗的样式和功能有不同的期望和需求,通过沟通可以充分了解他们的想法和意见,对设计方案进行调整和改进,使最终的设计方案能够满足各方的要求。 3)采用先进的设计软件和技术,对门窗的尺寸、比例、造型等进行精确计算和模拟,确保设计方案的可行性和合理性。先进的设计软件和技术能够提高设计的精度和效率,减少设计误差。通过对门窗的尺寸、比例、造型等进行精确计算和模拟,可以提前发现设计中存在的问题,并及时进行调整和优化。 4)根据设计方案,制作门窗的样品和模型,供业主和相关人员进行审核和确认。样品和模型能够直观地展示门窗的实际效果,让业主和相关人员更好地了解设计方案的可行性和合理性。通过对样品和模型的审核和确认,可以及时发现设计中存在的问题,并进行修改和完善。 加工制作与安装 1)选择优质的门窗材料,如木材、铝合金、塑钢等,确保门窗的质量和性能。不同的门窗材料具有不同的特点和优缺点,要根据项目的实际需求和预算进行选择。例如,木材具有天然的质感和温暖的触感,但需要定期进行保养;铝合金则具有强度高、耐腐蚀的优点,适用于各种环境。 2)采用先进的加工设备和工艺,进行门窗的切割、组装、焊接等加工制作,保证门窗的精度和质量。先进的加工设备和工艺能够提高加工的精度和效率,减少加工误差。在加工过程中,要严格按照设计要求和质量标准进行操作,确保门窗的尺寸精度和组装质量。 3)在加工过程中,严格按照设计要求和质量标准进行检验和检测,确保每一扇门窗都符合要求。检验和检测要贯穿于加工制作的全过程,从原材料的检验到成品的检测都要严格把关。只有通过严格的检验和检测,才能确保门窗的质量和性能符合要求。 4)门窗加工完成后,进行包装和运输,确保门窗在运输过程中不受损坏。包装要采用合适的材料和方式,对门窗进行保护,防止在运输过程中受到碰撞、挤压等损坏。运输要选择专业的运输公司和运输工具,确保门窗能够安全、及时地到达施工现场。 5)按照施工进度和安装要求,进行门窗的安装和调试,确保门窗的密封性、隔音性和安全性。安装要严格按照施工工艺要求进行操作,确保门窗的安装位置准确、牢固。调试要对门窗的开启、关闭、锁具等功能进行检查和调整,确保门窗的密封性、隔音性和安全性符合要求。 门窗安装调试 民房结构加固措施 墙体承重加固方案 基础加固处理 1)针对墙体基础出现沉降或承载力不足的情况,采用加大基础底面积法。此方法通过加宽、加厚基础,能够显著提高基础的承载能力,有效减少基础沉降。具体实施时,会精确计算加宽、加厚的尺寸,确保基础承载能力符合设计要求,为墙体提供稳固支撑。 2)对基础进行注浆加固,将水泥浆或化学浆液注入基础周围的土体中。这些浆液能够改善土体的物理力学性质,增强基础与土体之间的摩擦力和粘结力。在注浆过程中,会严格控制浆液的配合比和注入压力,以保证加固效果。 3)当基础深度较浅时,可采用树根桩加固法。在基础周围或底部设置树根桩,能将上部荷载传递到更深的土层中,从而提高基础的稳定性。树根桩的布置会根据基础的具体情况和上部荷载分布进行合理规划,确保其发挥最佳作用。 注浆加固 树根桩加固法 墙体加固方式 1)采用钢筋网水泥砂浆面层加固墙体,在墙体表面铺设钢筋网,然后涂抹水泥砂浆,形成一个整体的加固层。钢筋网能够增强墙体的抗拉性能,而水泥砂浆则能提高墙体的抗压、抗剪能力。在施工过程中,会严格控制钢筋网的间距和水泥砂浆的配合比,确保加固层的质量。 2)使用粘钢加固法,在墙体表面粘贴钢板,通过结构胶将钢板与墙体粘结在一起,共同承受荷载。这种方法能够显著增强墙体的承载能力,施工时会对墙体表面进行处理,保证钢板与墙体之间的粘结效果。 3)采用碳纤维布加固墙体,将碳纤维布粘贴在墙体表面,利用碳纤维布的高强度和高弹性模量,提高墙体的抗拉、抗剪性能。碳纤维布具有重量轻、耐腐蚀等优点,在加固过程中能有效减少对墙体的额外负担。 钢筋网水泥砂浆面层加固 粘钢加固法 碳纤维布加固墙体 加固施工流程 1)对墙体进行清理和表面处理,去除墙体表面的污垢、松散层等,确保加固材料与墙体之间的粘结效果。清理工作会使用专业工具,保证墙体表面干净、平整,为后续施工奠定良好基础。 2)按照设计要求进行钢筋网、钢板或碳纤维布的安装和固定,保证其位置准确、牢固。安装过程中会使用测量工具进行定位,确保加固材料的安装符合设计标准。 3)进行水泥砂浆的涂抹或结构胶的灌注,确保加固层的密实性和整体性。在涂抹或灌注过程中,会严格控制施工工艺,保证加固层的质量。 4)对加固后的墙体进行养护,保证加固材料的强度和性能得到充分发挥。养护期间会采取适当的保湿、保温措施,确保墙体加固效果达到最佳状态。 墙体加固施工流程 梁柱节点处理工艺 节点清理修复 1)清除梁柱节点处的杂物、灰尘和松散混凝土,露出坚实的结构表面。清理工作会使用高压水枪、刷子等工具,确保节点表面干净、无杂质。 2)对节点处的裂缝、破损等缺陷进行修复,采用灌浆、修补砂浆等方法,恢复节点的完整性。修复过程中会根据裂缝和破损的情况选择合适的修复材料和方法,确保修复效果。 3)对节点处的钢筋进行除锈和调直处理,保证钢筋的连接性能。除锈会使用除锈剂或砂纸,调直会使用专业工具,确保钢筋符合施工要求。 梁柱节点清理修复 钢筋连接方式 1)采用焊接连接方式,如闪光对焊、电弧焊等,确保钢筋之间的连接强度。焊接过程中会严格控制焊接参数,保证焊接质量。 2)使用机械连接方式,如直螺纹套筒连接、锥螺纹套筒连接等,提高钢筋连接的可靠性和施工效率。机械连接会使用专业的连接设备,确保连接牢固。 3)在满足设计要求的前提下,可采用绑扎连接方式,但要保证绑扎长度和间距符合规范要求。绑扎过程中会使用铁丝进行绑扎,确保绑扎牢固。 钢筋焊接连接 混凝土浇筑要点 1)选择合适的混凝土配合比,保证混凝土的强度和耐久性。配合比会根据工程要求和原材料性能进行设计,确保混凝土质量。 2)在浇筑混凝土前,对节点处进行湿润处理,避免混凝土失水过快。湿润处理会使用喷雾器等工具,确保节点表面湿润。 3)采用分层浇筑、振捣密实的方法,确保混凝土充满节点空间,避免出现蜂窝、麻面等缺陷。浇筑过程中会使用振捣棒进行振捣,确保混凝土密实。 4)加强对混凝土的养护,保持混凝土表面湿润,防止混凝土出现裂缝。养护会使用覆盖保湿材料等方法,确保混凝土养护效果。 屋面防水增强措施 基层处理工作 1)清理屋面基层,去除杂物、灰尘和油污等,保证基层表面平整、干燥。清理工作会使用扫帚、吸尘器等工具,确保基层表面干净。 2)对基层的裂缝、孔洞等缺陷进行修补,采用水泥砂浆或防水涂料进行处理。修补过程中会根据裂缝和孔洞的大小选择合适的修补材料和方法,确保修补效果。 3)在基层表面涂刷基层处理剂,增强防水层与基层之间的粘结力。涂刷会使用刷子或滚筒等工具,确保涂刷均匀。 防水层施工工艺 1)采用卷材防水施工工艺,将防水卷材铺设在基层表面,卷材的搭接宽度和铺贴方向应符合规范要求。铺设过程中会使用专用的铺设工具,确保卷材铺设平整、牢固。 2)使用防水涂料施工工艺,如聚氨酯防水涂料、丙烯酸防水涂料等,按照规定的施工方法和遍数进行涂刷,保证防水层的厚度和质量。涂刷会使用刷子或喷枪等工具,确保涂刷均匀。 3)在防水层施工过程中,要注意节点部位的处理,如阴阳角、水落口、女儿墙等,采用附加层、密封膏等方法进行加强处理。处理过程中会根据节点部位的特点选择合适的处理方法,确保节点部位防水效果。 屋面卷材防水施工 保护层设置方法 1)在防水层上设置水泥砂浆保护层,厚度应符合设计要求,表面应平整、光滑。设置过程中会使用抹子等工具,确保保护层平整。 2)采用细石混凝土保护层,在混凝土中添加防水剂,提高保护层的防水性能。浇筑会使用振捣棒等工具,确保混凝土密实。 3)在保护层施工过程中,要注意预留伸缩缝,防止保护层出现裂缝。预留伸缩缝会使用切割工具,确保伸缩缝宽度符合要求。 质量管理体系与措施 施工技术标准规范 装饰装修验收标准 墙面装饰验收 1)墙面平整度偏差应严格控制在规定范围内,以保证墙面的整体视觉效果。墙面作为室内空间的重要组成部分,其平整度直接影响到整个空间的美观度。偏差过大会导致光线反射不均,产生视觉上的凹凸感,影响装饰效果。因此,在施工过程中,我们会采用高精度的测量工具进行实时监测,确保墙面平整度符合标准。 2)墙面装饰材料的色泽应均匀一致,无明显色差。不同批次的材料可能会存在一定的色泽差异,在选材时,我们会严格把控,尽量选择同一批次的材料。同时,在施工过程中,会对材料进行预排版,确保色泽过渡自然。如果发现有色差较大的材料,会及时进行更换,以保证墙面整体色泽的一致性。 3)装饰线条应横平竖直,拼接处严密无缝隙。装饰线条不仅具有装饰作用,还能起到划分空间和增强立体感的效果。在安装过程中,我们会使用水平仪和靠尺等工具,确保线条的垂直度和水平度。拼接处会采用精细的工艺进行处理,使其紧密贴合,无缝隙,以提升墙面的整体质感。 墙面色泽预排版 装饰线条安装 地面装修验收 1)地面材料应铺贴平整,空鼓率应符合相关标准。地面的平整度直接关系到行走的安全性和舒适性。在铺贴过程中,我们会严格按照施工工艺进行操作,确保地面材料与基层之间的粘结牢固。同时,会使用专业的检测工具对空鼓情况进行检测,对于空鼓率不符合标准的部位,会及时进行返工处理,以保证地面的质量。 2)地砖或地板的拼接缝应均匀一致,宽度偏差在允许范围内。拼接缝的均匀度和宽度偏差会影响地面的整体美观度。在施工过程中,我们会使用定位卡等工具来控制拼接缝的宽度,确保其均匀一致。同时,会对拼接缝进行精细的处理,使其平整光滑,无明显的高低差。 3)地面坡度应符合排水要求,无积水现象。合理的地面坡度是保证排水顺畅的关键。在施工前,我们会根据设计要求和现场实际情况进行坡度计算和规划。在施工过程中,会严格按照坡度要求进行施工,确保地面排水顺畅。施工完成后,会进行泼水试验,检查地面是否有积水现象,如有积水会及时进行整改。 墙面平整度检测 材料强度检测 地砖拼接缝处理 门窗安装验收 1)门窗开启应灵活自如,关闭后密封良好,无漏风、漏水现象。门窗的开启灵活性和密封性直接影响到室内的使用功能和舒适度。在安装过程中,我们会对门窗的合页、锁具等五金件进行调试,确保门窗能够轻松开启和关闭。同时,会对门窗的密封胶条进行检查和安装,保证其密封性良好,防止漏风、漏水现象的发生。 2)门窗框与墙体之间的缝隙应填充密实,密封胶条安装完整。门窗框与墙体之间的缝隙如果填充不密实,会导致门窗的稳定性变差,同时也会影响到密封效果。在施工过程中,我们会使用合适的填充材料对缝隙进行填充,并确保填充密实。密封胶条的安装要完整,无破损和缺失,以保证门窗的整体密封性。 3)门窗的五金件应齐全、完好,使用功能正常。五金件是门窗的重要组成部分,其质量和使用功能直接影响到门窗的使用寿命和安全性。在安装前,我们会对五金件进行检查,确保其齐全、完好。在安装过程中,会按照正确的方法进行安装,并进行调试,确保五金件的使用功能正常。 门窗开启调试 门窗密封胶条安装 结构工程质量规范 基础结构质量 1)基础的尺寸、标高应符合设计要求,偏差在允许范围内。基础作为建筑物的重要支撑结构,其尺寸和标高的准确性直接关系到建筑物的稳定性和安全性。在施工过程中,我们会使用高精度的测量仪器对基础的尺寸和标高进行实时监测,确保其符合设计要求。如果发现偏差超出允许范围,会及时进行调整,以保证基础的质量。 2)基础混凝土的强度应达到设计标准,无裂缝、蜂窝、麻面等缺陷。混凝土的强度是基础承载能力的重要保障。在施工过程中,我们会严格按照配合比进行混凝土的搅拌和浇筑,并采用合适的振捣方式,确保混凝土的密实性。同时,会对混凝土进行养护,保证其强度的正常增长。对于出现裂缝、蜂窝、麻面等缺陷的部位,会及时进行处理,以保证基础的整体性和耐久性。 3)基础钢筋的规格、数量、间距应符合设计图纸,钢筋的连接方式应可靠。钢筋是基础的主要受力构件,其规格、数量和间距的合理性直接影响到基础的承载能力。在施工过程中,我们会严格按照设计图纸进行钢筋的加工和安装,确保其规格、数量和间距符合要求。钢筋的连接方式会根据设计要求和现场实际情况进行选择,保证连接的可靠性,以提高基础的抗震性能。 基础尺寸测量 基础混凝土浇筑 主体结构质量 1)主体结构的梁、板、柱的尺寸应准确,垂直度偏差应符合规范。梁、板、柱作为主体结构的主要受力构件,其尺寸和垂直度的准确性直接关系到建筑物的整体稳定性。在施工过程中,我们会使用先进的测量技术和设备对梁、板、柱的尺寸和垂直度进行严格控制,确保其符合规范要求。如果发现偏差超出允许范围,会及时进行调整,以保证主体结构的质量。 2)混凝土结构的外观质量应良好,无露筋、孔洞等质量问题。混凝土结构的外观质量不仅影响到建筑物的美观度,还可能会影响到其耐久性。在施工过程中,我们会加强对混凝土浇筑过程的管理,确保混凝土的密实性和均匀性。同时,会对混凝土表面进行处理,使其外观质量良好,无露筋、孔洞等质量问题。 3)砌体结构的砖缝应均匀一致,灰缝饱满度符合要求。砌体结构的砖缝均匀度和灰缝饱满度直接影响到砌体的整体性和稳定性。在施工过程中,我们会使用专业的工具和方法对砖缝进行控制,确保其均匀一致。灰缝的饱满度会通过合适的砌筑工艺来保证,以提高砌体结构的抗震性能。 主体结构垂直度控制 混凝土外观处理 结构连接质量 1)钢结构的连接部位应牢固可靠,螺栓拧紧力矩应符合规定。钢结构的连接部位是其受力的关键部位,连接的牢固可靠性直接关系到钢结构的整体稳定性。在施工过程中,我们会使用专业的扭矩扳手对螺栓拧紧力矩进行严格控制,确保其符合规定。同时,会对连接部位进行检查,确保其无松动、变形等现象,以保证钢结构的安全性。 2)木结构的榫卯连接应紧密,无松动现象。榫卯连接是木结构的传统连接方式,其紧密程度直接影响到木结构的稳定性和耐久性。在施工过程中,我们会采用精细的工艺对榫卯进行加工和安装,确保其连接紧密,无松动现象。同时,会对木结构进行防腐、防虫处理,以延长其使用寿命。 3)不同结构之间的连接应符合设计要求,确保结构的整体性。不同结构之间的连接方式和质量直接影响到建筑物的整体性能。在施工过程中,我们会根据设计要求和现场实际情况选择合适的连接方式,并严格按照施工工艺进行操作,确保不同结构之间的连接牢固可靠,以保证建筑物的整体性和稳定性。 民族工艺施工标准 民族图案绘制 1)民族图案的绘制应准确还原传统风格,色彩搭配协调。民族图案承载着丰富的文化内涵,准确还原其传统风格是体现民族特色的关键。在绘制前,我们会对民族图案的历史背景和文化意义进行深入研究,确保图案的准确性。色彩搭配会遵循民族文化的传统习惯,使其协调统一,营造出独特的民族氛围。 2)图案的线条应流畅、细腻,无断笔、粗细不均现象。线条的质量直接影响到图案的艺术效果。在绘制过程中,我们会使用专业的绘图工具和技巧,确保线条的流畅性和细腻度。同时,会对线条的粗细进行严格控制,避免出现断笔和粗细不均的现象,以提升图案的整体美感。 3)绘制过程中应使用符合民族工艺要求的颜料和工具。符合民族工艺要求的颜料和工具能够更好地体现民族图案的特色和质感。在选材时,我们会选择质量优良、色彩鲜艳、耐久性好的颜料和工具。同时,会根据图案的特点和要求选择合适的绘制方法,以保证图案的质量和艺术价值。 传统装饰构件制作 1)传统装饰构件的尺寸应精确,符合设计标准。传统装饰构件的尺寸准确性直接影响到其与整体建筑的协调性和适配性。在制作过程中,我们会使用高精度的加工设备和测量工具,确保构件的尺寸精确无误。同时,会对构件的外形进行精细的打磨和处理,使其表面光滑,符合设计要求。 2)构件的材质应选用符合民族工艺要求的材料,质地优良。材质的选择是保证传统装饰构件质量和特色的关键。我们会根据民族工艺的要求,选择质地优良、纹理美观、耐久性好的材料。在选材过程中,会对材料的质量进行严格把关,确保其符合要求。 3)构件的雕刻、镂空等工艺应精细,体现民族特色。雕刻、镂空等工艺是传统装饰构件的重要制作工艺,能够展现出民族文化的独特魅力。在制作过程中,我们会邀请经验丰富的工匠进行操作,运用精湛的技艺对构件进行雕刻和镂空处理,使其工艺精细,体现出浓郁的民族特色。 传统装饰构件雕刻 民族风格色彩运用 1)色彩的选择应符合民族文化的象征意义,搭配合理。民族风格的色彩运用具有深厚的文化内涵,每一种颜色都代表着特定的象征意义。在选择色彩时,我们会深入了解民族文化,根据其象征意义进行合理搭配。同时,会考虑到色彩的视觉效果和空间氛围的营造,使其搭配协调,给人以舒适的视觉感受。 2)墙面、地面、门窗等部位的色彩过渡应自然,无明显色差。色彩过渡的自然度直接影响到空间的整体美感。在施工过程中,我们会采用渐变的色彩处理方式,使墙面、地面、门窗等部位的色彩过渡自然。同时,会对色彩进行精确的调配,确保无明显色差,以提升空间的整体品质。 3)色彩的涂刷应均匀,无流坠、起皮等现象。色彩的涂刷质量直接影响到装饰效果。在涂刷过程中,我们会使用专业的涂刷工具和技巧,确保色彩均匀覆盖。同时,会对涂刷表面进行处理,使其平整光滑,避免出现流坠、起皮等现象,以保证色彩的持久性和美观度。 民族风格色彩涂刷 材料性能检测指标 建筑材料物理性能 1)材料的密度应符合相关标准,保证其质量稳定性。材料的密度是衡量其质量的重要指标之一,符合相关标准的密度能够保证材料在使用过程中的质量稳定性。在选材时,我们会对材料的密度进行检测,确保其符合要求。密度过大或过小都可能会影响材料的性能和使用效果,因此严格控制密度是保证工程质量的重要环节。 2)材料的含水率应在允许范围内,防止因水分问题导致变形。材料的含水率过高会导致其在使用过程中发生变形、发霉等问题,影响其使用寿命和性能。在施工前,我们会对材料的含水率进行检测,对于含水率超出允许范围的材料,会进行干燥处理,使其达到标准要求。同时,在储存和使用过程中,会采取防潮措施,避免材料受潮。 3)材料的强度应满足设计要求,确保结构安全。材料的强度是保证结构安全的关键因素。在选材时,我们会根据设计要求选择强度合适的材料,并对其进行强度检测。只有强度满足设计要求的材料才能用于工程建设,以确保结构的安全性和可靠性。 装饰材料化学性能 1)装饰材料应符合环保标准,有害物质释放量应在规定范围内。随着人们对生活环境质量的要求不断提高,装饰材料的环保性能越来越受到关注。我们会选择符合环保标准的装饰材料,确保其有害物质释放量在规定范围内。这不仅能够保障人们的身体健康,还能营造一个舒适、健康的室内环境。 2)材料的耐腐蚀性应良好,延长使用寿命。装饰材料在使用过程中可能会受到各种化学物质的侵蚀,因此良好的耐腐蚀性是保证其使用寿命的重要因素。在选材时,我们会选择耐腐蚀性强的材料,并对其进行表面处理,以提高其耐腐蚀性能。这样可以减少材料的损坏和更换频率,降低维护成本。 3)材料的防火性能应达到相应等级,保障消防安全。消防安全是建筑工程的重要方面,装饰材料的防火性能直接关系到人们的生命财产安全。我们会选择防火性能达到相应等级的材料,并在施工过程中严格按照防火规范进行操作。这样可以有效地防止火灾的发生和蔓延,保障消防安全。 材料耐久性指标 1)材料的抗老化性能应良好,在长期使用中保持性能稳定。材料的抗老化性能直接影响到其使用寿命和性能稳定性。在长期使用过程中,材料可能会受到紫外线、氧化、温度变化等因素的影响而发生老化。我们会选择抗老化性能良好的材料,并采取相应的防护措施,以延长其使用寿命,保证其性能稳定。 2)材料的耐磨性应符合要求,适用于不同的使用环境。不同的使用环境对材料的耐磨性有不同的要求。在选择材料时,我们会根据具体的使用环境和要求,选择耐磨性符合要求的材料。例如,对于人流量较大的地面,我们会选择耐磨性高的地砖或地板,以保证其在长期使用过程中不会出现磨损和损坏。 3)材料的抗冻性应满足当地气候条件,防止因冻融破坏。在寒冷地区,材料的抗冻性是保证其质量和使用寿命的重要因素。我们会根据当地的气候条件,选择抗冻性良好的材料。同时,在施工过程中,会采取相应的防冻措施,如添加防冻剂等,以防止材料因冻融破坏而影响其性能。 质量通病防治方案 墙面开裂预防措施 材料质量把控 严格筛选水泥 选用安定性良好、强度符合要求的水泥,这是避免墙面因水泥质量问题而开裂的关键。水泥作为墙面抹灰的重要材料,其质量直接影响着墙面的稳定性和耐久性。在采购水泥时,会与信誉良好的供应商合作,确保所选用的水泥符合国家标准和工程要求。对进场的每一批水泥都进行严格检验,包括安定性、强度、凝结时间等各项指标的检测。只有各项指标都合格的水泥才会用于本项目施工,从源头上杜绝因水泥质量问题导致的墙面开裂隐患。 控制砂的含泥量 采用含泥量符合规定的砂对于保证墙面质量至关重要。砂的含泥量过高会严重影响砂浆的粘结性能,进而导致墙面开裂。为确保砂的质量,会对砂进行清洗和筛选处理。清洗过程可以去除砂中的杂质和泥土,筛选则能剔除过大颗粒,保证砂的粒度均匀。在砂的使用过程中,还会定期对其含泥量进行检测,确保其始终符合工程要求。只有使用质量均匀稳定的砂,才能保证砂浆的粘结性能,有效预防墙面开裂。 砂清洗筛选 施工工艺规范 基层处理到位 对墙面基层进行彻底清理是保证墙面质量的基础工作。基层表面的油污、灰尘、松散物等会影响基层与抹灰层之间的粘结力,从而导致空鼓和开裂。因此,在施工前会使用专业的清洁工具和方法,对墙面基层进行全面清理。清理完成后,还会对基层进行检查,确保其平整、坚实。对于不平整的基层,会进行修补和找平处理。为增强基层与抹灰层之间的粘结力,会在基层上涂刷界面剂。界面剂可以提高基层的粗糙度和吸水性,使抹灰层更好地与基层结合,有效防止墙面空鼓和开裂。 墙面基层清理 分层抹灰施工 抹灰时严格控制每层厚度是预防墙面开裂的重要措施。如果一次抹灰过厚,会导致砂浆在干燥过程中产生较大的收缩应力,从而引起墙面开裂。因此,会按照施工规范和设计要求,合理控制每层抹灰的厚度。每层抹灰之间会间隔适当时间,待前一层抹灰凝结后再进行下一层施工。在施工过程中,会安排专人对抹灰厚度和间隔时间进行监督和检查,确保施工质量。只有保证抹灰层的质量,才能有效预防墙面开裂。 分层抹灰施工 后期养护管理 及时浇水养护 抹灰完成后,及时对墙面进行浇水养护是防止墙面因水分蒸发过快而开裂的重要手段。墙面在干燥过程中,如果水分蒸发过快,会导致墙面收缩不均匀,从而引起开裂。因此,会根据天气情况和环境湿度,合理确定浇水次数和浇水量。在天气炎热、干燥时,会增加浇水次数;在阴雨天气时,则会减少浇水次数。养护时间不少于规定天数,确保墙面充分干燥和固化。通过及时浇水养护,可以保持墙面湿润,有效预防墙面开裂。 墙面浇水养护 避免外力撞击 在墙面养护期间,设置警示标识是避免人员和物体对墙面造成撞击和损坏的有效措施。墙面在养护期间,其强度尚未完全达到设计要求,此时受到外力撞击容易导致墙面开裂。因此,会在施工现场设置明显的警示标识,提醒施工人员和其他人员注意保护墙面。加强施工现场管理,规范施工操作,防止因施工不当导致墙面开裂。例如,在搬运材料和设备时,会采取防护措施,避免碰撞墙面。 饰面脱落控制方法 基层处理优化 彻底清洁基层 对墙面基层进行全面清洁是确保饰面与基层良好粘结的前提。基层表面的油污、灰尘、脱模剂等杂质会影响粘结剂的粘结效果,导致饰面脱落。因此,会使用专用的清洁剂和工具,对墙面基层进行彻底清洁。清洁完成后,会对基层进行检查,确保其干净整洁。对于基层存在的孔洞、裂缝等缺陷,会及时进行修补和处理。修补材料会选用与基层材质相匹配的材料,保证修补质量。通过彻底清洁和修补基层,可以为饰面安装提供良好的基础,有效防止饰面脱落。 增强基层粗糙度 采用拉毛、凿毛等方法增加基层表面的粗糙度,可以提高饰面与基层之间的粘结力。拉毛或凿毛的深度和间距应符合设计要求,保证饰面与基层的有效结合。在进行拉毛或凿毛施工时,会使用专业的工具和设备,确保施工质量。施工完成后,会对基层的粗糙度进行检测,确保其符合设计要求。通过增加基层粗糙度,可以增加粘结剂与基层的接触面积,提高粘结力,有效防止饰面脱落。 墙面基层拉毛 粘结材料选择 选用优质粘结剂 选用质量可靠、粘结性能良好的粘结剂是确保饰面与基层之间粘结牢固的关键。粘结剂的质量直接影响着饰面的安装质量和使用寿命。因此,会与知名品牌的粘结剂供应商合作,选用符合国家标准和工程要求的粘结剂。对粘结剂进行严格的质量检验,检查其各项性能指标是否符合标准要求。只有各项指标都合格的粘结剂才会用于本项目施工。通过选用优质粘结剂,可以为饰面安装提供可靠的保障,有效防止饰面脱落。 粘结剂质量检验 饰面质量检查 控制粘结剂用量 按照施工规范和产品说明书的要求,合理控制粘结剂的用量是保证粘结效果的重要措施。粘结剂用量过多会导致浪费和污染,用量过少则会影响粘结强度,导致饰面脱落。因此,会安排专业的施工人员,按照规定的用量进行粘结剂的涂抹。在涂抹粘结剂时,会使用专用的工具,确保涂抹均匀、饱满。涂抹完成后,会对粘结剂的用量进行检查,确保其符合要求。通过合理控制粘结剂用量,可以保证饰面与基层之间的粘结面积和粘结强度,有效防止饰面脱落。 施工过程监督 规范饰面安装 在安装饰面时,严格按照施工工艺和操作规程进行操作是保证饰面平整度和垂直度的关键。饰面的平整度和垂直度直接影响着装饰效果和使用安全。因此,会安排专业的施工人员进行饰面安装。施工人员会使用水平仪、经纬仪等专业工具,确保饰面的平整度和垂直度符合设计要求。相邻饰面之间的拼接应紧密、平整,避免出现缝隙过大或高低不平的现象。在拼接过程中,会使用专用的拼接工具和材料,确保拼接质量。通过规范饰面安装,可以保证饰面的安装质量,有效防止饰面脱落。 加强质量检查 在施工过程中,加强对饰面安装质量的检查是及时发现和纠正问题的重要手段。会安排专人对饰面安装质量进行定期检查。检查内容包括饰面的平整度、垂直度、拼接质量、粘结强度等。对于检查中发现的问题,会及时要求施工人员进行整改。对已安装完成的饰面进行定期检查,观察是否有松动、脱落等迹象。如有问题,会及时采取措施进行处理。通过加强质量检查,可以保证饰面的安装质量,有效防止饰面脱落。 安全管理体系与措施 施工安全管理制度 高空作业防护规程 防护设备配备 为切实保障高空作业人员的安全,我公司将为高空作业人员配备合格的安全带、安全绳等防护设备,这些防护设备均经过严格的质量检测,确保其可靠性和安全性。同时,在作业区域周边设置防护栏杆,防护栏杆的高度严格符合国家标准要求,能够有效防止人员坠落。此外,还将配备必要的安全网,安全网具有高强度和良好的柔韧性,可对可能发生的物体坠落进行有效拦截,避免对下方人员和设备造成伤害。 高空作业防护栏杆 作业过程管理 管理事项 具体要求 人员资质 高空作业人员必须持证上岗,严格遵守操作规程,确保具备相应的专业技能和安全意识。 设备检查 作业前对防护设备进行全面检查,包括安全带、安全绳、防护栏杆等,确认完好后方可使用。 天气条件 在恶劣天气条件下,如大风、暴雨等,禁止进行高空作业,以避免发生意外事故。 现场监护 设置专人进行现场监护,监护人员应具备丰富的经验和敏锐的观察力,及时发现和纠正不安全行为。 临时用电安全标准 用电系统设置 本项目临时用电系统将采用TN-S系统,做到“三级配电、两级保护”,确保用电安全。配电箱、开关箱均应符合相关标准,具有漏电保护功能,能够在发生漏电时及时切断电源,保障人员和设备的安全。电线电缆应绝缘良好,无破损、老化现象,避免因电线电缆故障引发电气事故。同时,将对用电系统进行定期检查和维护,确保其始终处于良好的运行状态。 用电操作规范 操作规范 具体内容 人员资质 电工必须持证上岗,严禁非电工人员进行电气作业,以确保操作的专业性和安全性。 设备维护 定期对用电设备和线路进行检查、维护,包括检查设备的运行状况、线路的连接情况等,确保其正常运行。 用电安全 严禁私拉乱接电线,严禁使用不合格的电气设备,避免因违规用电引发火灾、触电等事故。 检修警示 在停电检修时,必须悬挂“有人工作,禁止合闸”的警示标志,防止他人误操作导致事故发生。 脚手架搭设规范 材料质量要求 脚手架钢管应采用符合国家标准的材质,具有足够的强度和韧性,无裂缝、变形等缺陷。扣件应具有足够的强度和稳定性,与钢管的贴合面应良好,能够确保脚手架的整体结构稳定。脚手板应...
桦甸市永吉街道红升村阿妈妮民宿项目(一期)投标方案.docx
下载提示

1.本文档仅提供部分内容试读;

2.支付并下载文件,享受无限制查看;

3.本网站所提供的标准文本仅供个人学习、研究之用,未经授权,严禁复制、发行、汇编、翻译或网络传播等,侵权必究;

4.左侧添加客服微信获取帮助;

5.本文为word版本,可以直接复制编辑使用。


这个人很懒,什么都没留下
未认证用户 查看用户
该文档于 上传
推荐文档
×
精品标书制作
百人专家团队
擅长领域:
工程标 服务标 采购标
16852
已服务主
2892
中标量
1765
平台标师
扫码添加客服
客服二维码
咨询热线:192 3288 5147
公众号
微信客服
客服