文库 服务类投标方案 维保服务

全省固定站移动站设备维修维护服务投标方案.docx

DOCX   722页   下载226   2025-09-02   浏览48   收藏31   点赞359   评分-   419584字   158.00

AI慧写标书

十分钟千页标书高效生成

温馨提示:当前文档最多只能预览 15 页,若文档总页数超出了 15 页,请下载原文档以浏览全部内容。
全省固定站移动站设备维修维护服务投标方案.docx 第1页
全省固定站移动站设备维修维护服务投标方案.docx 第2页
全省固定站移动站设备维修维护服务投标方案.docx 第3页
全省固定站移动站设备维修维护服务投标方案.docx 第4页
全省固定站移动站设备维修维护服务投标方案.docx 第5页
全省固定站移动站设备维修维护服务投标方案.docx 第6页
全省固定站移动站设备维修维护服务投标方案.docx 第7页
全省固定站移动站设备维修维护服务投标方案.docx 第8页
全省固定站移动站设备维修维护服务投标方案.docx 第9页
全省固定站移动站设备维修维护服务投标方案.docx 第10页
全省固定站移动站设备维修维护服务投标方案.docx 第11页
全省固定站移动站设备维修维护服务投标方案.docx 第12页
全省固定站移动站设备维修维护服务投标方案.docx 第13页
全省固定站移动站设备维修维护服务投标方案.docx 第14页
全省固定站移动站设备维修维护服务投标方案.docx 第15页
剩余707页未读, 下载浏览全部

开通会员, 优惠多多

6重权益等你来

首次半价下载
折扣特惠
上传高收益
特权文档
AI慧写优惠
专属客服
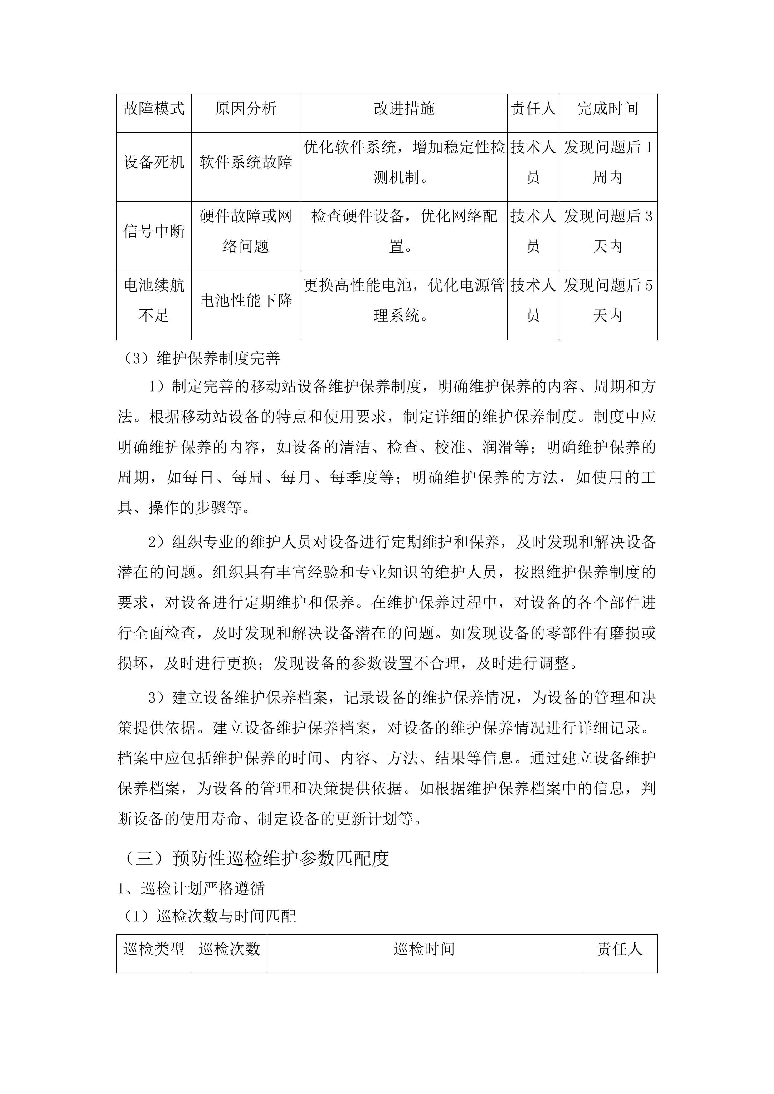
全省固定站移动站设备维修维护服务投标方案 第一章 技术方案 5 第一节 技术参数响应 5 一、 无线电监测设施技术指标对照 5 二、 ★号条款重点响应内容 23 第二节 技术方案完整性 46 一、 无线电监测设施维护方案说明 46 二、 技术标准适用性分析 62 第三节 技术缺陷控制 84 一、 技术描述一致性保障 84 二、 无线电监测设施技术风险防控 97 第四节 技术正偏离说明 108 一、 监测设施维护服务优化指标 108 二、 正偏离技术证明材料 131 第五节 技术负偏离处理 146 一、 无线电监测设施技术参数保障 146 二、 潜在技术风险预控机制 159 第二章 服务方案 173 第一节 巡检方案 173 一、 定期巡检服务安排 173 二、 巡检实施规范要求 185 第二节 维修维护方案 197 一、 故障设备维修流程 197 二、 突发故障应急处理 207 第三节 设备维护技术培训方案 224 一、 现场维护技能培训 224 二、 多元化培训实施方式 241 第四节 应急保障服务方案 254 一、 全天候应急响应机制 255 二、 应急保障资源配置 263 第五节 伴随保障方案 281 一、 重大活动保障安排 281 二、 保障任务实施规范 291 第六节 协助维护方案 301 一、 非承建设备维护服务 301 二、 协助维护过程管理 316 第三章 质量保障措施 324 第一节 服务质量管理体系 324 一、 维修维护服务流程规范 324 二、 质量控制节点设置 337 三、 质量管理岗位职责 346 第二节 维修维护产品质量保障措施 362 一、 维修配件质量管控 362 二、 工具设备管理规范 377 三、 维修作业指导体系 395 第三节 维修产品测试体系和测试能力证明 408 一、 测试流程标准制定 408 二、 测试设备资源配置 427 三、 测试人员资质认证 442 第四节 安全保障措施 461 一、 设备运输安全管理 461 二、 现场作业安全规范 470 三、 高空作业安全保障 484 四、 应急预案体系建设 490 第四章 人员管理方案 502 第一节 人员组织架构 502 一、 项目负责人配置 502 二、 技术工程师团队 524 三、 巡检维修人员配置 545 第二节 岗位职责说明 560 一、 项目负责人职责 560 二、 技术工程师职责 582 三、 巡检维修人员职责 599 第三节 人员培训方案 621 一、 岗前培训体系 621 二、 技术提升培训 635 三、 安全专项培训 649 第五章 人力资源服务方案 659 第一节 服务人员技术力量 659 一、 人员配置结构 659 二、 人员资质证明材料 673 第二节 人员资质保障措施 680 一、 资质审核管理机制 680 二、 能力持续保障方案 693 三、 健康状况管理要求 711 技术方案 技术参数响应 无线电监测设施技术指标对照 固定站设备关键性技术条款响应 关键指标严格遵循 信号监测精度达标 1)采用高精度的信号监测传感器和先进的信号处理算法,确保固定站设备对无线电信号的监测精度达到招标文件的要求。通过优化传感器的布局和参数设置,提高信号采集的准确性和稳定性。同时,运用先进的信号处理算法对采集到的信号进行实时分析和处理,进一步提高监测精度。 2)定期对信号监测设备进行校准和调试,保证监测数据的准确性和可靠性。制定详细的校准计划,按照规定的周期对设备进行校准,并记录校准结果。在调试过程中,对设备的各项参数进行精细调整,确保设备处于最佳工作状态。 3)建立信号监测数据的质量控制体系,对监测数据进行实时分析和评估,及时发现和解决监测过程中出现的问题。通过设置数据质量指标和阈值,对监测数据进行实时监测和判断。一旦发现数据异常,立即进行排查和处理,确保监测数据的准确性和可靠性。 信号监测传感器 数据传输稳定可靠 1)采用高速稳定的网络传输技术,确保固定站设备与监测中心之间的数据传输实时、准确、稳定。选用优质的网络设备和传输线路,提高网络传输的速度和稳定性。同时,采用冗余备份的网络架构,当主传输线路出现故障时,能够自动切换到备用线路,保证数据传输的连续性。 2)建立数据传输备份机制,当主传输线路出现故障时,能够自动切换到备用线路,保证数据传输的连续性。对备份线路进行定期测试和维护,确保其正常运行。同时,建立数据缓存机制,在传输中断时临时存储数据,待线路恢复后再进行传输,避免数据丢失。 3)对数据传输过程进行加密处理,防止数据在传输过程中被窃取或篡改,保障数据的安全性。采用先进的加密算法对传输的数据进行加密,确保只有授权的人员能够解密和访问数据。同时,对加密密钥进行严格管理,定期更换密钥,提高数据的安全性。 设备使用寿命保障 1)选用优质的硬件材料和零部件,提高固定站设备的耐用性和可靠性,延长设备的使用寿命。对硬件材料和零部件进行严格的质量检测和筛选,选用具有良好性能和可靠性的产品。同时,优化设备的设计和制造工艺,提高设备的整体质量和稳定性。 2)建立完善的设备维护保养制度,定期对设备进行检查、清洁、润滑等维护工作,及时发现和解决设备潜在的问题。制定详细的维护保养计划,按照规定的周期对设备进行维护保养。在维护过程中,对设备的各个部件进行全面检查,及时发现和更换磨损或损坏的部件。 3)提供设备的升级和改造服务,根据技术发展和实际需求,对设备进行性能提升和功能扩展,延长设备的使用寿命。密切关注行业技术发展动态,及时引入新的技术和理念,对设备进行升级和改造。同时,与设备制造商保持密切合作,获取最新的技术支持和服务。 备用零部件 技术方案精准适配 技术措施针对性强 根据固定站设备的特点和关键性技术条款的要求,制定了一系列具体的技术措施。以下是详细说明: 技术措施 具体内容 责任人 时间节点 设备安装调试方法 按照技术规范进行设备的安装和调试,确保设备正常运行。 技术人员 合同签订后1周内 运行参数设置 根据设备的性能和使用要求,设置合理的运行参数。 技术人员 设备安装调试完成后 故障诊断和处理流程 建立完善的故障诊断和处理流程,及时解决设备故障。 技术人员 随时 质量控制措施严格 1)建立严格的质量控制体系,对固定站设备的设计、制造、安装、调试、运行等全过程进行质量监控,确保每一个环节都符合关键性技术条款的要求。制定详细的质量控制计划,明确各个环节的质量标准和控制方法。在设计阶段,对设计方案进行严格审核,确保设计符合技术要求。在制造阶段,对原材料和零部件进行严格检验,对制造过程进行全程监控。在安装调试阶段,对设备的安装质量进行严格检查,对调试结果进行严格评估。在运行阶段,对设备的运行状态进行实时监测,及时发现和解决质量问题。 2)制定质量检验标准和检验方法,对设备的各项性能指标进行严格检验,不合格的设备坚决不予使用。根据技术要求和相关标准,制定详细的质量检验标准和检验方法。对设备的各项性能指标进行全面检验,包括信号监测精度、数据传输稳定性、设备可靠性等。对检验结果进行严格评估,不合格的设备坚决不予使用。 3)对质量控制过程中发现的问题及时进行整改,确保设备的质量稳定可靠。建立质量问题整改机制,对质量控制过程中发现的问题及时进行分析和研究,制定切实可行的整改措施。组织技术人员对问题进行整改,确保整改工作的及时性和有效性。对整改后的设备进行重新检验,直到设备符合质量标准为止。 方案评审优化完善 1)组织行业专家对技术方案进行评审,听取专家的意见和建议,对技术方案进行优化和完善。邀请具有丰富经验和专业知识的行业专家对技术方案进行评审,专家们从技术可行性、经济性、安全性等方面对方案进行全面评估,并提出宝贵的意见和建议。根据专家的意见和建议,对技术方案进行深入分析和研究,找出方案中存在的问题和不足之处,并进行针对性的优化和完善。 2)根据专家的评审意见,对技术方案中的不足之处进行修改和补充,确保技术方案的科学性和合理性。对专家提出的意见和建议进行认真梳理和总结,制定详细的修改和补充计划。组织技术人员对技术方案进行修改和补充,确保方案的科学性和合理性。在修改和补充过程中,充分考虑技术的可行性和经济性,确保方案能够在实际应用中得到有效实施。 3)将优化后的技术方案提交给采购方审核,经采购方同意后实施。将优化后的技术方案以正式文件的形式提交给采购方审核,采购方对方案进行全面审查,重点审查方案的技术可行性、经济性、安全性等方面。在审核过程中,采购方可能会提出一些修改意见和建议,根据采购方的意见和建议,对技术方案进行进一步的修改和完善,直到采购方同意为止。经采购方同意后,按照技术方案组织实施。 测试验证确保达标 测试方案全面详细 1)根据固定站设备的关键性技术条款要求,制定全面详细的测试方案,涵盖设备的各项性能指标和功能。对关键性技术条款进行深入分析和研究,明确设备的各项性能指标和功能要求。根据这些要求,制定详细的测试方案,包括测试项目、测试方法、测试设备、测试环境等。测试项目应涵盖设备的所有性能指标和功能,确保测试的全面性。测试方法应科学合理,能够准确地测量设备的性能指标和功能。测试设备应具备相应的精度和可靠性,能够满足测试要求。测试环境应模拟实际使用环境,确保测试结果的真实性和可靠性。 2)明确测试项目的具体内容和测试方法,确保测试结果的准确性和可靠性。对每个测试项目进行详细的描述,包括测试的目的、测试的步骤、测试的条件、测试的数据记录和处理方法等。在测试过程中,严格按照测试方法进行操作,确保测试结果的准确性和可靠性。同时,对测试数据进行实时分析和评估,及时发现和解决测试过程中出现的问题。 3)对测试方案进行审核和批准,确保测试方案的科学性和合理性。组织专业的技术人员对测试方案进行审核,审核的内容包括测试方案的完整性、科学性、合理性、可行性等。根据审核意见,对测试方案进行进一步的修改和完善,直到审核通过为止。经审核通过的测试方案,报采购方批准后实施。 测试过程严格规范 1)按照测试方案的要求,对固定站设备进行严格的测试,确保测试过程的规范性和公正性。在测试前,对测试设备和测试环境进行检查和调试,确保测试设备正常运行,测试环境符合测试要求。在测试过程中,严格按照测试方案的步骤和要求进行操作,确保测试过程的规范性和公正性。同时,对测试数据进行实时记录和分析,确保测试数据的准确性和可靠性。 2)对测试数据进行实时记录和分析,及时发现和解决测试过程中出现的问题。建立完善的测试数据记录和管理系统,对测试数据进行实时记录和存储。在测试过程中,对测试数据进行实时分析和评估,及时发现和解决测试过程中出现的问题。如果发现测试数据异常,及时对测试设备和测试环境进行检查和调试,确保测试数据的准确性和可靠性。 3)对测试结果进行评估和总结,形成测试报告,作为设备交付使用的依据。在测试结束后,对测试结果进行全面的评估和总结,分析设备的性能指标和功能是否符合要求。根据评估结果,形成详细的测试报告,报告中应包括测试的目的、测试的项目、测试的方法、测试的结果、测试的结论等内容。测试报告作为设备交付使用的依据,提交给采购方审核。 问题整改及时有效 问题描述 整改措施 责任人 整改时间 信号监测精度不达标 对信号监测传感器进行校准和调试,优化信号处理算法。 技术人员 发现问题后3天内 数据传输不稳定 检查网络传输线路和设备,优化网络配置。 技术人员 发现问题后2天内 设备可靠性不足 对设备进行全面检查和维护,更换老化的零部件。 技术人员 发现问题后5天内 移动站设备性能指标满足情况 性能指标全面匹配 指标分析精准对应 1)仔细研究招标文件中对移动站设备的性能指标要求,进行详细的指标分析。对招标文件中的性能指标要求进行逐条梳理和分析,明确各项指标的具体含义和要求。同时,对设备的实际性能指标进行全面了解和掌握,为后续的对比分析做好准备。 2)将分析结果与设备的实际性能指标进行对比,找出差异并进行调整。将分析得到的指标要求与设备的实际性能指标进行一一对比,找出存在的差异。对于存在差异的指标,进行深入分析和研究,找出原因,并制定相应的调整措施。通过调整设备的参数、优化设备的性能等方式,使设备的实际性能指标符合招标文件的要求。 3)确保设备的每一项性能指标都能准确对应招标文件的要求,不存在遗漏或偏差。对设备的各项性能指标进行全面检查和验证,确保每一项指标都能准确对应招标文件的要求。在检查过程中,严格按照招标文件的要求进行操作,确保检查的准确性和公正性。同时,对检查结果进行记录和存档,以备后续查询和参考。 选材工艺严格控制 1)根据移动站设备的性能指标要求,选用高品质的材料和先进的制造工艺,确保设备的性能稳定可靠。对移动站设备的性能指标要求进行深入分析和研究,明确设备对材料和工艺的要求。根据这些要求,选用高品质的材料和先进的制造工艺,确保设备的性能稳定可靠。在选材过程中,对材料的质量进行严格检验,对材料的性能进行全面评估。在制造过程中,采用先进的制造工艺,对制造过程进行全程监控,确保设备的制造质量。 2)对材料的质量进行严格检验,对制造工艺进行全程监控,保证设备的性能达到规定标准。建立完善的材料检验和质量控制体系,对采购的材料进行严格检验,确保材料的质量符合要求。在制造过程中,对每一个环节进行全程监控,确保制造工艺的严格执行。同时,对制造过程中的关键参数进行实时监测和控制,确保设备的性能达到规定标准。 3)建立材料和工艺的质量追溯体系,对出现的质量问题能够及时追溯和处理。建立完善的材料和工艺质量追溯体系,对每一批材料和每一个制造环节进行详细记录。一旦出现质量问题,能够通过追溯体系快速查找问题的根源,并采取相应的措施进行处理。同时,对质量问题进行分析和总结,不断改进材料和工艺,提高设备的质量和可靠性。 性能监测实时评估 1)建立移动站设备的性能监测系统,对设备的各项性能指标进行实时监测。选用先进的监测设备和技术,建立完善的性能监测系统。该系统能够实时采集设备的各项性能指标数据,并将数据传输到监测中心进行分析和处理。通过实时监测,及时发现设备性能指标的变化趋势,为设备的维护和管理提供依据。 2)定期对监测数据进行分析和评估,及时发现设备性能指标的变化趋势。制定详细的监测数据分析和评估计划,定期对监测数据进行分析和评估。通过对监测数据的分析,及时发现设备性能指标的变化趋势,判断设备是否存在潜在的问题。同时,对分析结果进行总结和报告,为设备的维护和管理提供决策支持。 3)根据评估结果,及时采取相应的措施进行调整和优化,确保设备的性能始终满足要求。根据监测数据分析和评估的结果,及时采取相应的措施进行调整和优化。如果发现设备的性能指标出现下降趋势,及时对设备进行维护和保养,调整设备的参数,优化设备的性能。如果发现设备存在潜在的问题,及时进行检修和更换零部件,确保设备的正常运行。 功能实现符合要求 功能测试全面覆盖 1)制定详细的功能测试方案,对移动站设备的每一项功能进行全面测试。对移动站设备的各项功能进行全面梳理和分析,明确每一项功能的具体要求和测试方法。根据这些要求和方法,制定详细的功能测试方案。测试方案应包括测试的项目、测试的步骤、测试的条件、测试的预期结果等内容,确保测试的全面性和准确性。 2)模拟各种实际使用场景,对设备的功能进行测试,确保功能在不同情况下都能正常实现。在测试过程中,模拟各种实际使用场景,如不同的环境条件、不同的工作模式等,对设备的功能进行全面测试。通过模拟实际使用场景,检验设备在不同情况下的功能实现情况,确保设备的功能在各种实际使用场景下都能正常实现。 3)对测试过程中发现的功能问题及时进行修复和优化,保证功能的稳定性和可靠性。在测试过程中,对发现的功能问题进行及时记录和分析,找出问题的原因,并制定相应的修复和优化措施。通过修复和优化措施,解决功能问题,提高设备的功能稳定性和可靠性。同时,对修复和优化后的功能进行再次测试,确保功能问题得到彻底解决。 特殊功能专项实现 1)对于移动站设备的特殊功能要求,组织专业的技术团队进行研究和开发。针对移动站设备的特殊功能要求,组织具有丰富经验和专业知识的技术团队进行研究和开发。技术团队对特殊功能要求进行深入分析和研究,制定详细的开发方案。在开发过程中,采用先进的技术和方法,确保特殊功能的实现。 2)制定专门的实现方案,明确特殊功能的实现方法和技术路线。根据特殊功能的要求和开发方案,制定专门的实现方案。实现方案应明确特殊功能的实现方法、技术路线、开发进度等内容,确保特殊功能的开发工作有序进行。同时,对实现方案进行评审和优化,确保方案的可行性和有效性。 3)对特殊功能进行测试和验证,确保其符合招标文件的要求。在特殊功能开发完成后,对其进行全面的测试和验证。测试和验证的内容包括特殊功能的功能实现情况、性能指标、稳定性等方面。通过测试和验证,确保特殊功能符合招标文件的要求。同时,对测试和验证过程中发现的问题进行及时整改和优化,确保特殊功能的质量和可靠性。 功能优化持续改进 1)根据用户的反馈和实际使用情况,对移动站设备的功能进行持续优化和改进。建立用户反馈机制,及时收集用户的反馈意见和建议。对用户的反馈意见和建议进行分析和研究,找出设备功能存在的问题和不足之处。根据分析结果,制定相应的优化和改进措施,对设备的功能进行持续优化和改进。 2)关注行业技术发展动态,及时引入新的技术和理念,提升设备的功能水平。密切关注行业技术发展动态,及时了解和掌握新的技术和理念。根据行业技术发展趋势,对设备的功能进行评估和分析,找出可以引入新技术和新理念的地方。通过引入新的技术和理念,提升设备的功能水平,使设备具有更强的竞争力。 3)定期对设备的功能进行评估和总结,制定功能优化计划,不断提高设备的用户体验。定期对设备的功能进行全面评估和总结,分析设备功能的优势和不足。根据评估和总结的结果,制定功能优化计划。功能优化计划应包括优化的目标、优化的内容、优化的措施、优化的时间安排等内容。通过实施功能优化计划,不断提高设备的功能水平和用户体验。 稳定性与可靠性保障 环境适应性测试 1)模拟各种复杂的环境条件,对移动站设备进行环境适应性测试。建立环境模拟实验室,模拟高温、低温、潮湿、沙尘等各种复杂的环境条件。在环境模拟实验室中,对移动站设备进行长时间的测试,检验设备在不同环境条件下的性能和稳定性。 2)测试设备在高温、低温、潮湿、沙尘等环境下的性能和稳定性,确保设备能够适应不同的工作环境。在测试过程中,对设备的各项性能指标进行实时监测和记录,如设备的工作温度、工作湿度、信号强度、数据传输稳定性等。通过对测试数据的分析和评估,判断设备在不同环境条件下的性能和稳定性是否符合要求。 3)根据测试结果,对设备进行改进和优化,提高设备的环境适应性。如果测试结果表明设备在某些环境条件下的性能和稳定性不符合要求,对设备进行改进和优化。通过改进设备的散热设计、防潮设计、防尘设计等,提高设备的环境适应性。同时,对改进和优化后的设备进行再次测试,确保设备在各种复杂环境条件下都能正常运行。 环境模拟实验室 可靠性评估与改进 故障模式 原因分析 改进措施 责任人 完成时间 设备死机 软件系统故障 优化软件系统,增加稳定性检测机制。 技术人员 发现问题后1周内 信号中断 硬件故障或网络问题 检查硬件设备,优化网络配置。 技术人员 发现问题后3天内 电池续航不足 电池性能下降 更换高性能电池,优化电源管理系统。 技术人员 发现问题后5天内 维护保养制度完善 1)制定完善的移动站设备维护保养制度,明确维护保养的内容、周期和方法。根据移动站设备的特点和使用要求,制定详细的维护保养制度。制度中应明确维护保养的内容,如设备的清洁、检查、校准、润滑等;明确维护保养的周期,如每日、每周、每月、每季度等;明确维护保养的方法,如使用的工具、操作的步骤等。 2)组织专业的维护人员对设备进行定期维护和保养,及时发现和解决设备潜在的问题。组织具有丰富经验和专业知识的维护人员,按照维护保养制度的要求,对设备进行定期维护和保养。在维护保养过程中,对设备的各个部件进行全面检查,及时发现和解决设备潜在的问题。如发现设备的零部件有磨损或损坏,及时进行更换;发现设备的参数设置不合理,及时进行调整。 3)建立设备维护保养档案,记录设备的维护保养情况,为设备的管理和决策提供依据。建立设备维护保养档案,对设备的维护保养情况进行详细记录。档案中应包括维护保养的时间、内容、方法、结果等信息。通过建立设备维护保养档案,为设备的管理和决策提供依据。如根据维护保养档案中的信息,判断设备的使用寿命、制定设备的更新计划等。 预防性巡检维护参数匹配度 巡检计划严格遵循 巡检次数与时间匹配 巡检类型 巡检次数 巡检时间 责任人 定期巡检 2次 根据设备运行周期和使用情况合理安排 巡检人员 线上巡检 2次 根据设备运行周期和使用情况合理安排 巡检人员 巡检方式科学合理 巡检方式 具体内容 优点 适用范围 现场检查 巡检人员到设备现场进行实地检查。 能够直接观察设备的运行状态,发现潜在问题。 适用于各种设备 线上监测 通过网络远程监测设备的运行数据。 能够实时获取设备的运行数据,及时发现异常情况。 适用于具备远程监测功能的设备 巡检计划动态调整 调整依据 调整内容 责任人 调整时间 设备运行状况 增加或减少巡检次数和频率 巡检负责人 发现设备运行异常后及时调整 巡检结果 优化巡检路线和方法 巡检负责人 每次巡检结束后总结调整 维护标准精准落实 维护参数严格把控 维护参数 控制标准 监测方法 责任人 维护时间 按照规定的周期进行维护 记录维护时间 维护人员 维护内容 按照技术规范进行维护 检查维护记录 维护人员 维护工具 使用符合要求的工具 检查工具的性能和状态 维护人员 维护过程规范记录 1)对预防性维护工作的每一个环节进行详细记录,包括维护时间、维护人员、维护内容、维护结果等。建立完善的维护记录管理制度,要求维护人员在维护过程中及时、准确地记录每一个环节的信息。记录的信息应包括维护的具体时间、参与维护的人员姓名、维护的具体内容、维护过程中发现的问题及处理结果等。 2)采用信息化手段对维护记录进行管理,提高记录的准确性和可查询性。利用信息化管理系统,对维护记录进行电子化管理。信息化管理系统应具备记录录入、查询、统计、分析等功能,方便对维护记录进行管理和使用。通过信息化手段,提高维护记录的准确性和可查询性,为设备的维护和管理提供有力支持。 3)对维护记录进行定期分析和总结,为设备的维护和管理提供依据。定期对维护记录进行分析和总结,通过对维护记录的分析,了解设备的维护情况和运行状态,发现设备存在的潜在问题和薄弱环节。根据分析和总结的结果,制定相应的维护计划和改进措施,为设备的维护和管理提供科学依据。 维护结果评估验收 1)制定维护结果评估标准和验收方法,对维护工作的效果进行评估和验收。根据设备的技术要求和使用要求,制定详细的维护结果评估标准和验收方法。评估标准应包括设备的性能指标、功能实现情况、可靠性等方面的要求。验收方法应明确验收的流程、验收的内容、验收的标准等。 2)邀请专业的技术人员对维护结果进行评估,确保维护工作达到预期效果。邀请具有丰富经验和专业知识的技术人员对维护结果进行评估。技术人员应按照评估标准和验收方法,对维护工作的效果进行全面评估。评估过程中,应严格按照标准和方法进行操作,确保评估结果的准确性和公正性。 3)对未达到评估标准的维护工作及时进行整改,直到验收合格为止。如果维护工作未达到评估标准,对存在的问题进行及时整改。整改过程中,应制定详细的整改计划,明确整改的措施、责任人、时间节点等。整改完成后,再次进行评估和验收,直到维护工作达到评估标准为止。 问题上报与处理及时 问题发现准确及时 1)巡检人员具备专业的技术知识和丰富的实践经验,能够准确及时地发现设备存在的问题和缺陷。对巡检人员进行专业培训和考核,提高其技术水平和实践能力。巡检人员应熟悉设备的工作原理、性能指标、操作方法等,能够通过观察、听声音、测量等方式,准确及时地发现设备存在的问题和缺陷。 2)采用先进的检测设备和技术手段,提高问题发现的准确性和及时性。配备先进的检测设备和技术手段,如红外热成像仪、振动测试仪、超声波检测仪等,对设备进行全面检测。通过先进的检测设备和技术手段,能够及时发现设备内部的潜在问题和缺陷,提高问题发现的准确性和及时性。 3)对巡检人员进行定期培训和考核,提高其问题发现的能力和水平。定期组织巡检人员进行培训和考核,培训内容包括设备的新技术、新方法、新问题等。通过培训和考核,不断提高巡检人员的问题发现能力和水平,确保巡检工作的质量和效果。 红外热成像仪 振动测试仪 超声波检测仪 上报流程清晰规范 1)建立清晰规范的问题上报流程,明确问题上报的渠道、方式和时间要求。制定详细的问题上报流程,明确问题上报的渠道,如电话、邮件、报告等;明确问题上报的方式,如口头汇报、书面报告等;明确问题上报的时间要求,如发现问题后立即上报、在规定的时间内上报等。 2)要求巡检人员及时将发现的问题上报给相关部门和人员,确保问题得到及时处理。要求巡检人员严格按照问题上报流程,及时将发现的问题上报给相关部门和人员。相关部门和人员应及时对上报的问题进行处理,确保问题得到及时解决。 3)对问题上报情况进行监督和检查,确保上报流程的严格执行。建立问题上报监督和检查机制,定期对问题上报情况进行监督和检查。对未按照上报流程上报问题的巡检人员进行批评教育和处罚,确保上报流程的严格执行。 问题处理跟踪反馈 1)对上报的问题进行分类和分析,制定相应的处理方案。对上报的问题进行分类和分析,根据问题的性质、严重程度、影响范围等因素,将问题分为不同的类别。针对不同类别的问题,制定相应的处理方案。处理方案应包括处理的措施、责任人、时间节点等内容。 2)明确问题处理的责任人和时间节点,确保问题得到及时处理。在处理方案中,明确问题处理的责任人,要求责任人按照处理方案的要求,及时处理问题。同时,明确问题处理的时间节点,对问题处理的进度进行跟踪和监督,确保问题得到及时处理。 3)对问题的处理情况进行跟踪和反馈,及时向相关部门和人员通报处理结果。建立问题处理跟踪和反馈机制,对问题的处理情况进行实时跟踪和反馈。及时向相关部门和人员通报问题的处理结果,让相关部门和人员了解问题的处理情况。同时,对处理结果进行评估和总结,为今后的问题处理提供经验和参考。 故障处理响应速度技术要求 快速响应机制建立 咨询服务全天候保障 1)安排专业的技术人员提供7*24小时电话咨询服务,确保用户在任何时间都能得到及时的技术支持。组建专业的技术咨询团队,安排技术人员轮流值班,提供7*24小时电话咨询服务。技术人员应具备丰富的专业知识和实践经验,能够及时解答用户的技术问题。 2)对咨询服务人员进行专业培训,提高其故障诊断和处理能力。定期组织咨询服务人员进行专业培训,培训内容包括设备的故障诊断方法、处理技巧、应急措施等。通过培训,提高咨询服务人员的故障诊断和处理能力,确保能够及时有效地解决用户的问题。 3)建立咨询服务记录档案,对用户的咨询问题和处理结果进行记录和分析。建立咨询服务记录档案,对用户的咨询问题和处理结果进行详细记录。定期对咨询服务记录进行分析和总结,了解用户的需求和问题特点,为改进咨询服务提供依据。 响应流程明确高效 1)制定明确高效的故障响应流程,包括故障接收、故障评估、解决方案制定、人员派遣等环节。对故障响应流程进行详细梳理和分析,明确各个环节的具体要求和操作方法。制定详细的故障响应流程文件,确保流程的明确性和可操作性。 2)对响应流程进行优化和简化,提高响应速度和效率。对故障响应流程进行不断优化和简化,去除不必要的环节和繁琐的操作,提高响应速度和效率。同时,利用信息化手段,实现故障响应流程的自动化和智能化,进一步提高响应速度和效率。 3)明确各环节的责任人和时间要求,确保流程的严格执行。在故障响应流程中,明确各个环节的责任人,要求责任人按照流程的要求,及时完成各项工作。同时,明确各个环节的时间要求,对流程的执行进度进行跟踪和监督,确保流程的严格执行。 应急演练提升能力 演练场景 演练目的 演练时间 责任人 设备死机故障 检验团队的应急处理能力,提高故障解决速度。 每季度一次 演练负责人 信号中断故障 检验团队的协同配合能力,确保故障及时修复。 每半年一次 演练负责人 电源故障 检验团队的应急供电能力,保障设备正常运行。 每年一次 演练负责人 远程指导及时有效 远程诊断技术先进 远程诊断技术 技术特点 应用范围 优势 远程监控系统 实时监测设备的运行状态和参数。 适用于各种具备远程监控功能的设备 能够及时发现设备的异常情况,提高故障诊断的准确性。 远程协助软件 通过网络远程控制设备,进行故障诊断和修复。 适用于软件系统故障和部分硬件故障 能够快速解决故障,减少现场维修时间。 大数据分析技术 对设备的运行数据进行分析和挖掘,预测设备故障。 适用于长期运行的设备 能够提前发现潜在故障,采取预防措施。 知识库案例库完善 1)建立完善的远程指导知识库和案例库,收集和整理常见故障的解决方案和处理案例。组织专业的技术人员对常见故障的解决方案和处理案例进行收集和整理,建立完善的远程指导知识库和案例库。知识库和案例库应包括故障的描述、原因分析、解决方案、处理步骤等内容,方便咨询服务人员查询和使用。 2)定期对知识库和案例库进行更新和维护,确保其内容的准确性和实用性。随着设备技术的不断发展和故障类型的不断变化,定期对知识库和案例库进行更新和维护。及时添加新的故障案例和解决方案,删除过时的内容,确保知识库和案例库的内容准确、实用。 3)为客户服务人员提供便捷的查询和使用接口,提高其解决问题的能力。开发专门的知识库和案例库查询系统,为客户服务人员提供便捷的查询和使用接口。客户服务人员可以通过关键词搜索、分类浏览等方式,快速找到所需的故障解决方案和处理案例,提高解决问题的能力。 指导效果评估改进 1)对远程指导的效果进行评估和分析,统计故障解决的成功率和用户满意度。建立远程指导效果评估机制,定期对远程指导的效果进行评估和分析。通过统计故障解决的成功率和用户满意度,了解远程指导的质量和效果。 2)根据评估结果,找出存在的问题和不足之处,制定改进措施。对评估结果进行深入分析,找出远程指导过程中存在的问题和不足之处。针对这些问题和不足,制定相应的改进措施,如加强技术培训、优化指导流程、完善知识库等。 3)不断优化远程指导流程和方法,提高远程指导的质量和效果。根据改进措施,不断优化远程指导流程和方法。采用先进的技术手段,如视频会议、远程协作等,提高远程指导的实时性和交互性。同时,加强对客户服务人员的管理和监督,确保远程指导的质量和效果。 现场维护迅速到位 人员储备与调配合理 1)建立现场维护人员储备库,储备足够数量和专业的维护人员。根据项目的需求和设备的数量,确定现场维护人员的储备数量。招聘和选拔具备丰富经验和专业知识的维护人员,建立现场维护人员储备库。 2)制定人员调配机制,根据故障的严重程度和紧急情况,合理调配人员到现场进行维护。制定详细的人员调配机制,明确人员调配的原则、流程和方法。根据故障的严重程度和紧急情况,及时调配合适的人员到现场进行维护。 3)对人员储备和调配情况进行实时监控和评估,确保人员能够及时到位。建立人员储备和调配监控系统,对人员储备和调配情况进行实时监控和评估。及时发现人员储备和调配过程中存在的问题,采取相应的措施进行调整和优化,确保人员能够及时到位。 工具设备配备齐全 工具设备名称 用途 数量 维护要求 维修工具套装 用于设备的维修和拆卸 根据维护人员数量配备 定期检查和保养 检测仪器 用于设备的性能检测和故障诊断 根据设备类型配备 定期校准和维护 备用零部件 用于设备故障时的更换 根据设备易损件清单配备 定期检查和更新 现场维护高效有序 1)现场维护人员到达现场后,按照既定的维护流程和方法进行故障排除。现场维护人员应熟悉维护流程和方法,到达现场后,迅速开展故障排查工作。按照先易后难、先外后内的原则,逐步排查故障原因,采取相应的措施进行修复。 2)对维护过程进行全程监控和记录,确保维护工作的规范性和可追溯性。在维护过程中,安排专人对维护过程进行全程监控和记录。记录内容包括维护的时间、地点、人员、步骤、结果等信息,确保维护工作的规范性和可追溯性。 3)及时向使用单位反馈维护进展情况,直到故障排除并通过验收。在维护过程中,现场维护人员应及时向使用单位反馈维护进展情况,让使用单位了解故障排除的进度。直到故障排除并通过验收,向使用单位提交维护报告。 检测仪器 ★号条款重点响应内容 监测网设备安全运转保障措施 定期巡检保障 专业人员派遣 我公司将派遣技术熟练的专业技术人员开展2次定期巡检及2次线上巡检,确保巡检工作的专业性和有效性。这些专业技术人员均具备丰富的无线电监测设备维护经验,熟悉各类设备的性能和特点,能够精准识别设备潜在的问题和缺陷。同时,我公司会对巡检人员进行定期培训,使其掌握最新的技术和维护方法,不断提升巡检水平。通过专业人员的细致巡检,能够及时发现设备潜在的问题和缺陷,为设备的安全稳定运行提供有力保障。 专业技术人员在巡检过程中,会运用专业的工具和方法,对设备的各项参数进行检测和分析,以确保设备的性能指标符合要求。他们还会对设备的运行环境进行检查,排除可能影响设备正常运行的因素。此外,专业技术人员会与使用单位保持密切沟通,及时了解设备的使用情况和用户的反馈意见,以便更好地开展巡检工作。 为了确保巡检工作的质量和效率,我公司会制定详细的巡检计划和标准,明确巡检的内容、方法和流程。同时,会对巡检人员进行严格的管理和监督,确保他们按照计划和标准进行巡检。对于巡检过程中发现的问题和缺陷,会及时进行记录和报告,并制定相应的解决方案,确保问题得到及时解决。 我公司还会建立巡检人员的绩效考核机制,对巡检人员的工作表现进行评估和考核。对于表现优秀的巡检人员,会给予相应的奖励和表彰;对于表现不佳的巡检人员,会进行培训和指导,帮助他们提高工作能力和水平。通过绩效考核机制,激励巡检人员积极工作,提高巡检工作的质量和效率。 专业巡检工具 技术人员培训 问题及时上报 在巡检过程中,一旦发现问题及缺陷,我公司会及时形成书面材料上报使用单位。书面材料会详细记录问题的类型、位置、严重程度等信息,确保使用单位能够及时了解设备的状况,做出相应的决策。同时,我公司会建立问题上报的跟踪机制,确保问题得到及时解决。 为了保证书面材料的准确性和完整性,巡检人员会在发现问题后,立即对问题进行详细的调查和分析,收集相关的证据和数据。他们会运用专业的知识和经验,对问题的原因和影响进行评估,提出相应的解决方案和建议。在撰写书面材料时,会按照规范的格式和要求进行编写,确保材料的内容清晰、准确、有条理。 我公司会及时将书面材料发送给使用单位,并与使用单位保持密切沟通,了解他们对问题的处理意见和要求。对于使用单位提出的疑问和建议,会及时进行解答和处理,确保问题得到妥善解决。同时,会对问题的处理情况进行跟踪和反馈,及时向使用单位汇报问题的解决进度和结果。 为了提高问题上报的效率和准确性,我公司会建立问题上报的信息化平台,实现问题上报的自动化和规范化。巡检人员可以通过手机或电脑等终端设备,随时随地将问题信息上传到平台上。平台会自动对问题信息进行分类、整理和分析,并生成相应的报告和报表。使用单位可以通过平台实时查看问题的处理情况,提高工作效率和决策的科学性。 质量监督检查 巡检报告制作 巡检周期结束后,我公司会制作详细的巡检终验报告提交给招标方。报告内容包括巡检的时间、范围、发现的问题及处理情况等,为招标方评估设备的运行状况提供依据。同时,我公司会对巡检报告进行存档,便于后续的查询和参考。 在制作巡检报告时,我公司会组织专业的人员对巡检数据和信息进行整理和分析,确保报告内容的准确性和可靠性。报告中会对巡检过程中发现的问题进行详细的描述和分析,并提出相应的解决方案和建议。同时,会对设备的运行状况进行评估和总结,为招标方提供有价值的参考意见。 巡检报告的格式会按照规范的要求进行设计,内容会包括封面、目录、正文、附件等部分。正文部分会分为巡检概述、巡检结果、问题分析、处理建议等章节,内容条理清晰、逻辑严谨。附件部分会包括巡检过程中拍摄的照片、检测数据、维修记录等相关资料,为报告提供有力的支持。 我公司会及时将巡检报告提交给招标方,并与招标方保持密切沟通,了解他们对报告的意见和建议。对于招标方提出的疑问和要求,会及时进行解答和处理,确保报告能够满足招标方的需求。同时,会对巡检报告进行定期的回顾和总结,不断改进报告的质量和内容。 操作规范执行 我公司会严格按照技术规范开展巡检维护保养工作,避免造成设备人为损坏。在巡检和维护过程中,会对每一个操作环节进行严格把控,确保符合规范要求。同时,会对巡检过程中的操作进行严格监督,若因操作不当造成设备损坏,我公司将承担相应的责任。 为了确保操作规范的有效执行,我公司会对巡检人员进行系统的培训,使其熟悉和掌握相关的技术规范和操作流程。培训内容包括设备的操作规程、维护保养方法、安全注意事项等方面。通过培训,提高巡检人员的操作技能和安全意识,减少人为失误的发生。 在巡检和维护过程中,巡检人员会按照操作规范的要求,使用专业的工具和设备,对设备进行检查和维护。他们会严格遵守操作规程,避免因操作不当而对设备造成损坏。同时,会对操作过程进行详细的记录,以便于后续的查询和追溯。 我公司会建立操作规范的监督机制,对巡检人员的操作行为进行实时监督和检查。监督人员会定期对巡检现场进行巡查,发现问题及时纠正和处理。对于违反操作规范的行为,会进行严肃的批评和教育,并按照相关规定进行处罚。通过监督机制的建立,确保操作规范的有效执行,保障设备的安全稳定运行。 故障设备维修保障 维修时限保证 我公司承诺在规定的时限内对故障设备进行维修,确保设备尽快恢复正常使用。为了实现这一目标,我公司会制定详细的维修计划,合理安排维修人员和时间。在维修过程中,会对维修进度进行实时监控,及时解决维修过程中出现的问题。若因特殊原因无法按时完成维修,我公司会及时向使用单位说明情况。 维修计划会根据故障设备的类型、严重程度和维修难度等因素进行制定,确保维修工作的高效有序进行。维修人员会按照维修计划的要求,按时到达维修现场,携带必要的工具和备件,迅速开展维修工作。在维修过程中,会严格按照操作规程进行操作,确保维修质量。 为了实时监控维修进度,我公司会建立维修进度跟踪系统,通过该系统可以及时了解维修工作的进展情况。维修人员会定期向公司汇报维修进度,公司会根据汇报情况及时调整维修计划和资源配置。若发现维修过程中出现问题,会及时组织技术人员进行分析和解决,确保维修工作能够按时完成。 若因不可抗力等特殊原因无法按时完成维修,我公司会及时向使用单位说明情况,并提供相应的解决方案。例如,会优先调配其他设备进行临时替代,以减少对使用单位的影响。同时,会积极采取措施加快维修进度,争取尽快恢复设备的正常使用。 维修工具和备件 维修阶段 时间节点 工作内容 责任人 故障诊断 接到故障通知后2小时内 到达现场,对故障设备进行全面检查和诊断,确定故障原因和维修方案 维修工程师 备件准备 故障诊断完成后4小时内 根据维修方案,准备所需的备件和工具 物资管理员 维修实施 备件准备完成后24小时内(复杂故障可适当延长) 按照维修方案对故障设备进行维修,更换损坏的部件 维修工程师 测试验收 维修实施完成后4小时内 对维修后的设备进行全面测试,确保设备性能指标符合要求,完成验收工作 质量检验员 维修质量保证 我公司会对维修过的设备进行严格测试,保证性能指标不低于维修前设备原技术指标。使用专业的测试设备和方法,确保测试结果的准确性。同时,会出具详细的测试合格报告,证明设备维修质量符合要求。此外,我公司会对维修设备进行跟踪回访,了解设备的使用情况。 在测试过程中,会按照相关的技术标准和规范,对设备的各项性能指标进行全面检测。使用高精度的测试设备和先进的测试方法,确保测试结果的准确性和可靠性。测试内容包括设备的电气性能、机械性能、功能特性等方面。 测试合格报告中会详细记录测试的项目、方法、结果等信息,作为维修质量的证明文件。报告由专业的质量检验人员出具,并加盖公司公章,具有权威性和可信度。同时,会对测试报告进行存档管理,便于后续的查询和追溯。 为了了解维修设备的使用情况,我公司会在维修后的一定时间内对使用单位进行回访。回访方式包括电话回访、现场回访等。通过回访,收集使用单位的反馈意见和建议,及时发现设备存在的问题,并进行处理。同时,会根据回访结果,不断改进维修工艺和方法,提高维修质量。 质量保证期限 我公司对维修服务范围内的设备在维修完毕后提供1年的质量保证。在质量保证期内,免费提供维修和更换服务。为了确保质量保证承诺的有效执行,我公司会建立质量保证档案,记录设备的维修和使用情况。同时,会定期对质量保证期内的设备进行回访,确保设备正常运行。 质量保证档案中会详细记录设备的维修时间、维修内容、更换部件、测试结果等信息。通过对质量保证档案的管理,可以及时了解设备的维修历史和使用情况,为后续的维修和保养提供参考。 在质量保证期内,若设备出现质量问题,我公司会在接到使用单位通知后,及时安排维修人员到达现场进行维修。维修人员会携带必要的工具和备件,迅速开展维修工作。对于需要更换的部件,会免费提供新的部件,并进行安装和调试。 定期回访是质量保证工作的重要环节。我公司会制定回访计划,按照计划对质量保证期内的设备进行回访。回访内容包括设备的运行状况、使用效果、用户满意度等方面。通过回访,及时发现设备存在的潜在问题,并采取相应的措施进行处理,确保设备在质量保证期内正常运行。 部件更换安装 突发故障处理 当运维设备出现突发故障时,我公司会在2小时内提出故障解决办法。为了实现快速响应,我公司组建了应急维修团队,确保在最短时间内到达现场。若不能在72小时内恢复正常,我公司会免费提供备品(机)备件或者立即能投入使用的备选设备。同时,会对突发故障进行分析总结,采取措施避免类似故障再次发生。 应急维修团队由经验丰富的维修工程师组成,他们具备快速诊断和解决故障的能力。团队成员24小时待命,接到故障通知后,会迅速携带必要的工具和备件赶赴现场。在现场,会对故障设备进行全面检查和诊断,制定合理的解决方案。 若故障设备在72小时内无法恢复正常,我公司会根据设备的类型和使用需求,免费提供备品(机)备件或者立即能投入使用的备选设备。备选设备会经过严格的测试和调试,确保其性能指标符合要求,能够满足使用单位的临时需求。 在故障处理完成后,我公司会组织技术人员对突发故障进行分析总结。分析内容包括故障的原因、发生过程、处理方法和效果等方面。通过分析总结,找出故障发生的根源,采取相应的措施进行改进,避免类似故障再次发生。同时,会将分析总结结果纳入公司的故障案例库,为今后的故障处理提供参考。 故障响应保障 咨询服务提供 我公司提供7*24小时专业电话咨询服务,随时解答使用单位的问题。安排专业的技术人员接听电话,确保咨询服务的质量。对咨询服务进行记录,便于后续的统计和分析。同时,会定期对咨询服务人员进行培训,提高其业务水平。 专业的技术人员具备丰富的无线电监测设备知识和维修经验,能够准确解答使用单位提出的各种问题。他们会使用专业的术语和方法,对问题进行详细的解释和说明,确保使用单位能够理解和掌握。 咨询服务记录会包括咨询的时间、问题内容、解答结果等信息。通过对咨询服务记录的统计和分析,可以了解使用单位的需求和关注点,为公司的产品研发和服务改进提供参考。同时,也可以对咨询服务人员的工作进行评估和考核,激励他们提高服务质量。 定期培训是提高咨询服务人员业务水平的重要手段。我公司会邀请行业专家和技术骨干对咨询服务人员进行培训,培训内容包括设备的技术原理、操作方法、常见故障处理等方面。通过培训,使咨询服务人员不断更新知识,提高业务能力,更好地为使用单位提供服务。 快速响应机制 在接到使用单位故障通知后,我公司会在2小时内快速响应。为了确保快速响应机制的有效执行,我公司建立了故障响应流程,明确了各个环节的责任人和时间节点。同时,会对故障响应情况进行跟踪和评估,不断优化响应流程。配备必要的交通工具和通讯设备,确保及时到达现场。 故障响应流程包括故障接收、任务分配、现场响应、故障处理和反馈等环节。每个环节都有明确的责任人,确保故障能够得到及时有效的处理。在故障接收环节,会有专人负责接听使用单位的故障通知电话,并记录故障信息。在任务分配环节,会根据故障的类型和严重程度,及时安排合适的维修人员前往现场。 为了跟踪和评估故障响应情况,我公司会建立故障响应管理系统。通过该系统,可以实时了解故障响应的进度和结果,对响应过程中出现的问题进行及时处理。同时,会定期对故障响应情况进行统计和分析,找出存在的问题和不足之处,采取措施进行优化和改进。 配备必要的交通工具和通讯设备是确保及时到达现场的关键。我公司为维修人员配备了车辆和手机等设备,确保他们能够在最短时间内到达故障现场。同时,会建立通讯联络机制,保证维修人员与公司之间的信息畅通,及时获取必要的支持和指导。 远程指导解决 我公司会在8小时以内由客户服务人员通过电话或互联网或远程故障诊断系统指导用户解决故障。客户服务人员具备丰富的故障处理经验,能够准确判断故障原因。同时,会建立远程故障诊断系统,提高故障诊断的效率。对远程指导解决故障的情况进行记录和分析,总结经验教训。 客户服务人员会在接到使用单位的故障通知后,迅速与使用单位取得联系,了解故障的具体情况。通过电话或互联网,对使用单位进行远程指导,帮助他们排查故障原因,解决简单的故障问题。在指导过程中,会使用专业的术语和方法,确保使用单位能够理解和操作。 远程故障诊断系统是我公司提高故障诊断效率的重要工具。该系统可以实时监测设备的运行状态,收集设备的各项参数和数据。通过对这些数据的分析和处理,可以快速准确地判断故障原因。同时,系统还可以提供远程控制功能,实现对设备的远程调试和维修。 对远程指导解决故障的情况进行记录和分析是不断提高服务质量的重要措施。我公司会详细记录每次远程指导的过程和结果,包括故障的类型、原因、解决方法等信息。通过对这些记录的分析和总结,可以找出故障处理过程中存在的问题和不足之处,采取措施进行改进和优化。同时,也可以为今后的故障处理提供参考和借鉴。 现场维护派遣 如果设备故障在检查8小时后仍无法排除,我公司会指派工程师到现场维护,直至故障排除。工程师具备专业的维修技能和丰富的实践经验,会携带必要的维修工具和备件,确保能够及时解决问题。同时,会对现场维护情况进行详细记录,为后续的维修提供参考。 工程师在接到现场维护任务后,会迅速整理所需的工具和备件,赶赴现场。在现场,会对故障设备进行全面检查和诊断,制定合理的维修方案。在维修过程中,会严格按照操作规程进行操作,确保维修质量。 携带必要的维修工具和备件是确保现场维护工作顺利进行的关键。我公司会根据不同类型的设备和常见故障,配备齐全的维修工具和备件。工程师在出发前,会仔细检查工具和备件的数量和质量,确保其能够满足维修需求。 对现场维护情况进行详细记录是提高维修水平和服务质量的重要手段。记录内容包括故障的现象、检查结果、维修过程、更换部件等信息。通过对这些记录的整理和分析,可以总结经验教训,为今后的维修工作提供参考。同时,也可以为设备的维护保养提供依据,延长设备的使用寿命。 设备维修更换技术标准符合度 维修技术标准遵循 规范标准执行 我公司会严格按照相关的技术规范和标准进行设备维修,确保维修质量。在维修过程中,会对每一个环节进行严格把控,确保符合标准要求。同时,会定期对维修人员进行技术规范培训,提高其执行标准的意识。建立维修质量监督机制,对维修过程进行全程监督。 技术规范和标准是设备维修工作的重要依据。我公司会组织维修人员学习和掌握相关的技术规范和标准,确保他们在维修过程中能够严格按照要求进行操作。维修人员...
全省固定站移动站设备维修维护服务投标方案.docx
下载提示

1.本文档仅提供部分内容试读;

2.支付并下载文件,享受无限制查看;

3.本网站所提供的标准文本仅供个人学习、研究之用,未经授权,严禁复制、发行、汇编、翻译或网络传播等,侵权必究;

4.左侧添加客服微信获取帮助;

5.本文为word版本,可以直接复制编辑使用。


这个人很懒,什么都没留下
未认证用户 查看用户
该文档于 上传
×
精品标书制作
百人专家团队
擅长领域:
工程标 服务标 采购标
16852
已服务主
2892
中标量
1765
平台标师
扫码添加客服
客服二维码
咨询热线:192 3288 5147
公众号
微信客服
客服