文库 服务类投标方案 租赁服务

2025-2026学年广州-增城校区校际通勤车租赁服务项目.docx

DOCX   745页   下载961   2025-07-02   浏览79   收藏31   点赞863   评分-   469665字   158.00

AI慧写标书

十分钟千页标书高效生成

温馨提示:当前文档最多只能预览 15 页,若文档总页数超出了 15 页,请下载原文档以浏览全部内容。
2025-2026学年广州-增城校区校际通勤车租赁服务项目.docx 第1页
2025-2026学年广州-增城校区校际通勤车租赁服务项目.docx 第2页
2025-2026学年广州-增城校区校际通勤车租赁服务项目.docx 第3页
2025-2026学年广州-增城校区校际通勤车租赁服务项目.docx 第4页
2025-2026学年广州-增城校区校际通勤车租赁服务项目.docx 第5页
2025-2026学年广州-增城校区校际通勤车租赁服务项目.docx 第6页
2025-2026学年广州-增城校区校际通勤车租赁服务项目.docx 第7页
2025-2026学年广州-增城校区校际通勤车租赁服务项目.docx 第8页
2025-2026学年广州-增城校区校际通勤车租赁服务项目.docx 第9页
2025-2026学年广州-增城校区校际通勤车租赁服务项目.docx 第10页
2025-2026学年广州-增城校区校际通勤车租赁服务项目.docx 第11页
2025-2026学年广州-增城校区校际通勤车租赁服务项目.docx 第12页
2025-2026学年广州-增城校区校际通勤车租赁服务项目.docx 第13页
2025-2026学年广州-增城校区校际通勤车租赁服务项目.docx 第14页
2025-2026学年广州-增城校区校际通勤车租赁服务项目.docx 第15页
剩余730页未读, 下载浏览全部

开通会员, 优惠多多

6重权益等你来

首次半价下载
折扣特惠
上传高收益
特权文档
AI慧写优惠
专属客服
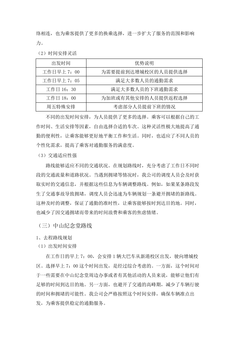
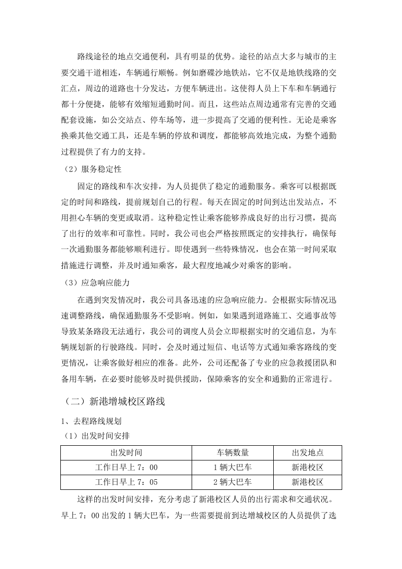
2025-2026学年广州-增城校区校际通勤车租赁服务项目 第一章 整体服务方案 6 第一节 通勤服务全周期安排 6 一、 工作日通勤路线规划 6 二、 周末节假日通勤安排 17 三、 车辆调度运行计划 31 第二节 车辆与人员资源配置 47 一、 车辆投入数量配置 48 二、 车辆技术状况要求 61 三、 驾驶员团队建设 75 第三节 安全保障体系构建 78 一、 车辆营运资质管理 78 二、 车辆维护保养制度 83 三、 安全档案管理 99 第四节 驾驶员团队管理机制 117 一、 驾驶员任职标准 117 二、 培训考核机制 132 三、 日常行为规范 155 第五节 服务质量承诺措施 175 一、 车辆服务标准 175 二、 客户反馈机制 187 三、 应急响应承诺 199 第二章 制度保障措施 210 第一节 运营管理体系架构 210 一、 服务质量控制体系 210 二、 安全生产责任制度 229 三、 投诉处理流程 247 第二节 车辆全生命周期管理 263 一、 车辆档案管理 263 二、 车辆日常检查 275 三、 车辆定期保养 287 第三节 驾驶员标准化管理 299 一、 驾驶员资质审查 299 二、 驾驶员培训考核 302 三、 驾驶员更换机制 315 第四节 保险保障全面覆盖 326 一、 车辆保险配置 326 二、 保险理赔流程 344 三、 保险单据管理 357 第五节 服务质量监督机制 359 一、 客服响应体系 359 二、 车辆卫生管理 373 三、 应急响应方案 384 第三章 车辆安全检查管理 399 第一节 日常安全检查流程 399 一、 出车前检查项目 399 二、 收车后检查规范 410 第二节 定期保养维护计划 426 一、 5000公里保养标准 426 二、 保养记录管理 439 第三节 故障应急处理机制 454 一、 机械故障响应流程 454 二、 事故处理规范 465 第四节 车辆档案信息管理 474 一、 基础证件管理 475 二、 动态信息更新 477 第五节 驾驶员安全职责 493 一、 出车检查执行标准 493 二、 安全驾驶行为规范 507 第四章 应急处理方案 520 第一节 突发事件响应机制 520 一、 交通事故应急处理 520 二、 车辆故障处置流程 541 第二节 备用运力调度方案 553 一、 大巴车应急储备 553 二、 中巴车机动调配 569 第三节 医疗救助保障措施 583 一、 伤员急救预案 583 二、 防疫应急处置 595 第四节 应急演练实施计划 607 一、 季度综合演练 607 二、 驾驶员专项培训 625 第五章 个性化服务方案 646 第一节 车辆清洁消毒标准 646 一、 车厢日常清扫消毒 646 二、 卫生质量监督体系 659 第二节 车内设施升级配置 669 一、 充电设备安装方案 669 二、 安全装备配置标准 682 第三节 定制化标识设计 693 一、 车身专属标识制作 694 二、 电子显示屏管理系统 705 第四节 特殊天气应对预案 719 一、 防滑轮胎更换标准 719 二、 极端温度应对措施 731 整体服务方案 通勤服务全周期安排 工作日通勤路线规划 赤岗增城校区路线 去程路线规划 出发时间安排 在工作日的早上7:05,会准时安排2辆大巴车从赤岗校区出发,开启前往增城校区的通勤行程。这一出发时间的设定,是充分考虑了大多数人员的上班时间和交通状况。早上7:05这个时段,既能够让乘坐通勤车的人员按时到达工作地点,又避开了交通的早高峰拥堵时段,确保车辆能够较为顺畅地行驶,从而保证了通勤的效率和准时性。同时,稳定的出发时间也方便了乘客提前规划自己的出行,养成良好的出行习惯。我公司会严格按照这个时间安排,确保每一辆大巴车都能准点出发,为乘客提供可靠的通勤服务。 大巴车 途径地点说明 车辆出发后,会依次途经甘蔗研究所、第七十四集团军医院(原421门口)、磨碟沙地铁站,最终抵达增城校区(环校园)。这些途径地点都是经过精心规划和实地考察确定的。甘蔗研究所周边可能居住着一部分乘坐通勤车的人员,在这里设置站点方便他们上下车。第七十四集团军医院(原421门口)是一个交通较为便利的节点,人员流动较大,便于更多乘客搭乘。磨碟沙地铁站则是一个重要的交通枢纽,与地铁线路相连接,方便乘客进行换乘。这样的路线设置,能够最大程度地覆盖可能的乘客群体,满足他们的通勤需求,提高了通勤车的实用性和便捷性。 路线合理性阐述 此路线涵盖了主要的交通节点和可能的人员上下车地点,具有很强的合理性。从交通角度来看,它连接了多个重要的交通枢纽和站点,与城市的交通网络紧密相连,能够确保车辆在行驶过程中保持顺畅,减少不必要的绕路和等待时间。从人员需求角度来说,它覆盖了赤岗校区周边居住较为集中的区域,以及一些人员流动较大的场所,能够满足不同位置人员的通勤需求。通过合理规划途径地点,提高了通勤效率,减少了乘客的通勤时间和成本,为乘客提供了更加优质的通勤服务。 返程路线规划 出发时间安排 工作日16:30,会安排1辆大巴车和1辆中巴车从增城校区(体育馆门口-行政楼门口-大门口途经点)出发开始返程。而在周五时,1辆大巴车会在13:00提前返程,1辆中巴则仍在16:30返程。这样的时间安排是充分考虑了工作日和周五的不同情况。周五部分人员可能有提前下班或者其他安排,所以提前安排一辆大巴车返程,方便这部分人员及时回家。而16:30的常规返程时间,则满足了大多数人员的下班需求。稳定的出发时间让乘客能够清晰地了解返程安排,合理规划自己的下班时间和活动。 中巴车 途径地点说明 车辆在返程时,会途经磨碟沙地铁站、第七十四集团军医院(原421门口)、江海大道(碧映路路口),最终抵达赤岗校区。磨碟沙地铁站作为重要的交通枢纽,方便了在该区域有换乘需求的乘客。第七十四集团军医院(原421门口)周边人员较多,在此设置站点能够让更多乘客顺利下车。江海大道(碧映路路口)是返程路线上的一个重要节点,连接了不同的道路,确保车辆能够顺利驶向赤岗校区。整个返程路线的途径地点设置合理,既考虑了乘客的下车需求,又保证了车辆行驶的顺畅性。 路线合理性阐述 返程路线充分考虑了不同时间段的交通状况和人员需求。在规划路线时,对工作日下午和周五的交通流量进行了分析,选择了在这个时段交通相对顺畅的道路。同时,根据乘客的下车地点和需求,合理设置了途径站点。这样的安排确保了车辆能够及时、安全地将人员送回赤岗校区。对于乘客来说,能够在较短的时间内回到目的地,减少了通勤的疲劳和时间成本。对于整个通勤服务来说,提高了服务的质量和效率,增强了乘客的满意度。 路线综合优势 交通便利性 路线途径的地点交通便利,具有明显的优势。途径的站点大多与城市的主要交通干道相连,车辆通行顺畅。例如磨碟沙地铁站,它不仅是地铁线路的交汇点,周边的道路也十分发达,方便车辆进出。这使得人员上下车和车辆通行都十分便捷,能够有效缩短通勤时间。而且,这些站点周边通常有完善的交通配套设施,如公交站点、停车场等,进一步提高了交通的便利性。无论是乘客换乘其他交通工具,还是车辆的停放和调度,都能够高效地完成,为整个通勤过程提供了有力的支持。 服务稳定性 固定的路线和车次安排,为人员提供了稳定的通勤服务。乘客可以根据既定的时间和路线,提前规划自己的行程。每天在固定的时间到达出发站点,不用担心车辆的变更或取消。这种稳定性让乘客能够养成良好的出行习惯,提高了出行的效率和可靠性。同时,我公司也会严格按照既定的安排执行,确保每一次通勤服务都能够顺利进行。即使遇到一些特殊情况,也会在第一时间采取措施进行调整,并及时通知乘客,最大程度地减少对乘客的影响。 应急响应能力 在遇到突发情况时,我公司具备迅速的应急响应能力。会根据实际情况迅速调整路线,确保通勤服务不受影响。例如,如果遇到道路施工、交通事故等导致某条路段无法通行,我公司的调度人员会立即根据实时的交通信息,为车辆规划新的行驶路线。同时,会及时通过短信、电话等方式通知乘客路线的变更情况,让乘客做好相应的准备。此外,公司还配备了专业的应急救援团队和备用车辆,在必要时能够及时提供援助,保障乘客的安全和通勤的正常进行。 新港增城校区路线 去程路线规划 出发时间安排 出发时间 车辆数量 出发地点 工作日早上7:00 1辆大巴车 新港校区 工作日早上7:05 2辆大巴车 新港校区 这样的出发时间安排,充分考虑了新港校区人员的出行需求和交通状况。早上7:00出发的1辆大巴车,为一些需要提前到达增城校区的人员提供了选择。而7:05出发的2辆大巴车,则满足了大多数人员的通勤需求。不同的出发时间,能够让更多的人员根据自己的实际情况选择合适的车次,提高了通勤的灵活性和便利性。同时,合理的时间间隔也避免了车辆过于集中出发,减少了交通拥堵的可能性。 途径地点说明 其中2辆大巴车会途经擎天大厦(敦和路口)、客村、第七十四集团军医院(原421门口)、磨碟沙地铁站;1辆大巴车会途经中山纪念堂、公园前地铁站、珠江新城地铁站,最终均抵达增城校区(环校园)。擎天大厦(敦和路口)周边是人员居住和工作较为集中的区域,在这里设置站点方便了大量人员的上下车。客村是一个商业和交通的重要节点,人员流动频繁。第七十四集团军医院(原421门口)和磨碟沙地铁站则是交通枢纽,便于乘客换乘。而途经中山纪念堂、公园前地铁站、珠江新城地铁站的路线,覆盖了城市的重要地标和交通枢纽,为不同位置的人员提供了便利的通勤选择。 路线合理性阐述 该路线覆盖了新港校区周边的主要区域,能够满足不同位置人员的通勤需求。它将新港校区周边的各个重要地点和交通枢纽连接起来,形成了一个完善的通勤网络。通过合理规划途径地点,避免了车辆的绕路和不必要的停留,提高了通勤效率。例如,将多个人员集中的区域和交通枢纽串联在一起,让更多的乘客能够在较短的时间内到达目的地。同时,也考虑了不同时间段的交通状况,选择了在工作日早上交通相对顺畅的路线,确保车辆能够按时到达增城校区。 返程路线规划 出发时间安排 出发时间 车辆数量 出发地点 周五特殊安排 工作日16:30 2辆大巴车和1辆大巴车 增城校区(体育馆门口-行政楼门口-大门口途经点) 2辆大巴车中1辆13:00返程,1辆16:30返程 工作日18:00 1辆大巴车 增城校区 无 这样的出发时间安排,是根据人员的下班时间和交通状况制定的。16:30出发的车辆,满足了大多数人员的下班通勤需求。而18:00出发的车辆,则为一些加班或者有其他安排的人员提供了返程选择。周五的特殊安排,考虑到了部分人员可能会提前下班的情况,方便他们能够及时回家。通过这样细致的时间安排,能够最大程度地满足不同人员的返程需求,提高了通勤服务的质量。 途径地点说明 车辆数量 途径地点 最终目的地 2辆大巴车 磨碟沙地铁站、第七十四集团军医院(原421门口)、客村、利口福(原南海城)、中大东门 新港校区 1辆大巴车 珠江新城地铁站、公园前地铁站、中山纪念堂 新港校区 1辆大巴车 磨碟沙地铁站、第七十四集团军医院(原421门口)、客村 新港校区 不同的途径地点设置,是为了满足不同乘客的下车需求。磨碟沙地铁站、第七十四集团军医院(原421门口)、客村等都是人员流动较大的区域,在这里设置站点方便了大量乘客下车。利口福(原南海城)、中大东门等地点,也为周边的人员提供了便捷的下车点。而途经珠江新城地铁站、公园前地铁站、中山纪念堂的路线,则满足了在这些区域有下车需求的人员。通过合理规划途径地点,确保了车辆能够将乘客准确地送达目的地。 路线合理性阐述 返程路线根据不同的出发时间和交通状况进行了合理规划。对于16:30出发的车辆,选择了在这个时段交通相对顺畅的路线,避免了下班高峰期的拥堵。而18:00出发的车辆,也根据当时的交通情况进行了路线优化。不同的途径地点设置,也是充分考虑了乘客的下车需求。这样的规划确保了人员能够顺利返回新港校区,减少了通勤时间和疲劳。同时,也提高了车辆的运行效率,降低了运营成本。 路线综合优势 覆盖范围广泛 路线覆盖了新港校区周边的多个区域,具有广泛的覆盖范围。不仅包括了人员居住集中的区域,还涵盖了商业中心、交通枢纽等重要地点。这样的覆盖范围,能够满足更多人员的通勤需求。无论是居住在新港校区附近的居民,还是在周边工作的人员,都能够方便地乘坐通勤车。而且,与城市的主要交通网络相连,也为乘客提供了更多的换乘选择,进一步扩大了服务的范围和影响力。 时间安排灵活 出发时间 优势说明 工作日早上7:00 为需要提前到达增城校区的人员提供选择 工作日早上7:05 满足大多数人员的通勤需求 工作日16:30 满足大多数人员的下班通勤需求 工作日18:00 为加班或有其他安排的人员提供返程选择 周五特殊安排 考虑部分人员提前下班的情况 不同的出发时间安排,为人员提供了更多的选择。乘客可以根据自己的工作时间、生活安排等因素,自由选择合适的车次。这种灵活性极大地提高了通勤的便利性,让乘客能够更好地平衡工作和生活。同时,也适应了不同人员的个性化需求,提高了乘客对通勤服务的满意度。 交通适应性强 路线能够适应不同的交通状况。在规划路线时,充分考虑了工作日不同时段的交通流量和道路状况。当遇到拥堵等情况时,我公司的调度人员会及时获取实时的交通信息,并根据这些信息为车辆调整路线。例如,如果某条路段发生了交通事故导致拥堵,调度人员会迅速为车辆规划一条避开拥堵的新路线。这种及时的调整,保证了通勤的准时性,让乘客能够按时到达目的地。同时,也减少了因交通拥堵而带来的时间浪费和乘客的焦虑情绪。 中山纪念堂路线 去程路线规划 出发时间安排 在工作日的早上7:00,会安排1辆大巴车从新港校区出发,驶向增城校区。选择早上7:00这个时间出发,是经过综合考虑的。一方面,这个时间对于一些需要在中山纪念堂周边办事或者有其他活动的人员来说,能够让他们有足够的时间到达目的地。另一方面,也避开了交通的高峰期,减少了车辆行驶的时间和拥堵的可能性。我公司会严格按照这个时间安排,确保车辆准点出发,为乘客提供稳定的通勤服务。 途径地点说明 车辆出发后,会途经中山纪念堂、公园前地铁站、珠江新城地铁站,最终抵达增城校区(环校园)。中山纪念堂是城市的重要地标,周边人员流动较大,设置这个站点方便了在此区域有活动的人员上下车。公园前地铁站和珠江新城地铁站则是重要的交通枢纽,与地铁线路相连,便于乘客进行换乘。这样的途径地点设置,既满足了特定人员的需求,又与城市的交通网络紧密结合,提高了通勤的便利性和效率。 路线合理性阐述 此路线为途经中山纪念堂的人员提供了专门的通勤选择。对于那些需要在中山纪念堂周边进行工作、学习或者参加活动的人员来说,这条路线能够直接将他们送达目的地,节省了时间和精力。同时,结合了公园前地铁站、珠江新城地铁站等主要的交通枢纽,使得乘客可以方便地换乘其他交通工具,进一步扩大了出行的范围。这种合理的路线规划,提高了通勤效率,为乘客提供了更加便捷的出行体验。 返程路线规划 出发时间安排 在工作日的16:30,会安排1辆大巴车从增城校区(体育馆门口-行政楼门口-大门口途经点)出发,开始返程之旅。这个出发时间的设定,是考虑到大多数人员的下班时间和交通状况。16:30这个时段,既能够让乘坐通勤车的人员及时返回新港校区,又避开了下班高峰期的拥堵。同时,稳定的出发时间也方便了乘客提前规划自己的行程,知道何时可以乘坐车辆回家。我公司会严格按照这个时间安排,确保车辆准时出发,为乘客提供可靠的返程服务。 途径地点说明 车辆在返程时,会途经珠江新城地铁站、公园前地铁站、中山纪念堂,最终抵达新港校区。珠江新城地铁站和公园前地铁站是重要的交通枢纽,在这里设置站点方便了乘客进行换乘。而中山纪念堂则是一个重要的地标和人员活动区域,为在该区域下车的人员提供了便利。这样的途径地点设置,充分考虑了乘客的需求和交通的便利性,确保车辆能够准确地将乘客送达目的地。 路线合理性阐述 返程路线按照去程的反向规划,具有很强的合理性。这样的规划确保了人员能够顺利返回新港校区,同时也方便了在中山纪念堂附近下车的人员。反向的路线设置,使得车辆的行驶更加有序,减少了混乱和绕路的可能性。而且,与去程路线的紧密对应,也让乘客更容易记忆和识别,提高了通勤的效率和便捷性。 路线综合优势 特殊地点覆盖 特殊地点 覆盖优势 中山纪念堂 满足了在该区域有通勤需求的人员,为他们提供了便捷的出行方式 路线覆盖了中山纪念堂这一特殊地点,具有独特的优势。中山纪念堂是城市的重要文化和历史地标,周边有众多的活动和人员往来。对于在中山纪念堂周边工作、学习或者参加活动的人员来说,这条路线能够直接将他们送达目的地,避免了换乘和绕路的麻烦。这种针对性的服务,提高了通勤的便利性和效率,满足了特定人员的需求。 交通枢纽连接 路线与公园前地铁站、珠江新城地铁站等主要交通枢纽相连,这是其显著的优势之一。通过与这些交通枢纽的连接,乘客可以方便地换乘地铁等其他交通工具,扩大了出行的范围和选择。例如,乘客可以在公园前地铁站换乘地铁到达城市的其他区域,或者在珠江新城地铁站进行进一步的行程安排。这种与交通枢纽的紧密结合,提高了通勤的灵活性和便利性,让乘客能够更加轻松地到达自己想去的地方。 服务针对性 服务特点 优势说明 专属服务 为有特殊通勤需求的人员提供了专门的服务,满足了他们的个性化需求 提高便利性 减少了换乘和绕路的麻烦,节省了时间和精力 为有特殊通勤需求的人员提供了专属的服务,提高了通勤的便利性和针对性。对于那些需要在中山纪念堂周边活动的人员来说,这条路线能够直接将他们送达目的地,无需进行复杂的换乘和绕路。这种个性化的服务,充分考虑了特定人员的需求,让他们的通勤更加轻松和高效。同时,也体现了我公司对不同乘客需求的关注和重视,提高了服务的质量和满意度。 机动车辆调配方案 日常调配规则 工作日调配 车辆类型 数量 往返趟数 调配目的 大巴车 5辆 每天6趟 满足日常通勤需求 中巴车 1辆 每天6趟 满足日常通勤需求 法定工作日原则上每日安排5辆大巴车和1辆中巴车,每天进行6趟往返。这样的调配安排,是基于对工作日人员通勤需求的充分调研和分析。5辆大巴车能够满足大多数人员的乘坐需求,而1辆中巴车则可以作为补充,应对一些特殊情况或者小流量的乘客。每天6趟往返的设置,确保了在工作日的不同时间段都有车辆可供乘坐,方便了人员的出行。我公司会严格按照这个调配方案执行,确保日常通勤服务的稳定和高效。 周末及节假日调配 车辆类型 数量 往返趟数 调配目的 中巴车 1辆 每天1趟 合理利用车辆资源,满足周末及节假日通勤需求 在周末和法定节假日,每日安排1辆中巴车往返。这是因为在这个时间段,人员的通勤需求相对较少。安排1辆中巴车既能够满足部分人员的出行需求,又避免了车辆资源的浪费。合理利用车辆资源,降低了运营成本。同时,也确保了在周末和节假日也有基本的通勤服务,为有需要的人员提供了便利。 调配灵活性说明 根据实际的人员流量和需求情况,可在一定范围内灵活调整车辆的调配。在日常运营中,会密切关注人员的出行数据和反馈信息。如果发现某个时间段人员流量突然增加,会及时增加车辆的调配数量,以满足乘客的需求。反之,如果人员流量减少,则会相应减少车辆的投入。这种灵活性的调配方式,能够提高服务质量,更好地适应不同的情况。同时,也体现了我公司对乘客需求的关注和重视,能够及时做出调整,提供更加优质的通勤服务。 临时调配方案 特殊情况界定 特殊情况类型 启动调配方案原因 临时重要活动 人员流量增加,需要更多车辆保障通勤 重要任务 满足特殊任务的人员运输需求 假期工作 应对假期期间的人员通勤需求 当遇到临时重要活动、重要任务、假期工作等特殊情况时,会启动临时调配方案。这些特殊情况通常会导致人员的通勤需求发生变化,原有的车辆调配方案可能无法满足需求。例如,临时重要活动可能会吸引大量人员前往特定地点,此时需要增加车辆的投入来保障人员的运输。通过启动临时调配方案,能够及时应对这些特殊情况,确保通勤服务的正常进行。 备用车辆安排 在日常租车总量的基础上,增加50趟大巴、10趟中巴作为备用车辆,以应对突发需求。这些备用车辆是为了确保在遇到特殊情况时,能够迅速调配车辆,满足人员的通勤需求。备用车辆会定期进行保养和检查,确保其处于良好的运行状态。当需要使用备用车辆时,能够立即投入使用,保障通勤服务的连续性和稳定性。 调配流程说明 当学院提前提出车辆调配需求后,我公司会迅速按照中标价格的租车费用安排车次,并按实际情况进行结算。首先,会对学院提出的需求进行详细的分析和评估,确定所需的车辆类型、数量和行驶路线。然后,根据现有的车辆资源和备用车辆情况,进行合理的调配。在调配过程中,会确保车辆的安全和服务质量。最后,在完成调配后,会按照实际的使用情况进行费用结算。整个调配流程高效、规范,能够确保在最短的时间内满足学院的需求。 调配保障措施 车辆维护保障 为了确保所有车辆处于良好的运行状态,我公司会定期进行保养和检查。制定了详细的车辆保养计划,车辆每次保养后行驶5000公里,会进行例行保养维修。在日常运营中,会安排专业的维修人员对车辆进行定期的检查和维护,及时发现和解决潜在的问题。同时,会建立车辆维护档案,记录车辆的保养和维修情况。通过这些措施,为车辆调配提供了坚实的基础,确保在需要调配车辆时,车辆能够正常运行,保障了通勤服务的可靠性。 司机团队保障 保障措施 目的 配备充足驾驶员 确保在车辆调配时能够及时安排司机上岗 符合要求的驾驶员 保证驾驶安全和服务质量 配备了充足的、符合要求的驾驶员。驾驶员须身体健康,不得有传染性疾病,品行端正,并与我公司签订劳动合同,购买社保医保等。年龄在50岁以下、驾龄在5年以上且熟悉省内主要道路。在车辆调配时,能够根据需要及时安排合适的司机上岗。同时,会定期对驾驶员进行培训和考核,提高他们的驾驶技能和服务意识,确保为乘客提供安全、舒适的通勤服务。 应急响应保障 建立了快速的应急响应机制。当遇到突发情况时,能够迅速调配车辆,保障通勤服务的正常进行。例如,当发生车辆故障、交通事故等情况时,会立即启动应急预案。首先,会安排备用车辆迅速到达现场,替换故障车辆,确保乘客能够按时到达目的地。同时,会及时对故障车辆进行维修和处理。此外,还会与相关部门保持密切联系,获取最新的交通信息和应急支持。通过快速的应急响应,最大程度地减少了突发情况对通勤服务的影响。 周末节假日通勤安排 赤岗新港校区路线 去程车辆选择 出发时间 为保障学校师生在周末及节假日能按时从赤岗校区前往增城校区,我公司安排的中巴车会于早上8:00准时从赤岗校区出发。这一出发时间的设定,充分考虑了师生的出行习惯和需求,方便他们合理安排行程。同时,为确保车辆准时出发,我公司会提前做好车辆的检查和准备工作,包括车辆的安全性能检查、卫生清洁等,以提供舒适、安全的乘车环境。此外,司机也会提前到达岗位,做好发车前的各项准备,确保车辆能够按时、顺利地启动,开启前往增城校区的行程。 途径站点 在从赤岗校区前往增城校区的途中,中巴车会依次途经擎天大厦(敦和路口)、客村、第七十四集团军医院(原421门口)、磨碟沙地铁站。这些站点的设置是经过精心规划的,充分考虑了师生的出行便利性和乘车需求。在擎天大厦(敦和路口)和客村站点,方便周边的师生上车;第七十四集团军医院(原421门口)和磨碟沙地铁站则为乘坐公共交通的师生提供了换乘的便利。同时,我公司会确保车辆在每个站点的停靠时间合理,既保证师生有足够的时间上下车,又不会因停靠时间过长而耽误行程。此外,车辆在行驶过程中,会严格遵守交通规则,确保行车安全。 途径站点 途径新港校区 按照既定路线,中巴车会在早上8:20准时到达新港校区。到达新港校区后,会稍作停留,以便新港校区的师生上车。这一安排不仅方便了新港校区师生的出行,也使得整个通勤路线更加连贯和高效。为确保在新港校区的停靠和上下车过程顺利进行,我公司会提前对司机进行培训,要求他们严格按照规定的时间和流程操作。同时,会在车辆上设置明显的标识,引导师生有序上车。车辆在新港校区停留期间,司机也会对车辆进行再次检查,确保车辆的安全性能良好,为后续的行程做好准备。随后,中巴车将继续行驶,前往增城校区。 最终抵达 经过一段行程,中巴车最终会抵达增城校区(环校园)。在行驶过程中,司机将严格按照既定路线和交通规则驾驶,确保师生的安全和行程的顺利。抵达增城校区后,会在环校园的指定位置停靠,方便师生下车。为了给师生提供更好的服务,车辆会保持整洁卫生,车内设施也会配备齐全。同时,我公司会定期对车辆进行维护和保养,确保车辆的性能良好,为师生提供舒适、安全的乘车环境。此外,会根据实际情况,合理调整车辆的出发时间和车次,以满足师生的出行需求。 车辆情况说明 车龄要求 我公司严格按照项目要求,为此次通勤服务选用的车辆车龄均控制在3年以内。较新的车龄能有效确保车辆性能良好,减少因车辆老化带来的故障和安全隐患。这些车辆在动力、操控性和舒适性方面都能有较好的表现,为师生提供稳定、可靠的出行保障。同时,较新的车辆在环保方面也更符合要求,能减少尾气排放,为环境保护做出贡献。此外,我公司会
2025-2026学年广州-增城校区校际通勤车租赁服务项目.docx
下载提示

1.本文档仅提供部分内容试读;

2.支付并下载文件,享受无限制查看;

3.本网站所提供的标准文本仅供个人学习、研究之用,未经授权,严禁复制、发行、汇编、翻译或网络传播等,侵权必究;

4.左侧添加客服微信获取帮助;

5.本文为word版本,可以直接复制编辑使用。


这个人很懒,什么都没留下
未认证用户 查看用户
该文档于 上传
×
精品标书制作
百人专家团队
擅长领域:
工程标 服务标 采购标
16852
已服务主
2892
中标量
1765
平台标师
扫码添加客服
客服二维码
咨询热线:192 3288 5147
公众号
微信客服
客服