文库 工程类投标方案 污染防治

吉林省大气污染物与温室气体融合排放清单编制项目投标方案.docx

DOCX   874页   下载864   2025-08-30   浏览64   收藏13   点赞773   评分-   561024字   198.00

AI慧写标书

十分钟千页标书高效生成

温馨提示:当前文档最多只能预览 15 页,若文档总页数超出了 15 页,请下载原文档以浏览全部内容。
吉林省大气污染物与温室气体融合排放清单编制项目投标方案.docx 第1页
吉林省大气污染物与温室气体融合排放清单编制项目投标方案.docx 第2页
吉林省大气污染物与温室气体融合排放清单编制项目投标方案.docx 第3页
吉林省大气污染物与温室气体融合排放清单编制项目投标方案.docx 第4页
吉林省大气污染物与温室气体融合排放清单编制项目投标方案.docx 第5页
吉林省大气污染物与温室气体融合排放清单编制项目投标方案.docx 第6页
吉林省大气污染物与温室气体融合排放清单编制项目投标方案.docx 第7页
吉林省大气污染物与温室气体融合排放清单编制项目投标方案.docx 第8页
吉林省大气污染物与温室气体融合排放清单编制项目投标方案.docx 第9页
吉林省大气污染物与温室气体融合排放清单编制项目投标方案.docx 第10页
吉林省大气污染物与温室气体融合排放清单编制项目投标方案.docx 第11页
吉林省大气污染物与温室气体融合排放清单编制项目投标方案.docx 第12页
吉林省大气污染物与温室气体融合排放清单编制项目投标方案.docx 第13页
吉林省大气污染物与温室气体融合排放清单编制项目投标方案.docx 第14页
吉林省大气污染物与温室气体融合排放清单编制项目投标方案.docx 第15页
剩余859页未读, 下载浏览全部

开通会员, 优惠多多

6重权益等你来

首次半价下载
折扣特惠
上传高收益
特权文档
AI慧写优惠
专属客服
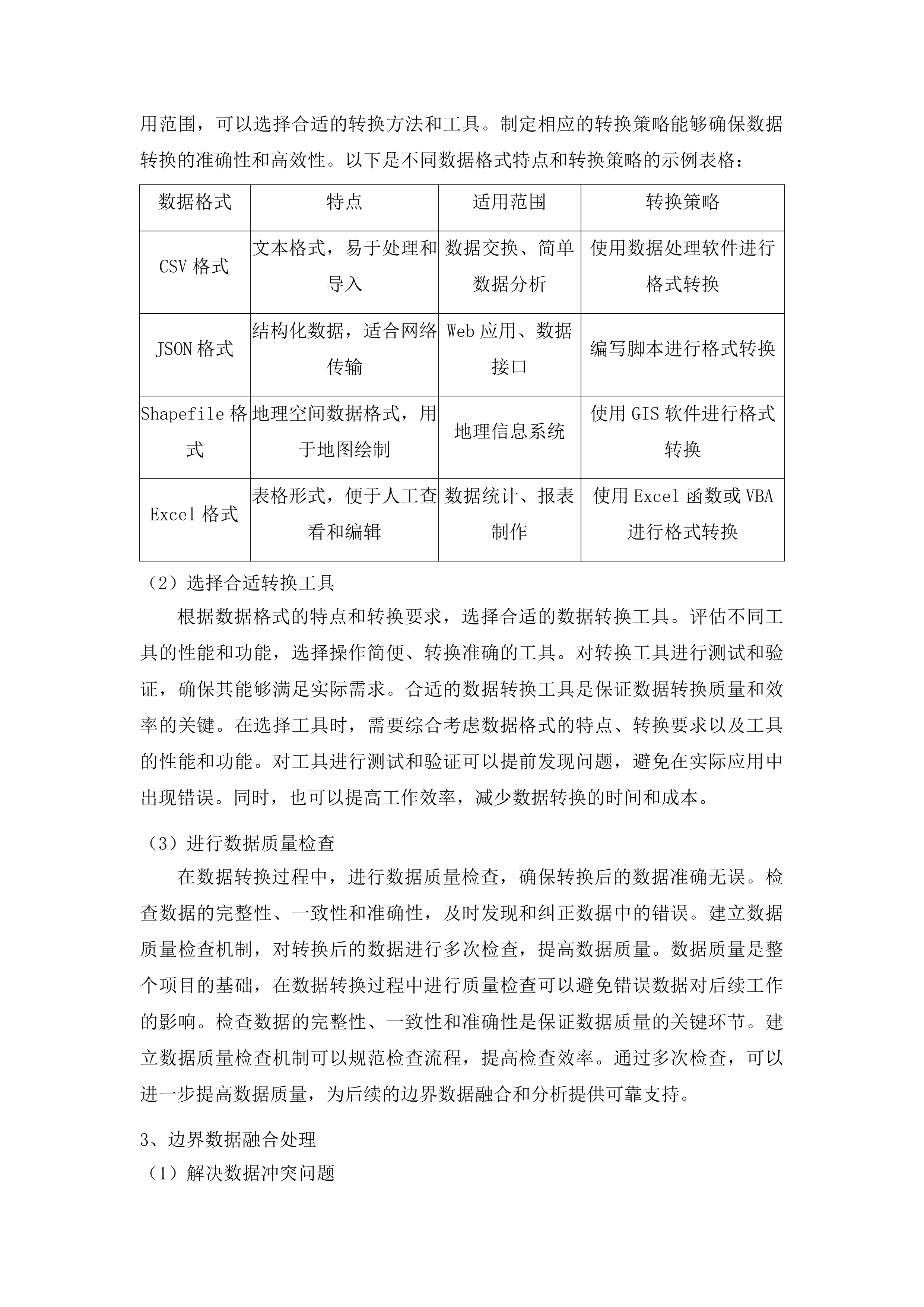
吉林省大气污染物与温室气体融合排放清单编制项目投标方案 第一章 项目理解及重难点分析 6 第一节 项目理解分析 6 一、 全域范围覆盖分析 6 二、 技术规范依据解析 20 三、 排放源类别识别 30 四、 排放物质种类梳理 53 五、 最终成果内容界定 66 第二节 项目目标任务分析 72 一、 融合清单体系构建目标 72 二、 清单质量特性要求 85 三、 成果空间精度要求 90 四、 成果应用方向分析 103 第三节 项目实施重点分析 124 一、 多源数据整合重点 125 二、 核算方法体系建立 136 三、 网格化数据处理流程 151 四、 区域行业排放分析 165 第四节 项目实施关键点分析 179 一、 数据获取难点突破 180 二、 排放因子本地化应用 191 三、 融合清单编制技术 206 四、 成果应用转化路径 214 第五节 国家规范响应分析 230 一、 技术指南响应措施 230 二、 数据处理流程规范 251 三、 成果格式规范遵循 262 四、 国家平台对接验证 273 第二章 服务方案 293 第一节 服务范围覆盖 293 一、 吉林省全域编制工作 293 二、 技术指南执行方案 305 第二节 排放源分类响应 318 一、 电力热力源核算内容 318 二、 工业源排放响应方案 331 三、 移动源及油品管控 336 四、 生活源核算框架构建 354 五、 农业源排放响应措施 361 六、 废弃物处理源核算体系 371 七、 扬尘源分类管控方案 387 第三节 排放物质核算 400 一、 大气污染物核算方法 400 二、 温室气体核算体系 421 三、 核算方法标准化建设 435 第四节 成果输出要求 448 一、 排放清单编制规范 449 二、 技术报告编制要点 458 三、 网格化清单成果要求 477 四、 成果质量控制标准 484 第五节 技术路径说明 495 一、 基础数据收集流程 495 二、 数据库构建方案 514 三、 核算模型应用规范 526 四、 数据质量控制措施 533 五、 网格化清单编制技术 552 第三章 工作计划进度安排 574 第一节 工作计划全面性 574 一、 吉林省全域实施覆盖规划 574 二、 七类排放源核算方案 588 三、 十四种物质核算体系 601 第二节 进度安排合理性 610 一、 一年工期分阶段规划 610 二、 各环节时间协调机制 624 三、 区域工作进度平衡 642 第三节 任务分工与协同机制 654 一、 排放源类别分工方案 654 二、 区域工作责任划分 671 三、 跨专业协作机制 682 第四节 关键节点控制 705 一、 阶段性里程碑设置 705 二、 内部评审质量控制 720 三、 进度与质量同步机制 732 第五节 应急响应机制 739 一、 进度延误应对预案 739 二、 数据采集异常处理 756 三、 交付成果保障措施 769 第四章 质量管理 784 第一节 质量管理措施 784 一、 全过程质量控制流程 784 二、 七类排放源核算质控 802 第二节 数据质控校验 822 一、 多维度数据校验机制 822 二、 数据质量保障方法 843 第三节 成果审核机制 848 一、 三级成果审核流程 848 二、 成果质量合规保障 863 项目理解及重难点分析 项目理解分析 全域范围覆盖分析 九市州区域范围界定 明确各市州地理范围 核对地理坐标数据 为确保本项目中各市州地理范围界定的准确性,会收集各市州官方发布的地理坐标数据,涵盖经纬度范围等详细信息。这些数据是后续工作的基础,其准确性直接影响到整个排放清单编制的可靠性。在收集到数据后,会对其进行交叉核对,与其他权威数据源进行比对。通过多渠道的数据验证,能够有效避免数据误差和错误,确保地理坐标数据的准确性和一致性。这样做不仅为后续的排放核算、区域分析等工作提供了可靠的基础,也有助于提高整个项目的质量和效率。 考虑特殊区域情况 对于市州内的特殊区域,如自然保护区、工业园区等,需单独进行范围界定。这些特殊区域在功能和环境影响方面具有独特性,与市州整体范围存在差异。明确这些特殊区域与市州整体范围的关系,是确保不遗漏重要区域的关键。根据特殊区域的功能和特点,制定相应的范围界定标准。例如,自然保护区可能需要考虑生态保护的边界和缓冲区,工业园区则需关注企业分布和产业活动范围。以下是不同特殊区域范围界定标准的示例表格: 特殊区域类型 范围界定标准 考虑因素 自然保护区 以官方划定的保护区边界为基础,考虑生态系统完整性和物种栖息地范围 生态保护需求、物种分布 工业园区 根据园区规划范围,结合企业实际分布和生产活动范围确定 产业布局、污染物排放 农业园区 依据农田分布、农业设施位置和灌溉范围界定 农业生产活动、土地利用 旅游景区 按照景区规划和实际游览区域确定范围 游客活动范围、环境承载能力 标注关键地理位置 在范围界定过程中,标注各市州的关键地理位置,如市中心、主要交通枢纽等。这些关键地理位置具有重要的经济、社会和环境意义,可作为范围界定的参考点,有助于提高界定的准确性。通过建立关键地理位置的数据库,能够方便后续查询和使用。在后续的排放清单编制和环境分析中,可以根据这些关键地理位置的数据,更精准地分析污染物的排放和扩散情况。同时,数据库的建立也便于对不同市州的关键地理位置进行比较和分析,为制定针对性的环境政策提供依据。 区分不同行政级别 梳理行政层级关系 对吉林省的行政层级进行全面梳理,明确各级政府的管辖范围。这有助于清晰地了解不同行政级别之间的职责和权力划分,为后续的排放数据统计和汇总提供基础。绘制行政层级关系图,能够直观展示不同行政级别之间的关系,便于各方理解和沟通。根据行政层级关系,确定排放数据的统计和汇总方式。不同行政级别可能具有不同的统计要求和方法,合理确定统计和汇总方式能够确保数据的准确性和一致性。同时,这也有助于提高数据处理的效率,为环境决策提供及时、可靠的信息。 确定数据统计范围 根据不同行政级别的区域范围,确定排放数据的统计范围。明确每个行政级别需要统计的排放源和排放物质,确保数据统计的完整性和准确性。在统计过程中,需要避免数据重复或遗漏,保证数据的质量。对于不同行政级别的排放源和排放物质,可能需要采用不同的统计方法和标准。通过合理确定数据统计范围,能够更精准地反映各地区的排放情况,为制定针对性的减排措施提供依据。同时,这也有助于提高环境管理的科学性和有效性。 建立数据共享机制 建立不同行政级别之间的数据共享机制,确保数据的及时传递和更新。明确数据共享的方式和渠道,能够提高数据的利用效率。加强对数据共享过程的监督和管理,确保数据安全。在数据共享过程中,可能会涉及到不同部门和机构之间的合作,需要建立有效的沟通和协调机制。通过数据共享,可以整合各方资源,提高环境管理的协同性和有效性。同时,也能够为科研机构和企业提供更多的数据支持,促进环境科学研究和技术创新。 考虑区域发展差异 分析经济发展指标 收集各市州的经济发展指标,如GDP、产业增加值等。分析这些指标与排放数据的相关性,能够确定经济发展对排放的影响程度。根据经济发展指标,对区域范围进行动态调整,确保范围界定符合实际情况。经济发展水平的差异会导致不同地区的产业结构和能源消耗模式不同,从而影响污染物的排放情况。通过分析经济发展指标与排放数据的关系,可以更好地理解经济发展与环境之间的相互作用。根据分析结果,可以对区域范围进行合理调整,使排放清单更准确地反映实际情况。同时,也可以为制定区域差异化的环境政策提供依据。 研究产业结构特点 研究各市州的产业结构特点,了解不同产业的排放特征。根据产业结构特点,对区域范围进行分类界定,便于针对性地开展排放清单编制工作。关注产业结构的变化趋势,及时调整范围界定,以适应产业发展的需求。不同产业的生产过程和能源消耗方式不同,其污染物排放特征也存在差异。通过研究产业结构特点,可以更精准地确定各地区的主要排放源和排放物质。对区域范围进行分类界定后,可以采用不同的方法和标准进行排放清单编制,提高工作效率和准确性。同时,随着产业结构的不断变化,及时调整范围界定能够保证排放清单的时效性和实用性。 结合环保政策要求 结合吉林省的环保政策要求,对区域范围进行界定。对于重点环保区域,进行严格的范围界定,加强对排放的监管。根据环保政策的调整,及时更新区域范围界定,确保符合政策导向。环保政策是推动环境改善和可持续发展的重要手段,在区域范围界定过程中充分考虑环保政策要求,能够更好地实现环境管理目标。对重点环保区域进行严格界定,可以集中资源加强监管,提高环境质量。随着环保政策的不断完善和调整,及时更新区域范围界定能够保证排放清单编制工作与政策要求保持一致。以下是不同环保政策要求下区域范围界定的示例表格: 环保政策要求 区域范围界定方式 监管措施 大气污染防治重点区域 根据空气质量监测数据和污染源分布,划定重点管控区域 加强工业源治理、机动车尾气监管 生态保护红线区域 严格按照生态保护红线划定范围 禁止开发建设活动,加强生态修复 水环境质量达标区域 以流域为单元,划定水质达标控制区域 加强污水处理、农业面源污染治理 碳排放达峰目标区域 根据能源消耗和产业结构,确定重点减排区域 推动能源结构调整、提高能源效率 行政区域边界数据整合 收集多源边界数据 筛选权威数据来源 对收集到的多源边界数据进行筛选,选择权威、可靠的数据来源至关重要。优先采用政府部门发布的官方数据,因为这些数据具有较高的准确性和合法性。对数据来源进行评估和验证,排除不可靠的数据,能够确保后续工作的质量。以下是不同数据来源的评估和筛选标准表格: 数据来源类型 评估指标 筛选标准 政府部门发布数据 准确性、合法性、时效性 数据经过严格审核,符合相关法规和标准,发布时间较近 科研机构研究数据 研究方法科学性、数据可靠性、引用次数 研究方法严谨,数据经过验证,被广泛引用 企业提供数据 数据完整性、真实性、与业务相关性 数据涵盖关键信息,真实可靠,与企业业务密切相关 公众上传数据 来源可信度、数据一致性、验证情况 来源可追溯,数据与其他来源一致,经过初步验证 建立数据收集渠道 建立稳定的数据收集渠道,确保能够及时获取最新的边界数据。与各数据提供部门建立良好的沟通机制,定期进行数据更新和交流。利用信息化手段,实现数据的自动化收集和整理。通过建立稳定的数据收集渠道,可以保证数据的及时性和完整性。与数据提供部门的良好沟通能够促进数据的共享和合作,提高工作效率。信息化手段的应用可以减少人工干预,降低数据收集的误差和成本。同时,也便于对数据进行管理和分析,为后续的边界数据整合和处理提供有力支持。 记录数据收集信息 详细记录每一份边界数据的收集时间、来源、格式等信息。建立数据收集档案,便于后续的数据查询和追溯。对数据收集过程进行监控和管理,确保数据的完整性和准确性。记录数据收集信息是数据管理的重要环节,通过建立数据收集档案,可以方便地查询和使用数据。对数据收集过程进行监控和管理,能够及时发现和解决数据收集过程中出现的问题,保证数据的质量。同时,也有助于提高数据的安全性和可靠性,为整个项目的顺利进行提供保障。 数据格式统一转换 识别数据格式差异 对收集到的边界数据进行格式分析,识别不同数据之间的格式差异。了解各种数据格式的特点和适用范围,为数据转换提供依据。针对不同的数据格式,制定相应的转换策略。不同的数据格式可能会给数据的整合和分析带来困难,识别数据格式差异是解决问题的关键。通过了解各种数据格式的特点和适用范围,可以选择合适的转换方法和工具。制定相应的转换策略能够确保数据转换的准确性和高效性。以下是不同数据格式特点和转换策略的示例表格: 数据格式 特点 适用范围 转换策略 CSV格式 文本格式,易于处理和导入 数据交换、简单数据分析 使用数据处理软件进行格式转换 JSON格式 结构化数据,适合网络传输 Web应用、数据接口 编写脚本进行格式转换 Shapefile格式 地理空间数据格式,用于地图绘制 地理信息系统 使用GIS软件进行格式转换 Excel格式 表格形式,便于人工查看和编辑 数据统计、报表制作 使用Excel函数或VBA进行格式转换 选择合适转换工具 根据数据格式的特点和转换要求,选择合适的数据转换工具。评估不同工具的性能和功能,选择操作简便、转换准确的工具。对转换工具进行测试和验证,确保其能够满足实际需求。合适的数据转换工具是保证数据转换质量和效率的关键。在选择工具时,需要综合考虑数据格式的特点、转换要求以及工具的性能和功能。对工具进行测试和验证可以提前发现问题,避免在实际应用中出现错误。同时,也可以提高工作效率,减少数据转换的时间和成本。 进行数据质量检查 在数据转换过程中,进行数据质量检查,确保转换后的数据准确无误。检查数据的完整性、一致性和准确性,及时发现和纠正数据中的错误。建立数据质量检查机制,对转换后的数据进行多次检查,提高数据质量。数据质量是整个项目的基础,在数据转换过程中进行质量检查可以避免错误数据对后续工作的影响。检查数据的完整性、一致性和准确性是保证数据质量的关键环节。建立数据质量检查机制可以规范检查流程,提高检查效率。通过多次检查,可以进一步提高数据质量,为后续的边界数据融合和分析提供可靠支持。 边界数据融合处理 解决数据冲突问题 对于边界数据中存在的冲突和差异,进行深入分析和研究。采用合理的方法解决数据冲突,如协商调整、以权威数据为准等。建立数据冲突解决机制,确保数据融合过程的顺利进行。边界数据中可能会存在冲突和差异,这是由于数据来源不同、测量方法不一致等原因造成的。深入分析和研究数据冲突的原因,能够找到合适的解决方法。采用合理的方法解决数据冲突可以保证数据的一致性和准确性。建立数据冲突解决机制可以规范解决流程,提高解决效率。同时,也有助于避免数据冲突对后续工作的影响,保证数据融合的质量。 进行数据平滑处理 对融合后的边界数据进行平滑处理,使边界更加自然和连续。采用平滑算法,对边界数据进行优化,提高数据的可视化效果。在平滑处理过程中,注意保持数据的准确性和完整性。数据平滑处理可以改善边界数据的质量,使边界更加自然和连续。采用平滑算法能够对边界数据进行优化,提高数据的可视化效果。在处理过程中,需要注意保持数据的准确性和完整性,避免过度平滑导致数据失真。以下是不同平滑算法的特点和应用场景表格: 平滑算法 特点 应用场景 移动平均法 简单易行,对数据波动有一定平滑作用 数据波动较小的情况 高斯滤波法 能够有效去除噪声,保持数据细节 数据噪声较大的情况 样条插值法 可以生成平滑曲线,适应复杂数据 数据变化复杂的情况 局部加权回归法 根据数据局部特征进行平滑处理 数据局部变化较大的情况 验证融合数据质量 对融合处理后的边界数据进行质量验证,确保数据符合要求。采用多种方法进行验证,如对比分析、实地勘察等。根据验证结果,对数据进行进一步的修正和完善,提高数据质量。数据质量验证是保证边界数据可靠性的重要环节,采用多种方法进行验证可以从不同角度检查数据的质量。对比分析可以发现数据之间的差异和矛盾,实地勘察可以验证数据与实际情况的相符程度。根据验证结果对数据进行修正和完善,可以提高数据的准确性和可靠性。同时,也有助于发现数据融合过程中存在的问题,为后续的工作提供改进方向。 全域覆盖实施方案 数据收集方案制定 明确数据收集目标 根据项目需求,明确数据收集的具体目标,如建立准确的排放清单等。将目标分解为具体的任务和指标,便于实施和考核。确保数据收集目标与项目整体目标一致,为项目的顺利开展提供支持。明确数据收集目标是数据收集工作的首要任务,只有目标明确,才能有针对性地开展工作。将目标分解为具体的任务和指标,可以使工作更加细化和可操作。确保数据收集目标与项目整体目标一致,能够保证数据收集工作的有效性和实用性。同时,也有助于提高项目的整体质量和效率。 确定数据收集范围 根据吉林省全域范围和排放源分类,确定数据收集的范围。明确每个市州、每个排放源需要收集的数据内容和要求。考虑数据的时效性和准确性,合理确定数据收集的时间范围。数据收集范围的确定直接影响到数据的完整性和准确性,根据吉林省全域范围和排放源分类进行确定,可以确保数据涵盖所有相关信息。明确每个市州、每个排放源需要收集的数据内容和要求,可以使数据收集工作更加规范和有序。考虑数据的时效性和准确性,合理确定数据收集的时间范围,能够保证数据的质量和价值。同时,也有助于提高数据收集的效率,避免不必要的工作。 选择数据收集方法 根据数据的特点和实际情况,选择合适的数据收集方法。对于大型企业和重点排放源,采用实地调查和监测的方法收集数据。对于小型企业和分散排放源,采用部门协作和企业上报的方法收集数据。不同的数据特点和实际情况需要采用不同的数据收集方法,选择合适的方法可以提高数据收集的效率和质量。对于大型企业和重点排放源,实地调查和监测可以获取更准确和详细的数据。对于小型企业和分散排放源,部门协作和企业上报可以充分利用各方资源,提高数据收集的覆盖面。同时,也可以根据实际情况灵活调整数据收集方法,确保数据收集工作的顺利进行。 清单编制流程规划 数据预处理环节 对收集到的数据进行预处理,包括数据清洗、缺失值处理、异常值检测等。采用合适的统计方法和技术,对数据进行整理和分析。确保预处理后的数据准确、完整,为后续的排放核算提供可靠基础。数据预处理是清单编制流程中的重要环节,通过数据清洗、缺失值处理和异常值检测等操作,可以提高数据的质量。采用合适的统计方法和技术对数据进行整理和分析,能够更好地理解数据的特征和规律。确保预处理后的数据准确、完整,为后续的排放核算提供可靠基础。同时,也有助于提高排放核算的准确性和可靠性。 排放核算环节 根据生态环境部的相关指南和核算方法,进行排放核算。确定排放核算的参数和模型,对不同排放源和排放物质进行准确核算。建立排放核算的数据库,记录核算过程和结果,便于查询和追溯。排放核算是清单编制的核心环节,根据生态环境部的相关指南和核算方法进行核算,可以保证核算结果的科学性和准确性。确定排放核算的参数和模型,能够对不同排放源和排放物质进行准确核算。建立排放核算的数据库,记录核算过程和结果,便于查询和追溯。同时,也有助于提高排放核算的透明度和可信度。 结果验证环节 对排放核算结果进行验证,采用多种方法进行验证,如对比分析、专家评估等。检查核算结果的准确性和合理性,及时发现和纠正错误。确保最终的排放清单结果可靠、可信,符合项目要求。结果验证是清单编制流程中的重要保障,采用多种方法进行验证可以从不同角度检查核算结果的质量。对比分析可以发现核算结果与其他数据的差异,专家评估可以提供专业的意见和建议。检查核算结果的准确性和合理性,及时发现和纠正错误。确保最终的排放清单结果可靠、可信,符合项目要求。以下是不同验证方法的特点和应用场景表格: 验证方法 特点 应用场景 对比分析 通过与其他数据对比,发现差异和问题 数据存在多个来源的情况 专家评估 依靠专家经验和专业知识进行评估 数据复杂、难以判断的情况 实地核查 到现场核实数据的真实性和准确性 对数据真实性有疑问的情况 统计检验 运用统计方法检验数据的合理性 数据具有一定规律性的情况 质量控制措施制定 数据质量控制 在数据收集过程中,对数据的准确性、完整性和一致性进行控制。采用数据审核和验证机制,对收集到的数据进行严格把关。建立数据质量反馈机制,及时发现和解决数据质量问题。数据质量控制是保证清单编制质量的基础,在数据收集过程中对数据的准确性、完整性和一致性进行控制,可以提高数据的可靠性。采用数据审核和验证机制,对收集到的数据进行严格把关,能够有效避免错误数据的进入。建立数据质量反馈机制,及时发现和解决数据质量问题。同时,也有助于提高数据收集的效率和质量。 核算过程质量控制 在排放核算过程中,对核算方法的正确性、参数的合理性进行控制。采用质量控制图和统计分析方法,对核算过程进行监控和评估。建立核算过程的质量记录和追溯体系,确保核算结果的可验证性。核算过程质量控制是保证排放核算准确性的关键,在排放核算过程中对核算方法的正确性、参数的合理性进行控制,可以提高核算结果的可靠性。采用质量控制图和统计分析方法,对核算过程进行监控和评估,能够及时发现和纠正核算过程中的问题。建立核算过程的质量记录和追溯体系,确保核算结果的可验证性。同时,也有助于提高排放核算的透明度和可信度。 成果质量控制 对最终的排放清单和相关报告进行质量控制,确保成果符合要求。按照国家,对成果的格式、内容、数据等进行检查。组织专家对成果进行评审和验收,确保成果的科学性和可靠性。成果质量控制是清单编制工作的最后一道防线,对最终的排放清单和相关报告进行质量控制,可以保证成果的质量。按照国家规范和项目要求,对成果的格式、内容、数据等进行检查,能够发现和纠正存在的问题。组织专家对成果进行评审和验收,确保成果的科学性和可靠性。以下是成果质量控制的检查内容和标准表格: 检查内容 检查标准 格式规范 符合国家规范和项目要求 内容完整性 涵盖所有必要信息,无遗漏 数据准确性 数据准确无误,与原始数据一致 分析合理性 分析方法科学合理,结论可靠 报告可读性 语言通顺,图表清晰,易于理解 区域特征差异考量 产业结构差异分析 识别主导产业 通过产业统计数据和实地调研,识别每个市州的主导产业。分析主导产业的发展趋势和排放特征,为排放核算提供依据。关注新兴产业的发展,及时调整产业结构分析和排放核算方法。主导产业在区域经济中占据重要地位,其发展趋势和排放特征对区域排放情况有着重要影响。通过产业统计数据和实地调研识别主导产业,可以更准确地了解区域产业结构。分析主导产业的发展趋势和排放特征,为排放核算提供依据。关注新兴产业的发展,及时调整产业结构分析和排放核算方法,能够适应产业结构的变化。同时,也有助于提高排放核算的准确性和针对性。 评估产业排放贡献 根据产业结构和排放特征,评估不同产业对大气污染物和温室气体排放的贡献。分析产业排放的变化趋势,预测未来产业排放的发展情况。为产业结构调整和节能减排政策制定提供参考。评估产业排放贡献可以明确不同产业在排放中的作用,根据产业结构和排放特征进行评估,可以更准确地了解产业排放情况。分析产业排放的变化趋势,预测未来产业排放的发展情况,能够为产业结构调整和节能减排政策制定提供参考。同时,也有助于提高环境管理的科学性和有效性。 制定差异化核算策略 针对不同产业结构的市州,制定差异化的排放核算策略。对于产业集中、排放量大的市州,采用详细的核算方法和高精度的数据。对于产业分散、排放量小的市州,采用简化的核算方法和宏观的数据。不同产业结构的市州具有不同的排放特点,制定差异化的排放核算策略可以提高核算的准确性和效率。对于产业集中、排放量大的市州,采用详细的核算方法和高精度的数据,可以更准确地反映排放情况。对于产业分散、排放量小的市州,采用简化的核算方法和宏观的数据,可以减少工作量和成本。同时,也有助于根据不同市州的实际情况制定针对性的环境政策。 地理气候条件差异 分析地形地貌影响 研究各市州的地形地貌特点,如山脉、平原、河流等。分析地形地貌对排放扩散的影响,确定不同区域的排放扩散规律。根据地形地貌特点,调整排放核算和环境评估的参数和方法。地形地貌是影响排放扩散的重要因素,研究各市州的地形地貌特点,可以了解不同区域的环境特征。分析地形地貌对排放扩散的影响,确定不同区域的排放扩散规律,为排放核算和环境评估提供依据。根据地形地貌特点,调整排放核算和环境评估的参数和方法,能够提高核算和评估的准确性。同时,也有助于制定针对性的环境管理措施。 评估气候类型作用 评估各市州的气候类型,如温带大陆性气候、温带季风气候等。分析气候类型对排放物的化学反应和环境容量的影响。在排放清单编制中,考虑气候因素对排放的影响,提高清单的准确性。气候类型对排放物的化学反应和环境容量有着重要影响,评估各市州的气候类型,可以了解不同区域的气候特征。分析气候类型对排放物的化学反应和环境容量的影响,为排放清单编制提供依据。在排放清单编制中,考虑气候因素对排放的影响,能够提高清单的准确性。以下是不同气候类型对排放影响的示例表格: 气候类型 对排放物化学反应的影响 对环境容量的影响 排放清单编制注意事项 温带大陆性气候 冬季寒冷干燥,污染物不易扩散 冬季环境容量小 加强冬季排放管控 温带季风气候 夏季高温多雨,利于污染物稀释 夏季环境容量大 合理安排夏季生产 亚热带季风气候 降水丰富,利于污染物沉降 环境容量相对较大 关注降水对污染物的冲刷作用 高原山地气候 气温低,空气稀薄,污染物扩散快 环境容量较大 考虑海拔对排放的影响 制定适应策略 针对不同地理气候条件的市州,制定相应的适应策略。对于地形复杂、气候多变的市州,加强监测和预警,提高应对能力。对于气候条件较好、环境容量较大的市州,合理规划产业布局,提高资源利用效率。不同地理气候条件的市州面临着不同的环境挑战,制定相应的适应策略可以提高环境管理的有效性。对于地形复杂、气候多变的市州,加强监测和预警,能够及时发现和应对环境问题。对于气候条件较好、环境容量较大的市州,合理规划产业布局,可以充分利用环境资源。以下是不同地理气候条件下适应策略的示例表格: 地理气候条件 适应策略 具体措施 地形复杂、气候多变 加强监测和预警 建立气象监测站、环境监测点,及时发布预警信息 气候条件较好、环境容量较大 合理规划产业布局 根据环境容量和产业特点,确定产业发展方向 沿海地区、气候湿润 加强海洋生态保护 建立海洋保护区,控制陆源污染排放 内陆干旱地区 提高水资源利用效率 推广节水技术,加强水资源管理 社会经济发展水平差异 分析经济发展指标 收集各市州的GDP、产业增加值等经济发展指标。分析经济发展指标与排放数据的相关性,评估经济发展对排放的影响程度。根据经济发展阶段,确定排放清单编制的重点和方向。经济发展水平是影响排放的重要因素,收集各市州的经济发展指标,可以了解不同区域的经济状况。分析经济发展指标与排放数据的相关性,评估经济发展对排放的影响程度,为排放清单编制提供依据。根据经济发展阶段,确定排放清单编制的重点和方向,能够提高清单编制的针对性。以下是不同经济发展阶段排放清单编制重点和方向的示例表格: 经济发展阶段 排放清单编制重点 排放清单编制方向 经济快速发展阶段 重点关注工业源和交通源排放 加强排放监测和控制 经济稳定发展阶段 兼顾各类排放源,注重节能减排 推动产业结构调整和技术创新 经济转型发展阶段 关注新兴产业和服务业排放 引导绿色发展和低碳生活 经济欠发达阶段 保障基本生活排放需求,控制污染排放 加强环境基础设施建设 研究人口分布情况 研究各市州的人口密度、人口分布等情况。分析人口因素对排放的影响,如生活源排放、交通排放等。根据人口分布特点,调整排放核算和清单编制的方法。人口分布是影响排放的重要因素,研究各市州的人口密度、人口分布等情况,可以了解不同区域的人口特征。分析人口因素对排放的影响,如生活源排放、交通排放等,为排放核算和清单编制提供依据。根据人口分布特点,调整排放核算和清单编制的方法,能够提高核算和编制的准确性。同时,也有助于制定针对性的环境管理措施。 制定针对性措施 针对不同社会经济发展水平的市州,制定针对性的排放控制和管理措施。对于经济发达、人口密集的市州,加强节能减排和环境监管。对于经济欠发达、人口较少的市州,注重产业发展与环境保护的协调。不同社会经济发展水平的市州面临着不同的环境问题,制定针对性的排放控制和管理措施可以提高环境管理的有效性。对于经济发达、人口密集的市州,加强节能减排和环境监管,能够有效减少排放。对于经济欠发达、人口较少的市州,注重产业发展与环境保护的协调,可以实现可持续发展。 技术规范依据解析 国家技术指南解读 指南核心内容解析 深入解读生态环境部《大气污染物与温室气体融合排放清单编制技术指南(试行)》核心内容,明确核算方法和分类标准等方面要求。精准把握排放源分类原则,涵盖电力热力源、工业源、移动源和油品储运销、生活源、农业源、废弃物处理源、扬尘源等7类排放源,确保清单全面覆盖各类排放情况。明确排放物质核算范围,包含10种大气污染物和4种温室气体,保证清单编制的完整性和科学性。遵循指南中数据采集、处理和分析方法,运用科学手段确保数据可靠性和准确性,为清单编制提供坚实的数据支撑。通过对指南核心内容的深入理解和把握,为吉林省大气污染物与温室气体融合排放清单编制工作奠定坚实基础。 在核算方法上,严格按照指南要求,采用科学合理的计算方式,对不同排放源和排放物质进行精准核算。对于排放源分类,根据吉林省的产业结构和能源消费特点,进一步细化各类排放源的分类标准,确保分类的准确性和实用性。在数据采集方面,建立完善的数据采集体系,确保数据来源可靠、数据质量达标。同时,加强对数据处理和分析的管理,运用先进的数据分析技术,提高数据处理的效率和准确性。通过对指南核心内容的全面落实,确保吉林省大气污染物与温室气体融合排放清单编制工作符合国家要求,为吉林省的环境保护和应对气候变化工作提供有力支持。 此外,还需关注指南中关于清单编制的其他要求,如清单的格式、报告的内容等。按照指南要求,规范清单编制的流程和方法,确保清单的规范性和可读性。同时,加强对清单编制工作的质量控制,建立严格的质量审核机制,对清单编制的各个环节进行严格把关,确保清单的质量和可靠性。通过对指南核心内容的深入解析和全面落实,为吉林省大气污染物与温室气体融合排放清单编制工作提供科学、规范、有效的指导。 在实际工作中,不断加强对指南的学习和研究,及时掌握指南的最新动态和要求。结合吉林省的实际情况,对指南进行合理的调整和补充,确保指南在吉林省的有效实施。同时,加强与相关部门和单位的沟通与协作,共同推进吉林省大气污染物与温室气体融合排放清单编制工作的顺利开展。通过对指南核心内容的深入理解和有效应用,为吉林省的环境保护和可持续发展做出积极贡献。 为了更好地落实指南核心内容,还需加强对相关人员的培训和教育。组织专业人员对指南进行详细解读和培训,提高工作人员对指南的理解和掌握程度。同时,加强对工作人员的实践指导,通过实际案例分析和操作演练,提高工作人员的实际操作能力和业务水平。通过加强培训和教育,为吉林省大气污染物与温室气体融合排放清单编制工作提供高素质的人才保障。 指南适用范围界定 严格按照指南规定,明确本次清单编制工作适用于吉林省全域,包括长春市、吉林市、四平市、辽源市、通化市(含梅河口)、白山市、松原市、白城市、延边州(含长白山)9个市(州)。确定指南在不同排放源和排放物质核算中的具体应用范围,确保清单编制符合国家要求。结合吉林省实际情况,判断指南在区域特征和产业结构方面的适用性,进行合理调整和补充。明确指南在清单编制各阶段的适用要求,保证工作的规范性和一致性。 在区域适用性方面,考虑到吉林省不同地区的地理环境、气候条件和产业结构存在差异,对指南进行针对性的调整和补充。对于工业发达地区,重点关注工业源的排放核算;对于农业比重较大的地区,加强对农业源的排放监测和核算。在排放源和排放物质核算方面,严格按照指南规定的范围和方法进行操作,确保核算结果的准确性和可比性。同时,根据吉林省的实际情况,对指南中未涵盖的排放源和排放物质进行补充和完善,确保清单的全面性和完整性。 明确指南在清单编制各阶段的适用要求,是保证工作规范性和一致性的关键。在数据采集阶段,按照指南要求,建立完善的数据采集体系,确保数据来源可靠、数据质量达标。在核算阶段,严格遵循指南规定的核算方法和标准,对不同排放源和排放物质进行精准核算。在报告编制阶段,按照指南要求的格式和内容,编制规范、准确的排放清单报告。通过明确指南在各阶段的适用要求,确保吉林省大气污染物与温室气体融合排放清单编制工作的顺利开展。 为了确保指南的有效实施,还需加强对指南适用范围的宣传和培训。组织相关人员对指南进行学习和培训,提高工作人员对指南适用范围的认识和理解。同时,加强对指南适用范围的监督和检查,及时发现和解决问题,确保指南在吉林省的有效实施。通过加强宣传、培训和监督检查,为吉林省大气污染物与温室气体融合排放清单编制工作提供有力保障。 此外,还需建立健全指南适用范围的动态调整机制。随着吉林省经济社会的发展和环境保护要求的提高,及时对指南适用范围进行调整和完善。关注国家相关政策和标准的变化,及时将新的要求纳入到指南适用范围中。通过建立动态调整机制,确保指南适用范围始终符合吉林省的实际情况和国家要求,为吉林省的环境保护和应对气候变化工作提供有力支持。 指南指导作用体现 以指南为指导,制定科学合理的清单编制流程和方法,确保工作的有序开展。依据指南要求,建立统一的核算方法体系,实现污染物与温室气体核算标准的统一。参考指南中的技术要求,进行数据处理和分析,提高清单编制的质量和效率。按照指南的成果要求,形成符合规范的《吉林省大气污染物与温室气体排放清单》等相关报告。 在清单编制流程方面,根据指南的指导,制定详细的工作方案,明确各阶段的工作任务和时间节点。从数据采集、核算到报告编制,每个环节都严格按照指南要求进行操作,确保工作的有序推进。在核算方法体系建设方面,依据指南规定的核算原则和方法,结合吉林省的实际情况,建立适合吉林省的核算方法体系。对不同排放源和排放物质,采用统一的核算标准和方法,确保核算结果的准确性和可比性。 在数据处理和分析过程中,参考指南中的技术要求,运用先进的数据分析技术,提高数据处理的效率和准确性。对采集到的数据进行清洗、整理和分析,挖掘数据背后的信息,为清单编制提供有力支持。同时,加强对数据质量的控制,建立严格的数据质量审核机制,确保数据的可靠性和准确性。按照指南的成果要求,编制规范、准确的排放清单报告。报告内容包括排放清单的编制背景、编制方法、核算结果等,确保报告的完整性和可读性。 为了更好地体现指南的指导作用,还需加强对指南的宣传和培训。组织相关人员对指南进行学习和培训,提高工作人员对指南的理解和掌握程度。同时,加强对指南实施情况的监督和检查,及时发现和解决问题,确保指南在吉林省的有效实施。通过加强宣传、培训和监督检查,为吉林省大气污染物与温室气体融合排放清单编制工作提供有力保障。 以下是指南指导作用体现的具体说明表格: 方面 具体体现 效果 清单编制流程 依据指南制定详细工作方案,明确各阶段任务和时间节点 确保工作有序开展 核算方法体系 按照指南要求建立统一核算标准和方法 实现核算结果准确可比 数据处理和分析 参考指南技术要求运用先进技术处理数据 提高数据处理效率和准确性 成果报告编制 按照指南成果要求编制规范报告 保证报告完整性和可读性 相关规范协调应用 规范内容关联分析 对生态环境部《大气污染物与温室气体融合排放清单编制技术指南(试行)》及相关的污染源排放清单、温室气体清单编制技术指南进行关联分析。找出不同规范之间的共同点和差异点,明确各自的适用范围和重点。分析规范中核算方法、分类标准等内容的一致性和互补性,为协调应用提供依据。关注规范在数据采集、处理和分析等环节的相关要求,确保数据的统一和准确。 在进行关联分析时,首先对各规范的整体框架和主要内容进行梳理,明确它们之间的逻辑关系。对于核算方法,对比不同规范中对同一排放源和排放物质的核算方式,找出共同点和差异点。如果存在差异,分析其原因和适用场景,为协调应用提供参考。在分类标准方面,比较不同规范对排放源和排放物质的分类方法,确保分类的一致性和合理性。同时,分析规范在数据采集、处理和分析等环节的要求,建立统一的数据采集标准和处理流程,确保数据的质量和准确性。 通过关联分析,还可以发现不同规范之间的互补性。某些规范可能在某个方面有更详细的规定,而其他规范可能在另一个方面有更突出的优势。在实际应用中,可以充分发挥各规范的优势,实现规范之间的互补和协同。例如,在核算某些复杂的排放源时,可以结合多个规范的核算方法,提高核算的准确性和可靠性。同时,关注规范的更新和变化,及时调整关联分析的结果,确保协调应用的有效性。 为了确保关联分析的准确性和有效性,还需组织专业人员对各规范进行深入研究和讨论。邀请相关领域的专家进行指导和咨询,提高关联分析的质量和水平。同时,建立规范内容关联分析的档案和数据库,对分析结果进行记录和保存,为后续的协调应用提供参考。通过加强关联分析的管理和应用,为吉林省大气污染物与温室气体融合排放清单编制工作提供科学、合理的规范依据。 此外,还需加强对关联分析结果的宣传和培训。组织相关人员对关联分析结果进行学习和培训,提高工作人员对不同规范之间关系的认识和理解。同时,加强对关联分析结果的应用和推广,将其融入到清单编制工作的各个环节中。通过加强宣传、培训和应用推广,确保关联分析结果在吉林省大气污染物与温室气体融合排放清单编制工作中得到有效应用。 协调应用策略制定 根据规范内容的关联分析结果,制定协调应用的策略,确保各规范在清单编制工作中相互配合。确定不同规范在不同排放源和排放物质核算中的优先应用顺序,避免冲突和重复。建立规范应用的沟通机制,及时解决协调应用过程中出现的问题。定期对规范协调应用的效果进行评估和调整,保证工作的顺利进行。 在制定协调应用策略时,首先根据关联分析结果,明确各规范的优势和适用范围。对于不同排放源和排放物质,确定最适合的规范进行核算。例如,对于电力热力源的核算,可以优先采用《大气污染物与温室气体融合排放清单编制技术指南(试行)》中的核算方法;对于农业源的核算,可以参考相关的污染源排放清单编制技术指南。同时,制定规范应用的优先级顺序,当不同规范之间存在冲突时,按照优先级顺序进行选择和应用,避免出现核算结果不一致的情况。 建立规范应用的沟通机制是确保协调应用顺利进行的关键。在清单编制工作中,涉及多个部门和单位,需要加强各部门之间的沟通和协作。建立定期的沟通会议制度,及时交流规范应用过程中出现的问题和解决方案。同时,建立信息共享平台,实现各部门之间的信息互通和资源共享。通过加强沟通和协作,提高规范应用的效率和准确性,确保清单编制工作的顺利进行。 定期对规范协调应用的效果进行评估和调整,是保证工作质量和效率的重要措施。制定评估指标体系,从数据准确性、核算标准一致性、成果规范性等方面对规范协调应用的效果进行评估。根据评估结果,及时发现协调应用过程中存在的问题,并采取相应的改进措施。例如,如果发现某个规范的应用效果不佳,可以及时调整其应用范围和优先级顺序。通过定期评估和调整,不断优化规范协调应用策略,提高清单编制工作的质量和效率。 为了确保协调应用策略的有效实施,还需加强对策略的宣传和培训。组织相关人员对协调应用策略进行学习和培训,提高工作人员对策略的理解和掌握程度。同时,加强对策略实施情况的监督和检查,及时发现和解决问题,确保策略在吉林省大气污染物与温室气体融合排放清单编制工作中得到有效应用。通过加强宣传、培训和监督检查,为吉林省大气污染物与温室气体融合排放清单编制工作提供有力保障。 应用效果评估机制 建立规范协调应用效果的评估机制,定期对清单编制工作的质量和效率进行评估。制定评估指标,包括数据准确性、核算标准一致性、成果规范性等方面。根据评估结果,及时发现协调应用过程中存在的问题,并采取相应的改进措施。将评估结果作为优化规范协调应用策略的依据,不断提高工作水平。 在建立评估机制时,首先明确评估的目的和范围。评估的目的是为了检验规范协调应用的效果,发现存在的问题,为优化协调应用策略提供依据。评估的范围包括清单编制工作的各个环节,从数据采集到报告编制。制定科学合理的评估指标体系,是确保评估结果准确可靠的关键。在数据准确性方面,通过与实际监测数据进行比对,评估核算结果的误差范围。在核算标准一致性方面,检查不同规范在核算过程中的应用是否一致,是否存在冲突和矛盾。在成果规范性方面,检查排放清单报告的格式、内容是否符合国家要求。 根据评估结果,及时发现协调应用过程中存在的问题。如果发现数据准确性不高,可能是数据采集方法不当或核算方法存在问题,需要及时调整数据采集方案或优化核算方法。如果发现核算标准不一致,需要进一步明确各规范的适用范围和优先级顺序,避免出现核算结果不一致的情况。对于成果规范性方面的问题,按照国家要求进行整改,确保报告的质量和可读性。同时,将评估结果反馈给相关部门和人员,促进规范协调应用工作的改进和提高。 将评估结果作为优化规范协调应用策略的依据,是不断提高工作水平的重要途径。根据评估结果,分析规范协调应用中存在的优势和不足,针对性地调整协调应用策略。例如,如果发现某个规范在某个排放源的核算中效果不佳,可以考虑调整其应用范围或采用其他规范进行核算。通过不断优化协调应用策略,提高清单编制工作的质量和效率,为吉林省的环境保护和应对气候变化工作提供更有力的支持。 以下是规范协调应用效果评估机制的具体说明表格: 评估指标 评估方法 评估频率 改进措施 数据准确性 与实际监测数据比对 每季度 调整数据采集方案或优化核算方法 核算标准一致性 检查规范应用情况 每半年 明确规范适用范围和优先级顺序 成果规范性 检查报告格式和内容 每年 按照国家要求进行整改 技术标准执行要点 标准关键条款把握 准确把握生态环境部相关技术标准中的关键条款,如核算方法、数据质量要求等。明确关键条款在清单编制各环节的具体应用要求,确保工作的规范性。对关键条款进行深入解读,结合吉林省实际情况,制定具体的执行措施。关注关键条款的更新和变化,及时调整清单编制工作。 在核算方法方面,仔细研究技术标准中规定的核算公式和参数,确保在清单编制过程中准确应用。对于不同排放源和排放物质,采用合适的核算方法,提高核算的准确性和可靠性。在数据质量要求方面,严格按照标准规定的数据采集、处理和分析方法,确保数据的完整性、准确性和一致性。建立数据质量控制体系,对数据的来源、采集过程、处理结果进行全程监控,及时发现和纠正数据质量问题。 明确关键条款在清单编制各环节的具体应用要求,是确保工作规范性的关键。在数据采集环节,按照标准要求,确定数据采集的范围、频率和方法。对于重要的数据指标,采用多种采集方式进行验证,确保数据的准确性。在核算环节,严格按照标准规定的核算方法和流程进行操作,确保核算结果的一致性和可比性。在报告编制环节,按照标准要求的格式和内容,编制规范、准确的排放清单报告。 对关键条款进行深入解读,结合吉林省的实际情况,制定具体的执行措施。考虑到吉林省的产业结构和能源消费特点,对核算方法和参数进行适当调整,确保标准的适用性。同时,加强对工作人员的培训和指导,提高他们对关键条款的理解和掌握程度。建立关键条款执行的监督机制,定期对执行情况进行检查和评估,及时发现和解决问题。 关注关键条款的更新和变化,及时调整清单编制工作。随着国家环保政策的不断完善和技术标准的不断更新,相关技术标准中的关键条款也可能会发生变化。及时关注这些变化,对清单编制工作进行相应调整,确保工作符合最新要求。建立技术标准跟踪机制,及时获取标准的更新信息,并组织相关人员进行学习和培训。以下是标准关键条款把握的具体说明表格: 关键条款 具体要求 应用环节 执行措施 核算方法 准确应用核算公式和参数 核算环节 结合实际调整方法和参数,加强培训和监督 数据质量要求 确保数据完整性、准确性和一致性 数据采集、处理和分析环节 建立质量控制体系,全程监控数据质量 报告格式和内容 按照标准要求编制报告 报告编制环节 严格遵循标准格式和内容要求 执行过程监督管理 建立技术标准执行过程的监督管理机制,确保各项标准得到严格执行。设立监督管理部门或岗位,负责对清单编制工作的全过程进行监督检查。制定监督检查计划,定期对工作进度、数据质量、核算方法等方面进行检查。对发现的不符合标准的问题及时进行整改,确保工作质量。 设立专门的监督管理部门或岗位是确保监督管理工作有效开展的关键。该部门或岗位应具备专业的知识和技能,熟悉相关技术标准和清单编制工作流程。监督管理人员应定期对清单编制工作进行巡查,了解工作进展情况,及时发现和解决问题。制定详细的监督检查计划,明确检查的内容、频率和方法。在工作进度方面,检查是否按照预定的时间节点完成各项任务;在数据质量方面,检查数据的采集、处理和分析是否符合标准要求;在核算方法方面,检查是否严格按照标准规定的方法进行核算。 对发现的不符合标准的问题及时进行整改是保证工作质量的重要措施。当发现问题时,监督管理人员应及时与相关人员沟通,分析问题产生的原因,并提出整改建议。相关人员应按照整改建议,及时对问题进行整改,并将整改结果反馈给监督管理部门。同时,建立问题整改的跟踪机制,确保问题得到彻底解决。通过加强对问题整改的管理,提高清单编制工作的质量和效率。 加强对监督管理工作的培训和指导,提高监督管理人员的业务水平和工作能力。定期组织监督管理人员进行学习和培训,使他们及时掌握最新的技术标准和监督管理方法。同时,建立监督管理工作的考核机制,对监督管理人员的工作进行考核和评价,激励他们积极履行职责。通过加强培训、指导和考核,为技术标准执行过程的监督管理工作提供有力保障。 为了确保监督管理工作的有效性,还需建立健全监督管理工作的档案和数据库。对监督检查过程中发现的问题、整改情况等进行记录和保存,为后续的监督管理工作提供参考。同时,利用信息化手段,实现监督管理工作的信息化和智能化,提高监督管理工作的效率和水平。通过建立健全档案和数据库,为技术标准执行过程的监督管理工作提供科学、有效的管理手段。 执行效果验证措施 制定技术标准执行效果的验证措施,确保清单编制成果符合标准要求。采用数据比对、专家评审等方式对核算结果进行验证,保证数据的准确性。对清单编制成果的格式、命名规则、数据存储方式等进行检查,确保符合国家规范。将验证结果作为评估清单编制工作质量的重要依据,不断提高工作水平。 在数据比对方面,将核算结果与实际监测数据进行比对,检查两者之间的误差范围。如果误差超出允许范围,需要重新检查核算方法和数据采集过程,找出问题所在并进行整改。同时,与其他地区或类似项目的核算结果进行对比,分析差异原因,确保核算结果的合理性和可靠性。采用专家评审的方式,邀请相关领域的专家对核算结果进行评估和审查。专家可以从专业的角度出发,对核算方法、数据质量等方面进行评价,提出宝贵的意见和建议。根据专家评审的结果,对核算结果进行进一步的优化和完善。 对清单编制成果的格式、命名规则、数据存储方式等进行检查,是确保成果符合国家规范的重要环节。按照国家相关规范的要求,检查清单的格式是否规范、命名是否准确、数据存储是否安全可靠。如果发现不符合规范的地方,及时进行整改,确保成果的规范性和可读性。将验证结果作为评估清单编制工作质量的重要依据,建立科学合理的评估指标体系。从数据准确性、核算标准一致性、成果规范性等方面对清单编制工作进行评估。根据评估结果,分析工作中存在的问题和不足,采取相应的改进措施,不断提高清单编制工作的质量和水平。 为了确保验证措施的有效实施,还需加强对验证工作的管理和监督。制定详细的验证工作计划,明确验证的内容、方法和流程。组织专业人员对验证工作进行指导和培训,提高验证人员的业务水平和工作能力。同时,建立验证工作的档案和数据库,对验证过程和结果进行记录和保存,为后续的评估和改进提供参考。通过加强管理和监督,为技术标准执行效果的验证工作提供有力保障。 此外,还需加强对验证结果的应用和推广。将验证结果反馈给相关部门和人员,促进他们对清单编制工作的重视和改进。同时,将验证结果与其他地区或项目进行分享和交流,学习借鉴先进经验和做法,不断提高吉林省大气污染物与温室气体融合排放清单编制工作的整体水平。通过加强应用和推广,为吉林省的环境保护和应对气候变化工作做出更大贡献。 排放源类别识别 电力热力源特征分析 能源结构特点 煤炭使用情况 煤炭在电力热力源中广泛使用,部分老旧机组煤炭燃烧效率低,导致能源浪费与污染物排放增加。不同品质煤炭对燃烧效果和污染物排放影响显著,高硫、高灰分煤炭燃烧会产生更多二氧化硫和颗粒物。随着环保要...
吉林省大气污染物与温室气体融合排放清单编制项目投标方案.docx
下载提示

1.本文档仅提供部分内容试读;

2.支付并下载文件,享受无限制查看;

3.本网站所提供的标准文本仅供个人学习、研究之用,未经授权,严禁复制、发行、汇编、翻译或网络传播等,侵权必究;

4.左侧添加客服微信获取帮助;

5.本文为word版本,可以直接复制编辑使用。


这个人很懒,什么都没留下
未认证用户 查看用户
该文档于 上传
推荐文档
×
精品标书制作
百人专家团队
擅长领域:
工程标 服务标 采购标
16852
已服务主
2892
中标量
1765
平台标师
扫码添加客服
客服二维码
咨询热线:192 3288 5147
公众号
微信客服
客服