文库 工程类投标方案 水利工程

梅河口市水利局无线电监管指挥系统项目投标方案.docx

DOCX   1696页   下载884   2025-09-08   浏览34   收藏40   点赞683   评分-   934976字   228.00

AI慧写标书

十分钟千页标书高效生成

温馨提示:当前文档最多只能预览 15 页,若文档总页数超出了 15 页,请下载原文档以浏览全部内容。
梅河口市水利局无线电监管指挥系统项目投标方案.docx 第1页
梅河口市水利局无线电监管指挥系统项目投标方案.docx 第2页
梅河口市水利局无线电监管指挥系统项目投标方案.docx 第3页
梅河口市水利局无线电监管指挥系统项目投标方案.docx 第4页
梅河口市水利局无线电监管指挥系统项目投标方案.docx 第5页
梅河口市水利局无线电监管指挥系统项目投标方案.docx 第6页
梅河口市水利局无线电监管指挥系统项目投标方案.docx 第7页
梅河口市水利局无线电监管指挥系统项目投标方案.docx 第8页
梅河口市水利局无线电监管指挥系统项目投标方案.docx 第9页
梅河口市水利局无线电监管指挥系统项目投标方案.docx 第10页
梅河口市水利局无线电监管指挥系统项目投标方案.docx 第11页
梅河口市水利局无线电监管指挥系统项目投标方案.docx 第12页
梅河口市水利局无线电监管指挥系统项目投标方案.docx 第13页
梅河口市水利局无线电监管指挥系统项目投标方案.docx 第14页
梅河口市水利局无线电监管指挥系统项目投标方案.docx 第15页
剩余1681页未读, 下载浏览全部

开通会员, 优惠多多

6重权益等你来

首次半价下载
折扣特惠
上传高收益
特权文档
AI慧写优惠
专属客服
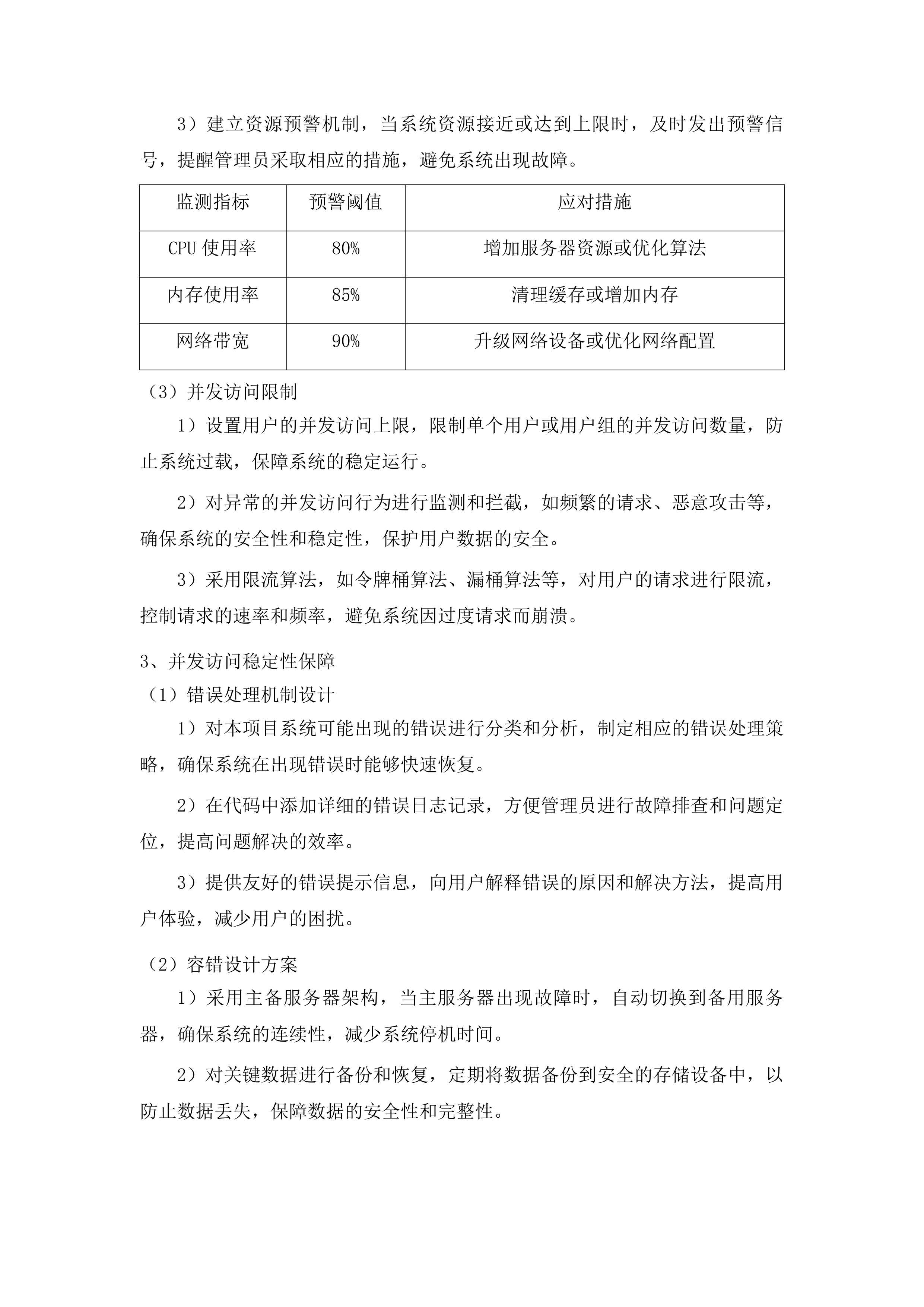
梅河口市水利局无线电监管指挥系统项目投标方案 第一章 系统B/S架构及智能IP互联功能 13 第一节 系统B/S架构实现 13 一、 浏览器访问架构设计 13 二、 后台服务架构设计 25 第二节 智能IP互联功能实现 36 一、 多区域中转台互联 36 二、 通信网络切换机制 49 第三节 功能截图与证明材料 58 一、 系统B/S架构访问界面截图 58 二、 智能IP互联配置界面截图 64 三、 相关操作演示截图 69 第二章 系统语音调度功能 78 第一节 多种语音调度方式 79 一、 单呼功能实现 79 二、 组呼业务配置 85 三、 全呼指令传达 91 四、 临时组呼创建 96 第二节 临时组与群组监听功能 105 一、 临时组快捷组建 105 二、 群组实时监听 110 三、 通话内容记录 118 第三节 强制切组与报警上传功能 122 一、 强制切组执行 122 二、 报警语音采集 127 三、 报警信息上传 133 第四节 语音监控与应急调度 139 一、 实时语音监控 139 二、 应急指挥流程 146 三、 双网络冗余保障 154 第三章 系统中继远程操作功能 162 第一节 中继切换信道功能 162 一、 目标信道选择机制 162 二、 切换命令执行流程 167 三、 状态反馈确认机制 173 第二节 中继功率级别调整 179 一、 功率调节界面设计 179 二、 功率等级选择策略 185 三、 实时生效反馈机制 190 第三节 中继远程重启功能 196 一、 重启指令发送机制 196 二、 设备重启执行流程 202 三、 通信服务恢复保障 210 第四节 中继参数远程设置 215 一、 信道带宽配置模块 215 二、 工作模式远程切换 222 三、 网络接入参数配置 228 四、 接入权限控制策略 234 第五节 功能截图与盖章说明 240 一、 中继切换信道界面截图 240 二、 功率级别调整界面截图 245 三、 远程重启操作界面截图 251 四、 参数设置功能界面截图 257 五、 投标人公章加盖说明 261 第四章 系统终端指挥调度功能 267 第一节 终端语音调度功能 267 一、 单呼语音调度机制 267 二、 组呼协同通信设计 276 三、 全呼应急指挥功能 281 第二节 GIS地图可视化调度 291 一、 平面地图调度应用 291 二、 卫星地图可视化方案 297 三、 地图交互调度功能 305 第三节 终端位置与状态管理 312 一、 实时位置监控系统 312 二、 终端状态检测机制 318 三、 轨迹回放分析功能 324 第四节 终端指令下发功能 331 一、 文本信息下发系统 331 二、 任务指令推送机制 337 三、 数据传输安全保障 341 第五节 调度功能界面截图佐证 348 一、 终端调度界面截图 348 二、 GIS地图界面截图 353 三、 信息下发界面截图 358 第五章 系统紧急救助功能 365 第一节 紧急报警触发机制 365 一、 手持终端一键报警功能 365 二、 报警信号传输安全保障 375 第二节 调度平台实时定位 384 一、 报警人员位置锁定系统 384 二、 指挥中心位置判断辅助 394 第三节 就近人员快速通知 398 一、 地理位置就近识别功能 398 二、 多渠道援助指令下达 408 第四节 应急指挥与联动调度 415 一、 指挥坐席联动调度系统 415 二、 应急响应效率提升措施 423 第五节 报警与处置记录留存 430 一、 报警全过程日志记录 430 二、 记录追溯分析系统 440 第六章 系统卫星定位功能 453 第一节 GIS平台集成 453 一、 终端位置信息实时展示 453 第二节 实时定位功能 464 一、 卫星定位系统融合 464 第三节 电子围栏设置 474 一、 围栏区域自定义配置 474 第四节 岗哨围栏设置 483 一、 关键区域布防管理 483 第五节 轨迹回放功能 491 一、 历史位置轨迹管理 492 第六节 定位数据同步 504 一、 多终端并发定位管理 504 二、 定位终端兼容性 516 第七节 定位报警联动 523 一、 紧急报警位置锁定 523 第七章 系统鉴权功能 530 第一节 用户鉴权机制 530 一、 多模终端身份核验 530 二、 通信加密实施方案 541 第二节 非法用户防护 573 一、 接入检测拦截机制 573 二、 安全日志记录规范 585 第三节 鉴权功能界面 596 一、 用户权限管理界面 596 二、 鉴权状态监控面板 604 第八章 系统电话网关功能 613 第一节 电话网关功能实现 613 一、 公网专网互通功能配置 613 二、 短号映射与电话簿管理 627 第二节 功能界面截图提供 640 一、 公专网互通设置界面展示 640 二、 黑白名单与短号配置截图 650 第三节 电话网关软件著作权 659 一、 软件著作权证书文件 659 第九章 系统数据录入与管理功能 671 第一节 数据录入功能 671 一、 多类数据可视化录入界面 671 二、 数据校验与质量保障机制 677 第二节 数据管理功能 688 一、 统一数据分类管理平台 688 二、 数据维护与安全控制 699 第三节 巡查记录管理 706 一、 巡查任务全流程管理 706 二、 终端巡查数据上报系统 713 第四节 异常记录统计 721 一、 异常事件多维度分析 721 二、 可视化统计报表系统 728 第五节 人员考勤管理 734 一、 定位签到考勤系统 734 二、 考勤数据多维度报表 741 第六节 报表生成与导出 747 一、 多类型报表自定义生成 747 二、 多格式报表导出系统 754 第十章 系统实时数据查询功能 762 第一节 报警数据查询 762 一、 报警事件基础信息提取 762 二、 报警处理状态跟踪机制 769 第二节 巡查数据查询 773 一、 巡查任务执行情况监控 773 二、 多维度查询条件配置 780 第三节 录音数据查询 786 一、 语音通话录音管理 786 二、 录音文件操作功能 790 第四节 交班数据查询 795 一、 交班过程关键信息记录 795 二、 交班记录多条件查询 800 第五节 定位轨迹查询 804 一、 终端设备定位数据管理 804 二、 多模终端定位支持 810 第六节 调度数据查询 815 一、 调度指令全流程记录 815 二、 调度信息多维度分析 821 第七节 设备上下线查询 826 一、 终端设备状态监控 826 二、 上下线原因分类分析 831 第八节 短信数据查询 836 一、 短信记录全要素管理 836 二、 短信数据多条件检索 843 第九节 查询界面与权限管理 847 一、 统一查询界面设计 847 二、 分级权限控制机制 850 第十一章 系统组网方式功能 857 第一节 多级联网指挥调度 857 一、 组网结构设计 857 二、 层级调度逻辑 862 三、 数据同步机制 869 第二节 多站智能IP互联 877 一、 IP互联通信协议 877 二、 网络拓扑结构 885 三、 语音数据传输方式 891 第三节 单基站单载频组网 897 一、 频点配置方案 897 二、 覆盖范围优化 904 三、 终端接入策略 913 第四节 单基站多载频组网 921 一、 多频点配置技术 921 二、 容量提升方案 928 三、 干扰控制措施 939 第五节 个性化组网方案定制 946 一、 组网结构定制服务 946 二、 频谱资源规划 954 三、 终端接入策略调整 962 第十二章 系统终端状态监测及写频功能 972 第一节 终端状态监测 972 一、 实时运行状态监控 972 二、 设备信息远程查询 982 三、 异常状态告警机制 988 第二节 中继远程写频 997 一、 远程参数配置管理 997 二、 批量写频操作优化 1009 三、 操作记录审计追溯 1017 第三节 终端网页写频 1027 一、 网页端写频界面设计 1027 二、 多型号终端兼容性支持 1036 三、 安全验证与配置校验 1041 第十三章 调度管理系统第三方检测报告 1056 第一节 检测报告提供 1056 一、 报告内容完整性保障 1056 二、 投标人公章加盖规范 1061 第二节 检测内容覆盖 1064 一、 系统功能测试项 1064 二、 性能指标检测方案 1069 三、 安全性测试维度 1075 第三节 检测机构资质 1079 一、 CMA资质认定要求 1079 二、 CNAS实验室认可 1086 第四节 检测报告时效性 1093 一、 报告出具时间要求 1093 二、 系统版本匹配验证 1096 第五节 报告格式与提交 1101 一、 PDF电子文档规范 1101 二、 报告签章要求 1108 三、 投标文件提交规范 1111 第十四章 指挥调度系统软件著作权 1117 第一节 软件著作权提供 1117 一、 指挥调度系统著作权完整性 1117 二、 著作权证书信息要素 1131 第二节 著作权复印件加盖公章 1153 一、 投标文件盖章规范 1153 二、 评标材料合规性要求 1175 第十五章 电话网关软件著作权 1192 第一节 软件著作权证明 1192 一、 电话网关软件著作权登记证书 1192 第二节 功能界面截图 1202 一、 软件实际运行界面展示 1202 第三节 著作权合规性说明 1207 一、 开发背景独立创作说明 1208 第十六章 平台漏洞扫描服务 1224 第一节 漏洞扫描服务 1224 一、 扫描服务实施安排 1224 二、 漏洞报告编制规范 1240 三、 漏洞修复跟踪机制 1255 四、 扫描工具技术保障 1268 第十七章 SIM卡商用密码产品认证证书 1288 第一节 商用密码认证 1288 一、 智能IC卡密码检测规范符合性 1288 二、 安全芯片密码检测标准达标 1295 第二节 证书有效性 1305 一、 商用密码产品认证证书状态 1305 二、 投标人公章文件规范性 1313 第三节 产品一致性 1325 一、 SIM卡型号参数匹配 1325 二、 技术标准条款对应 1336 第十八章 售后技术支持承诺 1348 第一节 小时技术支持 1348 一、 故障申报响应机制 1348 二、 硬件报修服务规范 1353 三、 服务政策咨询窗口 1360 四、 投诉及建议处理 1365 第二节 远程故障分析与处理 1372 一、 电话支持服务内容 1372 二、 远程接入诊断方案 1379 三、 系统停机时间控制 1386 第三节 在线技术支持服务 1394 一、 技术支持平台功能 1394 二、 软件更新授权管理 1399 三、 系统优化服务内容 1404 第十九章 质量保障方案 1411 第一节 项目质量管控人员职责 1411 一、 项目经理质量责任体系 1411 二、 专职质量管理人员配置 1418 三、 实施小组质量对接机制 1424 第二节 质量管理计划 1431 一、 全流程质量管理规范 1431 二、 关键阶段质量控制点 1437 三、 质量问题闭环管理 1446 第三节 风险控制措施 1454 一、 项目风险识别体系 1454 二、 风险应对预案制定 1461 三、 风险动态监控机制 1469 第二十章 项目实施方案 1477 第一节 项目组织管理 1477 一、 项目团队职责分工 1477 二、 项目进度计划管控 1483 三、 多方沟通协调机制 1490 四、 项目文档管理体系 1496 第二节 规范标准安装调试 1501 一、 系统设计安装标准 1501 二、 详细安装调试计划 1508 三、 施工流程质量控制 1514 四、 安装调试记录文件 1521 第三节 风险控制措施 1527 一、 项目风险因素识别 1527 二、 针对性应对策略 1534 三、 风险预警响应机制 1539 四、 应急处理操作流程 1545 第二十一章 售后服务方案 1553 第一节 售后服务体系 1553 一、 服务响应流程设计 1553 二、 服务质量标准规范 1560 三、 服务监督管理机制 1567 第二节 售后技术人员安排 1574 一、 技术团队配置方案 1574 二、 人员职责权限划分 1580 三、 技能提升保障措施 1590 第三节 售后服务承诺书 1598 一、 保修期外服务承诺 1598 二、 响应处理时效承诺 1608 三、 服务质量保障措施 1614 第二十二章 项目培训方案 1622 第一节 培训人员安排 1622 一、 专业讲师资质配置 1622 二、 辅助支持人员配置 1632 第二节 培训计划与方式 1651 一、 分阶段培训时间规划 1651 二、 教学方式组合设计 1658 三、 培训考核评估机制 1668 第三节 培训承诺保障 1675 一、 培训服务次数保障 1675 二、 培训成果认证体系 1683 系统B/S架构及智能IP互联功能 系统B/S架构实现 浏览器访问架构设计 多用户并发访问支持 并发性能优化策略 负载均衡算法选择 1)根据本项目系统的特点和需求,精心选择合适的负载均衡算法,像轮询算法、加权轮询算法、最少连接算法等,以此实现高效的请求分配,确保系统能快速响应多用户的并发访问。 2)充分考虑算法的公平性和性能,保证每个服务器都能得到合理的负载,有效避免出现部分服务器闲置而部分服务器过载的情况,提升系统整体的并发处理能力。 3)实时监测服务器的负载情况,依据服务器的性能动态调整负载均衡策略,从而适应不同的并发访问场景,保障系统在各种情况下都能稳定运行。 数据库查询优化 1)对本项目的数据库表进行合理的索引设计,通过优化索引提高查询效率,减少全表扫描的情况,让数据查询更加快速准确。 2)优化查询语句的结构,避免使用复杂的嵌套查询和子查询,尽量采用简单直接的查询方式,降低数据库的负担,提升查询性能。 3)定期对数据库进行性能分析和优化,如清理无用数据、重建索引等,保持数据库的高效运行,确保系统在高并发情况下也能稳定处理数据查询。 缓存策略制定 1)确定合适的缓存对象和缓存时间,对于经常变化的数据,设置较短的缓存时间;对于相对稳定的数据,设置较长的缓存时间,以提高缓存的命中率和性能。 2)采用多级缓存架构,将内存缓存和分布式缓存相结合,进一步提升缓存的性能和效率,减少对数据库的访问压力。 3)建立缓存更新机制,当数据发生变化时,及时更新缓存,确保缓存数据的一致性,为用户提供准确的数据信息。 并发用户资源分配 用户优先级划分 1)根据用户的角色、权限和业务重要性,将本项目的用户划分为不同的优先级等级,以便为不同用户提供差异化的服务。 2)为不同优先级的用户分配不同的资源配额和访问权限,确保高优先级用户能够优先获得系统资源,保障关键业务的顺利进行。 3)实时监测用户的行为和业务需求,动态调整用户的优先级等级,以适应不同的业务场景,提高资源的利用效率。 资源动态调整 1)实时监测系统的资源使用情况,包括CPU使用率、内存使用率、网络带宽等,以便及时掌握系统的运行状态。 2)根据监测结果,动态调整资源分配策略,如增加或减少服务器的资源分配,以满足不同的并发访问需求,确保系统的稳定性和性能。 3)建立资源预警机制,当系统资源接近或达到上限时,及时发出预警信号,提醒管理员采取相应的措施,避免系统出现故障。 监测指标 预警阈值 应对措施 CPU使用率 80% 增加服务器资源或优化算法 内存使用率 85% 清理缓存或增加内存 网络带宽 90% 升级网络设备或优化网络配置 并发访问限制 1)设置用户的并发访问上限,限制单个用户或用户组的并发访问数量,防止系统过载,保障系统的稳定运行。 2)对异常的并发访问行为进行监测和拦截,如频繁的请求、恶意攻击等,确保系统的安全性和稳定性,保护用户数据的安全。 3)采用限流算法,如令牌桶算法、漏桶算法等,对用户的请求进行限流,控制请求的速率和频率,避免系统因过度请求而崩溃。 并发访问稳定性保障 错误处理机制设计 1)对本项目系统可能出现的错误进行分类和分析,制定相应的错误处理策略,确保系统在出现错误时能够快速恢复。 2)在代码中添加详细的错误日志记录,方便管理员进行故障排查和问题定位,提高问题解决的效率。 3)提供友好的错误提示信息,向用户解释错误的原因和解决方法,提高用户体验,减少用户的困扰。 容错设计方案 1)采用主备服务器架构,当主服务器出现故障时,自动切换到备用服务器,确保系统的连续性,减少系统停机时间。 2)对关键数据进行备份和恢复,定期将数据备份到安全的存储设备中,以防止数据丢失,保障数据的安全性和完整性。 3)使用分布式系统架构,将系统的功能和数据分散到多个节点上,提高系统的容错能力和可靠性,降低单点故障的风险。 系统运行状态监测 1)使用专业的监控工具,实时监测系统的各项性能指标,如CPU使用率、内存使用率、网络带宽等,及时掌握系统的运行状况。 2)设置合理的监控阈值,当指标超过阈值时,及时发出警报,提醒管理员进行处理,避免系统出现严重故障。 3)对监测数据进行分析和统计,找出系统的性能瓶颈和潜在问题,为系统的优化和升级提供依据,提升系统的性能和稳定性。 Web服务三层架构 表示层设计要点 用户界面布局优化 1)合理规划本项目页面的布局结构,将重要的信息和功能放在突出的位置,方便用户快速找到所需内容,提高用户操作的便捷性。 2)采用简洁明了的导航菜单,使用户能够轻松地在不同的页面之间进行切换,提升用户的浏览体验。 3)注意页面元素的排版和间距,使页面看起来整洁、美观,给用户留下良好的视觉印象。 响应式设计实现 1)使用媒体查询技术,根据设备的屏幕尺寸和分辨率,动态调整页面的布局和样式,确保页面在不同设备上都能完美显示。 2)采用弹性布局和流式布局,使页面元素能够自适应屏幕的大小变化,提高页面的兼容性和适应性。 3)对图片和视频等媒体资源进行优化,确保在不同设备上都能快速加载和显示,减少用户等待时间。 Web标准遵循 1)使用HTML5、CSS3等最新的Web技术,提高页面的性能和兼容性,为用户提供更好的浏览体验。 2)遵循W3C等相关标准和规范,确保页面的代码质量和可维护性,方便后续的开发和维护工作。 3)对页面进行无障碍设计,使残障人士也能够方便地使用系统,体现系统的包容性和人性化。 业务逻辑层功能 业务逻辑模块化 1)将本项目系统的业务逻辑划分为多个独立的模块,每个模块负责一个特定的业务功能,提高系统的可维护性和可扩展性。 2)模块之间通过接口进行交互,降低模块之间的耦合度,使系统更加灵活和易于维护。 3)对模块进行合理的命名和组织,使代码结构清晰,易于理解和维护,提高开发效率。 面向对象编程应用 1)使用类和对象来封装业务逻辑,提高代码的复用性和可维护性,减少代码的冗余。 2)遵循面向对象的设计原则,如单一职责原则、开闭原则等,确保代码的质量和可扩展性,使系统更加健壮。 3)使用继承、多态等特性,实现代码的灵活性和可扩展性,满足系统不断变化的需求。 业务规则验证 1)对用户输入的数据进行合法性验证,确保数据的准确性和完整性,防止非法数据进入系统。 2)在业务逻辑层中实现业务规则的验证,避免非法数据对系统造成影响,保障系统的正常运行。 3)提供详细的错误提示信息,向用户解释验证失败的原因和解决方法,提高用户体验。 数据访问层实现 数据访问对象模式 1)定义数据访问对象(DAO)接口,明确数据访问的方法和规范,使数据访问更加标准化。 2)实现DAO接口,封装具体的数据访问逻辑,将数据访问与业务逻辑分离,提高代码的可维护性和可扩展性。 3)使用工厂模式来创建DAO对象,提高代码的可维护性和可扩展性,方便后续的开发和维护工作。 数据库连接池技术 1)使用数据库连接池来管理数据库连接,减少数据库连接的创建和销毁开销,提高数据库的访问性能。 2)设置合理的连接池参数,如最大连接数、最小连接数、连接超时时间等,以优化数据库的访问性能,确保系统能够高效地访问数据库。 3)定期对连接池进行监控和维护,确保连接池的稳定性和可靠性,避免因连接池问题导致系统故障。 参数 说明 推荐值 最大连接数 连接池允许的最大连接数量 50 最小连接数 连接池保持的最小连接数量 10 连接超时时间 获取连接的最大等待时间 5秒 空闲连接超时时间 空闲连接的最大存活时间 30分钟 数据增删改查操作 1)实现本项目数据的插入、更新、删除和查询操作,确保数据的一致性和完整性,保障系统数据的准确性。 2)对数据操作进行事务管理,确保数据操作的原子性和一致性,避免数据出现错误。 3)使用预编译语句和参数化查询,防止SQL注入攻击,提高系统的安全性,保护用户数据的安全。 跨区域数据交互机制 数据传输协议选择 协议可靠性评估 1)评估协议的错误检测和纠正机制,确保本项目数据在传输过程中不丢失或损坏,保障数据的完整性。 2)考虑协议的重传机制,当数据传输失败时,能够自动重传数据,保证数据的完整性,提高数据传输的可靠性。 3)分析协议的拥塞控制机制,避免网络拥塞导致数据传输延迟或丢失,确保数据能够及时准确地传输。 协议特性 评估要点 评估结果 错误检测和纠正机制 能否有效检测和纠正传输错误 良好 重传机制 重传的及时性和准确性 可靠 拥塞控制机制 对网络拥塞的适应能力 优秀 协议性能优化 1)对协议的参数进行优化,如调整数据包的大小、传输速率等,以提高数据传输的效率,减少数据传输的时间。 2)采用压缩算法对数据进行压缩,减少数据的传输量,提高传输速度,降低网络带宽的占用。 3)使用异步传输方式,提高系统的并发处理能力,减少数据传输的延迟,提升系统的性能。 协议安全性保障 1)对协议进行加密处理,确保数据在传输过程中的保密性和完整性,保护用户数据的安全。 2)使用身份验证机制,防止非法用户访问和篡改数据,保障系统的安全性。 3)定期对协议进行安全审计和漏洞修复,确保系统的安全性,及时发现和解决潜在的安全问题。 数据同步策略制定 实时同步方案 1)使用消息队列等技术,实现本项目数据的实时同步,确保数据的及时性和一致性,使不同区域的数据保持一致。 2)建立数据变更监听机制,当数据发生变化时,及时将变更信息发送到其他区域,保证数据的实时性。 3)对同步过程进行监控和日志记录,方便问题排查和故障处理,确保同步过程的稳定性和可靠性。 定时同步方案 1)根据本项目系统的业务需求和数据更新频率,设置合理的定时同步时间间隔,确保数据能够及时更新。 2)在同步过程中,对数据进行一致性检查,确保同步后的数据准确无误,保障数据的完整性。 3)对同步失败的数据进行重试和错误处理,保证数据的完整性,避免数据丢失。 增量同步与全量同步结合 1)在数据量较小或数据变化不频繁时,采用全量同步方式,确保数据的完整性,保证数据的准确性。 2)在数据量较大或数据变化频繁时,采用增量同步方式,只同步发生变化的数据,提高同步效率,减少数据传输的压力。 3)定期进行全量同步,以保证数据的一致性和准确性,避免数据出现偏差。 数据安全保障措施 数据加密技术应用 1)选择合适的加密算法,如AES等,对本项目数据进行加密处理,确保数据的保密性和完整性,保护用户数据的安全。 2)对加密密钥进行安全管理,确保密钥的保密性和完整性,防止密钥泄露导致数据被破解。 3)在数据传输过程中,使用SSL/TLS协议进行加密通信,防止数据被窃取或篡改,保障数据传输的安全性。 加密算法 特点 适用场景 AES 高效、安全 大量数据加密 RSA 非对称加密 密钥交换 DES 经典加密算法 低安全要求场景 访问控制策略制定 1)根据用户的角色和权限,制定严格的访问控制策略,限制用户对本项目数据的访问范围,确保数据的安全性。 2)使用身份验证和授权机制,确保只有合法用户才能访问数据,防止非法用户获取数据。 3)对用户的访问行为进行审计和记录,及时发现和处理异常访问情况,保障系统的安全性。 数据备份与恢复方案 1)定期对本项目数据进行备份,将备份数据存储在安全的位置,如外部存储设备或云存储中,防止数据丢失。 2)制定详细的数据恢复方案,确保在数据丢失或损坏时能够快速恢复数据,减少数据丢失对系统造成的影响。 3)定期对备份数据进行测试和验证,确保备份数据的可用性和完整性,保证备份数据能够正常恢复。 低维护成本部署方案 硬件资源优化配置 硬件资源评估 1)对本项目系统的性能需求进行分析和评估,确定所需的硬件资源规格和数量,确保硬件资源能够满足系统的运行需求。 2)考虑硬件的扩展性和兼容性,确保能够满足系统未来的发展需求,避免因硬件问题导致系统无法升级。 3)参考同类型系统的硬件配置经验,选择性价比高的硬件设备,降低硬件成本。 虚拟化技术应用 1)采用服务器虚拟化技术,将一台物理服务器划分为多个虚拟机,提高服务器的利用率,降低硬件成本。 2)使用存储虚拟化技术,整合存储资源,提高存储的管理效率和利用率,减少存储设备的浪费。 3)对虚拟化环境进行监控和管理,确保虚拟机的性能和稳定性,保障系统的正常运行。 硬件维护与升级计划 1)制定详细的硬件维护计划,定期对硬件设备进行检查、清洁和保养,延长硬件设备的使用寿命。 2)根据硬件的使用寿命和性能情况,制定合理的硬件升级计划,确保硬件能够满足系统的发展需求,提升系统的性能。 3)在硬件升级过程中,做好数据备份和迁移工作,确保数据的安全性和完整性,避免数据丢失。 软件系统简化部署 自动化部署工具应用 1)选择合适的自动化部署工具,根据工具的特点和本项目系统的需求进行配置和使用,提高部署的效率和准确性。 2)编写自动化部署脚本,实现软件系统的自动化安装、配置和启动,减少人工操作的错误。 3)对自动化部署过程进行监控和管理,确保部署的准确性和稳定性,保障系统能够顺利部署。 软件系统模块化设计 1)将本项目软件系统划分为多个独立的模块,每个模块负责一个特定的功能,提高系统的可维护性和可扩展性。 2)模块之间通过接口进行交互,降低模块之间的耦合度,使系统更加灵活和易于维护。 3)对模块进行合理的命名和组织,使代码结构清晰,易于理解和维护,方便后续的开发和维护工作。 模块名称 功能描述 接口说明 模块A 处理用户登录 提供登录接口 模块B 数据查询 提供查询接口 模块C 报表生成 提供生成接口 容器化技术使用 1)使用Docker等容器化技术,将本项目软件系统打包成容器,实现环境的隔离和快速部署,提高部署的效率和灵活性。 2)建立容器镜像仓库,存储和管理容器镜像,方便容器的分发和部署,减少部署的时间和成本。 3)对容器进行监控和管理,确保容器的性能和稳定性,保障系统的正常运行。 运维管理效率提升 运维管理体系建设 1)制定详细的运维管理制度和流程,明确运维人员的职责和权限,确保运维工作的规范化和标准化。 2)建立运维服务台,及时响应和处理用户的问题和需求,提高用户的满意度。 3)对运维过程进行记录和跟踪,方便问题的排查和处理,提高运维工作的效率。 制度/流程 说明 责任人 故障处理流程 快速响应和解决故障 运维工程师 变更管理流程 规范系统变更 系统管理员 安全审计制度 定期检查系统安全 安全管理员 运维管理工具应用 1)选择合适的运维管理工具,根据工具的特点和本项目系统的需求进行配置和使用,提高运维工作的效率和准确性。 2)使用工具实现对系统的自动化监控、告警和故障处理,提高运维效率,减少人工干预。 3)对工具的运行情况进行监控和管理,确保工具的稳定性和可靠性,保障系统的正常运行。 运维人员培训与提升 1)定期组织运维人员参加培训和学习,提高他们的技术水平和业务能力,提升运维团队的整体素质。 2)鼓励运维人员进行技术创新和经验分享,促进团队的共同成长,提高运维工作的质量。 3)建立绩效考核机制,激励运维人员提高工作效率和质量,确保运维工作的顺利进行。 培训内容 培训方式 考核指标 新技术学习 线上课程 考试成绩 故障处理经验分享 内部交流 参与度 工作效率考核 日常工作记录 任务完成时间 后台服务架构设计 系统稳定性保障措施 硬件冗余设计 服务器集群部署 将多台服务器通过负载均衡器连接形成服务器集群,负载均衡器依据服务器负载,把用户请求均匀分配到各服务器,避免单台服务器因负载过高故障。当某台服务器故障,负载均衡器自动将其从集群移除,把请求分配到其他正常服务器,保障系统稳定。 定期对服务器集群维护升级,更新操作系统、应用程序和驱动程序,提升服务器性能与稳定性。建立服务器监控系统,实时监测CPU使用率、内存使用率、磁盘I/O等运行状态,及时发现并处理潜在问题,确保系统平稳运行。 UPS电源保障 为服务器和网络设备配备足够容量的UPS电源,确保市电中断时,能提供电力支持使系统正常运行一段时间。定期检查维护UPS电源,测试电池性能和容量,及时更换老化电池,保证其可靠性。 设置UPS电源报警功能,市电中断或出现故障时及时通知管理人员处理。制定应急预案,市电长时间中断时采取有效措施,保障系统安全稳定。 UPS电源保障 磁盘阵列保护 采用RAID技术配置服务器硬盘,如RAID1、RAID5、RAID10等,根据需求选合适级别,提供数据冗余和容错能力。定期检查维护磁盘阵列,监测磁盘健康状态,及时更换故障硬盘,防止数据丢失。 设置磁盘阵列报警功能,磁盘故障或状态变化时通知管理人员。制定数据备份策略,定期备份数据,保障数据安全。 磁盘阵列保护 备用网络设备切换 安装备用网络设备并与主设备连接,主设备故障时可迅速切换。定期检查测试备用设备,确保其正常可用。设置自动切换机制,主设备故障时自动切换,保障网络连通。 制定应急预案,备用设备也故障时采取有效措施,保障系统安全稳定。 软件容错机制 分布式系统架构 拆分系统功能模块,分布于不同服务器,通过网络通信协作。各模块独立开发、部署和维护,提高系统可扩展性和容错性。采用分布式存储系统,如分布式文件系统、分布式数据库,分散存储数据,避免单点故障致数据丢失。 使用分布式计算框架,如Hadoop、Spark,并行处理数据,提升系统处理能力和性能。建立监控管理平台,实时监测系统运行状态,及时处理潜在问题。 分布式系统架构 热备份与热切换 配置主软件和备份软件,主软件处理用户请求,备份软件备用并实时同步数据。主软件故障时,自动检测并迅速切换到备份软件,确保系统连续运行。 定期测试维护备份软件,确保其正常可用。制定应急预案,切换过程出现问题时采取有效措施,保障系统安全稳定。 错误处理与恢复 软件中设置详细错误处理机制,捕获记录系统错误、业务逻辑错误等信息。根据错误类型和严重程度,采取重试、回滚、提示用户等处理方式,使系统从错误恢复。 建立错误日志系统,详细记录分析错误信息,及时发现并修复软件问题。定期测试优化错误处理机制,提高其可靠性和有效性。 软件更新与维护 制定软件更新计划,定期更新软件,修复漏洞和缺陷,提升性能与稳定性。更新前充分测试验证,确保不影响系统正常运行。建立回滚机制,更新出现问题时迅速回滚到上一版本,保障系统安全稳定。 对维护人员培训,提高技术水平和应急处理能力,确保及时处理软件问题。 网络可靠性保障 双链路网络架构 将服务器和网络设备通过两条不同网络链路连入网络,一条主链路,一条备用链路。运用链路聚合技术捆绑两条链路,提高网络带宽和可靠性。设置链路切换机制,主链路故障时自动切换到备用链路,保障网络连通。 定期测试维护双链路网络架构,确保其正常可用。 网络安全防护 安装网络防火墙,严格控制过滤网络访问,防止外部攻击入侵。部署入侵检测系统(IDS)和入侵防御系统(IPS),实时监测异常行为,及时阻止网络攻击。 定期更新防火墙和IDS/IPS规则库,有效防范最新网络攻击。对网络设备和服务器安全配置,如设强密码、禁用不必要服务和端口,提高系统安全性。 网络设备维护 制定网络设备维护计划,定期检查维护,包括硬件检查、软件升级、配置备份等。实时监测网络设备运行状态,如CPU使用率、内存使用率、端口状态,及时处理潜在问题。 建立故障应急预案,设备故障时迅速修复,保障网络正常运行。对维护人员培训,提高技术和应急处理能力,确保及时处理设备问题。 网络监控与优化 建立网络监控系统,实时监测带宽使用、网络延迟、丢包率等运行状态。依据监控数据优化调整网络,如调整拓扑结构、优化路由策略,提升网络性能和可靠性。 设置拥塞预警机制,网络拥塞时及时通知处理,避免影响系统运行。定期评估改进监控系统,提高监测准确性和有效性。 灵活扩展架构规划 模块化设计理念 功能模块划分 依据系统功能需求,将系统划分为用户管理、通信管理、调度功能等多个模块。每个模块负责特定业务功能,有独立业务逻辑和数据处理流程。 详细设计定义功能模块,明确输入、输出和接口规范,确保模块兼容性和互操作性。开发中采用模块化方法,提高开发效率和代码可维护性。 模块化设计理念 标准化接口协议 制定统一接口标准和协议,如RESTfulAPI、SOAP,使模块通过标准化接口通信和交换数据。接口协议具备良好扩展性和兼容性,适应不同业务需求和技术环境。 详细文档化接口协议,方便开发人员调用集成。定期评估优化接口协议,保障其性能和安全性。 松耦合连接方式 模块间通过消息队列、事件驱动等松耦合连接,避免直接依赖。某模块变化不影响其他模块运行,提高系统可维护性和扩展性。使用消息中间件、服务总线等中间件技术,实现模块异步通信和数据交换。 建立模块容错机制,某模块故障不影响整个系统。 连接方式 优点 实现技术 消息队列 解耦模块、异步通信 RabbitMQ、Kafka 事件驱动 提高系统响应性 SpringEvent 中间件 实现数据交换 ActiveMQ 模块灵活配置 可根据业务需求灵活配置组合模块,实现系统定制化和个性化。通过配置文件或管理界面调整修改模块参数和属性,无需重新开发部署系统。 支持模块动态加载和卸载,运行中按需添加或删除模块,提高系统灵活性和适应性。对模块配置备份恢复,确保问题出现时快速恢复系统。 配置方式 特点 应用场景 配置文件 简单易修改 开发测试阶段 管理界面 可视化操作 生产环境 动态加载 灵活调整 业务变化频繁场景 分布式架构部署 功能模块分布 根据系统性能需求和业务特点,将不同功能模块部署在不同服务器,实现资源合理分配利用。对功能模块性能测试评估,确定所需服务器资源和配置,确保系统性能和稳定性。 使用容器化技术,如Docker、Kubernetes,打包部署功能模块,提高部署效率和可移植性。建立分布式系统监控管理平台,实时监测模块运行状态,及时处理潜在问题。 分布式存储系统 采用分布式文件系统,如Ceph、GlusterFS,将文件数据分散存储在多节点,提高数据可靠性和可扩展性。使用分布式数据库,如MySQLCluster、MongoDB,分散存储数据库数据,实现高可用性和读写分离。 对分布式存储系统性能优化调优,如调整存储策略、优化数据分布,提升存储性能和效率。建立备份恢复机制,确保数据丢失或损坏时快速恢复。 分布式缓存应用 部署分布式缓存系统,如Redis、Memcached,将常访问数据缓存在缓存服务器,减轻服务器负载,提高系统响应速度。使用缓存更新策略,如缓存失效、缓存预加载,确保缓存数据一致性和及时性。 监控管理分布式缓存系统,实时监测缓存使用情况和性能指标,及时处理缓存击穿、雪崩等问题。根据业务需求和系统性能,合理调整缓存大小和配置,提高命中率和利用率。 负载均衡策略 使用负载均衡器,如Nginx、HAProxy,将用户请求均匀分配到各服务器,避免单台服务器因负载过高出现性能瓶颈。采用轮询、加权轮询、IP哈希等多种负载均衡算法,根据服务器性能和负载选合适算法。 对负载均衡器性能优化调优,如调整参数、优化配置文件,提高负载均衡效率和可靠性。建立监控管理平台,实时监测运行状态和性能指标,及时处理负载不均衡问题。 弹性资源管理 云计算资源弹性 使用云服务提供商的云计算平台,如阿里云、腾讯云,实现服务器资源弹性伸缩。根据业务需求动态调整服务器数量和配置,如增减虚拟机数量、调整CPU和内存配置。 利用云计算平台自动伸缩功能,根据系统负载自动调整资源,提高利用率和系统性能。对云计算资源成本控制优化,选合适云服务套餐,降低运营成本。 云服务提供商 资源调整方式 成本优势 阿里云 灵活增减配置 多种套餐可选 腾讯云 自动化伸缩 性价比高 华为云 按需分配资源 定制化服务 自动化部署管理 使用自动化工具,如Ansible、Puppet,实现服务器自动化部署和管理。通过脚本和模板,自动完成服务器安装、配置和软件部署,提高部署效率和准确性。 监控审计自动化部署过程,确保正确性和安全性。定期更新维护自动化工具,使其适应最新技术和业务需求。 资源监控与预警 建立资源监控系统,实时监测服务器CPU使用率、内存使用率、磁盘I/O等资源使用情况。设置资源使用阈值,超阈值时及时预警通知管理人员处理。 分析统计资源监控数据,了解系统资源使用趋势规律,为资源优化调整提供依据。根据监控结果制定优化策略,如调整服务器配置、优化应用程序性能,提高资源利用率和系统性能。 监控指标 阈值设置 预警方式 CPU使用率 80% 邮件、短信 内存使用率 90% 系统弹窗 磁盘I/O 70% 日志记录 资源动态分配 根据业务需求和系统负载,自动调整服务器资源分配,确保系统性能和稳定性。使用公平调度、优先级调度等资源调度算法,合理分配服务器资源。 支持资源动态迁移和调整,运行中按需将资源从一台服务器迁移到另一台,提高资源利用率和系统灵活性。监控管理资源动态分配,确保符合业务需求和系统性能要求。 数据交换安全机制 数据加密技术 对称加密应用 数据传输中用对称加密算法加密数据,防止网络传输时被窃取篡改。根据数据敏感程度和安全需求,选合适对称加密算法和密钥长度,确定加密强度。 安全管理对称加密密钥,包括生成、存储、分发和更新,确保密钥安全。数据存储时对重要数据加密存储,防止存储设备中数据被非法获取。 非对称加密密钥管理 使用非对称加密算法生成公钥和私钥,公钥加密数据,私钥解密数据。安全存储管理公钥和私钥,确保私钥不泄露。 数据传输时用公钥加密对称加密密钥,保障其安全性。定期更新非对称加密密钥,提高安全性和有效性。 数据脱敏处理 对手机号码、身份证号码、银行卡号等敏感数据脱敏处理,部分隐藏或替换。根据数据使用场景和安全需求,选合适脱敏方法和策略,确保脱敏后数据可用。 数据采集、传输和存储中实时脱敏处理,降低数据泄露风险。管理维护脱敏后数据,确保脱敏一致性和准确性。 数据类型 脱敏方法 应用场景 手机号码 部分隐藏 信息展示 身份证号码 替换部分数字 数据统计 银行卡号 模糊处理 支付系统 加密密钥更新 定期更新加密密钥,防止被破解滥用。制定加密密钥更新计划,明确时间间隔和流程。 更新密钥时确保数据连续性和可用性,避免因密钥更新导致数据丢失或错误。监控审计加密密钥更新过程,确保安全性和合规性。 访问控制策略 用户认证授权 采用用户名/密码认证、数字证书认证、短信验证码认证等多种方式验证用户身份。根据用户角色和权限,分配不同系统资源和数据访问权限,确保用户仅访问授权范围内资源和数据。 安全存储管理用户认证信息,如加密密码、妥善保管数字证书,防止信息泄露。定期更新维护认证信息,确保认证有效性和安全性。 RBAC模型应用 采用角色基于访问控制(RBAC)模型,将用户划分为不同角色,各角色有不同权限。根据业务需求和安全策略,定义角色和权限关系,确保角色权限符合要求和规范。 通过角色分配管理,集中控制管理用户访问权限,提高访问控制效率和安全性。定期评估调整角色和权限,适应业务变化发展。 访问审计日志 设置访问审计和日志记录功能,详细记录用户访问行为,包括访问时间、IP地址、访问资源等。定期分析审查访问审计日志,及时发现异常访问行为和潜在安全威胁。 建立备份存储机制,确保日志数据完整可用。根据审计结果采取措施,如限制用户访问权限、进行安全培训,提高系统安全性。 接口安全防护 对系统接口和服务安全防护,设置访问权限,仅允许授权用户和系统访问。对接口加密处理,确保数据传输保密性和完整性。 验证过滤接口输入输出数据,防止SQL注入、XSS攻击等安全漏洞。定期安全评估测试接口,发现并修复安全问题。 网络安全防护 防火墙配置管理 安装网络防火墙,按安全策略严格控制过滤网络访问。配置防火墙规则,仅允许授权网络流量通过,阻止非法访问。 定期审查更新防火墙规则,有效防范最新网络攻击。监控管理防火墙运行状态,及时处理故障和异常。 IDS/IPS部署 部署入侵检测系统(IDS)和入侵防御系统(IPS),实时监测网络异常行为。配置IDS/IPS规则和策略,深度分析检测网络流量,及时发现阻止网络攻击。 定期更新IDS/IPS规则库,识别防范最新攻击。及时处理分析报警信息,采取阻断攻击源、通知管理员等措施,提高系统安全性。 VPN安全传输 采用虚拟专用网络(VPN)技术,加密和安全隔离数据传输,确保公共网络中数据安全。根据数据敏感程度和安全需求,选合适VPN协议和加密算法,如OpenVPN、IPsec,确定加密强度。 对VPN用户认证授权,仅合法用户可使用VPN传输数据。定期检查更新VPN配置和安全设置,防范网络攻击和数据泄露。 网络设备安全配置 对网络设备和服务器安全配置,如设强密码、禁用不必要服务和端口。定期更新操作系统和软件,修复安全漏洞和缺陷。 严格控制网络设备和服务器访问权限,仅授权用户管理维护。安全审计监控设备和服务器,及时处理安全问题。 设备类型 安全配置措施 定期更新内容 路由器 设置强密码 操作系统 交换机 禁用闲置端口 软件补丁 服务器 开启防火墙 安全策略 智能IP互联功能实现 多区域中转台互联 跨频段语音数据交换 频段适配技术 算法优化策略 1)通过对频段特性的深入分析,不断优化频段适配算法,减少语音数据在交换过程中的损失。在本项目中,针对超短波和4G公网的频段特点,对算法进行针对性优化,确保语音数据在不同频段之间的顺畅传输。同时,结合实际应用场景,对算法进行测试和验证,确保其在不同环境下都能稳定运行。例如,在复杂电磁环境下,通过优化算法提高语音数据的抗干扰能力,保证通信质量。 2)结合实际应用场景,对算法进行测试和验证,确保其在不同环境下都能稳定运行。在本项目中,将在梅河口市的不同区域进行实地测试,包括山区、城市等,以验证算法的稳定性和可靠性。同时,根据测试结果对算法进行进一步优化,提高其适应性和性能。 频段适配技术 频段特性分析 1)详细研究超短波和4G公网的频段特性,包括频率范围、信号强度、干扰情况等。在本项目中,超短波主要覆盖重点危险区域,其频率范围为XXX,信号强度受地形等因素影响较大;4G公网作为补充覆盖整个区县,频率范围为XXX,信号强度相对稳定,但可能存在干扰。通过对这些特性的分析,制定相应的适配方案,确保语音数据能够在不同频段之间顺畅交换。 2)根据频段特性,制定相应的适配方案,确保语音数据能够在不同频段之间顺畅交换。针对超短波和4G公网的特点,采用多模终端,使其具备窄带对讲及公网对讲能力,能够根据实际情况自动切换频段。同时,在中转台的设计上,采用数字IP互联技术,实现不同频段之间的语音数据交换。 数据转换流程 数据校验机制 校验环节 校验方法 纠错措施 数据采集阶段 采用先进的数据校验算法,对采集到的数据进行初步校验 若发现错误,及时重新采集数据 数据转换阶段 对转换后的数据进行再次校验,确保数据的准确性 若发现错误,根据错误类型进行相应的修复 数据传输阶段 在传输过程中进行实时校验,防止数据丢失或损坏 若发现错误,自动重传数据 1)采用先进的数据校验算法,对转换后的数据进行校验,及时发现和纠正数据中的错误。在本项目中,使用CRC校验等算法,对语音数据进行校验,确保数据的完整性和准确性。同时,建立数据纠错机制,对校验出的错误数据进行修复,确保语音数据的正常传输。 2)建立数据纠错机制,对校验出的错误数据进行修复,确保语音数据的正常传输。在本项目中,根据错误类型和严重程度,采用不同的纠错方法,如重传、插值等,以保证语音数据的质量。 转换流程优化 1)不断优化数据转换流程,提高转换效率,减少转换时间。在本项目中,通过优化数据处理算法和硬件设备,提高数据转换的速度和效率。同时,结合实际应用需求,对转换流程进行调整和改进,确保其能够满足不同场景下的语音数据交换需求。例如,在紧急情况下,能够快速完成数据转换,保证通信的及时性。 2)结合实际应用需求,对转换流程进行调整和改进,确保其能够满足不同场景下的语音数据交换需求。在本项目中,根据不同的业务需求,如语音调度、短信调度等,对转换流程进行定制化优化,提高系统的灵活性和适应性。 交换稳定性保障 冗余设计方案 1)设置多个数据传输通道,当一个通道出现故障时,能够自动切换到备用通道,确保语音数据的不间断传输。在本项目中,采用超短波和4G公网双链路备份的方式,当其中一条链路出现故障时,系统能够自动切换到另一条链路,保证通信的连续性。同时,对关键设备和数据进行备份,防止因设备故障或数据丢失导致交换中断。 2)对关键设备和数据进行备份,防止因设备故障或数据丢失导致交换中断。在本项目中,对中转台、服务器等关键设备进行冗余备份,同时对语音数据进行定期备份,确保数据的安全性和可靠性。 实时监测措施 监测指标 监测方法 预警机制 数据传输速率 实时监测数据传输速率,确保其在正常范围内 当传输速率低于设定阈值时,发出预警 信号强度 监测超短波和4G公网的信号强度,确保通信质量 当信号强度低于设定阈值时,发出预警 设备状态 实时监测中转台、服务器等设备的状态,确保其正常运行 当设备出现故障时,发出预警 1)建立实时监测系统,对跨频段语音数据交换过程中的数据传输情况进行实时监测。在本项目中,通过安装传感器和监测软件,实时获取数据传输的各项指标,如传输速率、信号强度等。同时,及时发现和预警潜在的问题,并采取相应的措施进行解决,确保交换过程的稳定性。 2)及时发现和预警潜在的问题,并采取相应的措施进行解决,确保交换过程的稳定性。在本项目中,当监测到数据传输异常或设备故障时,系统能够自动发出预警,并采取相应的措施,如切换通道、重启设备等,以保证通信的正常进行。 IP网络接入配置方案 网络拓扑结构设计 分层架构优势 优势类型 具体描述 便于管理和维护 分层架构能够将网络功能进行模块化划分,每个模块具有独立的功能和职责,便于管理和维护 提高可扩展性 能够方便地添加新的设备和功能,只需在相应的层次进行扩展即可 增强可靠性 通过分层设计,当某一层出现故障时,不会影响其他层次的正常运行,提高了网络的可靠性 1)分层架构能够将网络功能进行模块化划分,便于管理和维护。在本项目中,采用分层架构设计IP网络,将网络分为核心层、汇聚层和接入层,每个层次负责不同的功能,如核心层负责数据的高速转发,汇聚层负责数据的汇聚和分发,接入层负责用户终端的接入。这样可以使网络管理更加清晰和高效。 2)提高网络的可扩展性,能够方便地添加新的设备和功能。在本项目中,随着业务的发展和需求的增加,可以方便地在相应层次添加新的设备和功能,如在接入层添加新的交换机,以满足更多用户的接入需求。 拓扑结构优化 优化措施 优化目的 减少网络延迟 通过合理规划网络拓扑结构,减少数据传输的路径和跳数,降低网络延迟 提高可靠性 采用冗余链路设计,当一条链路出现故障时,能够自动切换到备用链路,提高网络的可靠性 增强稳定性 优化网络拓扑结构,减少单点故障的影响,提高网络的稳定性 1)根据实际应用场景,对IP网络拓扑结构进行优化,减少网络延迟和故障发生的概率。在本项目中,通过对梅河口市的地理环境和业务需求进行分析,合理规划网络拓扑结构,减少数据传输的路径和跳数,降低网络延迟。同时,采用冗余链路设计,提高网络的可靠性和稳定性。 2)采用冗余链路设计,提高网络的可靠...
梅河口市水利局无线电监管指挥系统项目投标方案.docx
下载提示

1.本文档仅提供部分内容试读;

2.支付并下载文件,享受无限制查看;

3.本网站所提供的标准文本仅供个人学习、研究之用,未经授权,严禁复制、发行、汇编、翻译或网络传播等,侵权必究;

4.左侧添加客服微信获取帮助;

5.本文为word版本,可以直接复制编辑使用。


这个人很懒,什么都没留下
未认证用户 查看用户
该文档于 上传
×
精品标书制作
百人专家团队
擅长领域:
工程标 服务标 采购标
16852
已服务主
2892
中标量
1765
平台标师
扫码添加客服
客服二维码
咨询热线:192 3288 5147
公众号
微信客服
客服