文库 工程类投标方案 装饰装修

医院试剂实验室场地规划装修设计16.docx

DOCX   16页   下载87   2024-06-20   浏览304   收藏0   点赞0   评分-   4641字   9.00

AI慧写标书

十分钟千页标书高效生成

温馨提示:当前文档最多只能预览 15 页,若文档总页数超出了 15 页,请下载原文档以浏览全部内容。
医院试剂实验室场地规划装修设计16.docx 第1页
医院试剂实验室场地规划装修设计16.docx 第2页
医院试剂实验室场地规划装修设计16.docx 第3页
医院试剂实验室场地规划装修设计16.docx 第4页
医院试剂实验室场地规划装修设计16.docx 第5页
医院试剂实验室场地规划装修设计16.docx 第6页
医院试剂实验室场地规划装修设计16.docx 第7页
医院试剂实验室场地规划装修设计16.docx 第8页
医院试剂实验室场地规划装修设计16.docx 第9页
医院试剂实验室场地规划装修设计16.docx 第10页
医院试剂实验室场地规划装修设计16.docx 第11页
医院试剂实验室场地规划装修设计16.docx 第12页
医院试剂实验室场地规划装修设计16.docx 第13页
医院试剂实验室场地规划装修设计16.docx 第14页
医院试剂实验室场地规划装修设计16.docx 第15页
剩余1页未读, 下载浏览全部

开通会员, 优惠多多

6重权益等你来

首次半价下载
折扣特惠
上传高收益
特权文档
AI慧写优惠
专属客服
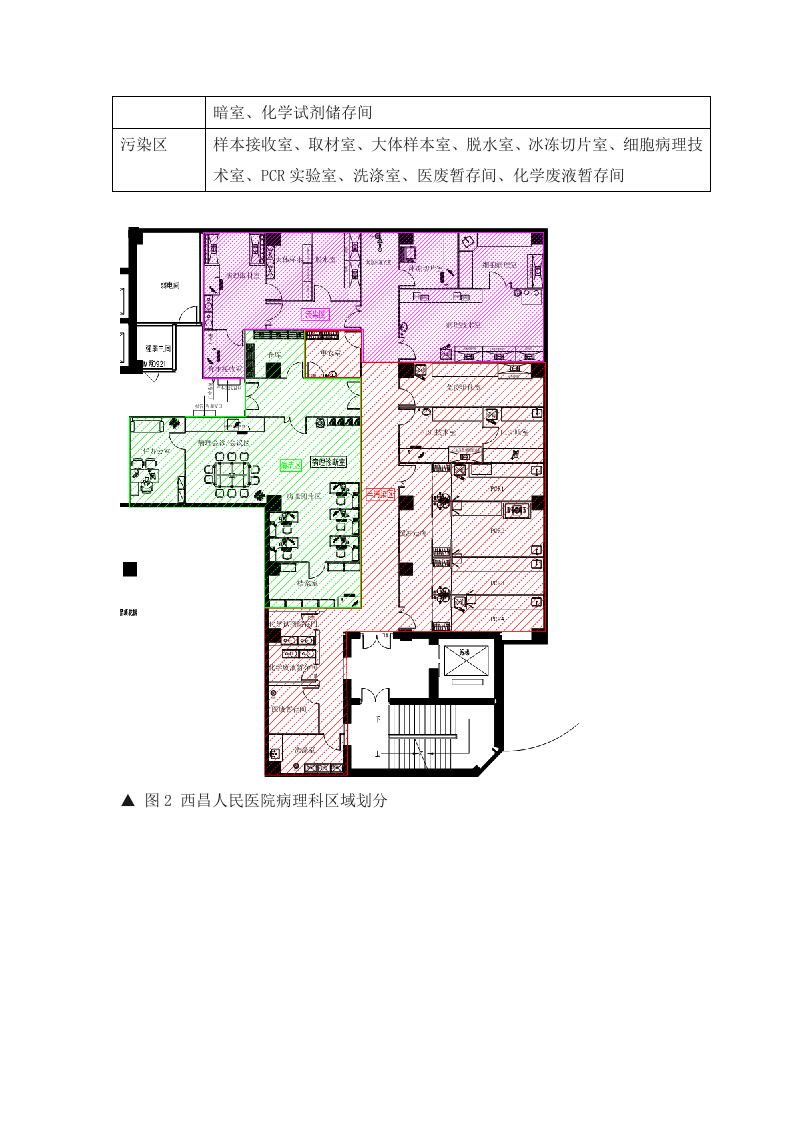
医学检验病理中心场地设计规划服务 一、 项目概况 西昌市人民医院 是一所集医、教、研,预防、治疗、康复一体的三级 乙 等 综合 院。 根据本次西昌市人民医院、四川众合泰招标代理公司《西昌市人民医院医学检验病理中心服务项目》招标文件要求,结合现场勘查情况,对位于西昌市人民医院康养中心的医学检验中心、位于人民医院规划建设新楼的医学病理中心进行场地设计规划。 现场勘查了解医学检验中心目前已经完成装修,本次规划主要是结合现场情况,医学检验中心服务对象、检测项目,对存在生物安全不合理、流程不合理、科室规划不合理的地方进行规划设计改进;病理中心为新建场地,本次属于全新规划设计。 二、 项目设计 参考资料 《建筑设计防火规范》GB50016-2014 《建筑内部装修设计防火规范》GB50222-2017 《建筑装饰工程质量验收规范》GB50210-2001 《实验室生物安全通用要求》GB19489-2008 《生物安全实验室建筑技术规范》GB50346-2011 《临床实验室设计总则》GB20469-2006 《临床实验室安全总则》WS/T251-2005 《临床病理学技术》人民卫生出版社 《全国艾滋病检测技术规范》2015版 《医疗机构临床基因扩增检验实验室管理办法》—2010 《病理科建设与管理指南》—2009 《病理诊断中心基本标准 (试行) 》—2016 《病理诊断中心管理规范 (试行) 》 —2016 《医学检验实验室基本标准(试行)》 —2016 《医学检验实验室管理规范(试行)》 —2016 三、医学检验中心改造规划设计 1、规模 位置 本次医学检验中心约 1 40 0㎡ ,设置于 西昌市人民医院康养中心院区A区 第 四 层。 2、整体平面布局规划设计介绍 01办公等后勤服务用房 整个区域位于清洁区, 供工作人员办公、学习、研究、开会、休息及值班使用。 自成一区, 通过 门禁系统、 缓冲间与污染区隔开。 02缓冲区 医务人员进出 实验室区域 需在此区域换鞋更衣消毒, 设置于清洁区与污染区之间。缓冲区 男女更衣室 、缓冲 通道 来设计。其中微生物和 PCR 检验室内部分检验用房, 为防止交叉污染设置 了专用缓冲间。 03标本接收及取样间 包括标本接收 、 采血间, 是连接 医学检验中心 内外部的纽带。其外部为病人等候区,并在等候区就近设置了取样卫生间。 04检验室及辅助用房 因临床、生化及免疫检验室内配有大量全自动检查仪器设备,适合采用灵活的大空间布局。本项目将这三类检验室一并设置于 开放性大实验室 ,并采用试验台 、 落地仪器位 划分分区 。 实验室内部 配备了相应的辅助用房 : 常温 耗材 试剂用房、低温试剂用房、纯水机房、标本库、UPS间、洗涤间及消毒间。 微生物检验室平面布局根据功能进行相对分区,分为标本接收处理、涂片镜检、分离培养、鉴定 / 药敏、结果报告区域,并设置了独立 的 真菌检测。 PCR检验室严格按照现有规范设计, 划分为四个单独工作区: 试剂贮存和准备区、标本制备区、 产物 扩增区及产物分析区。 各工作间外设置缓冲间来减少室内外空气的交换,且各工作区之间设置传递窗来传递物品以避免交叉污染。 ▲ 图 1 西昌人民医院康养中心医学检验中心平面布局图 区域划分 医学 检验 中心 根据其清洁特点划分为三个区域:清洁区、半污染区和污染区, 各分区包含功能用房(,表1), 区域划分图(图2) 。 表1 医学检验中心 功能分区 区域 房间/科室 清洁区 检验中心办公室、会议室/学习室、主任办公室、洽谈室、值班室1、值班室2、资料室、空调机房、候诊厅 半污染区 女更衣室、男更衣室、试剂耗材室、试剂冷藏室、纯水室、UPS室、 污染区 微生物实验室(二更、缓冲、接样染色间、真菌、接种培养室、细菌鉴定/药敏)、清洗灭菌间、分子生物PCR实验室(试剂准备区PCR1、样本制备区PCR2、产物扩增区PCR3、产物扩增区PCR4)、手工免疫区、生化检测区、发光检测区、临检区(血液)、体液实验室(大小便、分泌物、体液)、采血室、样本前处理区 ▲ 图2 西昌人民医院康养中心医学 检验 中心 区域划分 03人物流线 医学检验中心 的工作模式决定了其特有的 四条 条流线进程。 一条为工作人员 流程 流线: 从清洁区开始, 需 在缓冲区域( 更衣室 ) 换鞋、更衣、合理防护、洗手,方能进入检验区域进行工作,待工作结束后再从原路返回 ; 二 条 为试剂耗材流程线: 从清洁区 进入,在半污染区按照试剂、耗材保存条件分别存储在试剂耗材室(常温)、试剂冷藏室(2-8℃)、需冷冻保存物品(如标准品、质控品、标准菌株等)放置到相应科室冷冻冰箱; 三条 为标本 流程 线: 标本从窗口采集、交接或者传递,经过预处理和检测 、 已检样本储存; 四条为医疗废物流程线 :已检样本到规定储存期后,每天产生的其它医疗废物,打包集中到消毒室, 进行消毒, 统一 按照医院要求 进行专业收集和处理。 本项目中,工作人员与标本流线分别设置,各有其独立的出入口。其流线示意图详图 3。。 ▲ 图3 西昌人民医院康养中心医学检验中心流程 示意 04 本次 平面布局 改善点: 值班室、更衣室、缓冲区域调整: 现在情况值班室位于污染区内(图4),不符合生物安全要求。调整后缩小VIP室房间面积,同时更改为洽谈室,值班室调整到清洁区(见图5),符合生物安全要求(图5)。 ▲ 图4调整前VIP室、男女更衣室、值班室, ▲ 图5调整后洽谈室、值班室、更衣室 体液检测区域调整: 现情况,体液检测区位于开放性实验室区域,只有接收间,没有单独设置体液室。调整后单独设置大小便、体液检测实验室。 ▲ 图6调整前体液接收间、体液室 ▲ 图7调整后体液接收间、体液室 采血室调整: 调整前采血室离病人等候区域较远,且有墙壁阻挡,不利于患者采血。调整后等候厅对面即为采血室,利于患者采血。 ▲ 图8调整前采血室 ▲ 图9调整后采血室 生化发光区设备放置调整: 现有布局整个开放性实验室(生化、发光、免疫)利用率不高,仪器间隔较远,工作人员操作不方便;调整后,布局更加合理,便于工作人员操作使用。 ▲ 图10调整前开放性实验室(生化、发光、免疫) ▲ 图11调整后开放性实验室(生化、发光、免疫) 新增分子生物学实验室: 现有无分子生物实验室,根据医院、医学检验中心发展定位,调整后设置了分子生物实验室。 ▲ 图12调整后开分子生物实验室 其他: 三、医学病理中心规划设计 1、 规模位置 本次医学病理中心约550 ㎡ , 设置于西昌市人民医院本院区新建大楼三层。 2、平面布局整体规划介绍 01 诊断、办公 等后勤 、 服务用房 整个区域位于清洁区, 供工作人员 诊断、会诊、远程数字化诊断、 办公、学习、研究、开会、休息使用。 独立成 区, 通过 门禁系统、 缓冲间与污染区隔开。 规划设置报告发放/咨询窗口,便于病人拿取诊断报告、咨询相关情况。 02缓冲区 医务人员进出 实验室区域 需在此区域换鞋更衣消毒, 设置于清洁区与污染区之间。缓冲区 设置更衣室 、缓冲 通 。其中 PCR 检验室内检验用房, 为防止交叉污染设置了专用缓冲间 , PCR气流采取单向流向设计 。 03 病理样 本接收间 病理样本接收间 是连接 病理中心 内外部的纽带。 所有病理样本通过 交接 窗口进入病理实验室 。 04 病理 室及辅助用房 病理实验室内部划分取材室,设置带大体摄像取材台、记录台;大体样本室配置标本冷藏柜存放已取材样本、大体样本柜保管存放有价值样本;独立设置脱水室及脱水机通风柜用于取材后组织脱水;冰冻切片室用于术中冰冻切片,独立设置细胞病理技术室用于细胞病理制片、染色;综合病理技术室按照包埋、切片、漂烘、染色、封片流程集中规划设计,便于日常操作;根据医院发展规划及相关管理规范,规划设计了独立免疫组化室、FISH实验室、PCR实验室用于开展病理检测项目。 PCR检验室严格按照现有规范设计, 划分为四个单独工作区: 试剂贮存和准备区、标本制备区、 产物 扩增区及产物分析区。 各工作间外设置缓冲间来减少室内外空气的交换,且各工作区之间设置传递窗来传递物品以避免交叉污染 , 整体流向采取单向流向 。 ▲ 图 1 西昌人民医院病理科平面布局图 3、 区域划分 医学 检验 中心 根据其清洁特点划分为三个区域:清洁区、半污染区和污染区, 各分区包含功能用房(,表1), 区域划分图(图2) 。 表1 医学检验中心 功能分区 区域 房间/科室 清洁区 病理诊断室(含诊断区、疑难会诊区、远程数字化诊断区)、会议室/学习室、主任办公室、报告发单窗口 半污染区 更衣室、缓冲走廊、综合病理技术室、免疫组化室、FISH技术室、FISH暗室、化学试剂储存间 污染区 样本接收室、取材室、大体样本室、脱水室、冰冻切片室、细胞病理技术室、PCR实验室、洗涤室、医废暂存间、化学废液暂存间 ▲ 图2 西昌人民医院病理科 区域划分 ▲ 图 3 西昌人民医院病理科所在楼层情况 4、流程规划 医学检验中心 的工作模式决定了其特有的 四条 条流线进程。 一条为工作人员 流程 流线: 从清洁区开始, 需 在缓冲区域(更衣室) 换鞋、更衣、合理防护、洗手,方能进入检验区域进行工作,待工作结束后再从原路返回 ; 二 条 为试剂耗材流程线: 常温耗材储存在常温仓库,按需领取。 需冷藏、冷冻试剂耗材放置到相应科室冰箱; 三条 为标本 流程 线: 标本从窗口交接传递,经过预处理和 取材 、 已检样本储存; 四条为医疗废物流程线 :已检样本到规定储存期后,每天产生的其它医疗废物,打包集中到医废暂存室, ,统一 按照医院要求 进行专业收集和处理。 本项目中,工作人员 、 样 本流 、 医废流 分别设置,各有其独立的出入口。其流线示意图详图 4 。 图 4 西昌人民医院病理科流程示意图 五、医学检测精准中心规划设计 医学检测精准中心主要包含测序平台、串联质谱平台、流式细胞检测平台、 细胞遗传检测平台。精准中心严格按照实验室生物安全控制要求,设计规划独立的清洁区、缓冲区、污染区。 1、规划介绍 01 清洁区 清洁区包含办公、休息、学习、会议室等 , 供工作人员办公、学习、研究、开会、休息使用, 通过 门禁系统、 缓冲间与污染区隔开。 02缓冲区 医务人员进出 实验室区域 需在此区域换鞋更衣消毒, 设置于清洁区与污染区之间。缓冲区 男女更衣室 、缓冲 通道 来设计。其中 测序实验 室用房,为防止交叉污染设置了专用缓冲 通道和更衣室 。 03标本接收间 主要包括 标本接收间, 采样由检验中心和病理中心或临床常规科室完成,标本接收间 是连接 精准中心 内外部的纽带 , 样本由此统一进入精准中心 。 04检验室及辅助用房 检验室内配备了相应的辅助用房: 常温 耗材 试剂用房、低温试剂用房、纯水机房、标本库、UPS间、洗涤间及消毒间。 2、科室规划设计 01 分子、测序实验室 检验室 : 严格按照 有关 规范设计, 划分为 八 个单独工作区: 试剂贮存和准备区、标本 与文库 制备区、 DNA打断区、杂交捕获区(扩增一区)、文库扩增区(扩增二区)、文库检测区、测序区、电泳区 。各工作间外设置缓冲间来减少室内外空气的交换,且各工作区之间设置传递窗来传递物品以避免交叉污染。 02 串联质谱实验室: 主要进行遗传代谢病、药物浓度等检测,设置样本前处理室、检测室、报告分析室、气瓶室等。 03细胞遗传实验室:规划设置技术室、细胞培养室、阅片室。 六、 装修标准 1. 检验区室内净高按照《综合医院建筑设计规范》要求设置为 2.6m。 2. 地面采用3mm厚的橡胶地面, 满足无缝防滑、耐腐蚀磨损、易冲洗的要求;顶棚与墙面采用50 mm厚玻镁夹心彩钢板, 满足宜清洁、光滑防水、耐化学品和消毒水腐蚀的要求。 3. 工作区均设置紧急洗眼器, 并 设置规划紧急冲淋装置 。 4. 选用防水耐热、耐腐蚀的实验室专用实心理化板作为试验台的台面。 5. 选用带锁并可以自动关闭,并设有可视窗的门, 满足《实验室生物安全通用要求》。
医院试剂实验室场地规划装修设计16.docx
下载提示

1.本文档仅提供部分内容试读;

2.支付并下载文件,享受无限制查看;

3.本网站所提供的标准文本仅供个人学习、研究之用,未经授权,严禁复制、发行、汇编、翻译或网络传播等,侵权必究;

4.左侧添加客服微信获取帮助;

5.本文为word版本,可以直接复制编辑使用。


这个人很懒,什么都没留下
未认证用户 查看用户
该文档于 上传
×
精品标书制作
百人专家团队
擅长领域:
工程标 服务标 采购标
16852
已服务主
2892
中标量
1765
平台标师
扫码添加客服
客服二维码
咨询热线:192 3288 5147
公众号
微信客服
客服