文库 工程类投标方案 防水工程

校舍长效维修项目实施方案投标方案.docx

DOCX   662页   下载467   2025-11-25   浏览43   收藏47   点赞367   评分-   339491字   158.00
温馨提示:当前文档最多只能预览 15 页,若文档总页数超出了 15 页,请下载原文档以浏览全部内容。
校舍长效维修项目实施方案投标方案.docx 第1页
校舍长效维修项目实施方案投标方案.docx 第2页
校舍长效维修项目实施方案投标方案.docx 第3页
校舍长效维修项目实施方案投标方案.docx 第4页
校舍长效维修项目实施方案投标方案.docx 第5页
校舍长效维修项目实施方案投标方案.docx 第6页
校舍长效维修项目实施方案投标方案.docx 第7页
校舍长效维修项目实施方案投标方案.docx 第8页
校舍长效维修项目实施方案投标方案.docx 第9页
校舍长效维修项目实施方案投标方案.docx 第10页
校舍长效维修项目实施方案投标方案.docx 第11页
校舍长效维修项目实施方案投标方案.docx 第12页
校舍长效维修项目实施方案投标方案.docx 第13页
校舍长效维修项目实施方案投标方案.docx 第14页
校舍长效维修项目实施方案投标方案.docx 第15页
剩余647页未读, 下载浏览全部
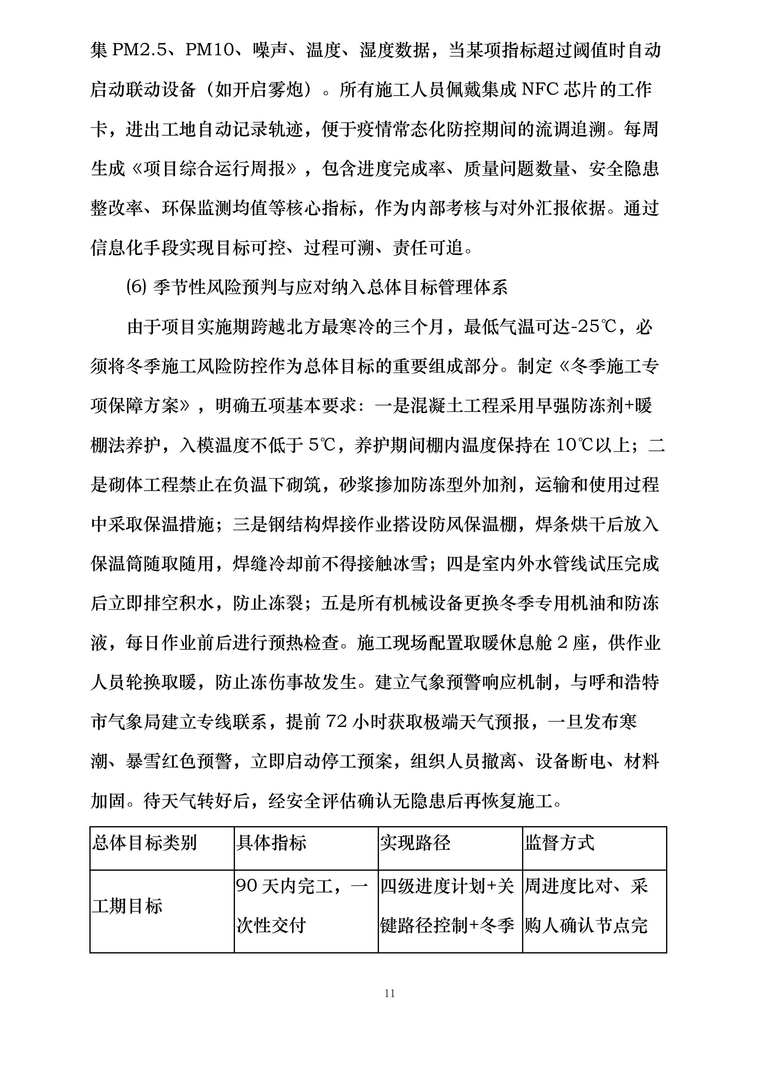
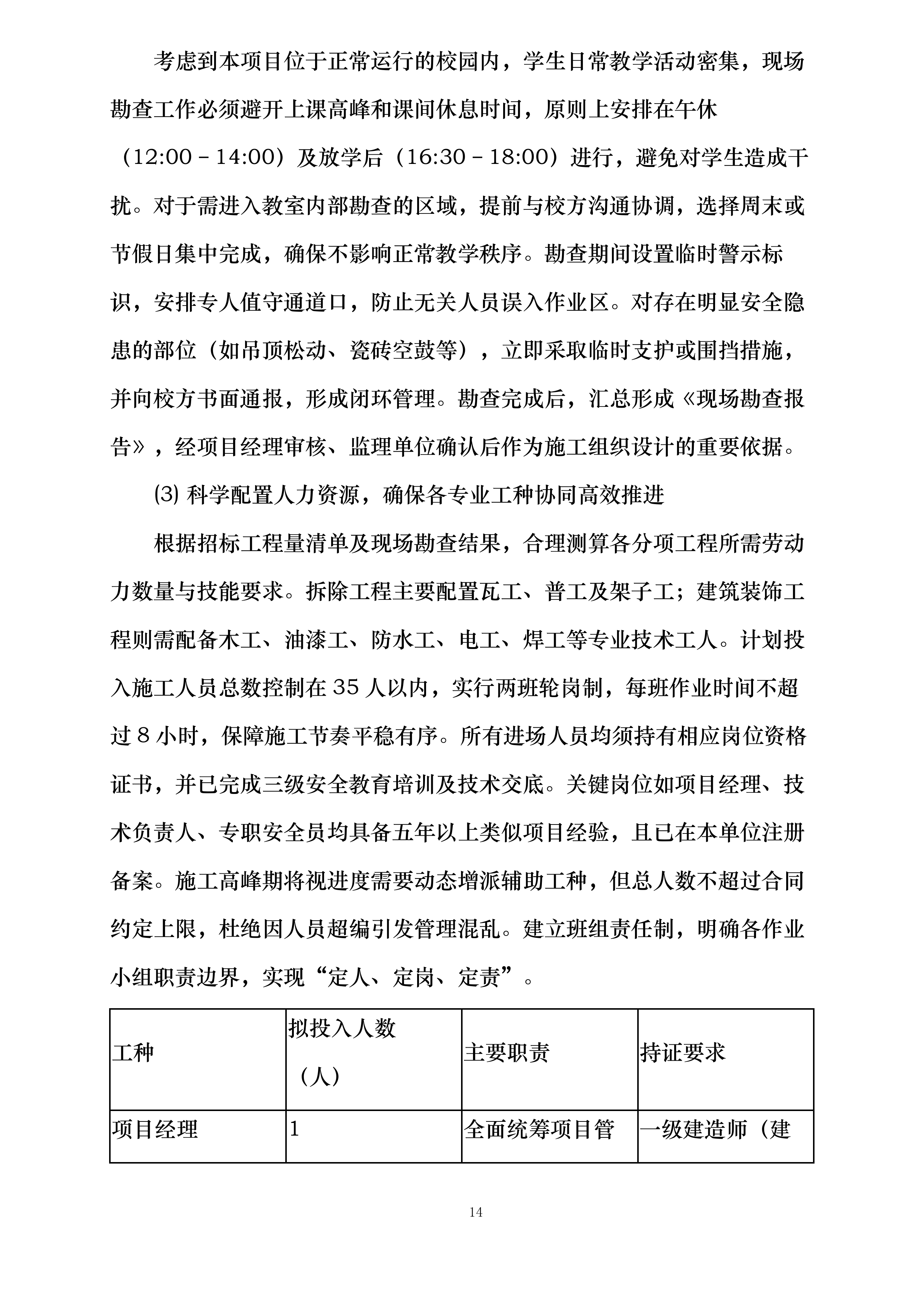
校舍长效维修项目实施方案投标方案 第一章 施工方案 6 第一节 项目施工目标、施工条件及施工内容路径 6 第一条 明确项目施工总体目标,包括工期控制、质量标准及安全环保要求 6 第二条 分析施工条件,结合校舍维修特点制定现场勘查与资源配置计划 12 第三条 细化施工内容,涵盖拆除工程与建筑装饰工程的具体任务分解 19 第二节 施工总体部署及施工总平面布置策略 27 第一条 制定施工分阶段部署方案,明确各阶段重点任务及完成标准 27 第二条 规划施工总平面布置图,合理安排材料堆放区、加工区及临时设施 33 第三条 确保施工区域与教学区有效隔离,保障校园正常教学秩序 39 第三节 临时用水及临时用电保障措施 47 第一条 设计临时用水系统,确保施工用水与消防用水需求 47 第二条 编制临时用电方案,设置分级配电箱并配备漏电保护装置 53 第三条 制定水电使用管理制度,定期检查维护确保安全运行 59 第四节 各分部分项工程施工方法与工艺体系 67 第一条 拆除工程施工方法 67 第二条 建筑装饰工程施工方法 73 第三条 明确关键工序施工工艺及质量控制要点 80 第四条 制定特殊工艺专项施工方案 87 第五节 竣工后质量保证及维修方案 96 第一条 建立质保期内定期巡检制度,及时发现并处理质量问题 96 第二条 制定快速响应机制,确保24小时内到场处理紧急维修需求 102 第三条 编制防水工程专项维保方案,落实5年质保期服务承诺 108 第四条 建立维修档案管理制度,记录每次维修过程及处理结果 115 第六节 季节施工、夜间施工、赶工方案 120 第一条 制定雨季施工防护措施,确保工程质量和施工安全 120 第二条 规范夜间施工管理流程,依法办理相关审批手续 125 第三条 编制赶工应急预案,合理调配资源确保工期目标 132 第四条 落实防暑降温及冬季施工专项措施,保障施工人员健康安全 138 第二章 项目质量保证方案 144 第一节 安全质量保证措施路径 144 第一条 安全生产责任制落实方式 144 第二条 安全隐患排查治理机制 149 第三条 安全防护设施设置标准 155 第四条 特种作业人员持证上岗管理 162 第二节 服务质量保证措施体系 169 第一条 服务响应时间控制方案 169 第二条 客户满意度调查实施方法 174 第三条 投诉处理流程及反馈机制 181 第四条 服务人员培训计划与考核 188 第三节 施工质量保证措施策略 196 第一条 施工工序质量控制要点 196 第二条 材料进场检验制度 203 第三条 工序交接验收程序 210 第四条 质量通病防治措施 217 第五条 隐蔽工程验收规范 225 第四节 质量管理目标及管理制度 232 第一条 质量目标分解与考核办法 232 第二条 质量责任追究制度 241 第三条 质量奖惩机制实施细则 248 第四条 质量例会制度执行方案 256 第五节 质量控制的环节和方法 262 第一条 关键工序质量控制点设置 262 第二条 质量检查与验收标准 269 第三条 质量问题整改闭环管理 277 第四条 质量记录可追溯性要求 286 第三章 安全管理措施方案 292 第一节 施工现场及危险品安全防范措施路径 292 第一条 制定施工现场封闭管理制度,设置专职安全员24小时值守 292 第二条 规范危险品存储方案,建立专用库房并配备消防设施 301 第三条 实施危化品使用审批流程,确保采购人全程监管 307 第四条 建立危险源辨识清单,制定针对性应急处置预案 314 第二节 安全管理目标及管理制度体系 321 第一条 明确零事故、零伤亡的安全管理总体目标 321 第二条 建立项目经理负责制的四级安全管理网络 326 第三条 制定安全生产责任制考核细则与奖惩机制 332 第四条 实施每日班前安全交底与每周安全例会制度 339 第三节 防止人身意外伤害防护措施 345 第一条 配备符合标准的个人防护用品并监督佩戴 345 第二条 设置临边洞口防护设施及醒目警示标识 351 第三条 制定高处作业专项方案,设置生命绳系统 357 第四条 规范临时用电操作规程,实行三级配电保护 363 第四节 安全防护技术措施 369 第一条 搭设标准化安全通道和防护棚架 369 第二条 在拆除工程区域设置警戒线和专人监护 375 第三条 装饰工程施工采用防坠落保护装置 382 第四条 配备足够的灭火器材并定期检查维护 388 第五节 文明施工与扬尘防治管控策略 394 第一条 制定文明施工管理制度,规范场容场貌 394 第二条 设置车辆冲洗平台,控制出场车辆带泥 399 第三条 采取湿法作业,配备雾炮机降尘设备 406 第四条 建筑垃圾及时清运,分类堆放覆盖防尘网 412 第四章 环境保护措施方案 418 第一节 环境保护措施体系 418 第一条 制定施工场地扬尘控制专项方案,明确裸土覆盖、道路硬化等具体防尘措施 418 第二条 建立施工噪声监测机制,严格执行夜间施工审批制度并做好公示工作 425 第三条 实施垃圾分类管理制度,设置专门的建筑垃圾和生活垃圾收集点 430 第二节 污染物处理及排放管控措施 436 第一条 建立废水三级沉淀池系统,确保施工废水达标排放 436 第二条 设置危险废弃物专用储存间,与有资质单位签订处置协议 442 第三条 配备固体废弃物分类收集设施,制定清运计划并建立台账记录 448 第四条 落实油品及化学品防渗漏措施,配置应急处理物资 453 第三节 绿色施工保障实施路径 461 第一条 推行节能降耗措施,优先选用节能灯具和节水器具 461 第二条 实施材料环保准入制度,严格把控进场材料环保指标 469 第三条 建立绿色施工考核机制,将环保要求纳入班组考核内容 475 第四条 开展绿色施工培训教育,提高全员环保意识和执行能力 482 第五章 工程进度计划与保证措施 488 第一节 进度计划与图表编制路径 488 第一条 编制详细的施工进度计划表,明确各阶段工期目标 488 第二条 采用甘特图展示整体进度安排,标注关键节点和里程碑 496 第三条 制定进度计划动态调整机制,确保计划可执行性 502 第二节 施工顺序与时间节点管理措施 509 第一条 拆除工程优先实施,确保建筑装饰工程有序衔接 509 第二条 明确各工序起止时间,设置合理搭接时长 515 第三条 建立每日施工进度台账,及时记录实际进展情况 521 第三节 进度保证体系构建策略 528 第一条 配备专职进度管理人员,建立进度管控责任制度 528 第二条 制定赶工预案,包括夜间施工和季节性施工方案 534 第三条 实施周例会制度,及时协调解决进度偏差问题 540 第四条 建立进度预警机制,提前识别可能影响工期的因素 548 第六章 资源配置方案 555 第一节 各工种劳动力配置计划 555 第一条 劳动力需求分析与测算 555 第二条 各工种人员进场计划安排 563 第三条 劳动力动态调配机制 571 第四条 技术工人资格审核与培训措施 578 第五条 劳动力后勤保障方案 583 第二节 工程材料计划 589 第一条 主要材料需求清单编制 589 第二条 材料采购与进场计划 596 第三条 材料质量检验与验收流程 604 第四条 材料现场存储管理措施 612 第五条 材料使用过程控制要点 621 第三节 施工机械配置及检测工具配置 626 第一条 主要施工机械设备选型依据 626 第二条 机械设备进场与退场计划 633 第三条 设备日常维护保养制度 640 第四条 检测工具配置标准与校验要求 649 第五条 设备安全操作规程与管理措施 655 施工方案 项目施工目标、施工条件及施工内容路径 明确项目施工总体目标,包括工期控制、质量标准及安全环保要求 (1) 工期控制目标明确,确保90日内完成全部工程任务 本项目合同履行周期为自合同签订之日起90日历天内完成全部施工内容。鉴于项目地处北方地区,施工时间恰逢冬季(11月至次年1月),低温、冰雪天气频发,对室外作业、混凝土养护、材料运输等环节构成显著挑战。为此,将工期控制作为首要管理目标,采取“前置策划、动态调整、资源倾斜”的策略,科学分解施工任务,制定详细的四级进度计划体系:一级为总控计划(90天),二级为阶段节点计划(按拆除、结构处理、装饰装修、收尾验收划分),三级为月度滚动计划,四级为周作业计划与日清日结机制。通过关键路径法(CPM)识别影响工期的核心工序,重点监控屋面防水、外墙维修、室内地面修复等受低温影响较大的作业面,预留5天应急缓冲期用于应对极端天气或突发情况。同时建立“三班倒+轮休制”劳动力组织模式,在合法合规前提下合理延长有效作业时间,确保在严寒条件下仍能维持高效施工节奏。 (2) 质量标准严格执行国家规范,确保一次性验收合格 工程质量目标为符合《建筑工程施工质量验收统一标准》(GB50300)、《建筑装饰装修工程质量验收标准》(GB50210)等相关国家标准和技术规范要求,实现一次性验收合格率100%。针对校舍维修工程的特殊性——使用对象主要为中小学生,安全性和耐久性要求更高,所有施工工艺均以“高于规范底线、对标优质工程”为原则执行。重点把控以下几类关键质量指标:一是结构安全性,涉及墙体加固、梁板修补等部位必须由具备资质的设计单位出具变更图纸,并经监理和采购人联合确认后方可实施;二是材料环保性,所用涂料、胶粘剂、人造板材等均须提供符合《民用建筑工程室内环境污染控制规范》(GB50325)的检测报告,严禁使用含甲醛、苯系物超标的劣质产品;三是功能可靠性,如卫生间防水层须进行48小时闭水试验并留存影像资料,门窗启闭灵活性、密封性能须现场实测记录。设立三级质量检查制度:班组自检→项目部专检→公司巡检,每道工序完成后填写《工序交接确认单》,未经采购人签字不得进入下一道工序。同时引入BIM辅助质量管理技术,对复杂节点进行三维可视化交底,减少施工误差。 (3) 安全生产目标零伤亡,落实全过程文明施工管控 安全生产实行“零事故、零伤亡、零火灾”三零目标管理,建立健全覆盖全员、全过程、全方位的安全责任体系。依据《建设工程安全生产管理条例》《建筑施工高处作业安全技术规范》(JGJ80)等法规文件,结合校园环境特点,制定专项安全管理方案。施工现场设置封闭围挡,主入口安装智能门禁系统,实行实名制考勤与安全教育培训登记制度。针对高空作业、临时用电、动火作业等高风险活动,执行“作业许可审批制”,每次作业前须提交《危险作业申请表》,经专职安全员现场核查防护措施到位后方可开工。所有操作人员配备符合国家标准的个人防护装备(PPE),包括防滑鞋、安全带、护目镜、防尘口罩等。特别关注冬季施工中的防滑防坠措施,在楼梯口、屋面临边、脚手架通道等区域铺设防滑垫并加装双道防护栏杆。建立每日“班前五分钟安全提醒”制度,强化一线工人安全意识。文明施工方面,严格落实“六个百分百”要求:工地围挡100%封闭、物料堆放100%覆盖、出入车辆100%冲洗、施工现场地面100%硬化、拆迁作业100%湿法作业、渣土车辆100%密闭运输。设置专用垃圾分类收集点,建筑垃圾与生活垃圾分开存放、定时清运,避免污染校园环境。 (4) 环境保护目标达标排放,践行绿色施工理念 环境保护目标为噪声、扬尘、废水、固废排放全面达标,不发生环境投诉事件。项目位于学校教学区内,周边敏感度高,必须最大限度降低施工对师生学习生活的干扰。噪声控制方面,严格遵守《中华人民共和国噪声污染防治法》规定,昼间施工噪声不超过70dB(A),夜间禁止产生明显噪声的机械作业(如破碎机、电锤等)。确因工艺需要必须连续施工的(如混凝土浇筑),提前5个工作日向当地生态环境主管部门申报夜间施工许可,并在学校公告栏、官网及社区平台发布施工预告,说明原因、时段及降噪措施。选用低噪声设备,如静音型空压机、变频控制切割机,并在噪声源周围设置移动式声屏障。扬尘治理采用“喷雾+覆盖+清扫”联动机制,配备自动喷淋系统和雾炮机,每日定时洒水抑尘;水泥、砂石等易起尘材料入库存放或加盖防尘网;运输车辆出场前经自动洗轮机清洗底盘和轮胎。废水管理方面,设置沉淀池对施工废水(如混凝土养护排水、设备冲洗水)进行三级沉淀处理,达标后排入市政管网;生活污水接入校方指定化粪池系统,不得直排。危险废弃物(如废油漆桶、废弃胶管、含油抹布)分类收集于专用危废暂存箱,贴标编号,委托有资质单位定期转运处置,并留存转移联单备查。 (5) 智慧化管理手段赋能目标实现,提升协同效率 为保障工期、质量、安全、环保四大目标协同推进,引入智慧工地管理系统,构建“一平台、多终端”的数字化监管体系。平台集成进度管理、质量管理、安全管理、环境监测、视频监控五大模块,数据实时上传至云端服务器,采购人、监理单位可通过PC端或手机APP随时查看现场状态。部署高清球形摄像头8台,重点覆盖出入口、材料堆场、施工作业面、配电箱区域,支持AI识别功能,可自动抓拍未戴安全帽、烟火异常、越界入侵等违规行为并推送告警信息。安装环境监测仪1套,实时采集PM2.5、PM10、噪声、温度、湿度数据,当某项指标超过阈值时自动启动联动设备(如开启雾炮)。所有施工人员佩戴集成NFC芯片的工作卡,进出工地自动记录轨迹,便于疫情常态化防控期间的流调追溯。每周生成《项目综合运行周报》,包含进度完成率、质量问题数量、安全隐患整改率、环保监测均值等核心指标,作为内部考核与对外汇报依据。通过信息化手段实现目标可控、过程可溯、责任可追。 (6) 季节性风险预判与应对纳入总体目标管理体系 由于项目实施期跨越北方最寒冷的三个月,最低气温可达-25℃,必须将冬季施工风险防控作为总体目标的重要组成部分。制定《冬季施工专项保障方案》,明确五项基本要求:一是混凝土工程采用早强防冻剂+暖棚法养护,入模温度不低于5℃,养护期间棚内温度保持在10℃以上;二是砌体工程禁止在负温下砌筑,砂浆掺加防冻型外加剂,运输和使用过程中采取保温措施;三是钢结构焊接作业搭设防风保温棚,焊条烘干后放入保温筒随取随用,焊缝冷却前不得接触冰雪;四是室内外水管线试压完成后立即排空积水,防止冻裂;五是所有机械设备更换冬季专用机油和防冻液,每日作业前后进行预热检查。施工现场配置取暖休息舱2座,供作业人员轮换取暖,防止冻伤事故发生。建立气象预警响应机制,与呼和浩特市气象局建立专线联系,提前72小时获取极端天气预报,一旦发布寒潮、暴雪红色预警,立即启动停工预案,组织人员撤离、设备断电、材料加固。待天气转好后,经安全评估确认无隐患后再恢复施工。 总体目标类别 具体指标 实现路径 监督方式 工期目标 90天内完工,一次性交付 四级进度计划+关键路径控制+冬季施工预案 周进度比对、采购人确认节点完成情况 质量目标 一次验收合格率100% 材料进场报验+工序三检制+BIM交底 监理旁站、隐蔽工程影像留痕、第三方抽检 安全目标 零死亡、零重伤、零火灾 岗前培训+作业许可+智能监控+每日巡查 安全台账检查、应急演练记录、主管部门抽查 环保目标 噪声扬尘达标,无环境投诉 低噪设备+喷淋系统+危废合规处置 在线监测数据、公众反馈渠道、环保部门备案 文明施工 不影响正常教学秩序 分区隔离+错峰作业+信息公开 校方满意度调查、家长代表巡视 (7) 多方协同机制保障目标落地执行 项目目标的实现依赖于与采购人、监理单位、校方管理部门、属地政府之间的高效协作。建立“三方例会”制度,每周召开由施工单位、监理单位、采购人代表参加的现场协调会,通报工程进展、分析存在问题、明确整改责任人和时限。涉及设计变更、材料替代等重大事项,实行“书面确认+影像佐证”双重留痕机制,确保程序合法合规。与校方建立沟通联络组,指定专人负责对接教学安排、学生安全、临时停课等事宜,施工高峰期避开考试周、运动会等重要教学活动时段。主动接受社会监督,在校园主入口公示施工许可证、项目经理信息、投诉电话、夜间施工许可证明等资料,设立24小时服务热线处理周边居民关切。对于可能引发争议的操作(如拆除老旧构件、更换门窗样式),提前制作效果图或实物样板供校方审定,达成共识后再组织实施,确保目标推进过程公开透明、和谐有序。 分析施工条件,结合校舍维修特点制定现场勘查与资源配置计划 (1) 全面开展施工现场勘查,精准掌握校舍现状及潜在风险 在项目启动初期,组织由项目经理牵头、技术负责人、安全员、质量员及相关专业工程师组成的现场勘查小组,对呼和浩特市第三十二学校所有涉及维修的校舍进行全面实地踏勘。勘查内容包括但不限于:建筑结构安全状况、墙体开裂或渗水痕迹、屋面防水层老化程度、门窗变形情况、室内外装饰破损范围、水电管线布置现状及是否存在隐蔽工程隐患等。通过拍照记录、测量标注、绘制初步问题分布图等方式建立“一房一档”基础资料库,为后续施工方案优化提供数据支撑。针对部分年代较久的教学楼,重点核查其原始设计图纸是否齐全,若缺失则委托第三方检测机构进行结构安全性鉴定,确保维修不破坏原有承重体系。同时,在勘查过程中充分识别高空作业区域、临近教学活动区的施工段以及地下管线分布路径,提前划定危险源清单并制定预控措施。 (2) 结合校园环境特殊性,制定分时段、分区段勘查策略 考虑到本项目位于正常运行的校园内,学生日常教学活动密集,现场勘查工作必须避开上课高峰和课间休息时间,原则上安排在午休(12:00–14:00)及放学后(16:30–18:00)进行,避免对学生造成干扰。对于需进入教室内部勘查的区域,提前与校方沟通协调,选择周末或节假日集中完成,确保不影响正常教学秩序。勘查期间设置临时警示标识,安排专人值守通道口,防止无关人员误入作业区。对存在明显安全隐患的部位(如吊顶松动、瓷砖空鼓等),立即采取临时支护或围挡措施,并向校方书面通报,形成闭环管理。勘查完成后,汇总形成《现场勘查报告》,经项目经理审核、监理单位确认后作为施工组织设计的重要依据。 (3) 科学配置人力资源,确保各专业工种协同高效推进 根据招标工程量清单及现场勘查结果,合理测算各分项工程所需劳动力数量与技能要求。拆除工程主要配置瓦工、普工及架子工;建筑装饰工程则需配备木工、油漆工、防水工、电工、焊工等专业技术工人。计划投入施工人员总数控制在35人以内,实行两班轮岗制,每班作业时间不超过8小时,保障施工节奏平稳有序。所有进场人员均须持有相应岗位资格证书,并已完成三级安全教育培训及技术交底。关键岗位如项目经理、技术负责人、专职安全员均具备五年以上类似项目经验,且已在本单位注册备案。施工高峰期将视进度需要动态增派辅助工种,但总人数不超过合同约定上限,杜绝因人员超编引发管理混乱。建立班组责任制,明确各作业小组职责边界,实现“定人、定岗、定责”。 工种 拟投入人数(人) 主要职责 持证要求 项目经理 1 全面统筹项目管理 一级建造师(建筑工程) 技术负责人 1 技术指导与方案编制 高级职称 安全员 2 现场安全管理与巡查 安全生产考核合格证 质量员 1 质量检查与验收 岗位资格证书 瓦工 6 墙体拆除、砌筑修补 职业技能等级证 木工 4 吊顶、门窗更换安装 同上 油漆工 5 墙面涂料施工 同上 防水工 3 屋面及卫生间防水处理 特种作业操作证 电工 2 照明线路检修与布线 电工操作证 普工 10 材料搬运、垃圾清运 培训合格证明 (4) 合理规划机械设备与工具投入,提升施工机械化水平 针对校舍维修工程体量小但工序繁杂的特点,优选轻型、低噪、移动灵活的小型机械设备,减少对校园环境的影响。计划投入的主要设备包括:手持式电锤6台(用于墙体钻孔与拆除)、角磨机4台(金属构件切割)、小型砂浆搅拌机2台(现场拌制修补砂浆)、电动吊篮2套(外墙高处作业)、空气压缩机1台(配合喷漆使用)、液压升降平台1台(室内高处装饰施工)。所有设备进场前须经过维护保养和安全检测,张贴“合格可用”标识,并建立设备台账,实行“谁使用、谁负责”的管理制度。严禁使用国家明令淘汰的老旧机械,杜绝带病运行。夜间施工时优先选用电池供电工具,降低噪音排放。设备存放于指定工具房内,远离教学区,每日下班前清点归位,防止遗失或误用。 (5) 制定材料进场与仓储管理方案,确保资源供应连续稳定 依据设计图纸与工程量清单编制详细的《材料需求计划表》,明确各类主材的品牌、规格、数量及进场时间节点。主要材料包括:水泥、砂石、轻钢龙骨、石膏板、乳胶漆、防水卷材、断桥铝窗、地砖、PVC踢脚线等。所有材料采购前均报送校方审批确认,取得书面认可后方可订货。材料运输采用封闭式货车,装卸过程安排在非教学时段(早7:00前或晚18:00后),尽量减少车辆鸣笛和粉尘扩散。施工现场设置独立封闭的材料堆放区,位于校园西北角空地,远离教学楼主入口,占地面积约80㎡,地面硬化处理并铺设防潮垫。不同类别材料分类码放,设置明显标识牌,易燃物品(如油漆、稀释剂)单独存放在专用防火仓库,配备灭火器材和通风设施。严格执行“先进先出”原则,定期检查库存材料有效期,防止受潮变质。每次材料进场均填写《材料验收记录表》,由质检员、监理代表共同签字确认。 (6) 针对北方冬季施工特点,提前部署防冻保温与安全保障措施 本项目合同履行期正值北方冬季(11月–次年1月),室外日均气温可低至-15℃,极端天气频繁,必须制定专项冬季施工应对方案。首先,调整施工顺序,优先完成不受低温影响的室内拆除与装饰工程,户外屋面防水、外墙修补等作业尽量安排在白天气温较高时段(10:00–15:00)进行。其次,所有湿作业(如抹灰、贴砖、混凝土修补)必须添加防冻剂,砂浆搅拌用水加热至40℃左右,施工完成后立即覆盖塑料薄膜+草帘进行保温养护,养护时间不少于7天。室内施工区域视情况搭设临时暖棚,配备电热风机维持作业面温度不低于5℃。加强气象监测,密切关注天气预报,遇大风、暴雪预警提前停止高空作业并加固脚手架。施工现场配置足够的防滑垫、融雪盐和应急取暖设备,作业人员统一发放防寒服、防滑鞋、保暖手套等劳保用品,防止冻伤事故发生。建立冬季施工值班制度,每天早晚两次巡查重点部位,发现问题及时处置。 (7) 构建信息化资源调度平台,提升现场管理效率 引入智慧工地管理系统,依托移动端APP与后台管理平台实现资源动态监控。每位管理人员配备智能巡检终端,实时上传现场照片、视频及问题描述,自动生成任务工单并推送至责任班组。材料出入库实行二维码扫码登记,系统自动更新库存数据,预警短缺风险。施工进度通过甘特图形式可视化展示,与计划节点对比分析偏差原因,辅助决策调整。安全巡检记录、质量验收资料、人员考勤信息全部电子化归档,支持随时调阅审查。该系统与校方、监理单位共享权限端口,实现多方协同管理,提高沟通效率,减少纸质文件流转延误。 (8) 强化与校方及相关部门的联动机制,确保信息畅通与应急响应 成立由项目部、校方代表、监理单位组成的联合协调小组,每周召开一次例会,通报施工进展、资源调配情况及存在问题,共同商议解决方案。设立24小时服务热线,用于接收校方紧急通知或突发事项报告。施工期间如遇重大天气变化、设备故障或材料延迟到货等情况,第一时间启动应急预案并向校方报备,说明影响范围及补救措施。对于涉及教学安全的重大变更(如临时封路、停电停水),至少提前48小时书面告知校方,并在校门口、公告栏张贴施工提示。建立舆情应对预案,防止因施工扰民引发投诉事件,维护企业形象与政府采购信誉。 细化施工内容,涵盖拆除工程与建筑装饰工程的具体任务分解 本项目为呼和浩特市第三十二学校校舍长效维修工程,施工内容主要涉及既有建筑的局部拆除、结构加固、室内外装饰更新、屋面防水修复及附属设施改造等。为确保施工过程有序、高效推进,结合招标工程量清单及现场实际情况,对施工内容进行系统性任务分解,重点围绕拆除工程与建筑装饰工程两大核心模块展开细化安排。 (1) 拆除工程任务分解 拆除工程...
校舍长效维修项目实施方案投标方案.docx
下载提示

1.本文档仅提供部分内容试读;

2.支付并下载文件,享受无限制查看;

3.本网站所提供的标准文本仅供个人学习、研究之用,未经授权,严禁复制、发行、汇编、翻译或网络传播等,侵权必究;

4.左侧添加客服微信获取帮助;

5.本文为word版本,可以直接复制编辑使用。


这个人很懒,什么都没留下
未认证用户 查看用户
该文档于 上传
×
精品标书制作
百人专家团队
擅长领域:
工程标 服务标 采购标
16852
已服务主
2892
中标量
1765
平台标师
扫码添加客服
客服二维码
咨询热线:192 3288 5147
公众号
微信客服
客服