文库 服务类投标方案 赛事运营

大学校内室外售卖机招租投标方案.docx

DOCX   91页   下载494   2025-12-29   浏览0   收藏39   点赞467   评分-   35430字   10.00
温馨提示:当前文档最多只能预览 15 页,若文档总页数超出了 15 页,请下载原文档以浏览全部内容。
大学校内室外售卖机招租投标方案.docx 第1页
大学校内室外售卖机招租投标方案.docx 第2页
大学校内室外售卖机招租投标方案.docx 第3页
大学校内室外售卖机招租投标方案.docx 第4页
大学校内室外售卖机招租投标方案.docx 第5页
大学校内室外售卖机招租投标方案.docx 第6页
大学校内室外售卖机招租投标方案.docx 第7页
大学校内室外售卖机招租投标方案.docx 第8页
大学校内室外售卖机招租投标方案.docx 第9页
大学校内室外售卖机招租投标方案.docx 第10页
大学校内室外售卖机招租投标方案.docx 第11页
大学校内室外售卖机招租投标方案.docx 第12页
大学校内室外售卖机招租投标方案.docx 第13页
大学校内室外售卖机招租投标方案.docx 第14页
大学校内室外售卖机招租投标方案.docx 第15页
剩余76页未读, 下载浏览全部
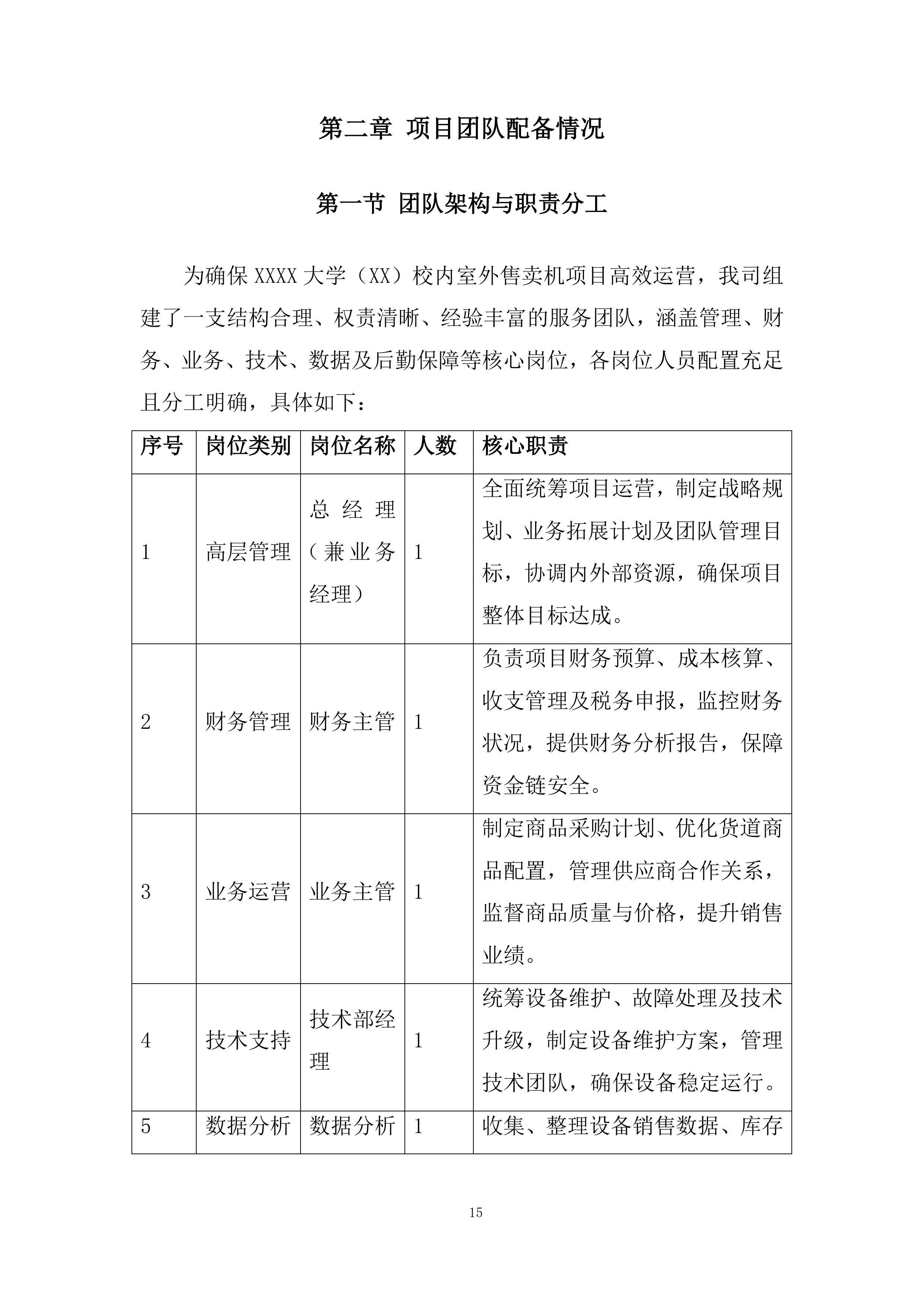
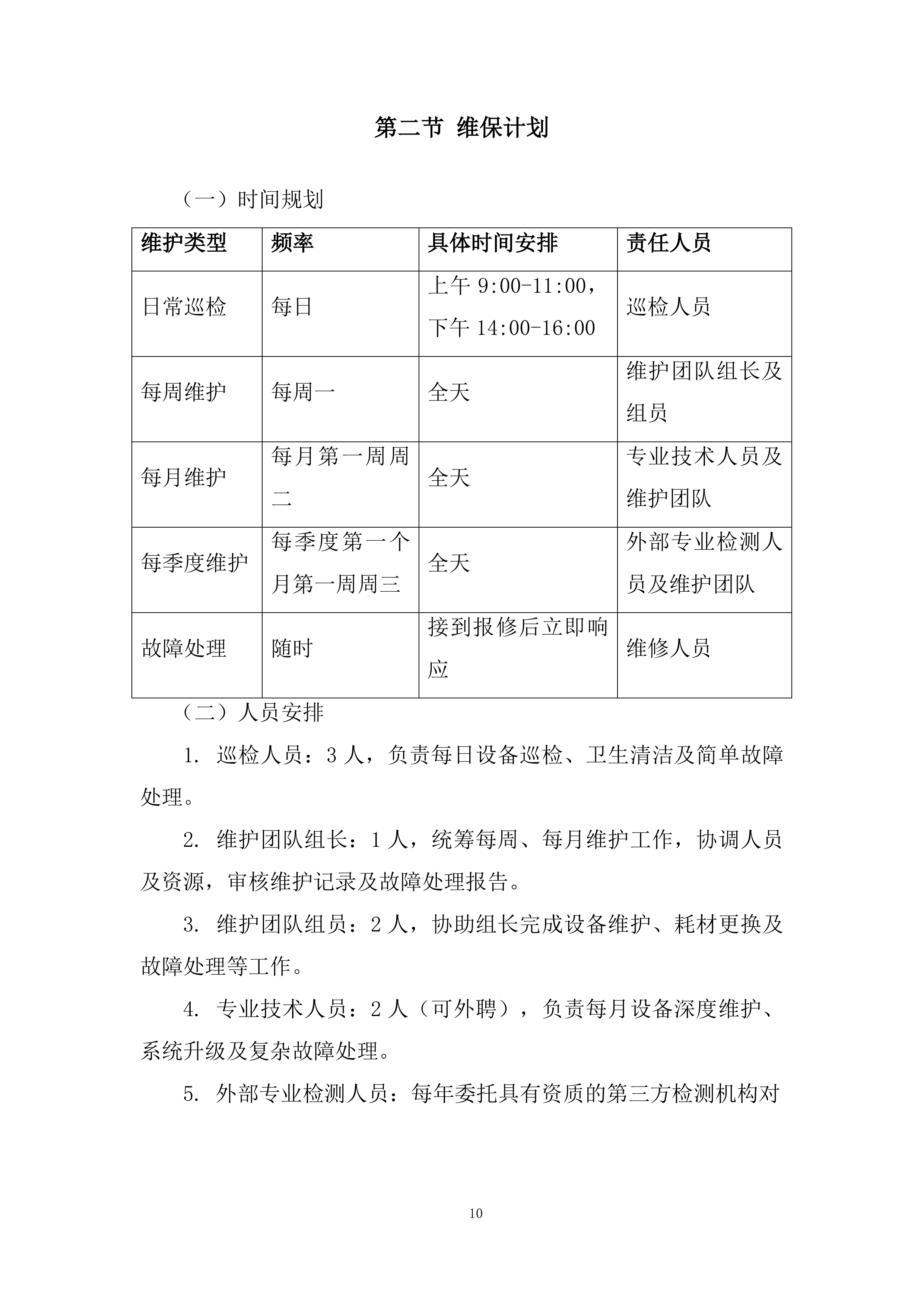
大学 校内室外售卖机招租 投标方案 目录 第一章 项目管理情况 6 第一节 设备维护保养整体方案 6 第二节 维保计划 10 第三节 方案可行性与针对性 12 第四节 效果评估与持续改进 14 第二章 项目团队配备情况 15 第一节 团队架构与职责分工 15 第二节 拟派主要管理人员列表 17 第三节 团队能力与行业水准 18 第四节 团队协作与培训机制 19 第五节 总结 19 第三章 项目服务方案 20 第一节 对本项目的整体设想及策划 20 一、 项目定位与核心目标 20 二、 场景化点位运营策略 20 三、 智能化运营体系构建 21 四、 可持续服务提升计划 22 五、 校方协同与品牌共建 23 六、 实施路径与阶段目标 23 七、 总结 24 第二节 项目管理机构运作方法 25 一、 组织架构与职能分工 25 二、 核心岗位职能与运作机制 25 三、 跨部门协作流程 29 四、 关键管控措施 30 五、 总结 30 第三节 日常经营管理方案 31 一、 商品管理方案 31 二、 设备与卫生管理方案 32 三、 人员与服务管理方案 33 四、 成本控制方案 34 五、 数据与合规管理 34 六、 与校方协同机制 35 七、 总结 35 第四节 成本控制方案 36 一、 成本控制目标 36 二、 成本构成与管控措施 36 三、 关键管控流程 38 四、 责任分工与考核 39 五、 与招租文件的符合性说明 40 六、 总结 40 第五节 成本核算方案 41 一、 核算原则与范围 41 二、 成本分类与核算科目 41 三、 核算流程与方法 42 四、 关键管控要点 44 五、 与招租文件的符合性说明 44 六、 总结 45 第六节 安全卫生方案 46 一、 食品安全管理 46 二、 设备与环境安全管理 47 三、 人员卫生与操作规范 48 四、 校方协同与合规管理 48 五、 风险防控与责任承诺 49 六、 与招租文件的符合性说明 49 七、 总结 49 第七节 服务质量把控方案 50 一、 服务质量目标体系 50 二、 全流程质量管控措施 50 三、 校方协同与考核机制 52 四、 持续改进机制 53 五、 与招租文件的符合性说明 53 六、 总结 53 第八节 应急预案与风险防控 54 一、 应急预案体系 54 二、 突发场景应对方案 54 三、 风险防控措施 56 四、 应急资源保障 57 五、 与招租文件的符合性说明 58 六、 总结 58 第九节 提高学生满意度的可持续性措施 59 一、 需求驱动的商品与服务优化 59 二、 智能化与便捷性升级 59 三、 服务质量与沟通机制 60 四、 园文化融合与增值服务 60 五、 长效评估与改进机制 61 六、 与招租文件的符合性说明 61 七、 总结 62 第四章 增值服务 63 第一节 校园应急保障服务 63 第二节 校园文化环境升级 64 第三节 师生专属优惠与便利服务 65 第五章 拟投入设备设施情况 66 第一节 设备设施整体规划 66 第二节 设备核心参数与先进性 66 第三节 智能性与系统优势 68 第四节 设备全面性与场景适配 69 第五节 与招租文件的符合性 70 第六节 总结 70 第六章 服务承诺 71 第一节 服务承诺 71 第二节 服务不达标改善措施 74 第三节 保障机制 76 第四节 与招租文件的符合性说明 76 第五节 总结 76 第七章 纠纷、投诉解决方案 77 第一节 纠纷投诉处理原则 77 第二节 投诉渠道与受理机制 77 第三节 分级处理流程 78 第四节 争议解决机制 79 第五节 预防与改进措施 80 第六节 与招租文件的符合性说明 81 第七节 总结 81 第八章 拟经营的主要品种及价格 82 第一节 核心品类规划 82 第二节 价格定位与策略 83 第三节 商品供应链与质量管控 85 第四节 与招租文件的符合性说明 86 第五节 总结 86 第九章 应急预案 87 第一节 编制依据与适用范围 87 第二节 突发场景应急响应流程 87 第三节 应急资源保障 90 第四节 与招租文件的符合性说明 91 项目管理情况 设备维护保养整体方案 为保障 XXXX 大学( XX )校内室外售卖机的稳定运行,特制定全面、系统的设备维护保养方案,涵盖日常巡检、定期维护、故障处理、耗材更换及应急响应等关键环节,确保每台设备始终处于良好运行状态,为师生提供可靠的服务。 (一)日常巡检 1. 巡检频率:每日对17台售卖机进行全覆盖巡检,重点关注设备运行状态、商品库存及卫生状况。 2. 巡检内容 设备外观:检查机身是否有损坏、变形、污渍,显示屏、操作面板是否正常显示及响应。 运行状态:测试制冷/制热功能是否正常,温度显示是否符合设定标准(如饮料类冷藏温度控制在2℃-8℃);检查货道运行是否顺畅,有无卡货、掉货异常;监听设备运行噪音是否正常,有无异常声响。 商品管理:核对商品种类、数量,确保与后台管理系统一致;检查商品保质期,剔除临近保质期(剩余保质期不足1/3)或过期商品,及时补货并调整商品摆放顺序,确保货道商品充足、排列整齐。 卫生清洁:清理设备表面灰尘、污渍,擦拭显示屏、操作面板;清扫设备内部及底部杂物,保持设备内外环境整洁。 3. 记录与反馈:巡检人员需详细填写《设备日常巡检记录表》,记录设备运行状况、问题处理情况及库存信息。如发现轻微故障(如货道卡顿、显示屏显示异常),现场及时处理;若无法当场解决,需立即上报维修部门,注明故障设备编号、位置及问题描述。 (二)定期维护 1. 每周维护 设备深度清洁:对设备内部货道、出货口、传感器等部件进行除尘清洁,使用专用清洁剂擦拭制冷系统散热片,确保散热良好。 功能测试:全面测试设备各项功能,包括支付系统(微信、支付宝、校园卡等)是否正常收款及核销;通讯模块是否正常联网,确保数据实时上传至后台管理系统;报警系统是否灵敏可靠(如断电报警、故障报警)。 部件检查:检查皮带、齿轮等传动部件的磨损情况,及时调整或更换;紧固设备内部螺丝、接线端子,防止松动导致设备故障。 2. 每月维护 制冷系统维护:检查制冷压缩机运行压力、温度,清理冷凝器表面灰尘及杂物,确保制冷效率;补充制冷剂(如有必要),测试制冷温度稳定性。 货道校准:对所有货道进行校准,调整货道宽度、高度,确保不同规格商品(如瓶装饮料、盒装食品)能准确出货,减少卡货率。 后台系统升级:对设备操作系统、支付软件等进行定期升级,修复漏洞,优化性能,确保设备与学校管理系统兼容。 3. 每季度维护 全面性能检测:委托专业技术人员对设备进行全面性能检测,包括电气安全测试(接地电阻、绝缘电阻等)、制冷系统能效测试、设备运行稳定性测试等,出具检测报告并留存归档。 易损件更换:更换磨损严重的皮带、传感器、继电器等易损件,确保设备关键部件性能可靠。 应急预案演练:组织维护团队进行应急预案演练,模拟设备突发故障(如制冷系统故障、支付系统瘫痪)时的处理流程,提高团队应急响应能力。 (三)故障处理 1. 响应机制:建立24小时故障报修热线,接到报修后,维修人员需在30分钟内响应,市区内2小时内到达现场(偏远校区根据实际情况适当延长,但不超过4小时)。 2. 故障分级处理 一级故障(严重影响设备运行及师生使用):如设备停止运行、支付系统瘫痪、制冷系统故障导致商品变质等,维修人员需在到达现场后2小时内修复,若无法及时修复,需立即启用备用设备替换,确保不影响师生正常使用。 二级故障(影响设备部分功能,但不影响整体使用):如个别货道卡货、显示屏局部显示异常等,维修人员需在4小时内完成修复。 三级故障( minor issues with no immediate impact on use):如设备轻微异响、指示灯不亮等,维修人员需在24小时内完成修复。 3. 故障记录与分析:每次故障处理完成后,维修人员需详细填写《设备故障处理记录表》,记录故障发生时间、现象、原因、处理方法及更换部件等信息。每月对故障数据进行统计分析,总结高频故障类型及原因,制定针对性的预防措施,如加强某类部件的定期检查、优化设备操作流程等,降低故障发生率。 (四)耗材更换与库存管理 1. 耗材清单:明确设备维护所需耗材种类,包括打印纸、色带、传感器、皮带、继电器、制冷剂等,建立耗材台账,记录耗材名称、规格、数量、采购日期、更换日期及库存余量等信息。 2. 库存管理:设置耗材安全库存量,当库存余量低于安全库存时,及时采购补充,确保耗材供应充足。采购耗材时,优先选择原厂配件或经过质量认证的替代配件,保证配件质量与设备兼容性。 3. 更换记录:每次更换耗材时,维护人员需在《设备维护保养记录表》中详细记录耗材名称、更换数量、更换日期及设备编号等信息,便于追溯管理。 (五)应急响应 1. 备用设备储备:根据设备数量及使用频率,储备适量的备用售卖机(建议至少2台),当设备发生严重故障无法及时修复时,及时更换备用设备,确保服务不中断。 2. 数据备份与恢复:定期对设备销售数据、库存数据等进行备份,存储于安全可靠的服务器或云端。如设备因故障导致数据丢失,可通过备份数据快速恢复,保障数据完整性和业务连续性。 3. 极端天气应对:制定极端天气(如暴雨、大风、高温、低温)下的设备防护措施。在暴雨、大风天气前,检查设备固定情况,加固设备底座,防止设备倾倒;在高温、低温天气,加强设备制冷/制热系统的维护,增加巡检频 率,确保设备在极端环境下正常运行。 维保计划 (一)时间规划 维护类型 频率 具体时间安排 责任人员 日常巡检 每日 上午9:00-11:00,下午14:00-16:00 巡检人员 每周维护 每周一 全天 维护团队组长及组员 每月维护 每月第一周周二 全天 专业技术人员及维护团队 每季度维护 每季度第一个月第一周周三 全天 外部专业检测人员及维护团队 故障处理 随时 接到报修后立即响应 维修人员 (二)人员安排 1. 巡检人员:3人,负责每日设备巡检、卫生清洁及简单故障处理。 2. 维护团队组长:1人,统筹每周、每月维护工作,协调人员及资源,审核维护记录及故障处理报告。 3. 维护团队组员:2人,协助组长完成设备维护、耗材更换及故障处理等工作。 4. 专业技术人员:2人(可外聘),负责每月设备深度维护、系统升级及复杂故障处理。 5. 外部专业检测人员:每年委托具有资质的第三方检测机构对 设备进行全面检测,确保设备符合安全及性能标准。 (三)工具与设备 1. 常用工具:螺丝刀、扳手、万用表、温度计、清洁剂、除尘设备等。 2. 专业设备:制冷剂压力表、电气安全测试仪、货道校准工具等。 3. 交通工具:配备2辆维护专用车辆,确保维护人员及设备、工具及时到达现场。 方案可行性与针对性 (一)可行性 1. 人员保障:维护团队人员均具备丰富的自动售卖机维护经验,部分人员持有制冷设备维修、电气维修等专业资质证书,能够熟练处理各类设备故障。同时,与外部专业技术机构建立合作关系,可随时获得技术支持,确保复杂故障得到及时解决。 2. 制度保障:建立完善的维护管理制度,明确各岗位人员职责及工作流程,通过定期培训与考核,提高团队整体素质和服务水平。同时,建立设备维护档案,详细记录设备运行状况、维护历史及故障处理情况,为设备全生命周期管理提供数据支持。 3. 资源保障:合理储备维护耗材及备用设备,与供应商建立稳定的合作关系,确保耗材供应及时、质量可靠。维护专用车辆及工具设备齐全,能够满足日常维护及应急响应需求。 (二)针对性 1. 针对学校场景特点:考虑到学校师生使用售卖机的高峰时段集中在课间、午休及放学后,合理安排巡检及维护时间,避免在高峰时段进行大规模维护作业,减少对师生使用的影响。同时,加强对设备卫生的管理,确保食品及日用品安全,符合学校卫生防疫要求。 2. 针对设备分布特点:学校售卖机分布在操场、篮球场、图书馆、宿舍楼等多个区域,部分区域人流量大、设备使用频繁(如红旗操场、北校园篮球场)。对此,对这些区域的设备增加巡检及维护频率,重点关注货道磨损、制冷系统运行等情况,确保设备稳定运行。同时,针对室外环境特点(如灰尘大、天气变化影响),加强设备防 尘、防水、防晒等防护措施,定期清理设备散热部件,防止因环境因素导致设备故障。 3. 针对师生需求特点:根据师生对商品种类及价格的反馈,及时调整货道商品配置,确保常用日用品、即时食品及饮品供应充足。同时,在维护过程中,注重与师生的沟通交流,及时收集师生对设备使用的意见及建议,不断优化设备服务功能及维护方案。 效果评估与持续改进 (一)效果评估指标 1. 设备运行指标:设备故障率≤5次/月,故障修复及时率≥98%,设备完好率≥95%。 2. 服务质量指标:师生满意度≥90%,投诉率≤2次/月。 3. 卫生安全指标:设备卫生清洁达标率100%,食品及日用品质量合格率100%。 (二)评估方式 1. 内部评估:每月由维护团队组长组织对设备维护工作进行总结评估,对比效果评估指标,分析工作中存在的问题及不足,制定改进措施。 2. 外部评估:通过在设备上设置意见箱、发放调查问卷等方式,收集师生对设备服务及维护工作的意见及建议,每学期进行一次汇总分析,作为改进维护方案的重要依据。 3. 数据分析评估:通过设备后台管理系统,分析设备销售数据、故障数据、库存数据等,评估设备运行状况及维护效果,及时发现潜在问题,提前采取预防措施。 (三)持续改进 根据效果评估结果及师生反馈,不断优化设备维护保养方案。例如,针对高频故障类型,增加相关部件的定期检查频率或更换周期;根据师生对商品种类的需求变化,调整货道布局及商品配置;引入智能化维护管理系统,实现设备故障自动预警、维护任务自动派发等功能,提高维护效率及管理水平。通过持续改进,确保设备维护保养方案始终保持科学性、合理性及有效性,为学校师生提供更加优质、可靠的售卖服务。 项目团队配备情况 团队架构与职责分工 为确保 XXXX 大学( XX )校内室外售卖机项目高效运营,我司组建了一支结构合理、权责清晰、经验丰富的服务团队,涵盖管理、财务、业务、技术、数据及后勤保障等核心岗位,各岗位人员配置充足且分工明确,具体如下: 序号 岗位类别 岗位名称 人数 核心职责 1 高层管理 总经理(兼业务经理) 1 全面统筹项目运营,制定战略规划、业务拓展计划及团队管理目标,协调内外部资源,确保项目整体目标达成。 2 财务管理 财务主管 1 负责项目财务预算、成本核算、收支管理及税务申报,监控财务状况,提供财务分析报告,保障资金链安全。 3 业务运营 业务主管 1 制定商品采购计划、优化货道商品配置,管理供应商合作关系,监督商品质量与价格,提升销售业绩。 4 技术支持 技术部经理 1 统筹设备维护、故障处理及技术升级,制定设备维护方案,管理技术团队,确保设备稳定运行。 5 数据分析 数据分析员 1 收集、整理设备销售数据、库存数据及用户行为数据,分析销售趋势与用户需求,为运营决策提供数据支持。 6 后勤保障 司机 5 负责商品配送、设备耗材运输及维护人员接送,确保商品及时补货与维护工作高效开展。 7 业务执行 业务专员 1 协助业务主管完成商品采购、上架、盘点及客户反馈收集,执行市场调研与促销活动。 拟派主要管理人员列表 序号 姓名 管理/技术岗位 学历 工作经历 备注 1 总经理(兼业务经理) 大专 20年 / 2 财务主管 大专 19年 / 3 业务主管 中专 15年 / 4 技术部经理 大专 8年 / 5 数据分析员 本科 2年 / 6 司机 高中 10年 / 7 司机 高中 10年 / 8 司机 高中 8年 / 9 业务 大专 16年 / 10 司机 高中 12年 / 11 司机 大专 20年 / 团队能力与行业水准 1. 管理能力:核心管理层均具备10年以上行业经验,熟悉高校后勤服务特点,可快速响应校方需求,确保项目合规运营。总经理刘春树曾成功运营多所高校售卖机项目,擅长平衡服务质量与经济效益,具备较强的沟通协调与危机处理能力。 2. 技术实力:技术部经理张旺带领的维护团队具备专业资质(如制冷设备维修证、电工证),可独立完成设备硬件维护、软件升级及数据对接,确保设备运行稳定性达99%以上。同时,与设备厂商建立技术合作,可及时获取原厂支持。 3. 数据驱动:数据分析员刘禹锟通过销售数据建模,定期输出《销售趋势报告》《库存周转率分析》等,精准指导商品采购与货道优化,降低滞销率至5%以下。 4. 后勤保障:5名司机均具备丰富的校园配送经验,熟悉校区布局与通行规则,确保每日补货时效(上午10点前完成高峰区域补货),并严格执行车辆定期保养,保障运输安全。 5. 资质完备:团队成员均持有岗位所需资质证书(如财务主管持会计证、技术人员持维修资格证、司机持驾驶证),且通过背景审查,无不良记录,符合校方对服务团队的合规要求。 团队协作与培训机制 1. 协作模式:建立“管理层-执行层”二级沟通机制,通过每日晨会、每周例会及月度总结会确保信息畅通。管理层制定目标与策略,执行层高效落地,技术与业务部门实时联动(如故障处理与商品补货协同),提升整体运营效率。 2. 培训计划:定期组织内部培训(每月1次),内容涵盖设备新技术、食品安全法规、应急处理流程等;外部邀请行业专家授课(每年2次),更新团队知识结构,确保服务水平与行业发展同步。 总结 我司服务团队人员配置合理、权责清晰,核心成员行业经验丰富、资质齐全,具备高校场景运营的专业能力与资源储备。通过科学的分工协作与持续的能力提升,我们有信心为 XXXX 大学( XX )提供高效、专业的售卖机运营服务,满足师生需求并达成校方考核目标。 项目服务方案 对本项目的整体设想及策划 项目定位与核心目标 定位:以XXXX大学(XX)师生需求为导向,打造“安全、便捷、智能、高性价比”的室外售卖机服务体系,成为校园服务生态的重要组成部分。 目标: 1. 基础目标:确保设备稳定运行(故障率≤3次/月)、商品供应充足(缺货率≤2%)、卫生安全达标(卫生检查合格率100%),满足师生日常消费需求。 2. 升级目标:通过智能化运营与精准化服务,提升师生满意度至90%以上,成为高校室外售卖机服务标杆。 3. 长期目标:建立与校方的长期合作关系,通过服务质量考核(年度考核合格后顺延合同),实现服务周期内零重大安全事故、零群体性投诉。 场景化点位运营策略 根据招租文件中17台设备的点位分布(如红旗操场、图书馆、宿舍楼等),制定“区域需求匹配”策略: 序号 点位类型 代表区域 核心需求 商品与服务配置 1 运动休闲区 红旗操场、篮球场 即时补充能量、便捷性 主力商品:功能饮料(如红牛、脉动)、运动零食(牛肉干、蛋白棒)、冰品 特色服务:增设湿巾、运动绷带等应急用品,支持快速扫码支付 2 学习办公区 图书馆、教学楼 提神醒脑、学习便利品 主力商品:咖啡(现磨速溶)、茶饮料、能量棒、文具(中性笔、笔记本) 特色服务:设置“静音模式”设备(降低运行噪音),提供护眼贴、颈椎按摩贴 3 生活服务区 宿舍楼、食堂周边 日常必需品、即食食品 主力商品:洗漱用品(牙膏、洗发水)、卫生巾、泡面、面包、牛奶 特色服务:延长夜间补货频率(22:00前完成当日第二次补货),支持“囤货装”组合销售(如整箱水、家庭装日用品) 4 交通枢纽区 体育馆入口、东教楼下 临时需求、通勤补给 主力商品:瓶装水、饼干、火腿肠、充电宝租赁 特色服务:设置“快速取货通道”(热门商品集中陈列),提供校园地图二维码扫码查看 智能化运营体系构建 1. 设备技术升级: 引入AI视觉识别货柜,支持“拿取即走”无感支付,缩短购物时间至30秒内; 安装智能温控系统,根据季节自动调节制冷/制热温度(如冬季热饮区温度保持40℃±5℃); 配置物联网监控模块,实时采集设备运行数据(如库存、能耗、故障预警),通过后台生成《点位运营日报》,实现远程管理。 2. 数据驱动决策: 建立师生消费数据库,分析高频购买时段(如课间10分钟、晚餐后)、商品关联销售(如饮料+零食组合占比35%),优化货道布局(热门商品置于黄金高度1.2-1.5米); 每周生成《需求预测报告》,针对考试周、运动会等特殊场景,提前3天调整备货量(如功能饮料备货量增加50%)。 可持续服务提升计划 1. 师生参与机制: 在设备端设置“心愿商品”扫码投票入口,每周汇总票数最高的3类商品,3个工作日内完成采购上架; 每学期举办“售卖机创意大赛”,邀请师生设计主题包装商品、促销活动(如“毕业季纪念版饮料”),增强互动性。 2. 绿色运营措施: 推广环保包装商品(如可降解瓶装水),设置“空瓶回收积分”(每回收1个空瓶积1分,可兑换小礼品); 设备采用太阳能供电试点(如操场区域设备),年降低能耗约2000度,减少碳排放1.5吨。 3. 应急保障预案: 建立“15分钟应急响应圈”:以学校中心点为基准,维护人员15分钟内可抵达任意点位,配备备用货道组件、支付系统应急终端; 制定极端天气专项方案: 暴雨/大风天气:提前加固设备底座,暂停高风险点位(如露天区域)补货,启动“无接触配送”预案(通过校园配送团队代买); 高温/低温天气:增加制冷/制热设备巡检频率,提供冰袋/暖宝宝免费领取服务(每日限量50份)。 校方协同与品牌共建 1. 深度融入校园文化: 定制校园IP联名商品(如“石大纪念版汽水”),利润部分捐赠学校公益基金; 在设备显示屏滚动播放校园通知、活动海报(需经校方审核),成为校园信息传播窗口。 2. 合规化运营保障: 严格遵守招租文件中“禁止销售烟酒”“价格不高于周边”等要求,每月提交《合规运营报告》(含价格对比表、商品资质审核记录); 定期邀请校方参与联合巡检(每季度1次),现场反馈问题并签署《整改确认单》,确保服务符合《 XX 高校标准化食堂标准》。 实施路径与阶段目标 阶段 时间节点 核心任务 量化指标 筹备期 合同签订后1周 完成设备进场安装、系统调试,建立供应商档案,开展员工校园准入培训 设备调试合格率100%,员工培训考核通过率100% 试运行期 第1-2周 启动“试运营体验周”,收集师生反馈,优化商品结构与补货流程 反馈收集率≥80%,问题整改完成率100% 稳定运营期 第3周-服务期结束 固化运营流程,推进智能化升级与满意度提升措施,定期向校方汇报服务成效 师生满意度≥90%,设备故障率≤2次/月 总结 本整体设想以“精准匹配需求、科技赋能服务、共建校园生态”为核心,通过场景化选品、智能化管理与深度校方协同,确保项目从筹备到运营全周期高效落地。我们承诺以招租文件为基准,持续优化服务细节,将室外售卖机打造成师生信赖的“校园生活服务站”,助力学校后勤服务质量提升。 项目管理机构运作方法 组织架构与职能分工 管理目标:建立权责清晰、协作高效的管理体系,确保项目运营各环节(设备维护、商品供应、财务监管、师生服务)有序执行,严格符合招租文件要求及校方管理规范。 组织架构图: 核心岗位职能与运作机制 (一)项目总负责人(1人) 岗位角色:刘春树(总经理兼业务经理) 核心职能: 1. 统筹决策:全面负责项目运营,制定年度工作计划与目标,审批《设备维护方案》《商品采购计划》等核心文件,确保符合招租文件中“服务期3年”“年度考核合格后顺延合同”等要求。 2. 资源协调: 对接校方餐饮管理服务中心,每周提交《运营周报》,反馈销售数据、设备状态及师生需求; 协调技术、运营、财务团队,解决跨部门问题(如设备故障导致的补货延迟)。 3. 风险管理:牵头处理重大投诉、安全事故(如食品安全问题),启动《应急预案》,4小时内书面报告校方,并跟进整改结果。 运作机制: 每日:查阅《设备运行日报》《补货完成表》,重点关注故障率≥2次的点位; 每周:主持项目例会,部署校方考核任务(如配合食品安全检查...
大学校内室外售卖机招租投标方案.docx
下载提示

1.本文档仅提供部分内容试读;

2.支付并下载文件,享受无限制查看;

3.本网站所提供的标准文本仅供个人学习、研究之用,未经授权,严禁复制、发行、汇编、翻译或网络传播等,侵权必究;

4.左侧添加客服微信获取帮助;

5.本文为word版本,可以直接复制编辑使用。


这个人很懒,什么都没留下
未认证用户 查看用户
该文档于 上传
推荐文档
×
精品标书制作
百人专家团队
擅长领域:
工程标 服务标 采购标
16852
已服务主
2892
中标量
1765
平台标师
扫码添加客服
客服二维码
咨询热线:192 3288 5147
公众号
微信客服
客服