文库 货物类投标方案 车辆采购

军用汽车数码迷彩喷涂项目投标方案(257页)(2024年修订版).docx

DOCX   257页   下载834   2024-08-21   浏览1036   收藏0   点赞0   评分-   82845字   53.00
温馨提示:当前文档最多只能预览 15 页,若文档总页数超出了 15 页,请下载原文档以浏览全部内容。
军用汽车数码迷彩喷涂项目投标方案(257页)(2024年修订版).docx 第1页
军用汽车数码迷彩喷涂项目投标方案(257页)(2024年修订版).docx 第2页
军用汽车数码迷彩喷涂项目投标方案(257页)(2024年修订版).docx 第3页
军用汽车数码迷彩喷涂项目投标方案(257页)(2024年修订版).docx 第4页
军用汽车数码迷彩喷涂项目投标方案(257页)(2024年修订版).docx 第5页
军用汽车数码迷彩喷涂项目投标方案(257页)(2024年修订版).docx 第6页
军用汽车数码迷彩喷涂项目投标方案(257页)(2024年修订版).docx 第7页
军用汽车数码迷彩喷涂项目投标方案(257页)(2024年修订版).docx 第8页
军用汽车数码迷彩喷涂项目投标方案(257页)(2024年修订版).docx 第9页
军用汽车数码迷彩喷涂项目投标方案(257页)(2024年修订版).docx 第10页
军用汽车数码迷彩喷涂项目投标方案(257页)(2024年修订版).docx 第11页
军用汽车数码迷彩喷涂项目投标方案(257页)(2024年修订版).docx 第12页
军用汽车数码迷彩喷涂项目投标方案(257页)(2024年修订版).docx 第13页
军用汽车数码迷彩喷涂项目投标方案(257页)(2024年修订版).docx 第14页
军用汽车数码迷彩喷涂项目投标方案(257页)(2024年修订版).docx 第15页
剩余242页未读, 下载浏览全部
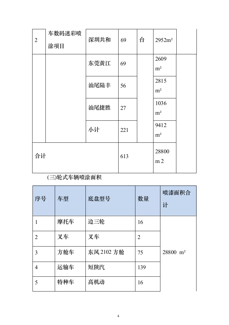
军用汽车数码迷彩喷涂项目投标方案 目录 第一章 技术部分 3 第一节 实施方案 3 第一条 迷彩喷涂施工方案 3 第二条 施工进度周期和施工进度的保障措施 117 第三条 项目人员管理 142 第二节 保障措施 161 第一条 原材料来源说明 161 第二条 质量保证体系及保证措施 164 第三条 工期保证措施 177 第四条 施工人员保证措施(场地分配人员、检测人员分配) 177 第五条 施工机械设备保证措施 181 第六条 施工材料保证措施 182 第七条 特殊季节施工保证措施 182 第八条 涂料质量控制方案 187 第九条 安全生产目标及保证措施 189 第十条 应急生产预案 201 第十一条 运输转场 203 第三节 安全及环保 209 第一条 对喷涂现场安全保障、隐患排查整治及垃圾转运处理实施方案 209 第四节 设计能力 224 第一条 装备数码迷彩三维设计能力 224 第二条 三维设计荣誉证书 225 第三条 各类装备三维设计效果图 225 第五节 售后服务方案及服务能力 238 第一条 工期及实施进度计划 238 第二条 售后服务机构情况介绍 240 第三条 售后服务保障体系 242 第四条 售后服务承诺 245 第五条 配件储备 251 第六节 服务响应时间承诺 251 第七节 违约承诺 252 第八节 其他 254 第一条 喷涂专业设备情况 254 技术部分 实施方案 迷彩喷涂施工方案 1.1.喷漆实施方案 1.1.1.采购需求响应 (一)货物总清单 序 货物名称 数 单位 备注 财政预算限额 号 量 (元) 1 XX部队军用汽车数 码迷彩喷涂项目 1 批 拒绝进 口 2,750,000.00 (二)货物清单明细 序 号 名称 名称(地 区 ) 数量 单位 喷漆面 积 备注 1 XX部队军用汽 车数码迷彩喷 涂项目 深圳龙华 392 台 19388 m 2 2 深圳共和 69 台 2952m² 东莞黄江 69 2609 m² 汕尾陆丰 56 2815 m² 汕尾捷胜 27 1036 m² 小计 221 9412 m² 合计 613 28800 m 2 (三)轮式车辆喷涂面积 序号 车型 底盘型号 数量 喷漆面积合 计 1 摩托车 边三轮 16 28800 m² 2 叉车 叉车 2 3 方舱车 东风2102方舱 75 4 运输车 短陕汽 139 5 特种车 高机动 16 6 方舱车 高机动 8 7 运输车 豪沃 22 8 特种车 豪沃 6 9 特种车 尖头方舱 7 10 特种车 老猎豹 10 11 小型车 老猛士 40 12 小型车 老勇士 13 13 特种车 老勇士(雷达) 1 14 特种车 起重机 4 15 特种车 陕汽 3 16 特种车 陕汽 3 17 油罐车 陕汽2150 4 18 特种车 陕汽2153方舱 8 19 油罐车 陕汽2190 7 20 特种车 陕汽2300 4 21 油罐车 陕汽2300 7 22 特种车 陕汽半方舱 3 23 方舱车 陕汽方舱 25 24 特种车 陕汽方舱 7 25 油罐车 斯太尔 13 26 特种车 铁马 1 27 小型车 小东风 10 28 小型车 新猛士 14 29 小型车 新勇士 24 30 特种车 一汽解放方舱 2 31 小型车 依维柯 16 32 运输车 长陕汽 92 33 工程机械 挖掘机 4 34 工程机械 装载机 6 35 特种车 挖坑机 1 总计 613 1.1.2.技术要求 1、项目依据及参考的标准 A.《陆军武器装备数码迷彩通用要求》 B.《伪装涂料通用要求》 C.《装备数码迷彩要求》 D.《装备迷彩喷涂检验验收要求》 2、项目组织实施要求 陆军武器装备数码迷彩通用要求 1范围 本标准规定了陆军武器装备数码迷彩设计和涂装要求。 本标准适用于陆军武器装备数码迷码,以陆地为背景的其他装备数码迷码可参照使用。 2引用文件 下列文件中的有关条款通过引用而成为本标准的条款。凡注日期或版次的引用文件,其后的任何修改单(不包含勘误的内容)或修订版本都不适用于本标准,但提倡使用本标准的各方探讨使用其最新版本的可能性。凡未注日期或版次的引用文件,其最新版本适用于本标准。 GJB434A-1998伪装术语 GJB798伪装涂料漆膜颜色 GJB××××-××××伪装涂料通用要求3术语和定义 GJB434A确立的以及下列术语和定义适用于本标准。 3.1数码迷彩digitalpatternpainting 采用规则的最小可分辨色块,进行排列组合生成的一种能在不同分辨率下和背景特征相匹配的迷彩图案。 3.2基本单元basicunit 构成数码迷彩图案的最小几何图形。 3.3主体斑点primarypattern 分割目标外形轮廓特征的连续封闭图案。 3.4修饰斑点modificatorypattern 模拟背景斑驳特征的离散分布图案。 3.5交错interleaving 两种主体斑点边界上相衔接且相互啮合的位置关系。 3.6并置apposition 两种主体斑点相互靠近但不衔接的位置关系。 3.7外围periphery 修饰斑点配置于主体斑点周围的位置关系。 3.8内包interior 修饰斑点完全包含于主体斑点内部的位置关系。 3.9基准线datumline 在设计和涂装时,以装备五视图或者装备表面特殊位置的点为基准点而绘制的水平和垂直直线。 3.10定位线orientationline 以基准线为参考,等间距50cm绘制的水平和垂直直线。 3.11网格线griddingline 在相邻两条定位线之间等间距绘制的若干水平和垂直直线。 3.12背景主要颜色backgroundprimarycolour 在规定的背景区域内,占比面积由多到少排序,前五种颜色的总称。 3.13设计说明图designdemonstrativedrawing 一种对数码迷彩设计中的模板图例、数量等进行说明的图样。 4林地型 南方林地型; 5一般要求 应满足下列要求: a)设计和涂装应由通过军方资质认证并取得相应资质的单位承担。 b)设计应考虑下列因素: 1)作战使命和任务; 2)对抗的侦察监视和目标捕获威胁; 3)地域的背景特征; 4)被伪装目标的暴露征候; 5)涂装的可操作性。 c)同一作战单元的装备,数码迷彩图案应具有多样性。 d)选用的伪装涂料应为军方批准鉴定或定型产品。 e)涂装效果应满足设计要求。 6详细要求 6.1设计要求 6.1.1基本单元 应满足下列要求: a)形状为正方形或正六边形; b)主体斑点的基本单元边长应不小于10cm;c)修饰斑点的基本单元边长应为不大于5cm。 6.1.2伪装色应满足下列要求: a)数码迷彩图案中的伪装色数量应不少于三种; b)应根据装备使用地域背景特征,从GJB798中选取与背景主要颜色相同或者相近的伪装涂料漆膜颜色。对于长期驻留在某区域的武器装备,可选取背景主要颜色作为标准色; c)模拟自然界典型绿色植被的伪装色的光谱反射特性应符合GJB××××-××××伪装涂料通用要求中6.1.7的规定; d)对于林地型和城市型,应至少有一种伪装色模拟背景阴影的色调; e)与标准色的色差应不大于3L*a*b*单位。 6.1.3亮度系数 应满足下列要求: a)应至少有占比面积大的两种伪装色之间可见光亮度系数对比不小于0.4; b)应至少有一种主体斑点伪装色与背景优势色的可见光亮度系数对比不大于0.1; c)与背景之间的可见光和近红外综合亮度系数对比应不大于0.1; d)对于林地背景,俯视方向比水平方向的可见光亮度系数宜低10%左右。 6.1.4面积比例应满足下列要求: a)应根据装备的地域背景特征确定对应伪装色的面积比例; b)多样性设计应满足下列要求: 1)面积不小于20%的伪装色允许的设计偏差为±5%; 2)面积为5%~20%的伪装色允许的设计偏差为±3%。 c)对热红外伪装有要求时,低发射率迷彩斑点伪装色的面积比例应不小于25%。 6.1.5红外辐射特性 如果对热红外伪装有要求时,应满足下列要求: a)应能形成不少于三个灰度等级的热图斑点;b)应能有效分割目标的红外热图。 6.1.6斑点配置 除应满足附录A中交错、并置、外围和内包四种位置关系外,还应遵循下列原则: a)分割原则,应满足下列要求: 1)每个视图中应至少有两个明显亮度对比的主体斑点,达到分割目标外形的目的; 2)若装备表面交界处的主体斑点尺寸超过30cm,应自然延伸至另一面; 3)斑点的走向、形状、大小、分布应呈现无规则性; 4)斑点拼接组合应错落有致,避免出现规则、等边长“锯齿”和大段的直线; b)多层次性原则: 1)在面积较大的主体斑点内部,应适当配置亮度对比度大的修饰斑点; 2)在面积较大的主体斑点外围,应适当配置同一颜色的 修饰斑点; 3)在若干同色主体斑点间,应适当配置同色修饰斑点; 4)在面积较大的凹进部位,应多配置亮色斑点; 5)在面积较大的凸出部位,应多配置暗色斑点。 c)对热红外伪装有要求时: 1)应满足光学和热红外伪装兼容; 2)应通过不同红外发射率斑点的合理配置,分割目标红外热图。 6.1.7图样 6.1.7.1图样种类 应包括附录B中效果图、设计总图、施工图和设计说明图四类,并满足下列要求: a)效果图应能直观展示数码迷彩涂装后的效果; b)设计总图应为五视图形式,并能体现各视图图案、基准线、网格线之间的关系; c)施工图应为俯视、左视、右视、前视和后视施工图,对装备外形结构特别复杂的部件(如炮塔、发射架、可收缩和展开的运动部件),可补充该部件的施工图; d)设计说明图应能指导施工过程中所需的模板类型和数量。 6.1.7.2图样要素 各类图样应分别包括下列要素: a)效果图应包括分视图的仿真设计图。 b)设计总图应包括色样栏、比例栏、装备外形图和各分视图配置图等要素,并符合下列要求: 1)色样栏应标注使用的伪装色种类; 2)比例栏应标注各伪装色的面积比例; 3)装备外形图应标明装备的外形轮廓; 4)配置图应由多色斑点模块组成,并能体现各斑点模块 间的组合关系。 c)施工图除应包括6.1.7.2b)中要素外,还应包括基准线、 定位线和网格线,并符合下列要求: 1)基准线应使用红色标示; 2)定位线应使用蓝色标示; 3)网格线应使用黑色标示。 d)设计说明图应包括总则、模板数统计和模板图例,并符合下列要求: 1)总则应规定图样的设计内容和适用范围; 2)模板统计应标明设计所用到的各型斑点模块的数量; 3)模板图例应标示斑点模块的尺寸及形状。 6.1.7.3图样编号 应对图样进行统一编号。 6.2涂装要求 6.2.1伪装涂料选择应满足下列要求: a)应满足GJB××××-××××中光学伪装涂料I型规定 的性能指标; b)对热红外伪装效果有要求时,应满足GJB××××-××××中热红外伪装涂料规定的性能指标; c)应与装备底漆、中涂漆或原面漆有良好的兼容性,无咬底、渗色等现象。 6.2.2作业环境应满足以下要求: a)应满足GJB××××-××××中5.4a)的规定; b)作业场地周围没有大面积裸露土地或粉尘源; c)现场应配备必要的消防器材,严禁烟火。 6.2.3涂装流程 6.2.3.1表面处理应满足以下要求: a)装备表面应无浮尘、油污和锈迹; b)应修复装备表面碰撞或破坏性缺陷; c)应遮挡不需要喷涂的部位,如玻璃、车灯、车牌、标识、锁孔等部位。 6.2.3.2底色喷涂 应满足以下要求: a)底色应为施工图图样中标示的占比面积最大伪装色; b)应喷涂整个装备表面; c)装备表面的底色应均匀,无明显色差。 6.2.3.3迷彩斑点喷涂 a)人工涂装应满足下列要求: 1)根据设计图样绘制基准线和定位线; 2)根据设计图样选择相应编号的模板,放置于装备对应的位置; 3)将模板与装备表面紧密结合,避免涂料飞溅; 4)先喷涂主体斑点,后喷涂修饰斑点。 b)自动化涂装应根据预定的计算机涂装程序进行。 6.2.4涂装质量控制应满足下列要求: a)应按照从上部至下部,从上风口向下风口的顺序进行喷涂; b)喷涂时,应与装备垂直,运行轨迹保持与装备平行; c)应无漏涂、咬底、渗色、起泡、起皱等现象; d)应无明显的色差、流挂、橘皮、发白、缩孔等现象; e)相邻斑点之间应边界清晰,没有明显涂料飞溅、漆灰等现象; f)斑点交接处错位或间隙误差应不大于5mm; g)斑点位置应与数码迷彩施工图一致,斑点位置误差不大于1个基本单元; h)斑点的数量、位置应与施工图样一致。 6.2.5涂装防护应满足下列要求: a)人员应经必要的培训,能熟练运用与操作喷涂设备与工具,能采取正确的防护措施; b)人员应配备个人防护用品,如呼吸保护罩、橡胶手套、工作服等; c)人员应尽量避免直接吸入漆雾或皮肤长时间接触涂料、固化剂、稀释剂; d)皮肤上粘有的涂料,应用酒精擦洗,然后用肥皂水、清水冲洗,不要用稀释剂擦洗皮肤; e)当涂料、固化剂和稀释剂不慎进入眼睛,应立即用清水冲洗; f)如果出现头疼、胸痛、皮肤持续发红及过敏等症状,应立即就医; g)作业点应具有良好的通风条件;h)作业点照明灯和电源插座应防爆。 附录A(规范性附录) 数码迷彩斑点之间的位置关系 数码迷彩斑点之间的位置关系分为交错、并置、外围和内包四种,交错示意见图A.1,并置示意见图A.2,外围示意见图A.3,内包示意见图A.4。 图A.1交错示意图图A.2并置示意图 图A.3外围示意图图A.4内包示意图 附录B(规范性附录) 各类图样要素及布局 数码迷彩图样包括效果图、设计总图、施工图和设计说明图,效果图各要素及布局示意见图B.1,设计总图各要素及布局示意见图B.2,施工图各要素及布局示意见图B.3,设计说明图各要素及布局示意见图B.4。 XX-XXX-XX-XXX 估通件记 校 指 总号 名称 鉴 字 月 . 设计 教 标 量 B 机 A 工艺 批事 4 第 图B.1效果图图样要素及布局示意 XX-XXX-XX-XXX 施工要求 1、中壤色为底色,玻璃表面不喷涂米彩: 2、红色线为划线基准,例面水平基准线为装备焊缝线: 直基准线为焊缝线中线 3、紫色网络线间隔为50cn×50cn、其余黑色网格线问 为10cmx10cn ; 4、炮管以左视图为准。 色 色 比 t 中 39% 1151 绿 32% DG0730 土 4 52344 福土 25% E1732 通用件量记 描 图 校 备名称 日层回总号 若 字 民 分 8 月 左视施工图 设计 质量 就例 校放 A :80 XX0X-XX-XXX-XX 日 2 接 准 6 第3 图B.3施工图图样要素及布局示意 XX-XXXX-XXX 1、总则 本图纸适用于XXXXXX的林地北方型数 彩图案施工,包括设计说明,总设计图、 图和效果图. 2、模板统计 模板 量 模板 数是 预板 C-5 数☆ A-1 2 B-4 9 A-2 9 B-5 21 C-6 9 3-3 6 H-6 10 C-1 1 A-4 5 B- 1 C-8 4- 15 12 C-1 13 C-9 4 B-1 C-2 9 0-10 2 B-2 11 C-3 13 C-lI 0 B-3 0 C-4 7 点缓斑 0 3、模板图例 情通用件义 描 图 校 蕴 日成图就号 备名往 XX×研完所 . 设计说明 字 外 设计 标比 量 比例 校核 A 240 XXX-XXXX-XX B 工艺 概 共1东 第1 图B.4设计说明图图样要素及布局示意 附件 伪装涂料通用要求 1范围 本标准规定了伪装涂料的分类、一般要求和性能要求。 本标准适用于地面军事目标使用的光学伪装涂料、热红外伪装涂料和雷达波吸收涂料。 2引用文件 下列文件中的有关条款通过引用而成为本标准的条款。凡注日期或版次的引用文件,其后的任何修改单(不包含勘误的内容)或修订版本都不适用于本标准,但提倡使用本标准的各方探讨使用其最新版本的可能性。凡未注日期或版次的引用文件,其最新版本适用于本标准。 GB190危险货物包装标志 GB191-2000包装储运图示标志 GB/T1720-1989漆膜附着力测定法GB/T1727-1992漆膜一般制备法 GB/T1731-1993漆膜柔韧性测定法 GB/T1732-1993漆膜耐冲击性测定法GB/T1733-1993漆膜耐水性测定法GB/T1740-2007漆膜耐湿热测定法 GB/T1741-2007涂料(漆膜)耐霉菌性能测试方法 GB/T1765-1989测定耐湿性、耐盐雾、耐候性(人工加速)的漆膜制备法 GB/T1766-2008色漆和清漆涂层老化的评级方法GB/T1771-2007色漆和清漆耐中性盐雾性能的测定 GB/T1865-2009色漆和清漆人工气候老化和人工辐射暴露(滤过的氙弧辐射) GB/T3186-2006色漆、清漆与清漆用原材料取样GB/T5210-2006色漆和清漆拉开法附着力试验 GB/T6739-2006色漆和清漆铅笔法测定漆膜硬度GB/T9274-1988色漆和清漆耐液体介质的测定GB/T13452.2-2008色漆和清漆漆膜厚度的测定GJB434伪装术语 GJB798伪装涂料漆膜颜色 GJB2038-1994雷达吸波材料反射率测试方法 GJB5023.2-2003材料和涂层反射率和发射率测试方法第2部分:发射率 JG/T25-1999建筑涂料涂层耐冻融循环性测定法3术语和定义 GJB434确立的术语和定义适用于本标准。 4分类 伪装涂料分为: a)光学伪装涂料; 光学伪装涂料根据作战使用地域要求分为I型和Ⅱ型两种: 1)I型:能够符合一般的作战地域要求; 2)IⅡ型:除能符合一般的作战地域要求外,还应满足在沿海、高原地区等苛刻地域环境条件下使用的要求。 b)热红外伪装涂料。 c)雷达波吸收涂料。 5一般要求5.1总则 伪装涂料应符合如下要求: a)伪装涂料论证、设计、制造、检验应由通过国家和军方资质认证并取得相应资质的单位承担; b)伪装涂料应为军队鉴定或定型的产品; c)本标准所规定的各项要求,除明确规定外,适用于所有的伪装涂料。 5.2设计要求 伪装涂料设计时应把握以下基本原则: a)满足对抗军事侦察监视、精确制导威胁; b)符合目标的特性和表面状态; c)符合目标使用的地域环境特征。 5.3制造要求 5.3.1材料要求 材料应满足涂料伪装性能、物理化学性能要求。 5.3.2制造工艺 制造工艺应满足如下要求: a)应根据涂料的性能要求与体系特点选用适宜的制造工艺,一般应采用分散、研磨或砂磨工艺。 b)伪装涂料在生产制造过程中的质量控制应满足产品技术 规范要求。 5.4涂装要求 涂装应满足如下要求: a)涂装作业时环境温度应高于5℃,湿度小于75%。野外作业时,天气应晴朗、干燥,空气中应尘土少,风力不大于3级。 b)采用喷涂或刷涂。经表面处理干燥后,伪装涂料形成的涂层表面应均匀平滑,无流挂、浮色、缩孔等缺陷,无明显的刷痕或条纹。 5.5安全性要求 安全性应符合下列要求: a)伪装涂料及其包装材料应符合安全和环保要求; b)对被涂装的目标无损伤隐患。 5.6包装、标志、贮存和运输要求 5.6.1包装 按GB190和GB191-2000的规定执行。 5.6.2标志 按GB190和GB191-2000的规定执行。 5.6.3贮存 5.6.3.1贮存条件 产品应存放于干燥、通风的库房内,防火、防热、防腐蚀、防日晒和防冻等。 5.6.3.2贮存期限 在符合5.6.3.1的贮存条件下,光学伪装涂料和热红外伪装涂料 的贮存期为自生产日期起一年,雷达波吸收涂料的贮存期为自生产日期起半年。 5.6.4运输 伪装涂料应防雨淋、阳光曝晒和防冻,溶剂型伪装涂料应标明危险品等级,并按运输部门的有关规定执行。 6性能要求 6.1光学伪装涂料 6.1.1设计要求 有效伪装波段为可见光(380nm~760nm)和近红外(760nm 1200nm)。 6.1.2颜色色度学数据和近红外亮度因数值应符合GJB798的规定。 6.1.3漆膜颜色与标准色的色差 应符合GJB798的规定,不大于3L*a*b*单位。6.1.4漆膜颜色与标准色的可见光亮度对比应符合GJB798的规定,不大于0.1。 6.1.5漆膜颜色与标准色的近红外亮度对比应符合GJB798的规定,不大于0.2。 6.1.660°光泽 应符合GJB798的规定,不大于6光泽单位。 6.1.7绿色伪装涂料的彩红外特性 对于模拟自然界典型绿色植被光谱反射特性的绿色伪装涂料,其漆膜的近红外波段(710nm~880nm)和红光区(620nm~660nm)平均光谱反射率的比值K不小于5。K按公式(1)计算: ……………………………………………… 其中: ……… (2) …(3)式中: A——波长,nm;△A取10nm;R(A)——波长λ处的光谱反射率。 6.1.8光谱反射通道 Ⅱ型绿色光学伪装涂料光谱反射率在600nm~900nm波段应满足典型绿色植被的光谱反射通道要求,见表1。 表1植被叶绿素的光谱反射通道要求 波长 nm 反射率 % 波长 nm 反射率 % 最大值 最小值 最大值 最小值 600 10.2 760 59.5 40.0 610 9.8 770 61.5 42.0 620 9.8 — 780 — 42.0 630 9.8 790 一 42.0 640 9.5 一 800 42.0 650 9.5 810 — 42.0 660 10.0 820 — 42.0 670 10.5 4.0 830 — 42.0 680 13.0 5.8 840 — 42.0 690 21.5 8.5 850 42.0 700 28.0 11.0 860 — 42.0 710 35.8 15.0 870 42.0 720 41.0 19.0 880 — 42.0 730 48.5 25.0 890 — 42.0 740 51.8 30.0 900 42.0 750 56.0 36.3 — — — 6.1.9附着力 按GB/T1720-1989规定的方法测定,应满足如下要求:a)I型:不大于2级; b)IⅡ型:1级。 6.1.10柔韧性 按GB/T1731-1993规定的方法测定,应满足如下要求: a)I型:不大于2mm; b)Ⅱ型:1mm。 6.1.11耐冲击性 按GB/T1732-1993规定的方法测定,应满足如下要求: a)I型:通过50cm; b)Ⅱ型:通过50cm。 6.1.12铅笔硬度 按GB/T6739-2006规定的方法测定,应满足如下要求: a)I型:不小于HB; b)I型:不小于H。 6.1.13耐盐水性 按GB/T9274-1988规定的甲法测定,应满足如下要求: a)I型:在3%NaCl溶液中浸泡168h,漆膜不起泡、不起皱、不脱落,允许轻微变色; b)Ⅱ型:在3%NaCl溶液中浸泡360h,漆膜不起泡、不起皱、不脱落,允许轻微变色。 6.1.14耐水性 按GB/T1733-1993规定的甲法测定,应满足如下要求: a)I型:浸泡240h,漆膜不起泡、不起皱、不脱落,允许轻微变色; b)IⅡ型:浸泡480h,漆膜不起泡、不起皱、不脱落,允许轻微变色。 6.1.15耐油性 按GB/T9274-1988规定的甲法测定,应满足如下要求: a)I型:在0#柴油中浸泡24h,漆膜不起泡、不皱皮、不脱落; b)IⅡ型:在0*柴油中浸泡168h,漆膜不起泡、不皱皮、不脱落。 6.1.16耐酸性 按GB/T9274-1988规定的甲法测定,应满足如下要求: a)I型:在0.05mol/LH2SO4溶液中浸泡168h,漆膜不起泡、不开裂、不剥落,允许轻微变色; b)Ⅱ型:在0.05mol/LH2SO4溶液中浸泡240h,漆膜不起泡、不开裂、不剥落,允许轻微变色。 6.1.17耐碱性 按GB/T9274-1988规定的甲法测定,应满足如下要求: a)I型:在0.1mol/LNaOH溶液中浸泡168h,漆膜不起泡、不开裂、不剥落,允许轻微变色; b)Ⅱ型:在0.1mol/LNaOH溶液中浸泡240h,漆膜不起泡、不开裂、不剥落,允许轻微变色。 6.1.18耐霉菌性 按GB/T1741-2007规定的方法测定,应满足如下要求: a)I型:按GB/T1766-2008中5.2评级,360h,不大于2级; b)IⅡ型:按GB/T1766-2008中5.2评级,720h,不大于1级。 6.1.19耐盐雾性 按GB/T1771-2007规定的方法测定,应满足如下要求: a)I型:按GB/T1766-2008中5.2评级,360h,不大于2级; b)Ⅱ型:按GB/T1766-2008中5.2评级,1000h,不大于1级。 6.1.20耐湿热性 按GB/T1740-2007规定的方法测定,应满足如下要求: a)I型:按GB/T1766-2008中5.2评级,360h,不大于2级; b)Ⅱ型:按GB/T1766-2008中5.2评级,1000h,不大于1级。 6.1.21耐老化性 按GB/T1865-2009规定的方法测定,应满足如下要求: a)I型:按GB/T1766-2008中5.2评级,800h,不大于2级; b)IⅡ型:按GB/T1766-2008中5.2评级,1500h,不大于1级。 6.1.22耐温变性 按JG/T25-1999规定的方法测定,应满足如下要求: a)I型:按GB/T1766-2008中5.2评级,480h,不大于2级; b)Ⅱ型:按GB/T1766-2008中5.2评级,720h,不大于1级。 6.1.23取样与漆膜制备 涂料检验时的取样与漆膜制备应满足以下要求:a)取样按GB/T3186-2006的规定执行; b)除6.1.21和6.1.22外,漆膜制备按GB/T1727-1992的 规定执行;6.1.21的漆膜制备按GB/T1765— 1989的规定执行;6.1.22的漆膜制备按JG/T25-1999的规定执行; c)漆膜厚度按GB/T13452.2-2008规定的方法测定。 6.2热红外伪装涂料 6.2.1设计要求有效伪装波段为: a)可见光(380nm~760nm),近红外(760nm~1200nm); b)中红外(3μm~5μm); c)远红外(8μm~14μm)。 6.2.2颜色色度学数据和近红外亮度因数值同6.1.2。 6.2.3漆膜颜色与标准色的色差同6.1.3。 6.2.4漆膜颜色与标准色的可见光亮度对比同6.1.4。 6.2.5漆膜颜色与标准色的近红外亮度对比同6.1.5。 6.2.660°光泽同6.1.6。 6.2.7绿色伪装涂料的彩红外特性同6.1.7。 6.2.8热红外发射率 按GJB5023.2-2003规定的方法测定,热红外发射率应分高、中、低三个层次,应满足如下要求: a)红外高发射率:不小于0.85;b)红外中发射率:0.70~0.80;c)红外低发射率:不大于0.65。 6.2.9附着力 按GB/T1720-1989规定的方法测定,不大于2级。 6.2.10柔韧性 按GB/T1731-1993规定的方法测定,不大于2mm。 6.2.11耐冲击性 按GB/T1732-1993规定的方法测定,通过50cm。 6.2.12铅笔硬度 按GB/T6739-2006规定的方法测定,不小于HB。 6.2.13耐盐水性 按GB/T9274-1988规定的甲法测定,在3%NaCl溶液中浸泡240h,漆膜不起泡、不起皱、不脱落,允许轻微变色。 6.2.14耐水性 按GB/T1733-1993规定的甲法测定,浸泡240h,漆膜不起泡、不起皱、不脱落,允许轻微变色。 6.2.15耐油性 按GB/T9274-1988规定的甲法测定,在0"柴油中浸泡24h,漆膜不起泡、不皱皮、不脱落。 6.2.16耐酸性 按GB/T9274-1988规定的甲法测定,在0.05mol/LH2SO4溶液中浸泡240h,漆膜不起泡、不开裂、不剥落,允许轻微变色。 6.2.17耐碱性 按GB/T9274-1988规定的甲法测定,在0.1mol/LNaOH溶液中 浸泡240h,漆膜不起泡、不开裂、不剥落,允许轻微变色。 6.2.18耐霉菌性 按GB/T1741-2007规定的方法测定,按GB/T1766-2008中5.2评级,360h,不大于2级。 6.2.19耐盐雾性 按GB/T1771-2007规定的方法测定,按GB/T1766-2008中5.2评级,360h,不大于2级。 6.2.20耐湿热性 按GB/T1740-2007规定的方法测定,按GB/T1766-2008中5.2评级,360h,不大于2级。 6.2.21耐老化性 按GB/T1865-2009规定的方法测定,按GB/T1766-2008中5.2评级,800h,不大于2级。 6.2.22耐温变性 按JG/T25-1999规定的方法测定,按GB/T1766-2008中5.2评级,480h,不大于2级。 6.2.23取样与漆膜制备 涂料检验时的取样与漆膜制备应满足以下要求: a)取样按GB/T3186-2006的规定执行; b)除6.2.21和6.2.22外,漆膜制备按GB/T1727-1992的 规定执行;6.2.21的漆膜制备按GB/T1765- 1989的规定执行;6.2.22的漆膜制备按JG/T25-1999的规定执行; c)伪装涂料的漆膜厚度按GB/T13452.2-2008规定的方法测定。 6.3雷达波吸收涂料6.3.1设计要求 有效伪装波段为: a)C波段(4GHz~8GHz); b)X波段(8GHz~12GHz); c)Ku波段(12GHz~18GHz); d)Ka波段(27GHz~40GHz); e)W波段(80GHz~100GHz)。 6.3.2雷达波反射率 按GJB2038-1994规定的方法测定,金属平板雷达波反射率不大于-8dB,满足上述要求的频带宽度不低于波段范围的60%,且 必须覆
军用汽车数码迷彩喷涂项目投标方案(257页)(2024年修订版).docx
下载提示

1.本文档仅提供部分内容试读;

2.支付并下载文件,享受无限制查看;

3.本网站所提供的标准文本仅供个人学习、研究之用,未经授权,严禁复制、发行、汇编、翻译或网络传播等,侵权必究;

4.左侧添加客服微信获取帮助;

5.本文为word版本,可以直接复制编辑使用。


这个人很懒,什么都没留下
未认证用户 查看用户
该文档于 上传
推荐文档
×
精品标书制作
百人专家团队
擅长领域:
工程标 服务标 采购标
16852
已服务主
2892
中标量
1765
平台标师
扫码添加客服
客服二维码
咨询热线:192 3288 5147
公众号
微信客服
客服